The China Historical Christian Database: A Dataset Quantifying Christianity in China from 1550 to 1950
Abstract
1. Background and Summary
2. Data Description
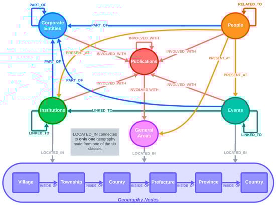
2.1. Node and Relationship Types in the CHCD
2.2. Geographic System
2.3. Data Set Statistics
3. Materials and Methods
3.1. Material Collection
3.2. Data Collection
3.3. Data Normalization and Cleaning
- Identification and Consolidation of Geographic Place Names and Coordinates. Historical sources related to China used multiple Romanization systems and often referred to small or obsolete administrative divisions. This meant it was often difficult to assign a geographic location to data objects. For difficult-to-find locations, project team members manually researched historical place names and assigned geographic coordinates and unique identifiers where possible. Where it was not possible to verify exact locations, the next highest verifiable administrative division was assigned. For example, if a school was known to be in a given prefecture but its location at the county level could not be identified, the school’s location was tied to the prefecture level. Historical place names were retained within the data model.
- Merging and Division of Data Objects. Historical sources can refer to individuals and institutions in a multitude of ways, making the immediate identification of data objects in various sources challenging. Due to editorial choices, grammatical errors, and non-standard spelling practices, the same individual might appear as H. Noble, Hector N. Noble, H. N. Noble, or H. Nable. Such cases were identified using Winpure Clean and Match data cleaning software. The consolidation and division of objects was then decided based upon related data points. For example, one could reasonably assume that a missionary recorded as H. Noble in 1855 was not the same H. Noble reported in 1945. After such decisions were made for data objects, unique identifiers were assigned.
3.4. Data Noise
4. Usage Notes
5. Conclusions
Supplementary Materials
Author Contributions
Funding
Data Availability Statement
Acknowledgments
Conflicts of Interest
Abbreviations
| CHCD | China Historical Christian Database |
References
- Sternfield, J. Historical Understanding in the Quantum Age. J. Digit. Humanit. 2014, 3. Available online: https://journalofdigitalhumanities.org/3-2/historical-understanding-in-the-quantum-age/ (accessed on 22 May 2024).
- Jones, S.E.; Roberto Buso, S.J. The Emergence of Humanities Computing: The Priest and the Punched Cards; Routledge: New York, NY, USA, 2016. [Google Scholar]
- Turchin, P. Historical Dynamics: Why States Rise and Fall: Why States Rise and Fall; Princeton University Press: Princeton, NJ, USA, 2003. [Google Scholar]
- Wetherell, C. Historical Social Network Analysis. Int. Rev. Soc. Hist. 1998, 43, 125–144. [Google Scholar] [CrossRef]
- Bol, P.; Ge, J. China Historical Geographical Information System. Available online: https://chgis.fas.harvard.edu/ (accessed on 18 March 2024).
- Zhang, Y. China’s Rural Statistics: The Contemporary Chinese Village Gazetteer Data Project. J. East Asian Libr. 2020, 2020, 23–29. [Google Scholar]
- Bol, P.; Hartwell, R.; Fuller, M. China Biographical Database. Available online: https://projects.iq.harvard.edu/cbdb (accessed on 18 March 2024).
- Mayfield, A.; Ireland, D.; Menegon, E. Leaping (and Bridging) the Digital Gorge: Development, User-Experience, and the China Historical Christian Database (CHCD). Digit. Humanit. 2022, 1, 123–134. [Google Scholar]
- Standaert, N. Christianity as a Religion in China: Insights from the Handbook of Christianity in China: Volume One (635–1800). Cah. D’extrême-Asie 2001, 12, 1–21. [Google Scholar] [CrossRef]
- Maryknoll Missionary Archives. Deceased Fathers and Brothers. Available online: https://maryknollmissionarchives.org/deceased-fathers-and-brothers/ (accessed on 18 March 2024).

| Node Type | Count |
|---|---|
| All Geographic Nodes | 3366 |
| All Primary Nodes | 43,360 |
| People | 34,768 |
| Institution | 6600 |
| Corporate Entity | 1165 |
| Publication | 414 |
| General Area | 258 |
| Event | 155 |
| Relationship Type | Source | Target | Count |
|---|---|---|---|
| All Relationships | Any node | Any node | 216,158 |
| Part_of | Corporate Entity, Event, Institution, People | Corporate Entity | 85,701 |
| Present_at | People | Event, General Area, Institution | 98,439 |
| Located_in | Event, General Area, Institution | Geography | 19,701 |
| Related_to | People | People | 8315 |
| Inside_of | Geography | Geography | 3363 |
| Involved_with | Corporate Entity, Event, General Area, Institution, People, Publication | Publication, General Area | 629 |
| Linked_to | Event, Institution | Event, Institution | 10 |
Disclaimer/Publisher’s Note: The statements, opinions and data contained in all publications are solely those of the individual author(s) and contributor(s) and not of MDPI and/or the editor(s). MDPI and/or the editor(s) disclaim responsibility for any injury to people or property resulting from any ideas, methods, instructions or products referred to in the content. |
© 2024 by the authors. Licensee MDPI, Basel, Switzerland. This article is an open access article distributed under the terms and conditions of the Creative Commons Attribution (CC BY) license (https://creativecommons.org/licenses/by/4.0/).
Share and Cite
Mayfield, A.; Frei, M.; Ireland, D.; Menegon, E. The China Historical Christian Database: A Dataset Quantifying Christianity in China from 1550 to 1950. Data 2024, 9, 76. https://doi.org/10.3390/data9060076
Mayfield A, Frei M, Ireland D, Menegon E. The China Historical Christian Database: A Dataset Quantifying Christianity in China from 1550 to 1950. Data. 2024; 9(6):76. https://doi.org/10.3390/data9060076
Chicago/Turabian StyleMayfield, Alex, Margaret Frei, Daryl Ireland, and Eugenio Menegon. 2024. "The China Historical Christian Database: A Dataset Quantifying Christianity in China from 1550 to 1950" Data 9, no. 6: 76. https://doi.org/10.3390/data9060076
APA StyleMayfield, A., Frei, M., Ireland, D., & Menegon, E. (2024). The China Historical Christian Database: A Dataset Quantifying Christianity in China from 1550 to 1950. Data, 9(6), 76. https://doi.org/10.3390/data9060076

