The Business Process Model and Notation Used for the Representation of Alzheimer’s Disease Patients Care Process
Abstract
1. Introduction
2. Related Works
3. Theoretical Background
3.1. Alzheimer’s Disease
- Stage—Mild Alzheimer’s disease (early stage) lasts up to 4 years: difficulty in dealing with new experiences (e.g., in new premises), problems with short-term memory; more trivial errors from an inability to maintain attention, difficulty with complex logical operations, and mood swings to obsessive states; beginning communication problems.
- Stage—Moderate Alzheimer’s disease (middle stage) is in the range of 2–10 years from the onset of the disease: difficulty in performing routine activities, difficulties remembering known places, inability to concentrate, forgetting what one wanted to do, need for assistance in dressing/personal hygiene, psychological problems including entering into hallucinogenic and delusional states, almost inoperative short-term memory.
- Stage—Severe Alzheimer’s disease (late stage) breaks out within about 7–14 years of disease. This is the final degree of the disease, ending with the patient’s death. The patient is already fully dependent on the environment, has absolute memory loss, inability to perform the simplest activities, has need of food assistance, personal hygiene, apathetic and latent states.
3.2. Business Process Management
The Business Process Model and Notation
- Flow objects are the crucial components used to describe the action of the business process. This group includes three main elements: Events, Activities, and Gateways. Events serve to model the “Something Happened” situation. They are always labeled with a circle where their shape and the symbol inside specify the type of event. By activity is meant the work that is built into the process. The atomic activity is the task; more complicated is the sub-process (can be decomposed into individual tasks or sub-processes). The gateway serves to control the flow of the process when the process fibers are merged or split. Gates do not represent any work or action during the process.
- Swimlanes are used to identify the boundaries of the communication objects. The pool is used to view the process or participant, and the Lane can be used to split the Pool into other parts.
- Connecting objects are used to connect different BPMN elements in different locations—the notation comprises three main types: Sequence, Message, and Association Flow. Sequence Flows mean process progress. For this reason, the boundaries of one Pool can never be crossed. Message Flows serve to illustrate communication between individual participants or Pools. The Association Flow connects information and artifacts with other BPMN elements.
- One of the necessities in modeling processes is the ability to model work with data objects (physical or information) in terms of their creation, change, and manipulation. These elements that are meant to be stored or mediated during the process are named as Artifacts.
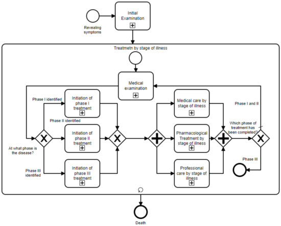
4. The BPMN Process of AD Patients’ Treatment and Care
4.1. The BPMN Process of Medical and Non-Medical Care
4.1.1. Sub-Process: Initial Examination
4.1.2. Sub-Process: Medical Examinations
4.1.3. Sub-Process: Pharmacological Treatment
4.1.4. Sub-Process: Professional Care
5. Discussion
6. Conclusions
Author Contributions
Funding
Acknowledgments
Conflicts of Interest
References
- Vasic, V.; Barth, K.; Schmidt, M.H. Neurodegeneration and Neuro-Regeneration—Alzheimer’s Disease and Stem Cell Therapy. Int. J. Mol. Sci. 2019, 20, 4272. [Google Scholar] [CrossRef] [PubMed]
- Yankner, B.A.; Lu, T. Amyloid β-protein toxicity and the pathogenesis of Alzheimer disease. J. Biol. Chem. 2009, 284, 4755–4759. [Google Scholar] [CrossRef] [PubMed]
- Cimler, R.; Tomaskova, H.; Kuhnova, J.; Dolezal, O.; Pscheidl, P.; Kuca, K. Numeric, Agent-based or System Dynamics Model? Which Modeling Approach is the Best for Vast Population Simulation? Curr. Alzheimer Res. 2018, 15, 789–797. [Google Scholar] [CrossRef] [PubMed]
- Tomaskova, H.; Maresova, P.; Jun, D.; Augustynek, M.; Honegr, J.; Klimova, B. Dynamic Modeling of the Czech Republic Population with a Focus on Alzheimer’s Disease Patients. In Proceedings of the ACIIDS, Dong Hoi, Vietnam, 19–21 March 2018; pp. 347–356. [Google Scholar] [CrossRef]
- Tomaskova, H.; Kuhnova, J.; Cimler, R.; Dolezal, O.; Kuca, K. Prediction of population with Alzheimer’s disease in the European Union using a system dynamics model. Neuropsychiatr. Dis. Treat. 2016, 12, 1589–1598. [Google Scholar] [CrossRef] [PubMed][Green Version]
- Maresova, P.; Tomaskova, H.; Kuca, K. The Use of Simulation Modelling in the Analysis of the Economic Aspects of Diseases in Old Age. In Proceedings of the 14th Eurasia Business and Economics Society Conference, Barcelona, Spain, 23–25 October 2014; pp. 369–377. [Google Scholar] [CrossRef]
- Tomaskova, H.; Kuhnova, J.; Kuca, K. Economic model of Alzheimer’s Disease. In Proceedings of the 25th International-Business-Information-Management-Association Conference, Amsterdam, The Netherlands, 7–8 May 2015; p. 3120. [Google Scholar]
- Tomaskova, H.; Kopecky, M.; Maresova, P. Process Cost Management of Alzheimer’s Disease. Processes 2019, 7, 582. [Google Scholar] [CrossRef]
- Kopecky, M.; Tomaskova, H. Activity Based Costing and Process Simulations. In Proceedings of the 17th International Scientific Conference on Hradec Economic Days, Hradec Kralove, Czech Republic, 5–6 Febuary 2019; pp. 431–438. [Google Scholar]
- Moreno-Cámara, S.; Palomino-Moral, P.; Moral-Fernández, L.; Frías-Osuna, A.; Parra-Anguita, L.; del Pino-Casado, R. Perceived Needs of The Family Caregivers of People with Dementia in a Mediterranean Setting: A Qualitative Study. Int. J. Environ. Res. Public Health 2019, 16, 993. [Google Scholar] [CrossRef]
- Rinner, C.; Helm, E.; Dunkl, R.; Kittler, H.; Rinderle-Ma, S. Process Mining and Conformance Checking of Long Running Processes in the Context of Melanoma Surveillance. Int. J. Environ. Res. Public Health 2018, 15, 2809. [Google Scholar] [CrossRef]
- Martínez Pérez, M.; Dafonte, C.; Gómez, A. Traceability in Patient Healthcare through the Integration of RFID Technology in an ICU in a Hospital. Sensors 2018, 18, 1627. [Google Scholar] [CrossRef]
- García-Alfranca, F.; Puig, A.; Galup, C.; Aguado, H.; Cerdá, I.; Guilabert, M.; Pérez-Jover, V.; Carrillo, I.; Mira, J. Patient Satisfaction with Pre-Hospital Emergency Services. A Qualitative Study Comparing Professionals’ and Patients’ Views. Int. J. Environ. Res. Public Health 2018, 15, 233. [Google Scholar] [CrossRef]
- Peeters, J.; Wiegers, T.; Friele, R. How Technology in Care at Home Affects Patient Self-Care and Self-Management: A Scoping Review. Int. J. Environ. Res. Public Health 2013, 10, 5541–5564. [Google Scholar] [CrossRef]
- Catarci, T.; Leotta, F.; Marrella, A.; Mecella, M.; Sharf, M. Process-Aware Enactment of Clinical Guidelines through Multimodal Interfaces. Computers 2019, 8, 67. [Google Scholar] [CrossRef]
- Russo, A.; Mecella, M. On the evolution of process-oriented approaches for healthcare workflows. Int. J. Bus. Process. Integr. Manag. 2013, 6, 224–246. [Google Scholar] [CrossRef]
- Anyanwu, K.; Sheth, A.; Cardoso, J.; Miller, J.; Kochut, K. Healthcare enterprise process development and integration. J. Res. Pract. Inf. Tech. 2003, 35, 83. [Google Scholar]
- Van der Aalst, W.M.; Reijers, H.A.; Weijters, A.J.; van Dongen, B.F.; De Medeiros, A.A.; Song, M.; Verbeek, H. Business process mining: An industrial application. Inf. Syst. 2007, 32, 713–732. [Google Scholar] [CrossRef]
- Mans, R.S.; Van der Aalst, W.M.; Vanwersch, R.J. Process Mining in Healthcare: Evaluating and Exploiting Operational Healthcare Processes, 1st ed.; Springer: Berlin/Heidelberg, Germany; New York, NY, USA, 2015. [Google Scholar]
- Partington, A.; Wynn, M.; Suriadi, S.; Ouyang, C.; Karnon, J. Process mining for clinical processes: A comparative analysis of four Australian hospitals. ACM Trans. Inf. Syst. 2015, 5, 19. [Google Scholar] [CrossRef]
- Garcia, A.O.; Ramírez, Y.E.P.; Larrea, O.U.A. Process Mining in Healthcare: Analysis and Modeling of Processes in the Emergency Area. IEEE Lat. Am. Trans. 2015, 13, 1612–1618. [Google Scholar] [CrossRef]
- Stefanini, A.; Aloini, D.; Dulmin, R.; Mininno, V. Linking Diagnostic-Related Groups (DRGs) to their Processes by Process Mining. HEALTHINF 2016, 5, 438–443. [Google Scholar]
- Pereira Detro, S.; Santos, E.A.P.; Panetto, H.; Loures, E.D.; Lezoche, M.; Cabral Moro Barra, C. Applying process mining and semantic reasoning for process model customisation in healthcare. Enterprise Inf. Syst. 2019. [Google Scholar] [CrossRef]
- Kovalchuk, S.V.; Funkner, A.A.; Metsker, O.G.; Yakovlev, A.N. Simulation of patient flow in multiple healthcare units using process and data mining techniques for model identification. J. Biomed. Inform. 2018, 82, 128–142. [Google Scholar] [CrossRef]
- Bard, F.; Cannon, C.; Barbour, R.; Burke, R.L.; Games, D.; Grajeda, H.; Guido, T.; Hu, K.; Huang, J.; Johnson-Wood, K.; et al. Peripherally administered antibodies against amyloid β-peptide enter the central nervous system and reduce pathology in a mouse model of Alzheimer disease. Nat. Med. 2000, 6, 916. [Google Scholar] [CrossRef]
- Blurton-Jones, M.; Kitazawa, M.; Martinez-Coria, H.; Castello, N.A.; Müller, F.J.; Loring, J.F.; Yamasaki, T.R.; Poon, W.W.; Green, K.N.; LaFerla, F.M. Neural stem cells improve cognition via BDNF in a transgenic model of Alzheimer disease. Proc. Natl. Acad. Sci. USA 2009, 13594–13599. [Google Scholar] [CrossRef] [PubMed]
- Dodart, J.C.; Bales, K.R.; Gannon, K.S.; Greene, S.J.; DeMattos, R.B.; Mathis, C.; DeLong, C.A.; Wu, S.; Wu, X.; Holtzman, D.M.; et al. Immunization reverses memory deficits without reducing brain Aβ burden in Alzheimer’s disease model. Nat. Neurosci. 2002, 5, 452. [Google Scholar] [CrossRef] [PubMed]
- Joseph, J.A.; Arendash, G.; Gordon, M.; Diamond, D.; Shukitt-Hale, B.; Morgan, D.; Denisova, N. Blueberry supplementation enhances signaling and prevents behavioral deficits in an Alzheimer disease model. Nutr. Neurosci. 2003, 6, 153–162. [Google Scholar] [CrossRef] [PubMed]
- Kuca, K.; Soukup, O.; Maresova, P.; Korabecny, J.; Nepovimova, E.; Klimova, B.; Honegr, J.; Ramalho, T.C.; França, T.C. Current approaches against Alzheimer’s disease in clinical trials. J. Braz. Chem. Soc. 2016, 27, 641–649. [Google Scholar] [CrossRef]
- Ujiie, M.; Dickstein, D.L.; Carlow, D.A.; Jefferies, W.A. Blood–brain barrier permeability precedes senile plaque formation in an Alzheimer disease model. Microcirculation 2003, 10, 463–470. [Google Scholar]
- Cimler, R.; Doležal, O.; Pscheidl, P. Comparison of RUST and C# as a Tool for Creation of a Large Agent-Based Simulation for Population Prediction of Patients with Alzheimer’s Disease in EU. In Proceedings of the International Conference on Computational Collective Intelligence; Springer: Berlin, Germany, 2016; pp. 252–261. [Google Scholar]
- Dolezal, O.; Kakrda, P.; Cimler, R. Agent-Based Model of Ancient Siege Tactics. In Proceedings of the Asian Conference on Intelligent Information and Database Systems; Springer: Berlin, Germany, 2018; pp. 189–199. [Google Scholar]
- Husáková, M. Combating infectious diseases with computational immunology. In Computational Collective Intelligence; Springer: Berlin, Germany, 2015; pp. 398–407. [Google Scholar]
- Husáková, M. Representation of Autoimmune Diseases with RDFS. In Proceedings of the International Conference on Computational Collective Intelligence; Springer: Berlin, Germany, 2018; pp. 43–52. [Google Scholar]
- Krenek, J.; Kuca, K.; Bartuskova, A.; Krejcar, O.; Maresova, P.; Sobeslav, V. Artificial neural networks in biomedicine applications. In Proceedings of the 4th International Conference on Computer Engineering and Networks, Shanghai, China, 19–20 July 2014; pp. 133–139. [Google Scholar]
- Huang, L.F.; Cartwright, W.S.; Hu, T.w. The economic cost of senile dementia in the United States, 1985. Public Health Rep. 1988, 103, 3. [Google Scholar]
- Jönsson, L. Economic evidence in dementia: a review. Eur. J. Health Econ. 2004, 5, s30–s35. [Google Scholar] [CrossRef]
- Klimova, B.; Maresova, P.; Kuca, K. Non-pharmacological approaches to the prevention and treatment of Alzheimer’s disease with respect to the rising treatment costs. Curr. Alzheimer Res. 2016, 13, 1249–1258. [Google Scholar] [CrossRef]
- Leung, G.; Yeung, R.; Chi, I.; Chu, L. The economics of Alzheimer disease. Dement. Geriatr. Cogn. Disord. 2003, 15, 34–43. [Google Scholar] [CrossRef]
- Maresova, P.; Mohelská, H.; Dolejs, J.; Kuca, K. Socio-economic aspects of Alzheimer’s disease. Curr. Alzheimer Res. 2015, 12, 903–911. [Google Scholar] [CrossRef]
- Schumock, G.T. Economic considerations in the treatment and management of Alzheimer’s disease. Am. J. Health Syst. Pharm. 1998, 55, S17–S21. [Google Scholar] [CrossRef] [PubMed]
- Wang, G.; Cheng, Q.; Zhang, S.; Bai, L.; Zeng, J.; Cui, P.J.; Zhang, T.; Sun, Z.K.; Ren, R.J.; Deng, Y.L.; et al. Economic impact of dementia in developing countries: an evaluation of Alzheimer-type dementia in Shanghai, China. J. Alzheimer’s Dis. 2008, 15, 109–115. [Google Scholar] [CrossRef] [PubMed]
- Klimova, B.; Maresova, P. Computer-based training programs for older people with mild cognitive impairment and/or dementia. Front. Hum. Neurosci. 2017, 11, 262. [Google Scholar] [CrossRef] [PubMed]
- Klimova, B.; Maresova, P.; Kuca, K. Assistive technologies for managing language disorders in dementia. Neuropsychiatr. Dis. Treat. 2016, 12, 533. [Google Scholar] [PubMed]
- Mls, K.; Cimler, R.; Mikulecky, P. Agent-based simulation for identifying the key advantages of intelligent environments for inhabitants with special needs. In Advanced Computer and Communication Engineering Technology; Springer: Berlin, Germany, 2016; pp. 1031–1041. [Google Scholar]
- Nazem, A.; Mansoori, G.A. Nanotechnology solutions for Alzheimer’s disease: advances in research tools, diagnostic methods and therapeutic agents. J. Alzheimer’s Dis. 2008, 13, 199–223. [Google Scholar] [CrossRef]
- Cartelli, V.; Di Modica, G.; Manni, D.; Tomarchio, O. A Cost-Object Model for Activity Based Costing Simulation of Business Processes. In Proceedings of the Modelling Symposium (EMS), Pisa, Italy, 21–23 October 2014; pp. 221–226. [Google Scholar]
- Cartelli, V.; Di Modica, G.; Tomarchio, O. Extending the BPMN Specification to Support Cost-Centric Simulations of Business Processes. In Proceedings of the International Joint Conference on Knowledge Discovery, Knowledge Engineering, and Knowledge Management; Springer: Berlin, Germany, 2015; pp. 492–514. [Google Scholar]
- Vasilecas, O.; Laureckas, E.; Rima, A. Analysis of using resources in business process modeling and simulation. Appl. Comput. Syst. 2014, 16, 19–25. [Google Scholar] [CrossRef][Green Version]
- Helzner, E.P.; Scarmeas, N.; Cosentino, S.; Tang, M.; Schupf, N.; Stern, Y. Survival in Alzheimer disease: a multiethnic, population-based study of incident cases. Neurology 2008, 71, 1489–1495. [Google Scholar] [CrossRef]
- Xie, J.; Brayne, C.; Matthews, F.E. Survival times in people with dementia: analysis from population based cohort study with 14 year follow-up. BMJ 2008, 336, 258–262. [Google Scholar] [CrossRef]
- Ressner, P. Alzheimerova choroba–diagnostika a léčba. Neurologie Pro Praxi 2004, 4, 11–16. [Google Scholar]
- Jirák, R. Diagnostika a terapie Alzheimerovy choroby. Neurol. praxi 2008, 9, 240–244. [Google Scholar]
- Stages of Alzheimer’s. Available online: https://www.alz.org/alzheimers-dementia/stages (accessed on 16 April 2018).
- What Is BPM Anyway? Business Process Management Explained. Available online: https://www.bpminstitute.org/resources/articles/what-bpm-anyway-business-process-management-explained (accessed on 19 June 2019).
- BPMN Specification—Business Process Model and Notation. Available online: http://www.bpmn.org/ (accessed on 10 April 2018).
- Silver, B. BPMN Method and Style, 2nd ed.; Cody-Cassidy Press: Altadena, CA, USA, 2011; p. 286. [Google Scholar]
- Nisler, J.; Tomaskova, H. BPMN as a Quality Tool for the Efficient Functioning of the Company. In Proceedings of the 30th International Business Information Management Association Conference, Madrid, Spain, 8–9 November 2017; pp. 3257–3263. [Google Scholar]
- Tomaskova, H. Levels of Business Process Modeling. In Proceedings of the 30th International Business-Information-Management-Association Conference, Madrid, Spain, 8–9 November 2017; pp. 3495–3498. [Google Scholar]
- Tomaskova, H. Modeling Business Processes for Decision-Making. In Proceedings of the 31st International Business Information Management Association Conference, Milan, Italy, 25–26 April 2018; pp. 4318–4321. [Google Scholar]
- Dumas, M.; La Rosa, M.; Mendling, J.; Reijers, H.A. Fundamentals of Business Process Management; Springer: Berlin/Heidelberg, Germany, 2013; Volume 1, p. 399. [Google Scholar]
- Business Process Model And Notation Version 2.0. Available online: https://www.omg.org/spec/BPMN/2.0 (accessed on 10 April 2018).





| Database | Searched Publications |
|---|---|
| Web of Science | 2 |
| Scopus | 8 |
| IEEE Xplore | 0 |
| ACM Digital Library | 0 |
| Google Scholar | 126 |
© 2020 by the authors. Licensee MDPI, Basel, Switzerland. This article is an open access article distributed under the terms and conditions of the Creative Commons Attribution (CC BY) license (http://creativecommons.org/licenses/by/4.0/).
Share and Cite
Kopecky, M.; Tomaskova, H. The Business Process Model and Notation Used for the Representation of Alzheimer’s Disease Patients Care Process. Data 2020, 5, 16. https://doi.org/10.3390/data5010016
Kopecky M, Tomaskova H. The Business Process Model and Notation Used for the Representation of Alzheimer’s Disease Patients Care Process. Data. 2020; 5(1):16. https://doi.org/10.3390/data5010016
Chicago/Turabian StyleKopecky, Martin, and Hana Tomaskova. 2020. "The Business Process Model and Notation Used for the Representation of Alzheimer’s Disease Patients Care Process" Data 5, no. 1: 16. https://doi.org/10.3390/data5010016
APA StyleKopecky, M., & Tomaskova, H. (2020). The Business Process Model and Notation Used for the Representation of Alzheimer’s Disease Patients Care Process. Data, 5(1), 16. https://doi.org/10.3390/data5010016

