Improved Script Identification Algorithm Using Unicode-Based Regular Expression Matching Strategy
Abstract
1. Background and Summary
2. Data Description
2.1. Unicode Data
2.2. Script Identification Data Set
3. Script Identification
3.1. Script Identification Algorithm in Previous Research
- Remove all symbols in the text, except for characters and spaces, and replace them with space.
- Replace consecutive spaces with a single space. Filter out spaces at the beginning and end of the text.
- The text is matched with the regular expressions of all scripts separately. Replace consecutive spaces in each match with a single space. If the matching result is not empty, it means that the text contains the content described in the corresponding script, and the matching result and the corresponding script are stored in a dictionary.
- After the matching between the text and all the regular expressions is completed, the SI result is returned, which describes the different script content contained in the text and the corresponding script.
3.2. Constructing Regular Expressions for Scripts
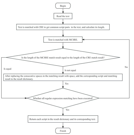
3.3. Improved Script Identification Algorithm
- (1)
- The text is matched with the CRE to obtain the common parts of the script in the text, and their length is calculated.
- (2)
- The text is matched to the MCSRE and the results for each script, respectively. When analyzing the MCSRE matching of a text and a script, one of the following two situations will occur:
- (a)
- If the length of the MCSRE match result is equal to the length of the CRE match result, the current script content will not be included in the text. The text is then studied with the next script for the MCSRE matching operation.
- (b)
- If the length of the MCSRE match result does not equal the length of the CRE match result, the current script content is included in the text. As each MCSRE contains whitespace encoding, if the text contains multiple scripts, some matches will have consecutive spaces. After replacing the consecutive spaces in the matching result with space and filtering out spaces at the beginning and end of the text, the corresponding script and the matching result are added to the result dictionary. The text is then studied with the next script for the MCSRE matching operation.
- (3)
- The text is matched with the MCSREs of all the scripts, and the resulting dictionary is returned after the operation has been completed. The resulting dictionary contains different script content and their relevant script name.
3.4. ISI Example
3.5. Script Identification Experiment
4. Conclusions
Author Contributions
Funding
Data Availability Statement
Acknowledgments
Conflicts of Interest
Appendix A
| [\\u3041-\\u3096\\u309D-\\u309E\\u309F\\U0001B001-\\U0001B11F\\U0001B132\\U0001B150- \\U0001B152\\U0001F200\\u0000-\\u001F\\u0020\\u0021-\\u0023\\u0024\\u0025- \\u0027\\u0028\\u0029\\u002A\\u002B\\u002C\\u002D\\u002E-\\u002F\\u0030-\\u0039\\u003A- \\u003B\\u003C-\\u003E\\u003F- \\u0040\\u005B\\u005C\\u005D\\u005E\\u005F\\u0060\\u007B\\u007C\\u007D\\u007E\\u007F- \\u009F\\u00A0\\u00A1\\u00A2- \\u00A5\\u00A6\\u00A7\\u00A8\\u00A9\\u00AB\\u00AC\\u00AD\\u00AE\\u00AF\\u00B0\\u00B1\\u0 0B2-\\u00B3\\u00B4\\u00B5\\u00B6-\\u00B7\\u00B8\\u00B9\\u00BB\\u00BC- \\u00BE\\u00BF\\u00D7\\u00F7\\u02B9-\\u02C1\\u02C2-\\u02C5\\u02C6-\\u02D1\\u02D2- \\u02DF\\u02E5-\\u02E9\\u02EC\\u02ED\\u02EE\\u02EF- \\u02FF\\u0374\\u037E\\u0385\\u0387\\u0605\\u060C\\u061B\\u061F\\u0640\\u06DD\\u08E2\\u0964- \\u0965\\u0E3F\\u0FD5-\\u0FD8\\u10FB\\u16EB-\\u16ED\\u1735-\\u1736\\u1802- \\u1803\\u1805\\u1CD3\\u1CE1\\u1CE9-\\u1CEC\\u1CEE-\\u1CF3\\u1CF5- \\u1CF6\\u1CF7\\u1CFA\\u2000-\\u200A\\u200B\\u200E-\\u200F\\u2010-\\u2015\\u2016- \\u2017\\u2018\\u2019\\u201A\\u201B-\\u201C\\u201D\\u201E\\u201F\\u2020- \\u2027\\u2028\\u2029\\u202A-\\u202E\\u202F\\u2030-\\u2038\\u2039\\u203A\\u203B-\\u203E\\u203F- \\u2040\\u2041-\\u2043\\u2044\\u2045\\u2046\\u2047-\\u2051\\u2052\\u2053\\u2054\\u2055- \\u205E\\u205F\\u2060-\\u2064\\u2066-\\u206F\\u2070\\u2074-\\u2079\\u207A- \\u207C\\u207D\\u207E\\u2080-\\u2089\\u208A-\\u208C\\u208D\\u208E\\u20A0-\\u20C0\\u2100- \\u2101\\u2102\\u2103-\\u2106\\u2107\\u2108-\\u2109\\u210A-\\u2113\\u2114\\u2115\\u2116- \\u2117\\u2118\\u2119-\\u211D\\u211E-\\u2123\\u2124\\u2125\\u2127\\u2128\\u2129\\u212C- \\u212D\\u212E\\u212F-\\u2131\\u2133-\\u2134\\u2135-\\u2138\\u2139\\u213A-\\u213B\\u213C- \\u213F\\u2140-\\u2144\\u2145-\\u2149\\u214A\\u214B\\u214C-\\u214D\\u214F\\u2150- \\u215F\\u2189\\u218A-\\u218B\\u2190-\\u2194\\u2195-\\u2199\\u219A-\\u219B\\u219C- \\u219F\\u21A0\\u21A1-\\u21A2\\u21A3\\u21A4-\\u21A5\\u21A6\\u21A7-\\u21AD\\u21AE\\u21AF- \\u21CD\\u21CE-\\u21CF\\u21D0-\\u21D1\\u21D2\\u21D3\\u21D4\\u21D5-\\u21F3\\u21F4- \\u22FF\\u2300-\\u2307\\u2308\\u2309\\u230A\\u230B\\u230C-\\u231F\\u2320-\\u2321\\u2322- \\u2328\\u2329\\u232A\\u232B-\\u237B\\u237C\\u237D-\\u239A\\u239B-\\u23B3\\u23B4- \\u23DB\\u23DC-\\u23E1\\u23E2-\\u2429\\u2440-\\u244A\\u2460-\\u249B\\u249C-\\u24E9\\u24EA- \\u24FF\\u2500-\\u25B6\\u25B7\\u25B8-\\u25C0\\u25C1\\u25C2-\\u25F7\\u25F8-\\u25FF\\u2600- \\u266E\\u266F\\u2670- \\u2767\\u2768\\u2769\\u276A\\u276B\\u276C\\u276D\\u276E\\u276F\\u2770\\u2771\\u2772\\u2773\\ u2774\\u2775\\u2776-\\u2793\\u2794-\\u27BF\\u27C0-\\u27C4\\u27C5\\u27C6\\u27C7- \\u27E5\\u27E6\\u27E7\\u27E8\\u27E9\\u27EA\\u27EB\\u27EC\\u27ED\\u27EE\\u27EF\\u27F0- \\u27FF\\u2900- \\u2982\\u2983\\u2984\\u2985\\u2986\\u2987\\u2988\\u2989\\u298A\\u298B\\u298C\\u298D\\u298E\\ u298F\\u2990\\u2991\\u2992\\u2993\\u2994\\u2995\\u2996\\u2997\\u2998\\u2999- \\u29D7\\u29D8\\u29D9\\u29DA\\u29DB\\u29DC-\\u29FB\\u29FC\\u29FD\\u29FE-\\u2AFF\\u2B00- \\u2B2F\\u2B30-\\u2B44\\u2B45-\\u2B46\\u2B47-\\u2B4C\\u2B4D-\\u2B73\\u2B76-\\u2B95\\u2B97- \\u2BFF\\u2E00-\\u2E01\\u2E02\\u2E03\\u2E04\\u2E05\\u2E06- \\u2E08\\u2E09\\u2E0A\\u2E0B\\u2E0C\\u2E0D\\u2E0E-\\u2E16\\u2E17\\u2E18- \\u2E19\\u2E1A\\u2E1B\\u2E1C\\u2E1D\\u2E1E- \\u2E1F\\u2E20\\u2E21\\u2E22\\u2E23\\u2E24\\u2E25\\u2E26\\u2E27\\u2E28\\u2E29\\u2E2A- \\u2E2E\\u2E2F\\u2E30-\\u2E39\\u2E3A-\\u2E3B\\u2E3C-\\u2E3F\\u2E40\\u2E41\\u2E42\\u2E43- \\u2E4F\\u2E50-\\u2E51\\u2E52- \\u2E54\\u2E55\\u2E56\\u2E57\\u2E58\\u2E59\\u2E5A\\u2E5B\\u2E5C\\u2E5D\\u2FF0- \\u2FFF\\u3000\\u3001- \\u3003\\u3004\\u3006\\u3008\\u3009\\u300A\\u300B\\u300C\\u300D\\u300E\\u300F\\u3010\\u3011\\ u3012-\\u3013\\u3014\\u3015\\u3016\\u3017\\u3018\\u3019\\u301A\\u301B\\u301C\\u301D\\u301E- \\u301F\\u3020\\u3030\\u3031-\\u3035\\u3036-\\u3037\\u303C\\u303D\\u303E-\\u303F\\u309B- \\u309C\\u30A0\\u30FB\\u30FC\\u3190-\\u3191\\u3192-\\u3195\\u3196-\\u319F\\u31C0- \\u31E5\\u31EF\\u3220-\\u3229\\u322A-\\u3247\\u3248-\\u324F\\u3250\\u3251-\\u325F\\u327F\\u3280- \\u3289\\u328A-\\u32B0\\u32B1-\\u32BF\\u32C0-\\u32CF\\u32FF\\u3358-\\u33FF\\u4DC0- \\u4DFF\\uA700-\\uA716\\uA717-\\uA71F\\uA720-\\uA721\\uA788\\uA789-\\uA78A\\uA830- \\uA835\\uA836-\\uA837\\uA838\\uA839\\uA92E\\uA9CF\\uAB5B\\uAB6A- \\uAB6B\\uFD3E\\uFD3F\\uFE10-\\uFE16\\uFE17\\uFE18\\uFE19\\uFE30\\uFE31-\\uFE32\\uFE33- \\uFE34\\uFE35\\uFE36\\uFE37\\uFE38\\uFE39\\uFE3A\\uFE3B\\uFE3C\\uFE3D\\uFE3E\\uFE3F\\uFE4 0\\uFE41\\uFE42\\uFE43\\uFE44\\uFE45-\\uFE46\\uFE47\\uFE48\\uFE49-\\uFE4C\\uFE4D- \\uFE4F\\uFE50-\\uFE52\\uFE54- \\uFE57\\uFE58\\uFE59\\uFE5A\\uFE5B\\uFE5C\\uFE5D\\uFE5E\\uFE5F- \\uFE61\\uFE62\\uFE63\\uFE64-\\uFE66\\uFE68\\uFE69\\uFE6A-\\uFE6B\\uFEFF\\uFF01- \\uFF03\\uFF04\\uFF05-\\uFF07\\uFF08\\uFF09\\uFF0A\\uFF0B\\uFF0C\\uFF0D\\uFF0E- \\uFF0F\\uFF10-\\uFF19\\uFF1A-\\uFF1B\\uFF1C-\\uFF1E\\uFF1F- \\uFF20\\uFF3B\\uFF3C\\uFF3D\\uFF3E\\uFF3F\\uFF40\\uFF5B\\uFF5C\\uFF5D\\uFF5E\\uFF5F\\uFF6 0\\uFF61\\uFF62\\uFF63\\uFF64-\\uFF65\\uFF70\\uFF9E-\\uFF9F\\uFFE0- \\uFFE1\\uFFE2\\uFFE3\\uFFE4\\uFFE5-\\uFFE6\\uFFE8\\uFFE9-\\uFFEC\\uFFED-\\uFFEE\\uFFF9- \\uFFFB\\uFFFC-\\uFFFD\\U00010100-\\U00010102\\U00010107-\\U00010133\\U00010137- \\U0001013F\\U00010190-\\U0001019C\\U000101D0-\\U000101FC\\U000102E1-\\U000102FB\\U0001BCA0- \\U0001BCA3\\U0001CC00-\\U0001CCEF\\U0001CCF0-\\U0001CCF9\\U0001CD00- \\U0001CEB3\\U0001CF50-\\U0001CFC3\\U0001D000-\\U0001D0F5\\U0001D100-\\U0001D126\\U0001D129- \\U0001D164\\U0001D165-\\U0001D166\\U0001D16A-\\U0001D16C\\U0001D16D-\\U0001D172\\U0001D173- \\U0001D17A\\U0001D183-\\U0001D184\\U0001D18C-\\U0001D1A9\\U0001D1AE- \\U0001D1EA\\U0001D2C0-\\U0001D2D3\\U0001D2E0-\\U0001D2F3\\U0001D300- \\U0001D356\\U0001D360-\\U0001D378\\U0001D400-\\U0001D454\\U0001D456-\\U0001D49C\\U0001D49E- \\U0001D49F\\U0001D4A2\\U0001D4A5-\\U0001D4A6\\U0001D4A9-\\U0001D4AC\\U0001D4AE- \\U0001D4B9\\U0001D4BB\\U0001D4BD-\\U0001D4C3\\U0001D4C5-\\U0001D505\\U0001D507- \\U0001D50A\\U0001D50D-\\U0001D514\\U0001D516-\\U0001D51C\\U0001D51E- \\U0001D539\\U0001D53B-\\U0001D53E\\U0001D540-\\U0001D544\\U0001D546\\U0001D54A- \\U0001D550\\U0001D552-\\U0001D6A5\\U0001D6A8-\\U0001D6C0\\U0001D6C1\\U0001D6C2- \\U0001D6DA\\U0001D6DB\\U0001D6DC-\\U0001D6FA\\U0001D6FB\\U0001D6FC- \\U0001D714\\U0001D715\\U0001D716-\\U0001D734\\U0001D735\\U0001D736- \\U0001D74E\\U0001D74F\\U0001D750-\\U0001D76E\\U0001D76F\\U0001D770- \\U0001D788\\U0001D789\\U0001D78A-\\U0001D7A8\\U0001D7A9\\U0001D7AA- \\U0001D7C2\\U0001D7C3\\U0001D7C4-\\U0001D7CB\\U0001D7CE-\\U0001D7FF\\U0001EC71- \\U0001ECAB\\U0001ECAC\\U0001ECAD-\\U0001ECAF\\U0001ECB0\\U0001ECB1- \\U0001ECB4\\U0001ED01-\\U0001ED2D\\U0001ED2E\\U0001ED2F-\\U0001ED3D\\U0001F000- \\U0001F02B\\U0001F030-\\U0001F093\\U0001F0A0-\\U0001F0AE\\U0001F0B1-\\U0001F0BF\\U0001F0C1- \\U0001F0CF\\U0001F0D1-\\U0001F0F5\\U0001F100-\\U0001F10C\\U0001F10D-\\U0001F1AD\\U0001F1E6- \\U0001F1FF\\U0001F201-\\U0001F202\\U0001F210-\\U0001F23B\\U0001F240-\\U0001F248\\U0001F250- \\U0001F251\\U0001F260-\\U0001F265\\U0001F300-\\U0001F3FA\\U0001F3FB-\\U0001F3FF\\U0001F400- \\U0001F6D7\\U0001F6DC-\\U0001F6EC\\U0001F6F0-\\U0001F6FC\\U0001F700-\\U0001F776\\U0001F77B- \\U0001F7D9\\U0001F7E0-\\U0001F7EB\\U0001F7F0\\U0001F800-\\U0001F80B\\U0001F810- \\U0001F847\\U0001F850-\\U0001F859\\U0001F860-\\U0001F887\\U0001F890-\\U0001F8AD\\U0001F8B0- \\U0001F8BB\\U0001F8C0-\\U0001F8C1\\U0001F900-\\U0001FA53\\U0001FA60-\\U0001FA6D\\U0001FA70- \\U0001FA7C\\U0001FA80-\\U0001FA89\\U0001FA8F-\\U0001FAC6\\U0001FACE- \\U0001FADC\\U0001FADF-\\U0001FAE9\\U0001FAF0-\\U0001FAF8\\U0001FB00- \\U0001FB92\\U0001FB94-\\U0001FBEF\\U0001FBF0-\\U0001FBF9\\U000E0001\\U000E0020-\\U000E007F] |
| No. | Script | Unicode Range |
|---|---|---|
| 1 | Latin | [\\u0041-\\u005A\\u0061-\\u007A\\u00AA\\u00BA\\u00C0-\\u00D6\\u00D8- \\u00F6\\u00F8-\\u01BA\\u01BB\\u01BC-\\u01BF\\u01C0-\\u01C3\\u01C4- \\u0293\\u0294\\u0295-\\u02AF\\u02B0-\\u02B8\\u02E0-\\u02E4\\u1D00- \\u1D25\\u1D2C-\\u1D5C\\u1D62-\\u1D65\\u1D6B-\\u1D77\\u1D79- \\u1D9A\\u1D9B-\\u1DBE\\u1E00-\\u1EFF\\u2071\\u207F\\u2090-\\u209C\\u212A- \\u212B\\u2132\\u214E\\u2160-\\u2182\\u2183-\\u2184\\u2185-\\u2188\\u2C60- \\u2C7B\\u2C7C-\\u2C7D\\u2C7E-\\u2C7F\\uA722-\\uA76F\\uA770\\uA771- \\uA787\\uA78B-\\uA78E\\uA78F\\uA790-\\uA7CD\\uA7D0- \\uA7D1\\uA7D3\\uA7D5-\\uA7DC\\uA7F2-\\uA7F4\\uA7F5- \\uA7F6\\uA7F7\\uA7F8-\\uA7F9\\uA7FA\\uA7FB-\\uA7FF\\uAB30- \\uAB5A\\uAB5C-\\uAB5F\\uAB60-\\uAB64\\uAB66-\\uAB68\\uAB69\\uFB00- \\uFB06\\uFF21-\\uFF3A\\uFF41-\\uFF5A\\U00010780-\\U00010785\\U00010787- \\U000107B0\\U000107B2-\\U000107BA\\U0001DF00- \\U0001DF09\\U0001DF0A\\U0001DF0B-\\U0001DF1E\\U0001DF25-\\U0001DF2A] |
| 2 | Greek | [\\u0370-\\u0373\\u0375\\u0376-\\u0377\\u037A\\u037B- \\u037D\\u037F\\u0384\\u0386\\u0388-\\u038A\\u038C\\u038E-\\u03A1\\u03A3- \\u03E1\\u03F0-\\u03F5\\u03F6\\u03F7-\\u03FF\\u1D26-\\u1D2A\\u1D5D- \\u1D61\\u1D66-\\u1D6A\\u1DBF\\u1F00-\\u1F15\\u1F18-\\u1F1D\\u1F20- \\u1F45\\u1F48-\\u1F4D\\u1F50-\\u1F57\\u1F59\\u1F5B\\u1F5D\\u1F5F- \\u1F7D\\u1F80-\\u1FB4\\u1FB6-\\u1FBC\\u1FBD\\u1FBE\\u1FBF-\\u1FC1\\u1FC2- \\u1FC4\\u1FC6-\\u1FCC\\u1FCD-\\u1FCF\\u1FD0-\\u1FD3\\u1FD6- \\u1FDB\\u1FDD-\\u1FDF\\u1FE0-\\u1FEC\\u1FED-\\u1FEF\\u1FF2-\\u1FF4\\u1FF6- \\u1FFC\\u1FFD-\\u1FFE\\u2126\\uAB65\\U00010140-\\U00010174\\U00010175- \\U00010178\\U00010179-\\U00010189\\U0001018A-\\U0001018B\\U0001018C- \\U0001018E\\U000101A0\\U0001D200-\\U0001D241\\U0001D242- \\U0001D244\\U0001D245] |
| 3 | Cyrillic | [\\u0400-\\u0481\\u0482\\u0483-\\u0484\\u0487\\u0488-\\u0489\\u048A- \\u052F\\u1C80-\\u1C8A\\u1D2B\\u1D78\\u2DE0-\\u2DFF\\uA640- \\uA66D\\uA66E\\uA66F\\uA670-\\uA672\\uA673\\uA674- \\uA67D\\uA67E\\uA67F\\uA680-\\uA69B\\uA69C-\\uA69D\\uA69E- \\uA69F\\uFE2E-\\uFE2F\\U0001E030-\\U0001E06D\\U0001E08F] |
| 4 | Armenian | [\\u0531-\\u0556\\u0559\\u055A-\\u055F\\u0560-\\u0588\\u0589\\u058A\\u058D- \\u058E\\u058F\\uFB13-\\uFB17] |
| 5 | Hebrew | [\\u0591-\\u05BD\\u05BE\\u05BF\\u05C0\\u05C1-\\u05C2\\u05C3\\u05C4- \\u05C5\\u05C6\\u05C7\\u05D0-\\u05EA\\u05EF-\\u05F2\\u05F3- \\u05F4\\uFB1D\\uFB1E\\uFB1F-\\uFB28\\uFB29\\uFB2A-\\uFB36\\uFB38- \\uFB3C\\uFB3E\\uFB40-\\uFB41\\uFB43-\\uFB44\\uFB46-\\uFB4F] |
| 6 | Arabic | [\\u0600-\\u0604\\u0606-\\u0608\\u0609-\\u060A\\u060B\\u060D\\u060E- \\u060F\\u0610-\\u061A\\u061C\\u061D-\\u061E\\u0620-\\u063F\\u0641- \\u064A\\u0656-\\u065F\\u0660-\\u0669\\u066A-\\u066D\\u066E-\\u066F\\u0671- \\u06D3\\u06D4\\u06D5\\u06D6-\\u06DC\\u06DE\\u06DF-\\u06E4\\u06E5- \\u06E6\\u06E7-\\u06E8\\u06E9\\u06EA-\\u06ED\\u06EE-\\u06EF\\u06F0- \\u06F9\\u06FA-\\u06FC\\u06FD-\\u06FE\\u06FF\\u0750-\\u077F\\u0870- \\u0887\\u0888\\u0889-\\u088E\\u0890-\\u0891\\u0897-\\u089F\\u08A0- \\u08C8\\u08C9\\u08CA-\\u08E1\\u08E3-\\u08FF\\uFB50-\\uFBB1\\uFBB2- \\uFBC2\\uFBD3-\\uFD3D\\uFD40-\\uFD4F\\uFD50-\\uFD8F\\uFD92- \\uFDC7\\uFDCF\\uFDF0-\\uFDFB\\uFDFC\\uFDFD-\\uFDFF\\uFE70- \\uFE74\\uFE76-\\uFEFC\\U00010E60-\\U00010E7E\\U00010EC2- \\U00010EC4\\U00010EFC-\\U00010EFF\\U0001EE00-\\U0001EE03\\U0001EE05- \\U0001EE1F\\U0001EE21-\\U0001EE22\\U0001EE24\\U0001EE27\\U0001EE29- \\U0001EE32\\U0001EE34- \\U0001EE37\\U0001EE39\\U0001EE3B\\U0001EE42\\U0001EE47\\U0001EE49\\U0001EE4 B\\U0001EE4D-\\U0001EE4F\\U0001EE51- \\U0001EE52\\U0001EE54\\U0001EE57\\U0001EE59\\U0001EE5B\\U0001EE5D\\U0001EE 5F\\U0001EE61-\\U0001EE62\\U0001EE64\\U0001EE67-\\U0001EE6A\\U0001EE6C- \\U0001EE72\\U0001EE74-\\U0001EE77\\U0001EE79- \\U0001EE7C\\U0001EE7E\\U0001EE80-\\U0001EE89\\U0001EE8B- \\U0001EE9B\\U0001EEA1-\\U0001EEA3\\U0001EEA5-\\U0001EEA9\\U0001EEAB- \\U0001EEBB\\U0001EEF0-\\U0001EEF1] |
| 7 | Syriac | [\\u0700-\\u070D\\u070F\\u0710\\u0711\\u0712-\\u072F\\u0730-\\u074A\\u074D- \\u074F\\u0860-\\u086A] |
| 8 | Thaana | [\\u0780-\\u07A5\\u07A6-\\u07B0\\u07B1] |
| 9 | Devanagari | [\\u0900-\\u0902\\u0903\\u0904-\\u0939\\u093A\\u093B\\u093C\\u093D\\u093E- \\u0940\\u0941-\\u0948\\u0949-\\u094C\\u094D\\u094E-\\u094F\\u0950\\u0955- \\u0957\\u0958-\\u0961\\u0962-\\u0963\\u0966-\\u096F\\u0970\\u0971\\u0972- \\u097F\\uA8E0-\\uA8F1\\uA8F2-\\uA8F7\\uA8F8- \\uA8FA\\uA8FB\\uA8FC\\uA8FD-\\uA8FE\\uA8FF\\U00011B00-\\U00011B09] |
| 10 | Bengali | [\\u0980\\u0981\\u0982-\\u0983\\u0985-\\u098C\\u098F-\\u0990\\u0993- \\u09A8\\u09AA-\\u09B0\\u09B2\\u09B6-\\u09B9\\u09BC\\u09BD\\u09BE- \\u09C0\\u09C1-\\u09C4\\u09C7-\\u09C8\\u09CB- \\u09CC\\u09CD\\u09CE\\u09D7\\u09DC-\\u09DD\\u09DF-\\u09E1\\u09E2- \\u09E3\\u09E6-\\u09EF\\u09F0-\\u09F1\\u09F2-\\u09F3\\u09F4- \\u09F9\\u09FA\\u09FB\\u09FC\\u09FD\\u09FE] |
| 11 | Gurmukhi | [\\u0A01-\\u0A02\\u0A03\\u0A05-\\u0A0A\\u0A0F-\\u0A10\\u0A13- \\u0A28\\u0A2A-\\u0A30\\u0A32-\\u0A33\\u0A35-\\u0A36\\u0A38- \\u0A39\\u0A3C\\u0A3E-\\u0A40\\u0A41-\\u0A42\\u0A47-\\u0A48\\u0A4B- \\u0A4D\\u0A51\\u0A59-\\u0A5C\\u0A5E\\u0A66-\\u0A6F\\u0A70-\\u0A71\\u0A72- \\u0A74\\u0A75\\u0A76] |
| 12 | Gujarati | [\\u0A81-\\u0A82\\u0A83\\u0A85-\\u0A8D\\u0A8F-\\u0A91\\u0A93- \\u0AA8\\u0AAA-\\u0AB0\\u0AB2-\\u0AB3\\u0AB5- \\u0AB9\\u0ABC\\u0ABD\\u0ABE-\\u0AC0\\u0AC1-\\u0AC5\\u0AC7- \\u0AC8\\u0AC9\\u0ACB-\\u0ACC\\u0ACD\\u0AD0\\u0AE0-\\u0AE1\\u0AE2- \\u0AE3\\u0AE6-\\u0AEF\\u0AF0\\u0AF1\\u0AF9\\u0AFA-\\u0AFF] |
| 13 | Oriya | [\\u0B01\\u0B02-\\u0B03\\u0B05-\\u0B0C\\u0B0F-\\u0B10\\u0B13-\\u0B28\\u0B2A- \\u0B30\\u0B32-\\u0B33\\u0B35- \\u0B39\\u0B3C\\u0B3D\\u0B3E\\u0B3F\\u0B40\\u0B41-\\u0B44\\u0B47- \\u0B48\\u0B4B-\\u0B4C\\u0B4D\\u0B55-\\u0B56\\u0B57\\u0B5C-\\u0B5D\\u0B5F- \\u0B61\\u0B62-\\u0B63\\u0B66-\\u0B6F\\u0B70\\u0B71\\u0B72-\\u0B77] |
| 14 | Tamil | [\\u0B82\\u0B83\\u0B85-\\u0B8A\\u0B8E-\\u0B90\\u0B92-\\u0B95\\u0B99- \\u0B9A\\u0B9C\\u0B9E-\\u0B9F\\u0BA3-\\u0BA4\\u0BA8-\\u0BAA\\u0BAE- \\u0BB9\\u0BBE-\\u0BBF\\u0BC0\\u0BC1-\\u0BC2\\u0BC6-\\u0BC8\\u0BCA- \\u0BCC\\u0BCD\\u0BD0\\u0BD7\\u0BE6-\\u0BEF\\u0BF0-\\u0BF2\\u0BF3- \\u0BF8\\u0BF9\\u0BFA\\U00011FC0-\\U00011FD4\\U00011FD5- \\U00011FDC\\U00011FDD-\\U00011FE0\\U00011FE1-\\U00011FF1\\U00011FFF] |
| 15 | Telugu | [\\u0C00\\u0C01-\\u0C03\\u0C04\\u0C05-\\u0C0C\\u0C0E-\\u0C10\\u0C12- \\u0C28\\u0C2A-\\u0C39\\u0C3C\\u0C3D\\u0C3E-\\u0C40\\u0C41-\\u0C44\\u0C46- \\u0C48\\u0C4A-\\u0C4D\\u0C55-\\u0C56\\u0C58-\\u0C5A\\u0C5D\\u0C60- \\u0C61\\u0C62-\\u0C63\\u0C66-\\u0C6F\\u0C77\\u0C78-\\u0C7E\\u0C7F] |
| 16 | Kannada | [\\u0C80\\u0C81\\u0C82-\\u0C83\\u0C84\\u0C85-\\u0C8C\\u0C8E-\\u0C90\\u0C92- \\u0CA8\\u0CAA-\\u0CB3\\u0CB5- \\u0CB9\\u0CBC\\u0CBD\\u0CBE\\u0CBF\\u0CC0-\\u0CC4\\u0CC6\\u0CC7- \\u0CC8\\u0CCA-\\u0CCB\\u0CCC-\\u0CCD\\u0CD5-\\u0CD6\\u0CDD- \\u0CDE\\u0CE0-\\u0CE1\\u0CE2-\\u0CE3\\u0CE6-\\u0CEF\\u0CF1-\\u0CF2\\u0CF3] |
| 17 | Malayalam | [\\u0D00-\\u0D01\\u0D02-\\u0D03\\u0D04-\\u0D0C\\u0D0E-\\u0D10\\u0D12- \\u0D3A\\u0D3B-\\u0D3C\\u0D3D\\u0D3E-\\u0D40\\u0D41-\\u0D44\\u0D46- \\u0D48\\u0D4A-\\u0D4C\\u0D4D\\u0D4E\\u0D4F\\u0D54-\\u0D56\\u0D57\\u0D58- \\u0D5E\\u0D5F-\\u0D61\\u0D62-\\u0D63\\u0D66-\\u0D6F\\u0D70- \\u0D78\\u0D79\\u0D7A-\\u0D7F] |
| 18 | Sinhala | [\\u0D81\\u0D82-\\u0D83\\u0D85-\\u0D96\\u0D9A-\\u0DB1\\u0DB3- \\u0DBB\\u0DBD\\u0DC0-\\u0DC6\\u0DCA\\u0DCF-\\u0DD1\\u0DD2- \\u0DD4\\u0DD6\\u0DD8-\\u0DDF\\u0DE6-\\u0DEF\\u0DF2-\\u0DF3\\u0DF4\\U000111E1-\\U000111F4] |
| 19 | Thai | [\\u0E01-\\u0E30\\u0E31\\u0E32-\\u0E33\\u0E34-\\u0E3A\\u0E40- \\u0E45\\u0E46\\u0E47-\\u0E4E\\u0E4F\\u0E50-\\u0E59\\u0E5A-\\u0E5B] |
| 20 | Lao | [\\u0E81-\\u0E82\\u0E84\\u0E86-\\u0E8A\\u0E8C-\\u0EA3\\u0EA5\\u0EA7- \\u0EB0\\u0EB1\\u0EB2-\\u0EB3\\u0EB4-\\u0EBC\\u0EBD\\u0EC0- \\u0EC4\\u0EC6\\u0EC8-\\u0ECE\\u0ED0-\\u0ED9\\u0EDC-\\u0EDF] |
| 21 | Tibetan | [\\u0F00\\u0F01-\\u0F03\\u0F04-\\u0F12\\u0F13\\u0F14\\u0F15-\\u0F17\\u0F18- \\u0F19\\u0F1A-\\u0F1F\\u0F20-\\u0F29\\u0F2A- \\u0F33\\u0F34\\u0F35\\u0F36\\u0F37\\u0F38\\u0F39\\u0F3A\\u0F3B\\u0F3C\\u0F3 D\\u0F3E-\\u0F3F\\u0F40-\\u0F47\\u0F49-\\u0F6C\\u0F71-\\u0F7E\\u0F7F\\u0F80- \\u0F84\\u0F85\\u0F86-\\u0F87\\u0F88-\\u0F8C\\u0F8D-\\u0F97\\u0F99- \\u0FBC\\u0FBE-\\u0FC5\\u0FC6\\u0FC7-\\u0FCC\\u0FCE-\\u0FCF\\u0FD0- \\u0FD4\\u0FD9-\\u0FDA] |
| 22 | Myanmar | [\\u1000-\\u102A\\u102B-\\u102C\\u102D-\\u1030\\u1031\\u1032- \\u1037\\u1038\\u1039-\\u103A\\u103B-\\u103C\\u103D-\\u103E\\u103F\\u1040- \\u1049\\u104A-\\u104F\\u1050-\\u1055\\u1056-\\u1057\\u1058-\\u1059\\u105A- \\u105D\\u105E-\\u1060\\u1061\\u1062-\\u1064\\u1065-\\u1066\\u1067- \\u106D\\u106E-\\u1070\\u1071-\\u1074\\u1075-\\u1081\\u1082\\u1083- \\u1084\\u1085-\\u1086\\u1087-\\u108C\\u108D\\u108E\\u108F\\u1090- \\u1099\\u109A-\\u109C\\u109D\\u109E-\\u109F\\uA9E0- \\uA9E4\\uA9E5\\uA9E6\\uA9E7-\\uA9EF\\uA9F0-\\uA9F9\\uA9FA- \\uA9FE\\uAA60-\\uAA6F\\uAA70\\uAA71-\\uAA76\\uAA77- \\uAA79\\uAA7A\\uAA7B\\uAA7C\\uAA7D\\uAA7E-\\uAA7F\\U000116D0- \\U000116E3] |
| 23 | Georgian | [\\u10A0-\\u10C5\\u10C7\\u10CD\\u10D0-\\u10FA\\u10FC\\u10FD-\\u10FF\\u1C90- \\u1CBA\\u1CBD-\\u1CBF\\u2D00-\\u2D25\\u2D27\\u2D2D] |
| 24 | Hangul | [\\u1100-\\u11FF\\u302E-\\u302F\\u3131-\\u318E\\u3200-\\u321E\\u3260- \\u327E\\uA960-\\uA97C\\uAC00-\\uD7A3\\uD7B0-\\uD7C6\\uD7CB- \\uD7FB\\uFFA0-\\uFFBE\\uFFC2-\\uFFC7\\uFFCA-\\uFFCF\\uFFD2- \\uFFD7\\uFFDA-\\uFFDC] |
| 25 | Ethiopic | [\\u1200-\\u1248\\u124A-\\u124D\\u1250-\\u1256\\u1258\\u125A-\\u125D\\u1260- \\u1288\\u128A-\\u128D\\u1290-\\u12B0\\u12B2-\\u12B5\\u12B8- \\u12BE\\u12C0\\u12C2-\\u12C5\\u12C8-\\u12D6\\u12D8-\\u1310\\u1312- \\u1315\\u1318-\\u135A\\u135D-\\u135F\\u1360-\\u1368\\u1369-\\u137C\\u1380- \\u138F\\u1390-\\u1399\\u2D80-\\u2D96\\u2DA0-\\u2DA6\\u2DA8- \\u2DAE\\u2DB0-\\u2DB6\\u2DB8-\\u2DBE\\u2DC0-\\u2DC6\\u2DC8- \\u2DCE\\u2DD0-\\u2DD6\\u2DD8-\\u2DDE\\uAB01-\\uAB06\\uAB09- \\uAB0E\\uAB11-\\uAB16\\uAB20-\\uAB26\\uAB28-\\uAB2E\\U0001E7E0- \\U0001E7E6\\U0001E7E8-\\U0001E7EB\\U0001E7ED-\\U0001E7EE\\U0001E7F0- \\U0001E7FE] |
| 26 | Cherokee | [\\u13A0-\\u13F5\\u13F8-\\u13FD\\uAB70-\\uABBF] |
| 27 | Canadian_Aboriginal | [\\u1400\\u1401-\\u166C\\u166D\\u166E\\u166F-\\u167F\\u18B0- \\u18F5\\U00011AB0-\\U00011ABF] |
| 28 | Ogham | [\\u1680\\u1681-\\u169A\\u169B\\u169C] |
| 29 | Runic | [\\u16A0-\\u16EA\\u16EE-\\u16F0\\u16F1-\\u16F8] |
| 30 | Khmer | [\\u1780-\\u17B3\\u17B4-\\u17B5\\u17B6\\u17B7-\\u17BD\\u17BE- \\u17C5\\u17C6\\u17C7-\\u17C8\\u17C9-\\u17D3\\u17D4-\\u17D6\\u17D7\\u17D8- \\u17DA\\u17DB\\u17DC\\u17DD\\u17E0-\\u17E9\\u17F0-\\u17F9\\u19E0-\\u19FF] |
| 31 | Mongolian | [\\u1800-\\u1801\\u1804\\u1806\\u1807-\\u180A\\u180B- \\u180D\\u180E\\u180F\\u1810-\\u1819\\u1820-\\u1842\\u1843\\u1844- \\u1878\\u1880-\\u1884\\u1885-\\u1886\\u1887-\\u18A8\\u18A9\\u18AA\\U00011660-\\U0001166C] |
| 32 | Hiragana | [\\u3041-\\u3096\\u309D-\\u309E\\u309F\\U0001B001- \\U0001B11F\\U0001B132\\U0001B150-\\U0001B152\\U0001F200] |
| 33 | Katakana | [\\u30A1-\\u30FA\\u30FD-\\u30FE\\u30FF\\u31F0-\\u31FF\\u32D0-\\u32FE\\u3300- \\u3357\\uFF66-\\uFF6F\\uFF71-\\uFF9D\\U0001AFF0-\\U0001AFF3\\U0001AFF5- \\U0001AFFB\\U0001AFFD-\\U0001AFFE\\U0001B000\\U0001B120- \\U0001B122\\U0001B155\\U0001B164-\\U0001B167] |
| 34 | Bopomofo | [\\u02EA-\\u02EB\\u3105-\\u312F\\u31A0-\\u31BF] |
| 35 | Han | [\\u2E80-\\u2E99\\u2E9B-\\u2EF3\\u2F00-\\u2FD5\\u3005\\u3007\\u3021- \\u3029\\u3038-\\u303A\\u303B\\u3400-\\u4DBF\\u4E00-\\u9FFF\\uF900- \\uFA6D\\uFA70-\\uFAD9\\U00016FE2\\U00016FE3\\U00016FF0- \\U00016FF1\\U00020000-\\U0002A6DF\\U0002A700-\\U0002B739\\U0002B740- \\U0002B81D\\U0002B820-\\U0002CEA1\\U0002CEB0-\\U0002EBE0\\U0002EBF0- \\U0002EE5D\\U0002F800-\\U0002FA1D\\U00030000-\\U0003134A\\U00031350- \\U000323AF] |
| 36 | Yi | [\\uA000-\\uA014\\uA015\\uA016-\\uA48C\\uA490-\\uA4C6] |
| 37 | Old_Italic | [\\U00010300-\\U0001031F\\U00010320-\\U00010323\\U0001032D-\\U0001032F] |
| 38 | Gothic | [\\U00010330-\\U00010340\\U00010341\\U00010342-\\U00010349\\U0001034A] |
| 39 | Deseret | [\\U00010400-\\U0001044F] |
| 40 | Inherited | [\\u0300-\\u036F\\u0485-\\u0486\\u064B-\\u0655\\u0670\\u0951-\\u0954\\u1AB0- \\u1ABD\\u1ABE\\u1ABF-\\u1ACE\\u1CD0-\\u1CD2\\u1CD4-\\u1CE0\\u1CE2- \\u1CE8\\u1CED\\u1CF4\\u1CF8-\\u1CF9\\u1DC0-\\u1DFF\\u200C-\\u200D\\u20D0- \\u20DC\\u20DD-\\u20E0\\u20E1\\u20E2-\\u20E4\\u20E5-\\u20F0\\u302A- \\u302D\\u3099-\\u309A\\uFE00-\\uFE0F\\uFE20- \\uFE2D\\U000101FD\\U000102E0\\U0001133B\\U0001CF00-\\U0001CF2D\\U0001CF30- \\U0001CF46\\U0001D167-\\U0001D169\\U0001D17B-\\U0001D182\\U0001D185- \\U0001D18B\\U0001D1AA-\\U0001D1AD\\U000E0100-\\U000E01EF] |
| 41 | Tagalog | [\\u1700-\\u1711\\u1712-\\u1714\\u1715\\u171F] |
| 42 | Hanunoo | [\\u1720-\\u1731\\u1732-\\u1733\\u1734] |
| 43 | Buhid | [\\u1740-\\u1751\\u1752-\\u1753] |
| 44 | Tagbanwa | [\\u1760-\\u176C\\u176E-\\u1770\\u1772-\\u1773] |
| 45 | Limbu | [\\u1900-\\u191E\\u1920-\\u1922\\u1923-\\u1926\\u1927-\\u1928\\u1929- \\u192B\\u1930-\\u1931\\u1932\\u1933-\\u1938\\u1939-\\u193B\\u1940\\u1944- \\u1945\\u1946-\\u194F] |
| 46 | Tai_Le | [\\u1950-\\u196D\\u1970-\\u1974] |
| 47 | Linear_B | [\\U00010000-\\U0001000B\\U0001000D-\\U00010026\\U00010028- \\U0001003A\\U0001003C-\\U0001003D\\U0001003F-\\U0001004D\\U00010050- \\U0001005D\\U00010080-\\U000100FA] |
| 48 | Ugaritic | [\\U00010380-\\U0001039D\\U0001039F] |
| 49 | Shavian | [\\U00010450-\\U0001047F] |
| 50 | Osmanya | [\\U00010480-\\U0001049D\\U000104A0-\\U000104A9] |
| 51 | Cypriot | [\\U00010800-\\U00010805\\U00010808\\U0001080A-\\U00010835\\U00010837- \\U00010838\\U0001083C\\U0001083F] |
| 52 | Braille | [\\u2800-\\u28FF] |
| 53 | Buginese | [\\u1A00-\\u1A16\\u1A17-\\u1A18\\u1A19-\\u1A1A\\u1A1B\\u1A1E-\\u1A1F] |
| 54 | Coptic | [\\u03E2-\\u03EF\\u2C80-\\u2CE4\\u2CE5-\\u2CEA\\u2CEB-\\u2CEE\\u2CEF- \\u2CF1\\u2CF2-\\u2CF3\\u2CF9-\\u2CFC\\u2CFD\\u2CFE-\\u2CFF] |
| 55 | New_Tai_Lue | [\\u1980-\\u19AB\\u19B0-\\u19C9\\u19D0-\\u19D9\\u19DA\\u19DE-\\u19DF] |
| 56 | Glagolitic | [\\u2C00-\\u2C5F\\U0001E000-\\U0001E006\\U0001E008-\\U0001E018\\U0001E01B- \\U0001E021\\U0001E023-\\U0001E024\\U0001E026-\\U0001E02A] |
| 57 | Tifinagh | [\\u2D30-\\u2D67\\u2D6F\\u2D70\\u2D7F] |
| 58 | Syloti_Nagri | [\\uA800-\\uA801\\uA802\\uA803-\\uA805\\uA806\\uA807- \\uA80A\\uA80B\\uA80C-\\uA822\\uA823-\\uA824\\uA825-\\uA826\\uA827\\uA828- \\uA82B\\uA82C] |
| 59 | Old_Persian | [\\U000103A0-\\U000103C3\\U000103C8-\\U000103CF\\U000103D0\\U000103D1- \\U000103D5] |
| 60 | Kharoshthi | [\\U00010A00\\U00010A01-\\U00010A03\\U00010A05-\\U00010A06\\U00010A0C- \\U00010A0F\\U00010A10-\\U00010A13\\U00010A15-\\U00010A17\\U00010A19- \\U00010A35\\U00010A38-\\U00010A3A\\U00010A3F\\U00010A40- \\U00010A48\\U00010A50-\\U00010A58] |
| 61 | Balinese | [\\u1B00-\\u1B03\\u1B04\\u1B05-\\u1B33\\u1B34\\u1B35\\u1B36- \\u1B3A\\u1B3B\\u1B3C\\u1B3D-\\u1B41\\u1B42\\u1B43-\\u1B44\\u1B45- \\u1B4C\\u1B4E-\\u1B4F\\u1B50-\\u1B59\\u1B5A-\\u1B60\\u1B61-\\u1B6A\\u1B6B- \\u1B73\\u1B74-\\u1B7C\\u1B7D-\\u1B7F] |
| 62 | Cuneiform | [\\U00012000-\\U00012399\\U00012400-\\U0001246E\\U00012470- \\U00012474\\U00012480-\\U00012543] |
| 63 | Phoenician | [\\U00010900-\\U00010915\\U00010916-\\U0001091B\\U0001091F] |
| 64 | Phags_Pa | [\\uA840-\\uA873\\uA874-\\uA877] |
| 65 | Nko | [\\u07C0-\\u07C9\\u07CA-\\u07EA\\u07EB-\\u07F3\\u07F4-\\u07F5\\u07F6\\u07F7- \\u07F9\\u07FA\\u07FD\\u07FE-\\u07FF] |
| 66 | Sundanese | [\\u1B80-\\u1B81\\u1B82\\u1B83-\\u1BA0\\u1BA1\\u1BA2-\\u1BA5\\u1BA6- \\u1BA7\\u1BA8-\\u1BA9\\u1BAA\\u1BAB-\\u1BAD\\u1BAE-\\u1BAF\\u1BB0- \\u1BB9\\u1BBA-\\u1BBF\\u1CC0-\\u1CC7] |
| 67 | Lepcha | [\\u1C00-\\u1C23\\u1C24-\\u1C2B\\u1C2C-\\u1C33\\u1C34-\\u1C35\\u1C36- \\u1C37\\u1C3B-\\u1C3F\\u1C40-\\u1C49\\u1C4D-\\u1C4F] |
| 68 | Ol_Chiki | [\\u1C50-\\u1C59\\u1C5A-\\u1C77\\u1C78-\\u1C7D\\u1C7E-\\u1C7F] |
| 69 | Vai | [\\uA500-\\uA60B\\uA60C\\uA60D-\\uA60F\\uA610-\\uA61F\\uA620- \\uA629\\uA62A-\\uA62B] |
| 70 | Saurashtra | [\\uA880-\\uA881\\uA882-\\uA8B3\\uA8B4-\\uA8C3\\uA8C4-\\uA8C5\\uA8CE- \\uA8CF\\uA8D0-\\uA8D9] |
| 71 | Kayah_Li | [\\uA900-\\uA909\\uA90A-\\uA925\\uA926-\\uA92D\\uA92F] |
| 72 | Rejang | [\\uA930-\\uA946\\uA947-\\uA951\\uA952-\\uA953\\uA95F] |
| 73 | Lycian | [\\U00010280-\\U0001029C] |
| 74 | Carian | [\\U000102A0-\\U000102D0] |
| 75 | Lydian | [\\U00010920-\\U00010939\\U0001093F] |
| 76 | Cham | [\\uAA00-\\uAA28\\uAA29-\\uAA2E\\uAA2F-\\uAA30\\uAA31-\\uAA32\\uAA33- \\uAA34\\uAA35-\\uAA36\\uAA40-\\uAA42\\uAA43\\uAA44-\\uAA4B\\uAA4C\\uAA4D\\uAA50-\\uAA59\\uAA5C-\\uAA5F] |
| 77 | Tai_Tham | [\\u1A20-\\u1A54\\u1A55\\u1A56\\u1A57\\u1A58- \\u1A5E\\u1A60\\u1A61\\u1A62\\u1A63-\\u1A64\\u1A65-\\u1A6C\\u1A6D- \\u1A72\\u1A73-\\u1A7C\\u1A7F\\u1A80-\\u1A89\\u1A90-\\u1A99\\u1AA0- \\u1AA6\\u1AA7\\u1AA8-\\u1AAD] |
| 78 | Tai_Viet | [\\uAA80-\\uAAAF\\uAAB0\\uAAB1\\uAAB2-\\uAAB4\\uAAB5-\\uAAB6\\uAAB7- \\uAAB8\\uAAB9-\\uAABD\\uAABE-\\uAABF\\uAAC0\\uAAC1\\uAAC2\\uAADB- \\uAADC\\uAADD\\uAADE-\\uAADF] |
| 79 | Avestan | [\\U00010B00-\\U00010B35\\U00010B39-\\U00010B3F] |
| 80 | Egyptian_Hieroglyphs | [\\U00013000-\\U0001342F\\U00013430-\\U0001343F\\U00013440\\U00013441- \\U00013446\\U00013447-\\U00013455\\U00013460-\\U000143FA] |
| 81 | Samaritan | [\\u0800-\\u0815\\u0816-\\u0819\\u081A\\u081B-\\u0823\\u0824\\u0825- \\u0827\\u0828\\u0829-\\u082D\\u0830-\\u083E] |
| 82 | Lisu | [\\uA4D0-\\uA4F7\\uA4F8-\\uA4FD\\uA4FE-\\uA4FF\\U00011FB0] |
| 83 | Bamum | [\\uA6A0-\\uA6E5\\uA6E6-\\uA6EF\\uA6F0-\\uA6F1\\uA6F2-\\uA6F7\\U00016800- \\U00016A38] |
| 84 | Javanese | [\\uA980-\\uA982\\uA983\\uA984-\\uA9B2\\uA9B3\\uA9B4-\\uA9B5\\uA9B6- \\uA9B9\\uA9BA-\\uA9BB\\uA9BC-\\uA9BD\\uA9BE-\\uA9C0\\uA9C1- \\uA9CD\\uA9D0-\\uA9D9\\uA9DE-\\uA9DF] |
| 85 | Meetei_Mayek | [\\uAAE0-\\uAAEA\\uAAEB\\uAAEC-\\uAAED\\uAAEE-\\uAAEF\\uAAF0- \\uAAF1\\uAAF2\\uAAF3-\\uAAF4\\uAAF5\\uAAF6\\uABC0-\\uABE2\\uABE3- \\uABE4\\uABE5\\uABE6-\\uABE7\\uABE8\\uABE9- \\uABEA\\uABEB\\uABEC\\uABED\\uABF0-\\uABF9] |
| 86 | Imperial_Aramaic | [\\U00010840-\\U00010855\\U00010857\\U00010858-\\U0001085F] |
| 87 | Old_South_Arabian | [\\U00010A60-\\U00010A7C\\U00010A7D-\\U00010A7E\\U00010A7F] |
| 88 | Inscriptional_Parthian | [\\U00010B40-\\U00010B55\\U00010B58-\\U00010B5F] |
| 89 | Inscriptional_Pahlavi | [\\U00010B60-\\U00010B72\\U00010B78-\\U00010B7F] |
| 90 | Old_Turkic | [\\U00010C00-\\U00010C48] |
| 91 | Kaithi | [\\U00011080-\\U00011081\\U00011082\\U00011083-\\U000110AF\\U000110B0- \\U000110B2\\U000110B3-\\U000110B6\\U000110B7-\\U000110B8\\U000110B9- \\U000110BA\\U000110BB-\\U000110BC\\U000110BD\\U000110BE- \\U000110C1\\U000110C2\\U000110CD] |
| 92 | Batak | [\\u1BC0-\\u1BE5\\u1BE6\\u1BE7\\u1BE8-\\u1BE9\\u1BEA- \\u1BEC\\u1BED\\u1BEE\\u1BEF-\\u1BF1\\u1BF2-\\u1BF3\\u1BFC-\\u1BFF] |
| 93 | Brahmi | [\\U00011000\\U00011001\\U00011002\\U00011003-\\U00011037\\U00011038- \\U00011046\\U00011047-\\U0001104D\\U00011052-\\U00011065\\U00011066- \\U0001106F\\U00011070\\U00011071-\\U00011072\\U00011073- \\U00011074\\U00011075\\U0001107F] |
| 94 | Mandaic | [\\u0840-\\u0858\\u0859-\\u085B\\u085E] |
| 95 | Chakma | [\\U00011100-\\U00011102\\U00011103-\\U00011126\\U00011127- \\U0001112B\\U0001112C\\U0001112D-\\U00011134\\U00011136- \\U0001113F\\U00011140-\\U00011143\\U00011144\\U00011145-\\U00011146\\U00011147] |
| 96 | Meroitic_Cursive | [\\U000109A0-\\U000109B7\\U000109BC-\\U000109BD\\U000109BE- \\U000109BF\\U000109C0-\\U000109CF\\U000109D2-\\U000109FF] |
| 97 | Meroitic_Hieroglyphs | [\\U00010980-\\U0001099F] |
| 98 | Miao | [\\U00016F00-\\U00016F4A\\U00016F4F\\U00016F50\\U00016F51- \\U00016F87\\U00016F8F-\\U00016F92\\U00016F93-\\U00016F9F] |
| 99 | Sharada | [\\U00011180-\\U00011181\\U00011182\\U00011183-\\U000111B2\\U000111B3- \\U000111B5\\U000111B6-\\U000111BE\\U000111BF-\\U000111C0\\U000111C1- \\U000111C4\\U000111C5-\\U000111C8\\U000111C9- \\U000111CC\\U000111CD\\U000111CE\\U000111CF\\U000111D0- \\U000111D9\\U000111DA\\U000111DB\\U000111DC\\U000111DD-\\U000111DF] |
| 100 | Sora_Sompeng | [\\U000110D0-\\U000110E8\\U000110F0-\\U000110F9] |
| 101 | Takri | [\\U00011680-\\U000116AA\\U000116AB\\U000116AC\\U000116AD\\U000116AE- \\U000116AF\\U000116B0- \\U000116B5\\U000116B6\\U000116B7\\U000116B8\\U000116B9\\U000116C0- \\U000116C9] |
| 102 | Caucasian_Albanian | [\\U00010530-\\U00010563\\U0001056F] |
| 103 | Bassa_Vah | [\\U00016AD0-\\U00016AED\\U00016AF0-\\U00016AF4\\U00016AF5] |
| 104 | Duployan | [\\U0001BC00-\\U0001BC6A\\U0001BC70-\\U0001BC7C\\U0001BC80- \\U0001BC88\\U0001BC90-\\U0001BC99\\U0001BC9C\\U0001BC9D- \\U0001BC9E\\U0001BC9F] |
| 105 | Elbasan | [\\U00010500-\\U00010527] |
| 106 | Grantha | [\\U00011300-\\U00011301\\U00011302-\\U00011303\\U00011305- \\U0001130C\\U0001130F-\\U00011310\\U00011313-\\U00011328\\U0001132A- \\U00011330\\U00011332-\\U00011333\\U00011335- \\U00011339\\U0001133C\\U0001133D\\U0001133E- \\U0001133F\\U00011340\\U00011341-\\U00011344\\U00011347-\\U00011348\\U0001134B- \\U0001134D\\U00011350\\U00011357\\U0001135D-\\U00011361\\U00011362- \\U00011363\\U00011366-\\U0001136C\\U00011370-\\U00011374] |
| 107 | Pahawh_Hmong | [\\U00016B00-\\U00016B2F\\U00016B30-\\U00016B36\\U00016B37- \\U00016B3B\\U00016B3C-\\U00016B3F\\U00016B40- \\U00016B43\\U00016B44\\U00016B45\\U00016B50-\\U00016B59\\U00016B5B- \\U00016B61\\U00016B63-\\U00016B77\\U00016B7D-\\U00016B8F] |
| 108 | Khojki | [\\U00011200-\\U00011211\\U00011213-\\U0001122B\\U0001122C- \\U0001122E\\U0001122F-\\U00011231\\U00011232- \\U00011233\\U00011234\\U00011235\\U00011236-\\U00011237\\U00011238- \\U0001123D\\U0001123E\\U0001123F-\\U00011240\\U00011241] |
| 109 | Linear_A | [\\U00010600-\\U00010736\\U00010740-\\U00010755\\U00010760-\\U00010767] |
| 110 | Mahajani | [\\U00011150-\\U00011172\\U00011173\\U00011174-\\U00011175\\U00011176] |
| 111 | Manichaean | [\\U00010AC0-\\U00010AC7\\U00010AC8\\U00010AC9-\\U00010AE4\\U00010AE5- \\U00010AE6\\U00010AEB-\\U00010AEF\\U00010AF0-\\U00010AF6] |
| 112 | Mende_Kikakui | [\\U0001E800-\\U0001E8C4\\U0001E8C7-\\U0001E8CF\\U0001E8D0-\\U0001E8D6] |
| 113 | Modi | [\\U00011600-\\U0001162F\\U00011630-\\U00011632\\U00011633- \\U0001163A\\U0001163B-\\U0001163C\\U0001163D\\U0001163E\\U0001163F- \\U00011640\\U00011641-\\U00011643\\U00011644\\U00011650-\\U00011659] |
| 114 | Mro | [\\U00016A40-\\U00016A5E\\U00016A60-\\U00016A69\\U00016A6E-\\U00016A6F] |
| 115 | Old_North_Arabian | [\\U00010A80-\\U00010A9C\\U00010A9D-\\U00010A9F] |
| 116 | Nabataean | [\\U00010880-\\U0001089E\\U000108A7-\\U000108AF] |
| 117 | Palmyrene | [\\U00010860-\\U00010876\\U00010877-\\U00010878\\U00010879-\\U0001087F] |
| 118 | Pau_Cin_Hau | [\\U00011AC0-\\U00011AF8] |
| 119 | Old_Permic | [\\U00010350-\\U00010375\\U00010376-\\U0001037A] |
| 120 | Psalter_Pahlavi | [\\U00010B80-\\U00010B91\\U00010B99-\\U00010B9C\\U00010BA9-\\U00010BAF] |
| 121 | Siddham | [\\U00011580-\\U000115AE\\U000115AF-\\U000115B1\\U000115B2- \\U000115B5\\U000115B8-\\U000115BB\\U000115BC- \\U000115BD\\U000115BE\\U000115BF-\\U000115C0\\U000115C1- \\U000115D7\\U000115D8-\\U000115DB\\U000115DC-\\U000115DD] |
| 122 | Khudawadi | [\\U000112B0-\\U000112DE\\U000112DF\\U000112E0-\\U000112E2\\U000112E3- \\U000112EA\\U000112F0-\\U000112F9] |
| 123 | Tirhuta | [\\U00011480-\\U000114AF\\U000114B0-\\U000114B2\\U000114B3- \\U000114B8\\U000114B9\\U000114BA\\U000114BB-\\U000114BE\\U000114BF- \\U000114C0\\U000114C1\\U000114C2-\\U000114C3\\U000114C4- \\U000114C5\\U000114C6\\U000114C7\\U000114D0-\\U000114D9] |
| 124 | Warang_Citi | [\\U000118A0-\\U000118DF\\U000118E0-\\U000118E9\\U000118EA- \\U000118F2\\U000118FF] |
| 125 | Ahom | [\\U00011700-\\U0001171A\\U0001171D\\U0001171E\\U0001171F\\U00011720- \\U00011721\\U00011722-\\U00011725\\U00011726\\U00011727-\\U0001172B\\U00011730- \\U00011739\\U0001173A-\\U0001173B\\U0001173C- \\U0001173E\\U0001173F\\U00011740-\\U00011746] |
| 126 | Anatolian_Hieroglyphs | [\\U00014400-\\U00014646] |
| 127 | Hatran | [\\U000108E0-\\U000108F2\\U000108F4-\\U000108F5\\U000108FB-\\U000108FF] |
| 128 | Multani | [\\U00011280-\\U00011286\\U00011288\\U0001128A-\\U0001128D\\U0001128F- \\U0001129D\\U0001129F-\\U000112A8\\U000112A9] |
| 129 | Old_Hungarian | [\\U00010C80-\\U00010CB2\\U00010CC0-\\U00010CF2\\U00010CFA-\\U00010CFF] |
| 130 | SignWriting | [\\U0001D800-\\U0001D9FF\\U0001DA00-\\U0001DA36\\U0001DA37- \\U0001DA3A\\U0001DA3B-\\U0001DA6C\\U0001DA6D- \\U0001DA74\\U0001DA75\\U0001DA76-\\U0001DA83\\U0001DA84\\U0001DA85- \\U0001DA86\\U0001DA87-\\U0001DA8B\\U0001DA9B-\\U0001DA9F\\U0001DAA1- \\U0001DAAF] |
| 131 | Adlam | [\\U0001E900-\\U0001E943\\U0001E944-\\U0001E94A\\U0001E94B\\U0001E950- \\U0001E959\\U0001E95E-\\U0001E95F] |
| 132 | Bhaiksuki | [\\U00011C00-\\U00011C08\\U00011C0A-\\U00011C2E\\U00011C2F\\U00011C30- \\U00011C36\\U00011C38- \\U00011C3D\\U00011C3E\\U00011C3F\\U00011C40\\U00011C41- \\U00011C45\\U00011C50-\\U00011C59\\U00011C5A-\\U00011C6C] |
| 133 | Marchen | [\\U00011C70-\\U00011C71\\U00011C72-\\U00011C8F\\U00011C92- \\U00011CA7\\U00011CA9\\U00011CAA-\\U00011CB0\\U00011CB1\\U00011CB2- \\U00011CB3\\U00011CB4\\U00011CB5-\\U00011CB6] |
| 134 | Newa | [\\U00011400-\\U00011434\\U00011435-\\U00011437\\U00011438- \\U0001143F\\U00011440-\\U00011441\\U00011442- \\U00011444\\U00011445\\U00011446\\U00011447-\\U0001144A\\U0001144B- \\U0001144F\\U00011450-\\U00011459\\U0001145A- \\U0001145B\\U0001145D\\U0001145E\\U0001145F-\\U00011461] |
| 135 | Osage | [\\U000104B0-\\U000104D3\\U000104D8-\\U000104FB] |
| 136 | Tangut | [\\U00016FE0\\U00017000-\\U000187F7\\U00018800-\\U00018AFF\\U00018D00- \\U00018D08] |
| 137 | Masaram_Gondi | [\\U00011D00-\\U00011D06\\U00011D08-\\U00011D09\\U00011D0B- \\U00011D30\\U00011D31-\\U00011D36\\U00011D3A\\U00011D3C- \\U00011D3D\\U00011D3F-\\U00011D45\\U00011D46\\U00011D47\\U00011D50- \\U00011D59] |
| 138 | Nushu | [\\U00016FE1\\U0001B170-\\U0001B2FB] |
| 139 | Soyombo | [\\U00011A50\\U00011A51-\\U00011A56\\U00011A57-\\U00011A58\\U00011A59- \\U00011A5B\\U00011A5C-\\U00011A89\\U00011A8A- \\U00011A96\\U00011A97\\U00011A98-\\U00011A99\\U00011A9A- \\U00011A9C\\U00011A9D\\U00011A9E-\\U00011AA2] |
| 140 | Zanabazar_Square | [\\U00011A00\\U00011A01-\\U00011A0A\\U00011A0B-\\U00011A32\\U00011A33- \\U00011A38\\U00011A39\\U00011A3A\\U00011A3B-\\U00011A3E\\U00011A3F- \\U00011A46\\U00011A47] |
| 141 | Dogra | [\\U00011800-\\U0001182B\\U0001182C-\\U0001182E\\U0001182F- \\U00011837\\U00011838\\U00011839-\\U0001183A\\U0001183B] |
| 142 | Gunjala_Gondi | [\\U00011D60-\\U00011D65\\U00011D67-\\U00011D68\\U00011D6A- \\U00011D89\\U00011D8A-\\U00011D8E\\U00011D90-\\U00011D91\\U00011D93- \\U00011D94\\U00011D95\\U00011D96\\U00011D97\\U00011D98\\U00011DA0- \\U00011DA9] |
| 143 | Makasar | [\\U00011EE0-\\U00011EF2\\U00011EF3-\\U00011EF4\\U00011EF5- \\U00011EF6\\U00011EF7-\\U00011EF8] |
| 144 | Medefaidrin | [\\U00016E40-\\U00016E7F\\U00016E80-\\U00016E96\\U00016E97-\\U00016E9A] |
| 145 | Hanifi_Rohingya | [\\U00010D00-\\U00010D23\\U00010D24-\\U00010D27\\U00010D30-\\U00010D39] |
| 146 | Sogdian | [\\U00010F30-\\U00010F45\\U00010F46-\\U00010F50\\U00010F51- \\U00010F54\\U00010F55-\\U00010F59] |
| 147 | Old_Sogdian | [\\U00010F00-\\U00010F1C\\U00010F1D-\\U00010F26\\U00010F27] |
| 148 | Elymaic | [\\U00010FE0-\\U00010FF6] |
| 149 | Nandinagari | [\\U000119A0-\\U000119A7\\U000119AA-\\U000119D0\\U000119D1- \\U000119D3\\U000119D4-\\U000119D7\\U000119DA-\\U000119DB\\U000119DC- \\U000119DF\\U000119E0\\U000119E1\\U000119E2\\U000119E3\\U000119E4] |
| 150 | Nyiakeng_Puachue_Hmong | [\\U0001E100-\\U0001E12C\\U0001E130-\\U0001E136\\U0001E137- \\U0001E13D\\U0001E140-\\U0001E149\\U0001E14E\\U0001E14F] |
| 151 | Wancho | [\\U0001E2C0-\\U0001E2EB\\U0001E2EC-\\U0001E2EF\\U0001E2F0-\\U0001E2F9\\U0001E2FF] |
| 152 | Chorasmian | [\\U00010FB0-\\U00010FC4\\U00010FC5-\\U00010FCB] |
| 153 | Dives_Akuru | [\\U00011900-\\U00011906\\U00011909\\U0001190C-\\U00011913\\U00011915- \\U00011916\\U00011918-\\U0001192F\\U00011930-\\U00011935\\U00011937- \\U00011938\\U0001193B- \\U0001193C\\U0001193D\\U0001193E\\U0001193F\\U00011940\\U00011941\\U00011942 \\U00011943\\U00011944-\\U00011946\\U00011950-\\U00011959] |
| 154 | Khitan_Small_Script | [\\U00016FE4\\U00018B00-\\U00018CD5\\U00018CFF] |
| 155 | Yezidi | [\\U00010E80-\\U00010EA9\\U00010EAB-\\U00010EAC\\U00010EAD\\U00010EB0- \\U00010EB1] |
| 156 | Cypro_Minoan | [\\U00012F90-\\U00012FF0\\U00012FF1-\\U00012FF2] |
| 157 | Old_Uyghur | [\\U00010F70-\\U00010F81\\U00010F82-\\U00010F85\\U00010F86-\\U00010F89] |
| 158 | Tangsa | [\\U00016A70-\\U00016ABE\\U00016AC0-\\U00016AC9] |
| 159 | Toto | [\\U0001E290-\\U0001E2AD\\U0001E2AE] |
| 160 | Vithkuqi | [\\U00010570-\\U0001057A\\U0001057C-\\U0001058A\\U0001058C- \\U00010592\\U00010594-\\U00010595\\U00010597-\\U000105A1\\U000105A3- \\U000105B1\\U000105B3-\\U000105B9\\U000105BB-\\U000105BC] |
| 161 | Kawi | [\\U00011F00-\\U00011F01\\U00011F02\\U00011F03\\U00011F04- \\U00011F10\\U00011F12-\\U00011F33\\U00011F34-\\U00011F35\\U00011F36- \\U00011F3A\\U00011F3E- \\U00011F3F\\U00011F40\\U00011F41\\U00011F42\\U00011F43-\\U00011F4F\\U00011F50- \\U00011F59\\U00011F5A] |
| 162 | Nag_Mundari | [\\U0001E4D0-\\U0001E4EA\\U0001E4EB\\U0001E4EC-\\U0001E4EF\\U0001E4F0- \\U0001E4F9] |
| 163 | Garay | [\\U00010D40-\\U00010D49\\U00010D4A- \\U00010D4D\\U00010D4E\\U00010D4F\\U00010D50-\\U00010D65\\U00010D69- \\U00010D6D\\U00010D6E\\U00010D6F\\U00010D70-\\U00010D85\\U00010D8E- \\U00010D8F] |
| 164 | Gurung_Khema | [\\U00016100-\\U0001611D\\U0001611E-\\U00016129\\U0001612A- \\U0001612C\\U0001612D-\\U0001612F\\U00016130-\\U00016139] |
| 165 | Kirat_Rai | [\\U00016D40-\\U00016D42\\U00016D43-\\U00016D6A\\U00016D6B- \\U00016D6C\\U00016D6D-\\U00016D6F\\U00016D70-\\U00016D79] |
| 166 | Ol_Onal | [\\U0001E5D0-\\U0001E5ED\\U0001E5EE-\\U0001E5EF\\U0001E5F0\\U0001E5F1- \\U0001E5FA\\U0001E5FF] |
| 167 | Sunuwar | [\\U00011BC0-\\U00011BE0\\U00011BE1\\U00011BF0-\\U00011BF9] |
| 168 | Todhri | [\\U000105C0-\\U000105F3] |
| 169 | Tulu_Tigalari | [\\U00011380-\\U00011389\\U0001138B\\U0001138E\\U00011390- \\U000113B5\\U000113B7\\U000113B8-\\U000113BA\\U000113BB- \\U000113C0\\U000113C2\\U000113C5\\U000113C7-\\U000113CA\\U000113CC- \\U000113CD\\U000113CE\\U000113CF\\U000113D0\\U000113D1\\U000113D2\\U000113 D3\\U000113D4-\\U000113D5\\U000113D7-\\U000113D8\\U000113E1-\\U000113E2] |
References
- Choong, C.Y.; Mikami, Y.; Marasinghe, C.A.; Nandasara, S.T. Optimizing n-gram order of an n-gram based language identification algorithm for 68 written languages. Int. J. Adv. ICT Emerg. Reg. 2009, 2, 21–28. [Google Scholar] [CrossRef][Green Version]
- Botha, G.R.; Barnard, E. Factors that affect the accuracy of text-based language identification. Comput. Speech Lang. 2012, 26, 307–320. [Google Scholar] [CrossRef]
- Abainia, K.; Ouamour, S.; Sayoud, H. Effective language identification of forum texts based on statistical approaches. Inf. Process. Manag. Int. J. 2016, 52, 491–512. [Google Scholar]
- Selamat, A.; Akosu, N. Word-length algorithm for language identification of under-resourced languages. J. King Saud Univ. Comput. Inf. Sci. 2015, 28, 457–469. [Google Scholar] [CrossRef]
- Jauhiainen, T.; Lui, M.; Zampieri, M.; Baldwin, T.; Linden, K. Automatic language identification in texts: A survey. J. Artif. Intell. Res. 2019, 65, 675–782. [Google Scholar]
- Zampieri, M.; Malmasi, S.; Ljubešić, N.; Nakov, P.; Ali, A.; Tiedemann, J.; Scherrer, Y.; Aepli, N. Findings of the VarDial Evaluation Campaign. In Proceedings of the VarDial Workshop, Valencia, Spain, 3 April 2017. [Google Scholar]
- Apple. Language Identification from Very Short Strings. 2019. Available online: https://machinelearning.apple.com/research/language-identification-from-very-short-strings (accessed on 10 February 2021).
- Toftrup, M.; Srensen, S.A.; Ciosici, M.R.; Assent, I. A reproduction of apple’s bi-directional lstm models for language identification in short strings. In Proceedings of the 16th Conference of the European Chapter of the Associationfor Computational Linguistics: Student Research Workshop, Virtual, 19–23 April 2021; pp. 36–42. [Google Scholar]
- Maimaitiyiming, H.; Wushour, S. On hierarchical text language-identification algorithms. Algorithms 2018, 11, 39. [Google Scholar] [CrossRef]
- Hasimu, M.; Silamu, W. Three-stage short text language identification algorithm. J. Digit. Inf. Manag. 2017, 15, 354–371. [Google Scholar]
- Hanif, F.; Latif, F.; Khiyal, M.S.H. Unicode Aided Language Identification across Multiple Scripts and Heterogeneous Data. Inf. Technol. J. 2007, 6, 534–540. [Google Scholar] [CrossRef][Green Version]
- Mamtimin, Q.; Wushour, S.; Minghui, Q. The Design of a Script Identification Algorithm and Its Application in Constructing a Text Language Identification Dataset. Data 2024, 9, 134. [Google Scholar] [CrossRef]
- Scripts-16.0.0.txt. Available online: https://www.unicode.org/Public/UNIDATA/Scripts.txt (accessed on 24 January 2025).
- Leipzig Corpora Collection. Available online: https://cls.corpora.uni-leipzig.de/en (accessed on 28 June 2024).
- Leipzig Corpora Collection Download Page. Available online: https://wortschatz-leipzig.de/en/download (accessed on 5 July 2024).
- ISO 639-2 Code. Available online: https://www.loc.gov/standards/iso639-2/php/code_list.php (accessed on 5 July 2024).
- ISO 639-3 Code. Available online: https://iso639-3.sil.org/code_tables/639/data (accessed on 5 July 2024).



| Script | Language |
|---|---|
| Arabic | ara, arz, ckb, fas, glk, kur, pes, pnb, prs, pus, skr, snd, uig, urd, mzn |
| Han | wuu, zho, gan, cmn, jpn |
| Cyrillic | bak, bel, bew, bua, bul, che, chv, kaz, kbd, khk, kir, koi, kom, krc, mhr, mkd, mkw, mon, mrj, myv, oss, rue, rus, sah, srp, tat, tgk, tyv, udm, ukr, uzn-uz |
| Devanagari | hin, mar, nep, new, san, bih |
| Bengali | asm, ben, bpy |
| Ethiopic | amh, tir |
| Georgian | kat, xmf |
| Greek | ell, pnt |
| Hebrew | heb, ydd, yid |
| Kannada | kan, tcy |
| Latin | ace, ach, afr, aka, als, anw, arg, ast, aym, aze, azj, bam, ban, bar, bcl, bik, bjn, bos, bre, bug, cat, cdo, ceb, ces, cos, csb, cym, dan, deu, diq, dsb, dyu, ekk, emk, eml, eng, epo, est, eus, ewe, ext, fao, fin, fon, fra, frr, fry, fuc, ful, gle, glg, glv, gom, grn, gsw, hat, hau, hbs, hif, hil, hrv, hsb, hun, ibb, ibo, ido, ile, ilo, ina, ind, isl, ita, jav, kab, kal, kbp, kea, kik, kin, kon, ksh, lad, lat, lav, lij, lim, lin, lit, lmo, ltz, lug, lup, lus, lvs, mad_id, min, mlg, mlt, mri, msa, mwl, nan, nap-tara, nav, nbl, ndo, nds, ngl, nld, nob, nno, nor, nso, nya, nyn, oci-fr, orm, pag, pam, pap, pcm, pfl, plt, pms, pol, por, que, roh, rom, ron, run, scn, sco, she, sgs, slk, slv, sme, smi, sna-zw, snk, som, sot-za, spa, sqi, srd, ssw-za, suk, sun, sus, swa, swe, swh, szl, tem, tgl, tiv, tsn, tso, tuk, tum, tur, uzb, vec, ven-za, vie, vls, vol, vro, war, wln, wol, xho-za, yor, zea, zha, zsm, zul-za |
| Script | Language | Sentence Number | Script | Language | Sentence Number |
|---|---|---|---|---|---|
| Armenian | hye | 10,000 | Sinhala | sin | 10,000 |
| Gujarati | guj | 10,000 | Tamil | tam | 10,000 |
| Gurmukhi | pan | 10,000 | Telugu | tel | 10,000 |
| Hangul | kor | 10,000 | Thaana | div | 10,000 |
| Khmer | khm | 1773 | Thai | tha | 10,000 |
| Lao | lao | 10,000 | Tibetan | bod | 7525 |
| Oria | ori | 10,000 |
| Script | Language Number | Sentence Number | Script | Language Number | Sentence Number |
|---|---|---|---|---|---|
| Arabic | 15 | 140,088 | Latin | 178 | 1,387,071 |
| CJK | 5 | 49,898 | Georgian | 2 | 20,000 |
| Cyrillic | 31 | 299,245 | Greek | 2 | 11,564 |
| Devanagari | 6 | 60,000 | Hebrew | 2 | 30,000 |
| Bengali | 3 | 30,000 | Kannada | 2 | 20,000 |
| Ethiopic | 2 | 11,379 |
| Type 1 | Type 2 | Type 3 | Type 4 |
|---|---|---|---|
| XXXX | XXXX-XXXX | XXXXX | XXXXX-XXXXX |
| Script | Unicode Encoding |
|---|---|
| Katakana | [\\u30A1-\\u30FA\\u30FD-\\u30FE\\u30FF\\u31F0-\\u31FF\\u32D0-\\u32FE\\u3300- \\u3357\\uFF66-\\uFF6F\\uFF71-\\uFF9D\\U0001AFF0-\\U0001AFF3\\U0001AFF5- \\U0001AFFB\\U0001AFFD-\\U0001AFFE\\U0001B000\\U0001B120- \\U0001B122\\U0001B155\\U0001B164-\\U0001B167] |
| Hiragana | [\\u3041-\\u3096\\u309D-\\u309E\\u309F\\U0001B001-\\U0001B11F\\U0001B132\\U0001B150- \\U0001B152\\U0001F200] |
| Bopomofo | [\\u02EA-\\u02EB\\u3105-\\u312F\\u31A0-\\u31BF] |
| ISI Process | The Result of Each Step |
|---|---|
| Use CRE to identify the common script parts of text and calculate their length. | Common script part is [‘ ’, ‘ ’, ‘ ’, ‘ ’, ‘ ’, ‘ ’, ‘ ’, ‘7’, ‘ ’, ‘ ’, ‘ ’, ‘.’], with length of 12. |
| The text is matched to the MCSREs of each script separately, and analyze the matching results after each execution of the MCSRE matching results. | {‘Latin’: [‘B’, ’l’, ‘o’, ‘o’, ‘m’, ‘b’, ‘e’, ‘r’, ‘g’, ‘ ’, ‘N’, ‘e’, ‘w’, ‘s’, ‘ ’, ‘ ’, ‘ ’, ‘ ’, ‘ ’, ‘ ’, ‘G’, ‘7’, ‘ ’, ‘ ’, ‘ ’, ‘.’], ‘Cyrillic’: [‘ ‘, ‘ ‘, ‘с’, ‘o’, ‘ ’, ‘с’, ‘с’, ‘ы’, ‘л’, ‘к’, ‘o’, ‘й’, ‘ ’, ‘н’, ‘а’, ‘ ’, ‘п’, ‘р’, ‘o’, ‘е’, ‘к’, ‘т’, ‘ ‘, ‘з’, ‘а’, ‘я’, ‘в’, ‘л’, ‘е’, ‘н’, ‘и’, ‘я’, ‘ ‘, ’7’, ‘ ’, ‘п’, ‘o’, ‘ ’, ‘и’, ‘т’, ‘o’, ‘г’, ‘а’, ‘м’, ‘ ’, ‘з’, ‘а’, ‘с’, ‘е’, ‘д’, ‘а’, ‘н’, ‘и’, ‘я’, ‘.’]} Other script’s matching results are equal to [‘ ‘, ‘ ‘, ‘ ‘, ‘ ‘, ‘ ’, ‘ ’, ‘ ’, ‘7’, ‘ ’, ‘ ’, ‘ ’, ‘.’] |
| If the length of the MCSRE match result is not equal to the length of the CRE match result, after replacing the consecutive spaces in the matching result with space, the corresponding script and the matching result are added to the resulting dictionary. | {‘Latin’: [‘B’, ‘l’, ‘o’, ‘o’, ‘m’, ‘b’, ‘e’, ‘r’, ‘g’, ‘ ’, ’N’, ’e’, ’w’, ’s’, ‘ ’,, ’G’, ’7’, ‘.’], ‘Cyrillic’: [‘с’, ‘o’, ‘ ’, ‘с’, ‘с’, ‘ы’, ‘л’, ‘к’, ‘o’, ‘й’, ‘ ’, ‘н’, ‘а’, ‘ ’, ‘п’, ‘р’, ‘o’, ‘е’, ‘к’, ‘т’, ‘ ’, ‘з’, ‘а’, ‘я’, ‘в’, ‘л’, ‘е’, ‘н’, ‘и’, ‘я’, ‘ ’, ‘7’, ‘ ’, ‘п’, ‘o’, ‘ ’, ‘и’, ‘т’, ‘o’, ‘г’, ‘а’, ‘м’, ‘ ‘, ‘з’, ‘а’, ‘с’, ‘е’, ‘д’, ‘а’, ‘н’, ‘и’, ‘я’, ‘.’]} |
| The text is matched with the MCSREs of all scripts, and the SI result is returned. | {‘Latin’: [’Bloomberg News G7.], ‘Cyrillic’: [ссылкoй на прoект заявления 7 пo итoгам заседания.]} |
| The number of texts that belong to the script | The number of texts that do not belong to the script | |
| The number of texts that the SI algorithm determines to belong to the script | True positive (TP) | False positive (FP) |
| The number of texts that the SI algorithm determines to not belong to the script | False negative (FN) | True negative (TN) |
| Experiment | |||
|---|---|---|---|
| Train | 0.9928 | 0.9928 | 0.9928 |
| Test | 0.9927 | 0.9927 | 0.9927 |
| Experiment | |||
|---|---|---|---|
| Train | 0.9930 | 0.9930 | 0.9930 |
| Test | 0.9929 | 0.9929 | 0.9929 |
Disclaimer/Publisher’s Note: The statements, opinions and data contained in all publications are solely those of the individual author(s) and contributor(s) and not of MDPI and/or the editor(s). MDPI and/or the editor(s) disclaim responsibility for any injury to people or property resulting from any ideas, methods, instructions or products referred to in the content. |
© 2025 by the authors. Licensee MDPI, Basel, Switzerland. This article is an open access article distributed under the terms and conditions of the Creative Commons Attribution (CC BY) license (https://creativecommons.org/licenses/by/4.0/).
Share and Cite
Qasim, M.; Silamu, W. Improved Script Identification Algorithm Using Unicode-Based Regular Expression Matching Strategy. Data 2025, 10, 43. https://doi.org/10.3390/data10040043
Qasim M, Silamu W. Improved Script Identification Algorithm Using Unicode-Based Regular Expression Matching Strategy. Data. 2025; 10(4):43. https://doi.org/10.3390/data10040043
Chicago/Turabian StyleQasim, Mamtimin, and Wushour Silamu. 2025. "Improved Script Identification Algorithm Using Unicode-Based Regular Expression Matching Strategy" Data 10, no. 4: 43. https://doi.org/10.3390/data10040043
APA StyleQasim, M., & Silamu, W. (2025). Improved Script Identification Algorithm Using Unicode-Based Regular Expression Matching Strategy. Data, 10(4), 43. https://doi.org/10.3390/data10040043

