ncPick: A Lightweight Toolkit for Extracting, Analyzing, and Visualizing ECMWF ERA5 NetCDF Data
Abstract
1. Introduction
2. About the Software
3. Workflow and Features
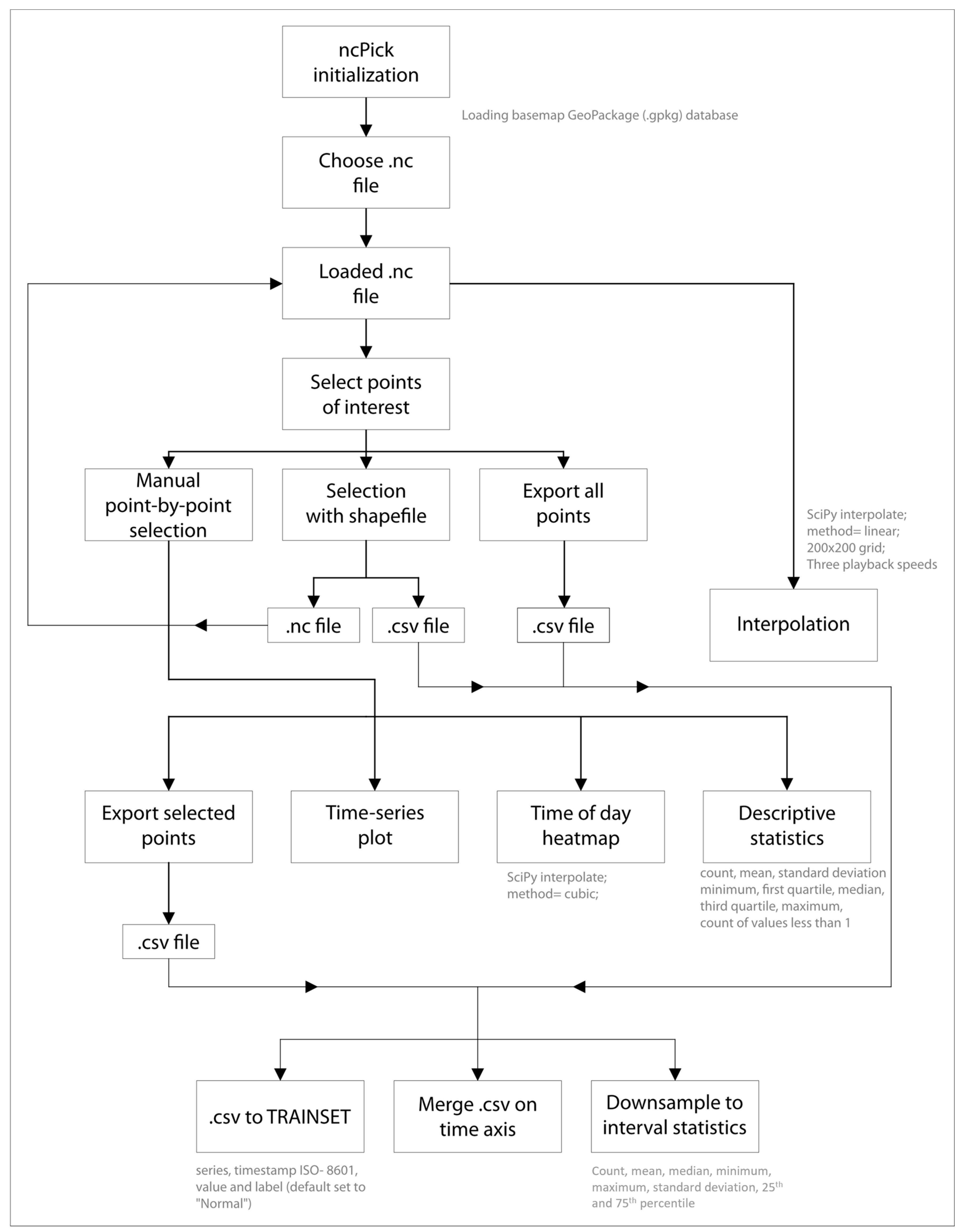
3.1. Initialization and Basemap
3.2. Data Loading and Selection
- Select single or multiple points directly on the map.
- Filter data spatially with shapefile polygons (e.g., selecting only one country or a custom-built shapefile of the given research area).
- Export all available data points from the NetCDF file in a single step.
3.3. Visualization and Statistics
3.4. CSV Processing Tools
- Convert CSV files to TRAINSET-compatible format. TRAINSET is a web-based, client-side application used for labeling datasets in machine learning [24], and ncPick provides a direct conversion module for this purpose. Consequently, it was considered advantageous to create a module capable of simply converting users’ CSV files into TRAINSET-compatible CSV files, which can subsequently be manually labeled in TRAINSET.
- Merge CSV files by aligning time axes. This function allows users to quickly and efficiently combine two CSV files based on the shared intersecting time axis.
- Aggregate data into interval-based summaries (daily, hourly, etc.) using descriptive measures. This function allows users to downsample the time resolution of their data to a selected interval, specifically daily (24 h) or hourly intervals, such as 3, 6, or 12 h, or any other value.
4. Testing and Quality Control
- Exported point values were within 0.5% of Panoply outputs for equivalent parameters (differences attributable only to rounding).
- Interpolations and visualizations matched visual outputs of other software (Figure 5).
- CSV conversion and downsampling produced correct results when verified manually.
Stress Test
5. Future Development
6. Conclusions
Author Contributions
Funding
Data Availability Statement
Acknowledgments
Conflicts of Interest
References
- Hersbach, H.; Bell, B.; Berrisford, P.; Biavati, G.; Horányi, A.; Muñoz Sabater, J.; Nicolas, J.; Peubey, C.; Radu, R.; Rozum, I.; et al. ERA5 Hourly Data on Single Levels from 1940 to Present; European Environment Agency (EEA): Copenhagen K, Denmark, 2023. [Google Scholar]
- Garcia-Prats, A.; Carricondo-Antón, J.M.; Ippolito, M.; De Caro, D.; Jiménez-Bello, M.A.; Manzano-Juárez, J.; Pulido-Velazquez, M. High-Resolution Spatially Interpolated FAO Penman-Monteith Crop Reference Evapotranspiration Maps of Sicily Island (Italy) and Jucar River System (Spain) Using AgERA5 and ERA5-Land Reanalysis Datasets. J. Hydrol. Reg. Stud. 2025, 60, 102531. [Google Scholar] [CrossRef] [PubMed]
- Ippolito, M.; De Caro, D.; Cannarozzo, M.; Provenzano, G.; Ciraolo, G. Evaluation of Daily Crop Reference Evapotranspiration and Sensitivity Analysis of FAO Penman-Monteith Equation Using ERA5-Land Reanalysis Database in Sicily, Italy. Agric. Water Manag. 2024, 295, 108732. [Google Scholar] [CrossRef]
- Vanella, D.; Longo-Minnolo, G.; Belfiore, O.R.; Ramírez-Cuesta, J.M.; Pappalardo, S.; Consoli, S.; D’Urso, G.; Chirico, G.B.; Coppola, A.; Comegna, A.; et al. Comparing the Use of ERA5 Reanalysis Dataset and Ground-Based Agrometeorological Data under Different Climates and Topography in Italy. J. Hydrol. Reg. Stud. 2022, 42, 101182. [Google Scholar] [CrossRef]
- Buontempo, C.; Hutjes, R.; Beavis, P.; Berckmans, J.; Cagnazzo, C.; Vamborg, F.; Thépaut, J.N.; Bergeron, C.; Almond, S.; Amici, A.; et al. Fostering the Development of Climate Services through Copernicus Climate Change Service (C3S) for Agriculture Applications. Weather Clim. Extrem. 2020, 27, 100226. [Google Scholar] [CrossRef]
- Chevuru, S.; de Wit, A.; Supit, I.; Hutjes, R. Copernicus Global Crop Productivity Indicators: An Evaluation Based on Regionally Reported Yields. Clim. Serv. 2023, 30, 100374. [Google Scholar] [CrossRef]
- Schönauer, M.; Asabere, S.B.; Sauer, D.; Drollinger, S. Topographic Indices and ERA5-Land Data to Describe Soil Moisture Variability in a Central European Beech Forest. J. Hydrol. Reg. Stud. 2025, 59, 102456. [Google Scholar] [CrossRef]
- Chebbi, W.; Rubio, E.; Markos, N.; Yakir, D.; García-Morote, F.A.; Andrés-Abellán, M.; Arquero-Escañuela, R.; Picazo-Córdoba, M.I.; Rotenberg, E.; Radoglou, K.; et al. Refinement of Gross Dry Matter Productivity (GDMP) Product from Copernicus Land Monitoring Service (CLMS): An Ecophysiological Assessment of Mediterranean Evergreen Forests. Remote Sens. Environ. 2025, 328, 114856. [Google Scholar] [CrossRef]
- Fraccaroli, C.; Marini Govigli, V.; Briers, S.; Peña Cerezo, N.; Paz Jiménez, J.; Romero, M.; Lindner, M.; Martínez de Arano, I. Climate Data for the European Forestry Sector: From End-User Needs to Opportunities for Climate Resilience. Clim. Serv. 2021, 23, 100247. [Google Scholar] [CrossRef]
- Taszarek, M.; Kendzierski, S.; Pilguj, N. Hazardous Weather Affecting European Airports: Climatological Estimates of Situations with Limited Visibility, Thunderstorm, Low-Level Wind Shear and Snowfall from ERA5. Weather Clim. Extrem. 2020, 28, 100243. [Google Scholar] [CrossRef]
- Yu, P.; Xu, R.; Zhang, Y.; Ye, T.; Yu, W.; Chen, G.; Wen, B.; Yue, X.; Li, S.; Guo, Y. Spatiotemporal Variations and Inequalities in Global Traffic-Sourced PM2.5 Exposure. Environ. Int. 2025, 199, 109492. [Google Scholar] [CrossRef] [PubMed]
- Su, L.; Xie, Z.; Yong, M.; Wu, C.; Cheng, Z.; Purevjav, G.; Bueh, C.; Bao, Y. Influence of Cut-off Lows on Dust Transport from the Great Lakes Basin to Northern China. Glob. Planet. Change 2025, 247, 104738. [Google Scholar] [CrossRef]
- Meadows, M.; Reinke, K.; Jones, S. Explaining Machine Learning Models Trained to Predict Copernicus DEM Errors in Different Land Cover Environments. Artif. Intell. Geosci. 2025, 6, 100141. [Google Scholar] [CrossRef]
- Liu, L.; Yi, Y.; Jiang, H.; Ran, Y.; Chen, D. ERA5-Land Overestimates Runoff Coefficient but Underestimates Runoff Recession Rate in the Central Tibetan Permafrost Region. J. Hydrol. Reg. Stud. 2024, 53, 101792. [Google Scholar] [CrossRef]
- Liu, Z.; Filhol, S.; Treichler, D. Retrieving Snow Depth Distribution by Downscaling ERA5 Reanalysis with ICESat-2 Laser Altimetry. Cold Reg. Sci. Technol. 2025, 239, 104580. [Google Scholar] [CrossRef]
- Castant, J.; Vantrepotte, V.; Frouin, R.; Beaugrand, G. Comprehensive Gridded Dataset of Photosynthetically Active Radiation in the Upper Ocean from 1958 to 2022. Remote Sens. Environ. 2024, 311, 114305. [Google Scholar] [CrossRef]
- Unidata Program Center. NetCDF Credits. Available online: https://docs.unidata.ucar.edu/netcdf-c/current/credits.html (accessed on 29 October 2025).
- National Science Foundation. Unidata Software for Manipulating or Displaying NetCDF Data. Available online: https://www.unidata.ucar.edu/software/netcdf (accessed on 23 August 2025).
- Arnaut, F.; Jevremović, S.; Kolarski, A. NcPick- A Toolkit for Extracting, Analyzing, and Visualizing Copernicus ERA5 NetCDF Reanalysis Climate Datasets—User Manual & Testing Documentation; Belgrade, Serbia, 2025; Available online: https://arnautf.github.io/ncpick_website/docs/ncPick%20v1.0-%20User%20manual.pdf (accessed on 3 September 2025).
- Arnaut, F.; Jevremović, S.; Kolarski, A.; Srećković, V.A. NcPick. Environmental Data. Simplified. Available online: https://arnautf.github.io/ncpick_website/ (accessed on 25 October 2025).
- Siegel, A. Chapter 14—Time Series: Understanding Changes over Time. In Practical Business Statistics, 6th ed.; Elsevier: Amsterdam, The Netherlands, 2012; pp. 429–464. [Google Scholar]
- Gudivada, V.N. Data Analytics: Fundamentals; Elsevier Inc.: Amsterdam, The Netherlands, 2017; ISBN 9780128098516. [Google Scholar]
- Li, L.; Zha, Y. Mapping Relative Humidity, Average and Extreme Temperature in Hot Summer over China. Sci. Total Environ. 2018, 615, 875–881. [Google Scholar] [CrossRef] [PubMed]
- Geocene Inc. Welcome to TRAINSET. Available online: https://trainset.geocene.com/ (accessed on 29 October 2025).
- National Aeronautics and Space Administration & Goddard Institute for Space Studies. Panoply NetCDF, HDF and GRIB Data Viewer. Available online: https://www.giss.nasa.gov/tools/panoply/ (accessed on 26 August 2025).






Disclaimer/Publisher’s Note: The statements, opinions and data contained in all publications are solely those of the individual author(s) and contributor(s) and not of MDPI and/or the editor(s). MDPI and/or the editor(s) disclaim responsibility for any injury to people or property resulting from any ideas, methods, instructions or products referred to in the content. |
© 2025 by the authors. Licensee MDPI, Basel, Switzerland. This article is an open access article distributed under the terms and conditions of the Creative Commons Attribution (CC BY) license (https://creativecommons.org/licenses/by/4.0/).
Share and Cite
Jevremović, S.; Arnaut, F.; Kolarski, A.; Srećković, V.A. ncPick: A Lightweight Toolkit for Extracting, Analyzing, and Visualizing ECMWF ERA5 NetCDF Data. Data 2025, 10, 178. https://doi.org/10.3390/data10110178
Jevremović S, Arnaut F, Kolarski A, Srećković VA. ncPick: A Lightweight Toolkit for Extracting, Analyzing, and Visualizing ECMWF ERA5 NetCDF Data. Data. 2025; 10(11):178. https://doi.org/10.3390/data10110178
Chicago/Turabian StyleJevremović, Sreten, Filip Arnaut, Aleksandra Kolarski, and Vladimir A. Srećković. 2025. "ncPick: A Lightweight Toolkit for Extracting, Analyzing, and Visualizing ECMWF ERA5 NetCDF Data" Data 10, no. 11: 178. https://doi.org/10.3390/data10110178
APA StyleJevremović, S., Arnaut, F., Kolarski, A., & Srećković, V. A. (2025). ncPick: A Lightweight Toolkit for Extracting, Analyzing, and Visualizing ECMWF ERA5 NetCDF Data. Data, 10(11), 178. https://doi.org/10.3390/data10110178

