Three Milliliters of Peripheral Blood Is Sufficient for Preparing Liquid Platelet-Rich Fibrin (PRF): An In Vitro Study
Abstract
1. Introduction
2. Materials and Methods
2.1. PRF Preparation
2.2. Automated Cell Count
2.3. Histological Evaluation
2.4. Protein Quantification with an Enzyme-Linked Immunosorbent Assay (ELISA)
2.5. Cell Culture Experiments
2.5.1. Calcein AM Staining
2.5.2. MTS Assay
2.5.3. Alizarin Red Staining and Quantification
2.6. Statistical Analyses
3. Results
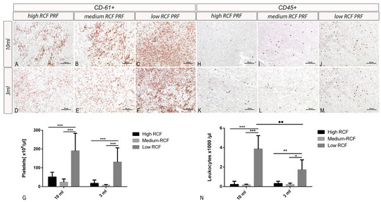
3.1. Cellular Composition of the PRF Acquired from Different Blood Volumes and RCFs
3.2. Growth Factor Release from PRF Acquired from Different Blood Volumes and Different RCFs
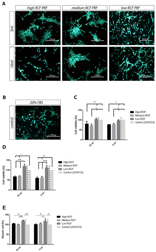
3.3. Effect of Different PRF-Conditioned Media on Cell Viability of Primary Osteoblasts
3.4. Mineralization Capacity of pOBs in Response to Different PRF-Conditioned Media
4. Discussion
5. Conclusions
Author Contributions
Funding
Institutional Review Board Statement
Informed Consent Statement
Data Availability Statement
Acknowledgments
Conflicts of Interest
References
- Leoni, G.; Neumann, P.-A.; Sumagin, R.; Denning, T.L.; Nusrat, A. Wound repair: Role of immune-epithelial interactions. Mucosal Immunol. 2015, 8, 959–968. [Google Scholar] [CrossRef]
- Pokharel, R.K.; Paudel, S.; Lakhey, R.B. Iliac Crest Bone Graft Harvesting: Modified Technique for Reduction of Complications. JNMA J. Nepal Med. Assoc. 2022, 60, 325–328. [Google Scholar] [CrossRef]
- Younger, E.M.; Chapman, M.W. Morbidity at Bone Graft Donor Sites. J. Orthop. Trauma 1989, 3, 192–195. [Google Scholar] [CrossRef]
- Jamcoski, V.H.; Faot, F.; Marcello-Machado, R.M.; Melo, A.C.M.; Fontão, F.N.G.K. 15-Year Retrospective Study on the Success Rate of Maxillary Sinus Augmentation and Implants: Influence of Bone Substitute Type, Presurgical Bone Height, and Membrane Perforation during Sinus Lift. BioMed Res. Int. 2023, 2023, 9144661. [Google Scholar] [CrossRef]
- Spałek, J.; Ociepa, P.; Deptuła, P.; Piktel, E.; Daniluk, T.; Król, G.; Góźdź, S.; Bucki, R.; Okła, S. Biocompatible Materials in Otorhinolaryngology and Their Antibacterial Properties. Int. J. Mol. Sci. 2022, 23, 2575. [Google Scholar] [CrossRef]
- Mariani, E.; Lisignoli, G.; Borzì, R.M.; Pulsatelli, L. Biomaterials: Foreign bodies or tuners for the immune response? Int. J. Mol. Sci. 2019, 20, 636. [Google Scholar] [CrossRef]
- Yuan, H.; Fernandes, H.; Habibovic, P.; De Boer, J.; Barradas, A.M.C.; De Ruiter, A.; Walsh, W.R.; Van Blitterswijk, C.A.; De Bruijn, J.D. Osteoinductive ceramics as a synthetic alternative to autologous bone grafting. Proc. Natl. Acad. Sci. USA 2010, 107, 13614–13619. [Google Scholar] [CrossRef]
- Tang, Z.; Li, X.; Tan, Y.; Fan, H.; Zhang, X. The material and biological characteristics of osteoinductive calcium phosphate ceramics. Regen. Biomater. 2018, 5, 43–59. [Google Scholar] [CrossRef]
- Snow, M.; Middleton, L.; Mehta, S.; Roberts, A.; Gray, R.; Richardson, J.; Kuiper, J.H.; Smith, A.; White, S.; Roberts, S.; et al. A Randomized Trial of Autologous Chondrocyte Implantation Versus Alternative Forms of Surgical Cartilage Management in Patients with a Failed Primary Treatment for Chondral or Osteochondral Defects in the Knee. Am. J. Sports Med. 2023, 51, 367–378. [Google Scholar] [CrossRef]
- Su, C.Y.; Kuo, Y.P.; Tseng, Y.H.; Su, C.-H.; Burnouf, T. In vitro release of growth factors from platelet-rich fibrin (PRF): A proposal to optimize the clinical applications of PRF. Oral Surg. Oral Med. Oral Pathol. Oral Radiol. Endodontol. 2009, 108, 56–61. [Google Scholar] [CrossRef]
- Pietruszka, P.; Chruścicka, I.; Duś-Ilnicka, I.; Paradowska-Stolarz, A. PRP and PRF-Subgroups and Divisions When Used in Dentistry. J. Pers. Med. 2021, 11, 944. [Google Scholar] [CrossRef]
- Ehrenfest, D.M.D.; Bielecki, T.; Jimbo, R.; Barbé, G.; Del Corso, M.; Inchingolo, F.; Sammartino, G. Do the fibrin architecture and leukocyte content influence the growth factor release of platelet concentrates? An evidence-based answer comparing a pure platelet-rich plasma (P-PRP) gel and a leukocyte- and platelet-rich fibrin (L-PRF). Curr. Pharm. Biotechnol. 2012, 13, 1145–1152. [Google Scholar] [CrossRef]
- Singh, S.; Singh, A.; Singh, S.; Singh, R. Application of PRF in surgical management of periapical lesions. Natl. J. Maxillofac. Surg. 2013, 4, 94–99. [Google Scholar] [CrossRef]
- Marenzi, G.; Riccitiello, F.; Tia, M.; di Lauro, A.; Sammartino, G. Influence of Leukocyte- and Platelet-Rich Fibrin (L-PRF) in the Healing of Simple Postextraction Sockets: A Split-Mouth Study. BioMed Res. Int. 2015, 2015, 369273. [Google Scholar] [CrossRef]
- Steller, D.; Herbst, N.; Pries, R.; Juhl, D.; Hakim, S.G. Positive impact of Platelet-rich plasma and Platelet-rich fibrin on viability, migration and proliferation of osteoblasts and fibroblasts treated with zoledronic acid. Sci. Rep. 2019, 9, 8310. [Google Scholar] [CrossRef]
- De Lima Barbosa, R.; Rocha, N.R.S.; Lourenço, E.S.; de Souza Lima, V.H.; Mavropoulos, E.; Mello-Machado, R.C.; Spiegel, C.; Mourão, C.F.; Alves, G.G. The Association of Nanostructured Carbonated Hydroxyapatite with Denatured Albumin and Platelet-Rich Fibrin: Impacts on Growth Factors Release and Osteoblast Behavior. J. Funct. Biomater. 2024, 15, 18. [Google Scholar] [CrossRef]
- Ozcan, M.; Kabaklı, S.C.; Alkaya, B.; Isler, S.C.; Turer, O.U.; Oksuz, H.; Haytac, M.C. The impact of local and systemic penicillin on antimicrobial properties and growth factor release in platelet-rich fibrin: In vitro study. Clin. Oral Investig. 2023, 28, 61. [Google Scholar] [CrossRef]
- Li, H.; Xia, T.; Zeng, H.; Qiu, Y.; Wei, Y.; Cheng, Y.; Wang, Y.; Zhang, X.; Ke, J.; Miron, R.; et al. Liquid platelet-rich fibrin produced via horizontal centrifugation decreases the inflammatory response and promotes chondrocyte regeneration in vitro. Front. Bioeng. Biotechnol. 2023, 11, 1301430. [Google Scholar] [CrossRef]
- Choukroun, J.; Ghanaati, S. Reduction of relative centrifugation force within injectable platelet-rich-fibrin (PRF) concentrates advances patients’ own inflammatory cells, platelets and growth factors: The first introduction to the low speed centrifugation concept. Eur. J. Trauma Emerg. Surg. 2018, 44, 87–95. [Google Scholar] [CrossRef]
- Al-Maawi, S.; Herrera-Vizcaíno, C.; Orlowska, A.; Willershausen, I.; Sader, R.; Miron, R.J.; Choukroun, J.; Ghanaati, S. Biologization of collagen-based biomaterials using liquid-platelet-rich fibrin: New insights into clinically applicable tissue engineering. Materials 2019, 12, 3993. [Google Scholar] [CrossRef]
- Ghanaati, S.; Al-Maawi, S.; Herrera-Vizcaino, C.; Alves, G.G.; Calasans-Maia, M.D.; Sader, R.; Kirkpatrick, C.J.; Choukroun, J.; Bonig, H.; Mourão, C.F.D.A.B. A proof of the low speed centrifugation concept in rodents: New perspectives for in vivo research. Tissue Eng. Part C Methods 2018, 24, 659–670. [Google Scholar] [CrossRef]
- Hofmann, A.; Konrad, L.; Gotzen, L.; Printz, H.; Ramaswamy, A.; Hofmann, C. Bioengineered human bone tissue using autogenous osteoblasts cultured on different biomatrices. J. Biomed. Mater. Res. 2003, 67, 191–199. [Google Scholar] [CrossRef]
- Angelo, T.; Marcel, W. Biomechanical stability of dental implants in augmented maxillary sites: Results of a randomized clinical study with four different biomaterials and PRF and a biological view on guided bone regeneration. BioMed Res. Int. 2015, 2015, 850340. [Google Scholar] [CrossRef]
- Dragonas, P.; Katsaros, T.; Avila-Ortiz, G.; Chambrone, L.; Schiavo, J.H.; Palaiologou, A. Effects of leukocyte–platelet-rich fibrin (L-PRF) in different intraoral bone grafting procedures: A systematic review. Int. J. Oral Maxillofac. Surg. 2019, 48, 250–262. [Google Scholar] [CrossRef]
- Yu, P.; Zhai, Z.; Jin, X.; Yang, X.; Qi, Z. Clinical Application of Platelet-Rich Fibrin in Plastic and Reconstructive Surgery: A Systematic Review. Aesthetic Plast Surg. 2018, 42, 511–519. [Google Scholar] [CrossRef]
- Zumstein, M.A.; Bielecki, T.; Ehrenfest, D.M.D. The Future of Platelet Concentrates in Sports Medicine: Platelet-Rich Plasma, Platelet-Rich Fibrin, and the Impact of Scaffolds and Cells on the Long-term Delivery of Growth Factors. Oper. Tech. Sports Med. 2011, 19, 190–197. [Google Scholar] [CrossRef]
- Kobayashi, E.; Flückiger, L.; Fujioka-Kobayashi, M.; Sawada, K.; Sculean, A.; Schaller, B.; Miron, R.J. Comparative release of growth factors from PRP, PRF, and advanced-PRF. Clin. Oral Investig. 2016, 20, 2353–2360. [Google Scholar] [CrossRef]
- Fujioka-Kobayashi, M.; Katagiri, H.; Kono, M.; Schaller, B.; Zhang, Y.; Sculean, A.; Miron, R.J. Improved growth factor delivery and cellular activity using concentrated platelet-rich fibrin (C-PRF) when compared with traditional injectable (i-PRF) protocols. Clin. Oral Investig. 2020, 24, 4373–4383. [Google Scholar] [CrossRef]
- Javid, K.; Mourão, C.F.; Mello-Machado, R.C.; Sartoretto, S.C.; Torres, M.; Stellet Lourenço, E.; Leite, P.E.C.; Granjeiro, J.M.; Alves, G.G.; Calasans-Maia, M.D. Antimicrobial effect of platelet-rich fibrin: A systematic review of in vitro evidence-based studies. Periodontol. 2000 2023. [Google Scholar] [CrossRef]
- Straub, A.; Utz, C.; Stapf, M.; Vollmer, A.; Kasper, S.; Kübler, A.C.; Brands, R.C.; Hartmann, S.; Lâm, T.T. Investigation of three common centrifugation protocols for platelet-rich fibrin (PRF) as a bio-carrier for ampicillin/sulbactam: A prospective trial. Clin. Oral Investig. 2023, 27, 5991–5998. [Google Scholar] [CrossRef]
- Kobayashi, M.; Kawase, T.; Horimizu, M.; Okuda, K.; Wolff, L.F.; Yoshie, H. A proposed protocol for the standardized preparation of PRF membranes for clinical use. Biologicals 2012, 40, 323–329. [Google Scholar] [CrossRef]
- Choukroun, J.; Adda, F.; Schoeffler, C.; Vervelle, A.P.R.F. Uneopportunite en paro-implantologie: Le PRF. Implantodontie 2001, 42, e62. [Google Scholar]
- Sirous, S.; Aghamohseni, M.M.; Farhad, S.Z.; Beigi, M.; Ostadsharif, M. Mesenchymal stem cells in PRP and PRF containing poly(3-caprolactone)/gelatin Scaffold: A comparative in-vitro study. Cell Tissue Bank. 2024. [Google Scholar] [CrossRef]
- Júnior, J.A.G.; Nóbrega, F.; Oliveira, P.G.; Bergamo, E.T.; Cadore, U.; Gomes, M.Z.D.V.; Kjellin, P.; Chaushu, L.; Bezerra, F.; Ghiraldini, B.; et al. Evaluation of Implant Surface Modification with Nanohydroxyapatite Associated with the Use of L-PRF: In Vivo Study in Rats. J. Funct. Biomater. 2023, 14, 370. [Google Scholar] [CrossRef]
- Al-Maawi, S.; Dohle, E.; Kretschmer, W.; Rutkowski, J.; Sader, R.; Ghanaati, S. A Standardized g-Force Allows the Preparation of Similar Platelet-Rich Fibrin Qualities Regardless of Rotor Angle. Tissue Eng. Part A 2022, 28, 353–365. [Google Scholar] [CrossRef]
- Guillén-García, P.; Guillén-Vicente, I.; Rodríguez-Iñigo, E.; Guillén-Vicente, M.; Fernández-Jaén, T.F.; Navarro, R.; Aboli, L.; Torres, R.; Abelow, S.; López-Alcorocho, J.M. Cartilage Defect Treatment Using High-Density Autologous Chondrocyte Implantation (HD-ACI). Bioengineering 2023, 10, 1083. [Google Scholar] [CrossRef]
- Śmieszek-Wilczewska, J.; Balicz, A.; Morawiec, T.; Al-Maawi, S.; Heselich, A.; Sader, R.; Rutkowski, J.L.; Mourão, C.F.; Ghanaati, S. Effectiveness of Oroantral Communication Closure Using Solid Platelet-Rich Fibrin Compared to a Conventional Treatment Approach: A Randomized Clinical Trial. J. Oral Implantol. 2024. [Google Scholar] [CrossRef]
- Pradeep, A.R.; Nagpal, K.; Karvekar, S.; Patnaik, K.; Naik, S.B.; Guruprasad, C.N. Platelet Rich Fibrin with 1% Metformin for the Treatment of Intrabony Defects in Chronic Periodontitis: A Randomized Controlled Clinical Trial. J. Periodontol. 2015, 86, 729–737. [Google Scholar] [CrossRef]
- Nizam, N.; Eren, G.; Akcalı, A.; Donos, N. Maxillary sinus augmentation with leukocyte and platelet-rich fibrin and deproteinized bovine bone mineral: A split-mouth histological and histomorphometric study. Clin. Oral Implants Res. 2018, 29, 67–75. [Google Scholar] [CrossRef]
- Hurley, E.T.; Fat, D.L.; Moran, C.J.; Mullett, H. The Efficacy of Platelet-Rich Plasma and Platelet-Rich Fibrin in Arthroscopic Rotator Cuff Repair: A Meta-analysis of Randomized Controlled Trials. Am. J. Sports Med. 2019, 47, 753–761. [Google Scholar] [CrossRef]
- Ulusal, B.G. Platelet-rich plasma and hyaluronic acid—An efficient biostimulation method for face rejuvenation. J. Cosmet. Dermatol. 2017, 16, 112–119. [Google Scholar] [CrossRef]
- Joudi, M.; Alamdari, D.H.; Rahimi, H.R. Successful Treatment of Congenital Chyloperitoneum with Platelet-Rich Fibrin Glue. Iran. J. Pediatr. 2013, 23, 357. [Google Scholar]
- Campolo, A.; Heider, C.; Verdugo-Paiva, M.F.; Bravo-Jeria, R.; Morovic, C.G.; Rada, G. Use of autologous platelet derivatives for secondary alveoloplasty in patients with cleft lip and palate: A systematic review and meta-analysis. Int. J. Oral Maxillofac. Surg. 2023, 53, 18–27. [Google Scholar] [CrossRef]
- Mourão, C.F.; Lowenstein, A.; Mello-Machado, R.C.; Ghanaati, S.; Pinto, N.; Kawase, T.; Alves, G.G.; Messora, M.R. Standardization of Animal Models and Techniques for Platelet-Rich Fibrin Production: A Narrative Review and Guideline. Bioengineering 2023, 10, 482. [Google Scholar] [CrossRef]
- Mao, L.; Wang, X.X.; Sun, Y.; Yang, M.; Chen, X.; Cui, L.; Bai, W. Platelet-rich fibrin improves repair and regeneration of damaged endometrium in rats. Front. Endocrinol. 2023, 14, 1154958. [Google Scholar] [CrossRef]








Disclaimer/Publisher’s Note: The statements, opinions and data contained in all publications are solely those of the individual author(s) and contributor(s) and not of MDPI and/or the editor(s). MDPI and/or the editor(s) disclaim responsibility for any injury to people or property resulting from any ideas, methods, instructions or products referred to in the content. |
© 2024 by the authors. Licensee MDPI, Basel, Switzerland. This article is an open access article distributed under the terms and conditions of the Creative Commons Attribution (CC BY) license (https://creativecommons.org/licenses/by/4.0/).
Share and Cite
Al-Maawi, S.; Dohle, E.; Sader, R.; Ghanaati, S. Three Milliliters of Peripheral Blood Is Sufficient for Preparing Liquid Platelet-Rich Fibrin (PRF): An In Vitro Study. Bioengineering 2024, 11, 253. https://doi.org/10.3390/bioengineering11030253
Al-Maawi S, Dohle E, Sader R, Ghanaati S. Three Milliliters of Peripheral Blood Is Sufficient for Preparing Liquid Platelet-Rich Fibrin (PRF): An In Vitro Study. Bioengineering. 2024; 11(3):253. https://doi.org/10.3390/bioengineering11030253
Chicago/Turabian StyleAl-Maawi, Sarah, Eva Dohle, Robert Sader, and Shahram Ghanaati. 2024. "Three Milliliters of Peripheral Blood Is Sufficient for Preparing Liquid Platelet-Rich Fibrin (PRF): An In Vitro Study" Bioengineering 11, no. 3: 253. https://doi.org/10.3390/bioengineering11030253
APA StyleAl-Maawi, S., Dohle, E., Sader, R., & Ghanaati, S. (2024). Three Milliliters of Peripheral Blood Is Sufficient for Preparing Liquid Platelet-Rich Fibrin (PRF): An In Vitro Study. Bioengineering, 11(3), 253. https://doi.org/10.3390/bioengineering11030253

