A Novel Grammar-Based Approach for Patients’ Symptom and Disease Diagnosis Information Dissemination to Maintain Confidentiality and Information Integrity
Abstract
1. Introduction
2. Literature Review
3. Proposed Methodology
3.1. Syntactic Pattern Analysis
3.2. Chomsky Normal Form
3.3. Parse Tree Generation
3.4. Proposed Algorithm
| Algorithm 1: String generation algorithm using CNF |
| Input: String contains with Symptoms Output: Whether member of the grammar the input be a string consisting of n characters: a1……an the grammar contains R nonterminal symbols R1 … Rr, with start symbol S. The grammar G contains no rules. w is the string of length n to be parsed. Step 1: If w = ϵ (ϵ = empty string) and S → ϵ is a rule in G. Then, Accept the String else Reject the string Step 2: for i = 1 to n for each production rule Ri = ai, place the Non-Terminal Value at cell (i, i) Step 3: for i = 2 to n for j = 1 to n − i + 1 j = i + j − 1 for k = i to j − 1 for each production rule check, if cell (i, k) and (k + 1, j) contains the non-terminals of the production rule Replace the left side of the production rule in cell (i, j) Step 4: Check if start symbol present in the cell (1, n) Then, Accept the string else Reject the string |
3.5. Diagnostic Criteria
4. Experimental Results, Applications, and Discussions
4.1. Result
- DDiagnosis = D(G)
- G = {N, T, Σ, S}
- N = {NORM, I, COV, I1, I2, I3, C1, C2, C3, F, C, B, H, T, R, D, F1, V, D1, L}
- T = {f, c, h, b, t, r, d, m, l, v, e}
- S = {NORM, I, COV}
- :
- NORM → FC|FB|FH|FT|FR|CH|BT|TR|RD|DF1 | F1 L|LV|VD1
- I1 → F NORM|C NORM|B NORM|H NORM|T NORM|R NORM
- I2 → NORM I1
- I3 → I1 I2
- I → I2 I3
- C1 → I3 I4
- C2 → I4 C1
- C3 → C1 C2
- C4 → C2 C4
- COV → C3 C4
- F → f; C → c; B → b; H → h; T → t; R → r; D → d; F1 → m; L → l; V → v; D1 → e
4.1.1. Application: Case Study 1
4.1.2. Application: Case Study 2
4.2. Discussion
5. Conclusions
Supplementary Materials
Author Contributions
Funding
Institutional Review Board Statement
Informed Consent Statement
Data Availability Statement
Conflicts of Interest
References
- Disease Definition & Meaning—Merriam-Webster, (n.d.). Available online: https://www.merriam-webster.com/dictionary/disease (accessed on 20 May 2024).
- World Health Organization. Constitution of the World Health Organization, (n.d.). Available online: https://www.who.int/about/governance/constitution (accessed on 20 May 2024).
- Definition of Medicine—NCI Dictionary of Cancer Terms—NCI, (n.d.). Available online: https://www.cancer.gov/publications/dictionaries/cancer-terms/def/medicine (accessed on 20 May 2024).
- Hossain, M.S.; Muhammad, G. Deep Learning Based Pathology Detection for Smart Connected Healthcares. IEEE Netw. 2020, 34, 120–125. [Google Scholar] [CrossRef]
- Common Illnesses|University Health Services, (n.d.). Available online: https://uhs.princeton.edu/health-resources/common-illnesses (accessed on 20 May 2024).
- Krammer, F.; Smith, G.J.D.; Fouchier, R.A.M.; Peiris, M.; Kedzierska, K.; Doherty, P.C.; Palese, P.; Shaw, M.L.; Treanor, J.; Webster, R.G.; et al. Influenza. Nat. Rev. Dis. Prim. 2018, 4, 3. [Google Scholar] [CrossRef] [PubMed]
- Uyeki, T.M.; Hui, D.S.; Zambon, M.; Wentworth, D.E.; Monto, A.S. Influenza. Lancet 2022, 400, 693–706. [Google Scholar] [CrossRef] [PubMed]
- Handbook of Geographical and Historical Pathology: Hirsch, August, 1817–1894: Free Download, Borrow, and Streaming: Internet Archive, (n.d.). Available online: https://ia801208.us.archive.org/30/items/handbookofgeogra02hirs/handbookofgeogra02hirs.pdf (accessed on 20 May 2024).
- Yuen, K.S.; Ye, Z.W.; Fung, S.Y.; Chan, C.P.; Jin, D.Y. SARS-CoV-2 and COVID-19: The most important research questions. Cell Biosci. 2020, 10, 40. [Google Scholar] [CrossRef]
- Schett, G.; Sticherling, M.; Neurath, M.F. COVID-19: Risk for cytokine targeting in chronic inflammatory diseases? Nat. Rev. Immunol. 2020, 20, 271–272. [Google Scholar] [CrossRef]
- Global Economy Could Lose over $4 Trillion Due to COVID-19 Impact on Tourism|UNCTAD, (n.d.). Available online: https://unctad.org/news/global-economy-could-lose-over-4-trillion-due-covid-19-impact-tourism#:~:text=Economic%20losses%20are%20mounting%20in,of%20widespread%20COVID%2D19%20vaccinations.&text=The%20crash%20in%20international%20tourism,report%20published%20on%2030%20June (accessed on 20 May 2024).
- Baj, J.; Karakuła-Juchnowicz, H.; Teresiński, G.; Buszewicz, G.; Ciesielka, M.; Sitarz, R.; Forma, A.; Karakuła, K.; Flieger, W.; Portincasa, P.; et al. COVID-19: Specific and Non-Specific Clinical Manifestations and Symptoms: The Current State of Knowledge. J. Clin. Med. 2020, 9, 1753. [Google Scholar] [CrossRef]
- Chen, N.; Zhou, M.; Dong, X.; Qu, J.; Gong, F.; Han, Y.; Qiu, Y.; Wang, J.; Liu, Y.; Wei, Y.; et al. Epidemiological and clinical characteristics of 99 cases of 2019 novel coronavirus pneumonia in Wuhan, China: A descriptive study. Lancet 2020, 395, 507–513. [Google Scholar] [CrossRef]
- Alimohamadi, Y.; Sepandi, M.; Taghdir, M.; Hosamirudsari, H. Determine the most common clinical symptoms in COVID-19 patients: A systematic review and meta-analysis. J. Prev. Med. Hyg. 2020, 61, E304–E312. [Google Scholar] [CrossRef]
- Amin, M.T.; Hasan, M.; Bhuiya, N.M.M.A. Prevalence of COVID-19 Associated Symptoms, Their Onset and Duration, and Variations Among Different Groups of Patients in Bangladesh. Front. Public Health 2021, 9, 738352. [Google Scholar] [CrossRef]
- Al-Galal, S.A.Y.; Alshaikhli, I.F.T.; Abdulrazzaq, M.M. MRI brain tumor medical images analysis using deep learning techniques: A systematic review. Health Technol. 2021, 11, 267–282. [Google Scholar] [CrossRef]
- Palaniappan, S.; Awang, R. Heart Disease Prediction System Using Data Mining Techniques. Orient. J. Comput. Sci. Technol. 2013, 6, 457–466. [Google Scholar] [CrossRef]
- Emre, İ.E.; Erol, N.; Ayhan, Y.İ.; Özkan, Y.; Erol, Ç. The analysis of the effects of acute rheumatic fever in childhood on cardiac disease with data mining. Int. J. Med. Inform. 2019, 123, 68–75. [Google Scholar] [CrossRef] [PubMed]
- Ricca, F.; Tonella, P.; Girardi, C.; Pianta, E. AN empirical study on keyword-based web site clustering. Progr. Compr. Work Proc. 2004, 12, 204–213. [Google Scholar] [CrossRef]
- Daghistani, T.; Alshammari, R. Diagnosis of Diabetes by Applying Data Mining Classification Techniques. Int. J. Adv. Comput. Sci. Appl. 2016, 7, 329–332. [Google Scholar] [CrossRef]
- Khanam, J.J.; Foo, S.Y. A comparison of machine learning algorithms for diabetes prediction. ICT Express 2021, 7, 432–439. [Google Scholar] [CrossRef]
- Chen, X.; Zhang, R.; Tang, X.Y. Towards real-time diagnosis for pediatric sepsis using graph neural network and ensemble methods. Eur. Rev. Med. Pharmacol. Sci. 2021, 25, 4693–4701. [Google Scholar] [CrossRef]
- Yin, X. Pigmented skin lesions image classification based on residual network. In ICMLT ’21: Proceedings of the 2021 6th International Conference on Machine Learning Technologies; Association for Computing Machinery: New York, NY, USA, 2021; pp. 74–81. [Google Scholar] [CrossRef]
- Rahman, A.; Hossain, M.S.; Alrajeh, N.A.; Alsolami, F. Adversarial Examples—Security Threats to COVID-19 Deep Learning Systems in Medical IoT Devices. IEEE Internet Things J. 2021, 8, 9603–9610. [Google Scholar] [CrossRef]
- Eweje, F.R.; Bao, B.; Wu, J.; Dalal, D.; Liao, W.; Liao, W.-H.; He, Y.; Luo, Y.; Lu, S.; Zhang, P.; et al. Deep Learning for Classification of Bone Lesions on Routine MRI. eBioMedicine 2021, 68, 103402. [Google Scholar] [CrossRef]
- Fan, Y.; Li, D.; Liu, Y.; Feng, M.; Chen, Q.; Wang, R. Toward better prediction of recurrence for Cushing’s disease: A factorization-machine based neural approach. Int. J. Mach. Learn. Cybern. 2021, 12, 625–633. [Google Scholar] [CrossRef]
- Jiao, Z.; Gao, X.; Wang, Y.; Li, J. A parasitic metric learning net for breast mass classification based on mammography. Pattern Recognit. 2018, 75, 292–301. [Google Scholar] [CrossRef]
- Cheng, Y.; Wang, F.; Zhang, P.; Hu, J. Risk prediction with electronic health records: A deep learning approach. In Proceedings of the 2016 SIAM International Conference on Data Mining, Miami, FL, USA, 5–7 May 2016; pp. 432–440. [Google Scholar] [CrossRef]
- Ning, W.; Li, S.; Wei, D.; Guo, L.Z.; Chen, H. Automatic Detection of Congestive Heart Failure Based on a Hybrid Deep Learning Algorithm in the Internet of Medical Things. IEEE Internet Things J. 2021, 8, 12550–12558. [Google Scholar] [CrossRef]
- Sajja, T.K.; Kalluri, H.K. A deep learning method for prediction of cardiovascular disease using convolutional neural network. Rev. d’Intell. Artif. 2020, 34, 601–606. [Google Scholar] [CrossRef]
- Tran, D.T.; Vo, H.T.; Nguyen, D.D.; Nguyen, Q.M.; Huynh, L.T.; Thi Le, L.; Trong, H.; Quan, T.T. A Predictive Model for ECG Signals Collected from Specialized IoT Devices using Deep Learning. In Proceedings of the NICS 2018—Proceedings 2018 5th NAFOSTED Conference on Information and Computer Science (NICS), Ho Chi Minh City, Vietnam, 23–24 November 2018; pp. 424–429. [Google Scholar] [CrossRef]
- Choi, E.; Schuetz, A.; Stewart, W.F.; Sun, J. Using recurrent neural network models for early detection of heart failure onset. J. Am. Med. Inform. Assoc. 2017, 24, 361. [Google Scholar] [CrossRef] [PubMed]
- Seven, G.; Silahtaroglu, G.; Kochan, K.; Ince, A.T.; Arici, D.S.; Senturk, H. Use of Artificial Intelligence in the Prediction of Malignant Potential of Gastric Gastrointestinal Stromal Tumors. Dig. Dis. Sci. 2022, 67, 273–281. [Google Scholar] [CrossRef] [PubMed]
- Tsai, M.J.; Tao, Y.H. Deep Learning Techniques for Colorectal Cancer Tissue Classification. In Proceedings of the 2020 14th International Conference on Signal Processing and Communication Systems (ICSPCS), Adelaide, SA, Australia, 14–16 December 2020. [Google Scholar] [CrossRef]
- Soundarya, S.; Sruthi, M.S.; Bama, S.S.; Kiruthika, S.; Dhiyaneswaran, J. Early detection of Alzheimer disease using Gadolinium material. Mater. Today Proc. 2021, 45, 1094–1101. [Google Scholar] [CrossRef]
- Ronge, R.; Nho, K.; Wachinger, C.; Pölsterl, S. Alzheimer’s Disease Diagnosis via Deep Factorization Machine Models. In Machine Learning in Medical Imaging; Lecture Notes in Computer Science; Springer: Cham, Switzerland, 2021; Volume 12966. [Google Scholar] [CrossRef]
- De Gregorio, G.; Desiato, D.; Marcelli, A.; Polese, G. A Multi Classifier Approach for Supporting Alzheimer’s Diagnosis Based on Handwriting Analysis; Springer International Publishing: Berlin/Heidelberg, Germany, 2021; Volume 12661 LNCS. [Google Scholar]
- Gunduz, H. Deep Learning-Based Parkinson’s Disease Classification Using Vocal Feature Sets. IEEE Access 2019, 7, 115540–115551. [Google Scholar] [CrossRef]
- Wang, L.; Sha, L.; Lakin, J.R.; Bynum, J.; Bates, D.W.; Hong, P.; Zhou, L. Development and Validation of a Deep Learning Algorithm for Mortality Prediction in Selecting Patients with Dementia for Earlier Palliative Care Interventions. JAMA Netw. Open 2019, 2, E196972. [Google Scholar] [CrossRef]
- Acharya, U.R.; Oh, S.L.; Hagiwara, Y.; Tan, J.H.; Adeli, H. Deep convolutional neural network for the automated detection and diagnosis of seizure using EEG signals. Comput. Biol. Med. 2018, 100, 270–278. [Google Scholar] [CrossRef]
- Muhammad, G.; Hossain, M.S.; Kumar, N. EEG-Based Pathology Detection for Home Health Monitoring. IEEE J. Sel. Areas Commun. 2021, 39, 603–610. [Google Scholar] [CrossRef]
- Shamim Hossain, M.; Amin, S.U.; Alsulaiman, M.; Muhammad, G. Applying Deep Learning for Epilepsy Seizure Detection and Brain Mapping Visualization. ACM Trans. Multimed. Comput. Commun. Appl. 2019, 15, 1–17. [Google Scholar] [CrossRef]
- Huang, Z.; Xu, H.; Su, S.; Wang, T.; Luo, Y.; Zhao, X.; Liu, Y.; Song, G.; Zhao, Y. A Computer-Aided Diagnosis System for Brain Magnetic Resonance Imaging Images Using a Novel Differential Feature Neural Network. Comput. Biol. Med. 2020, 122, 103818. [Google Scholar] [CrossRef] [PubMed]
- Amin, J.; Sharif, M.; Yasmin, M.; Saba, T.; Anjum, M.A.; Fernandes, S.L. A New Approach for Brain Tumor Segmentation and Classification Based on Score Level Fusion Using Transfer Learning. J. Med. Syst. 2019, 43, 326. [Google Scholar] [CrossRef] [PubMed]
- Chelghoum, R.; Ikhlef, A.; Hameurlaine, A.; Jacquir, S. Transfer learning using convolutional neural network architectures for brain tumor classification from MRI images. IFIP Adv. Inf. Commun. Technol. 2020, 583 IFIP, 189–200. [Google Scholar] [CrossRef]
- Kaur, T.; Gandhi, T.K. Deep convolutional neural networks with transfer learning for automated brain image classification. Mach. Vis. Appl. 2020, 31, 20. [Google Scholar] [CrossRef]
- Rehman, A.; Naz, S.; Razzak, M.I.; Akram, F.; Imran, M. A Deep Learning-Based Framework for Automatic Brain Tumors Classification Using Transfer Learning. Circuits Syst. Signal Process. 2020, 39, 757–775. [Google Scholar] [CrossRef]
- Kokkalla, S.; Kakarla, J.; Venkateswarlu, I.B.; Singh, M. Three-class brain tumor classification using deep dense inception residual network. Soft Comput. 2021, 25, 8721–8729. [Google Scholar] [CrossRef]
- Toğaçar, M.; Ergen, B.; Cömert, Z. Tumor type detection in brain MR images of the deep model developed using hypercolumn technique, attention modules, and residual blocks. Med. Biol. Eng. Comput. 2021, 59, 57–70. [Google Scholar] [CrossRef]
- Amin, J.; Sharif, M.; Raza, M.; Saba, T.; Sial, R.; Shad, S.A. Brain tumor detection: A long short-term memory (LSTM)-based learning model. Neural Comput. Appl. 2020, 32, 15965–15973. [Google Scholar] [CrossRef]
- Aiken, E.L.; Nguyen, A.T.; Viboud, C.; Santillana, M. Toward the use of neural networks for influenza prediction at multiple spatial resolutions. Sci. Adv. 2021, 7, 1237–1253. [Google Scholar] [CrossRef]
- Yang, J.H.; Huang, P.Y.; Shie, S.S.; Yang, S.; Tsao, K.C.; Wu, T.L.; Leu, H.S.; Huang, C.T. Predictive Symptoms and Signs of Laboratory-confirmed Influenza. Medicine 2015, 94, e1952. [Google Scholar] [CrossRef]
- Ali, S.T.; Cowling, B.J. Influenza Virus: Tracking, Predicting, and Forecasting. Annu. Rev. Public Health 2021, 42, 43–57. [Google Scholar] [CrossRef] [PubMed]
- Wahid, A.; Munkeby, S.H.; Sambasivam, S. Machine Learning-based Flu Forecasting Study Using the Official Data from the Centers for Disease Control and Prevention and Twitter Data. Issues Inform. Sci. Inf. Technol. 2021, 18, 063–081. [Google Scholar] [CrossRef]
- Jang, B.; Kim, I.; Kim, J.W. Effective Training Data Extraction Method to Improve Influenza Outbreak Prediction from Online News Articles: Deep Learning Model Study. JMIR Med. Inform. 2021, 9, e23305. [Google Scholar] [CrossRef] [PubMed]
- Paul, M.J.; Dredze, M.; Broniatowski, D. Twitter Improves Influenza Forecasting. PLoS Curr. 2014, 6. [Google Scholar] [CrossRef] [PubMed]
- Paul, M.J.; Dredze, M. You Are What You Tweet: Analyzing Twitter for Public Health. In Proceedings of the Fifth International AAAI Conference on Weblogs and Social Media, Barcelona, Spain, 17–21 July 2011; Volume 5, pp. 265–272. [Google Scholar] [CrossRef]
- Chen, L.; Hossain, K.S.M.T.; Butler, P.; Ramakrishnan, N.; Prakash, B.A. Flu Gone Viral: Syndromic Surveillance of Flu on Twitter Using Temporal Topic Models. In Proceedings of the 2014 IEEE International Conference on Data Mining, Shenzhen, China, 14–17 December 2014; pp. 755–760. [Google Scholar] [CrossRef]
- Lampos, V.; Cristianini, N. Tracking the flu pandemic by monitoring the social web. In Proceedings of the 2010 2nd International Workshop on Cognitive Information Processing, Elba, Italy, 14–16 June 2010; pp. 411–416. [Google Scholar] [CrossRef]
- Ardakani, A.A.; Kanafi, A.R.; Acharya, U.R.; Khadem, N.; Mohammadi, A. Application of deep learning technique to manage COVID-19 in routine clinical practice using CT images: Results of 10 convolutional neural networks. Comput. Biol. Med. 2020, 121, 103795. [Google Scholar] [CrossRef]
- Ozturk, T.; Talo, M.; Yildirim, E.A.; Baloglu, U.B.; Yildirim, O.; Acharya, U.R. Automated detection of COVID-19 cases using deep neural networks with X-ray images. Comput. Biol. Med. 2020, 121, 103792. [Google Scholar] [CrossRef]
- Chimmula, V.K.R.; Zhang, L. Time series forecasting of COVID-19 transmission in Canada using LSTM networks. Chaos Solitons Fractals 2020, 135, 109864. [Google Scholar] [CrossRef]
- Chakraborty, T.; Ghosh, I. Real-time forecasts and risk assessment of novel coronavirus (COVID-19) cases: A data-driven analysis. Chaos Solitons Fractals 2020, 135, 109850. [Google Scholar] [CrossRef]
- Lynch, F.; Meng, Y.; Best, S.; Goranitis, I.; Savulescu, J.; Gyngell, C.; Vears, D.F. Australian public perspectives on genomic data storage and sharing: Benefits, concerns and access preferences. Eur. J. Med. Genet. 2023, 66, 104676. [Google Scholar] [CrossRef]
- Marichamy, V.S.; Natarajan, V. Blockchain based Securing Medical Records in Big Data Analytics. Data Knowl. Eng. 2023, 144, 102122. [Google Scholar] [CrossRef]
- Wu, H.; Liu, X.; Ou, W. A Novel Blockchain-MEC-Based Near-Domain Medical Resource Sharing Model. In Machine Learning for Cyber Security; Lecture Notes in Computer Science; Springer: Cham, Switzerland, 2023; Volume 13655 LNCS, pp. 40–56. [Google Scholar] [CrossRef]
- Zhang, T.; Shen, J.; Lai, C.-F.; Ji, S.; Ren, Y. Multi-server assisted data sharing supporting secure deduplication for metaverse healthcare systems. Future Gener. Comput. Syst. 2023, 140, 299–310. [Google Scholar] [CrossRef]
- Gadde, S.; Amutharaj, J.; Usha, S. A security model to protect the isolation of medical data in the cloud using hybrid cryptography. J. Inf. Secur. Appl. 2023, 73, 103412. [Google Scholar] [CrossRef]
- Elvas, L.B.; Serrão, C.; Ferreira, J.C. Sharing Health Information Using a Blockchain. Healthcare 2023, 11, 170. [Google Scholar] [CrossRef] [PubMed]
- Muneeswari, G.; Sajithra Varun, S.; Hegde, R.; Sharon Priya, S.; Josephin Shermila, P.; Prasanth, A. Self-diagnosis platform via IOT-based privacy preserving medical data. Meas. Sens. 2023, 25, 100636. [Google Scholar] [CrossRef]
- Fang, Z.; Lu, Q.; Chen, L.; Meng, J.; Ye, Z.; Pitt, M. Creating an Open Data City for Healthcare: A Critical Review of Data Management Strategy and Development in China. J. Manag. Eng. 2023, 39, 3122004. [Google Scholar] [CrossRef]
- Rahimi, M.; Navimipour, N.J.; Hosseinzadeh, M.; Moattar, M.H.; Darwesh, A. Cloud healthcare services: A comprehensive and systematic literature review. Trans. Emerg. Telecommun. Technol. 2022, 33, e4473. [Google Scholar] [CrossRef]
- Mohiyuddin, A.; Javed, A.R.; Chakraborty, C.; Rizwan, M.; Shabbir, M.; Nebhen, J. Secure Cloud Storage for Medical IoT Data using Adaptive Neuro-Fuzzy Inference System. Int. J. Fuzzy Syst. 2022, 24, 1203–1215. [Google Scholar] [CrossRef]
- Lee, J.-S.; Chew, C.-J.; Liu, J.-Y.; Chen, Y.-C.; Tsai, K.-Y. Medical blockchain: Data sharing and privacy preserving of EHR based on smart contract. J. Inf. Secur. Appl. 2022, 65, 103117. [Google Scholar] [CrossRef]
- Jayabalan, J.; Jeyanthi, N. Scalable blockchain model using off-chain IPFS storage for healthcare data security and privacy. J. Parallel Distrib. Comput. 2022, 164, 152–167. [Google Scholar] [CrossRef]
- Singh, S.; Kumar Sharma, S.; Mehrotra, P.; Bhatt, P.; Kaurav, M. Blockchain technology for efficient data management in healthcare system: Opportunity, challenges and future perspectives. Mater. Today Proc. 2022, 62, 5042–5046. [Google Scholar] [CrossRef]
- Sun, Z.; Han, D.; Li, D.; Wang, X.; Chang, C.C.; Wu, Z. A blockchain-based secure storage scheme for medical information. Eurasip J. Wirel. Commun. Netw. 2022, 2022, 40. [Google Scholar] [CrossRef]
- Tan, L.; Yu, K.; Shi, N.; Yang, C.; Wei, W.; Lu, H. Towards Secure and Privacy-Preserving Data Sharing for COVID-19 Medical Records: A Blockchain-Empowered Approach. IEEE Trans. Netw. Sci. Eng. 2022, 9, 271–281. [Google Scholar] [CrossRef]
- Zhang, D.; Wang, S.; Zhang, Y.; Zhang, Q.; Zhang, Y. A Secure and Privacy-Preserving Medical Data Sharing via Consortium Blockchain. Secur. Commun. Networks 2022, 2022, 2759787. [Google Scholar] [CrossRef]
- Wang, L.; Meng, L.; Liu, F.; Shao, W.; Fu, K.; Xu, S.; Zhang, S. A User-Centered Medical Data Sharing Scheme for Privacy-Preserving Machine Learning. Secur. Commun. Networks 2022, 2022, 3670107. [Google Scholar] [CrossRef]
- Chen, Y.; Meng, L.; Zhou, H.; Xue, G. A Blockchain-Based Medical Data Sharing Mechanism with Attribute-Based Access Control and Privacy Protection. Wirel. Commun. Mob. Comput. 2021, 2021, 6685762. [Google Scholar] [CrossRef]
- Scheibner, J.; Raisaro, J.L.; Troncoso-Pastoriza, J.R.; Ienca, M.; Fellay, J.; Vayena, E.; Hubaux, J.-P. Revolutionizing Medical Data Sharing Using Advanced Privacy-Enhancing Technologies: Technical, Legal, and Ethical Synthesis. J. Med. Internet Res. 2021, 23, e25120. [Google Scholar] [CrossRef]
- Zarour, M.; Alenezi, M.; Ansari, M.T.J.; Pandey, A.K.; Ahmad, M.; Agrawal, A.; Kumar, R.; Khan, R.A. Ensuring data integrity of healthcare information in the era of digital health. Healthc. Technol. Lett. 2021, 8, 66–77. [Google Scholar] [CrossRef]
- Chen, Z.; Xu, W.; Wang, B.; Yu, H. A blockchain-based preserving and sharing system for medical data privacy. Future Gener. Comput. Syst. 2021, 124, 338–350. [Google Scholar] [CrossRef]
- Haddad, A.; Habaebi, M.H.; Islam, M.R.; Zabidi, S.A. Blockchain for Healthcare Medical Records Management System with Sharing Control. In Proceedings of the 2021 IEEE 7th International Conference on Smart Instrumentation, Measurement and Applications (ICSIMA), Bandung, Indonesia, 23–25 August 2021; IEEE: New York, NY, USA, 2021; pp. 30–34. [Google Scholar] [CrossRef]
- Huang, H.; Zhu, P.; Xiao, F.; Sun, X.; Huang, Q. A blockchain-based scheme for privacy-preserving and secure sharing of medical data. Comput. Secur. 2020, 99, 102010. [Google Scholar] [CrossRef]
- Bharath, H.; Rahul, N.; Shylash, S.; Pious, V. Patient Data Management Using Blockchain. Int. J. Sci. Res. Publ. 2020, 10, 310–316. [Google Scholar] [CrossRef]
- Huang, L.; Lee, H.-H. A Medical Data Privacy Protection Scheme Based on Blockchain and Cloud Computing. Wirel. Commun. Mob. Comput. 2020, 2020, 8859961. [Google Scholar] [CrossRef]
- Prokofieva, M.; Miah, S.J. Blockchain in healthcare. Australas. J. Inf. Syst. 2019, 23. [Google Scholar] [CrossRef]
- Liu, X.; Wang, Z.; Jin, C.; Li, F.; Li, G. A Blockchain-Based Medical Data Sharing and Protection Scheme. IEEE Access 2019, 7, 118943–118953. [Google Scholar] [CrossRef]
- Jin, H.; Luo, Y.; Li, P.; Mathew, J. A Review of Secure and Privacy-Preserving Medical Data Sharing. IEEE Access 2019, 7, 61656–61669. [Google Scholar] [CrossRef]
- Chen, W.; Mu, Y.; Liang, X.; Gao, Y. Medical Data Sharing Model Based on Blockchain. J. Phys. Conf. Ser. 2019, 1267, 012014. [Google Scholar] [CrossRef]
- Luo, Y.; Jin, H.; Li, P. A Blockchain Future for Secure Clinical Data Sharing. In Proceedings of the ACM International Workshop on Security in Software Defined Networks & Network Function Virtualization, Virtually, 27 March 2019; ACM: New York, NY, USA, 2019; pp. 23–27. [Google Scholar] [CrossRef]
- Dubovitskaya, A.; Xu, Z.; Ryu, S.; Schumacher, M.; Wang, F. Secure and Trustable Electronic Medical Records Sharing using Blockchain. In Proceedings of the MIA Annual Symposium Proceedings, Washington, DC, USA, 4–8 November 2017. [Google Scholar]
- Zheng, X.; Mukkamala, R.R.; Vatrapu, R.; Ordieres-Mere, J. Blockchain-based Personal Health Data Sharing System Using Cloud Storage. In Proceedings of the 2018 IEEE 20th International Conference on E-Health Networking, Applications and Services (Healthcom), Ostrava, Czech Republic, 17–20 September 2018; IEEE: New York, NY, USA, 2018; pp. 1–6. [Google Scholar] [CrossRef]
- Xia, Q.; Sifah, E.B.; Asamoah, K.O.; Gao, J.; Du, X.; Guizani, M. MeDShare: Trust-Less Medical Data Sharing Among Cloud Service Providers via Blockchain. IEEE Access 2017, 5, 14757–14767. [Google Scholar] [CrossRef]
- Huang, Q.; Wang, L.; Yang, Y. Secure and Privacy-Preserving Data Sharing and Collaboration in Mobile Healthcare Social Networks of Smart Cities. Secur. Commun. Networks 2017, 2017, 6426495. [Google Scholar] [CrossRef]
- Chen, C.L.; Hu, J.X.; Fan, C.L.; Wang, K.H. Design of a secure medical data sharing system via an authorized mechanism. In Proceedings of the 2016 IEEE International Conference on Systems, Man, and Cybernetics (SMC), Budapest, Hungary, 9–12 October 2016; pp. 2478–2482. [Google Scholar] [CrossRef]
- Azaria, A.; Ekblaw, A.; Vieira, T.; Lippman, A. MedRec: Using blockchain for medical data access and permission management. In Proceedings of the 2016 2nd International Conference on Open and Big Data (OBD), Vienna, Austria, 22–24 August 2016; pp. 25–30. [Google Scholar] [CrossRef]
- Lounis, A.; Hadjidj, A.; Bouabdallah, A.; Challal, Y. Healing on the cloud: Secure cloud architecture for medical wireless sensor networks. Future Gener. Comput. Syst. 2016, 55, 266–277. [Google Scholar] [CrossRef]
- Bensitel, Y.; Romadi, R. Secure data storage in the cloud with homomorphic encryption. In Proceedings of the 2016 2nd International Conference on Cloud Computing Technologies and Applications (CloudTech), Marrakech, Morocco, 24–26 May 2016; pp. 1–6. [Google Scholar] [CrossRef]
- Karakiş, R.; Güler, I.; Çapraz, I.; Bilir, E. A novel fuzzy logic-based image steganography method to ensure medical data security. Comput. Biol. Med. 2015, 67, 172–183. [Google Scholar] [CrossRef]
- Al-Haj, A.; Abandah, G.; Hussein, N. Crypto-based algorithms for secured medical image transmission. IET Inf. Secur. 2015, 9, 365–373. [Google Scholar] [CrossRef]
- Chen, C.L.; Yang, T.T.; Shih, T.F. A secure medical data exchange protocol based on cloud environment. J. Med. Syst. 2014, 38, 112. [Google Scholar] [CrossRef] [PubMed]
- Othman, S.B.; Bahattab, A.A.; Trad, A.; Youssef, H. Secure data transmission protocol for medical wireless sensor networks. In Proceedings of the 2014 IEEE 28th International Conference on Advanced Information Networking and Applications, Victoria, BC, Canada, 13–16 May 2014; pp. 649–656. [Google Scholar] [CrossRef]
- Czuszynski, K.; Ruminski, J. Interaction with medical data using QR-codes. In Proceedings of the 2014 7th International Conference on Human System Interactions (HSI), Costa da Caparica, Portugal, 16–18 June 2014; pp. 182–187. [Google Scholar] [CrossRef]
- Boussif, M.; Aloui, N.; Cherif, A. Secured cloud computing for medical data based on watermarking and encryption. IET Networks 2018, 7, 294–298. [Google Scholar] [CrossRef]
- Fu, K.-S.; Swain, P.H. On Syntactic Pattern Recognition. SEN Rep. Ser. Softw. Eng. 1971, 2, 155–182. [Google Scholar] [CrossRef]
- Bandyopadhyay, S.K.; Manna, N.R. Diagnosis of ECG diagnosable diseases—Syntactic pattern recognition approach. Int. J. Electron. Theor. Exp. 1990, 68, 915–924. [Google Scholar] [CrossRef]
- Mylopoulos, J. On the application of formal language and automata theory to pattern recognition. Pattern Recognit. 1972, 4, 37–51. [Google Scholar] [CrossRef]
- Cremers, A.; Ginsburg, S. Context-free grammar forms. J. Comput. Syst. Sci. 1975, 11, 86–117. [Google Scholar] [CrossRef]
- Senthil Kumar, K.; Malathi, D. Chomsky normal form and its application in syntax based testing. J. Comput. Theor. Nanosci. 2018, 15, 2972–2975. [Google Scholar] [CrossRef]
- Heering, J.; Klint, P.; Rekers, J. Incremental Generation of Parsers. IEEE Trans. Softw. Eng. 1990, 16, 1344–1351. [Google Scholar] [CrossRef][Green Version]
- Frost, R.A.; Hafiz, R. A new top-down parsing algorithm to accommodate ambiguity and left recursion in polynomial time. ACM SIGPLAN Not. 2006, 41, 46–54. [Google Scholar] [CrossRef]
- Chase, D.R. An improvement to bottom-up tree pattern matching. In Proceedings of the 14th ACM SIGACT-SIGPLAN Symposium on Principles of Programming Languages, Munich, Germany, 21–23 January 1987; Part F130236. pp. 168–177. [Google Scholar] [CrossRef]
- Chappelier, J.-C.; Rajman, M. A generalized CYK algorithm for parsing stochastic CFG. In Proceedings of the 1st Workshop on Tabulation in Parsing and Deduction, Paris, France, 2–3 April 1998; pp. 133–137. Available online: https://infoscience.epfl.ch/record/98012 (accessed on 25 May 2024).
- Hill, J.C.; Wayne, A. A CYK approach to parsing in parallel: A case study. ACM SIGCSE Bull. 1991, 23, 240–245. [Google Scholar] [CrossRef]
- Marriott, K.; Meyer, B. Visual Language Theory; Springer: New York, NY, USA, 1998. [Google Scholar]
- Costagliola, G.; Deufemia, V.; Polese, G. A framework for modeling and implementing visual notations with applications to software engineering. ACM Trans Softw. Eng. Methodol. 2004, 13, 431–487. [Google Scholar] [CrossRef]
- Costagliola, G.; De Lucia, A.; Orefice, S.; Tortora, G. A parsing methodology for the implementation of visual systems. IEEE Trans. Softw. Eng. 1997, 23, 777–799. [Google Scholar] [CrossRef]
- Harel, D. On visual formalisms. Commun. ACM 1988, 31, 514–530. [Google Scholar] [CrossRef]
- Wittenburg, K. Earley-style parsing for relational grammars. In Proceedings of the Eighth IEEE International Workshop on Visual Languages, Seattle, WA, USA, 15–17 September 1992; IEEE Computer Society Press: Los Alamitos, CA, USA, 1992; pp. 192–199. [Google Scholar]
- Wittenburg, K.; Weitzman, L. Relational Grammars: Theory and Practice in a Visual Language Interface for Process Modeling; Marriott, K., Meyer, B., Eds.; Visual Language Theory; Springer: New York, NY, USA, 1998; pp. 193–217. [Google Scholar]
- Golin, E.J. Parsing visual languages with picture layout grammars. J. Vis. Lang. Comput. 1991, 2, 371–394. [Google Scholar] [CrossRef]
- Costagliola, G.; Deufemia, V.; Ferrucci, F.; Gravino, C. On the pLR parsability of visual languages. In Proceedings of the IEEE International Symposium on Human-Centric Computing Languages and Environments (HCC’01), Stresa, Italy, 10–14 September 2001; IEEE Computer Society Press: Los Alamitos, CA, USA, 2001; pp. 49–50. [Google Scholar]
- Costagliola, G.; Orefice, S.; Polese, G.; Tortora, G.; Tucci, M. Automatic parser generation for pictorial languages. In Proceedings of the IEEE Symposium on Visual Languages (VL’93), Bergen, Norway, 24–27 August 1993; IEEE Computer Society Press: Los Alamitos, CA, USA, 1993; pp. 306–313. [Google Scholar]
- Johnson, S.C. YACC: Yet Another Compiler Compiler; Bell Laboratories: Murray Hill, NJ, USA, 1978. [Google Scholar]
- Minas, M. Concepts and realization of a diagram editor generator based on hypergraph transformation. Sci. Comput. Program. 2002, 44, 157–180. [Google Scholar] [CrossRef]
- Rekers, J.; Schürr, A. A graph-based framework for the implementation of visual environments. In Proceedings of the 12th IEEE International Symposium on Visual Languages, Boulder, CO, USA, 3–6 September 1996; IEEE Computer Society Press: Los Alamitos, CA, USA, 1996; pp. 148–157. [Google Scholar]
- Rekers, J.; Schürr, A. Defining and parsing visual languages with layered graph grammars. J. Vis. Lang. Comput. 1997, 8, 27–55. [Google Scholar] [CrossRef]
- Ferrucci, F.; Pacini, G.; Satta, G.; Sessa, M.; Tortora, G.; Tucci, M.; Vitiello, G. Symbol-relation grammars: A formalism for graphical languages. Inf. Comput. 1996, 131, 1–46. [Google Scholar] [CrossRef]
- Ferrucci, F.; Tortora, G.; Tucci, M.; Vitiello, G. A system for rapid prototyping of visual languages. In Proceedings of the IEEE International Symposium on Human-Centric Computing Languages and Environments (HCC’01), Stresa, Italy, 10–14 September 2001; IEEE Computer Society Press: Los Alamitos, CA, USA, 2001; pp. 382–389. [Google Scholar]
- Marriott, K. Constraint multiset grammars. In Proceedings of the 10th IEEE Symposium on Visual Languages, St. Louis, MO, USA, 4–7 October 1994; IEEE Computer Society Press: Los Alamitos, CA, USA, 1994; pp. 118–125. [Google Scholar]
- Chok, S.; Marriott, K. Automatic generation of intelligent diagram editors. ACM Trans. Comput.-Hum. Interact. 2003, 10, 244–276. [Google Scholar] [CrossRef]
- Costagliola, G.; Deufemia, V.; Polese, G.; Risi, M. Building syntax-aware editors for visual languages. J. Vis. Lang. Comput. 2005, 16, 508–540. [Google Scholar] [CrossRef]
- Zhang, K.; Zhang, D.Q.; Cao, J. Design, construction, and application of a generic visual language generation environment. IEEE Trans. Softw. Eng. 2001, 27, 289–307. [Google Scholar] [CrossRef]
- Costagliola, G.; Delucia, A.; Orefice, S.; Polese, G. A classification framework to support the design of visual languages. J. Vis. Lang. Comput. 2002, 13, 573–600. [Google Scholar] [CrossRef]
- Costagliola, G.; Polese, G. Extended positional grammars. In Proceedings of the 16th IEEE Symposium on Visual Languages, Seattle, WA, USA, 10–13 September 2000; IEEE Computer Society Press: Seattle, WA, USA, 2000; pp. 103–110. [Google Scholar] [CrossRef]
- Costagliola, G.; Deufemia, V.; Polese, G. Visual language implementation through standard compiler–compiler techniques. J. Vis. Lang. Comput. 2007, 18, 165–226. [Google Scholar] [CrossRef]








| Sl No. | Author | Research Problem | Research Details | |||
|---|---|---|---|---|---|---|
| Data Collection Type | Data Sharing | Data Storage | Workflow | |||
| 1 | Lynch et al. [64] | How to store and securely share patient genome data with pharmaceutical companies | Patient genomic data | Genomic data as secondary data | Cloud | NA |
| 2 | V. Santhana Marichamy, V. Natarajan [65] | How to manage and share electronic medical records in big data field | Patient’s medical records | Electronic medical records | Cloud [Pharmaceutical Companies] | Using blockchain and hadoop file sharing system. Blockchain developed using bitwise cryptographic hash generator. |
| 3 | H. Wu, X. Liu, W. Ou [66] | How to share medical data to the cloud platform for storage | Medical records | Medical records of patients | Cloud and data sharing between medical devices | Blockchain and multi-access edge computing (MEC). |
| 4 | Tao Zhang, Jian Shen, Chin Feng Lai, Sai Ji, Yongjun Ren [67] | How to develop multi-server assisted secure healthcare data sharing systems | Healthcare data records | Patient’s healthcare data | Public Server | Attribute-based encryption (ABE). |
| 5 | Swetha Gadde, J. Amutharaj, S. Usha [68] | How to develop a secure model to protect the isolation of medical data in the cloud | Medical data | Patient’s medical data | Cloud | Hybrid cryptography [S-box-based Advanced Encryption Standard (IRS-AES) with Runge–Kutta Optimization (RKO) algorithm] |
| 6 | Luis B. Elvas Carlos Serrão Joao C. Ferreira [69] | How to share secure heath information data | Healthcare data | Patient’s healthcare data | Cloud | Blockchain with design science research methodology (DSRM). |
| 7 | G. Muneeswari et al. [70] | How to store and securely share privacy-preserving medical data | Privacy-preserving medical data | Patients’ medical records | Cloud | Self-diagnosis platform (SDP) using IOT |
| 8 | Zigeng Fang et al. (review Article) [71] | Effective and secure management of healthcare system and coordinate all resources and data securely. | Healthcare data | Patient’s medical records | Cloud | A mixed-method approach was implemented to review and assess the existing efforts of open data city for healthcare through latitudinal and longitudinal analyses |
| 9 | Rahimi, M, Navimipour, NJ, Hosseinzadeh, M, Moattar, MH, Darwesh [72] | How to develop cloud-based healthcare services [review article] | Healthcare data | Medical records | Cloud | Clustering technique to explore several research papers |
| 10 | Mohiyuddin, A., Javed, A.R., Chakraborty, C. et al. [73] | Secure cloud storage for medical IoT data | Medical IoT data | Medical data of disease-free and diseased individuals | Cloud | Adaptive neuro fuzzy system |
| 11 | Jung-San Lee, Chit Jie Chew, Jo-Yun Liu, Ying-Chin Chen, Kuo-Yu Tsai [74] | Medical data sharing and privacy preserving | Medical data | Patients’ medical data | Cloud | Blockchain and smart contract |
| 12 | Jayapriya Jayabalan, N. Jeyanthi [75] | Healthcare data security and privacy | Healthcare data | Patients’ medical data | Cloud | They applied scalable blockchain with inter planetary file system (IPFS) for secure storage, sharing and retrieval of electronic health records (EHR) in healthcare management system |
| 13 | Suruchi Singh et al. [76] | Efficient data management in healthcare system | Healthcare data | Patients’ medical data | Cloud | Blockchain |
| 14 | Sun, Z., Han, D., Li, D. et al. [77] | Secure storage scheme for medical information | Medical data | Patients’ medical data | Cloud | Blockchain |
| 15 | L. Tan, K. Yu, N. Shi, C. Yang, W. Wei and H. Lu [78] | Secure and privacy-preserving data sharing for COVID-19 medical records | COVID-19 electric medical records (CEMRs) | Patient’s COVID-19 medical records | Cloud | Blockchain |
| 16 | Duo Zhang et.al. [79] | Secure and privacy-preserving medical data sharing | Medical data sharing | Patient’s medical data | Cloud | Quorum consortium blockchain |
| 17 | Lianhai Wang et al. [80] | Medical data sharing scheme for privacy preserving | Medical data sharing | Patient’s medical data | Cloud | Blockchain and smart contact storage |
| 18 | Yingwen Chen, Linghang Meng, Huan Zhou, and Guangtao Xue [81] | Medical data sharing mechanism with attribute-based access control and privacy protection | Medical data sharing mechanism | Medical data | Cloud | Blockchain |
| 19 | Scheibner J, Raisaro JL, Troncoso-Pastoriza JR, Ienca M, Fellay J, Vayena E, Hubaux JP. [82] | Revolutionizing medical data sharing | Medical data sharing mechanism | Medical data | Cloud | Homomorphic encryption and secure multiparty computation (defined together as multiparty homomorphic encryption) |
| 20 | Zarour M et al. [83] | Ensuring data integrity of healthcare information | Healthcare information | Patient’s healthcare information | Cloud | Review article |
| 21 | Zeng Chen, Weidong Xu, Bingtao Wang, Hua Yu [84] | preserving and sharing system for medical data privacy | Medical data sharing | Patient’s medical records | Cloud | Blockchain |
| 22 | Haddad, Alaa & Habaebi, Mohamed & Islam, Md. Rafiqul & Ahmad Zabidi, Suriza. [85] | Healthcare medical records management system with sharing control | Healthcare medical record management | Patient’s medical records | Cloud | Blockchain |
| 23 | Huang, Haiping et al. [86] | Privacy preserving and secure sharing of medical data | Secure sharing of medical data | Patient’s medical history | Cloud | Blockchain |
| 24 | Bharath H Rahul N, Shylash S, Vinny Pious [87] | Patient data management | Medical data | Patients’ medical history | Cloud | Blockchain |
| 25 | Liang Huang, Hyung-Hyo Lee [88] | Medical data privacy protection scheme | Medical data | Patients’ medical data | Cloud | Blockchain and cloud computing |
| 26 | Prokofieva, Maria & Miah, Shah [89]. | Medical data security and secure sharing | Medical data sharing | Patient’s medical history | Cloud | Blockchain and smart contact |
| 27 | X. Liu, Z. Wang, C. Jin, F. Li and G. Li [90] | Medical data sharing and protection scheme | Patients medical data sharing | Electronic health record (EHR) | Cloud | Blockchain |
| 28 | Hao Jin, Yan Luo, Peilong Li and Jomol Mathew (review paper) [91] | Secure and privacy-preserving medical data sharing | Sharing medical data | Patient’s medical records | Cloud | The author classifies the research articles into permissionless blockchain-based approaches and permissioned blockchain-based approaches and analyzes their advantages and disadvantages |
| 29 | Chen, Wanghu & Mu, Yuxiang & Liang, Xiaoyan & Gao, Yaqiong. [92] | Medical data sharing model | Electronic medical data | Patients’ medical data | Cloud | Blockchain |
| 30 | Yan Luo Hao Jin Peilong Li [93] | Secure clinical data sharing and management | Medical data sharing | Patients’ medical records | Cloud | Blockchain |
| 31 | Dubovitskaya, Alevtina et al. [94] | Secure and trustable electronic medical records sharing | Electronic medical records (EMRs) | Patient’s data | Cloud | Secure and trustable EMR data management and sharing system using blockchain |
| 32 | X. Zheng, R. R. Mukkamala, R. Vatrapu and J. Ordieres-Mere [95] | Personal health data sharing system | Personal health management data | Patient healthcare data | Cloud | Blockchain |
| 33 | Q. Xia, E. B. Sifah, K. O. Asamoah, J. Gao, X. Du and M. Guizani [96] | MeDShare: trustless medical data sharing among cloud service providers | Trustless medical data sharing | Medical records | Cloud | Blockchain |
| 34 | Qinlong Huang, Licheng Wang, Yixian Yang [97] | Secure and privacy-preserving data sharing and collaboration in mobile healthcare social networks of smart cities | Electronic medical data | Human medical data | Cloud | Mobile healthcare social networks (MHSN) |
| 35 | Chin-Ling Chen; Jin-Xin Hu; Chun-Long Fan; Kun-hao Wang [98] | Secure medical data sharing system | Electronic medical data | Patient’s medical records | Cloud | biometric fingerprint feature and digital signature authentication for secure data storage |
| 36 | Asaph Azaria; Ariel Ekblaw; Thiago Vieira; Andrew Lippman [99] | Medical data access and permission management | Electronic medical records (EMRs) | Patient’s medical records | Cloud | Blockchain |
| 37 | Ahmed Lounis, Abdelkrim Hadjidj, Abdelmadjid Bouabdallah, Yacine Challal [100] | Healing on the cloud: secure cloud architecture for medical data | electronic medical records (EMRs) | Patient’s medical records | Cloud (healthcare providers) | Wireless sensor networks (WSN) |
| 38 | Yasmina Bensitel; Rahal Romadi [101] | Secure data storage in the cloud | Patient’s medical records | Patient’s medical records | Cloud | Homomorphic encryption |
| 39 | R. Karakış, İ. Güler, İ. Çapraz, E. Bilir [102] | Medical data security and management | Medical data (EEG) is selected as hidden data, and (MR) images are also used as the cover image | Patient’s medical records | Cloud | Fuzzy logic-based image steganography method |
| 40 | Ali Al-Haj, Gheith Abandah, Noor Hussein [103] | Secured medical image transmission | Medical data (DICOM image) | Patients’ medical records | Cloud | Cryptography-based algorithms |
| 41 | Chin-Ling Chen, Tsai-Tung Yang, Tzay-Farn Shih [104] | Secure medical data exchange protocol | Electronic medical records | Patients’ medical data | Cloud | Medical data exchange protocol, based on cloud environment |
| 42 | Soufiene Ben Othman; Abdullah Ali Bahattab; Abdelbasset Trad; Habib Youssef [105] | Secure medical data transmission protocol | Electronic medical records | Patients’ medical data | Cloud | Wireless sensor networks |
| 43 | Krzysztof Czuszynski; Jacek Ruminski [106] | Secure medical data exchange | Electronic medical records | Patients’ medical data | Cloud | Bar-codes and QR codes using Javascript |
| 44 | Mohamed Boussif, Noureddine Aloui, Adnene Cherif [107] | Secured cloud computing for medical data | Patient’s (health report and medical imaging) | Patients’ medical data | Cloud | Digital watermarking with Rashberry Pi |
| Grammar Rules | Parser Tree Generator | Output String | ||||||
|---|---|---|---|---|---|---|---|---|
| S → A A → A + B|B|a B → a*B|b | S→ | A→ | A | + | B | Top-Down Parser: a + a*b | ||
| a | + | B | ||||||
| A | * | B | ||||||
| b | ||||||||
| A | * | a | + | b | Bottom-Up Parser: a + a*b → S (Satisfied) | |||
| A | * | a | + | b | ||||
| S | * | a | + | b | ||||
| A | + | b | ||||||
| S | + | b | ||||||
| B | ||||||||
| A | ||||||||
| S | ||||||||
| Name | Symptoms | Non-Terminal Symbol | Terminal Symbol |
|---|---|---|---|
| Influenza | Fever | ||
| Cough | |||
| Body Ache | |||
| Head Ache | |||
| Sore Throat | |||
| Runny Nose | |||
| Coronavirus | Trouble Breathing | ||
| Fatigue | |||
| Loss of Taste | |||
| Vomiting | |||
| Diarrhea |
| Type | No of Symptoms of Satisfied Condition |
|---|---|
| Normal Condition (NORM) | Any Two Symptoms |
| Mild Influenza (I1) | Any Three Symptoms of Influenza |
| Moderate Influenza (I2) | Any Four Symptoms of Influenza |
| Severe Influenza (I3) | Any Five Symptoms of Influenza |
| Critical Influenza (Need Immediate Medical Attention) (I) | All Six Symptoms of Influenza |
| Mild COVID-19 (C1) | Any Type of Influenza + Any Two Symptoms of COVID-19 |
| Moderate COVID-19 (C2) | Any Type of Influenza + Any Three Symptoms of COVID-19 |
| Severe COVID-19 (Need Medical Attention (C3) | Any Type of Influenza + Any Four Symptoms of COVID-19 |
| Critical COVID-19 (Need Immediate Medical Attention) (COV) | Any Type of Influenza + All Symptoms of COVID-19 |
| S | |||||
| I | |||||
| I3 | I3 | ||||
| I2 | I2 | I2 | |||
| I1 | I1 | I1 | I1 | ||
| NORM | NORM | NORM | NORM | NORM | |
| F | C | H | B | T | R |
| f | c | h | b | t | r |
| S | ||||||||||
| COV | ||||||||||
| C4 | C4 | |||||||||
| C3 | C3 | C3 | ||||||||
| C2 | C2 | C2 | C2 | |||||||
| C1 | C1 | C1 | C1 | C1 | ||||||
| I4 | I4 | I4 | I4 | I4 | I4 | |||||
| I3 | I3 | I3 | I3 | I3 | I3 | I3 | ||||
| I2 | I2 | I2 | I2 | I2 | I2 | I2 | I2 | |||
| I1 | I1 | I1 | I1 | I1 | I1 | I1 | I1 | I1 | ||
| NORM | NORM | NORM | NORM | NORM | NORM | NORM | NORM | NORM | NORM | |
| F | C | H | B | T | R | D | F1 | L | V | D1 |
| f | c | h | B | t | r | d | m | l | v | e |
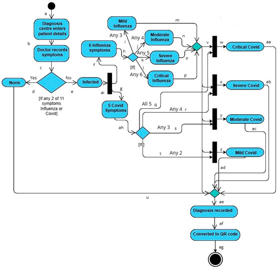
| Name | ap[1] | ap[2] | ap[3] | ap[4] | ap[5] | ap[6] | ap[7] |
|---|---|---|---|---|---|---|---|
| Start | {a} | ||||||
| Diagnosis center enters patient details | {a} | {b} | |||||
| Doctor records symptoms | {b} | {c} | |||||
| If conditional | {c} | {d} | {e} | ||||
| Norm | {d} | {u} | |||||
| Infected | {e} | {ai} | |||||
| Sync1 | {ai} | {f,g} | |||||
| 6 influenza symptoms | {f} | {h} | |||||
| If conditional | {h} | {i} | {j} | {k} | {l} | ||
| Mux1 | {m} | {n} | {o} | {p} | {v} | ||
| 5 COVID-19 symptoms | {g} | {ah} | |||||
| If conditional | {ah} | {q} | {r} | {s} | {t} | ||
| Sync2 | {v,q} | {w} | |||||
| Sync3 | {v,r} | {x} | |||||
| Sync4 | {v,s} | {y} | |||||
| Sync5 | {v,t} | {z} | |||||
| Critical COVID-19 | {w} | {aa} | |||||
| Severe COVID-19 | {x} | {ab} | |||||
| Moderate COVID-19 | {y} | {ac} | |||||
| Mild COVID-19 | {z} | {ad} | |||||
| Mux2 | {u} | {v} | {aa} | {ab} | {ac} | {ad} | {ae} |
| Diagnosis recorded | {ae} | {af} | |||||
| Converted to QR code | {af} | {ag} | |||||
| Halt | {ag} |
Disclaimer/Publisher’s Note: The statements, opinions and data contained in all publications are solely those of the individual author(s) and contributor(s) and not of MDPI and/or the editor(s). MDPI and/or the editor(s) disclaim responsibility for any injury to people or property resulting from any ideas, methods, instructions or products referred to in the content. |
© 2024 by the authors. Licensee MDPI, Basel, Switzerland. This article is an open access article distributed under the terms and conditions of the Creative Commons Attribution (CC BY) license (https://creativecommons.org/licenses/by/4.0/).
Share and Cite
Nag, S.; Basu, N.; Bose, P.; Bandyopadhyay, S.K. A Novel Grammar-Based Approach for Patients’ Symptom and Disease Diagnosis Information Dissemination to Maintain Confidentiality and Information Integrity. Bioengineering 2024, 11, 1265. https://doi.org/10.3390/bioengineering11121265
Nag S, Basu N, Bose P, Bandyopadhyay SK. A Novel Grammar-Based Approach for Patients’ Symptom and Disease Diagnosis Information Dissemination to Maintain Confidentiality and Information Integrity. Bioengineering. 2024; 11(12):1265. https://doi.org/10.3390/bioengineering11121265
Chicago/Turabian StyleNag, Sanjay, Nabanita Basu, Payal Bose, and Samir Kumar Bandyopadhyay. 2024. "A Novel Grammar-Based Approach for Patients’ Symptom and Disease Diagnosis Information Dissemination to Maintain Confidentiality and Information Integrity" Bioengineering 11, no. 12: 1265. https://doi.org/10.3390/bioengineering11121265
APA StyleNag, S., Basu, N., Bose, P., & Bandyopadhyay, S. K. (2024). A Novel Grammar-Based Approach for Patients’ Symptom and Disease Diagnosis Information Dissemination to Maintain Confidentiality and Information Integrity. Bioengineering, 11(12), 1265. https://doi.org/10.3390/bioengineering11121265

