Enhanced Expansion of Human Pluripotent Stem Cells and Somatic Cell Reprogramming Using Defined and Xeno-Free Culture Conditions
Abstract
1. Introduction
2. Materials and Methods
2.1. Chemicals and Materials
2.2. Synthetic Surface Preparation on TCP Dishes of PMEDSAH-g Dishes
2.3. Preparation and Use of 10% Human Serum (HS) Treated (HSt)-PMEDSAH-g Dishes
2.4. Preparation of Matrigel-Coated Dishes
2.5. Human Pluripotent Stem Cells (hPSC) Culture
2.6. Quantitative Analysis of the Total Cell Number
2.7. Immunofluorescence Staining
2.8. Flow Cytometry Analysis
2.9. RNA Isolation and Quantitative Real-Time PCR
2.10. Embryoid Body (EB) Formation and Analysis of hPSC Self-Renewal and Pluripotency
2.11. Cytogenetic Evaluation
2.12. Reprogramming of Human Somatic Cells into iPSC on 10% HSt-PMEDSAH-g Dishes and Quantification of Reprogramming Efficiency
2.13. Alkaline Phosphatase (AP) Staining
2.14. Data Analysis
3. Results
3.1. Optimization and Standardization of PMEDSAH Grafting (PMEDSAH-g) and hPSC Culture
3.2. Culture and Expansion of hPSC on 10% HSt-PMEDSAH-g Dishes
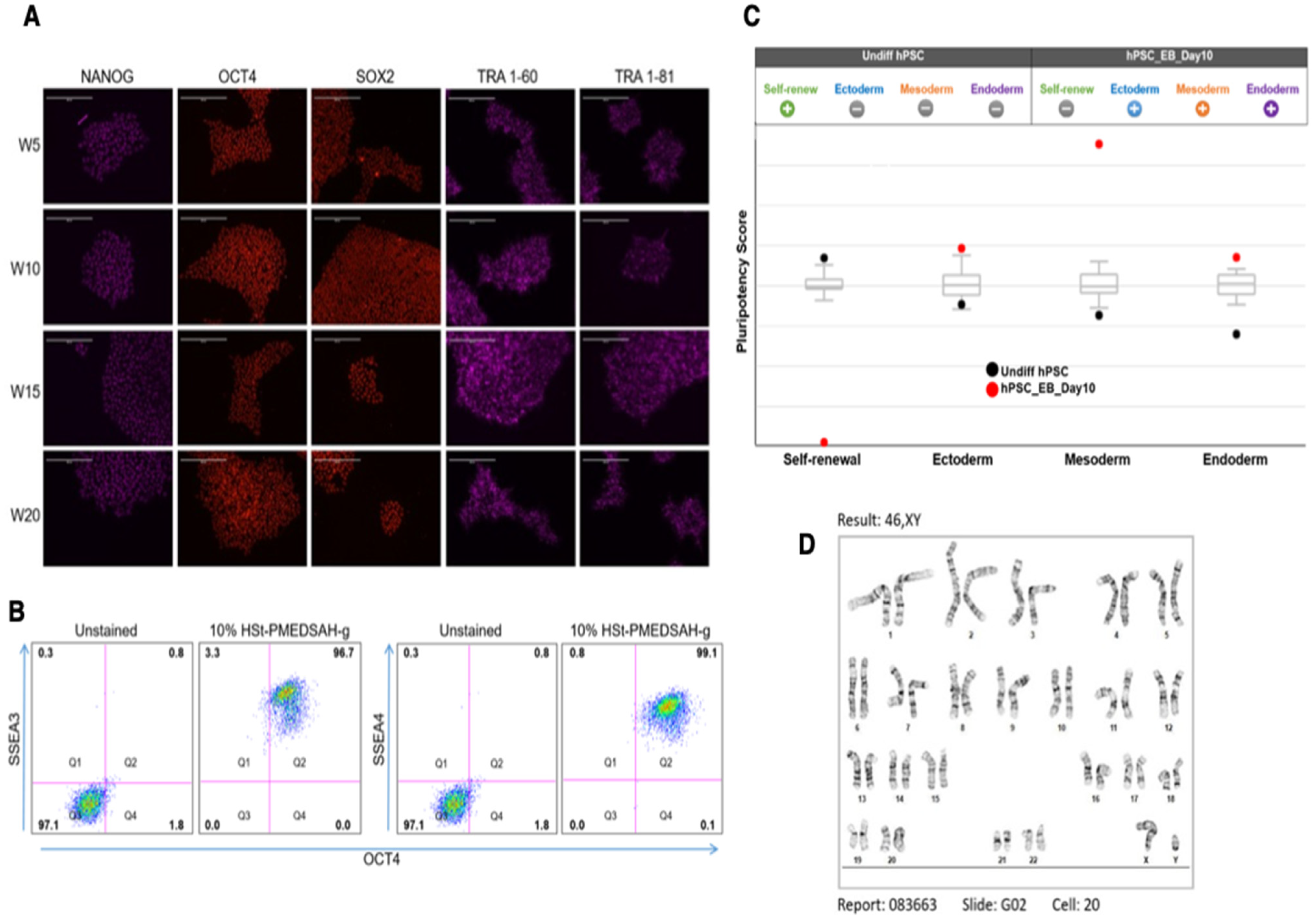
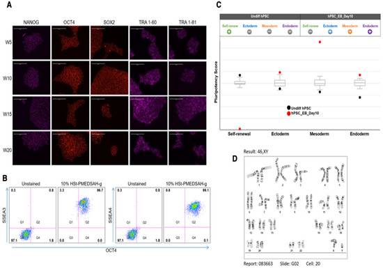
3.3. Characterization of hPSC Cultured on W10% HSt-PMEDSAH-g Dishes
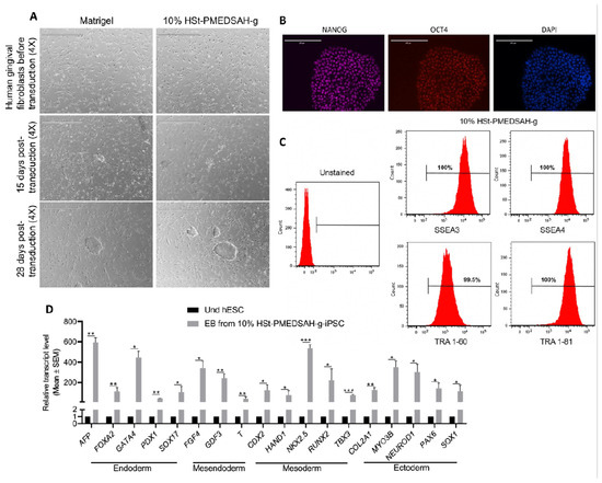
3.4. Reprogramming of Human Somatic Cells on W10% HSt-PMEDSAH-g Dishes
4. Discussion
5. Conclusions
Supplementary Materials
Author Contributions
Funding
Institutional Review Board Statement
Informed Consent Statement
Data Availability Statement
Conflicts of Interest
References
- Takahashi, K.; Tanabe, K.; Ohnuki, M.; Narita, M.; Ichisaka, T.; Tomoda, K.; Yamanaka, S. Induction of pluripotent stem cells from adult human fibroblasts by defined factors. Cell 2007, 131, 861–872. [Google Scholar] [CrossRef]
- Thomson, J.A.; Itskovitz-Eldor, J.; Shapiro, S.S.; Waknitz, M.A.; Swiergiel, J.J.; Marshall, V.S.; Jones, J.M. Embryonic stem cell lines derived from human blastocysts. Science 1998, 282, 1145–1147. [Google Scholar] [CrossRef] [PubMed]
- Yu, J.; Vodyanik, M.A.; Smuga-Otto, K.; Antosiewicz-Bourget, J.; Frane, J.L.; Tian, S.; Nie, J.; Jonsdottir, G.A.; Ruotti, V.; Stewart, R.; et al. Induced pluripotent stem cell lines derived from human somatic cells. Science 2007, 318, 1917–1920. [Google Scholar] [CrossRef] [PubMed]
- López, S.P.; Hernández, J.O. Advances in stem cell therapy. Adv. Exp. Med. Biol. 2012, 741, 290–313. [Google Scholar]
- Tamarat, R.; Lataillade, J.J.; Bey, E.; Gourmelon, P.; Benderitter, M. Stem cell therapy: From bench to bedside. Radiat. Prot. Dosim. 2012, 151, 633–639. [Google Scholar] [CrossRef]
- Richards, M.; Tan, S.; Fong, C.; Biswas, A.; Chan, W.; Bongso, A. Comparative Evaluation of Various Human Feeders for Prolonged Undifferentiated Growth of Human Embryonic Stem Cells. Stem Cells 2003, 21, 546–556. [Google Scholar] [CrossRef]
- Xu, C.; Inokuma, M.S.; Denham, J.; Golds, K.; Kundu, P.; Gold, J.D.; Carpenter, M.K. Feeder-free growth of undifferentiated human embryonic stem cells. Nat. Biotechnol. 2001, 19, 971–974. [Google Scholar] [CrossRef]
- Villa-Diaz, L.; Ross, A.; Lahann, J.; Krebsbach, P. Concise Review: The Evolution of human pluripotent stem cell culture: From feeder cells to synthetic coatings. Stem Cells 2013, 31, 1–7. [Google Scholar] [CrossRef]
- Nagaoka, M.; Si-Tayeb, K.; Akaike, T.; Duncan, S.A. Culture of human pluripotent stem cells using completely defined conditions on a recombinant E-cadherin substratum. BMC Dev. Biol. 2010, 10, 60. [Google Scholar] [CrossRef]
- Miyazaki, T.; Futaki, S.; Hasegawa, K.; Kawasaki, M.; Sanzen, N.; Hayashi, M.; Kawase, E.; Sekiguchi, K.; Nakatsuji, N.; Suemori, H. Recombinant human laminin isoforms can support the undifferentiated growth of human embryonic stem cells. Biochem. Biophys. Res. Commun. 2008, 375, 27–32. [Google Scholar] [CrossRef]
- Braam, S.R.; Zeinstra, L.; Litjens, S.; Oostwaard, D.W.-V.; van den Brink, S.; van Laake, L.; Lebrin, F.; Kats, P.; Hochstenbach, R.; Passier, R.; et al. Recombinant vitronectin is a functionally defined substrate that supports human embryonic stem cell self-renewal via alphavbeta5 integrin. Stem Cells 2008, 26, 2257–2265. [Google Scholar] [CrossRef]
- Melkoumian, Z.; Weber, J.L.; Weber, D.M.; Fadeev, A.G.; Zhou, Y.; Dolley-Sonneville, P.; Yang, J.; Qiu, L.; A Priest, C.; Shogbon, C.; et al. Synthetic peptide-acrylate surfaces for long-term self-renewal and cardiomyocyte differentiation of human embryonic stem cells. Nat. Biotechnol. 2010, 28, 606–610. [Google Scholar] [CrossRef]
- Brafman, D.A.; Chang, C.W.; Fernandez, A.; Willert, K.; Varghese, S.; Chien, S. Long-term human pluripotent stem cell self-renewal on synthetic polymer surfaces. Biomaterials 2010, 31, 9135–9144. [Google Scholar] [CrossRef] [PubMed]
- Irwin, E.F.; Gupta, R.; Dashti, D.C.; Healy, K.E. Engineered polymer-media interfaces for the long-term self-renewal of human embryonic stem cells. Biomaterials 2011, 32, 6912–6919. [Google Scholar] [CrossRef]
- Mei, Y.; Saha, K.; Bogatyrev, S.R.; Yang, J.; Hook, A.L.; Kalcioglu, Z.I.; Cho, S.-W.; Mitalipova, M.; Pyzocha, N.; Rojas, F.; et al. Combinatorial development of biomaterials for clonal growth of human pluripotent stem cells. Nat. Mater. 2010, 9, 768–778. [Google Scholar] [CrossRef]
- Klim, J.R.; Li, L.; Wrighton, P.J.; Piekarczyk, M.S.; Kiessling, L.L. A defined glycosaminoglycan-binding substratum for human pluripotent stem cells. Nat. Methods 2010, 7, 989–994. [Google Scholar] [CrossRef] [PubMed]
- Villa-Diaz, L.G.; Nandivada, H.; Ding, J.; Nogueira-de-Souza, N.C.; Krebsbach, P.H.; O’Shea, K.S.; Lahann, J.; Smith, G.D. Synthetic polymer coatings for long-term growth of human embryonic stem cells. Nat. Biotechnol. 2010, 28, 581–583. [Google Scholar] [CrossRef] [PubMed]
- Villa-Diaz, L.G.; Kim, J.K.; Lahann, J.; Krebsbach, P.H. Derivation and Long-Term Culture of Transgene-Free Human Induced Pluripotent Stem Cells on Synthetic Substrates. Stem Cells Transl. Med. 2014, 3, 1410–1417. [Google Scholar] [CrossRef] [PubMed]
- Watanabe, K.; Ueno, M.; Kamiya, D.; Nishiyama, A.; Matsumura, M.; Wataya, T.; Takahashi, J.B.; Nishikawa, S.; Nishikawa, S.; Muguruma, K.; et al. A ROCK inhibitor permits survival of dissociated human embryonic stem cells. Nat. Biotechnol. 2007, 25, 681–686. [Google Scholar] [CrossRef]
- Dallabrida, S.M.; Ismail, N.; Oberle, J.R.; Himes, B.E.; Rupnick, M.A. Angiopoietin-1 promotes cardiac and skeletal myocyte survival through integrins. Circ. Res. 2005, 96, e8–e24. [Google Scholar] [CrossRef]
- Carlson, T.R.; Feng, Y.; Maisonpierre, P.C.; Mrksich, M.; Morla, A.O. Direct cell adhesion to the angiopoietins mediated by integrins. J. Biol. Chem. 2001, 276, 26516–26525. [Google Scholar] [CrossRef]
- Merten, O.W. Advances in cell culture: Anchorage dependence. Philos. Trans. R Soc. Lond B. Biol. Sci. 2015, 370, 20140040. [Google Scholar] [CrossRef] [PubMed]
- Prowse, A.B.J.; Chong, F.; Gray, P.P.; Munro, T.P. Stem cell integrins: Implications for ex-vivo culture and cellular therapies. Stem Cell Res. 2011, 6, 1–12. [Google Scholar]
- Paradise, R.K.; Lauffenburger, D.A.; Van Vliet, K.J. Acidic extracellular pH promotes activation of integrin α(v)β(3). PLoS ONE 2011, 6, e15746. [Google Scholar] [CrossRef]
- Margolis, L.B.; Rozovskaja, I.A.; Cragoe, E. Intracellular pH and cell adhesion to solid substrate. FEBS Lett. 1988, 234, 449–450. [Google Scholar] [CrossRef] [PubMed]
- Searles, G.E.; Dixon, W.T.; Thomas, P.D.; Jimbow, K. Divalent cations control cell-substrate adhesion and laminin expression in normal and malignant human melanocytes in early and late stages of cellular differentiation. J. Investig. Dermatol. 1995, 105, 301–308. [Google Scholar] [CrossRef]
- Attramadal, A. The effect of divalent cations on cell adhesion. J. Periodontal. Res. 1969, 4, 281–285. [Google Scholar] [CrossRef] [PubMed]
- Attramadal, A. The effect of divalent cations on cell adhesion in vitro. J. Periodontal. Res. 1969, 4, 166. [Google Scholar]
- Levesque, J.; Haylock, D.; Simmons, P. Cytokine regulation of proliferation and cell adhesion are correlated events in human CD34+ hemopoietic progenitors. Blood 1996, 88, 1168–1176. [Google Scholar] [CrossRef]
- De Angelis, M.T.; Parrotta, E.I.; Santamaria, G.; Cuda, G. Short-term retinoic acid treatment sustains pluripotency and suppresses differentiation of human induced pluripotent stem cells. Cell Death Dis. 2018, 9, 6. [Google Scholar]
- van der Valk, J.; Brunner, D.; De Smet, K.; Svenningsen, Å.F.; Honegger, P.; Knudsen, L.E.; Lindl, T.; Noraberg, J.; Price, A.; Scarino, M.L.; et al. Optimization of chemically defined cell culture media—Replacing fetal bovine serum in mammalian in vitro methods. Toxicol. Vitr. 2010, 24, 1053–1063. [Google Scholar]
- Song, Y.; Yun, S.; Yang, H.J.; Yoon, A.Y.; Kim, H. Aggregation of Human Eyelid Adipose-derived Stem Cells by Human Body Fluids. Dev. Reprod. 2012, 16, 339–351. [Google Scholar]
- Yang, H.; Lim, Y.H.; Yun, S.; Yoon, A.Y.; Kim, H. A Role of Cell Adhesion Molecules and Gelatinases in Human Serum-Induced Aggregation of Human Eyelid-Derived Stem Cells In Vitro. Dev. Reprod. 2013, 17, 409–420. [Google Scholar] [CrossRef][Green Version]
- O’Connor, M.D.; Kardel, M.D.; Iosfina, I.; Youssef, D.; Lu, M.; Li, M.M.; Vercauteren, S.; Nagy, A.; Eaves, C.J. Alkaline Phosphatase-Positive Colony Formation Is a Sensitive, Specific, and Quantitative Indicator of Undifferentiated Human Embryonic Stem Cells. Stem Cells 2008, 26, 1109–1116. [Google Scholar] [PubMed]
- Peterson, S.E.; Loring, J.F. Genomic Instability in Pluripotent Stem Cells: Implications for Clinical Applications. J. Biol. Chem. 2014, 289, 4578–4584. [Google Scholar]
- Henry, M.P.; Hawkins, J.R.; Boyle, J.; Bridger, J.M. The Genomic Health of Human Pluripotent Stem Cells: Genomic Instability and the Consequences on Nuclear Organization. Front. Genet. 2018, 9, 623. [Google Scholar] [PubMed]
- Lamm, N.; Ben-David, U.; Golan-Lev, T.; Storchová, Z.; Benvenisty, N.; Kerem, B. Genomic Instability in Human Pluripotent Stem Cells Arises from Replicative Stress and Chromosome Condensation Defects. Cell Stem Cell 2016, 18, 253–261. [Google Scholar] [CrossRef]
- Chen, G.; Gulbranson, D.R.; Hou, Z.; Bolin, J.M.; Ruotti, V.; Probasco, M.D.; Smuga-Otto, K.; Howden, S.E.; Diol, N.R.; Propson, N.E.; et al. Chemically defined conditions for human iPSC derivation and culture. Nat. Methods 2011, 8, 424–429. [Google Scholar] [CrossRef] [PubMed]
- Villa-Diaz, L.G.; Kim, J.K.; Laperle, A.; Palecek, S.P.; Krebsbach, P.H. Inhibition of Focal Adhesion Kinase Signaling by Integrin alpha6beta1 Supports Human Pluripotent Stem Cell Self-Renewal. Stem Cells 2016, 34, 1753–1764. [Google Scholar] [CrossRef] [PubMed]
- Rowland, T.J.; Miller, L.M.; Blaschke, A.J.; Doss, E.L.; Bonham, A.J.; Hikita, S.T.; Johnson, L.V.; Clegg, D.O. Roles of Integrins in Human Induced Pluripotent Stem Cell Growth on Matrigel and Vitronectin. Stem Cells Dev. 2010, 19, 1231–1240. [Google Scholar] [CrossRef]
- Meng, Y.; Eshghi, S.; Li, Y.J.; Schmidt, R.; Schaffer, D.V.; Healy, K.E. Characterization of integrin engagement during defined human embryonic stem cell culture. FASEB J. 2010, 24, 1056–1065. [Google Scholar] [CrossRef] [PubMed]
- Jin, S.; Yao, H.; Weber, J.L.; Melkoumian, Z.K.; Ye, K. A synthetic, xeno-free peptide surface for expansion and directed differentiation of human induced pluripotent stem cells. PLoS ONE 2012, 7, e50880. [Google Scholar] [CrossRef]
- Vitillo, L.; Baxter, M.; Iskender, B.; Whiting, P.; Kimber, S.J. Integrin-Associated Focal Adhesion Kinase Protects Human Embryonic Stem Cells from Apoptosis, Detachment, and Differentiation. Stem Cell Rep. 2016, 7, 167–176. [Google Scholar] [CrossRef]
- Brindle, N.P.; Saharinen, P.; Alitalo, K. Signaling and functions of angiopoietin-1 in vascular protection. Circ. Res. 2006, 98, 1014–1023. [Google Scholar] [PubMed]
- Shattil, S.J.; Kim, C.; Ginsberg, M.H. The final steps of integrin activation: The end game. Nat. Rev. Mol. Cell Biol. 2010, 11, 288–300. [Google Scholar] [PubMed]
- Schwartz, M.A.; Lechene, C. Adhesion is required for protein kinase C-dependent activation of the Na+/H+ antiporter by platelet-derived growth factor. Proc. Natl. Acad. Sci. USA 1992, 89, 6138–6141. [Google Scholar] [CrossRef]
- Lemieux, C.; Maliba, R.; Favier, J.; Théorêt, J.F.; Merhi, Y.; Sirois, M.G. Angiopoietins can directly activate endothelial cells and neutrophils to promote proinflammatory responses. Blood 2005, 105, 1523–1530. [Google Scholar]
- Shimizu, Y.; Mobley, J.L. Distinct divalent cation requirements for integrin-mediated CD4+ T lymphocyte adhesion to ICAM-1, fibronectin, VCAM-1, and invasion. J. Immunol. 1993, 151, 4106–4115. [Google Scholar] [CrossRef]
- Zhang, K.; Chen, J. The regulation of integrin function by divalent cations. Cell Adh. Migr. 2012, 6, 20–29. [Google Scholar] [CrossRef]
- Massimi, M.; Devirgiliis, L.C. Adhesion to the extracellular matrix is positively regulated by retinoic acid in HepG2 cells. Liver Int. 2007, 27, 128–136. [Google Scholar] [CrossRef]
- Song, B.W.; Chang, W.; Hong, B.K.; Kim, I.K.; Cha, M.J.; Lim, S.; Choi, E.J.; Ham, O.; Lee, S.Y.; Lee, C.Y.; et al. Protein kinase C activation stimulates mesenchymal stem cell adhesion through activation of focal adhesion kinase. Cell Transpl. 2013, 22, 797–809. [Google Scholar] [CrossRef] [PubMed]
- Haque, N.; Abu Kasim, N.H.; Rahman, M.T. Optimization of Pre-transplantation Conditions to Enhance the Efficacy of Mesenchymal Stem Cells. Int. J. Biol. Sci. 2015, 11, 324–334. [Google Scholar] [CrossRef] [PubMed]
- Takahashi, K.; Yamanaka, S. Induction of pluripotent stem cells from mouse embryonic and adult fibroblast cultures by defined factors. Cell 2006, 126, 663–676. [Google Scholar] [CrossRef] [PubMed]
- Boyer, L.A.; Lee, T.I.; Cole, M.F.; Johnstone, S.E.; Levine, S.S.; Zucker, J.P.; Guenther, M.G.; Kumar, R.M.; Murray, H.L.; Jenner, R.G.; et al. Core transcriptional regulatory circuitry in human embryonic stem cells. Cell 2005, 122, 947–956. [Google Scholar] [CrossRef]
- Takahashi, K.; Yamanaka, S. Induced pluripotent stem cells in medicine and biology. Development 2013, 140, 2457–2461. [Google Scholar] [CrossRef]





| Supplements Systematically Tested to Promote Cell Attachment | Concentration | Observations | |||
|---|---|---|---|---|---|
| Integrin Activation | Divalent Cations | Cytokines | Serum | ||
| Commercial peptide (QHREDGS) [20,21] | 10 nM | No cell attachment | |||
| Integrin activating antibody [22,23] | 2 µg/mL | Low and unstable cell attachment on W0 | |||
| Altering the pH of media used [24,25] | 7.0, 7.2, 7.4, 7.6, 7.8, and 8.0 | Low cell attachment, which was lost by W1 | |||
| Ca2+, Mg2+, Mn2+ [26,27] | 3 mM | Cell attachment sustained until W3 | |||
| Phorbol-myristate acetate (PMA) [29] | 100 ng/mL | No cell attachments | |||
| Retinoic acid (RA) [30] | 1 mM | Low and unstable cell attachment on W0 | |||
| Fetal Bovine serum (FBS) [31] | 10% | Cell attachments and differentiation | |||
| Knockout™ Serum Replacement (KOSR) [7] | 10% | No cell attachments | |||
| Human serum (HS) [3,33] | 1% | Low cell attachment on W0, lost all cells by W4 | |||
| HS | 10% | Consistently stable, and long-term cell attachment | |||
| HS | 100% | Highest cell attachment, but high degree of differentiation during each passage | |||
Disclaimer/Publisher’s Note: The statements, opinions and data contained in all publications are solely those of the individual author(s) and contributor(s) and not of MDPI and/or the editor(s). MDPI and/or the editor(s) disclaim responsibility for any injury to people or property resulting from any ideas, methods, instructions or products referred to in the content. |
© 2023 by the authors. Licensee MDPI, Basel, Switzerland. This article is an open access article distributed under the terms and conditions of the Creative Commons Attribution (CC BY) license (https://creativecommons.org/licenses/by/4.0/).
Share and Cite
Timilsina, S.; McCandliss, K.F.; Trivedi, E.; Villa-Diaz, L.G. Enhanced Expansion of Human Pluripotent Stem Cells and Somatic Cell Reprogramming Using Defined and Xeno-Free Culture Conditions. Bioengineering 2023, 10, 999. https://doi.org/10.3390/bioengineering10090999
Timilsina S, McCandliss KF, Trivedi E, Villa-Diaz LG. Enhanced Expansion of Human Pluripotent Stem Cells and Somatic Cell Reprogramming Using Defined and Xeno-Free Culture Conditions. Bioengineering. 2023; 10(9):999. https://doi.org/10.3390/bioengineering10090999
Chicago/Turabian StyleTimilsina, Suraj, Kaitlyn Faith McCandliss, Evan Trivedi, and Luis G. Villa-Diaz. 2023. "Enhanced Expansion of Human Pluripotent Stem Cells and Somatic Cell Reprogramming Using Defined and Xeno-Free Culture Conditions" Bioengineering 10, no. 9: 999. https://doi.org/10.3390/bioengineering10090999
APA StyleTimilsina, S., McCandliss, K. F., Trivedi, E., & Villa-Diaz, L. G. (2023). Enhanced Expansion of Human Pluripotent Stem Cells and Somatic Cell Reprogramming Using Defined and Xeno-Free Culture Conditions. Bioengineering, 10(9), 999. https://doi.org/10.3390/bioengineering10090999

