Customized Multichannel Measurement System for Microbial Fuel Cell Characterization
Abstract
1. Introduction
2. Measuring System Design
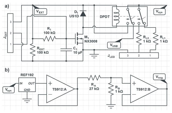
2.1. Microcontroller Board
2.2. Front-End Board
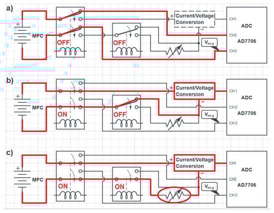
2.2.1. Open-Circuit Voltage Measurements
2.2.2. Short-Circuit Current Measurements
2.2.3. Power Measurements
2.3. Firmware and Software
3. Measuring System Development
3.1. Hardware
- the system power supply, including the 5 V and the ground lines;
- the SPI interface, including the data-in (SDI), data-out (SDO), and clock (SCK) signals;
- the negative voltage reference ();
- twelve chip-select (CS) signals (two for each Front-End Board) for the SPI communication with the integrated ADCs;
- six CS lines (one for each Front-End Board) to enable the SPI communication with the integrated digital potentiometers;
- six CS lines (one for each Front-End Board) for the SPI communication with the I/O expanders that allow to switch between the three measurement modes.
3.2. Software
4. Experimental Results
4.1. Calibration of the Measuring System
4.2. Voltage and Current Measurements
4.3. Power Measurements
5. Conclusions
Author Contributions
Funding
Institutional Review Board Statement
Informed Consent Statement
Data Availability Statement
Acknowledgments
Conflicts of Interest
Abbreviations
| ADC | Analog-to-digital converter |
| BOD | Biological oxygen demand |
| CS | Chip select |
| DPDT | Double-Pole, Double-Throw |
| GUI | Graphical user interface |
| LSI | Least significant bit |
| MFC | Microbial fuel cells |
| NC | Normally closed |
| NO | Normally open |
| PCB | Printed circuit board |
| SCK | Serial clock |
| SDI | Serial data input |
| SDO | Serial data output |
| SPDT | Single-Pole Double-Throw |
| SPI | Serial peripheral interface |
| TZA | Transimpedance amplifier |
| WSN | Wireless sensor network |
| WWTP | Wastewater treatment plant |
References
- Song, K.; Lan, Y.; Zhang, X.; Jiang, J.; Sun, C.; Yang, G.; Yang, F.; Lan, H. A Review on Interoperability of Wireless Charging Systems for Electric Vehicles. Energies 2023, 16, 1653. [Google Scholar] [CrossRef]
- Logan, B.E.; Hamelers, B.; Rozendal, R.; Schröder, U.; Keller, J.; Freguia, S.; Aelterman, P.; Verstraete, W.; Rabaey, K. Microbial fuel cells: Methodology and technology. Environ. Sci. Technol. 2006, 40, 5181–5192. [Google Scholar] [CrossRef] [PubMed]
- Franks, A.E.; Nevin, K.P. Microbial fuel cells, a current review. Energies 2010, 3, 899–919. [Google Scholar] [CrossRef]
- Ancona, V.; Caracciolo, A.B.; Borello, D.; Ferrara, V.; Grenni, P.; Pietrelli, A. Microbial fuel cell: An energy harvesting technique for environmental remediation. Int. J. Environ. Impacts 2020, 3, 168–179. [Google Scholar] [CrossRef]
- Yaqoob, A.A.; Mohamad Ibrahim, M.N.; Rafatullah, M.; Chua, Y.S.; Ahmad, A.; Umar, K. Recent advances in anodes for microbial fuel cells: An overview. Materials 2020, 13, 2078. [Google Scholar] [CrossRef]
- Kim, A.R.; Poudel, M.B.; Chu, J.Y.; Vinothkannan, M.; Kumar, R.S.; Logeshwaran, N.; Park, B.H.; Han, M.K.; Yoo, D.J. Advanced performance and ultra-high, long-term durability of acid-base blended membranes over 900 h containing sulfonated PEEK and quaternized poly (arylene ether sulfone) in H2/O2 fuel cells. Compos. Part B Eng. 2023, 254, 110558. [Google Scholar] [CrossRef]
- Wang, H.; Park, J.D.; Ren, Z.J. Practical energy harvesting for microbial fuel cells: A review. Environ. Sci. Technol. 2015, 49, 3267–3277. [Google Scholar] [CrossRef]
- Nosek, D.; Jachimowicz, P.; Cydzik-Kwiatkowska, A. Anode modification as an alternative approach to improve electricity generation in microbial fuel cells. Energies 2020, 13, 6596. [Google Scholar] [CrossRef]
- Tsipa, A.; Varnava, C.K.; Grenni, P.; Ferrara, V.; Pietrelli, A. Bio-electrochemical system depollution capabilities and monitoring applications: Models, applicability, advanced bio-based concept for predicting pollutant degradation and microbial growth kinetics via gene regulation modelling. Processes 2021, 9, 1038. [Google Scholar] [CrossRef]
- Kurniawan, T.A.; Othman, M.H.D.; Liang, X.; Ayub, M.; Goh, H.H.; Kusworo, T.D.; Mohyuddin, A.; Chew, K.W. Microbial Fuel Cells (MFC): A Potential Game-Changer in Renewable Energy Development. Sustainability 2022, 14, 16847. [Google Scholar] [CrossRef]
- Huang, L.; Regan, J.M.; Quan, X. Electron transfer mechanisms, new applications, and performance of biocathode microbial fuel cells. Bioresour. Technol. 2011, 102, 316–323. [Google Scholar] [CrossRef] [PubMed]
- Kumar, R.; Singh, L.; Wahid, Z.A.; Din, M.F.M. Exoelectrogens in microbial fuel cells toward bioelectricity generation: A review. Int. J. Energy Res. 2015, 39, 1048–1067. [Google Scholar] [CrossRef]
- Ramírez-Vargas, C.A.; Prado, A.; Arias, C.A.; Carvalho, P.N.; Esteve-Núñez, A.; Brix, H. Microbial electrochemical technologies for wastewater treatment: Principles and evolution from microbial fuel cells to bioelectrochemical-based constructed wetlands. Water 2018, 10, 1128. [Google Scholar] [CrossRef]
- Zhang, H.; Sun, C.; Ge, M. Review of the Research Status of Cost-Effective Zinc–Iron Redox Flow Batteries. Batteries 2022, 8, 202. [Google Scholar] [CrossRef]
- Poudel, M.B.; Kim, A.A.; Lohani, P.C.; Yoo, D.J.; Kim, H.J. Assembling zinc cobalt hydroxide/ternary sulfides heterostructure and iron oxide nanorods on three-dimensional hollow porous carbon nanofiber as high energy density hybrid supercapacitor. J. Energy Storage 2023, 60, 106713. [Google Scholar] [CrossRef]
- Gude, V.G. Wastewater treatment in microbial fuel cells–an overview. J. Clean. Prod. 2016, 122, 287–307. [Google Scholar] [CrossRef]
- You, J.; Greenman, J.; Ieropoulos, I.A. Microbial fuel cells in the house: A study on real household wastewater samples for treatment and power. Sustain. Energy Technol. Assess. 2021, 48, 101618. [Google Scholar] [CrossRef]
- Elhenawy, S.; Khraisheh, M.; AlMomani, F.; Al-Ghouti, M.; Hassan, M.K. From waste to watts: Updates on key applications of microbial fuel cells in wastewater treatment and energy production. Sustainability 2022, 14, 955. [Google Scholar] [CrossRef]
- Borjas, Z.; Esteve-Núñez, A.; Ortiz, J.M. Strategies for merging microbial fuel cell technologies in water desalination processes: Start-up protocol and desalination efficiency assessment. J. Power Sources 2017, 356, 519–528. [Google Scholar] [CrossRef]
- Pietrelli, A.; Ferrara, V.; Khaled, F.; Allard, B.; Buret, F.; Costantini, F. Electrical characterization of MFC for low power applications. In Proceedings of the 2016 IEEE 16th International Conference on Environment and Electrical Engineering (EEEIC), Florence, Italy, 7–10 June 2016; pp. 1–5. [Google Scholar]
- Chen, S.; Patil, S.A.; Brown, R.K.; Schröder, U. Strategies for optimizing the power output of microbial fuel cells: Transitioning from fundamental studies to practical implementation. Appl. Energy 2019, 233, 15–28. [Google Scholar] [CrossRef]
- Khaled, F.; Ondel, O.; Allard, B. Microbial fuel cells as power supply of a low-power temperature sensor. J. Power Sources 2016, 306, 354–360. [Google Scholar] [CrossRef]
- Yu, F.; Wang, C.; Ma, J. Applications of graphene-modified electrodes in microbial fuel cells. Materials 2016, 9, 807. [Google Scholar] [CrossRef] [PubMed]
- Winfield, J.; Gajda, I.; Greenman, J.; Ieropoulos, I. A review into the use of ceramics in microbial fuel cells. Bioresour. Technol. 2016, 215, 296–303. [Google Scholar] [CrossRef] [PubMed]
- Sun, C.; Zlotorowicz, A.; Nawn, G.; Negro, E.; Bertasi, F.; Pagot, G.; Vezzù, K.; Pace, G.; Guarnieri, M.; Di Noto, V. [Nafion/(WO3)x] hybrid membranes for vanadium redox flow batteries. Solid State Ionics 2018, 319, 110–116. [Google Scholar] [CrossRef]
- Jadhav, D.A.; Carmona-Martínez, A.A.; Chendake, A.D.; Pandit, S.; Pant, D. Modeling and optimization strategies towards performance enhancement of microbial fuel cells. Bioresour. Technol. 2021, 320, 124256. [Google Scholar] [CrossRef] [PubMed]
- Khaled, F.; Ondel, O.; Allard, B. Optimal energy harvesting from serially connected microbial fuel cells. IEEE Trans. Ind. Electron. 2014, 62, 3508–3515. [Google Scholar] [CrossRef]
- Valladares Linares, R.; Domínguez-Maldonado, J.; Rodríguez-Leal, E.; Patrón, G.; Castillo-Hernández, A.; Miranda, A.; Diaz Romero, D.; Moreno-Cervera, R.; Camara-Chale, G.; Borroto, C.G.; et al. Scale up of microbial fuel cell stack system for residential wastewater treatment in continuous mode operation. Water 2019, 11, 217. [Google Scholar] [CrossRef]
- Mukherjee, A.; Patel, V.; Shah, M.T.; Jadhav, D.A.; Munshi, N.S.; Chendake, A.D.; Pant, D. Effective power management system in stacked microbial fuel cells for onsite applications. J. Power Sources 2022, 517, 230684. [Google Scholar] [CrossRef]
- Tsompanas, M.A.; You, J.; Philamore, H.; Rossiter, J.; Ieropoulos, I. Neural networks predicting microbial fuel cells output for soft robotics applications. Front. Robot. AI 2021, 8, 633414. [Google Scholar] [CrossRef]
- Walter, X.A.; You, J.; Winfield, J.; Bajarunas, U.; Greenman, J.; Ieropoulos, I.A. From the lab to the field: Self-stratifying microbial fuel cells stacks directly powering lights. Appl. Energy 2020, 277, 115514. [Google Scholar] [CrossRef]
- Pietrelli, A.; Micangeli, A.; Ferrara, V.; Raffi, A. Wireless sensor network powered by a terrestrial microbial fuel cell as a sustainable land monitoring energy system. Sustainability 2014, 6, 7263–7275. [Google Scholar] [CrossRef]
- Osorio-de-la Rosa, E.; Vazquez-Castillo, J.; Castillo-Atoche, A.; Heredia-Lozano, J.; Castillo-Atoche, A.; Becerra-Nunez, G.; Barbosa, R. Arrays of plant microbial fuel cells for implementing self-sustainable wireless sensor networks. IEEE Sens. J. 2020, 21, 1965–1974. [Google Scholar] [CrossRef]
- Serra, P.; Espírito-Santo, A. Sourcing power with microbial fuel cells: A timeline. J. Power Sources 2021, 482, 228921. [Google Scholar] [CrossRef]
- Kaplan, G.; Aydinli, H.O.; Pietrelli, A.; Mieyeville, F.; Ferrara, V. Oil-Contaminated Soil Modeling and Remediation Monitoring in Arid Areas Using Remote Sensing. Remote Sens. 2022, 14, 2500. [Google Scholar] [CrossRef]
- Passos, V.F.; Aquino Neto, S.; Andrade, A.R.d.; Reginatto, V. Energy generation in a microbial fuel cell using anaerobic sludge from a wastewater treatment plant. Sci. Agric. 2016, 73, 424–428. [Google Scholar] [CrossRef]
- Krieg, T.; Mayer, F.; Sell, D.; Holtmann, D. Insights into the applicability of microbial fuel cells in wastewater treatment plants for a sustainable generation of electricity. Environ. Technol. 2019, 40, 1101–1109. [Google Scholar] [CrossRef] [PubMed]
- Alrawashdeh, K.A.B.; La’aly, A.; Al-Bsoul, A.; Abdullah, A.; Lymoon, A.; Gul, E.; Zhou, H.; Yang, Q.; Bartocci, P.; Fantozzi, F. Investigation of the influence of dimensions and material of the pipes on the water hammer effect in microbial fuel cells wastewater treatment plants. Sustain. Energy Technol. Assess. 2021, 44, 100990. [Google Scholar] [CrossRef]
- Fang, C.; Achal, V. The potential of microbial fuel cells for remediation of heavy metals from soil and water—Review of application. Microorganisms 2019, 7, 697. [Google Scholar] [CrossRef]
- D’Ugo, E.; Bertuccini, L.; Spadaro, F.; Giuseppetti, R.; Iosi, F.; Santavenere, F.; Giuliani, F.; Gricia, M.; Rodomonte, A.; Lovecchio, N.; et al. Electrogenic and hydrocarbonoclastic biofilm at the oil-water interface as microbial responses to oil spill. Water Res. 2021, 197, 117092. [Google Scholar] [CrossRef]
- D’Ugo, E.; Bertuccini, L.; Spadaro, F.; Giuseppetti, R.; Iosi, F.; Santavenere, F.; Giuliani, F.; Bruno, M.; Lovecchio, N.; Gioacchini, S.; et al. Myelin like electrogenic filamentation and Liquid Microbial Fuel Cells Dataset. Data Brief 2022, 43, 108447. [Google Scholar] [CrossRef]
- Nastro, R.A.; Salvian, A.; Kuppam, C.; Pasquale, V.; Pietrelli, A.; Rossa, C.A. Inorganic Carbon Assimilation and Electrosynthesis of Platform Chemicals in Bioelectrochemical Systems (BESs) Inoculated with Clostridium saccharoperbutylacetonicum N1-H4. Microorganisms 2023, 11, 735. [Google Scholar] [CrossRef] [PubMed]
- Sudheer, P.D.; Chauhan, S.; Velramar, B. Bio-hydrogen: Technology developments in microbial fuel cells and their future prospects. In Biotechnology for Biofuels: A Sustainable Green Energy Solution; Springer: Berlin, Germany, 2020; pp. 61–94. [Google Scholar]
- Islam, A.K.; Dunlop, P.S.; Hewitt, N.J.; Lenihan, R.; Brandoni, C. Bio-hydrogen production from wastewater: A comparative study of low energy intensive production processes. Clean Technol. 2021, 3, 156–182. [Google Scholar] [CrossRef]
- Fathy, A.; Rezk, H.; Yousri, D.; Alharbi, A.G.; Alshammari, S.; Hassan, Y.B. Maximizing Bio-Hydrogen Production from an Innovative Microbial Electrolysis Cell Using Artificial Intelligence. Sustainability 2023, 15, 3730. [Google Scholar] [CrossRef]
- Chang, P.L.; Hsu, C.W.; Hsiung, C.M.; Lin, C.Y. Constructing an innovative bio-hydrogen integrated renewable energy system. Int. J. Hydrogen Energy 2013, 38, 15660–15669. [Google Scholar] [CrossRef]
- Pietrelli, A.; Bavasso, I.; Lovecchio, N.; Ferrara, V.; Allard, B. MFCs as biosensor, bioreactor and bioremediator. In Proceedings of the 2019 IEEE 8th International Workshop on Advances in Sensors and Interfaces (IWASI), Otranto, Italy, 13–14 June 2019; pp. 302–306. [Google Scholar]
- Xu, X.; Zhao, Q.; Wu, M.; Ding, J.; Zhang, W. Biodegradation of organic matter and anodic microbial communities analysis in sediment microbial fuel cells with/without Fe (III) oxide addition. Bioresour. Technol. 2017, 225, 402–408. [Google Scholar] [CrossRef]
- Gadkari, S.; Fontmorin, J.M.; Yu, E.; Sadhukhan, J. Influence of temperature and other system parameters on microbial fuel cell performance: Numerical and experimental investigation. Chem. Eng. J. 2020, 388, 124176. [Google Scholar] [CrossRef]
- Margaria, V.; Tommasi, T.; Pentassuglia, S.; Agostino, V.; Sacco, A.; Armato, C.; Chiodoni, A.; Schilirò, T.; Quaglio, M. Effects of pH variations on anodic marine consortia in a dual chamber microbial fuel cell. Int. J. Hydrogen Energy 2017, 42, 1820–1829. [Google Scholar] [CrossRef]
- Sonawane, J.M.; Ezugwu, C.I.; Ghosh, P.C. Microbial fuel cell-based biological oxygen demand sensors for monitoring wastewater: State-of-the-art and practical applications. ACS Sens. 2020, 5, 2297–2316. [Google Scholar] [CrossRef]
- Jiang, Y.; Yang, X.; Liang, P.; Liu, P.; Huang, X. Microbial fuel cell sensors for water quality early warning systems: Fundamentals, signal resolution, optimization and future challenges. Renew. Sustain. Energy Rev. 2018, 81, 292–305. [Google Scholar] [CrossRef]
- Pietrelli, A.; Lovecchio, N.; Ferrara, V.; Allard, B. Custom measuring system tailored for MFCs. In Proceedings of the 2019 IEEE 8th International Workshop on Advances in Sensors and Interfaces (IWASI), Otranto, Italy, 13–14 June 2019; pp. 270–273. [Google Scholar]
- Abavisani, F.; Mahdavi, M.A.; Gheshlaghi, R. Energy harvesting from microbial fuel cell using a power management system: A review. In Proceedings of the 3rd International Conference on Innovation and Research in Engineering Science, Tbilisi, Georgia, 21 July 2019; pp. 1–5. [Google Scholar]
- Walter, X.A.; Greenman, J.; Ieropoulos, I.A. Microbial fuel cells directly powering a microcomputer. J. Power Sources 2020, 446, 227328. [Google Scholar] [CrossRef]
- Analog Devices AD7705/AD7706. Available online: https://www.analog.com/media/en/technical-documentation/data-sheets/ad7705_7706.pdf (accessed on 3 May 2023).













| Channel | [V] | Inferred [kΩ] | Nominal [kΩ] | % Error |
|---|---|---|---|---|
| 1 | 0.48772 | 1.2961 | 1.32 | −1.8% |
| 2 | 0.52775 | 1.8953 | 1.82 | +4.1% |
| 3 | 0.46577 | 2.3461 | 2.52 | −6.9% |
| 4 | 0.48623 | 2.9460 | 3.02 | −2.5% |
| 5 | 0.56311 | 4.5856 | 4.22 | +8.6% |
| 6 | 0.53626 | 5.3771 | 5.02 | +7.1% |
Disclaimer/Publisher’s Note: The statements, opinions and data contained in all publications are solely those of the individual author(s) and contributor(s) and not of MDPI and/or the editor(s). MDPI and/or the editor(s) disclaim responsibility for any injury to people or property resulting from any ideas, methods, instructions or products referred to in the content. |
© 2023 by the authors. Licensee MDPI, Basel, Switzerland. This article is an open access article distributed under the terms and conditions of the Creative Commons Attribution (CC BY) license (https://creativecommons.org/licenses/by/4.0/).
Share and Cite
Lovecchio, N.; Di Meo, V.; Pietrelli, A. Customized Multichannel Measurement System for Microbial Fuel Cell Characterization. Bioengineering 2023, 10, 624. https://doi.org/10.3390/bioengineering10050624
Lovecchio N, Di Meo V, Pietrelli A. Customized Multichannel Measurement System for Microbial Fuel Cell Characterization. Bioengineering. 2023; 10(5):624. https://doi.org/10.3390/bioengineering10050624
Chicago/Turabian StyleLovecchio, Nicola, Valentina Di Meo, and Andrea Pietrelli. 2023. "Customized Multichannel Measurement System for Microbial Fuel Cell Characterization" Bioengineering 10, no. 5: 624. https://doi.org/10.3390/bioengineering10050624
APA StyleLovecchio, N., Di Meo, V., & Pietrelli, A. (2023). Customized Multichannel Measurement System for Microbial Fuel Cell Characterization. Bioengineering, 10(5), 624. https://doi.org/10.3390/bioengineering10050624

