Estimating the Effect of Urban Growth on Annual Runoff Volume Using GIS in the Erbil Sub-Basin of the Kurdistan Region of Iraq
Abstract
:1. Introduction
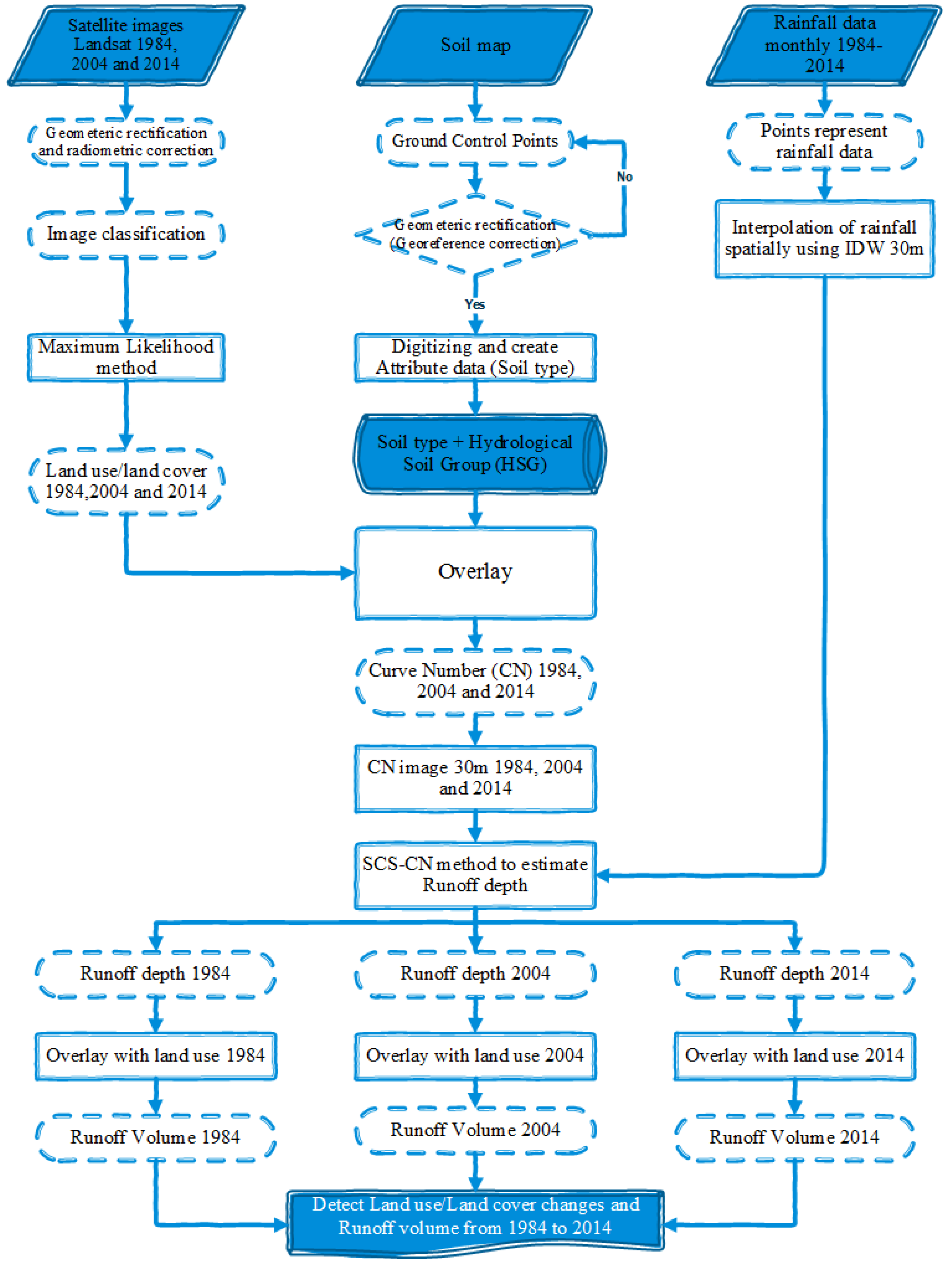
2. Materials and Methodology
2.1. Study Area and Data
- (1)
- Lithosolic soil in lime stone (sandstone, claystone and gypsum).
- (2)
- Brown soil medium and shallow phase over Bakhtiari gravel (sand, silt and partly clay).
- (3)
- Brown soil deep phase (sand, clay and silt) as shown in Figure 2.
2.2. Runoff Depth Estimation
3. Results
4. Discussion
5. Conclusions
Conflicts of Interest
References
- Du, J.; Qian, L.; Rui, H.; Zuo, T.; Zheng, D.; Xu, Y.; Xu, C.-Y. Assessing the effects of urbanization on annual runoff and flood events using an integrated hydrological modeling system for Qinhuai River basin, China. J. Hydrol. 2012, 464–465, 127–139. [Google Scholar] [CrossRef]
- Gwenzi, W.; Nyamadzawo, G. Hydrological Impacts of Urbanization and Urban Roof Water Harvesting in Water-limited Catchments: A Review. Environ. Process. 2014, 1, 573–593. [Google Scholar] [CrossRef]
- Chinen, K.; Lau, S.; Nonezyan, M.; Mcelroy, E.; Wolfe, B.; Suffet, I.H.; Stenstrom, M.K. Predicting runoff induced mass loads in urban watersheds: Linking land use and pyrethroid contamination. Water Res. 2016, 102, 607–618. [Google Scholar] [CrossRef] [PubMed]
- Cervantes, L. The Effects of Dry-season Urban Runoff on Normalized Differential Vegetation Index by Riparian Vegetation in San Diego County, California. Master’s Thesis, Department of Biology, California State University San Marcos, San Marcos, CA, USA, 2013. [Google Scholar]
- Kibler, D.F. Urban stormwater hydrology. Water Resour. Monogr. 1982, 7, 1–271. [Google Scholar]
- Zhang, B.; Xie, G.; Li, N.; Wang, S. Effect of urban green space changes on the role of rainwater runoff reduction in Beijing, China. Landsc. Urban Plan. 2015, 140, 8–16. [Google Scholar] [CrossRef]
- O’Driscoll, M.; Clinton, S.; Jefferson, A.; Manda, A.; McMillan, S. Urbanization Effects on Watershed Hydrology and In-Stream Processes in the Southern United States. Water 2010, 2, 605–648. [Google Scholar] [CrossRef]
- Goudie, A. The Human Impact on the Natural Environment: Past, Present, and Future; John Wiley & Sons, Ltd.: San Francisco, CA, USA, 2006. [Google Scholar]
- Abas, A.A.; Hashim, M. Change detection of runoff-urban growth relationship in urbanised watershed. IOP Conf. Ser. Earth Environ. Sci. 2014, 18, 012040. [Google Scholar] [CrossRef]
- Cheng, S.; Wang, R. An approach for evaluating the hydrological effects of urbanization and its application. Hydrol. Process. 2002, 16, 1403–1418. [Google Scholar] [CrossRef]
- Soulis, K.X.; Dercas, N.; Papadaki, C.H. Effects of forest roads on the hydrological response of a small-scale mountain watershed in Greece. Hydrol. Process. 2015, 29, 1772–1782. [Google Scholar] [CrossRef]
- Mitsova, D. Coupling Land Use Change Modeling with Climate Projections Catchment Near Cincinnati, Ohio. Int. J. Geo-Inf. 2014, 3, 1256–1277. [Google Scholar] [CrossRef]
- Weng, Q. Modeling Urban Growth Effects on Surface Runoff with the Integration of Remote Sensing and GIS. Environ. Manag. 2001, 28, 737–748. [Google Scholar] [CrossRef]
- Sheng, J.; Wilson, J.P. Watershed urbanization and changing flood behavior across the Los Angeles metropolitan region. Nat. Hazards 2009, 48, 41–57. [Google Scholar] [CrossRef]
- United States Department of Agriculture. Urban Hydrology for Small Watersheds, TR-55, 2nd ed.The U.S. Department of Agriculture (USDA): Washington, DC, USA, 1986.
- Ponce, V.M.; Hawkins, R.H. Runoff curve number: Has it reached maturity? J. Hydrol. Eng. ASCE 1996, 1, 11–18. [Google Scholar] [CrossRef]
- Soulis, K.X.; Valiantzas, J.D.; Dercas, N.; Londra, P.A. SCS-CN method applicability to a partial area watershed Analysis of the runoff generation mechanism for the investigation of the SCS-CN method applicability to a partial area experimental watershed SCS-CN method applicability to a partial area watershed. HESSD Earth Syst. Sci. Discuss. 2009, 6, 373–400. [Google Scholar] [CrossRef]
- Soulis, K.X.; Valiantzas, J.D.; Dercas, N.; Londra, P.A. Investigation of the direct runoff generation mechanism for the analysis of the SCS-CN method applicability to a partial area experimental watershed. Hydrol. Earth Syst. Sci. 2009, 13, 605–615. [Google Scholar] [CrossRef]
- Soulis, K.X.; Valiantzas, J.D. Identification of the SCS-CN parameter spatial distribution using rainfall-runoff data in heterogeneous watersheds. Water Resour. Manag. 2013, 27, 1737–1749. [Google Scholar] [CrossRef]
- Bhaskar, J.; Suribabu, C.R. Estimation of surface run-off for urban area using integrated remote sensing and GIS approach. Jordan J. Civ. Eng. 2014, 8, 70–80. [Google Scholar] [CrossRef]
- Ke, C. Modeling urban growth effects on surface runoff: A case study of Qinhuaihe watershed, east China. In Proceedings of the 2005 IEEE International Geoscience Remote Sensing Symposium, Seoul, Korea, 25–29 July 2005; Volume 6, pp. 4407–4410.
- Xiao, B.; Wang, Q.H.; Fan, J.; Han, F.P.; Dai, Q.H. Application of the SCS-CN model to runoff estimation in a small watershed with high spatial heterogeneity. Pedosphere 2011, 21, 738–749. [Google Scholar] [CrossRef]
- Suresh, D.; Chandra, U.; Ekube, A.; Aberra, D.; Tegene, M. Estimation and comparision of curve numbers based on dynamic land use land cover change, observed rainfall-runoff data and land slope. J. Hydrol. 2013, 492, 89–101. [Google Scholar]
- Soulis, Κ.; Dercas, Ν. Development of a GIS-based Spatially Distributed Continuous Hydrological Model and its First Application. Water Int. 2007, 32, 177–192. [Google Scholar] [CrossRef]
- Liu, Y.B.; De Smedt, F. WetSpa Extension, A GIS-based Hydrologic Model for Flood Prediction and Watershed Management. In Documentation and User Manual; Department of Hydrology and Hydraulic Engineering, Vrije Universiteit Brussel: Brussel, Belgium, 2004; pp. 1–126. [Google Scholar]
- Zhan, Y.; Wang, C.; Niu, Z.; Cong, P. Remote Sensing and GIS in Runoff Coefficient Estimation in Binjiang Basin. In Proceedings of the 2005 IEEE International Geoscience and Remote Sensing Symposium, Seoul, Korea, 25–29 July 2005; Volume 6, pp. 4403–4406.
- Jat, M.K.; Khare, D.; Garg, P.K.; Shankar, V. Remote sensing and GIS-based assessment of urbanisation and degradation of watershed health. Urban Water J. 2009, 6, 251–263. [Google Scholar] [CrossRef]
- Rui, H.; Du, J.; Zheng, D.; Li, Q. GIS-based Hydrologic Modeling in the Qinhuai River Basin Associated with Land Use Changes. In Proceedings of the 19th International Conference on Geoinformatics, Shanghai, China, 24–26 June 2011; pp. 1–4.
- Gitika, T.; Ranjan, S. Estimation of Surface Runoff using NRCS Curve number procedure in Buriganga Watershed, Assam, India—A Geospatial Approach. Int. Res. J. Earth Sci. ISSN Int. Res.J. Earth Sci. 2014, 2, 2321–2527. [Google Scholar]
- Hameed, H.M. Water harvesting in Erbil Governorate, Kurdistan region, Iraq Detection of suitable sites using Geographic Information System and Remote Sensing. Master’s Thesis, Department of Physical Geography and Ecosystems Science, Lund University, Sweden, 2013. [Google Scholar]
- Kowalik, T.; Walega, A. Estimation of CN parameter for small agricultural watersheds using asymptotic functions. Water 2015, 7, 939–955. [Google Scholar] [CrossRef]
- Soulis, K.X.; Valiantzas, J.D. SCS-CN parameter determination using rainfall-runoff data in heterogeneous watersheds-the two-CN system approach. Hydrol. Earth Syst. Sci. Discuss. 2011, 8. [Google Scholar] [CrossRef]
- Soulis, K.X.; Valiantzas, J.D. Variation of Runoff Curve Number with Rainfall in Heterogeneous Watersheds. The Two-CN system approach. Hydrol. Earth Syst. Sci. 2012, 16, 1001–1015. [Google Scholar] [CrossRef]
- Lim, K.J.; Engel, B.A.; Muthukrishnan, S.; Harbor, J. Effects of initial abstraction and urbanization on estimated runoff using CN technology. J. Am. Water Resour. Assoc. 2006, 42, 629–643. [Google Scholar] [CrossRef]
- Melesse, A.M.; Shih, S.F. Spatially distributed storm runoff depth estimation using Landsat images and GIS. Comput. Electron. Agric. 2002, 37, 173–183. [Google Scholar] [CrossRef]
- McCutcheon, S.C.; Martin, J.L.; Barnwell, T.O.J. Water quality. Handb. Hydrol. 1993, 346–414. [Google Scholar]
- Miller, J.D.; Kim, H.; Kjeldsen, T.R.; Packman, J.; Grebby, S.; Dearden, R. Assessing the impact of urbanization on storm runoff in a peri-urban catchment using historical change in impervious cover. J. Hydrol. 2014, 515, 59–70. [Google Scholar] [CrossRef]
- Jamwal, P.; Mittal, A.K.; Mouchel, J.-M. Effects of urbanisation on the quality of the urban runoff for Delhi watershed. Urban Water J. 2008, 5, 247–257. [Google Scholar] [CrossRef]
- Lin, B.; Chen, X.; Yao, H.; Chen, Y.; Liu, M.; Gao, L.; James, A. Analyses of landuse change impacts on catchment runoff using different time indicators based on SWAT model. Ecol. Indic. 2015, 58, 55–63. [Google Scholar] [CrossRef]
- Sahoo, S.N.; Sreeja, P. A methodology for determining runoff based on imperviousness in an ungauged peri-urban catchment. Urban Water J. 2014, 11, 42–54. [Google Scholar] [CrossRef]
- Verbeiren, B.; Van De Voorde, T.; Canters, F.; Binard, M.; Cornet, Y.; Batelaan, O. Assessing urbanisation effects on rainfall-runoff using a remote sensing supported modelling strategy. Int. J. Appl. Earth Obs. Geoinf. 2012, 21, 92–102. [Google Scholar] [CrossRef]
- Verbeiren, B.; Van De Voorde, T.; Canters, F.; Binard, M.; Cornet, Y.; van der Kwast, J.; Engelen, G.; Batelaan, O. 06—Impact Assessment of Urbanisation on Hydrology for the River Tolka in Dublin, Ireland: A Case Study of Remote Sensing Supported Hydrological Modelling. In Proceeding of Irish National Hydrology Conference 2011, Athlone, Ireland, 15 November 2011; pp. 64–75.
- Sajikumar, N.; Remya, R.S. Impact of land cover and land use change on runoff characteristics. J. Environ. Manag. 2015, 161, 460–468. [Google Scholar] [CrossRef] [PubMed]
- Hameed, H.M. Impact of Urban Growth on Groundwater Levels using Remote Sensing—Case Study: Erbil City, Kurdistan Region of Iraq. J. Nat. Sci. Res. 2015, 5, 72–85. [Google Scholar]
- Chen, Y.; Zhou, H.; Zhang, H.; Du, G.; Zhou, J. Urban flood risk warning under rapid urbanization. Environ. Res. 2015, 139, 3–10. [Google Scholar] [CrossRef] [PubMed]












| Soil Group | Runoff Description | Soil Texture |
|---|---|---|
| A | Low runoff potential due to high infiltration rates. | Sand, loamy sand and sandy loam |
| B | Moderate infiltration rates leading to moderate runoff potential | Silty loam and loam |
| C | High/moderate runoff potential due to slow infiltration rates | Sandy clay loam |
| D | High runoff potential with very low infiltration rates | Clay loam, silty clay loam, sandy clay, silty clay, and clay |
| Built up | Vegetation | Farm Land | Barren Soil | |
|---|---|---|---|---|
| 1984–2004 | 21.65 | −12.44 | −22.47 | 11.57 |
| 2004–2014 | 31.61 | −37.62 | −35.25 | 41.15 |
| 1984–2014 | 53.26 | −50.06 | −57.72 | 52.72 |
© 2017 by the author; licensee MDPI, Basel, Switzerland. This article is an open access article distributed under the terms and conditions of the Creative Commons Attribution (CC BY) license (http://creativecommons.org/licenses/by/4.0/).
Share and Cite
Hameed, H.M. Estimating the Effect of Urban Growth on Annual Runoff Volume Using GIS in the Erbil Sub-Basin of the Kurdistan Region of Iraq. Hydrology 2017, 4, 12. https://doi.org/10.3390/hydrology4010012
Hameed HM. Estimating the Effect of Urban Growth on Annual Runoff Volume Using GIS in the Erbil Sub-Basin of the Kurdistan Region of Iraq. Hydrology. 2017; 4(1):12. https://doi.org/10.3390/hydrology4010012
Chicago/Turabian StyleHameed, Hasan Mohammed. 2017. "Estimating the Effect of Urban Growth on Annual Runoff Volume Using GIS in the Erbil Sub-Basin of the Kurdistan Region of Iraq" Hydrology 4, no. 1: 12. https://doi.org/10.3390/hydrology4010012
APA StyleHameed, H. M. (2017). Estimating the Effect of Urban Growth on Annual Runoff Volume Using GIS in the Erbil Sub-Basin of the Kurdistan Region of Iraq. Hydrology, 4(1), 12. https://doi.org/10.3390/hydrology4010012

