High-Frequency Multi-Satellite Observations of Brahmaputra River Hydrology and Floodplain Dynamics
Abstract
1. Introduction
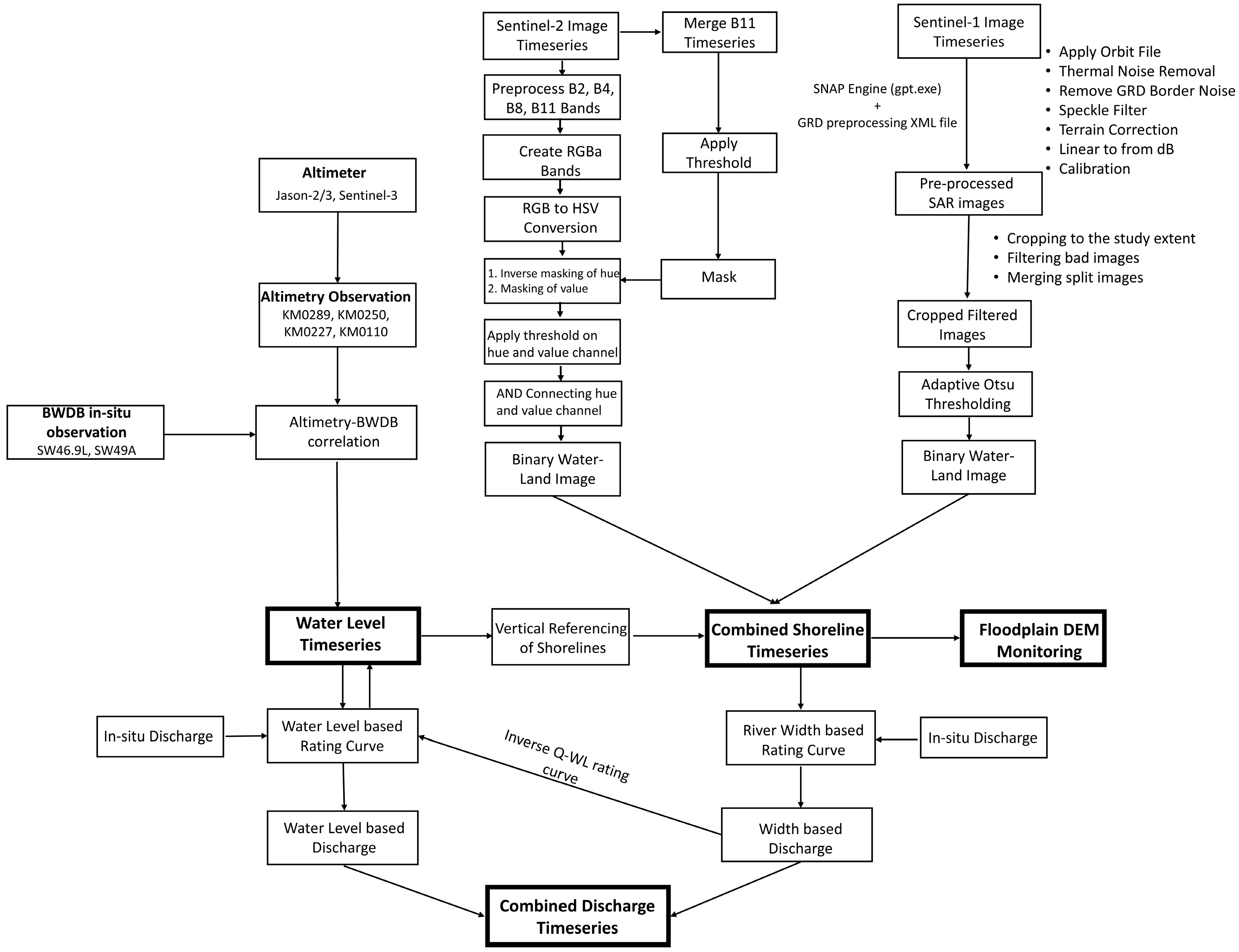
2. Materials and Methods
2.1. Study Area
2.2. Data
2.2.1. Satellite Altimetry
2.2.2. Sentinel-2 Optical Imagery
2.2.3. Sentinel-1 SAR Imagery
2.2.4. In Situ Observations
2.2.5. Topography Dataset
2.3. Methodology
2.3.1. Altimetry Data Analysis
2.3.2. Image Processing
2.3.3. Discharge Rating Curves (RC) Development
2.3.4. Waterline-Derived Floodplain Topography Monitoring
3. Results and Discussions
3.1. Water Level Measurements from Altimetry
3.2. Waterline/Bankline Extraction
3.3. River Discharge
3.4. Multi-Satellite Water Level and Discharge
3.5. Floodplain Topography
3.6. Morphodynamics
3.7. Added Values and Perspectives
4. Conclusions
Supplementary Materials
Author Contributions
Funding
Data Availability Statement
Acknowledgments
Conflicts of Interest
Abbreviations
| BWDB | Bangladesh Water Development Board |
| ESA | European Space Agency |
| FABDEM | Forest and Buildings removed Digital Elevation Model |
| GBM | Ganges–Brahmaputra–Meghna |
| GRD | Ground Range Detected |
| MAJA | MACCS–ATCOR Joint Algorithm |
| MODIS | Moderate Resolution Imaging Spectroradiometer |
| RMSE | Root Mean Square Error |
| SAR | Synthetic Aperture Radar |
| SNAP | Sentinel Application Platform |
References
- Serinaldi, F.; Kilsby, C.G. A Blueprint for Full Collective Flood Risk Estimation: Demonstration for European River Flooding. Risk Anal. 2017, 37, 1958–1976. [Google Scholar] [CrossRef]
- Wheater, H.; Evans, E. Land Use, Water Management and Future Flood Risk. Land Use Policy 2009, 26, S251–S264. [Google Scholar] [CrossRef]
- Sheffield, J.; Wood, E.F.; Pan, M.; Beck, H.; Coccia, G.; Serrat-Capdevila, A.; Verbist, K. Satellite Remote Sensing for Water Resources Management: Potential for Supporting Sustainable Development in Data-Poor Regions. Water Resour. Res. 2018, 54, 9724–9758. [Google Scholar] [CrossRef]
- Chen, X.; Long, D.; Hong, Y.; Zeng, C.; Yan, D. Improved Modeling of Snow and Glacier Melting by a Progressive Two-stage Calibration Strategy with GRACE and Multisource Data: How Snow and Glacier Meltwater Contributes to the Runoff of the Upper Brahmaputra River Basin? Water Resour. Res. 2017, 53, 2431–2466. [Google Scholar] [CrossRef]
- Khan, M.J.U.; Durand, F.; Emanuel, K.; Krien, Y.; Testut, L.; Islam, A.K.M.S. Storm Surge Hazard over Bengal Delta: A Probabilistic–Deterministic Modelling Approach. Nat. Hazards Earth Syst. Sci. 2022, 22, 2359–2379. [Google Scholar] [CrossRef]
- Becker, M.; Seeger, K.; Paszkowski, A.; Marcos, M.; Papa, F.; Almar, R.; Bates, P.; France-Lanord, C.; Hossain, M.S.; Khan, M.J.U.; et al. Coastal Flooding in Asian Megadeltas: Recent Advances, Persistent Challenges, and Call for Actions Amidst Local and Global Changes. Rev. Geophys. 2024, 62, e2024RG000846. [Google Scholar] [CrossRef]
- Lettenmaier, D.P.; Alsdorf, D.; Dozier, J.; Huffman, G.J.; Pan, M.; Wood, E.F. Inroads of Remote Sensing into Hydrologic Science during the WRR Era. Water Resour. Res. 2015, 51, 7309–7342. [Google Scholar] [CrossRef]
- McCabe, M.F.; Rodell, M.; Alsdorf, D.E.; Miralles, D.G.; Uijlenhoet, R.; Wagner, W.; Lucieer, A.; Houborg, R.; Verhoest, N.E.C.; Franz, T.E.; et al. The Future of Earth Observation in Hydrology. Hydrol. Earth Syst. Sci. 2017, 21, 3879–3914. [Google Scholar] [CrossRef] [PubMed]
- Abdalla, S.; Abdeh Kolahchi, A.; Ablain, M.; Adusumilli, S.; Aich Bhowmick, S.; Alou-Font, E.; Amarouche, L.; Andersen, O.B.; Antich, H.; Aouf, L.; et al. Altimetry for the Future: Building on 25 Years of Progress. Adv. Space Res. 2021, 68, 319–363. [Google Scholar] [CrossRef]
- Papa, F.; Durand, F.; Rossow, W.B.; Rahman, A.; Bala, S.K. Satellite Altimeter-derived Monthly Discharge of the Ganga-Brahmaputra River and Its Seasonal to Interannual Variations from 1993 to 2008. J. Geophys. Res. 2010, 115, 2009JC006075. [Google Scholar] [CrossRef]
- Papa, F.; Bala, S.K.; Pandey, R.K.; Durand, F.; Gopalakrishna, V.V.; Rahman, A.; Rossow, W.B. Ganga-Brahmaputra River Discharge from Jason-2 Radar Altimetry: An Update to the Long-term Satellite-derived Estimates of Continental Freshwater Forcing Flux into the Bay of Bengal. J. Geophys. Res. 2012, 117, 2012JC008158. [Google Scholar] [CrossRef]
- Hossain, F.; Maswood, M.; Siddique-E-Akbor, A.H.; Yigzaw, W.; Mazumdar, L.C.; Ahmed, T.; Hossain, M.; Shah-Newaz, S.M.; Limaye, A.; Lee, H.; et al. A Promising Radar Altimetry Satellite System for Operational Flood Forecasting in Flood-Prone Bangladesh. IEEE Geosci. Remote Sens. Mag. 2014, 2, 27–36. [Google Scholar] [CrossRef]
- Maswood, M.; Hossain, F. Advancing River Modelling in Ungauged Basins Using Satellite Remote Sensing: The Case of the Ganges–Brahmaputra–Meghna Basin. Int. J. River Basin Manag. 2016, 14, 103–117. [Google Scholar] [CrossRef]
- Frappart, F.; Papa, F.; Marieu, V.; Malbeteau, Y.; Jordy, F.; Calmant, S.; Durand, F.; Bala, S. Preliminary Assessment of SARAL/AltiKa Observations over the Ganges-Brahmaputra and Irrawaddy Rivers. Mar. Geod. 2015, 38, 568–580. [Google Scholar] [CrossRef]
- Villadsen, H.; Andersen, O.B.; Stenseng, L.; Nielsen, K.; Knudsen, P. CryoSat-2 Altimetry for River Level Monitoring—Evaluation in the Ganges–Brahmaputra River Basin. Remote Sens. Environ. 2015, 168, 80–89. [Google Scholar] [CrossRef]
- Bhuiyan, M.A.H.; Kumamoto, T.; Suzuki, S. Application of Remote Sensing and GIS for Evaluation of the Recent Morphological Characteristics of the Lower Brahmaputra-Jamuna River, Bangladesh. Earth Sci. Inf. 2015, 8, 551–568. [Google Scholar] [CrossRef]
- Deb, M.; Ferreira, C. Planform Channel Dynamics and Bank Migration Hazard Assessment of a Highly Sinuous River in the North-Eastern Zone of Bangladesh. Environ. Earth Sci. 2015, 73, 6613–6623. [Google Scholar] [CrossRef]
- Billah, M.; Islam, A.K.M.S.; Mamoon, W.B.; Rahman, M.R. Random Forest Classifications for Landuse Mapping to Assess Rapid Flood Damage Using Sentinel-1 and Sentinel-2 Data. Remote Sens. Appl. Soc. Environ. 2023, 30, 100947. [Google Scholar] [CrossRef]
- Islam, A.S.; Bala, S.K.; Haque, M.A. Flood Inundation Map of Bangladesh Using MODIS Time-series Images. J. Flood Risk Manag. 2010, 3, 210–222. [Google Scholar] [CrossRef]
- Islam, M.M.; Ahamed, T. Development of a Near-Infrared Band Derived Water Indices Algorithm for Rapid Flash Flood Inundation Mapping from Sentinel-2 Remote Sensing Datasets. Asia-Pac. J. Reg. Sci. 2023, 7, 615–640. [Google Scholar] [CrossRef]
- Singha, M.; Dong, J.; Sarmah, S.; You, N.; Zhou, Y.; Zhang, G.; Doughty, R.; Xiao, X. Identifying Floods and Flood-Affected Paddy Rice Fields in Bangladesh Based on Sentinel-1 Imagery and Google Earth Engine. ISPRS J. Photogramm. Remote Sens. 2020, 166, 278–293. [Google Scholar] [CrossRef]
- Uddin, K.; Matin, M.A.; Meyer, F.J. Operational Flood Mapping Using Multi-Temporal Sentinel-1 SAR Images: A Case Study from Bangladesh. Remote Sens. 2019, 11, 1581. [Google Scholar] [CrossRef]
- Chowdhury, E.H.; Hassan, Q.K. Use of Remote Sensing Data in Comprehending an Extremely Unusual Flooding Event over Southwest Bangladesh. Nat. Hazards 2017, 88, 1805–1823. [Google Scholar] [CrossRef]
- Mason, D.C.; Davenport, I.J.; Robinson, G.J.; Flather, R.A.; McCartney, B.S. Construction of an Inter-tidal Digital Elevation Model by the ‘Water-Line’ Method. Geophys. Res. Lett. 1995, 22, 3187–3190. [Google Scholar] [CrossRef]
- Khan, M.J.U.; Ansary, M.N.; Durand, F.; Testut, L.; Ishaque, M.; Calmant, S.; Krien, Y.; Islam, A.K.M.S.; Papa, F. High-Resolution Intertidal Topography from Sentinel-2 Multi-Spectral Imagery: Synergy between Remote Sensing and Numerical Modeling. Remote Sens. 2019, 11, 2888. [Google Scholar] [CrossRef]
- Valsangkar, N.; Nelson, A.; Hasan, M.F. Combining Earth Observations with Ground Data to Assess River Topography and Morphologic Change: Case Study of the Lower Jamuna River. Int. J. Appl. Earth Obs. Geoinf. 2024, 134, 104146. [Google Scholar] [CrossRef]
- Mengen, D.; Ottinger, M.; Leinenkugel, P.; Ribbe, L. Modeling River Discharge Using Automated River Width Measurements Derived from Sentinel-1 Time Series. Remote Sens. 2020, 12, 3236. [Google Scholar] [CrossRef]
- Berger, M.; Moreno, J.; Johannessen, J.A.; Levelt, P.F.; Hanssen, R.F. ESA’s Sentinel Missions in Support of Earth System Science. Remote Sens. Environ. 2012, 120, 84–90. [Google Scholar] [CrossRef]
- Salameh, E.; Frappart, F.; Turki, I.; Laignel, B. Intertidal Topography Mapping Using the Waterline Method from Sentinel-1 & -2 Images: The Examples of Arcachon and Veys Bays in France. ISPRS J. Photogramm. Remote Sens. 2020, 163, 98–120. [Google Scholar] [CrossRef]
- Tourian, M.J.; Tarpanelli, A.; Elmi, O.; Qin, T.; Brocca, L.; Moramarco, T.; Sneeuw, N. Spatiotemporal Densification of River Water Level Time Series by Multimission Satellite Altimetry. Water Resour. Res. 2016, 52, 1140–1159. [Google Scholar] [CrossRef]
- Sichangi, A.W.; Wang, L.; Yang, K.; Chen, D.; Wang, Z.; Li, X.; Zhou, J.; Liu, W.; Kuria, D. Estimating Continental River Basin Discharges Using Multiple Remote Sensing Data Sets. Remote Sens. Environ. 2016, 179, 36–53. [Google Scholar] [CrossRef]
- Liu, Q.; Chen, Y.; Brêda, J.P.L.F.; Cui, H.; Duan, H.; Huang, C. Higher-Density River Discharge Observation through Integration of Multiple Satellite Data: Midstream Yellow River, China. Int. J. Appl. Earth Obs. Geoinf. 2025, 137, 104433. [Google Scholar] [CrossRef]
- Dubey, A.K.; Gupta, P.K.; Dutta, S.; Singh, R.P. An Improved Methodology to Estimate River Stage and Discharge Using Jason-2 Satellite Data. J. Hydrol. 2015, 529, 1776–1787. [Google Scholar] [CrossRef]
- Rai, A.K.; Beg, Z.; Singh, A.; Gaurav, K. Estimating Discharge of the Ganga River from Satellite Altimeter Data. J. Hydrol. 2021, 603, 126860. [Google Scholar] [CrossRef]
- Pool, L.; Mascagni, M.L.; Klein, A.H.F.; Carvalho, J.L.B.; Lima, L.G.; Costa, W.L.L.; Gonçalves, R.Q.; Fiorini, L.P. Revealing Intertidal Topography with Public Satellite Imagery: Adaptations of the Waterline Method. Environ. Model. Softw. 2025, 193, 106600. [Google Scholar] [CrossRef]
- Tan, J.; Chen, M.; Xie, X.; Zhang, C.; Mao, B.; Lei, G.; Wang, B.; Meng, X.; Guan, X.; Zhang, Y. Riparian Zone DEM Generation from Time-Series Sentinel-1 and Corresponding Water Level: A Novel Waterline Method. IEEE Trans. Geosci. Remote Sens. 2022, 60, 4207110. [Google Scholar] [CrossRef]
- Valsangkar, N.; Nelson, A.; Simpalean, A.; Islam, M.N. Morphologic Adjustment of the Jamuna River to Large-Scale Riverbank Protection. Int. J. River Basin Manag. 2025, 1–19. [Google Scholar] [CrossRef]
- Philip, S.; Sparrow, S.; Kew, S.F.; van der Wiel, K.; Wanders, N.; Singh, R.; Hassan, A.; Mohammed, K.; Javid, H.; Haustein, K.; et al. Attributing the 2017 Bangladesh Floods from Meteorological and Hydrological Perspectives. Hydrol. Earth Syst. Sci. 2019, 23, 1409–1429. [Google Scholar] [CrossRef]
- Ferdous, M.R.; Wesselink, A.; Brandimarte, L.; Slager, K.; Zwarteveen, M.; Di Baldassarre, G. The Costs of Living with Floods in the Jamuna Floodplain in Bangladesh. Water 2019, 11, 1238. [Google Scholar] [CrossRef]
- Hossain, S.; Cloke, H.L.; Ficchì, A.; Turner, A.G.; Stephens, E.M. Hydrometeorological Drivers of Flood Characteristics in the Brahmaputra River Basin in Bangladesh 2021. Hydrol. Earth Syst. Sci. 2021. preprint. [Google Scholar] [CrossRef]
- Mohammed, K.; Islam, A.K.M.S.; Tarekul Islam, G.M.; Alfieri, L.; Bala, S.K.; Khan, M.J.U. Impact of High-End Climate Change on Floods and Low Flows of the Brahmaputra River. J. Hydrol. Eng. 2017, 22, 04017041. [Google Scholar] [CrossRef]
- Khan, J.U.; Islam, A.K.M.S.; Das, M.K.; Mohammed, K.; Bala, S.K.; Islam, G.M.T. Future Changes in Meteorological Drought Characteristics over Bangladesh Projected by the CMIP5 Multi-Model Ensemble. Clim. Change 2020, 162, 667–685. [Google Scholar] [CrossRef]
- Rashid, M.B.; Habib, M.A. Channel Bar Development, Braiding and Bankline Migration of the Brahmaputra-Jamuna River, Bangladesh through RS and GIS Techniques. Int. J. River Basin Manag. 2024, 22, 203–215. [Google Scholar] [CrossRef]
- Raff, J.L.; Goodbred, S.L.; Pickering, J.L.; Sincavage, R.S.; Ayers, J.C.; Hossain, M.S.; Wilson, C.A.; Paola, C.; Steckler, M.S.; Mondal, D.R.; et al. Sediment Delivery to Sustain the Ganges-Brahmaputra Delta under Climate Change and Anthropogenic Impacts. Nat. Commun. 2023, 14, 2429. [Google Scholar] [CrossRef]
- Paszkowski, A.; Goodbred, S.; Borgomeo, E.; Khan, M.S.A.; Hall, J.W. Geomorphic Change in the Ganges–Brahmaputra–Meghna Delta. Nat. Rev. Earth Environ. 2021, 2, 763–780. [Google Scholar] [CrossRef]
- Bakker, M.H.N. Transboundary River Floods: Examining Countries, International River Basins and Continents. Water Policy 2009, 11, 269–288. [Google Scholar] [CrossRef]
- Bandyopadhyay, S.; Das, S.; Kar, N.S. Avulsion of the Brahmaputra in Bangladesh during the 18th–19th Century: A Review Based on Cartographic and Literary Evidence. Geomorphology 2021, 384, 107696. [Google Scholar] [CrossRef]
- Conroy, K.; Goodman, A.; Kenward, S. Lessons from the Chars Livelihoods Program, Bangladesh (2004–2010). In Proceedings of the Ten Years of War Against Poverty, Manchester, UK, 8–10 September 2010; pp. 8–10. [Google Scholar]
- Joarder, M.A.M.; Miller, P.W. Factors Affecting Whether Environmental Migration Is Temporary or Permanent: Evidence from Bangladesh. Glob. Environ. Change 2013, 23, 1511–1524. [Google Scholar] [CrossRef]
- Santos Da Silva, J.; Calmant, S.; Seyler, F.; Rotunno Filho, O.C.; Cochonneau, G.; Mansur, W.J. Water Levels in the Amazon Basin Derived from the ERS 2 and ENVISAT Radar Altimetry Missions. Remote Sens. Environ. 2010, 114, 2160–2181. [Google Scholar] [CrossRef]
- Crétaux, J.-F.; Arsen, A.; Calmant, S.; Kouraev, A.; Vuglinski, V.; Bergé-Nguyen, M.; Gennero, M.-C.; Nino, F.; Abarca Del Rio, R.; Cazenave, A.; et al. SOLS: A Lake Database to Monitor in the Near Real Time Water Level and Storage Variations from Remote Sensing Data. Adv. Space Res. 2011, 47, 1497–1507. [Google Scholar] [CrossRef]
- Yan, L.; Roy, D.; Zhang, H.; Li, J.; Huang, H. An Automated Approach for Sub-Pixel Registration of Landsat-8 Operational Land Imager (OLI) and Sentinel-2 Multi Spectral Instrument (MSI) Imagery. Remote Sens. 2016, 8, 520. [Google Scholar] [CrossRef]
- Chastain, R.; Housman, I.; Goldstein, J.; Finco, M.; Tenneson, K. Empirical Cross Sensor Comparison of Sentinel-2A and 2B MSI, Landsat-8 OLI, and Landsat-7 ETM+ Top of Atmosphere Spectral Characteristics over the Conterminous United States. Remote Sens. Environ. 2019, 221, 274–285. [Google Scholar] [CrossRef]
- Fletcher, K. Sentinel-1: ESA’s Radar Observatory Mission for GMES Operational Services 2012; European Space Agency: Paris, France, 2012. [Google Scholar]
- Drusch, M.; Del Bello, U.; Carlier, S.; Colin, O.; Fernandez, V.; Gascon, F.; Hoersch, B.; Isola, C.; Laberinti, P.; Martimort, P.; et al. Sentinel-2: ESA’s Optical High-Resolution Mission for GMES Operational Services. Remote Sens. Environ. 2012, 120, 25–36. [Google Scholar] [CrossRef]
- Petrucci, B.; Huc, M.; Feuvrier, T.; Ruffel, C.; Hagolle, O.; Lonjou, V.; Desjardins, C. MACCS: Multi-Mission Atmospheric Correction and Cloud Screening Tool for High-Frequency Revisit Data Processing. In Proceedings of the 2015 SPIE Remote Sensing, Toulouse, France, 21–24 September 2015; Bruzzone, L., Ed.; Society of Photo-Optical Instrumentation Engineers: Bellingham, WA, USA, 2015. [Google Scholar]
- Zhang, Y.; Zhang, G.; Zhu, T. Seasonal Cycles of Lakes on the Tibetan Plateau Detected by Sentinel-1 SAR Data. Sci. Total Environ. 2020, 703, 135563. [Google Scholar] [CrossRef]
- Filipponi, F. Sentinel-1 GRD Preprocessing Workflow. Proceedings 2019, 18, 11. [Google Scholar] [CrossRef]
- Clement, M.A.; Kilsby, C.G.; Moore, P. Multi-temporal Synthetic Aperture Radar Flood Mapping Using Change Detection. J. Flood Risk Manag. 2018, 11, 152–168. [Google Scholar] [CrossRef]
- Hawker, L.; Uhe, P.; Paulo, L.; Sosa, J.; Savage, J.; Sampson, C.; Neal, J. A 30 m Global Map of Elevation with Forests and Buildings Removed. Environ. Res. Lett. 2022, 17, 024016. [Google Scholar] [CrossRef]
- Otsu, N. A Threshold Selection Method from Gray-Level Histograms. IEEE Trans. Syst. Man Cybern. 1979, 9, 62–66. [Google Scholar] [CrossRef]
- Tan, J.; Tang, Y.; Liu, B.; Zhao, G.; Mu, Y.; Sun, M.; Wang, B. A Self-Adaptive Thresholding Approach for Automatic Water Extraction Using Sentinel-1 SAR Imagery Based on OTSU Algorithm and Distance Block. Remote Sens. 2023, 15, 2690. [Google Scholar] [CrossRef]
- Leopold, L.B.; Maddock, T. The Hydraulic Geometry of Stream Channels and Some Physiographic Implications; US Government Printing Office: Washington, DC, USA, 1953; Volume 252. [Google Scholar]
- Mason, D.; Hill, D.; Davenport, I.; Flather, R.; Robinson, G. Improving Inter-Tidal Digital Elevation Models Constructed by the Waterline Technique. In Proceedings of the Space at the Service of Our Environment, Florence, Italy, 17–21 March 1997; ESA Publications Division: Noordwijk, The Netherlands, 1997; pp. 1079–1082. [Google Scholar]
- Latrubesse, E.M. Patterns of Anabranching Channels: The Ultimate End-Member Adjustment of Mega Rivers. Geomorphology 2008, 101, 130–145. [Google Scholar] [CrossRef]
- Seeger, K.; Minderhoud, P.S.J.; Peffeköver, A.; Vogel, A.; Brückner, H.; Kraas, F.; Oo, N.W.; Brill, D. Assessing Land Elevation in the Ayeyarwady Delta (Myanmar) and Its Relevance for Studying Sea Level Rise and Delta Flooding. Hydrol. Earth Syst. Sci. 2023, 27, 2257–2281. [Google Scholar] [CrossRef]
- Islam, M.S.; Mitra, J.R. Quantification of Historical Riverbank Erosion and Population Displacement Using Satellite Earth Observations and Gridded Population Data. Earth Syst. Environ. 2025, 9, 375–388. [Google Scholar] [CrossRef]
- Omar, P.J.; Rai, S.P.; Tiwari, H. Study of Morphological Changes and Socio-Economic Impact Assessment: A Case Study of Koshi River. Arab. J. Geosci. 2022, 15, 1426. [Google Scholar] [CrossRef]
- Islam, M.N.; Biswas, R.N.; Shanta, S.R.; Islam, R.; Jakariya, M. Morphological Dynamics of the Jamuna River in Kazipur Subdistrict. Earth Syst. Environ. 2019, 3, 73–81. [Google Scholar] [CrossRef]
- Larnier, K.; Garambois, P.; Emery, C.; Pujol, L.; Monnier, J.; Gal, L.; Paris, A.; Yesou, H.; Ledauphin, T.; Calmant, S. Estimating Channel Parameters and Discharge at River Network Scale Using Hydrological-Hydraulic Models, SWOT and Multi-Satellite Data. Water Resour. Res. 2025, 61, e2024WR038455. [Google Scholar] [CrossRef]
- Yao, J.; Xu, N.; Wang, M.; Liu, T.; Lu, H.; Cao, Y.; Tang, X.; Mo, F.; Chang, H.; Gong, H.; et al. SWOT Satellite for Global Hydrological Applications: Accuracy Assessment and Insights into Surface Water Dynamics. Int. J. Digit. Earth 2025, 18, 2472924. [Google Scholar] [CrossRef]
- Salameh, E.; Desroches, D.; Deloffre, J.; Fjørtoft, R.; Mendoza, E.T.; Turki, I.; Froideval, L.; Levaillant, R.; Déchamps, S.; Picot, N.; et al. Evaluating SWOT’s Interferometric Capabilities for Mapping Intertidal Topography. Remote Sens. Environ. 2024, 314, 114401. [Google Scholar] [CrossRef]
- Khan, M.J.U.; Durand, F.; Testut, L.; Krien, Y.; Islam, A.K.M.S. Sea Level Rise Inducing Tidal Modulation along the Coasts of Bengal Delta. Cont. Shelf Res. 2020, 211, 104289. [Google Scholar] [CrossRef]
- Khan, M.J.U.; Durand, F.; Bertin, X.; Testut, L.; Krien, Y.; Islam, A.K.M.S.; Pezerat, M.; Hossain, S. Towards an Efficient Storm Surge and Inundation Forecasting System over the Bengal Delta: Chasing the Supercyclone Amphan. Nat. Hazards Earth Syst. Sci. 2021, 21, 2523–2541. [Google Scholar] [CrossRef]
- Khan, M.J.U.; Durand, F.; Afroosa, M.; Coulet, P.; Bertin, X.; Mueller, V.; Krien, Y.; Wainwright, C. Tropical Cyclone Induced Compound Flooding in Madagascar: A Coupled Modeling Approach. Nat. Hazards 2025, 121, 11013–11050. [Google Scholar] [CrossRef]











Disclaimer/Publisher’s Note: The statements, opinions and data contained in all publications are solely those of the individual author(s) and contributor(s) and not of MDPI and/or the editor(s). MDPI and/or the editor(s) disclaim responsibility for any injury to people or property resulting from any ideas, methods, instructions or products referred to in the content. |
© 2026 by the authors. Licensee MDPI, Basel, Switzerland. This article is an open access article distributed under the terms and conditions of the Creative Commons Attribution (CC BY) license.
Share and Cite
Abdullah, F.; Khan, J.; Jahan, N.; Islam, A.K.M.S.; Hossain, S. High-Frequency Multi-Satellite Observations of Brahmaputra River Hydrology and Floodplain Dynamics. Hydrology 2026, 13, 60. https://doi.org/10.3390/hydrology13020060
Abdullah F, Khan J, Jahan N, Islam AKMS, Hossain S. High-Frequency Multi-Satellite Observations of Brahmaputra River Hydrology and Floodplain Dynamics. Hydrology. 2026; 13(2):60. https://doi.org/10.3390/hydrology13020060
Chicago/Turabian StyleAbdullah, Faruque, Jamal Khan, Nasreen Jahan, A.K.M. Saiful Islam, and Sazzad Hossain. 2026. "High-Frequency Multi-Satellite Observations of Brahmaputra River Hydrology and Floodplain Dynamics" Hydrology 13, no. 2: 60. https://doi.org/10.3390/hydrology13020060
APA StyleAbdullah, F., Khan, J., Jahan, N., Islam, A. K. M. S., & Hossain, S. (2026). High-Frequency Multi-Satellite Observations of Brahmaputra River Hydrology and Floodplain Dynamics. Hydrology, 13(2), 60. https://doi.org/10.3390/hydrology13020060

