Stream Barrier Removal: Are New Approaches Possible in Small Rivers? The Case of the Selho River (Northwestern Portugal)
Abstract
1. Introduction
2. Materials and Methods
- –
- Phase 1—inventory preparation. Initially, we defined the data to be collected and included in the database to be built, taking into account the project objectives and identifying the barriers based on the implementation of geospatial technologies and preliminary visits to the Selho River [150,151,152,153].
- –
- Phase 2—Creating a Multi-Criteria Index. We developed a matrix, adopting a multi-objective approach with several criteria and indicators selected and combining different assessment methods. The eco-hydrologic and social metrics are presented in a Multi-Criteria Index, which we called the Environmental Condition Index (ECI) and will allow us to infer the size of the impact caused by each barrier, as a first step to support the removal decision.
- –
- Typology—the weirs were classified according to their heights (small dams or weirs), characteristics of their obstacles (wall/enclosure), and conditions (permanent/provisional). This followed the rules established in the Portuguese legislation, namely, in Decree-Law 21/2018 and in the Regulation of Small Dams, annexed to Decree-Law 409/93, of December 14, referring to small dams with a height of less than 10 m or with a height equal to or greater than 10 m and less than 15 m whose reservoirs have a storage capacity equal to or less than 1 hm3. Consequently, lower evaluation (0) was assigned to small dams (<10 m and >5 m) and higher (10) to provisional small structures (<1 m) made of wood or light materials (Table 1);
- –
- Body of water forming—we took into account the volume of the water retention that the barrier could promote and whether or not there was enough hydraulic slope to determine a waterfall or even allow free flow. We, therefore, assigned a value of 0 to barriers with a reservoir and 10 to those that did not interfere with river flow;
- –
- Passability—the height, slope, and construction characteristics of the weir were the elements considered to define the passability of fish species, which meant the existence of conditions to allow the passage of fish species upstream and downstream. Passability was dependent on several parameters (e.g., barrier height, water depth, barrier type, and presence of vertical drops) and varied depending on the swimming, jumping, and climbing capabilities of each fish species [13,154]. The attribution of values was according with the situation identified in each weir, considering the classes of “Unsurpassable” (value 0) to “Fully Transposable” (value 10);
- –
- Sediment accumulation—we measured sediment depth upstream of each barrier using a ½-inch Allen or a crow bar and, in some cases, using a probe. Higher evaluation was attributed to barriers with a small amount of or no sediment accumulation (7.5) and lower evaluation to the ones that promoted an accumulation superior to ¾ of the barrier height (0). Cases with sediment accumulation of about 50% of the height of the barrier were attributed a value of 1.875;
- –
- Erosion/sedimentation balance—we calculated the balance through the forms of erosion and sediment accumulation observed on the bed and banks, upstream and downstream of the weir. Considering the previous criteria evaluation, the erosion/sedimentation balance considered the relation of sediment accumulation both upstream and downstream of each barrier, the situations being considered with higher values when the barrier did not interfere with sediment flow (7.5), or when there was a balance on the sediments (5.625), and lower values when there was a significant difference between erosion and accumulation (0);
- –
- Downstream sediment loss—the classes were defined based on the relation between the sediments deposited/transported downstream of the barrier. The excessive transport of sediments downstream of the barrier was considered a negative factor, being valued with 0, whereas the maintenance of sediments was valued with 5;
- –
- Flow type—based on the observation of the current upstream of the barrier, we identified the type of flow according to those established in the reference works in fluvial geomorphology, with imperceptible flow valued at 0, and turbulent flow valued at 2.5.
| Hydromorphological Criterion (50%) | Class | Weighting | Value | References |
|---|---|---|---|---|
| Typology (10%) | [11,13,17,141,145,155,156,157,158,159,160,161,162] | |||
| Small dam/wall | 0 | 0 | ||
| Rockfill Weir | 1 | 2.5 | ||
| Weir with sill/drain | 2 | 5 | ||
| Provisional | 4 | 10 | ||
| Body of water forming (10%) | [72,143,155,157,158,163,164,165] | |||
| Reservoir | 0 | 0 | ||
| Backwater | 1 | 2.5 | ||
| With waterfall | 2 | 5 | ||
| Without waterfall | 3 | 7.5 | ||
| Without interference | 4 | 10 | ||
| Passability (7.50%) | [72,143,155,159,160,162,165] | |||
| Unsurpassable | 0 | 0 | ||
| Difficult | 1 | 1.875 | ||
| With device/easily transposable | 3 | 5.625 | ||
| Fully Transposable | 4 | 7.5 | ||
| Sediment accumulation (7.50%) | [26,155,156,157,159,160,161,162,163,164,166,167,168,169] | |||
| Very high | 0 | 0 | ||
| Preponderant | 1 | 1.875 | ||
| Null/No interference | 4 | 7.5 | ||
| Erosion/sedimentation balance (7.50%) | [26,155,156,159,162,163,164,167,168] | |||
| Strongly unbalanced | 0 | 0 | ||
| Balanced | 3 | 5.625 | ||
| Imperceptible/not visible | 4 | 7.5 | ||
| Downstream sediment loss (5%) | [26,155,156,160,162,163,166,167,168] | |||
| High | 0 | 0 | ||
| Intermediate | 1 | 1.25 | ||
| No loss/insignificant | 4 | 5 | ||
| Flow type (2.50%) | [26,155,157,159,163,164,167] | |||
| Standing water/imperceptible | 0 | 0 | ||
| Laminar | 2 | 1.25 | ||
| Chaotic/turbulent | 4 | 2.5 | ||
| Ecological Criterion (30%) | Class | Weighting | Value | References |
|---|---|---|---|---|
| Physical-chemical (7.50%) | [26,72,123,155,165,168,169,170,171] | |||
| pH (2.50%) | ||||
| Bad | 0 | 0 | ||
| Mediocre | 1 | 0.625 | ||
| Fair | 2 | 1.25 | ||
| Good | 3 | 1.875 | ||
| Excellent | 4 | 2.5 | ||
| Dissolved Oxygen (2.50%) | ||||
| Very bad | 0 | 0 | ||
| Bad | 1 | 0.625 | ||
| Fair | 2 | 1.25 | ||
| Good | 3 | 1.875 | ||
| Excellent | 4 | 2.5 | ||
| Conductivity (2.50%) | ||||
| Very bad | 0 | 0 | ||
| Bad | 1 | 0.625 | ||
| Fair | 2 | 1.25 | ||
| Good | 3 | 1.875 | ||
| Excellent | 4 | 2.5 | ||
| Margin structure (7.50%) | [26,72,155,156,157,159,161,162,169,172] | |||
| Without vegetation | 0 | 0 | ||
| Weed/invasive | 1 | 1.875 | ||
| Fragmented riparian vegetation | 3 | 5.625 | ||
| Continuous Riparian | 4 | 7.5 | ||
| Aquatic Vegetation (10%) | [26,72,155,157,159,162,165,169,172] | |||
| Without vegetation | 0 | 0 | ||
| Weed/invasive | 1 | 2.5 | ||
| Herbaceous | 2 | 5 | ||
| Aquatic | 3 | 7.5 | ||
| Varied | 4 | 10 | ||
| Solid Waste (5%) | [157] | |||
| Bed and banks | 0 | 0 | ||
| Bed or banks | 1 | 1.25 | ||
| Meaningless | 4 | 5 | ||
| Socio-Economic Criterion (20%) | Class | Weighting | Value | References |
|---|---|---|---|---|
| Status (10%) | [31,141,143,145,158,173,174] | |||
| Inactive | 0 | 0 | ||
| Functional | 2 | 5 | ||
| In operation | 4 | 10 | ||
| Legality (5%) | ||||
| Illegal | 0 | 0 | [31,141,145,173] | |
| Authorization | 2 | 2.5 | ||
| Concession | 4 | 5 | ||
| Function (5%) | [31,145,161,168,170,173,175,176] | |||
| None | 0 | 0 | ||
| Agricultural/industrial | 1 | 1.25 | ||
| Hydraulic | 2 | 2.5 | ||
| Multiple | 4 | 5 | ||
| Classification | Interval | |
|---|---|---|
| Excellent | 81–100 | |
| Good | 61–80 | |
| Fair | 41–60 | |
| Mediocre | 21–40 | |
| Bad | 0–20 | |
- –
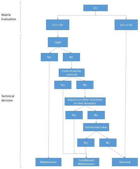
- Phase 3—Feasibility conditions and technical decision for the removal of the barriers. The ECI was created to understand the level of impact caused by the barriers of the Selho River. However, we considered the need to validate the results of the ECI with a technical decision to confirm or not the removal of the barriers that arose from the assessment of the feasibility conditions. The technical decision was based on a summary sheet implemented for each weir/dam, in which we included the ECI, the main impacts, and the main feasibility conditions, structured in a set of 9 items, which led the decision process to the most appropriate measure: location; characterization of the obstacle (structure); status; legal situation; impacts; ECI value; technical decision; justification; and viability.
- –
- Maintenance—for weirs with ECI greater than 60 points and a legal situation framed with the Portuguese Environment Agency (APA);
- –
- Removal—for weirs with ECI lower than 61 points and an illegal situation;
- –
- Conditional Maintenance—whenever one of the conditions defined for the “Removal” decision or other duly substantiated factors were not met. It was the case of the ignorance of the legality of the weir, the costs with barrier removal, impacts of removal in other structures or river/ecosystem dynamics, or patrimonial value of the infrastructure.
3. Results and Discussion
- –
- Landscape integration measures that favor the recovery of the riparian gallery with respect to some structures, like pipes, stormwater manholes, and sanitation;
- –
- Removal of illegal abandoned or ruined structures and equipment (manholes, canals, clandestine sewers, pipes, and overpasses).
- –
- Carvalho do Moinho weir—has concessions and measures to consider that should take into account the removal of invasive plants, cleaning the bottom of the dam, and recovery of the existing fish passage device;
- –
- Moinho do Buraco Factory Weir and Roldes Weir—although the technical and financial solutions are demanding, given the environmental and hydrological impacts, removal is the appropriate option for these two weirs. However, taking into account the historical character of the two hydraulic structures, we advise a photographic and video study for future memory on the local industrial heritage;
- –
- Weir and “levada” of Moinhos de Varandas—considering the local conditions that are associated with a high risk of flooding, a hydrological study and a survey should be carried out on the “levada” and the mills that still exist in this area that portray significant local importance.
4. Conclusions
Author Contributions
Funding
Data Availability Statement
Acknowledgments
Conflicts of Interest
References
- Reid, A.J.; Carlson, A.K.; Creed, I.F.; Eliason, E.J.; Gell, P.A.; Johnson, P.T.J.; Kidd, K.A.; MacCormack, T.J.; Olden, J.D.; Ormerod, S.J.; et al. Emerging Threats and Persistent Conservation Challenges for Freshwater Biodiversity. Biol. Rev. 2019, 94, 849–873. [Google Scholar] [CrossRef]
- Grizzetti, B.; Liquete, C.; Pistocchi, A.; Vigiak, O.; Zulian, G.; Bouraoui, F.; De Roo, A.; Cardoso, A.C. Relationship between Ecological Condition and Ecosystem Services in European Rivers, Lakes and Coastal Waters. Sci. Total Environ. 2019, 671, 452–465. [Google Scholar] [CrossRef]
- Grill, G.; Lehner, B.; Thieme, M.; Geenen, B.; Tickner, D.; Antonelli, F.; Babu, S.; Borrelli, P.; Cheng, L.; Crochetiere, H.; et al. Mapping the World’s Free-Flowing Rivers. Nature 2019, 569, 215–221. [Google Scholar] [CrossRef]
- Dudgeon, D.; Arthington, A.H.; Gessner, M.O.; Kawabata, Z.-I.; Knowler, D.J.; Lévêque, C.; Naiman, R.J.; Prieur-Richard, A.-H.; Soto, D.; Stiassny, M.L.J.; et al. Freshwater Biodiversity: Importance, Threats, Status and Conservation Challenges. Biol. Rev. 2006, 81, 163. [Google Scholar] [CrossRef]
- Ecohidráulica, S.L. An Analysis of River Fragmentation in the Spanish River Basins; Wetlands International-European Association, Centro Ibérico de Restauración Fluvial (CIREF): Madrid, Spain, 2016. [Google Scholar]
- Carpenter, S.R.; Stanley, E.H.; Vander Zanden, M.J. State of the World’s Freshwater Ecosystems: Physical, Chemical, and Biological Changes. Annu. Rev. Environ. Resour. 2011, 36, 75–99. [Google Scholar] [CrossRef]
- Poff, N.L.; Hart, D.D. How Dams Vary and Why It Matters for the Emerging Science of Dam Removal: An Ecological Classification of Dams Is Needed to Characterize How the Tremendous Variation in the Size, Operational Mode, Age, and Number of Dams in a River Basin Influences the Po. Bioscience 2002, 52, 659–668. [Google Scholar] [CrossRef]
- Csiki, S.; Rhoads, B.L. Hydraulic and Geomorphological Effects of Run-of-River Dams. Prog. Phys. Geogr. Earth Environ. 2010, 34, 755–780. [Google Scholar] [CrossRef]
- Lehner, B.; Liermann, C.R.; Revenga, C.; Vörösmarty, C.; Fekete, B.; Crouzet, P.; Döll, P.; Endejan, M.; Frenken, K.; Magome, J.; et al. High-resolution Mapping of the World’s Reservoirs and Dams for Sustainable River-flow Management. Front. Ecol. Environ. 2011, 9, 494–502. [Google Scholar] [CrossRef]
- World Commission on Dams. Dams and Development: A New Framework for Decision-Making; World Commission on Dams: London, UK, 2000. [Google Scholar]
- de Leaniz, C.G.; Jones, J.; Borger, L. Ranking of Europe’s River Basins for Dam Removal: An Evidence-Based Approach. Report for Arcadia; The Nature Conservancy: Arlington, VA, USA, 2021. [Google Scholar]
- Jones, J.; de Leaniz, C.G.; Belletti, B.; Börger, L.; Segura, G.; Bizzi, S.; van de Bund, W. Quantifying River Fragmentation from Local to Continental Scales: Data Management and Modelling Methods. Authorea 2020. pre-print. [Google Scholar] [CrossRef]
- AMBER. Adaptive Management of Barriers in European Rivers. Available online: https://portal.amber.international/barriers/# (accessed on 28 January 2022).
- Belletti, B.; Garcia de Leaniz, C.; Jones, J.; Bizzi, S.; Börger, L.; Segura, G.; Castelletti, A.; van de Bund, W.; Aarestrup, K.; Barry, J.; et al. More than One Million Barriers Fragment Europe’s Rivers. Nature 2020, 588, 436–441. [Google Scholar] [CrossRef]
- Newton, R.W.; Little, D.C. Mapping the Impacts of Farmed Scottish Salmon from a Life Cycle Perspective. Int. J. Life Cycle Assess. 2018, 23, 1018–1029. [Google Scholar] [CrossRef]
- de Leaniz, C.G. Weir Removal in Salmonid Streams: Implications, Challenges and Practicalities. Hydrobiologia 2008, 609, 83–96. [Google Scholar] [CrossRef]
- Office of Public Works. Design Guidance for Fish Passage on Small Barriers; Office of Public Works, Environment Section: Galway, Ireland, 2021. [Google Scholar]
- Rickard, C.; Day, R.; Purseglove, J. River Weirs–Good Practice Guide. Guide-Section A; Environment Agency: Bristol, UK, 2003. [Google Scholar]
- Rosenberg, D.M.; McCully, P.; Pringle, C.M. Global-Scale Environmental Effects of Hydrological Alterations: Introduction. Bioscience 2000, 50, 746–751. [Google Scholar] [CrossRef]
- Freeman, M.C.; Pringle, C.M.; Greathouse, E.A.; Freeman, B.J. Ecosystem-Level Consequences of Migratory Faunal Depletion Caused by Dams. In Biodiversity, Status, and Conservation of the World’s Shads; Limburg, K.E., Waldman, J.R., Eds.; American Fisheries Society: Bethesda, MD, USA, 2003; pp. 255–266. [Google Scholar]
- Catalano, M.J.; Bozek, M.A.; Pellett, T.D. Effects of Dam Removal on Fish Assemblage Structure and Spatial Distributions in the Baraboo River, Wisconsin. N. Am. J. Fish. Manag. 2007, 27, 519–530. [Google Scholar] [CrossRef]
- Burroughs, B.A.; Hayes, D.B.; Klomp, K.D.; Hansen, J.F.; Mistak, J. The Effects of the Stronach Dam Removal on Fish in the Pine River, Manistee County, Michigan. Trans. Am. Fish. Soc. 2010, 139, 1595–1613. [Google Scholar] [CrossRef]
- Jones, J.; Börger, L.; Tummers, J.; Jones, P.; Lucas, M.; Kerr, J.; Kemp, P.; Bizzi, S.; Consuegra, S.; Marcello, L.; et al. A Comprehensive Assessment of Stream Fragmentation in Great Britain. Sci. Total Environ. 2019, 673, 756–762. [Google Scholar] [CrossRef]
- Sun, J.; Galib, S.M.; Lucas, M.C. Are National Barrier Inventories Fit for Stream Connectivity Restoration Needs? A Test of Two Catchments. Water Environ. J. 2020, 34, 791–803. [Google Scholar] [CrossRef]
- Mantel, S.K.; Rivers-Moore, N.; Ramulifho, P. Small Dams Need Consideration in Riverscape Conservation Assessments. Aquat. Conserv. Mar. Freshw. Ecosyst. 2017, 27, 748–754. [Google Scholar] [CrossRef]
- Bulcock, M. The Geomorphic and Hydraulic Response to Complex Weir Removal: Evaluating the Risk in River Restoration. Ph.D. Thesis, Loughborough University, Loughborough, UK, 2021. [Google Scholar]
- Downward, S.; Skinner, K. Working Rivers: The Geomorphological Legacy of English Freshwater Mills. Area 2005, 37, 138–147. [Google Scholar] [CrossRef]
- Gough, P.; Philipsen, P.; Schollema, P.P.; Wanningen, H. From Sea to Source: International Guidance for the Restoration of Fish Migration Highways; Regional Water Authority Hunze en Aa´s: Veendam, The Netherlands, 2012. [Google Scholar]
- O’Hanley, J.R. Open Rivers: Barrier Removal Planning and the Restoration of Free-Flowing Rivers. J. Environ. Manag. 2011, 92, 3112–3120. [Google Scholar] [CrossRef]
- Jones, P.E.; Consuegra, S.; Börger, L.; Jones, J.; Garcia de Leaniz, C. Impacts of Artificial Barriers on the Connectivity and Dispersal of Vascular Macrophytes in Rivers: A Critical Review. Freshw. Biol. 2020, 65, 1165–1180. [Google Scholar] [CrossRef]
- European Commission. Biodiversity Strategy 2030. Barrier Removal for River Restoration; European Commission, Directorate—General for the Environment: Brussel, Belgium, 2022. [Google Scholar]
- Collier, K.J.; Quinn, J.M. Land-Use Influences Macroinvertebrate Community Response Following a Pulse Disturbance. Freshw. Biol. 2003, 48, 1462–1481. [Google Scholar] [CrossRef]
- Petts, G.E. Complex Response of River Channel Morphology Subsequent to Reservoir Construction. Prog. Phys. Geogr. Earth Environ. 1979, 3, 329–362. [Google Scholar] [CrossRef]
- Petts, G.E. Long-Term Consequences of Upstream Impoundment. Environ. Conserv. 1980, 7, 325–332. [Google Scholar] [CrossRef]
- Petts, G.E. Impounded Rivers: Perspectives for Ecological Management; John Wiley and Sons: Chichester, UK, 1984. [Google Scholar]
- Williams, G.P.; Wolman, M.G. Downstream Effects of Dams on Alluvial Rivers; United States Department of the Interior: Washigton, DC, USA, 1984. [Google Scholar]
- Kemp, P.S.; O’Hanley, J.R. Procedures for Evaluating and Prioritising the Removal of Fish Passage Barriers: A Synthesis. Fish. Manag. Ecol. 2010, 17, 297–322. [Google Scholar] [CrossRef]
- Staggs, M.; Lyons, J.; Visser, K. Habitat Restoration Following Dam Removal on the Milwaukee River at West Bend. In Wisconsin’s Biodiversity as a Management Issue: A Report to Department of Natural Resource Managers; Wisconsin Department of Natural Resources: Wisconsin Rapids, WI, USA, 1995; pp. 202–203. [Google Scholar]
- Stanford, J.A.; Ward, J.V.; Liss, W.J.; Frissell, C.A.; Williams, R.N.; Lichatowich, J.A.; Coutant, C.C. A General Protocol for Restoration of Regulated Rivers. Regul. Rivers Res. Manag. 1996, 12, 391–413. [Google Scholar] [CrossRef]
- Master, L.L.; Flack, S.R.; Stein, B.A. Rivers of Life: Critical Watersheds for Protecting Freshwater Diversity; The Nature Conservancy: Arlington, VA, USA, 1998. [Google Scholar]
- Hayes, D.B.; Dodd, H.; Lessard, J. Effects of Small Dams on Cold Water Stream Fish Communities. In Proceedings of the 4th World Fisheries Congress, 2006, Seattle, WA, USA; American Fisheries Society: Vancouver, BC, Canada, 2006; pp. 587–602. [Google Scholar]
- Helms, B.S.; Werneke, D.C.; Gangloff, M.M.; Hartfield, E.E.; Feminella, J.W. The Influence of Low-Head Dams on Fish Assemblages in Streams across Alabama. J. N. Am. Benthol. Soc. 2011, 30, 1095–1106. [Google Scholar] [CrossRef]
- Gardner, C.; Coghlan, S.M.; Zydlewski, J.; Saunders, R. Distribution and Abundance of Stream Fishes in Relation to Barriers: Implications for Monitoring Stream Recovery after Barrier Removal. River Res. Appl. 2013, 29, 65–78. [Google Scholar] [CrossRef]
- Anderson, D.; Moggridge, H.; Warren, P.; Shucksmith, J. The Impacts of ‘Run-of-River’ Hydropower on the Physical and Ecological Condition of Rivers. Water Environ. J. 2015, 29, 268–276. [Google Scholar] [CrossRef]
- Kondolf, G.M. PROFILE: Hungry Water: Effects of Dams and Gravel Mining on River Channels. Environ. Manag. 1997, 21, 533–551. [Google Scholar] [CrossRef]
- Beechie, T.; Beamer, E.; Wasserman, L. Estimating Coho Salmon Rearing Habitat and Smolt Production Losses in a Large River Basin, and Implications for Habitat Restoration. N. Am. J. Fish. Manag. 1994, 14, 797–811. [Google Scholar] [CrossRef]
- Ward, J.V.; Stanford, J.A. The Ecology of Regulated Streams: Past Accomplishments and Directions for Future Research. In Regulated Streams; Springer: Boston, MA, USA, 1987; pp. 391–409. [Google Scholar]
- Noonan, M.J.; Grant, J.W.A.; Jackson, C.D. A Quantitative Assessment of Fish Passage Efficiency. Fish Fish. 2012, 13, 450–464. [Google Scholar] [CrossRef]
- Gauld, N.R.; Campbell, R.N.B.; Lucas, M.C. Reduced Flow Impacts Salmonid Smolt Emigration in a River with Low-Head Weirs. Sci. Total Environ. 2013, 458–460, 435–443. [Google Scholar] [CrossRef] [PubMed]
- Wild Trout Trust. Weirs, Dams and Other Structures: Their Effects on Wild Brown Trout—WTT Information Paper; Wild Trout Trust: Winchester, UK, 2008. [Google Scholar]
- Aarestrup, K.; Nielsen, C.; Koed, A. Net Ground Speed of Downstream Migrating Radio-Tagged Atlantic Salmon (Salmo salar L.) and Brown Trout (Salmo trutta L.) Smolts in Relation to Environmental Factors. In Aquatic Telemetry; Springer: Dordrecht, The Netherlands, 2002; pp. 95–102. [Google Scholar]
- Suttle, K.B.; Power, M.E.; Levine, J.M.; McNeely, C. How Fine Sediment in Riverbeds Impairs Growth and Survival of Juvenile Salmonids. Ecol. Appl. 2004, 14, 969–974. [Google Scholar] [CrossRef]
- Bunn, S.E.; Arthington, A.H. Basic Principles and Ecological Consequences of Altered Flow Regimes for Aquatic Biodiversity. Environ. Manag. 2002, 30, 492–507. [Google Scholar] [CrossRef]
- Kelly, D.W.; Bailey, R.J.; MacNeil, C.; Dick, J.T.A.; McDonald, R.A. Invasion by the Amphipod Gammarus Pulex Alters Community Composition of Native Freshwater Macroinvertebrates. Divers. Distrib. 2006, 12, 525–534. [Google Scholar] [CrossRef]
- Moilanen, A.; Nieminen, M. Simple Connectivity Measures in Spatial Ecology. Ecology 2002, 83, 1131–1145. [Google Scholar] [CrossRef]
- Fahrig, L.; Merriam, G. Habitat Patch Connectivity and Population Survival. Ecology 1985, 66, 1762–1768. [Google Scholar] [CrossRef]
- Northcote, T.G. Migratory Behaviour of Fish and Its Significance to Movement through Riverine Fish Passage Facilities. In Migration and Fish Bypasses; Jungwirth, M., Schmutz, S., Weiss, S., Eds.; Fishing News Books: Oxford, UK, 1998; pp. 3–18. [Google Scholar]
- Winemiller, K.O.; McIntyre, P.B.; Castello, L.; Fluet-Chouinard, E.; Giarrizzo, T.; Nam, S.; Baird, I.G.; Darwall, W.; Lujan, N.K.; Harrison, I.; et al. Balancing Hydropower and Biodiversity in the Amazon, Congo, and Mekong. Science 2016, 351, 128–129. [Google Scholar] [CrossRef]
- Spens, J.; Englund, G.; Lundqvist, H. Network Connectivity and Dispersal Barriers: Using Geographical Information System (GIS) Tools to Predict Landscape Scale Distribution of a Key Predator (Esox lucius) among Lakes. J. Appl. Ecol. 2007, 44, 1127–1137. [Google Scholar] [CrossRef]
- Slawski, T.M.; Veraldi, F.M.; Pescitelli, S.M.; Pauers, M.J. Effects of Tributary Spatial Position, Urbanization, and Multiple Low-Head Dams on Warmwater Fish Community Structure in a Midwestern Stream. N. Am. J. Fish. Manag. 2008, 28, 1020–1035. [Google Scholar] [CrossRef]
- Sheer, M.B.; Steel, E.A. Lost Watersheds: Barriers, Aquatic Habitat Connectivity, and Salmon Persistence in the Willamette and Lower Columbia River Basins. Trans. Am. Fish. Soc. 2006, 135, 1654–1669. [Google Scholar] [CrossRef]
- World Wildlife Fund (WWF). The Status of Wild Atlantic Salmon: A River by River Assessment; World Wildlife Fund (WWF): Washington, DC, USA, 2001. [Google Scholar]
- Drinkwater, K.F.; Frank, K.T. Effects of River Regulation and Diversion on Marine Fish and Invertebrates. Aquat. Conserv. Mar. Freshw. Ecosyst. 1994, 4, 135–151. [Google Scholar] [CrossRef]
- Poff, N.L.; Allan, J.D.; Bain, M.B.; Karr, J.R.; Prestegaard, K.L.; Richter, B.D.; Sparks, R.E.; Stromberg, J.C. The Natural Flow Regime. Bioscience 1997, 47, 769–784. [Google Scholar] [CrossRef]
- Deinet, S.; Scott-Gatty, K.; Rotton, H.; Twardek, W.M.; Marconi, V.; McRae, L.; Baumgartner, L.J.; Brink, K.; Claussen, J.E.; Cooke, S.J.; et al. The Living Planet Index (LPI) for Migratory Freshwater Fish—Technical Report; World Fish Migration Foundation: Groningen, The Netherlands, 2020. [Google Scholar]
- Costigan, K.H.; Daniels, M.D.; Perkin, J.S.; Gido, K.B. Longitudinal Variability in Hydraulic Geometry and Substrate Characteristics of a Great Plains Sand-Bed River. Geomorphology 2014, 210, 48–58. [Google Scholar] [CrossRef]
- Pearson, A.J.; Pizzuto, J. Bedload Transport over Run-of-River Dams, Delaware, USA. Geomorphology 2015, 248, 382–395. [Google Scholar] [CrossRef]
- Stanley, E.H.; Luebke, M.A.; Doyle, M.W.; Marshall, D.W. Short-Term Changes in Channel Form and Macroinvertebrate Communities Following Low-Head Dam Removal. J. N. Am. Benthol. Soc. 2002, 21, 172–187. [Google Scholar] [CrossRef]
- Poeppl, R.E.; Keesstra, S.D.; Hein, T. The Geomorphic Legacy of Small Dams—An Austrian Study. Anthropocene 2015, 10, 43–55. [Google Scholar] [CrossRef]
- Frenette, R.; Munteanu, A. Vertically Integrated Numerical Model to Simulate Breach Formation by Flow Overtopping Earth-Filled Dams: Hydraulics. J. Hydraul. Res. 2005, 43, 408–416. [Google Scholar] [CrossRef]
- Bushaw-Newton, K.L.; Hart, D.D.; Pizzuto, J.E.; Thomson, J.R.; Egan, J.; Ashley, J.T.; Johnson, T.E.; Horwitz, R.J.; Keeley, M.; Lawrence, J.; et al. An Integrative Approach towards Understanding Ecological Responses to Dam Removal: The Manatawny Creek Study. JAWRA J. Am. Water Resour. Assoc. 2002, 38, 1581–1599. [Google Scholar] [CrossRef]
- Collins, M.; Lucey, K.; Lambert, B.; Kachmar, J.; Turek, J.; Hutchins, E.; Purinton, T.; Neils, D. Stream Barrier Removal Monitoring Guide; Gulf of Maine Council on the Marine Environment: Portland, ME, USA, 2007. [Google Scholar]
- Major, J.J.; O’Connor, J.E.; Podolak, C.J.; Keith, M.K.; Grant, G.E.; Spicer, K.R.; Pittman, S.; Bragg, H.M.; Wallick, J.R.; Tanner, D.Q.; et al. Geomorphic Response of the Sandy River, Oregon, to Removal of Marmot Dam; Profession; U.S. Geological Survey: Reston, VA, USA, 2012. [Google Scholar]
- Costigan, K.H.; Ruffing, C.M.; Perkin, J.S.; Daniels, M.D. Rapid Response of a Sand-Dominated River to Installation and Removal of a Temporary Run-of-the-River Dam. River Res. Appl. 2016, 32, 110–124. [Google Scholar] [CrossRef]
- Fencl, J.S.; Mather, M.E.; Costigan, K.H.; Daniels, M.D. How Big of an Effect Do Small Dams Have? Using Geomorphological Footprints to Quantify Spatial Impact of Low-Head Dams and Identify Patterns of Across-Dam Variation. PLoS ONE 2015, 10, e0141210. [Google Scholar] [CrossRef] [PubMed]
- Fencl, A.; Clark, V.; Mehta, V.; Purkey, D.; Davis, M.; Yates, D. Water for Electricity: Resource Scarcity, Climate Change and Business in a Finite World; Stockholm Environment Institute: Stockholm, Sweden, 2012. [Google Scholar]
- Thoms, M.C.; Walker, K.F. Channel Changes Associated with Two Adjacent Weirs on a Regulated Lowland Alluvial River. Regul. Rivers Res. Manag. 1993, 8, 271–284. [Google Scholar] [CrossRef]
- Salant, N.L.; Schmidt, J.C.; Budy, P.; Wilcock, P.R. Unintended Consequences of Restoration: Loss of Riffles and Gravel Substrates Following Weir Installation. J. Environ. Manag. 2012, 109, 154–163. [Google Scholar] [CrossRef]
- Sear, D.A. Morphological and Sedimentological Changes in a Gravel-Bed River Following 12 Years of Flow Regulation for Hydropower. Regul. Rivers Res. Manag. 1995, 10, 247–264. [Google Scholar] [CrossRef]
- Powell, D.M. Patterns and Processes of Sediment Sorting in Gravel-Bed Rivers. Prog. Phys. Geogr. Earth Environ. 1998, 22, 1–32. [Google Scholar] [CrossRef]
- Surian, N. Downstream Variation in Grain Size along an Alpine River: Analysis of Controls and Processes. Geomorphology 2002, 43, 137–149. [Google Scholar] [CrossRef]
- Moussavi-Harami, R.; Mahboubi, A.; Khanehbad, M. Analysis of Controls on Downstream Fining along Three Gravel-Bed Rivers in the Band-e-Golestan Drainage Basin NE Iran. Geomorphology 2004, 61, 143–153. [Google Scholar] [CrossRef]
- Rice, S. Which Tributaries Disrupt Downstream Fining along Gravel-Bed Rivers? Geomorphology 1998, 22, 39–56. [Google Scholar] [CrossRef]
- Li, T.; Li, S.; Liang, C.; Bush, R.T.; Xiong, L.; Jiang, Y. A Comparative Assessment of Australia’s Lower Lakes Water Quality under Extreme Drought and Post-Drought Conditions Using Multivariate Statistical Techniques. J. Clean. Prod. 2018, 190, 1–11. [Google Scholar] [CrossRef]
- Cote, D.; Kehler, D.G.; Bourne, C.; Wiersma, Y.F. A New Measure of Longitudinal Connectivity for Stream Networks. Landsc. Ecol. 2009, 24, 101–113. [Google Scholar] [CrossRef]
- Jackson, C.R.; Pringle, C.M. Ecological Benefits of Reduced Hydrologic Connectivity in Intensively Developed Landscapes. Bioscience 2010, 60, 37–46. [Google Scholar] [CrossRef]
- Buddendorf, W.B.; Malcolm, I.A.; Geris, J.; Wilkinson, M.E.; Soulsby, C. Metrics to Assess How Longitudinal Channel Network Connectivity and In-Stream Atlantic Salmon Habitats Are Impacted by Hydropower Regulation. Hydrol. Process. 2017, 31, 2132–2142. [Google Scholar] [CrossRef]
- Griffin, I.; Perfect, C.; Wallace, M. River Restoration and Biodiversity; Natural Heritage Commissioned Report No. 817; IUCN: Gland, Switzerland, 2015. [Google Scholar]
- Gough, P.; Fernandez-Garrido, P.; Van herk, J. Dam Removal. A Viable Solution for the Future of Our European Rivers; Dam Removal Europe: Manchester, UK, 2018. [Google Scholar]
- Walter, R.C.; Merritts, D.J. Natural Streams and the Legacy of Water-Powered Mills. Science 2008, 319, 299–304. [Google Scholar] [CrossRef]
- Doyle, M.W.; Stanley, E.H.; Orr, C.H.; Selle, A.R.; Sethi, S.A.; Harbor, J.M. Stream Ecosystem Response to Small Dam Removal: Lessons from the Heartland. Geomorphology 2005, 71, 227–244. [Google Scholar] [CrossRef]
- Clavero, M.; Blanco-Garrido, F.; Prenda, J. Fish Fauna in Iberian Mediterranean River Basins: Biodiversity, Introduced Species and Damming Impacts. Aquat. Conserv. Mar. Freshw. Ecosyst. 2004, 14, 575–585. [Google Scholar] [CrossRef]
- Bednarek, A.T. Undamming Rivers: A Review of the Ecological Impacts of Dam Removal. Environ. Manag. 2001, 27, 803–814. [Google Scholar] [CrossRef]
- Shaffer, J.A.; Crain, P.; Winter, B.; McHenry, M.L.; Lear, C.; Randle, T.J. Nearshore Restoration of the Elwha River through Removal of the Elwha and Glines Canyon Dams: An Overview. Northwest Sci. 2008, 82, 48–58. [Google Scholar] [CrossRef]
- Andrews, E.D. Downstream Effects of Flaming Gorge Reservoir on the Green River, Colorado and Utah. GSA Bull. 1986, 97, 1012–1023. [Google Scholar] [CrossRef]
- Graf, W.L. Downstream Hydrologic and Geomorphic Effects of Large Dams on American Rivers. Geomorphology 2006, 79, 336–360. [Google Scholar] [CrossRef]
- Magilligan, F.J.; Nislow, K.H. Hydrologic Alteration in a Changing Landscape: Effects of Impoundment in the Upper Connecticut River Basin, USA. J. Am. Water Resour. Assoc. 2001, 37, 1551–1569. [Google Scholar] [CrossRef]
- Magilligan, F.J.; Nislow, K.H.; Graber, B.E. Scale-Independent Assessment of Discharge Reduction and Riparian Disconnectivity Following Flow Regulation by Dams. Geology 2003, 31, 569–572. [Google Scholar] [CrossRef]
- Perry, C.A. Effects of Reservoirs on Flood Discharges in the Kansas and Missouri River Basins, 1993; United States Geological Survey: Washington, DC, USA, 1994. [Google Scholar] [CrossRef]
- Williams, G.P. The Case of the Shrinking Channels: The North Platte and Platte Rivers in Nebraska; United States Geological Survey: Washington, DC, USA, 1978. [Google Scholar]
- Campo, J.; Sancholuz, L. Biogeochemical Impacts of Submerging Forests through Large Dams in the Río Negro, Uruguay. J. Environ. Manag. 1998, 54, 59–66. [Google Scholar] [CrossRef]
- American Rivers, Friends of the Earth and Trout Unlimited. Dam Removal Success Stories: Restoring Rivers through Se-Lective Removal of Dams That Don’t Make Sense; American Rivers, Friends of the Earth and Trout Unlimited: Washington, DC, USA, 1999. [Google Scholar]
- Pejchar, L.; Warner, K.D. A River Might Run Through It Again: Criteria for Consideration of Dam Removal and Interim Lessons from California. Environ. Manag. 2001, 28, 561–575. [Google Scholar]
- Roni, P.; Beechie, T.J.; Bilby, R.E.; Leonetti, F.E.; Pollock, M.M.; Pess, G.R. A Review of Stream Restoration Techniques and a Hierarchical Strategy for Prioritizing Restoration in Pacific Northwest Watersheds. N. Am. J. Fish. Manag. 2002, 22, 1–20. [Google Scholar] [CrossRef]
- Hughes, F.M.R.; Rood, S.B. Allocation of River Flows for Restoration of Floodplain Forest Ecosystems: A Review of Approaches and Their Applicability in Europe. Environ. Manag. 2003, 32, 12–33. [Google Scholar] [CrossRef]
- Pess, G.R.; McHenry, M.L.; Beechie, T.J.; Davies, J. Biological Impacts of the Elwha River Dams and Potential Salmonid Responses to Dam Removal. Northwest Sci. 2008, 82, 72–90. [Google Scholar] [CrossRef]
- Silva, A.T.; Lucas, M.C.; Castro-Santos, T.; Katopodis, C.; Baumgartner, L.J.; Thiem, J.D.; Aarestrup, K.; Pompeu, P.S.; O’Brien, G.C.; Braun, D.C.; et al. The Future of Fish Passage Science, Engineering, and Practice. Fish Fish. 2018, 19, 340–362. [Google Scholar] [CrossRef]
- MacBroom, J.G.; Schiff, R. Sediment Management at Small Dam Removal Sites. Chall. Dam Remov. River Restor. 2013, 21, 67–79. [Google Scholar]
- Wildman, L.A.S.; MacBroom, J.G. The Evolution of Gravel Bed Channels after Dam Removal: Case Study of the Anaconda and Union City Dam Removals. Geomorphology 2005, 71, 245–262. [Google Scholar] [CrossRef]
- Doyle, M.W.; Stanley, E.H.; Harbor, J.M. Geomorphic Analogies for Assessing Probable Channel Response to Dam Removal. JAWRA J. Am. Water Resour. Assoc. 2002, 38, 1567–1579. [Google Scholar] [CrossRef]
- Hart, D.D.; Johnson, T.E.; Bushaw-Newton, K.L.; Horwitz, R.J.; Bednarek, A.T.; Charles, D.F.; Kreeger, D.A.; Velinsky, D.J. Dam Removal: Challenges and Opportunities for Ecological Research and River Restoration: We Develop a Risk Assessment Framework for Understanding How Potential Responses to Dam Removal Vary with Dam and Watershed Characteristics, Which Can Lead to More Ef. Bioscience 2002, 52, 669–682. [Google Scholar] [CrossRef]
- Pizzuto, J. Effects of Dam Removal on River Form and Process: Although Many Well-Established Concepts of Fluvial Geomorphology Are Relevant for Evaluating the Effects of Dam Removal, Geomorphologists Remain Unable to Forecast Stream Channel Changes Caused by the Remo. Bioscience 2002, 52, 683–691. [Google Scholar] [CrossRef]
- Schumm, S.A.; Harvey, M.D.; Watson, C.C. Incised Channels: Morphology, Dynamics, and Control; Water Resources Publications: Littleton, CO, USA, 1984. [Google Scholar]
- Thomas, R.J.; Constantine, J.A.; Gough, P.; Fussell, B. Rapid CHannel Widening Following Weir Removal Due to Bed-Material Wave Dispersion on the River Monnow, Wales. River Res. Appl. 2015, 31, 1017–1027. [Google Scholar] [CrossRef]
- Cantelli, A.; Paola, C.; Parker, G. Experiments on Upstream-Migrating Erosional Narrowing and Widening of an Incisional Channel Caused by Dam Removal. Water Resour. Res. 2004, 40, 1–12. [Google Scholar] [CrossRef]
- Wong, M.; Cantelli, A.; Paola, C.; Parker, G. Erosional Narrowing after Dam Removal: Theory and Numerical Model. In Critical Transitions in Water and Environmental Resources Management; American Society of Civil Engineers: Reston, VA, USA, 2004; pp. 1–10. [Google Scholar]
- Howard, A.J.; Coulthard, T.J.; Knight, D. The Potential Impact of Green Agendas on Historic River Landscapes: Numerical Modelling of Multiple Weir Removal in the Derwent Valley Mills World Heritage Site, UK. Geomorphology 2017, 293, 37–52. [Google Scholar] [CrossRef][Green Version]
- Larinier, M. Environmental Issues, Dams and Fish Migration. In Dams, Fish and Fisheries: Opportunities, Challenges and Conflict Resolution; Marmulla, G., Ed.; Food and Agriculture Organization (FAO): Rome, Italy, 2001; pp. 45–89. ISBN 92-5-104694-8. [Google Scholar]
- Roscoe, D.W.; Hinch, S.G. Effectiveness Monitoring of Fish Passage Facilities: Historical Trends, Geographic Patterns and Future Directions. Fish Fish. 2010, 11, 12–33. [Google Scholar] [CrossRef]
- Ferguson, J.W.; Williams, J.G.; Meyer, E. Recommendations for Improving Fish Passage at the Stornorrfors Power Station on the Umeälven, Umeå, Sweden; US Department of Commerce, National Marine Fisheries Service, North-West Fisheries Science Center: Seattle, WA, USA, 2002. [Google Scholar]
- European Environment Agency (EEA) European Waters—Assessment of Status and Pressures. 2018. Available online: https://www.eea.europa.eu/publications/state-ofwater (accessed on 18 August 2021).
- World Wildlife Fund (WWF). The Potential of Barrier Removal to Reconnect Europe’s Rivers; World Wildlife Fund (WWF): Washington, DC, USA, 2021. [Google Scholar]
- European Commission. Directive 2000/60/EC of the European Parliament and of the Council of 23 October 2000 Establishing a Framework for the Community Action in the Field of Water Policy; Official Journal of the European Commission—Legis: Brussels, Belgium, 2000; Volume 327, pp. 1–72. [Google Scholar]
- Mader, H.; Maier, C. A Method for Prioritizing the Reestablishment of River Continuity in Austrian Rivers. Hydrobiologia 2008, 609, 277–288. [Google Scholar] [CrossRef]
- Opperman, J.J.; Luster, R.; McKenney, B.A.; Roberts, M.; Meadows, A.W. Ecologically Functional Floodplains: Connectivity, Flow Regime, and Scale1. JAWRA J. Am. Water Resour. Assoc. 2010, 46, 211–226. [Google Scholar] [CrossRef]
- OART (Ouse and Adur Rivers Trust). Buxted Park Weir Removal. Available online: http://www.oart.org.uk/our-work/projects/restoration-projects/middle-ouse-restorationof-physical-habitats-morph/buxted-park (accessed on 21 March 2016).
- Doyle, M.W.; Stanley, E.H.; Harbor, J.M. Hydrogeomorphic Controls on Phosphorus Retention in Streams. Water Resour. Res. 2003, 39, 1–17. [Google Scholar] [CrossRef]
- Fjeldstad, H.-P.; Barlaup, B.T.; Stickler, M.; Gabrielsen, S.-E.; Alfredsen, K. Removal of Weirs and the Influence on Physical Habitat for Salmonids in a Norwegian River. River Res. Appl. 2012, 28, 753–763. [Google Scholar] [CrossRef]
- Im, D.; Kang, H.; Kim, K.-H.; Choi, S.-U. Changes of River Morphology and Physical Fish Habitat Following Weir Removal. Ecol. Eng. 2011, 37, 883–892. [Google Scholar] [CrossRef]
- Environment Agency. Channel Management Handbook, Report–SC110002.130; Flood and Coastal Erosion Risk Management Research and Development Programme, Environment Agency: Bristol, UK, 2015. [Google Scholar]
- Elbourne, N.; Hammond, D.; Mant, J. Weir Removal, Lowering and Modification: A Review of Best Practice; Environment Agency: Bristol, UK, 2013. [Google Scholar]
- King, S.; O’Hanley, J.R. Optimal Fish Passage Barrier Removal—Revisited. River Res. Appl. 2016, 32, 418–428. [Google Scholar] [CrossRef]
- McKay, S.K.; Cooper, A.R.; Diebel, M.W.; Elkins, D.; Oldford, G.; Roghair, C.; Wieferich, D. Informing Watershed Connectivity Barrier Prioritization Decisions: A Synthesis. River Res. Appl. 2017, 33, 847–862. [Google Scholar] [CrossRef]
- McKay, S.K.; Martin, E.H.; McIntyre, P.B.; Milt, A.W.; Moody, A.T.; Neeson, T.M. A Comparison of Approaches for Prioritizing Removal and Repair of Barriers to Stream Connectivity. River Res. Appl. 2020, 36, 1754–1761. [Google Scholar] [CrossRef]
- Moody, A.T.; Neeson, T.M.; Wangen, S.; Dischler, J.; Diebel, M.W.; Milt, A.; Herbert, M.; Khoury, M.; Yacobson, E.; Doran, P.J.; et al. Pet Project or Best Project? Online Decision Support Tools for Prioritizing Barrier Removals in the Great Lakes and Beyond. Fisheries 2017, 42, 57–65. [Google Scholar] [CrossRef]
- Müller, H.; Hörbinger, S.; Franta, F.; Mendes, A.; Li, J.; Cao, P.; Baoligao, B.; Xu, F.; Rauch, H.P. Hydromorphological Assessment as the Basis for Ecosystem Restoration in the Nanxi River Basin (China). Land 2022, 11, 193. [Google Scholar] [CrossRef]
- Branco, P.; Segurado, P.; Santos, J.M.; Ferreira, M.T. Prioritizing Barrier Removal to Improve Functional Connectivity of Rivers. J. Appl. Ecol. 2014, 51, 1197–1206. [Google Scholar] [CrossRef]
- Sneddon, C.S.; Barraud, R.; Germaine, M.-A. Dam Removals and River Restoration in International Perspective. Water Altern. 2017, 10, 648–654. [Google Scholar]
- AMBER. AMBER BARRIER ATLAS. Available online: https://amber.international/ (accessed on 7 June 2022).
- Lozano, P.J.; Varela, R.; Lozano, A.; Meaza, G. Valoración Biogeográfica de Los Robledales Relictos de Quercus Petraea Del País Vasco y Navarra. Conserv. Gestión Restauración Biodivers. 2020, 41, 579–590. [Google Scholar] [CrossRef]
- Conselho Nacional da Água República Portuguesa. Grupo de Trabalho Para a Identificação, Estudo e Planeamento Da Remoção de Infraestruturas Hidráulicas Obsoletas; Conselho Nacional da Água República Portuguesa—Ambiente: Lisboa, Portugal, 2017. [Google Scholar]
- Cortes, R.M.V.; Peredo, A.; Terêncio, D.P.S.; Sanches Fernandes, L.F.; Moura, J.P.; Jesus, J.J.B.; Magalhães, M.P.M.; Ferreira, P.J.S.; Pacheco, F.A.L. Undamming the Douro River Catchment: A Stepwise Approach for Prioritizing Dam Removal. Water 2019, 11, 693. [Google Scholar] [CrossRef]
- Confederación Hidrográfica del Duero. Diagnóstico de La Conectividad Longitudinal de La Cuenca Del Duero; Clave 452-.; Confederación Hidrográfica del Duero: Valladolid, Spain, 2010. [Google Scholar]
- Pinto, T. Critérios de decisão de remoção de estruturas hidráulicas existentes em cursos de água: Aplicação a um trecho de um Rio da área dejurisdição da ARH do Norte I.P. Tese de Mestrado em Engenharia do Ambiente—Gestão; Faculdade de Engenharia da Universidade do Porto: Porto, Portugal, 2011. [Google Scholar]
- Bochechas, J. Avaliação Da Continuidade Fluvial Em Portugal; Instituto de Conservação da Natureza e Florestas (ICNF): Lisboa, Portugal, 2014. [Google Scholar]
- APA. Plano de Gestão Da Região Hidrográfica Do Cávado, Ave e Leça. Relatório de Base. Parte 2—Caracterização e Diagnóstico Da Região Hidrográfica; Ministério da Agricultura, do Mar, do Ambiente e do Ordenamento do Território, Agência Portuguesa do Ambiente (APA), Administração da Região Hidrográfica Norte: Porto, Portugal, 2012. [Google Scholar]
- Ramião, J. Influence of River Ecological Condition on Changes in Physico-Chemical Water Parameters along Rivers, Escola de Ciências. Ph.D. Thesis, Universidade do Minho, Braga, Portugal, 2015. [Google Scholar]
- Laboratório da Paisagem Reativar Guimarães. Available online: https://labpaisagem.pt/projetos/reactivar-guimaraes/ (accessed on 11 October 2022).
- Vieira, A.; Costa, F.; Martins, R. Inventariação e Avaliação Ambiental de Obstáculos No Rio Selho Para a Decisão de Remoção e Valorização Da Linha de Água; Centro de Estudos em Comunicação e Sociedade: Braga, Portugal; Laboratório da Paisagem: Guimarães, Portuagl, 2021. [Google Scholar]
- Costa, F.S. PRIOS-Projeto de Reabilitação Do Rio Selho: Um Exemplo de Intervenção Na Zona Urbana de Guimarães. In Proceedings of the Actas do II Congresso Internacional de Engenharia Civil e Território “Água, Cultura e Sociedade”, 20–21 May 2013; Colegio de Ingenieros de Caminos, Canales y Puertos de Galicia: Vigo, Spain, 2013; pp. 495–506. [Google Scholar]
- Costa, F.; Vieira, A. Decision Support Tools for River Restoration: The Implementation of the “River Habitat Survey” Methodology on the River Selho (Guimarães Municipality, Northwest Portugal). Hydrology 2021, 8, 69. [Google Scholar] [CrossRef]
- Vieira, A.; Costa, F.; Bento-Gonçalves, A. Metodologias Para a Caraterização e Análise Hidromorfológica Dos Cursos de Água Do Município de Guimarães. In Proceedings of the III Simpósio de Pesquisa em Geografia, Guimarães, Portugal, 4 November 2016; UMDGEO—Departamento de Geografia da Universidade do Minho: Guimarães, Portugal, 2017; pp. 5–17. [Google Scholar]
- Vieira, A.; Costa, F.; Bento-Gonçalves, A. Caraterização e Análise Geográfica Dos Cursos de Água Do Município de Guimarães; Centro de Estudos em Geografia e Ordenamento do Território; Câmara Municipal de Guimarães: Guimarães, Portugal, 2016. [Google Scholar]
- Baudoin, J.-M.; Burgun, V.; Chanseau, M.; Larinier, M.; Ovidio, M.; Sremski, W.; Steinbach, P.; Voegtle, B. The ICE Protocol for Ecological Continuity—Assessing the Passage of Obstacles by Fish. Concepts, Design and Application; Onema, Université de Liège: Liège, Belgium, 2014. [Google Scholar]
- Beatty, S.; Allen, M.; Lymbery, A.; Storer, T.; White, G.; Morgan, D.; Ryan, T. Novel Methods for Managing Freshwater Refuges against Climate Change in Southern Australia: Evaluating Small Barrier Removal to Improve Refuge Connectivity—A Global Review of Barrier Decommissioning and a Process for Southern Australia in a Drying Clima; National Climate Change Adaptation Research Facility: Gold Coast, Australia, 2013. [Google Scholar]
- Cortes, R.M.V.; Teixeira, A.; Crespi, A.; Oliveira, S.; Varejão, E.; Pereira, A. Plano de Bacía Hidrográfica Do Rio Lima. 1a Fase. Análise e Diagnóstico Da Situação de Referência (Componente Ambiental); Anexo 9.; Ministério do Ambiente: Lisboa Portugal, 1999. [Google Scholar]
- Environment Agency. River Habitat Survey in Britain and Ireland: Field Survey Guidance Manual; River Habi; Environment Agency: Bristol, UK, 2003. [Google Scholar]
- Ministério do Planeamento e das Infraestruturas. Decreto-Lei n.o 21/2018, de 28 de Março; Diário da República n.o 62/2018, Série I de 2018-03-28; Ministério do Planeamento e das Infraestruturas: Lisboa, Portugal, 2018; pp. 1433–1454. [Google Scholar]
- Hohensinner, S.; Hauer, C.; Muhar, S. River Morphology, Channelization, and Habitat Restoration. In Riverine Ecosystem Management: Science for Governing Towards a Sustainable Future; Schmutz, S., Sendzimir, J., Eds.; Springer International Publishing: Cham, Switzerland, 2018; pp. 41–65. ISBN 978-3-319-73250-3. [Google Scholar]
- Ministerio para la Transición Ecológica. Protocolo de Caracterización Hidromorfológica de Masas de Agua de La Categoría Ríos; Ministerio para la Transición Ecológica: Madrid, Spain, 2019. [Google Scholar]
- Szoszkiewicz, K.; Jusik, S.; Gebler, D.; Achtenberg, K.; Szostak, M.; Chmist, J. Hydromorphological Index for Rivers (HIR). Hydromorphological Assessment and Classification Method for Running Waters in Poland. J. Ecol. Eng. 2017, 21, 261–271. [Google Scholar] [CrossRef]
- Vode, H. Guideline for Hydromorphological Monitoring and Assessment Rivers in Croatia. 2013. Available online: https://voda.hr/sites/default/files/dokumenti/projekti/Guidelines_for_Hydromorphological_Monitoring_and_Assessment.pdf (accessed on 20 June 2023).
- Charlton, R. Fundamentals of Fluvial Geomorphology; Routledge: London, UK, 2007. [Google Scholar]
- Christofoletti, A. Geomorfologia Fluvial; Editora Edgard Blucher Ltda.: São Paulo, Brazil, 1981; Volume 1. [Google Scholar]
- Ladson, A. An Index of Stream Condition: Field Manual; Waterways Unit Department of Natural Resources and Environment: Victoria, BC, Canada, 1999. [Google Scholar]
- Dinis, P.A.; Freitas, M.C.; Santos, P.P. Sedimentos. In Rios de Portugal: Comunidades, Processos e Alterações; Feio, M.J., Ferreira, V., Eds.; Coimbra University Press: Coimbra, Portugal, 2019; pp. 51–74. [Google Scholar]
- Strahler, N.; Strahler, A. Geografia Fisica; Omega: Barcelona, Spain, 1989. [Google Scholar]
- HJHC (H. John Heinz III Center for Science, Economics and the Environment). Dam Removal: Science and Decision Making; Heinz Center for Science, Economics and the Environment: Washington, DC, USA, 2002. [Google Scholar]
- Hoenke, K.M.; Kumar, M.; Batt, L. A GIS Based Approach for Prioritizing Dams for Potential Removal. Ecol. Eng. 2014, 64, 27–36. [Google Scholar] [CrossRef]
- Assembleia da República. Lei n.o 58/2005 de 29 de Dezembro; Diário da República n.o 249/2005, Série I-A de 2005-12-29; Assembleia da República: Lisboa, Portugal, 2005; pp. 7280–7310. [Google Scholar]
- Assembleia da República. Decreto-Lei n.o 306/2007 de 27 de Agosto; Diário da República n.o 164/2007, Série I de 2007-08-27; Assembleia da República: Lisboa, Portugal, 2007; pp. 5747–5765. [Google Scholar]
- Aguiar, F.C.; Espírito-Santo, M.D.; Ferreira, M.T. Plantas aquáticas e florestas ribeirinhass. In Rios de Portugal: Comunidades, Processos e Alterações; Feio, M.J., Ferreira, V., Eds.; Coimbra University Press: Coimbra, Portugal, 2019; pp. 126–143. [Google Scholar]
- MAOTDR (Ministério do Ambiente, do Ordenamento do Território e do Desenvolvimento Regional). Decreto-Lei n.o 226-A/2007, de 31 de Maio; Diário da República n.o 105/2007, 2o Suplemento, Série I de 2007-05-31; MAOTDR: Lisboa, Portugal, 2007; pp. 3644-(24)–3644-(48). [Google Scholar]
- Assembleia da República. Lei n.o 54/2005 de 15 de Novembro; Diário da República n.o 219/2005, Série I-A de 2005-11-15; Assembleia da República: Lisboa, Portugal, 2005; pp. 6520–6525. [Google Scholar]
- Assembleia da República. Decreto-Lei n.o 97/2008 de 11 de Junho; Diário da República n.o 111/2008, Série I de 2008-06-11; Assembleia da República: Lisboa, Portugal, 2008; pp. 3395–3403. [Google Scholar]
- Assembleia da República. Portaria n.o 1450/2007 de 12 de Novembro; Diário da República n.o 217/2007, Série I de 2007-11-12; Assembleia da República: Lisboa, Portugal, 2007; pp. 8372–8382. [Google Scholar]
- Harris, J.H.; Silveira, R. Large-Scale Assessments of River Health Using an Index of Biotic Integrity with Low-Diversity Fish Communities. Freshw. Biol. 1999, 41, 235–252. [Google Scholar] [CrossRef]
- Paul, J.F. Developing and Applying an Index of Environmental Integrity for the US Mid-Atlantic Region. J. Environ. Manag. 2003, 67, 175–185. [Google Scholar] [CrossRef]
- Padgham, M.; Webb, J.A. Multiple Structural Modifications to Dendritic Ecological Networks Produce Simple Responses. Ecol. Modell. 2010, 221, 2537–2545. [Google Scholar] [CrossRef]
- Rolls, R.J. The Role of Life-History and Location of Barriers to Migration in the Spatial Distribution and Conservation of Fish Assemblages in a Coastal River System. Biol. Conserv. 2011, 144, 339–349. [Google Scholar] [CrossRef]
- Castro-Santos, T.; Haro, A. Quantifying Migratory Delay: A New Application of Survival Analysis Methods. Can. J. Fish. Aquat. Sci. 2003, 60, 986–996. [Google Scholar] [CrossRef]
- Ryan Bellmore, J.; Duda, J.J.; Craig, L.S.; Greene, S.L.; Torgersen, C.E.; Collins, M.J.; Vittum, K. Status and Trends of Dam Removal Research in the United States. WIREs Water 2017, 4, e1164. [Google Scholar] [CrossRef]












| BN | S001 | S002 | S003 | S004 | S005 | S006 | S007 | S008 | S009 | |||||
| ECI | 40 | 33.125 | 21.875 | 42.5 | 43.125 | 48.125 | 33.75 | 26.875 | 51.25 | |||||
| TD | CM | CM | CM | CM | R | CM | CM | CM | R | |||||
| BN | S010 | S011 | S012 | S013 | S014 | S015 | S016 | S017 | S018 | |||||
| ECI | 56.875 | 53.125 | 41.25 | 41.25 | 74.375 | 50 | 43.75 | 41.25 | 43.75 | |||||
| TD | CM | CM | CM | CM | CM | CM | CM | CM | CM | |||||
| BN | S019 | S020 | S021 | S022 | S023 | S024 | S025 | S026 | S027 | |||||
| ECI | 45 | 35.625 | 54.375 | 48.125 | 48.125 | 35 | 34.95 | 25.625 | 46.875 | |||||
| TD | R | R | CM | R | R | CM | R | CM | R | |||||
| BN | S028 | S029 | S030 | S031 | S032 | S033 | S034 | S035 | S036 | |||||
| ECI | 32.5 | 26.875 | 55.625 | 50 | 60 | 33.125 | 35 | 35 | 43.125 | |||||
| TD | R | CM | R | CM | R | CM | CM | CM | R | |||||
| BN | S037 | S038 | S039 | S040 | S041 | S042 | S043 | |||||||
| ECI | 53.125 | 40.625 | 21.875 | 24.95 | 58.75 | 63.75 | 30 | |||||||
| TD | CM | M | CM | R | R | R | R | |||||||
| Technical Decision | ||||
|---|---|---|---|---|
| Classification | Maintenance | Conditioned Maintenance | Removal | TOTAL |
| Good | 0 | 1 | 1 | 2 |
| Fair | 1 | 14 | 9 | 24 |
| Mediocre | 0 | 11 | 6 | 17 |
| TOTAL | 1 | 26 | 16 | 43 |
Disclaimer/Publisher’s Note: The statements, opinions and data contained in all publications are solely those of the individual author(s) and contributor(s) and not of MDPI and/or the editor(s). MDPI and/or the editor(s) disclaim responsibility for any injury to people or property resulting from any ideas, methods, instructions or products referred to in the content. |
© 2023 by the authors. Licensee MDPI, Basel, Switzerland. This article is an open access article distributed under the terms and conditions of the Creative Commons Attribution (CC BY) license (https://creativecommons.org/licenses/by/4.0/).
Share and Cite
Costa, F.; Vieira, A. Stream Barrier Removal: Are New Approaches Possible in Small Rivers? The Case of the Selho River (Northwestern Portugal). Hydrology 2023, 10, 163. https://doi.org/10.3390/hydrology10080163
Costa F, Vieira A. Stream Barrier Removal: Are New Approaches Possible in Small Rivers? The Case of the Selho River (Northwestern Portugal). Hydrology. 2023; 10(8):163. https://doi.org/10.3390/hydrology10080163
Chicago/Turabian StyleCosta, Francisco, and António Vieira. 2023. "Stream Barrier Removal: Are New Approaches Possible in Small Rivers? The Case of the Selho River (Northwestern Portugal)" Hydrology 10, no. 8: 163. https://doi.org/10.3390/hydrology10080163
APA StyleCosta, F., & Vieira, A. (2023). Stream Barrier Removal: Are New Approaches Possible in Small Rivers? The Case of the Selho River (Northwestern Portugal). Hydrology, 10(8), 163. https://doi.org/10.3390/hydrology10080163

