Abstract
Risk management involves thinking about what could happen if someone is exposed to a hazard and the likelihood of this event. The vast majority of standards relating to risk management were written in the context of Occupational Health and Safety, as well as Work Health and Safety with the aim of eliminating all risks. In 2023 Standards, Australia published AS ISO 4980:2023: `Benefit-risk assessment for sport and recreational facilities, activities and equipment’. This standard provides a tool for applying risk management in the context of sport and recreation. AS ISO 4980:2023 is a departure from the traditional view of risk management standards in that it presents a view of risk that is not limited to viewing risk only as negative, but rather balances positive benefits with negative risks within the sport and recreation industry. This standard is also different in that it is based specifically on risk to sport and recreational users and not to employees and employers. The benefit that risk provides in the context of sports and recreational activities is placed on an equal footing with the traditional method of assessing risk. There is an expectation in sports and recreational activities that the user is making an implicit trade-off between the benefits and the inherent risks of the activity, including the potential for harm. This implied expectation is that exposure to risk can be positive. Positive risk and learning from making mistakes are not restricted to childhood development where graduated challenges are used but extend throughout our entire life. The goal of this paper is to draw public attention to the new and different perspective of risk on which AS ISO 4980:2023 is based and to provide an understanding of the concept of benefit–risk assessment. The implications of viewing non-workplace risk in a balanced way are discussed.
1. Introduction
Risk management is as old as humankind. Humans were performing risk management on the Serengeti Plains to survive. The Egyptians were practising risk management when they observed and used the rhythm of the seasons to optimise their crop yields. The Romans were using it to transfer and mitigate risks associated with warfare, trade and commerce.
These early civilisations did not formalise risk management, but they did use techniques that we still use today. Risk management was used in shipping insurance in the 13th and 14th centuries in response to the need to pool and distribute negative risk events.
In more recent times, risk management has been used to protect the worker from death or injury. Most countries have authorities tasked with the duty to eliminate workplace injuries. The risk management tools which are used have been primarily developed with this purpose in mind.
Risk management tools and techniques have adapted to the needs and requirements of society over time. The publication of AS ISO 4980:2023, `Benefit-risk assessment for sport and recreational facilities, activities and equipment’ [1], formalised a tool that now allows the risk assessor to also take into consideration the benefits of risk in the context of sport and recreation.
In most countries around the world, sports and recreational activities are pursued. The people who participate in these sports and recreational activities benefit from their involvement in a wide variety of ways. These include interaction with the natural environment, fitness and exercise, resilience, psychological health and welfare and many more positive ways. These activities involve people being exposed to risks. These risks can be negative, but they can also be positive.
AS ISO 4980:2023 is important and significant because it challenges the long-accepted view that risk can only be negative. The goal of this paper is to draw public attention to the new and different perspective of risk on which the above standard is based and to provide an understanding of the concept of benefit–risk assessment (BRA). This is an important step in the evolution of how risk is viewed. It is in stark contrast to the traditional workplace-orientated way of looking at risk as purely a negative phenomenon that needs to be eliminated.
2. Methodology
This manuscript reviews the historical development of AS ISO 4980:2023, `Benefit-risk assessment for sport and recreational facilities, activities and equipment’. The journey toward the publication of this standard took almost three decades, having commenced in 1995 with the publication of AS/NZS 4360:1995, `Risk management—Guidelines’ [2]. The differences between a traditional risk assessment and a BRA are discussed. After this, seven examples of the application of BRA are presented.
3. Historical Development of AS ISO 4980:2023
The following is a high-level chronological list of some of the standards on risk management that led to the publication of AS ISO 4980:2023 `Benefit-risk assessment for sport and recreational facilities, activities and equipment’ [1]:
- AS/NZS 4360:1995 Risk management—Guidelines [2].
- AS/NZS 4360:1999 Risk management—Guidelines [3].
- HB 142:1999 A basic introduction to managing risk [4].
- AS/NZS 4360:2004 Risk management—Guidelines [5].
- HB 436:2004 Risk Management Guidelines—Companion to AS/NZS 4360:2004 [6].
- ISO/IEC Guide 73:2009 Risk management—Vocabulary [7].
- AS/NZS ISO 31000:2009 Risk management—Principles and guidelines [8].
- ISO/IEC Guide 51:2014 Safety aspects—Guidelines for their inclusion in standards [9].
- ISO 21104:2014 Adventure tourism—Safety management systems—Requirements [10].
- AS 4685.0:2017 Playground equipment and surfacing Part 0: Development, installation, inspection, maintenance and operation [11].
- AS ISO 31000:2018 Risk management—Principles and guidelines [12].
- AS/NZS IEC 31010:2020 Risk management—Risk assessment techniques [13].
These standards will now be reviewed.
3.1. AS/NZS 4360:1995 Risk Management—Guidelines
At least as early as 1995, standards have recognised the need to conduct a cost–benefit analysis (CBA). AS/NZS 4360:1995 [2], the joint national risk management standard of Australia and New Zealand, stated that the risk management process `should be undertaken with full consideration of the need to balance costs, benefits and opportunities’. AS/NZS 4360:1995 includes a requirement for a CBA during the evaluation treatment option phase of the plan. It also requires the risk assessor to `consider feasibility, costs and benefits and levels of risk’.
AS/NZS 4360:1995 introduced the concept of the risk context and that this needed to be established first. It set this criterion against which the risks can be identified, analysed, assessed and treated. AS/NZS 4360:1995 also introduced and provided templates for the `Risk Register’ and `Risk Treatment Schedule and Plan’. These risk management tools continue to be used for sports and recreational activities, facilities, and equipment.
It is worth noting that the Project Management Institute Standards Committee published the second edition of the Project Management Body of Knowledge in 1996 [14], which included a statement in the context of project management to `maximising the results of positive events and minimising the consequences of adverse events’. This risk management principle still continues within the context of project management.
3.2. AS/NZS 4360:1999 Risk Management—Guidelines/HB 142:1999 A Basic Introduction to Managing Risk
AS/NZS 4360:1999 was a revision of AS/NZS 4360:1995. In 1999, Standards Australia also published a companion handbook HB 142:1999 [4] for AS/NZS 4360:1999. This handbook acknowledged that perception of risk can vary due to differences in assumptions, conceptions, and needs, issues, and/or concerns as they relate to the risk. It also advised that judgements on the acceptability of risk are based on these perceptions and that it is important during the decision-making process that both the perceptions of risk and the perceptions of benefits be identified and documented and the underlying reasons for them understood. AS/NZS ISO 4980:2023 [1] acknowledged this with the inclusion of an assessment team. It further stated that risk borne by other stakeholders that benefit from the risk should be considered. Within the reasons why a risk may be accepted, it included that the opportunities presented outweigh the threats to such a degree that the risk is justified. HB 142:1999 [4] also included the concept of `as low as reasonably practicable’ (ALARP), which is illustrated in Figure 1.
Figure 1.
As low as reasonably practicable (ALARP) concept.
3.3. AS/NZS 4360:2004 Risk Management—Guidelines
AS/NZS 4360:2004 [5] was the third edition of the AS/NZS 4360 risk management standard, and Standards Australia also concurrently published an updated and more comprehensive companion handbook HB 436:2004 [6]. These documents referenced ISO/IEC Guide 51:1999 and ISO/IEC Guide 73:2002.
Figure 2 depicts the risk management process overview as defined in AS/NZS 4360:2004 [5]. The risk assessment is shown within the yellow rectangle as follows: identify risks, analyse risks, and evaluate risks.
Figure 2.
Risk management process overview as defined in AS/NZS 4360:2004.
AS/NZS 4360:2004 defined the risk management process overview that continues to be used: communicate and consult, establish context, identify risks, analyse risks, evaluate risks, treat risks, and monitor and review. AS/NZS 4360:2004 also introduced the concept that an event could have consequences that range from positive to negative and that this event could be certain or uncertain.
3.4. ISO/IEC Guide 73:2009 Risk Management—Vocabulary
ISO/IEC Guide 73:2009 Risk management—Vocabulary [7] is the second edition of Guide 73. The ISO/TC 83/WG 6 working group referred to this document, but it added little specific guidance in the context of the sport and recreation.
3.5. ISO 31000:2009 Risk Management—Principles and Guidelines
The first edition of ISO 31000:2009 [8] was an identical adoption of the Australian and New Zealand Standard AS/NZS 4360:2004 [5].
3.6. ISO/IEC Guide 51:2014 Safety Aspects—Guidelines for Their Inclusion in Standards
ISO/IEC Guide 51:2014 Safety aspects—Guidelines for their inclusion in standards [9] is the third edition of Guide 51. The ISO/TC 83/WG 6 working group referred to this document, but it added little specific guidance in the context of the sport and recreation.
3.7. ISO 21104:2014 Adventure Tourism—Safety Management Systems—Requirements
ISO 21104:2014, `Adventure tourism—Safety management systems—Requirements’ [10], states that adventure tourism activities involve a degree of instruction or leadership and a deliberately accepted element of risk. It also notes that risk represents a deviation from the expected and that this can be positive or negative. It advises that when establishing safety objectives, top management should consider potential benefits as well as hazards and risks. It is also an early example of a standard which recognised and incorporated principles of BRA that were subsequently contained within AS ISO 4980:2023 [1].
3.8. AS 4685.0:2017 Playground Equipment and Surfacing Part 0: Development, Installation, Inspection, Maintenance and Operation
With the publication of AS 4685.0:2017, Australia pro-actively incorporated provisions for BRA within their playground equipment and surfacing standard [11]. This standard made it a mandatory requirement for playground operators (and their risk assessors) when assessing the risk associated with any particular playground to also take into account the context of the playground, its purpose and likely users, and the need for benefit assessment procedures instead of standard risk removal [11]. This was a significant step on the journey that led to the publication of AS ISO 4980:2023.
3.9. ISO 31000:2018 Risk Management—Principles and Guidelines
ISO 31000:2018, `Risk management—Principles and guidelines’ [12], contains two references to benefits:
- When selecting the appropriate risk treatment option, one needs to consider balancing the potential benefit derived in relation to the achievement of the objectives against costs, effort, or disadvantages of implementation.
- When preparing and implementing a risk treatment plan, one should include the rationale for the selection of the treatment options, including the expected benefits to be gained.
It is important to note that ISO 31000:2018 and AS ISO 4980:2023 do not conflict with each other. ISO 31000:2018 is a generic risk management standard, while AS ISO 4980:2023 is a specific standard written in the context of sports and recreational facilities, activities, products, and equipment.
3.10. IEC 31010:2020 Risk Management—Risk Assessment Techniques
IEC 31010:2020, `Risk management—Risk assessment techniques’ [13], provides an introduction to a selection to risk management techniques and compares their possible applications, benefits, and limitations. It emphasises throughout that risks can have positive or negative consequences, or both.
IEC 31010:2020 contains guidance on risk management techniques such as the CBA, which specifically deals with the benefits of risk. It also includes guidance on the Delphi technique, where experts express their opinions individually, independently, and anonymously while having access to the other experts’ views as the process progresses. The Ishikawa analysis (fishbone) method can also be used as the effect can be either positive or negative.
4. Benefit–Risk Assessment
4.1. Traditional Risk Assessment and Benefit–Risk Assessment
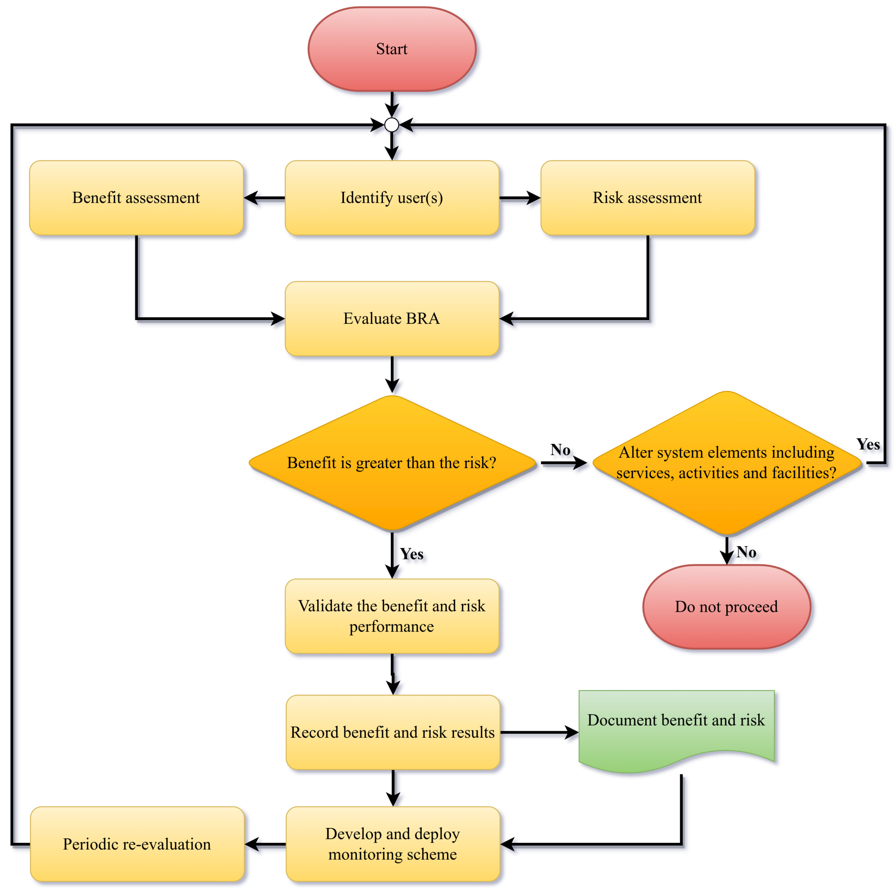
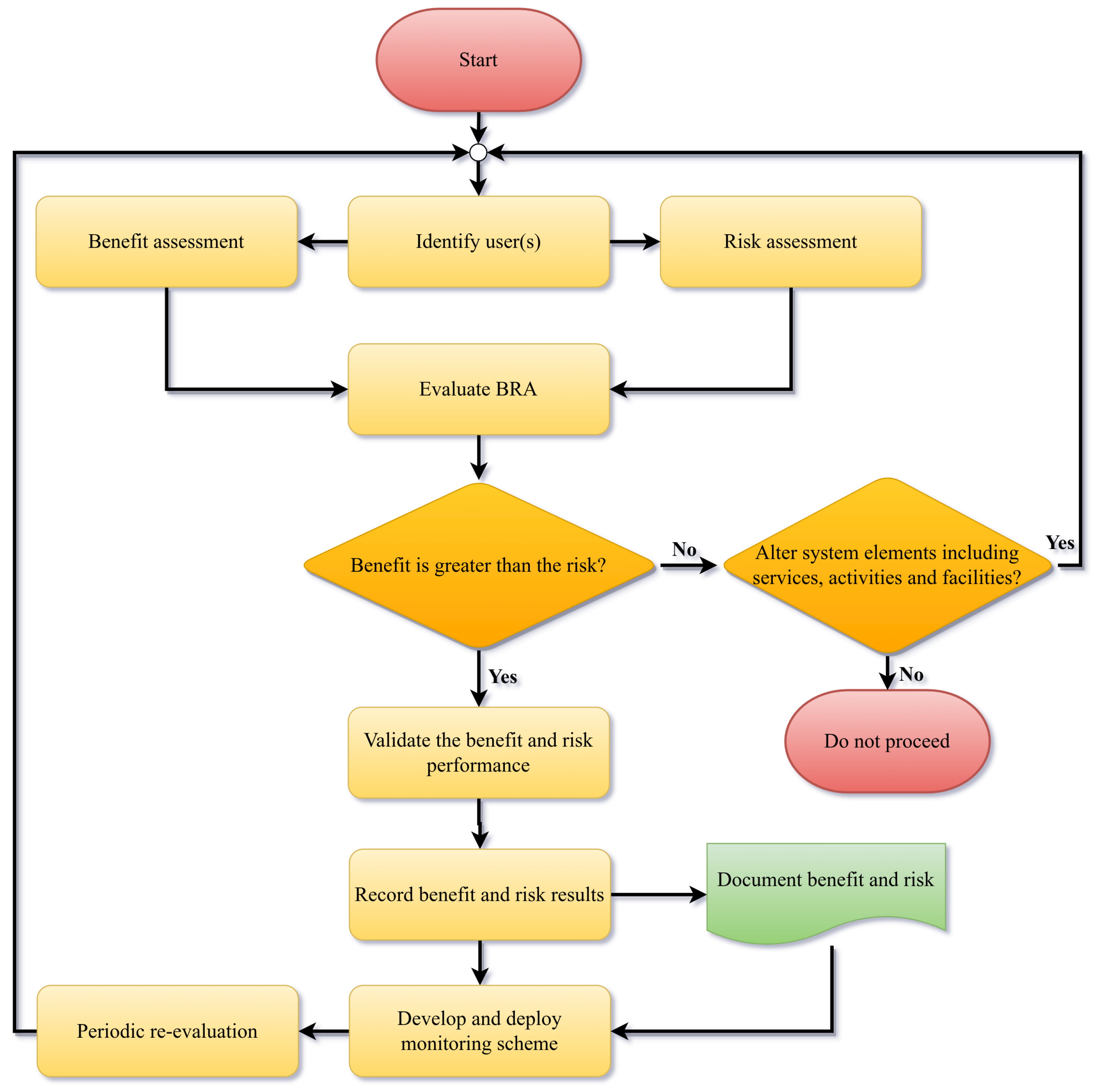
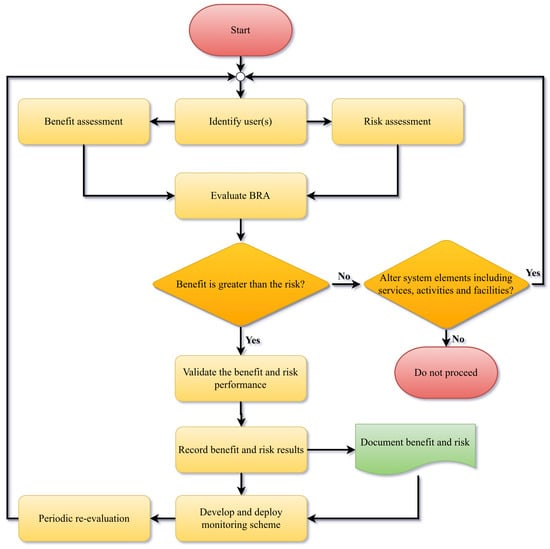
There is a vast difference between assessing risk in the workplace and assessing risk in an environment where risk is encouraged (to varying degrees), and this risk is a prime motivating driver for participation in the particular activity. The context between these two areas of risk assessment is different, and this differing context requires a standard that provides relevant guidance without conflicting with traditional workplace risk management standards that aim to eliminate hazards and minimise risk. AS ISO 4980:2023 [1] was written to address the specific and separate concept of benefit within the sport and recreation industry context. It should be noted that, for operators and people employed within the sport and recreation industry, this is their workplace and they need to comply with the traditional workplace risk assessment legislation just as other workplaces need to comply with these long-established legal requirements. Figure 3 is a flowchart of the BRA process.
Figure 3.
Benefit–risk assessment process flowchart.
Many articles have been published about the benefit to children who are exposed to managed risk [15,16,17,18,19,20,21,22,23,24,25,26,27,28,29,30,31,32,33,34,35]. There have been even more articles published about the adverse effects of risk in the context of sport and recreation [36,37,38,39,40,41,42,43,44,45,46,47,48,49,50,51,52,53,54,55,56,57,58,59,60,61,62,63,64,65,66,67,68,69,70,71,72]. Far fewer articles have been published on the benefits of risk outside the area of childhood development [73,74,75,76,77,78,79,80,81,82].
AS ISO 4980:2023 [1] advises that the BRA is a total package consisting of three distinct processes:
- Establishing the context.
- Identification of the user.
- Evaluation of the benefit and risk.
Figure 3 is the BRA process flowchart as contained within AS ISO 4980:2023 [1].
4.2. Establishing the Context
When conducting any risk assessment, the first step is to establish the context. There is no difference when conducting a BRA; the context must first be established. Developing the context involves communication between stakeholders. The context is related to the requirement to assess a product, facility/location, or activity before it is opened or if it is an established venue or activity while it is operating.
4.3. Identification of the User
Following the establishment of the context, the next step is to determine the expected users of the activity, product, service or equipment. The identification and evaluation of the benefits from the activity begins with the identification of the expected benefits. The context, such as a different location, can increase or decrease the benefit. At this point, a benefit analysis can be performed, including the identification of any precedents and/or comparisons.
The performance of a risk assessment should take into consideration the user and any reasonably foreseeable misuse. The process continues with hazard identification and the development of an understanding of the potential severity of injury or a specified harm. At this point, an estimation of the risk can be performed, resulting in the overall evaluation of the risk. Any risk limitations set by the context need to be considered during this process.
4.4. Evaluation of the Benefit and Risk
The decision related to the benefits outweighing the risks either results in the activity moving forward or being re-evaluated for further risk reduction.
4.5. Monitoring and Periodic Re-Evaluation
Periodic monitoring and re-evaluation of the benefits and risks is conducted at appropriate intervals as risk management is an ongoing process.
5. Discussion
5.1. Approaches to Benefit–Risk Assessment
The particular BRA approach which is chosen is dependent on the purpose of the BRA. For product and facility designers, the generic BRA method can be used for product risk assessment, while for site operators, some form of site-specific BRA is preferred, and for activity leaders, the dynamic BRA is preferred.
5.2. RBA Context
The context within the framework of sports and recreational activities also needs to take into account whether the activity is voluntary or mandatory. Seven different examples that apply the principles within AS ISO 4980:2023 will now be discussed. Figure 4 provides a comparison of these examples.
Figure 4.
Comparison table of BRA seven examples discussed.
5.2.1. Children at Play
The context of benefit–risk and children playing is well documented in the literature. It is generally recognised that children require appropriate exposure to risk as a key component of their healthy development [15,16,17,18,19,20,21,22,23,24,25,26,27,28,29,30,31,32,33,34,35]. The literature that opposes children being exposed to risk does not take into account the benefits, or if it does, it underestimates the overall `whole-of-life’ benefit to society of exposing children to managed risk. In general, these publications were authored by people working in medical research who have received research funding based on injury prevention. They do not take into account the benefits of risk. For example, they assess a child injured while playing in a playground in the same way as a child injured in a motor vehicle accident (MVA) even though the context of each is vastly different.
There is no benefit to society from someone being injured in an MVA, whereas a similar injury incurred while playing may lead, on average, to a positive benefit to the child and/or society. The aim of EN 1176-1:2017, `Playground equipment and surfacing Part 1: General safety requirements and test methods’ is `first and foremost to prevent accidents with a disabling or fatal consequence, and second to lessen serious consequences caused by the occasional mishap that inevitably will occur in children’s pursuit of expanding their level of competence, be it socially, intellectually or physically’ [83].
5.2.2. Recreational Walking in the Bushland
Bushwalking is a recreational activity that can expose the participant to a variety of risks. The risks are numerous and varied. The risk of being bitten by a snake, the risk of falling and spraining an ankle, the risk of falling off an unguarded cliff, the risk of dehydration, the risk of hypothermia, the risk of inclement weather, the risk of getting lost, etc.
It is a long-established practice that bushwalkers have a personal duty of care, and they need to plan for the known risks by taking adequate precautions. It is also the responsibility of the National Parks Authorities to maintain the tracks as far as is reasonably practicable to reduce the likeihood of risks they can control.
With the effects of global warming becoming more pronounced, the likelihood of unpredictable events occurring will increase and, with this, the need to conduct a comprehensive BRA before more adventurous bush walking activities.
5.2.3. Riding a Flying Fox
A flying fox (zipline or cableway) can be installed in a children’s playground and ought to be installed in accordance with EN 1176-4:2017 `Playground equipment and surfacing Part 4: Additional specific safety requirements and test methods for cableways’ [84] or equivalent standards.
A flying fox can also be installed in an adventure park and ought to be installed and operated in accordance with EN 15567:2015 `Sport and recreational facilities - Ropes courses’ [85,86] or equivalent standards.
The contexts of the children’s playground and adventure park flying fox installations are quite different, and so are the technical requirements and the way risk is managed.
What both installations have in common is a residual risk. This residual risk provides benefits to the flying fox user. The flying fox is a forced movement device and exposes the user to a perceived momentary `loss of control’ as they experience the onset of G-force and exposure to motion and height.
The residual risk for each is handled differently.
For the playground, the maximum speed of the flying fox is limited to 7 m/s [83] whereas in the adventure park, there is no requirement to limit the maximum speed of the flying fox [85].
For the playground, the maximum free height of fall onto an impact attenuating surface is limited to 3 m [83], whereas in the adventure park, there is no restriction on the free height of fall [85]. For the playground, the users are responsible for remaining attached to the traveller either by hanging from a hand support or remaining seated on a pommel seat. For the adventure park, the risk of falling is controlled by the wearing of a full-body harness. The flying fox in the playground is unsupervised, whereas the flying fox within the adventure park is generally supervised.
5.2.4. Trampoline Park Facility Jumping
Trampolining provides the participant with many benefits [78,87]. It also exposes the participant to risks [72]. The benefits include balance and coordination; heart health and cardiovascular system health; joint health; assists the lymphatic system to remove toxins; improvement of spacial awareness; strengthening and exercising bones, muscles, and tendons; experiencing G-forces that are greater than on a roller coaster; zero gravity; and simply having fun.
Trampolining also exposes the user to risks. These risks include spinal injuries, broken bones, torn tendons, and collisions with other users. The benefits of trampolining far outweigh the risks when trampolines are used and operated responsibly.
5.2.5. Riding an Amusement Ride
Changing acceleration and forces are part of the excitement of a roller coaster ride. Riding on an amusement ride such as a Cha Cha, a giant drop, or a roller coaster is a passive activity. The user does not actively interact with the ride as a child does in a playground or a participant does while using a flying fox or trampolining.
The amusement ride user is constrained for the duration of the ride in a chair or similar device, and the locking is checked by a third party. After the completion of the ride the unlocking of the constraint, the constraint is removed and the user departs from the containment area encapsulating the ride perimeter.
The amusement ride is analogous to a workplace, an environment where the expectation is that the hazards have all been eliminated and the risks removed or reduced to a level that is reasonably practicable. The user will be exposed to physical and psychological thrills while never being exposed to any risk of injuries.
5.2.6. Playing Football
Football (soccer) is a team sport that requires a high level of skills and training. This sport and recreational activity could be the same as football but the context will determine if this activity is a workplace or not. The safety interventions are similar but not identical. Playing football on a Saturday morning for a local football club is a voluntary recreational activity. Playing professional football under contract for a club such as Liverpool or Chelsea is a workplace activity.
The duty of care responsibility of the employer, such as the Liverpool or Chelsea Football Clubs, ought to be higher than that of the local Saturday morning amateur football club. What is important is that the context is different, and even though there are both benefits and risks of injury to both types of players, these need to be assessed within the bounds of their respective contexts.
5.2.7. Parkour
Parkour is a relatively new sport and recreational activity that has introduced a range of challenges, which the BRA method is uniquely placed to address. AS EN 16899: 2020 [88] specifies the safety requirements and test methods for parkour equipment.
Parkour is also known as `freerunning’ and `Art du Deplacement’. It is a skill-based activity, and like other skill-based activities, there is a higher probability of an injury occurring when the participant is learning, developing and honing their skills. Parkour is a non-competitive sport and recreational activity where the participant moves freely over and through any terrain using only the abilities of their body. It includes running, jumping, climbing and quadrupedal movement. Parkour focuses on developing attributes such as strength, fitness, balance, spatial awareness, agility, coordination, precision, control and creative vision.
If parkour were assessed using the traditional hazard-based risk assessment, it would not be allowed. However, when parkour is assessed using the BRA method the benefits outweigh the risks and the activity is allowed.
5.2.8. Limitations and Future Directions
The BRA method is only applicable to areas where there is a clear advantage to allowing a less-than-zero tolerance to risk such as sport and recreation. It was never meant to be applied, nor should it be applied, to risk assessment within the workplace.
Ideally, looking forward BRA should be incorporated into the risk assessment techniques contained within IEC 31010:2020 [13] so that this standard provides the risk assessor with an additional and appropriate tool to use when conducting a risk assessment within the area of sport and recreation.
6. Conclusions
AS ISO 4980:2023 provides a useful and much-needed risk management tool to clearly differentiate between workplace risk and sport and recreational risk. Risk assessment within the sport and recreational environment is different from such assessment in the workplace. This standard was written to address the specific and separate concept of benefit within the sport and recreation industry context. Also, every BRA is different and the context plays an important role in the generic, site-specific, and dynamic assessments. There will be sport and recreational environments where the risks are too high to justify the activity even after interventions have been applied to reduce the risk level. However, for the majority of sports and recreational environment activities, the benefits will outweigh the risks and support the activity. Each BRA should take into consideration both the opportunity for benefits to the entire group of individuals who are positively affected and balance this against all the negative risks for a specific activity, product, or facility.
Since truly quantitative data are seldom available for benefit within the sport and recreation sector, the use of qualitative techniques will need to be used. The use of qualitative techniques can be subjective, and it is important that the guidelines set out in AS ISO 4980:2023 are followed. These include the BRA being conducted by a team of at least three members with relevant expertise in an activity, product, or facility. Teams should be kept to the minimum number of participants necessary to include all relevant expertise. Team membership should be maintained for at least the duration of the first review cycle to help ensure the continuity of team wisdom. The person designated as the team leader should have appropriate training and competency. This person should also have experience facilitating effective committee work, including the development of consensus.
It is expected that in some countries or jurisdictions where the appetite for risk is low, there may be some initial push-back to the acceptance that risk exposure within the sport and recreation industry can and does have benefits.
In science, it important to be evidence-based. It is thus important that measurements be taken to gather evidence. As AS ISO 4980:2023 was published only recently, it is recommended that best case examples of RBA are documented and published to assist risk assessors who conduct risk assessments in the area of sport and recreation.
Funding
This research was internally funded by the University of Technology Sydney.
Acknowledgments
The author represents Standards Australia on ISO/TC 83 WG 6. The author thanks Play Australia and his colleagues on the Australian mirror committee CS-101 and ISO/TC 83 WG 6. The author extends a special thanks to David Ball, who has worked tirelessly over several decades in the benefit–risk space. Without David’s perseverance and gravitas ISO/TC 83 would not have formalised benefit–risk in the context of sport and recreation.
Conflicts of Interest
The author declares no conflicts of interest.
Abbreviations
The following abbreviations are used in this manuscript:
| ALARP | As Low As Reasonably Practicable |
| AS 4685.0:2017 | AS 4685.0:2017 Playground equipment and surfacing Part 0: Development, installation, inspection, maintenance and operation |
| AS EN 16899:2020 | Sports and recreational equipment—Parkour equipment—Safety requirements and test methods |
| AS ISO 4980:2023 | AS ISO 4980:2023 Benefit-risk assessment for sports and recreational facilities, activities and equipment |
| AS/NZS 4360:1995 | AS/NZS 4360:1995 Risk management—Guidelines |
| AS/NZS 4360:1999 | AS/NZS 4360:1999 Risk management—Guidelines |
| AS/NZS 4360:2004 | AS/NZS 4360:2004 Risk management—Guidelines |
| BRA | Benefit-risk analysis |
| CBA | Cost-benefit analysis |
| EN 1176-1:2017 | EN 1176-1:2017 Playground equipment and surfacing Part 1: General safety requirements and test methods |
| EN 1176-4:2017 | EN 1176-4:2017 Playground equipment and surfacing Part 4: Additional specific safety requirements and test methods for cableways |
| EN 15567-1:2015 | EN 15567-1:2015 Sports and recreational facilities—Ropes courses Part 1: Construction and safety requirements |
| EN 15567-2:2015 | EN 15567-2:2015 Sports and recreational facilities—Ropes courses Part 2: Operational requirements |
| HB 142:1999 | HB 142:1999 A basic introduction to managing risk |
| IEC 31010:2020 | IEC 31010:2020 Risk management—Risk assessment techniques |
| ISO 31000:2009 | ISO 31000:2009 Risk management—Principles and guidelines |
| ISO 31000:2018 | ISO/IEC 31000:2018 Risk management—Guidelines |
| ISO/IEC Guide 51:2014 | ISO Guide 51:2014 Safety aspects—Guidelines for their inclusion in standards |
| ISO/IEC Guide 73:2009 | ISO/IEC Guide 73:2009 Risk management—Vocabulary |
| ISO/TC 83/WG 6 | ISO Technical Committee ISO/TC 83 Sports and other recreational facilities Working Group WG 6 Hazard identification and risk assessment |
References
- AS ISO 4980:2023; Benefit-Risk Assessment for Sports and Recreational Facilities, Activities and Equipment. Standards Australia: Sydney, NSW, Australia, 2023.
- AS 4360:1995; Risk management—Guidelines. Standards Australia: Sydney, NSW, Australia, 1995.
- AS 4360:1999; Risk Management—Guidelines. Standards Australia: Sydney, NSW, Australia, 1999.
- HB 142:1999; A Basic Introduction to Managing Risk. Standards Australia: Sydney, NSW, Australia, 1999.
- AS 4360:2004; Risk management—Guidelines. Standards Australia: Sydney, NSW, Australia, 2004.
- HB 436:2004; Risk Management Guidelines—Companion to AS/NZS 4360:2004. Standards Australia: Sydney, NSW, Australia, 2004.
- ISO/IEC Guide 73:2009; Risk Management—Vocabulary. International Organization for Standardization: Geneva, Switzerland, 2009.
- ISO 31000:2009; Risk Management—Principles and Guidelines. International Organization for Standardization: Geneva, Switzerland, 2009.
- ISO/IEC Guide 51:2014; Safety Aspects—Guidelines for Their Inclusion in Standards. International Organization for Standardization: Geneva, Switzerland, 2014.
- ISO 21104:2014; Adventure Tourism—Safety Management Systems—Requirements. International Organization for Standardization: Geneva, Switzerland, 2014.
- AS 4685.1:2017; Playground Equipment and Surfacing Part 0: Development, Installation, Inspection, Maintenance and Operation. Standards Australia: Sydney, NSW, Australia, 2017.
- ISO 31000:2018; Risk Management—Guidelines. International Organization for Standardization: Geneva, Switzerland, 2018.
- IEC 31010:2020; Risk Management—Risk Assessment Techniques. International Organization for Standardization: Geneva, Switzerland, 2020.
- Duncan, W.R. A Guide to the Project Management Body of Knowledge; Project Management Institute Standards Committee PMI: Newton Square, PA, USA, 1996. [Google Scholar]
- Ball, D.J.; King, K.L. Playground Injuries: A Scientific Appraisal of Popular Concerns. J. R. Soc. Health 1991, 111, 134–137. [Google Scholar] [CrossRef] [PubMed]
- Ball, D.J. Playgrounds—Risks, Benefits and Choices; Middlesex University: London, UK, 2002. [Google Scholar]
- Stephenson, A. Physical risk-taking: Dangerous or endangered? Early Years 2003, 23, 35–43. [Google Scholar] [CrossRef]
- Louv, R. Last Child in the Woods: Saving Our Children from Nature Deficit Disorder; Algonquin Books: Chapel Hill, NC, USA, 2005. [Google Scholar]
- Tovey, H. Playing Outdoors: Spaces and Places, Risk and Challenge; Open University Press: Maidenhead, UK, 2007. [Google Scholar]
- Gill, T. No Fear: Growing Up in a Risk Adverse Society; Calouste Gulbenkian Foundation: London, UK, 2007. [Google Scholar]
- Sandseter, E. Categorising risky play—How can we identify risk-taking in children’s play? Eur. Early Child. Educ. Res. J. 2007, 15, 237–252. [Google Scholar] [CrossRef]
- Little, H.; Wyver, S. Outdoor play: Does avoiding the risks reduce the benefits? Aust. J. Early Child. 2008, 33, 33–40. [Google Scholar] [CrossRef]
- Gleave, J. Risk and Play: A Literature Review; National Children’s Bureau: London, UK, 2008. [Google Scholar]
- Little, H. Young Children’s Physical Risk-Taking Behaviour during Outdoor Play: The Influence of Individual, Social and Environmental Factors. Ph.D. Thesis, Macquarie University, Macquarie, NSW, Australia, 2009. [Google Scholar]
- Little, H. Relationship between parents’ beliefs and their responses to children’s risk-taking behaviour during outdoor play. J. Early Child. Res. 2010, 8, 315–330. [Google Scholar] [CrossRef]
- Brussoni, M.; Olsen, L.; Pike, I.; Sleet, D. Risky play and children’s safety: Balancing priorities for optimal child developments. Int. J. Environ. Res. Public Health 2012, 9, 3134–3148. [Google Scholar] [CrossRef]
- Brussoni, M.; Olsen, L.L. The perils of overprotective parenting: Fathers’ perspectives explored. Child Care Health Dev. 2013, 39, 237–245. [Google Scholar] [CrossRef]
- Brussoni, M.; Brunelle, S.; Pike, I.; Sandseter, E.B.H.; Herrington, S.; Turner, H.; Belair, S.; Logan, L.; Fuselli, P.; Ball, D.J. Can child injury prevention include healthy risk promotion. Inj. Prev. 2014, 21, 344–347. [Google Scholar] [CrossRef] [PubMed]
- Brussoni, M.; Gibbons, R.; Gray, C.; Ishikawa, T.; Sandseter, E.B.H.; Bienenstock, A.; Chabot, G.; Fuselli, P.; Herrington, S.; Janssen, I.; et al. What is the relationship between risky outdoor play and health in children? A systematic review. Int. J. Environ. Res. Public Health 2015, 12, 6423–6454. [Google Scholar] [CrossRef]
- Sandseter, E.B.H.; Little, H.; Ball, D.; Eager, D.; Brussoni, M.; Waller, T.; Ärlemalm-Hagsér, E.; Lee-Hammond, L.; Lekies, K.; Wyver, S. Risk and safety in outdoor play. In The SAGE Handbook of Outdoor Play and Learning; SAGE: Melbourne, VIC, Australia, 2017. [Google Scholar]
- Little, H. Risk-taking in outdoor play. In Outdoor Learning Environments, Spaces for Exploration, Discovery and Risk-Taking in the Early Years; Routledge: Abingdon, UK, 2020. [Google Scholar] [CrossRef]
- Little, H. “It’s about Taking the Risk”: Exploring Toddlers’ Risky Play in a Redesigned Outdoor Space. Educ. Sci. 2022, 12, 677. [Google Scholar] [CrossRef]
- Little, H. Risky play in early childhood education. In Oxford Bibliographies; Oxford University Press: Oxford, UK, 2023. [Google Scholar] [CrossRef]
- Kvalnes, Ø.; Sandseter, E.B.H. Risky Play—An Ethical Challenge; Springer Nature: Berlin/Heidelberg, Germany, 2023. [Google Scholar] [CrossRef]
- Porsanger, L.; Sandseter, E.B.H. Risk and Safety Management in Physical Education: Teachers’ Perceptions. Educ. Sci. 2023, 11, 321. [Google Scholar] [CrossRef]
- Starr, C. Social benefit versus technological risk: What is our society willing to pay for safety? Science 1969, 165, 1232–1238. [Google Scholar] [CrossRef]
- Tversky, A.; Kahneman, D. Judgment under uncertainty: Heuristics and biases. Science 1974, 185, 1124–1131. [Google Scholar] [CrossRef] [PubMed]
- Perrow, C. Normal Accidents—Living with High-Risk Technologies; Princeton University Press: Princeton, NJ, USA, 1984. [Google Scholar]
- Prasad, P.; Mertz, H.J. The position of the United States delegation to the ISO Working Group 6 on the use of HIC in the automotive environment. Sae Trans. 1985, 106–116. [Google Scholar]
- Pitt, W.R.; Balanda, K.P.; Nixon, J. Child injury in Brisbane South 1985–91: Implications for future injury surveillance. J. Paediatr. Child Health 1994, 30, 114–122. [Google Scholar] [CrossRef] [PubMed]
- Adams, J. Risk; Routledge: Abingdon, UK, 1995. [Google Scholar]
- Chalmers, D.J.; Marshall, S.W.; Langley, J.D.; Evans, M.J.; Brunton, C.R.; Kelly, A.M.; Pickering, A.F. Height and surfacing as risk factors for injury in falls from playground equipment: A case-control study. Inj. Prev. 1996, 2, 98–104. [Google Scholar] [CrossRef] [PubMed]
- Bernstein, P.L. Against the Gods: The Remarkable Story of Risk; John Wiley & Sons, Inc.: New Jersey, NY, USA, 1996. [Google Scholar]
- Brown, S.; Fromson, D.; LeMay, I.; Lyons, J.; Svalbonas, V.; Sweet, J.; Weinstein, A.; Zamrik, S. Forensic Engineering: An Introduction to the Investigation, Anlysis, Reconstruction, Causality, Presention, Risk, Consequence and Legal Aspects of the Failure of Engineered Products; ICI Publications Inc.: Washington, DC, USA, 1995. [Google Scholar]
- Witheaneachi, D.; Meehan, T. Council playgrounds in New South Wales: Compliance with safety guidelines. Aust. N. Z. J. Public Health 1997, 21, 577–580. [Google Scholar] [CrossRef]
- Ridley, J.; John, C. Risk Management; Butterworth Heinemann: Oxford, UK, 1999. [Google Scholar]
- Macarthur, C.; Hu, X.; Wesson, D.E.; Parkin, P.C. Risk factors for severe injuries associated with falls from playground equipment. Accid. Anal. Prev. 2000, 32, 377–382. [Google Scholar] [CrossRef]
- Noon, R.K. Forensic Engineering Investigation; CRC Press: Boca Raton, FL, USA, 2000. [Google Scholar]
- Tinsworth, D.K. Special Study: Injuries and Deaths Associated with Children’s Playground Equipment; US Consumer Product Safety Commission: Bethesda, MD, USA, 2001. [Google Scholar]
- Dhillon, B.S. Engineering Safety: Fundamentals, Techniques and Applications; World Scientific Publishing Co. Pte. Ltd.: Singapore, 2003. [Google Scholar]
- McCarthy, M.P.; Flynn, T.P. Risk from the CEO and Board Perspective; McGraw-Hall: New York, NY, USA, 2004. [Google Scholar]
- Nixon, J.W.; Acton, C.H.; Wallis, B.A.; Battistutta, D.; Perry, C.; Eager, D. Preventing injuries on horizontal ladders and track rides. Inj. Control Saf. Promot. 2004, 11, 219–224. [Google Scholar] [CrossRef]
- McHenry, B.G. Head injury criterion and the ATB. ATB Users’ Group 2004, 29, 5–8. [Google Scholar]
- Baker, W.; Reid, H. Identifying and Managing Risk; Pearson Prentice Hall: Upper Saddle River, NJ, USA, 2005. [Google Scholar]
- Apgar, D. Risk Intelligent—Learning to Manage Want We Don’t Know; Harvard Business School Press: Brighton, MA, USA, 2006. [Google Scholar]
- Taleb, N.N. The Black Swan; Random House: New York, NY, USA, 2007. [Google Scholar]
- Ball, D.J. Trends in fall injuries associated with children’s outdoor climbing frames. Int. J. Inj. Contr. Saf. Promot. 2007, 14, 49–53. [Google Scholar] [CrossRef] [PubMed]
- Mackay, M. The increasing importance of the biomechanics of impact trauma. Sadhana 2007, 32, 397–408. [Google Scholar] [CrossRef]
- Shore, Z. Blunder—Why Smart People Make Bad Decisions; Bloomsbury: London, UK, 2008. [Google Scholar]
- Hallinan, J.T. Why We Make mistakes; Broadway Books: New York, NY, USA, 2009. [Google Scholar]
- Reynolds, S. Why People Fail; Penguin Portfolio: New York, NY, USA, 2010. [Google Scholar]
- Taleb, N.N. Antifragile—Things That Gain from Disorder; Random House: New York, NY, USA, 2012. [Google Scholar]
- Eager, D.; Scarrott, C.; Nixon, J.; Alexander, K. Survey of injury sources for a trampoline with equipment hazards designed out. J. Paediatr. Child Health 2012, 48, 577–581. [Google Scholar] [CrossRef] [PubMed]
- Smith, G.W. Management Obligations for Health and Safety; CRC Press: Boca Raton, FL, USA, 2012. [Google Scholar]
- Risk-Benefit Assessment Form—A Worked Example; Play Safety Forum: Bristol, UK, 2014.
- Fischhoff, B.; Kadvany, J. Risk—A Very Short Introduction; Oxford University Press: Oxford, UK, 2011. [Google Scholar]
- Ashby, K.; Eager, D.; D’Elia, A.; Day, L. Influence of voluntary standards and design modifications on trampoline injury in Victoria, Australia. Inj. Prev. 2015, 21, 314–319. [Google Scholar] [CrossRef] [PubMed]
- Whyte, T.; Gibson, T.; Anderson, R.; Eager, D.; Milthorpe, B. Mechanisms of head and neck injuries sustained by helmeted motorcyclists in fatal real-world crashes: Analysis of 47 in-depth cases. J. Neurotrauma 2016, 33, 1802–1807. [Google Scholar] [CrossRef] [PubMed]
- Sharwood, L.; Adams, S.; Blaszkow, T.; Eager, D. Increasing injuries as trampoline parks expand within Australia: A call for mandatory standards. Aust. N. Z. J. Public Health 2018, 42, 153–156. [Google Scholar] [CrossRef] [PubMed]
- Mariotti, G.V.; Golfo, S.; Nigrelli, V.; Carollo, F. Head injury criterion: Mini review. Am. J. Biomed. Sci. Res. 2019, 5, 406–407. [Google Scholar] [CrossRef]
- Yoon, J.M.; Lee, Y.; Park, S.O.; Han, Y.H.; Park, G.J. Crash optimization considering the head injury criterion. Proc. Inst. Mech. Eng. Part D J. Automob. Eng. 2019, 233, 2879–2890. [Google Scholar] [CrossRef]
- Whyte, T.; Lind, E.; Richards, A.; Eager, D.; Bilston, L.E.; Brown, J. Neck loads during head-first entries into trampoline dismount foam pits: Considerations for trampoline park safety. Ann. Biomed. Eng. 2022, 50, 691–702. [Google Scholar] [CrossRef]
- Warburton, D.E.R.; Nicol, C.W.; Bredin, S.D. Health benefits of physical activity: The evidence. Can. Med. Assoc. J. 2006, 174, 801–809. [Google Scholar] [CrossRef]
- Cairns, W. How to Live Dangerously—Why We Should All Stop Worrying and Start Living; Macmillan: London, UK, 2008. [Google Scholar]
- Eager, D.; Chapman, C.; Bondoc, K. Characterisation of trampoline bounce using acceleration. In Proceedings of the 7th Australasian Congress on Applied Mechanics, Adelaide, SA, Australia, 9–12 December 2012; pp. 9–12. [Google Scholar]
- Ball, D.J.; Ball-King, L.N. Safety Management and Public Spaces: Restoring Balance. Risk Anal. 2012, 33, 763–771. [Google Scholar] [CrossRef] [PubMed]
- Eager, D. G-force and the enjoyment of rides. Australas. Park. Leis. 2013, 16, 32–34. [Google Scholar]
- Pendrill, A.M.; Eager, D. Free fall and harmonic oscillations: Analyzing trampoline jumps. Phys. Educ. 2014, 50, 64. [Google Scholar] [CrossRef]
- Ball, D.J.; Ball-King, L.N. Risk and the Perception of Risk in Interactions with Nature; Oxford University Press: Oxford, UK, 2018. [Google Scholar] [CrossRef]
- Ball, D.J.; Ball-King, L.N. Health, the Outdoors and Safety. Sustainablity 2021, 13, 4274. [Google Scholar] [CrossRef]
- Ball-King, L. Benefit-risk assessment: Balancing the benefits and risks of leisure. World Leis. J. 2022, 64, 383–398. [Google Scholar] [CrossRef]
- Sandseter, E.B.H.; Kleppe, R.; Kennair, L.E.O. Risky play in children’s emotion regulation, social functioning, and physical health: An evolutionary approach. Int. J. Play. 2023, 12, 127–139. [Google Scholar] [CrossRef]
- EN 1176-1:2017; Playground Equipment and Surfacing Part 1: General Safety Requirements and Test Methods. European Committee for Standardization: Brussels, Belgium, 2017.
- EN 1176-4:2017; Playground Equipment and Surfacing Part 4: Additional Specific Safety Requirements and Test Methods for Cableways. European Committee for Standardization: Brussels, Belgium, 2017.
- EN 15567-1:2015; Sports and Recreational Facilities—Ropes Courses Part 1: Construction and Safety Requirements. European Committee for Standardization: Brussels, Belgium, 2015.
- EN 15567-2:2015; Sports and Recreational Facilities-Ropes Courses Part 2: Operational Requirements. European Committee for Standardization: Brussels, Belgium, 2015.
- Hossain, I.; Zhou, S.; Ishac, K.; Lind, E.; Sharwood, L.; Eager, D. A measurement of ‘walking-the-wall’ dynamics: An observational study using accelerometry and sensors to quantify risk associated with vertical wall impact attenuation in trampoline parks. Sensors 2021, 21, 7337. [Google Scholar] [CrossRef]
- AS EN 16899; Sports and Recreational Equipment—Parkour Equipment—Safety Requirements and Test Methods. Standards Australia: Sydney, NSW, Australia, 2020.
Disclaimer/Publisher’s Note: The statements, opinions and data contained in all publications are solely those of the individual author(s) and contributor(s) and not of MDPI and/or the editor(s). MDPI and/or the editor(s) disclaim responsibility for any injury to people or property resulting from any ideas, methods, instructions or products referred to in the content. |
© 2024 by the author. Licensee MDPI, Basel, Switzerland. This article is an open access article distributed under the terms and conditions of the Creative Commons Attribution (CC BY) license (https://creativecommons.org/licenses/by/4.0/).



