PCB Exposure in Adult Male Mice Reduces Proliferating Cells in the Prostate but Minimally Alters Voiding
Abstract
1. Introduction
2. Materials and Methods
2.1. Animals
2.2. PCB Exposure
2.3. Immunohistochemistry
2.4. Void Spot Assay (VSA)
2.5. Uroflowmetry
2.6. Anesthetized Cystometry
2.7. Statistics
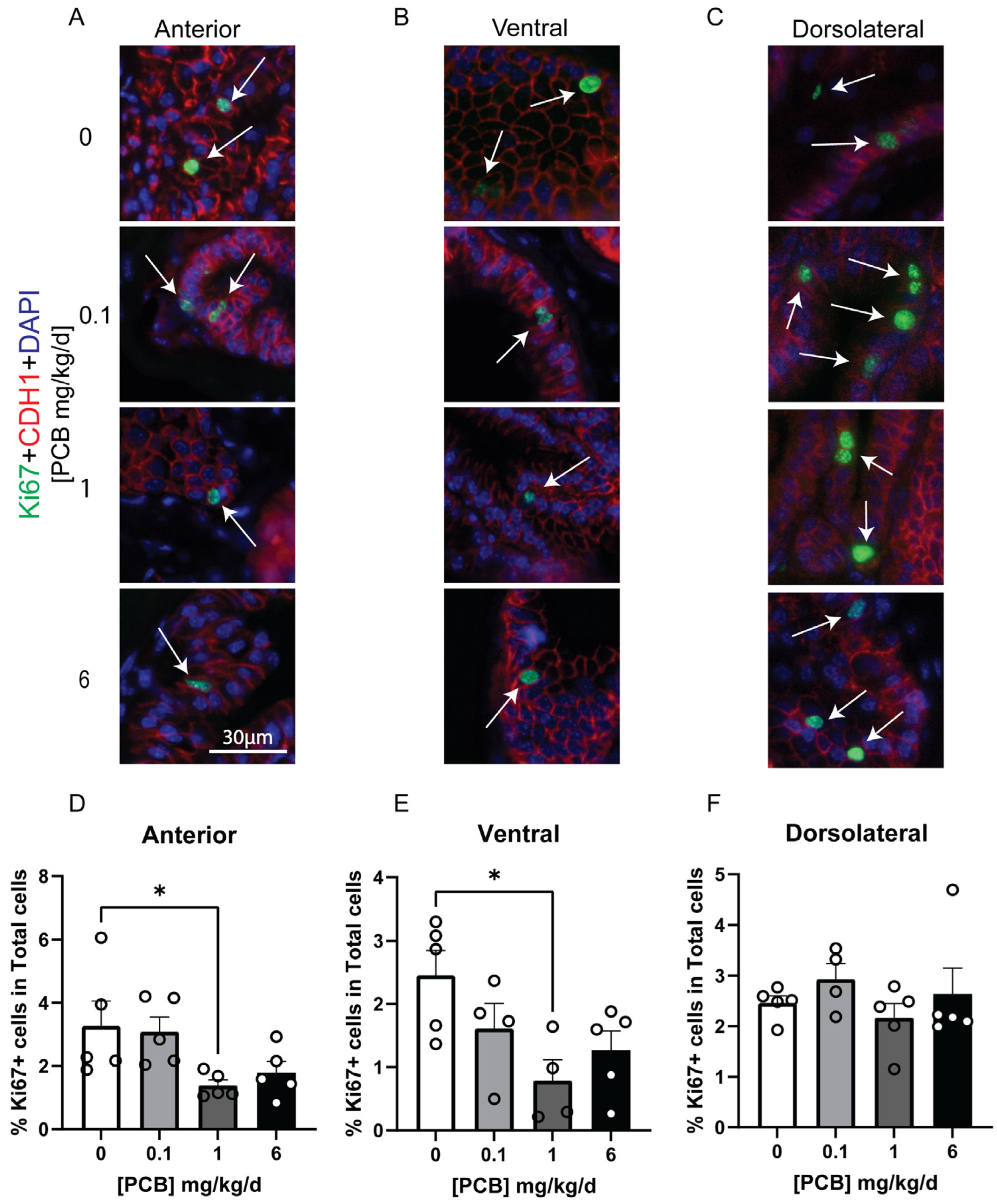
3. Results
3.1. PCB Doses Influence Void Duration
3.2. PCBs Do Not Alter Prostate Mass but Reduce Number of Ki-67-Positive Cells
4. Discussion
5. Conclusions
Author Contributions
Funding
Institutional Review Board Statement
Informed Consent Statement
Data Availability Statement
Conflicts of Interest
Abbreviations
| LUTD | Lower urinary tract dysfunction |
| PCBs | Polychlorinated biphenyls |
| LUTS | Lower urinary tract symptoms |
| BPH | Benign prostatic hyperplasia |
References
- Rubin, E.B.; Buehler, A.E.; Halpern, S.D. States Worse Than Death Among Hospitalized Patients With Serious Illnesses. JAMA Intern. Med. 2016, 176, 1557–1559. [Google Scholar] [CrossRef] [PubMed]
- Huang, J.; Chan, C.K.; Yee, S.; Deng, Y.; Bai, Y.; Chan, S.C.; Tin, M.S.; Liu, X.; Lok, V.; Zhang, L.; et al. Global burden and temporal trends of lower urinary tract symptoms: A systematic review and meta-analysis. Prostate Cancer Prostatic Dis. 2023, 26, 421–428. [Google Scholar] [CrossRef] [PubMed]
- Chen, X.; Lin, Y.; Dang, K.; Puschner, B. Quantification of Polychlorinated Biphenyls and Polybrominated Diphenyl Ethers in Commercial Cows’ Milk from California by Gas Chromatography-Triple Quadruple Mass Spectrometry. PLoS ONE 2017, 12, e0170129. [Google Scholar] [CrossRef] [PubMed]
- Sethi, S.; Keil, K.P.; Chen, H.; Hayakawa, K.; Li, X.; Lin, Y.; Lehmler, H.J.; Puschner, B.; Lein, P.J. Detection of 3,3′-Dichlorobiphenyl in Human Maternal Plasma and Its Effects on Axonal and Dendritic Growth in Primary Rat Neurons. Toxicol. Sci. 2017, 158, 401–411. [Google Scholar] [CrossRef]
- Sethi, S.; Chen, X.; Kass, P.H.; Puschner, B. Polychlorinated biphenyl and polybrominated diphenyl ether profiles in serum from cattle, sheep, and goats across California. Chemosphere 2017, 181, 63–73. [Google Scholar] [CrossRef]
- Rusiecki, J.A.; Matthews, A.; Sturgeon, S.; Sinha, R.; Pellizzari, E.; Zheng, T.; Baris, D. A correlation study of organochlorine levels in serum, breast adipose tissue, and gluteal adipose tissue among breast cancer cases in India. Cancer Epidemiol. Biomark. Prev. 2005, 14, 1113–1124. [Google Scholar] [CrossRef]
- Jacobson, J.L.; Jacobson, S.W.; Humphrey, H.E. Effects of in utero exposure to polychlorinated biphenyls and related contaminants on cognitive functioning in young children. J. Pediatr. 1990, 116, 38–45. [Google Scholar] [CrossRef]
- Schantz, S.L.; Widholm, J.J.; Rice, D.C. Effects of PCB exposure on neuropsychological function in children. Environ. Health Perspect. 2003, 111, 357–576. [Google Scholar] [CrossRef] [PubMed]
- Koh, W.X.; Hornbuckle, K.C.; Thorne, P.S. Human Serum from Urban and Rural Adolescents and Their Mothers Shows Exposure to Polychlorinated Biphenyls Not Found in Commercial Mixtures. Environ. Sci. Technol. 2015, 49, 8105–8112. [Google Scholar] [CrossRef]
- Koh, W.X.; Hornbuckle, K.C.; Marek, R.F.; Wang, K.; Thorne, P.S. Hydroxylated polychlorinated biphenyls in human sera from adolescents and their mothers living in two U.S. Midwestern communities. Chemosphere 2016, 147, 389–395. [Google Scholar] [CrossRef]
- Ampleman, M.D.; Martinez, A.; DeWall, J.; Rawn, D.F.; Hornbuckle, K.C.; Thorne, P.S. Inhalation and dietary exposure to PCBs in urban and rural cohorts via congener-specific measurements. Environ. Sci. Technol. 2015, 49, 1156–1164. [Google Scholar] [CrossRef]
- Chu, S.; Covaci, A.; Schepens, P. Levels and chiral signatures of persistent organochlorine pollutants in human tissues from Belgium. Environ. Res. 2003, 93, 167–176. [Google Scholar] [CrossRef]
- Björvang, R.D.; Vinnars, M.T.; Papadogiannakis, N.; Gidlöf, S.; Mamsen, L.S.; Mucs, D.; Kiviranta, H.; Rantakokko, P.; Ruokojärvi, P.; Lindh, C.H.; et al. Mixtures of persistent organic pollutants are found in vital organs of late gestation human fetuses. Chemosphere 2021, 283, 131125. [Google Scholar] [CrossRef] [PubMed]
- Vorkamp, K. An overlooked environmental issue? A review of the inadvertent formation of PCB-11 and other PCB congeners and their occurrence in consumer products and in the environment. Sci. Total Environ. 2016, 541, 1463–1476. [Google Scholar] [CrossRef] [PubMed]
- Grimm, F.A.; Hu, D.; Kania-Korwel, I.; Lehmler, H.J.; Ludewig, G.; Hornbuckle, K.C.; Duffel, M.W.; Bergman, Å.; Robertson, L.W. Metabolism and metabolites of polychlorinated biphenyls. Crit. Rev. Toxicol. 2015, 45, 245–272. [Google Scholar] [CrossRef] [PubMed]
- Klocke, C.; Sethi, S.; Lein, P.J. The developmental neurotoxicity of legacy vs. contemporary polychlorinated biphenyls (PCBs): Similarities and differences. Environ. Sci. Pollut. Res. Int. 2020, 27, 8885–8896. [Google Scholar] [CrossRef] [PubMed]
- Hu, D.; Hornbuckle, K.C. Inadvertent polychlorinated biphenyls in commercial paint pigments. Environ. Sci. Technol. 2010, 44, 2822–2827. [Google Scholar] [CrossRef]
- Li, X.; Hefti, M.M.; Marek, R.F.; Hornbuckle, K.C.; Wang, K.; Lehmler, H.J. Assessment of Polychlorinated Biphenyls and Their Hydroxylated Metabolites in Postmortem Human Brain Samples: Age and Brain Region Differences. Environ. Sci. Technol. 2022, 56, 9515–9526. [Google Scholar] [CrossRef]
- Hertz-Picciotto, I.; Schmidt, R.J.; Walker, C.K.; Bennett, D.H.; Oliver, M.; Shedd-Wise, K.M.; LaSalle, J.M.; Giulivi, C.; Puschner, B.; Thomas, J.; et al. A Prospective Study of Environmental Exposures and Early Biomarkers in Autism Spectrum Disorder: Design, Protocols, and Preliminary Data from the MARBLES Study. Environ. Health Perspect. 2018, 126, 117004. [Google Scholar] [CrossRef]
- Grimm, F.A.; Lehmler, H.J.; Koh, W.X.; DeWall, J.; Teesch, L.M.; Hornbuckle, K.C.; Thorne, P.S.; Robertson, L.W.; Duffel, M.W. Identification of a sulfate metabolite of PCB 11 in human serum. Environ. Int. 2017, 98, 120–128. [Google Scholar] [CrossRef]
- Zhang, Q.; Lu, M.; Wang, C.; Du, J.; Zhou, P.; Zhao, M. Characterization of estrogen receptor α activities in polychlorinated biphenyls by in vitro dual-luciferase reporter gene assay. Environ. Pollut. 2014, 189, 169–175. [Google Scholar] [CrossRef]
- Pěnčíková, K.; Svržková, L.; Strapáčová, S.; Neča, J.; Bartoňková, I.; Dvořák, Z.; Hýžďalová, M.; Pivnička, J.; Pálková, L.; Lehmler, H.J.; et al. In vitro profiling of toxic effects of prominent environmental lower-chlorinated PCB congeners linked with endocrine disruption and tumor promotion. Environ. Pollut. 2018, 237, 473–486. [Google Scholar] [CrossRef] [PubMed]
- Bell, M.R.; Dryden, A.; Will, R.; Gore, A.C. Sex differences in effects of gestational polychlorinated biphenyl exposure on hypothalamic neuroimmune and neuromodulator systems in neonatal rats. Toxicol. Appl. Pharmacol. 2018, 353, 55–66. [Google Scholar] [CrossRef]
- Daniel, V.; Huber, W.; Bauer, K.; Suesal, C.; Conradt, C.; Opelz, G. Associations of blood levels of PCB, HCHS, and HCB with numbers of lymphocyte subpopulations, in vitro lymphocyte response, plasma cytokine levels, and immunoglobulin autoantibodies. Environ. Health Perspect. 2001, 109, 173–178. [Google Scholar] [CrossRef]
- Lü, Y.C.; Wu, Y.C. Clinical findings and immunological abnormalities in Yu-Cheng patients. Environ. Health Perspect. 1985, 59, 17–29. [Google Scholar] [CrossRef][Green Version]
- Horváthová, M.; Jahnová, E.; Palkovičová, L.; Trnovec, T.; Hertz-Picciotto, I. Dynamics of lymphocyte subsets in children living in an area polluted by polychlorinated biphenyls. J. Immunotoxicol. 2011, 8, 333–345. [Google Scholar] [CrossRef] [PubMed]
- Fair, P.A.; Peden-Adams, M.M.; Mollenhauer, M.A.M.; Bossart, G.D.; Keil, D.E.; White, N.D. Effects of an environmentally relevant PCB-mixture on immune function, clinical chemistry, and thyroid hormone levels in adult female B. J. Toxicol. Environ. Health A 2021, 84, 279–297. [Google Scholar] [CrossRef] [PubMed]
- Leijs, M.M.; Koppe, J.G.; Olie, K.; van Aalderen, W.M.; de Voogt, P.; ten Tusscher, G.W. Effects of dioxins, PCBs, and PBDEs on immunology and hematology in adolescents. Environ. Sci. Technol. 2009, 43, 7946–7951. [Google Scholar] [CrossRef] [PubMed]
- Matelski, L.; Keil Stietz, K.P.; Sethi, S.; Taylor, S.L.; Van de Water, J.; Lein, P.J. The influence of sex, genotype, and dose on serum and hippocampal cytokine levels in juvenile mice developmentally exposed to a human-relevant mixture of polychlorinated biphenyls. Curr. Res. Toxicol. 2020, 1, 85–103. [Google Scholar] [CrossRef]
- Svensson, B.G.; Hallberg, T.; Nilsson, A.; Schütz, A.; Hagmar, L. Parameters of immunological competence in subjects with high consumption of fish contaminated with persistent organochlorine compounds. Int. Arch. Occup. Environ. Health 1994, 65, 351–358. [Google Scholar] [CrossRef]
- Wang, C.; Petriello, M.C.; Zhu, B.; Hennig, B. PCB 126 induces monocyte/macrophage polarization and inflammation through AhR and NF-κB pathways. Toxicol. Appl. Pharmacol. 2019, 367, 71–81. [Google Scholar] [CrossRef] [PubMed]
- Heilmann, C.; Grandjean, P.; Weihe, P.; Nielsen, F.; Budtz-Jørgensen, E. Reduced antibody responses to vaccinations in children exposed to polychlorinated biphenyls. PLoS Med. 2006, 3, e311. [Google Scholar] [CrossRef]
- Sethi, S.; Keil, K.P.; Lein, P.J. 3,3′-Dichlorobiphenyl (PCB 11) promotes dendritic arborization in primary rat cortical neurons via a CREB-dependent mechanism. Arch. Toxicol. 2018, 92, 3337–3345. [Google Scholar] [CrossRef]
- Bandara, S.B.; Sadowski, R.N.; Schantz, S.L.; Gilbert, M.E. Developmental exposure to an environmental PCB mixture delays the propagation of electrical kindling from the amygdala. Neurotoxicology 2017, 58, 42–49. [Google Scholar] [CrossRef] [PubMed][Green Version]
- Mitchell, M.M.; Woods, R.; Chi, L.H.; Schmidt, R.J.; Pessah, I.N.; Kostyniak, P.J.; LaSalle, J.M. Levels of select PCB and PBDE congeners in human postmortem brain reveal possible environmental involvement in 15q11-q13 duplication autism spectrum disorder. Environ. Mol. Mutagen. 2012, 53, 589–598. [Google Scholar] [CrossRef] [PubMed]
- Chu, C.P.; Wu, S.W.; Huang, Y.J.; Chiang, M.C.; Hsieh, S.T.; Guo, Y.L. Neuroimaging signatures of brain plasticity in adults with prenatal exposure to polychlorinated biphenyls: Altered functional connectivity on functional MRI. Environ. Pollut. 2019, 250, 960–968. [Google Scholar] [CrossRef]
- Wayman, G.A.; Bose, D.D.; Yang, D.; Lesiak, A.; Bruun, D.; Impey, S.; Ledoux, V.; Pessah, I.N.; Lein, P.J. PCB-95 modulates the calcium-dependent signaling pathway responsible for activity-dependent dendritic growth. Environ. Health Perspect. 2012, 120, 1003–1009. [Google Scholar] [CrossRef]
- Wayman, G.A.; Yang, D.; Bose, D.D.; Lesiak, A.; Ledoux, V.; Bruun, D.; Pessah, I.N.; Lein, P.J. PCB-95 promotes dendritic growth via ryanodine receptor-dependent mechanisms. Environ. Health Perspect. 2012, 120, 997–1002. [Google Scholar] [CrossRef]
- Ridlon, M.; Tlapa, J.; Stietz, K.K. Smooth muscle of the lower urinary tract: BK-RyR coupling in physiology and pathophysiology. J. Muscle Res. Cell Motil. 2025, 46, 487–505. [Google Scholar] [CrossRef]
- Kennedy, C.; Spiegelhoff, A.; Lavery, T.; Wang, K.; Manuel, R.S.; Wang, Z.; Wildermuth, H.; Keil Stietz, K.P. Developmental polychlorinated biphenyl (PCB) exposure alters voiding physiology in young adult male and female mice. Am. J. Clin. Exp. Urol. 2022, 10, 82–97. [Google Scholar]
- Spiegelhoff, A.; Wang, K.; Ridlon, M.; Lavery, T.; Kennedy, C.L.; George, S.; Stietz, K.P.K. Polychlorinated Biphenyls (PCBs) Impact Prostatic Collagen Density and Bladder Volume in Young Adult Mice Exposed during in Utero and Lactational Development. Toxics 2023, 11, 609. [Google Scholar] [CrossRef]
- Sethi, S.; Morgan, R.K.; Feng, W.; Lin, Y.; Li, X.; Luna, C.; Koch, M.; Bansal, R.; Duffel, M.W.; Puschner, B.; et al. Comparative Analyses of the 12 Most Abundant PCB Congeners Detected in Human Maternal Serum for Activity at the Thyroid Hormone Receptor and Ryanodine Receptor. Environ. Sci. Technol. 2019, 53, 3948–3958. [Google Scholar] [CrossRef] [PubMed]
- Kennedy, C.; Spiegelhoff, A.; Wang, K.; Lavery, T.; Nunez, A.; Manuel, R.; Hillers-Ziemer, L.; Arendt, L.; Stietz, K. The Bladder Is a Novel Target of Developmental Polychlorinated Biphenyl Exposure Linked to Increased Inflammatory Cells in the Bladder of Young Mice. Toxics 2021, 9, 214. [Google Scholar] [CrossRef] [PubMed]
- Keil Stietz, K.P.; Kennedy, C.L.; Sethi, S.; Valenzuela, A.; Nunez, A.; Wang, K.; Wang, Z.; Wang, P.; Spiegelhoff, A.; Puschner, B.; et al. In utero and lactational PCB exposure drives anatomic changes in the juvenile mouse bladder. Curr. Res. Toxicol. 2021, 2, 1–18. [Google Scholar] [CrossRef] [PubMed]
- Lavery, T.C.; Spiegelhoff, A.; Wang, K.; Kennedy, C.L.; Ridlon, M.; Keil Stietz, K.P. Polychlorinated biphenyl (PCB) exposure in adult female mice can influence bladder contractility. Am. J. Clin. Exp. Urol. 2023, 11, 367–384. [Google Scholar]
- McVary, K.T. Clinical evaluation of benign prostatic hyperplasia. Rev. Urol. 2003, 5, S3–S11. [Google Scholar]
- Marcoccia, D.; Mollari, M.; Galli, F.S.; Cuva, C.; Tassinari, V.; Mantovani, A. Prostate as a target of endocrine disrupting chemicals: Relevance, pathways, assays. Reprod. Toxicol. 2025, 133, 108867. [Google Scholar] [CrossRef]
- Nguyen, J.L.; Ricke, E.A.; Liu, T.T.; Gerona, R.; MacGillivray, L.; Wang, Z.; Timms, B.G.; Bjorling, D.E.; Vom Saal, F.S.; Ricke, W.A. Bisphenol-A analogs induce lower urinary tract dysfunction in male mice. Biochem. Pharmacol. 2022, 197, 114889. [Google Scholar] [CrossRef]
- Nicholson, T.M.; Nguyen, J.L.; Leverson, G.E.; Taylor, J.A.; Vom Saal, F.S.; Wood, R.W.; Ricke, W.A. Endocrine disruptor bisphenol A is implicated in urinary voiding dysfunction in male mice. Am. J. Physiol. Renal Physiol. 2018, 315, F1208–F1216. [Google Scholar] [CrossRef]
- Svobodová, K.; Placková, M.; Novotná, V.; Cajthaml, T. Estrogenic and androgenic activity of PCBs, their chlorinated metabolites and other endocrine disruptors estimated with two in vitro yeast assays. Sci. Total Environ. 2009, 407, 5921–5925. [Google Scholar] [CrossRef]
- Ma, R.; Sassoon, D.A. PCBs exert an estrogenic effect through repression of the Wnt7a signaling pathway in the female reproductive tract. Environ. Health Perspect. 2006, 114, 898–904. [Google Scholar] [CrossRef] [PubMed]
- Ridlon, M.; Spiegelhoff, A.; Kennedy, C.L.; Lavery, T.; Wang, K.; Tlapa, J.; Jordan, T.; Tanaka, L.F.; Stietz, K.K. Developmental polychlorinated biphenyl (PCB) exposure impacts on voiding physiology persist into adulthood and influence sensitivity to bladder stimuli in mice. Curr. Res. Toxicol. 2025, 8, 100227. [Google Scholar] [CrossRef]
- Dean, L.E.; Wang, H.; Bullert, A.J.; Adamcakova-Dodd, A.; Mangalam, A.K.; Thorne, P.S.; Ankrum, J.A.; Klingelhutz, A.J.; Lehmler, H.J. Inhalation of 2,2′,5,5′-tetrachlorobiphenyl (PCB52) causes changes to the gut microbiome throughout the gastrointestinal tract. J. Hazard. Mater. 2024, 480, 135999. [Google Scholar] [CrossRef]
- Bullert, A.J.; Wang, H.; Valenzuela, A.E.; Neier, K.; Wilson, R.J.; Badley, J.R.; LaSalle, J.M.; Hu, X.; Lein, P.J.; Lehmler, H.J. Interactions of Polychlorinated Biphenyls and Their Metabolites with the Brain and Liver Transcriptome of Female Mice. ACS Chem. Neurosci. 2024, 15, 3991–4009. [Google Scholar] [CrossRef]
- Abler, L.L.; Keil, K.P.; Mehta, V.; Joshi, P.S.; Schmitz, C.T.; Vezina, C.M. A high-resolution molecular atlas of the fetal mouse lower urogenital tract. Dev. Dyn. 2011, 240, 2364–2377. [Google Scholar] [CrossRef]
- Wegner, K.A.; Abler, L.L.; Oakes, S.R.; Mehta, G.S.; Ritter, K.E.; Hill, W.G.; Zwaans, B.M.; Lamb, L.E.; Wang, Z.; Bjorling, D.E.; et al. Void spot assay procedural optimization and software for rapid and objective quantification of rodent voiding function, including overlapping urine spots. Am. J. Physiol. Renal Physiol. 2018, 315, F1067–F1080. [Google Scholar] [CrossRef] [PubMed]
- Keil, K.P.; Abler, L.L.; Altmann, H.M.; Bushman, W.; Marker, P.C.; Li, L.; Ricke, W.A.; Bjorling, D.E.; Vezina, C.M. Influence of animal husbandry practices on void spot assay outcomes in C57BL/6J male mice. Neurourol. Urodyn. 2016, 35, 192–198. [Google Scholar] [CrossRef]
- Wang, Z.; Guzman, E.C.; Nimunkar, A.; Keil, K.P.; Vezina, C.M.; Ricke, W.A.; Macoska, J.; Bjorling, D.E. Void sorcerer: An open source, open access framework for mouse uroflowmetry. Am. J. Clin. Exp. Urol. 2019, 7, 170–177. [Google Scholar]
- Bjorling, D.E.; Wang, Z.; Vezina, C.M.; Ricke, W.A.; Keil, K.P.; Yu, W.; Guo, L.; Zeidel, M.L.; Hill, W.G. Evaluation of voiding assays in mice: Impact of genetic strains and sex. Am. J. Physiol. Renal Physiol. 2015, 308, F1369–F1378. [Google Scholar] [CrossRef]
- Wang, H.; Schumacher, E.A.; Spiegelhoff, A.; Kennedy, C.L.; Ridlon, M.M.; Marek, R.F.; Keil Stietz, K.P.; Lehmler, H.J. The bladder as a target for pcb toxicity: Evidence from pcb levels, phase i metabolite levels, and cytochrome p450 expression following developmental exposure to a human-relevant pcb mixture in mice. Chem. Res. Toxicol. 2026, 39, 236–247. [Google Scholar] [CrossRef] [PubMed]
- Dean, L.E.; Wang, H.; Li, X.; Fitzjerrells, R.L.; Valenzuela, A.E.; Neier, K.; LaSalle, J.M.; Mangalam, A.; Lein, P.J.; Lehmler, H.J. Identification of polychlorinated biphenyls (PCBs) and PCB metabolites associated with changes in the gut microbiome of female mice exposed to an environmental PCB mixture. J. Hazard. Mater. 2025, 489, 137688. [Google Scholar] [CrossRef]
- Wang, H.; Dean, L.E.; Li, X.; Fitzjerrells, R.L.; Wang, K.; Mangalam, A.K.; Marek, R.F.; Kennedy, C.L.; Ridlon, M.M.; Spiegelhoff, A.; et al. The influence of an environmentally relevant polychlorinated biphenyl mixture on the intestinal microbiota in post-weaning mouse dams. Environ. Sci. Pollut. Res. Int. 2026, 33, 1399–1415. [Google Scholar] [CrossRef]
- Banerjee, P.P.; Banerjee, S.; Tilly, K.I.; Tilly, J.L.; Brown, T.R.; Zirkin, B.R. Lobe-specific apoptotic cell death in rat prostate after androgen ablation by castration. Endocrinology 1995, 136, 4368–4376. [Google Scholar] [CrossRef]
- Nastiuk, K.L.; Liu, H.; Hamamura, M.; Muftuler, L.T.; Nalcioglu, O.; Krolewski, J.J. In vivo MRI volumetric measurement of prostate regression and growth in mice. BMC Urol. 2007, 7, 12. [Google Scholar] [CrossRef]
- Cho, H.; Zhang, Y.; Tien, J.C.; Mannan, R.; Luo, J.; Narayanan, S.P.; Mahapatra, S.; Hu, J.; Shelley, G.; Cruz, G.; et al. Cellular cartography reveals mouse prostate organization and determinants of castration resistance. Proc. Natl. Acad. Sci. USA 2025, 122, e2427116122. [Google Scholar] [CrossRef] [PubMed]
- Zhang, H.; Liu, T.T.; Ricke, E.A.; Ricke, W.A. Prostatic androgen receptor signaling shows an age-related and lobe-specific alteration in mice. Sci. Rep. 2024, 14, 30302. [Google Scholar] [CrossRef]
- Portigal, C.L.; Cowell, S.P.; Fedoruk, M.N.; Butler, C.M.; Rennie, P.S.; Nelson, C.C. Polychlorinated biphenyls interfere with androgen-induced transcriptional activation and hormone binding. Toxicol. Appl. Pharmacol. 2002, 179, 185–194. [Google Scholar] [CrossRef] [PubMed]
- Selvakumar, K.; Sheerin Banu, L.; Krishnamoorthy, G.; Venkataraman, P.; Elumalai, P.; Arunakaran, J. Differential expression of androgen and estrogen receptors in PCB (Aroclor 1254)-exposed rat ventral prostate: Impact of alpha-tocopherol. Exp. Toxicol. Pathol. 2011, 63, 105–112. [Google Scholar] [CrossRef] [PubMed]
- Olshavsky, N.A.; Groh, E.M.; Comstock, C.E.; Morey, L.M.; Wang, Y.; Revelo, M.P.; Burd, C.; Meller, J.; Knudsen, K.E. Cyclin D3 action in androgen receptor regulation and prostate cancer. Oncogene 2008, 27, 3111–3121. [Google Scholar] [CrossRef] [PubMed][Green Version]
- Klocke, C.; Lein, P.J. Evidence Implicating Non-Dioxin-Like Congeners as the Key Mediators of Polychlorinated Biphenyl (PCB) Developmental Neurotoxicity. Int. J. Mol. Sci. 2020, 21, 1013. [Google Scholar] [CrossRef]
- Turco, A.E.; Oakes, S.R.; Keil Stietz, K.P.; Dunham, C.L.; Joseph, D.B.; Chathurvedula, T.S.; Girardi, N.M.; Schneider, A.J.; Gawdzik, J.; Sheftel, C.M.; et al. A mechanism linking perinatal 2,3,7,8 tetrachlorodibenzo-p-dioxin exposure to lower urinary tract dysfunction in adulthood. Dis. Model. Mech. 2021, 14, dmm049068. [Google Scholar] [CrossRef] [PubMed]
- Ricke, W.A.; Lee, C.W.; Clapper, T.R.; Schneider, A.J.; Moore, R.W.; Keil, K.P.; Abler, L.L.; Wynder, J.L.; López Alvarado, A.; Beaubrun, I.; et al. In Utero and Lactational TCDD Exposure Increases Susceptibility to Lower Urinary Tract Dysfunction in Adulthood. Toxicol. Sci. 2016, 150, 429–440. [Google Scholar] [CrossRef] [PubMed]
- Vezina, C.M.; Allgeier, S.H.; Moore, R.W.; Lin, T.M.; Bemis, J.C.; Hardin, H.A.; Gasiewicz, T.A.; Peterson, R.E. Dioxin causes ventral prostate agenesis by disrupting dorsoventral patterning in developing mouse prostate. Toxicol. Sci. 2008, 106, 488–496. [Google Scholar] [CrossRef]
- Gupta, A.; Schecter, A.; Aragaki, C.C.; Roehrborn, C.G. Dioxin exposure and benign prostatic hyperplasia. J. Occup. Environ. Med. 2006, 48, 708–714. [Google Scholar] [CrossRef]
- Mehta, V.; Vezina, C.M. Potential protective mechanisms of aryl hydrocarbon receptor (AHR) signaling in benign prostatic hyperplasia. Differentiation 2011, 82, 211–219. [Google Scholar] [CrossRef]
- Gupta, A.; Ketchum, N.; Roehrborn, C.G.; Schecter, A.; Aragaki, C.C.; Michalek, J.E. Serum dioxin, testosterone, and subsequent risk of benign prostatic hyperplasia: A prospective cohort study of Air Force veterans. Environ. Health Perspect. 2006, 114, 1649–1654. [Google Scholar] [CrossRef] [PubMed]







| Primary Antibodies | Source | Company | Catalog Number | Dilution | |
|---|---|---|---|---|---|
| E-Cadherin (CDH1) | Mouse | BD Transduction Labs (via Fisher) | 610181 RRID: AB_397581 | 1:250 | |
| Cleaved Caspase (Casp3) | Rabbit | Cell Signaling | 9661 s RRID: AB_2341188 | 1:200 | |
| Ki67 | Rabbit | Abcam | AB15580 RRID: AB_443209 | 1:200 | |
| Smooth Muscle Actin (Acta2) | Goat | Fisher Scientific | PA518292 RRID: AB_10980764 | 1:250 | |
| Secondary Antibodies | Pairing | ||||
| Anti-Mouse Alexa Fluor 594 | Donkey | Jackson ImmunoResearch | 715-585-150 RRID: AB_2340854 | 1:250 | CDH1 |
| Anti-Mouse Alex Fluor 488 | Donkey | Jackson ImmunoResearch | 715-545-150 RRID: AB_2340846 | 1:250 | CDH1 |
| Anti-Rabbit Alex Fluor 488 | Donkey | Jackson ImmunoResearch | 711-545-152 RRID: AB_2313584 | 1:250 | Ki67 |
| Anti-Rabbit Alexa Fluor 594 | Goat | Jackson ImmunoResearch | 111-585-144 RRID: AB_2307325 | 1:250 | Casp3 |
| Anti-Goat Alexa Fluor 488 | Donkey | Jackson ImmunoResearch | 705-545-003 RRID: AB_2340428 | 1:250 | Acta2 |
| Total Urine Spot Number Distribution | mg/kg/d PCB | |||
|---|---|---|---|---|
| 0 | 0.1 | 1 | 6 | |
| % mice with over 50 spots | 100 | 75 | 87.5 | 87.5 |
| % mice with under 50 spots | 0 | 25 | 12.5 | 12.5 |
| % mice with over 100 spots | 87.5 | 62.5 | 75 | 75 |
| % mice with under 100 spots | 12.5 | 37.5 | 25 | 25 |
| % mice with over 200 spots | 50 | 37.5 | 25 | 37.5 |
| % mice with under 200 spots | 50 | 62.5 | 75 | 62.5 |
| % mice with over 300 spots | 12.5 | 25 | 12.5 | 12.5 |
| % mice with under 300 spots | 87.5 | 75 | 87.5 | 87.5 |
| % mice with over 400 spots | 0 | 12.5 | 0 | 12.5 |
| % mice with under 400 spots | 100 | 87.5 | 100 | 87.5 |
Disclaimer/Publisher’s Note: The statements, opinions and data contained in all publications are solely those of the individual author(s) and contributor(s) and not of MDPI and/or the editor(s). MDPI and/or the editor(s) disclaim responsibility for any injury to people or property resulting from any ideas, methods, instructions or products referred to in the content. |
© 2026 by the authors. Licensee MDPI, Basel, Switzerland. This article is an open access article distributed under the terms and conditions of the Creative Commons Attribution (CC BY) license.
Share and Cite
Wang, K.; Spiegelhoff, A.; Jordan, T.; Lavery, T.; Kennedy, C.L.; Ridlon, M.M.; Stietz, K.P.K. PCB Exposure in Adult Male Mice Reduces Proliferating Cells in the Prostate but Minimally Alters Voiding. Toxics 2026, 14, 265. https://doi.org/10.3390/toxics14030265
Wang K, Spiegelhoff A, Jordan T, Lavery T, Kennedy CL, Ridlon MM, Stietz KPK. PCB Exposure in Adult Male Mice Reduces Proliferating Cells in the Prostate but Minimally Alters Voiding. Toxics. 2026; 14(3):265. https://doi.org/10.3390/toxics14030265
Chicago/Turabian StyleWang, Kathy, Audrey Spiegelhoff, Tamryn Jordan, Thomas Lavery, Conner L. Kennedy, Monica M. Ridlon, and Kimberly P. Keil Stietz. 2026. "PCB Exposure in Adult Male Mice Reduces Proliferating Cells in the Prostate but Minimally Alters Voiding" Toxics 14, no. 3: 265. https://doi.org/10.3390/toxics14030265
APA StyleWang, K., Spiegelhoff, A., Jordan, T., Lavery, T., Kennedy, C. L., Ridlon, M. M., & Stietz, K. P. K. (2026). PCB Exposure in Adult Male Mice Reduces Proliferating Cells in the Prostate but Minimally Alters Voiding. Toxics, 14(3), 265. https://doi.org/10.3390/toxics14030265

