Role of Microbial Communities and Their Functional Gene in Anammox Process for Biodegradation of Bisphenol A and S in Pharmaceutical Wastewater
Abstract
1. Introduction
2. Influence of Pharmaceutical Wastewater Contamination on Human Health and Ecosystem
Some Microbial Pathogen and Bacterial and Fungal Diseases Caused by Wastewater Pollution
3. Effects of Bisphenol A (BPA) and Bisphenol S (BPS) on Human Health and Wastewater Quality
3.1. Mechanisms of BPA and BPS Removal in Anammox Systems
3.1.1. Adsorption Mechanisms
3.1.2. Biodegradation Processes
3.1.3. Transformation Products
3.1.4. Electron Transfer Mechanisms
3.1.5. Synergistic Effects
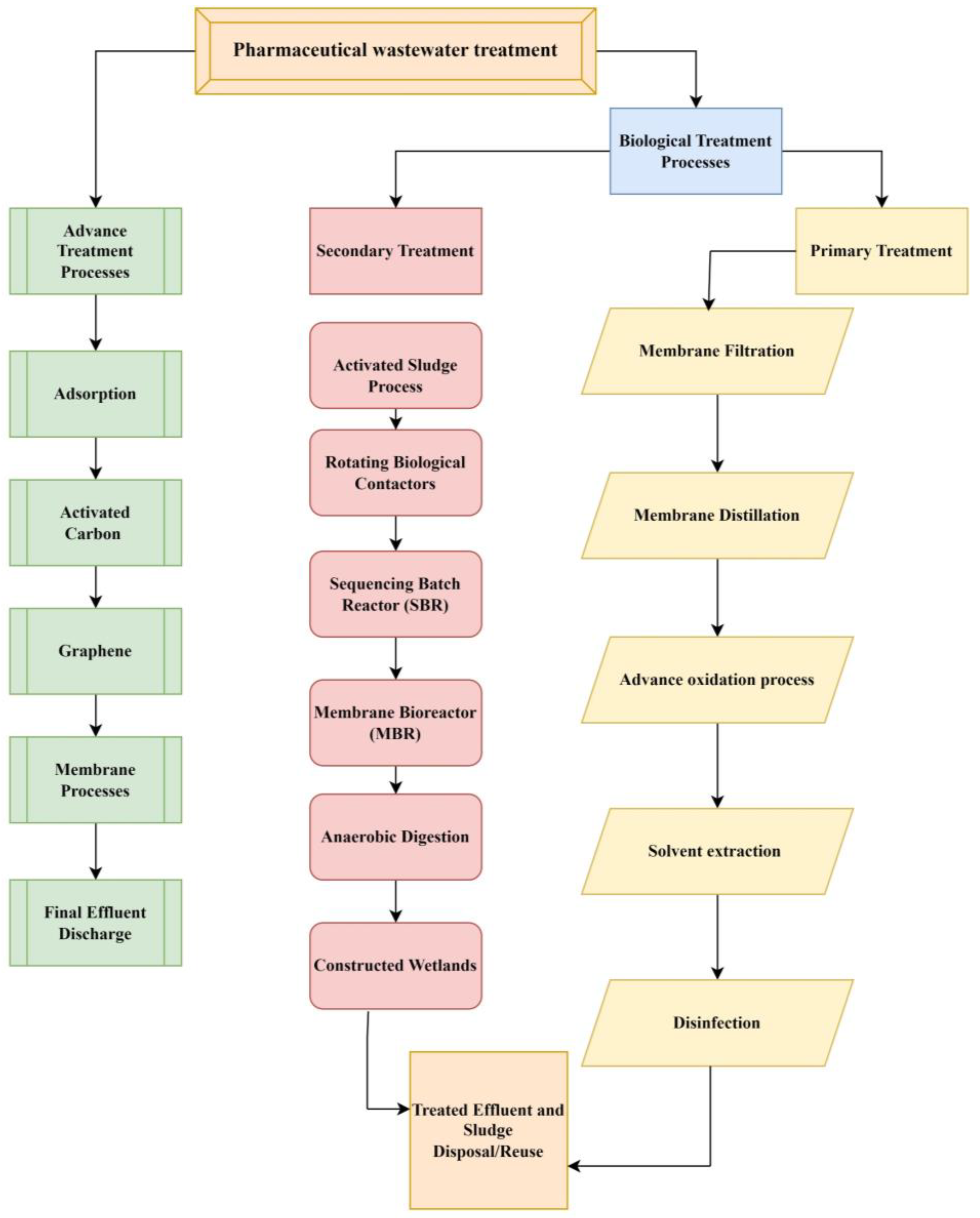
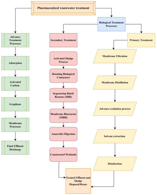
4. Approaches for Clean Pharmaceutical Wastewater
4.1. Biological Treatment
4.2. Advanced Treatment
4.2.1. Adsorption Activated Carbon (AC)
4.2.2. Graphene
4.2.3. Membrane Process
4.3. Advanced Oxidation Processes (AOPs) with Biological Treatment Methods
5. Mechanisms of Microbial Communities Involved in Anammox Process
6. Relationship Between Anammox Bacteria and Wastewater Contaminations
Enzymatic Pathways for Anammox
7. Hydrazine Intermediate Pathways in Anaerobic Oxidations
7.1. Process Monitoring, Control, and Safety Measures of Hydrazine
7.2. Reactor Design and Engineering Optimization
8. Advantages and Limitations of Anammox Bacteria for Pharmaceutical Wastewater Treatment
9. Conclusions
Author Contributions
Funding
Institutional Review Board Statement
Informed Consent Statement
Data Availability Statement
Conflicts of Interest
References
- Wang, Y.; Shi, Y.; Xu, X.; Zhu, Y. A Study on the Efficiency of Green Technology Innovation in Listed Chinese Water Environment Treatment Companies. Water 2024, 16, 510. [Google Scholar] [CrossRef]
- Gokulanathan, V.; Arun, K.; Priyadharshini, P. Fresh and Hardened Properties of Five Non-Potable Water Mixed and Cured Concrete: A Comprehensive Review. Constr. Build. Mater. 2021, 309, 125089. [Google Scholar]
- Patel, M.; Kumar, R.; Kishor, K.; Mlsna, T.; Pittman, C.U., Jr.; Mohan, D. Pharmaceuticals of Emerging Concern in Aquatic Systems: Chemistry, Occurrence, Effects, and Removal Methods. Chem. Rev. 2019, 119, 3510–3673. [Google Scholar] [PubMed]
- Boxall, A.B.A.; Rudd, M.A.; Brooks, B.W.; Caldwell, D.J.; Choi, K.; Hickmann, S.; Innes, E.; Ostapyk, K.; Staveley, J.P.; Verslycke, T. Pharmaceuticals and Personal Care Products in the Environment: What Are the Big Questions? Environ. Health Perspect. 2012, 120, 1221–1229. [Google Scholar] [PubMed]
- Samal, K.; Trivedi, S. A Statistical and Kinetic Approach to Develop a Floating Bed for the Treatment of Wastewater. J. Environ. Chem. Eng. 2020, 8, 104102. [Google Scholar]
- Mahapatra, S.; Samal, K.; Dash, R.R. Waste Stabilization Pond (WSP) for Wastewater Treatment: A Review on Factors, Modelling and Cost Analysis. J. Environ. Manag. 2022, 308, 114668. [Google Scholar]
- Samal, K.; Kar, S.; Trivedi, S.; Upadhyay, S. Assessing the Impact of Vegetation Coverage Ratio in a Floating Water Treatment Bed of Pistia Stratiotes. SN Appl. Sci. 2021, 3, 120. [Google Scholar]
- Cho, S.; Kambey, C.; Nguyen, V.K. Performance of Anammox Processes for Wastewater Treatment: A Critical Review on Effects of Operational Conditions and Environmental Stresses. Water 2020, 12, 20. [Google Scholar] [CrossRef]
- Wang, J.; Wang, S. Removal of Pharmaceuticals and Personal Care Products (PPCPs) from Wastewater: A Review. J. Environ. Manag. 2016, 182, 620–640. [Google Scholar] [CrossRef]
- Mariano, S.M.F.; Angeles, L.F.; Aga, D.S.; Villanoy, C.L.; Jaraula, C.M.B. Emerging Pharmaceutical Contaminants in Key Aquatic Environments of the Philippines. Front. Earth Sci. 2023, 11, 1124313. [Google Scholar]
- Gould, S.L.; Winter, M.J.; Norton, W.H.J.; Tyler, C.R. The Potential for Adverse Effects in Fish Exposed to Antidepressants in the Aquatic Environment. Environ. Sci. Technol. 2021, 55, 16299–16312. [Google Scholar] [CrossRef]
- Samal, K.; Mahapatra, S.; Hibzur Ali, M. Pharmaceutical Wastewater as Emerging Contaminants (EC): Treatment Technologies, Impact on Environment and Human Health. Energy Nexus 2022, 6, 100076. [Google Scholar] [CrossRef]
- Zhu, B.; Zhang, Z.; Xie, Y.; Huang, M.; Chen, Y.; Yang, Y.; Shi, X.; Han, J.; Yang, L.; Zhao, M. Effects of Environmental Bisphenol S Exposure on Male Rat Reproductive Health and Gut-Blood-Testicular Axis Integrity. Ecotoxicol. Environ. Saf. 2025, 289, 117646. [Google Scholar] [CrossRef] [PubMed]
- Yousaf, M.; Li, X.; Zhang, Z.; Ren, T.; Cong, R.; Ata-Ul-Karim, S.T.; Fahad, S.; Shah, A.N.; Lu, J. Nitrogen Fertilizer Management for Enhancing Crop Productivity and Nitrogen Use Efficiency in a Rice-Oilseed Rape Rotation System in China. Front. Plant Sci. 2016, 7, 1496. [Google Scholar] [CrossRef]
- Osuoha, J.O.; Anyanwu, B.O.; Ejileugha, C. Pharmaceuticals and Personal Care Products as Emerging Contaminants: Need for Combined Treatment Strategy. J. Hazard. Mater. Adv. 2023, 9, 100206. [Google Scholar] [CrossRef]
- Yang, Y.; Wang, Z.; Xie, S. Aerobic Biodegradation of Bisphenol A in River Sediment and Associated Bacterial Community Change. Sci. Total Environ. 2014, 470, 1184–1188. [Google Scholar] [CrossRef] [PubMed]
- Aljerf, L.; AlHamwi, B. Exploratory Study of Xanthine Dehydrogenase (XD) Accumulation in Chicks’ Organs: XD Natures and Its Inhibitory Activities. J. Adv. Biol. 2018, 11, 2269–2276. [Google Scholar] [CrossRef]
- Narayanan, M.; El-Sheekh, M.; Ma, Y.; Pugazhendhi, A.; Natarajan, D.; Kandasamy, G.; Raja, R.; Kumar, R.M.S.; Kumarasamy, S.; Sathiyan, G. Current Status of Microbes Involved in the Degradation of Pharmaceutical and Personal Care Products (PPCPs) Pollutants in the Aquatic Ecosystem. Environ. Pollut. 2022, 300, 118922. [Google Scholar] [CrossRef]
- Kleerebezem, R.; Lücker, S. Cyclic Conversions in the Nitrogen Cycle. Front. Microbiol. 2021, 12, 622504. [Google Scholar] [CrossRef]
- Suarez, C.; Dalcin Martins, P.; Jetten, M.S.M.; Karačić, S.; Wilén, B.M.; Modin, O.; Hagelia, P.; Hermansson, M.; Persson, F. Metagenomic Evidence of a Novel Family of Anammox Bacteria in a Subsea Environment. Environ. Microbiol. 2022, 24, 2348–2360. [Google Scholar] [CrossRef]
- Zhang, D.; Yu, H.; Yang, Y.; Liu, F.; Li, M.; Huang, J.; Yu, Y.; Wang, C.; Jiang, F.; He, Z. Ecological Interactions and the Underlying Mechanism of Anammox and Denitrification across the Anammox Enrichment with Eutrophic Lake Sediments. Microbiome 2023, 11, 82. [Google Scholar]
- Wei, C.; Zhang, W. Nitrogen Contribution Rate of Anammox in Different Systems and Its Relationship with Environmental Factors. Water 2023, 15, 2101. [Google Scholar] [CrossRef]
- Li, J.; Liu, T.; McIlroy, S.J.; Tyson, G.W.; Guo, J. Phylogenetic and Metabolic Diversity of Microbial Communities Performing Anaerobic Ammonium and Methane Oxidations under Different Nitrogen Loadings. ISME Commun. 2023, 3, 39. [Google Scholar] [PubMed]
- Huang, L.; Xu, Y.-B.; Xu, J.-X.; Ling, J.-Y.; Chen, J.-L.; Zhou, J.-L.; Zheng, L.; Du, Q.-P. Antibiotic Resistance Genes (ARGs) in Duck and Fish Production Ponds with Integrated or Non-Integrated Mode. Chemosphere 2017, 168, 1107–1114. [Google Scholar] [PubMed]
- Gopinathan, P. Human Health Risks Due to Exposure to Water Pollution: A Review. Water 2023, 15, 2532. [Google Scholar] [CrossRef]
- Cycoń, M.; Mrozik, A.; Piotrowska-Seget, Z. Antibiotics in the Soil Environment—Degradation and Their Impact on Microbial Activity and Diversity. Front. Microbiol. 2019, 10, 338. [Google Scholar]
- Bhushan, S.; Rana, M.S.; Raychaudhuri, S.; Simsek, H.; Prajapati, S.K. Algae-and Bacteria-Driven Technologies for Pharmaceutical Remediation in Wastewater. In Removal of Toxic Pollutants Through Microbiological and Tertiary Treatment; Elsevier: Amsterdam, The Netherlands, 2020; pp. 373–408. [Google Scholar]
- Eapen, J.V.; Thomas, S.; Antony, S.; George, P.; Antony, J. A Review of the Effects of Pharmaceutical Pollutants on Humans and Aquatic Ecosystem. Explor. Drug Sci. 2024, 2, 484–507. [Google Scholar] [CrossRef]
- Gojkovic, Z.; Lindberg, R.H.; Tysklind, M.; Funk, C. Northern Green Algae Have the Capacity to Remove Active Pharmaceutical Ingredients. Ecotoxicol. Environ. Saf. 2019, 170, 644–656. [Google Scholar]
- Hollman, J.; Dominic, J.A.; Achari, G.; Langford, C.H.; Tay, J.-H. Effect of UV Dose on Degradation of Venlafaxine Using UV/H2O2: Perspective of Augmenting UV Units in Wastewater Treatment. Environ. Technol. 2020, 41, 1107–1116. [Google Scholar]
- Aljerf, L. Development of a Method for Classification of Hospitals Based on Results of the Diagnosis-Related Groups and the Principle of Case-Mix Index/Elaboration d’une Methode de Classification des Hopitaux sur la Base des Resultats de Groupes Homogenes de Diagnos. East. Mediterr. Heal. J. 2016, 22, 327. [Google Scholar] [CrossRef]
- Samal, K.; Dash, R.R.; Bhunia, P. Treatment of Wastewater by Vermifiltration Integrated with Macrophyte Filter: A Review. J. Environ. Chem. Eng. 2017, 5, 2274–2289. [Google Scholar]
- Zhang, Y.; Liu, Y.; Zhang, G.; Guo, X.; Sun, Z.; Li, T. The Effects of Rice Straw and Biochar Applications on the Microbial Community in a Soil with a History of Continuous Tomato Planting History. Agronomy 2018, 8, 65. [Google Scholar] [CrossRef]
- Li, J.; Qi, P.; Qiang, Z.; Dong, H.; Gao, D.; Wang, D. Is Anammox a Promising Treatment Process for Nitrogen Removal from Nitrogen-Rich Saline Wastewater? Bioresour. Technol. 2018, 270, 722–731. [Google Scholar] [CrossRef]
- Yuan, F.; Leng, B.; Wang, B. Progress in Studying Salt Secretion from the Salt Glands in Recretohalophytes: How Do Plants Secrete Salt? Front. Plant Sci. 2016, 7, 00977. [Google Scholar] [CrossRef]
- Costanzo, S.D.; Murby, J.; Bates, J. Ecosystem Response to Antibiotics Entering the Aquatic Environment. Mar. Pollut. Bull. 2005, 51, 218–223. [Google Scholar] [PubMed]
- Yahaya, A.; Sale, F.J.; Salehdeen, U.M. Analytical Methods for Determination of Regulated and Unregulated Disinfection By-Products in Drinking Water: A Review. CaJoST 2020, 2, 25–36. [Google Scholar]
- Lin, L.; Yang, H.; Xu, X. Effects of Water Pollution on Human Health and Disease Heterogeneity: A Review. Front. Environ. Sci. 2022, 10, 880246. [Google Scholar]
- Arman, N.Z.; Salmiati, S.; Aris, A.; Salim, M.R.; Nazifa, T.H.; Muhamad, M.S.; Marpongahtun, M. A Review on Emerging Pollutants in the Water Environment: Existences, Health Effects and Treatment Processes. Water 2021, 13, 3258. [Google Scholar] [CrossRef]
- Cantabrana, B.; Vallina, J.R.P.; Menéndez, L.; Hidalgo, A. Spasmolytic and Calmodulin Inhibitory Effect of Non-Steroidal Anti-Inflammatory Drugs in Vitro. Life Sci. 1995, 57, 1333–1341. [Google Scholar]
- Carballa, M.; Fink, G.; Omil, F.; Lema, J.M.; Ternes, T. Determination of the Solid–Water Distribution Coefficient (Kd) for Pharmaceuticals, Estrogens and Musk Fragrances in Digested Sludge. Water Res. 2008, 42, 287–295. [Google Scholar]
- Challis, J.K.; Hanson, M.L.; Friesen, K.J.; Wong, C.S. A Critical Assessment of the Photodegradation of Pharmaceuticals in Aquatic Environments: Defining Our Current Understanding and Identifying Knowledge Gaps. Environ. Sci. Process. Impacts 2014, 16, 672–696. [Google Scholar]
- Guarnotta, V.; Amodei, R.; Frasca, F.; Aversa, A.; Giordano, C. Impact of Chemical Endocrine Disruptors and Hormone Modulators on the Endocrine System. Int. J. Mol. Sci. 2022, 23, 5710. [Google Scholar] [CrossRef] [PubMed]
- Munzhelele, E.P.; Mudzielwana, R.; Ayinde, W.B.; Gitari, W.M. Pharmaceutical Contaminants in Wastewater and Receiving Water Bodies of South Africa: A Review of Sources, Pathways, Occurrence, Effects, and Geographical Distribution. Water 2024, 16, 796. [Google Scholar] [CrossRef]
- Liu, K.; Li, J.; Yan, S.; Zhang, W.; Li, Y.; Han, D. A Review of Status of Tetrabromobisphenol A (TBBPA) in China. Chemosphere 2016, 148, 8–20. [Google Scholar] [CrossRef] [PubMed]
- Manzoor, M.F.; Tariq, T.; Fatima, B.; Sahar, A.; Tariq, F.; Munir, S.; Khan, S.; Nawaz Ranjha, M.M.A.; Sameen, A.; Zeng, X.-A. An Insight into Bisphenol A, Food Exposure and Its Adverse Effects on Health: A Review. Front. Nutr. 2022, 9, 1047827. [Google Scholar]
- Vandenberg, L.N.; Chahoud, I.; Heindel, J.J.; Padmanabhan, V.; Paumgartten, F.J.R.; Schoenfelder, G. Urinary, Circulating, and Tissue Biomonitoring Studies Indicate Widespread Exposure to Bisphenol A. Cien. Saude Colet. 2012, 17, 407–434. [Google Scholar] [PubMed]
- Rochester, J.R. Bisphenol A and Human Health: A Review of the Literature. Reprod. Toxicol. 2013, 42, 132–155. [Google Scholar]
- Kim, D.; Kwak, J.I.; An, Y.J. Effects of Bisphenol A in Soil on Growth, Photosynthesis Activity, and Genistein Levels in Crop Plants (Vigna radiata). Chemosphere 2018, 209, 875–882. [Google Scholar] [CrossRef]
- Hindman, A.R.; Mo, X.M.; Helber, H.L.; Kovalchin, C.E.; Ravichandran, N.; Murphy, A.R.; Fagan, A.M.; St. John, P.M.; Burd, C.J. Varying Susceptibility of the Female Mammary Gland to in Utero Windows of BPA Exposure. Endocrinology 2017, 158, 3435–3447. [Google Scholar]
- Neff, A.M.; Blanco, S.C.; Flaws, J.A.; Bagchi, I.C.; Bagchi, M.K. Chronic Exposure of Mice to Bisphenol-A Alters Uterine Fibroblast Growth Factor Signaling and Leads to Aberrant Epithelial Proliferation. Endocrinology 2019, 160, 1234–1246. [Google Scholar] [CrossRef]
- Tijani, J.O.; Fatoba, O.O.; Petrik, L.F. A Review of Pharmaceuticals and Endocrine-Disrupting Compounds: Sources, Effects, Removal, and Detections. Water Air Soil Pollut. 2013, 224, 1770. [Google Scholar] [CrossRef]
- Heindel, J.J.; Blumberg, B.; Cave, M.; Machtinger, R.; Mantovani, A.; Mendez, M.A.; Nadal, A.; Palanza, P.; Panzica, G.; Sargis, R. Metabolism Disrupting Chemicals and Metabolic Disorders. Reprod. Toxicol. 2017, 68, 3–33. [Google Scholar] [CrossRef]
- Strakovsky, R.S.; Wang, H.; Engeseth, N.J.; Flaws, J.A.; Helferich, W.G.; Pan, Y.-X.; Lezmi, S. Developmental Bisphenol A (BPA) Exposure Leads to Sex-Specific Modification of Hepatic Gene Expression and Epigenome at Birth That May Exacerbate High-Fat Diet-Induced Hepatic Steatosis. Toxicol. Appl. Pharmacol. 2015, 284, 101–112. [Google Scholar] [CrossRef] [PubMed]
- Ailijiang, N.; Chang, J.; Liang, P.; Zhang, X.; Huang, X. Electrical Stimulation on Biodegradation of Phenolics in a Novel Anaerobic–Aerobic-Coupled Upflow Bioelectrochemical Reactor. Chem. Eng. J. 2021, 421, 127840. [Google Scholar] [CrossRef]
- Fu, Q.; Li, C.; Liu, Z.; Ma, X.; Xu, Y.; Wang, Y.; Liu, X.; Wang, D. The Impact of Bisphenol a on the Anaerobic Sulfur Transformation: Promoting Sulfur Flow and Toxic H2S Production. Environ. Sci. Technol. 2024, 58, 8043–8052. [Google Scholar] [CrossRef] [PubMed]
- Zhao, M.; Bai, X.; Zhang, Y.; Yuan, Y.; Sun, J. Enhanced Photodegradation of Antibiotics Based on Anoxygenic Photosynthetic Bacteria and Bacterial Metabolites: A Sustainably Green Strategy for the Removal of High-Risk Organics from Secondary Effluent. J. Hazard. Mater. 2022, 430, 128350. [Google Scholar] [CrossRef]
- Cuecas, A.; Barrau, M.J.; Gonzalez, J.M. Microbial Divergence and Evolution. The Case of Anammox Bacteria. Front. Microbiol. 2024, 15, 1355780. [Google Scholar] [CrossRef]
- dos Santos Oliveira, N.; Ginoris, Y.P.; Ratnaweera, H. Removal of Bisphenol S (BPS) by Adsorption on Activated Carbons Commercialized in Brazil. Int. J. Environ. Res. Public Health 2024, 21, 792. [Google Scholar] [CrossRef]
- Rochester, J.R.; Bolden, A.L. Bisphenol S and F: A Systematic Review and Comparison of the Hormonal Activity of Bisphenol a Substitutes. Environ. Health Perspect. 2015, 123, 643–650. [Google Scholar] [CrossRef]
- Yin, Q.; Wu, G. Advances in Direct Interspecies Electron Transfer and Conductive Materials: Electron Flux, Organic Degradation and Microbial Interaction. Biotechnol. Adv. 2019, 37, 107443. [Google Scholar] [CrossRef]
- Zhao, K.; Si, T.; Liu, S.; Liu, G.; Li, D.; Li, F. Co-Metabolism of Microorganisms: A Study Revealing the Mechanism of Antibiotic Removal, Progress of Biodegradation Transformation Pathways. Sci. Total Environ. 2024, 954, 176561. [Google Scholar] [PubMed]
- White, C.; Antell, E.; Schwartz, S.L.; Lawrence, J.E.; Keren, R.; Zhou, L.; Yu, K.; Zhuang, W.; Alvarez-Cohen, L. Synergistic Interactions between Anammox and Dissimilatory Nitrate Reducing Bacteria Sustains Reactor Performance across Variable Nitrogen Loading Ratios. Front. Microbiol. 2023, 14, 1243410. [Google Scholar]
- Liao, C.; Liu, F.; Kannan, K. Bisphenol S, a New Bisphenol Analogue, in Paper Products and Currency Bills and Its Association with Bisphenol A Residues. Environ. Sci. Technol. 2012, 46, 6515–6522. [Google Scholar]
- Liao, C.; Kannan, K. A Survey of Alkylphenols, Bisphenols, and Triclosan in Personal Care Products from China and the United States. Arch. Environ. Contam. Toxicol. 2014, 67, 50–59. [Google Scholar] [PubMed]
- Liao, C.; Liu, F.; Guo, Y.; Moon, H.-B.; Nakata, H.; Wu, Q.; Kannan, K. Occurrence of Eight Bisphenol Analogues in Indoor Dust from the United States and Several Asian Countries: Implications for Human Exposure. Environ. Sci. Technol. 2012, 46, 9138–9145. [Google Scholar]
- Howard, G.J. Chemical Alternatives Assessment: The Case of Flame Retardants. Chemosphere 2014, 116, 112–117. [Google Scholar]
- Bergman, Å.; Rydén, A.; Law, R.J.; de Boer, J.; Covaci, A.; Alaee, M.; Birnbaum, L.; Petreas, M.; Rose, M.; Sakai, S. A Novel Abbreviation Standard for Organobromine, Organochlorine and Organophosphorus Flame Retardants and Some Characteristics of the Chemicals. Environ. Int. 2012, 49, 57–82. [Google Scholar] [PubMed]
- Coggon, D. Work with Pesticides and Organophosphate Sheep Dips. Occup. Med. (Chic. Ill). 2002, 52, 467–470. [Google Scholar] [CrossRef]
- Rooney, A.A.; Boyles, A.L.; Wolfe, M.S.; Bucher, J.R.; Thayer, K.A. Systematic Review and Evidence Integration for Literature-Based Environmental Health Science Assessments. Environ. Health Perspect. 2014, 122, 711–718. [Google Scholar]
- Huang, J.; Zhu, C.; Hussain, S.; Huang, J.; Liang, Q.; Zhu, L.; Cao, X.; Kong, Y.; Li, Y.; Wang, L. Effects of Nitric Oxide on Nitrogen Metabolism and the Salt Resistance of Rice (Oryza sativa L.) Seedlings with Different Salt Tolerances. Plant Physiol. Biochem. 2020, 155, 374–383. [Google Scholar] [CrossRef]
- Araujo, S.S.; Beebe, S.; Crespi, M.; Delbreil, B.; Gonzalez, E.M.; Gruber, V.; Lejeune-Henaut, I.; Link, W.; Monteros, M.J.; Prats, E. Abiotic Stress Responses in Legumes: Strategies Used to Cope with Environmental Challenges. CRC. Crit. Rev. Plant Sci. 2015, 34, 237–280. [Google Scholar] [CrossRef]
- Khalidi-Idrissi, A.; Madinzi, A.; Anouzla, A.; Pala, A.; Mouhir, L.; Kadmi, Y.; Souabi, S. Recent Advances in the Biological Treatment of Wastewater Rich in Emerging Pollutants Produced by Pharmaceutical Industrial Discharges. Int. J. Environ. Sci. Technol. 2023, 20, 11719–11740. [Google Scholar] [CrossRef]
- Singh, D.; Singh, D.; Mishra, V.; Kushwaha, J.; Sengar, M.; Sinha, S.; Singh, S.; Giri, B.S. Strategies for Biological Treatment of Waste Water: A Critical Review. J. Clean. Prod. 2024, 454, 142266. [Google Scholar] [CrossRef]
- Xueqing, S.; Yii, L.K.; Yong, N.H. Anaerobic Treatment of Pharmaceutical Wastewater: A Critical Review. Bioresour. Technol. 2017, 245, 1238–1244. [Google Scholar]
- Pugazhendi, A.; Jamal, M.T.; Al-Mur, B.A.; Jeyakumar, R.B. Bioaugmentation of Electrogenic Halophiles in the Treatment of Pharmaceutical Industrial Wastewater and Energy Production in Microbial Fuel Cell under Saline Condition. Chemosphere 2022, 288, 132515. [Google Scholar] [CrossRef]
- Khadir, A.; Mollahosseini, A.; Negarestani, M.; Mardy, A. Anaerobic Biotechnology for the Treatment of Pharmaceutical Compounds and Hospital Wastewaters. Methods Bioremed. Water Wastewater Pollut. 2020, 51, 61–84. [Google Scholar]
- Chaturvedi, A.; Singh, R.S.; Jaiswal, R.P. Hybrid Bioreactor in Combination with Ozone-Based Technologies for Industrial Wastewater Treatment. In Development in Wastewater Treatment Research and Processes; Elsevier: Amsterdam, The Netherlands, 2022; pp. 629–650. [Google Scholar]
- Chen, Y.; He, S.; Zhou, M.; Pan, T.; Xu, Y.; Gao, Y.; Wang, H. Feasibility Assessment of Up-Flow Anaerobic Sludge Blanket Treatment of Sulfamethoxazole Pharmaceutical Wastewater. Front. Environ. Sci. Eng. 2018, 12, 13. [Google Scholar] [CrossRef]
- Zahedi, S.; Gros, M.; Casabella, O.; Petrovic, M.; Balcazar, J.L.; Pijuan, M. Occurrence of Veterinary Drugs and Resistance Genes during Anaerobic Digestion of Poultry and Cattle Manures. Sci. Total Environ. 2022, 822, 153477. [Google Scholar] [CrossRef]
- Xu, L.; Yang, L.; Guo, S.; Zhou, J.; Luo, T.; Ran, Y.; Li, J.; Long, E.; Mei, Z.; Huang, R. Experimental and CFD Simulation Study on Anaerobic Digestion Using Dextran Pharmaceutical Wastewater Based on Cyclic Fluidization Hydraulic Mixing. Environ. Prog. Sustain. Energy 2021, 40, e13656. [Google Scholar] [CrossRef]
- Samoraj, M.; Mironiuk, M.; Izydorczyk, G.; Witek-Krowiak, A.; Szopa, D.; Moustakas, K.; Chojnacka, K. The Challenges and Perspectives for Anaerobic Digestion of Animal Waste and Fertilizer Application of the Digestate. Chemosphere 2022, 295, 133799. [Google Scholar] [CrossRef]
- Kong, Z.; Li, L.; Xue, Y.; Yang, M.; Li, Y.-Y. Challenges and Prospects for the Anaerobic Treatment of Chemical-Industrial Organic Wastewater: A Review. J. Clean. Prod. 2019, 231, 913–927. [Google Scholar]
- Dai, C.; Yang, L.; Wang, J.; Li, D.; Zhang, Y.; Zhou, X. Enhancing Anaerobic Digestion of Pharmaceutical Industries Wastewater with the Composite Addition of Zero Valent Iron (ZVI) and Granular Activated Carbon (GAC). Bioresour. Technol. 2022, 346, 126566. [Google Scholar]
- Guo, N.; Ma, X.; Ren, S.; Wang, S.; Wang, Y. Mechanisms of Metabolic Performance Enhancement during Electrically Assisted Anaerobic Treatment of Chloramphenicol Wastewater. Water Res. 2019, 156, 199–207. [Google Scholar] [PubMed]
- Hu, D.; Min, H.; Wang, H.; Zhao, Y.; Cui, Y.; Wu, P.; Ge, H.; Luo, K.; Zhang, L.; Liu, W. Performance of an Up-Flow Anaerobic Bio-Electrochemical System (UBES) for Treating Sulfamethoxazole (SMX) Antibiotic Wastewater. Bioresour. Technol. 2020, 305, 123070. [Google Scholar]
- Collivignarelli, M.C.; Abba, A.; Caccamo, F.M.; Calatroni, S.; Torretta, V.; Katsoyiannis, I.A.; Carnevale Miino, M.; Rada, E.C. Applications of Up-Flow Anaerobic Sludge Blanket (UASB) and Characteristics of Its Microbial Community: A Review of Bibliometric Trend and Recent Findings. Int. J. Environ. Res. Public Health 2021, 18, 10326. [Google Scholar] [CrossRef] [PubMed]
- Kong, L.; Shi, X. Effect of Antibiotic Mixtures on the Characteristics of Soluble Microbial Products and Microbial Communities in Upflow Anaerobic Sludge Blanket. Chemosphere 2022, 292, 133531. [Google Scholar] [PubMed]
- Huang, B.; Wang, H.-C.; Cui, D.; Zhang, B.; Chen, Z.-B.; Wang, A.-J. Treatment of Pharmaceutical Wastewater Containing β-Lactams Antibiotics by a Pilot-Scale Anaerobic Membrane Bioreactor (AnMBR). Chem. Eng. J. 2018, 341, 238–247. [Google Scholar]
- Vassalle, L.; García-Galán, M.J.; Aquino, S.F.; de Cássia Franco Afonso, R.J.; Ferrer, I.; Passos, F.; Mota, C.R. Can High Rate Algal Ponds Be Used as Post-Treatment of UASB Reactors to Remove Micropollutants? Chemosphere 2020, 248, 125969. [Google Scholar] [CrossRef]
- de Oliveira, J.F.; Fia, R.; Fia, F.R.L.; Rodrigues, F.N.; de Matos, M.P.; Siniscalchi, L.A.B. Principal Component Analysis as a Criterion for Monitoring Variable Organic Load of Swine Wastewater in Integrated Biological Reactors UASB, SABF and HSSF-CW. J. Environ. Manag. 2020, 262, 110386. [Google Scholar]
- Vistanty, H.; Crisnaningtyas, F. Integration of Upflow Anaerobic Sludge Blanket and Constructed Wetlands for Pharmaceutical Wastewater Treatment. IOP Conf. Ser. Earth Environ. Sci. 2021, 623, 12082. [Google Scholar]
- Sun, M.; Zhang, Z.; Liu, G.; Lv, M.; Feng, Y. Enhancing Methane Production of Synthetic Brewery Water with Granular Activated Carbon Modified with Nanoscale Zero-Valent Iron (NZVI) in Anaerobic System. Sci. Total Environ. 2021, 760, 143933. [Google Scholar] [CrossRef] [PubMed]
- Song, J.; Wu, H.; Yuan, H.; Wu, J.; Qi, W.; Lu, J.; Li, W.; Li, Y.-Y. Reclamation of Pharmaceutical Wastewater by UAF, Contact Oxidation, and Auto Brush-Cleaning Aiding Nano ZrO2 Coated Ceramic Membrane MBR-an Industrial-Scale Practice and Functional Microbial Diversity. J. Water Process Eng. 2022, 46, 102563. [Google Scholar] [CrossRef]
- Jain, P.; Dhanker, R.; Bhardwaj, A.; Singhla, G.; Saxena, K.; Hussain, T. Aerobic and Anaerobic Ammonia-Oxidizing Bacteria: A Resilient Challenger or Innate Collaborator. In Development in Wastewater Treatment Research and Processes; Elsevier: Amsterdam, The Netherlands, 2022; pp. 195–222. [Google Scholar]
- Arabkhani, P.; Asfaram, A. Development of a Novel Three-Dimensional Magnetic Polymer Aerogel as an Efficient Adsorbent for Malachite Green Removal. J. Hazard. Mater. 2020, 384, 121394. [Google Scholar] [CrossRef] [PubMed]
- Aljerf, L. High-Efficiency Extraction of Bromocresol Purple Dye and Heavy Metals as Chromium from Industrial Effluent by Adsorption onto a Modified Surface of Zeolite: Kinetics and Equilibrium Study. J. Environ. Manag. 2018, 225, 120–132. [Google Scholar] [CrossRef] [PubMed]
- Jamil, S.; Loganathan, P.; Listowski, A.; Kandasamy, J.; Khourshed, C.; Vigneswaran, S. Simultaneous Removal of Natural Organic Matter and Micro-Organic Pollutants from Reverse Osmosis Concentrate Using Granular Activated Carbon. Water Res. 2019, 155, 106–114. [Google Scholar] [CrossRef]
- Boehler, M.; Zwickenpflug, B.; Hollender, J.; Ternes, T.; Joss, A.; Siegrist, H. Removal of Micropollutants in Municipal Wastewater Treatment Plants by Powder-Activated Carbon. Water Sci. Technol. 2012, 66, 2115–2121. [Google Scholar] [CrossRef]
- Ye, N.; Cimetiere, N.; Heim, V.; Fauchon, N.; Feliers, C.; Wolbert, D. Upscaling Fixed Bed Adsorption Behaviors towards Emerging Micropollutants in Treated Natural Waters with Aging Activated Carbon: Model Development and Validation. Water Res. 2019, 148, 30–40. [Google Scholar] [CrossRef]
- Loganathan, P.; Kandasamy, J.; Jamil, S.; Ratnaweera, H.; Vigneswaran, S. Ozonation/Adsorption Hybrid Treatment System for Improved Removal of Natural Organic Matter and Organic Micropollutants from Water–A Mini Review and Future Perspectives. Chemosphere 2022, 296, 133961. [Google Scholar] [CrossRef]
- Snyder, S.A.; Adham, S.; Redding, A.M.; Cannon, F.S.; DeCarolis, J.; Oppenheimer, J.; Wert, E.C.; Yoon, Y. Role of Membranes and Activated Carbon in the Removal of Endocrine Disruptors and Pharmaceuticals. Desalination 2007, 202, 156–181. [Google Scholar] [CrossRef]
- Loganathan, P.; Vigneswaran, S.; Kandasamy, J.; Cuprys, A.K.; Maletskyi, Z.; Ratnaweera, H. Treatment Trends and Combined Methods in Removing Pharmaceuticals and Personal Care Products from Wastewater—A Review. Membranes 2023, 13, 158. [Google Scholar] [CrossRef]
- Yan, J.; Nie, L.; Li, G.; Zhu, Y.; Gao, M.; Wu, R.; Wang, B. Graphene Oxide Modified Polyamide 66 Ultrafiltration Membranes with Enhanced Anti-Fouling Performance. Membranes 2022, 12, 458. [Google Scholar] [CrossRef] [PubMed]
- Stoller, M.D.; Park, S.; Zhu, Y.; An, J.; Ruoff, R.S. Graphene-Based Ultracapacitors. Nano Lett. 2008, 8, 3498–3502. [Google Scholar] [PubMed]
- Hao, J.; Zhang, Q.; Chen, P.; Zheng, X.; Wu, Y.; Ma, D.; Wei, D.; Liu, H.; Liu, G.; Lv, W. Removal of Pharmaceuticals and Personal Care Products (PPCPs) from Water and Wastewater Using Novel Sulfonic Acid (–SO3H) Functionalized Covalent Organic Frameworks. Environ. Sci. Nano 2019, 6, 3374–3387. [Google Scholar]
- Zunita, M. Graphene Oxide-Based Nanofiltration for Hg Removal from Wastewater: A Mini Review. Membranes 2021, 11, 269. [Google Scholar] [CrossRef]
- Meinel, F.; Ruhl, A.S.; Sperlich, A.; Zietzschmann, F.; Jekel, M. Pilot-Scale Investigation of Micropollutant Removal with Granular and Powdered Activated Carbon. Water Air Soil Pollut. 2015, 226, 2260. [Google Scholar]
- Carrales-Alvarado, D.H.; Rodríguez-Ramos, I.; Leyva-Ramos, R.; Mendoza-Mendoza, E.; Villela-Martínez, D.E. Effect of Surface Area and Physical–Chemical Properties of Graphite and Graphene-Based Materials on Their Adsorption Capacity towards Metronidazole and Trimethoprim Antibiotics in Aqueous Solution. Chem. Eng. J. 2020, 402, 126155. [Google Scholar]
- Prathibha, C.; Biswas, A.; Chunduri, L.A.A.; Reddy, S.K.; Loganathan, P.; Kalaruban, M.; Venkatarmaniah, K. Zr (IV) Functionalized Graphene Oxide Anchored Sand as Potential and Economic Adsorbent for Fluoride Removal from Water. Diam. Relat. Mater. 2020, 109, 108081. [Google Scholar]
- Cho, H.-H.; Huang, H.; Schwab, K. Effects of Solution Chemistry on the Adsorption of Ibuprofen and Triclosan onto Carbon Nanotubes. Langmuir 2011, 27, 12960–12967. [Google Scholar]
- Taheran, M.; Brar, S.K.; Verma, M.; Surampalli, R.Y.; Zhang, T.C.; Valéro, J.R. Membrane Processes for Removal of Pharmaceutically Active Compounds (PhACs) from Water and Wastewaters. Sci. Total Environ. 2016, 547, 60–77. [Google Scholar]
- Parida, V.K.; Saidulu, D.; Majumder, A.; Srivastava, A.; Gupta, B.; Gupta, A.K. Emerging Contaminants in Wastewater: A Critical Review on Occurrence, Existing Legislations, Risk Assessment, and Sustainable Treatment Alternatives. J. Environ. Chem. Eng. 2021, 9, 105966. [Google Scholar]
- Couto, C.F.; Lange, L.C.; Amaral, M.C.S. A Critical Review on Membrane Separation Processes Applied to Remove Pharmaceutically Active Compounds from Water and Wastewater. J. Water Process Eng. 2018, 26, 156–175. [Google Scholar] [CrossRef]
- Urtiaga, A.M.; Pérez, G.; Ibáñez, R.; Ortiz, I. Removal of Pharmaceuticals from a WWTP Secondary Effluent by Ultrafiltration/Reverse Osmosis Followed by Electrochemical Oxidation of the RO Concentrate. Desalination 2013, 331, 26–34. [Google Scholar] [CrossRef]
- Adeoye, J.B.; Tan, Y.H.; Lau, S.Y.; Tan, Y.Y.; Chiong, T.; Mubarak, N.M.; Khalid, M. Advanced Oxidation and Biological Integrated Processes for Pharmaceutical Wastewater Treatment: A Review. J. Environ. Manage. 2024, 353, 120170. [Google Scholar] [CrossRef] [PubMed]
- Kanakaraju, D.; Glass, B.D.; Oelgemöller, M. Advanced Oxidation Process-Mediated Removal of Pharmaceuticals from Water: A Review. J. Environ. Manage. 2018, 219, 189–207. [Google Scholar] [CrossRef]
- Al-Nu’airat, J.; Oluwoye, I.; Zeinali, N.; Altarawneh, M.; Dlugogorski, B.Z. Review of Chemical Reactivity of Singlet Oxygen with Organic Fuels and Contaminants. Chem. Rec. 2021, 21, 315–342. [Google Scholar] [CrossRef]
- Gaur, N.; Narasimhulu, K.; PydiSetty, Y. Recent Advances in the Bio-Remediation of Persistent Organic Pollutants and Its Effect on Environment. J. Clean. Prod. 2018, 198, 1602–1631. [Google Scholar] [CrossRef]
- Akash, M.S.H.; Rehman, K.; Sabir, S.; Gul, J.; Hussain, I. Review Potential Risk Assessment of Pharmaceutical Waste: Critical Review and Analysis. Pakistan J. Sci. Ind. Res. Ser. A Phys. Sci. 2020, 63, 209–219. [Google Scholar] [CrossRef]
- Beijer, K.; Björlenius, B.; Shaik, S.; Lindberg, R.H.; Brunström, B.; Brandt, I. Removal of Pharmaceuticals and Unspecified Contaminants in Sewage Treatment Effluents by Activated Carbon Filtration and Ozonation: Evaluation Using Biomarker Responses and Chemical Analysis. Chemosphere 2017, 176, 342–351. [Google Scholar] [CrossRef]
- Alazaiza, M.Y.D.; Albahnasawi, A.; Copty, N.K.; Ali, G.A.M.; Bashir, M.J.K.; Abu Amr, S.S.; Abushammala, M.F.M.; Nassani, D.E.; Al Maskari, T. An Overview of Chemical Oxidation-Based Remediation Technologies for Non-Aqueous Phase Liquids Removal from Soil. Glob. NEST J. 2022, 24, 74–86. [Google Scholar]
- Aydin, S.; Celik Karakaya, M.; Karakaya, N.; Aydin, M.E. Effective Removal of Selected Pharmaceuticals from Sewerage Treatment Plant Effluent Using Natural Clay (Na-Montmorillonite). Appl. Water Sci. 2023, 13, 129. [Google Scholar] [CrossRef]
- Kartal, B.; Kuenen, J.G.; Van Loosdrecht, M.C.M. Sewage Treatment with Anammox. Science 2010, 328, 702–703. [Google Scholar] [PubMed]
- Zhao, C.; Zhang, H.; Song, C.; Zhu, J.-K.; Shabala, S. Mechanisms of Plant Responses and Adaptation to Soil Salinity. Innovation 2020, 1, 100017. [Google Scholar] [CrossRef]
- Wu, Z.; An, Y.; Wang, Z.; Yang, S.; Chen, H.; Zhou, Z.; Mai, S. Study on Zeolite Enhanced Contact–Adsorption Regeneration–Stabilization Process for Nitrogen Removal. J. Hazard. Mater. 2008, 156, 317–326. [Google Scholar]
- Gamoń, F.; Cema, G.; Ziembińska-Buczyńska, A. The Influence of Antibiotics on the Anammox Process—A Review. Environ. Sci. Pollut. Res. 2022, 29, 8074–8090. [Google Scholar]
- Zhang, R.; Zhou, Y.; Yue, Z.; Chen, X.; Cao, X.; Ai, X.; Jiang, B.; Xing, Y. The Leaf-Air Temperature Difference Reflects the Variation in Water Status and Photosynthesis of Sorghum under Waterlogged Conditions. PLoS ONE 2019, 14, e0219209. [Google Scholar] [CrossRef]
- Tiemann, L.K.; Billings, S.A. Indirect Effects of Nitrogen Amendments on Organic Substrate Quality Increase Enzymatic Activity Driving Decomposition in a Mesic Grassland. Ecosystems 2011, 14, 234–247. [Google Scholar] [CrossRef]
- Mulder, A.; Van de Graaf, A.A.; Robertson, L.A.; Kuenen, J.G. Anaerobic Ammonium Oxidation Discovered in a Denitrifying Fluidized Bed Reactor. FEMS Microbiol. Ecol. 1995, 16, 177–183. [Google Scholar]
- Ma, J.; Yao, H.; Yu, H.; Zuo, L.; Li, H.; Ma, J.; Xu, Y.; Pei, J.; Li, X. Hydrazine Addition Enhances the Nitrogen Removal Capacity in an Anaerobic Ammonium Oxidation System through Accelerating Ammonium and Nitrite Degradation and Reducing Nitrate Production. Chem. Eng. J. 2018, 335, 401–408. [Google Scholar] [CrossRef]
- Fu, J.-J.; Huang, D.-Q.; Bai, Y.-H.; Shen, Y.-Y.; Lin, X.-Z.; Huang, Y.; Ling, Y.-R.; Fan, N.-S.; Jin, R.-C. How Anammox Process Resists the Multi-Antibiotic Stress: Resistance Gene Accumulation and Microbial Community Evolution. Sci. Total Environ. 2022, 807, 150784. [Google Scholar]
- Rosa-Masegosa, A.; Rodriguez-Sanchez, A.; Gorrasi, S.; Fenice, M.; Gonzalez-Martinez, A.; Gonzalez-Lopez, J.; Muñoz-Palazon, B. Microbial Ecology of Granular Biofilm Technologies for Wastewater Treatment: A Review. Microorganisms 2024, 12, 433. [Google Scholar] [CrossRef]
- Cao, Y.; van Loosdrecht, M.C.M.; Daigger, G.T. Mainstream Partial Nitritation–Anammox in Municipal Wastewater Treatment: Status, Bottlenecks, and Further Studies. Appl. Microbiol. Biotechnol. 2017, 101, 1365–1383. [Google Scholar] [CrossRef] [PubMed]
- Xie, G.-J.; Liu, T.; Cai, C.; Hu, S.; Yuan, Z. Achieving High-Level Nitrogen Removal in Mainstream by Coupling Anammox with Denitrifying Anaerobic Methane Oxidation in a Membrane Biofilm Reactor. Water Res. 2018, 131, 196–204. [Google Scholar] [CrossRef] [PubMed]
- Al-Hazmi, H.E.; Hassan, G.K.; Maktabifard, M.; Grubba, D.; Majtacz, J.; Mąkinia, J. Integrating Conventional Nitrogen Removal with Anammox in Wastewater Treatment Systems: Microbial Metabolism, Sustainability and Challenges. Environ. Res. 2022, 215, 114432. [Google Scholar] [CrossRef] [PubMed]
- He, D.; Adachi, K.; Hashizume, D.; Nakamura, R. Nonenzymatic Anaerobic Ammonium Oxidation through a Hydrazine Intermediate. ChemRxiv 2023, 1–22. [Google Scholar] [CrossRef]
- Bandara, W.M.K.R.T.W.; Shayan, M.; Thennakoon, R.M.W.C.; Kumudumali, P.A.A.; Satoh, H. Introduction of Plug-Flow Anaerobic Sludge Blanket (PASB) Reactor for Wastewater Treatment. Desalin. Water Treat. 2024, 319, 100439. [Google Scholar] [CrossRef]
- Deng, D.; Ding, B.; He, G.; Ji, M.; Yang, Y.; Liu, G.; Zhang, Q.; Liu, W. The Contribution of Anammox to Nitrogen Removal Is Greater in Bulk Soils than in Rhizosphere Soils in Riparian Wetlands along the Yangtze River. Glob. Biogeochem. Cycles 2023, 37, e2022GB007576. [Google Scholar] [CrossRef]
- Kuenen, J.G. Anammox Bacteria: From Discovery to Application. Nat. Rev. Microbiol. 2008, 6, 320–326. [Google Scholar] [CrossRef]
- Dalsgaard, T.; Thamdrup, B. Factors Controlling Anaerobic Ammonium Oxidation with Nitrite in Marine Sediments. Appl. Environ. Microbiol. 2002, 68, 3802–3808. [Google Scholar] [CrossRef]
- He, G.; Deng, D.; Delgado-Baquerizo, M.; Liu, W.; Zhang, Q. Global Relative Importance of Denitrification and Anammox in Microbial Nitrogen Loss Across Terrestrial and Aquatic Ecosystems. Adv. Sci. 2025, 12, 2406857. [Google Scholar] [CrossRef]
- Liu, L.; Lv, A.-P.; Narsing Rao, M.P.; Ming, Y.-Z.; Salam, N.; Li, M.-M.; Liu, Z.-T.; Zhang, X.-T.; Zhang, J.-Y.; Xian, W.-D. Diversity and Distribution of Anaerobic Ammonium Oxidation Bacteria in Hot Springs of Conghua, China. Front. Microbiol. 2022, 12, 739234. [Google Scholar] [CrossRef]
- Dietl, A.; Ferousi, C.; Maalcke, W.J.; Menzel, A.; de Vries, S.; Keltjens, J.T.; Jetten, M.S.M.; Kartal, B.; Barends, T.R.M. The Inner Workings of the Hydrazine Synthase Multiprotein Complex. Nature 2015, 527, 394–397. [Google Scholar] [PubMed]
- Zhou, Y.; Zhu, H.; Yao, Q. Contrasting P Acquisition Strategies of the Bacterial Communities Associated with Legume and Grass in Subtropical Orchard Soil. Environ. Microbiol. Rep. 2018, 10, 310–319. [Google Scholar] [PubMed]
- Schmid, M.; Walsh, K.; Webb, R.; Rijpstra, W.I.; van de Pas-Schoonen, K.; Verbruggen, M.J.; Hill, T.; Moffett, B.; Fuerst, J.; Schouten, S. Candidatus “Scalindua brodae”, Sp. Nov., Candidatus “Scalindua wagneri”, Sp. Nov., Two New Species of Anaerobic Ammonium Oxidizing Bacteria. Syst. Appl. Microbiol. 2003, 26, 529–538. [Google Scholar]
- Meng, Y.; Huang, L.-N.; Meng, F. Metagenomics Response of Anaerobic Ammonium Oxidation (Anammox) Bacteria to Bio-Refractory Humic Substances in Wastewater. Water 2019, 11, 365. [Google Scholar] [CrossRef]
- Zheng, H.; Miao, C.; Li, X.; Kong, D.; Gou, J.; Wu, J.; Zhang, S. Effects of Vegetation Changes and Multiple Environmental Factors on Evapotranspiration across China over the Past 34 Years. Earth’s Futur. 2022, 10, e2021EF002564. [Google Scholar]
- Srivastava, P.; Marquez, G.P.; Gupta, S.; Mittal, Y.; Soda, S.; Dwivedi, S.; Odedishemi, A.F.; Freguia, S. Diversity of Anaerobic Ammonium Oxidation Processes in Nature. Chem. Eng. J. 2024, 483, 149257. [Google Scholar] [CrossRef]
- Huang, S.; Tang, L.; Hupy, J.P.; Wang, Y.; Shao, G. A Commentary Review on the Use of Normalized Difference Vegetation Index (NDVI) in the Era of Popular Remote Sensing. J. For. Res. 2021, 32, 1–6. [Google Scholar]
- Egli, K.; Fanger, U.; Alvarez, P.J.J.; Siegrist, H.; van der Meer, J.R.; Zehnder, A.J.B. Enrichment and Characterization of an Anammox Bacterium from a Rotating Biological Contactor Treating Ammonium-Rich Leachate. Arch. Microbiol. 2001, 175, 198–207. [Google Scholar] [CrossRef]
- Zhu, J.; Zou, X.; Zheng, Y.; Li, M.; Ma, M.; Ahmed, M.S.; Chen, C. Typical Community Structure and Functional Genes of Anammox and Changes in the Effects of Saline Wastewaters: A Critical Review. J. Environ. Chem. Eng. 2023, 11, 111481. [Google Scholar] [CrossRef]
- Strous, M.; Kuenen, J.G.; Jetten, M.S.M. Key Physiology of Anaerobic Ammonium Oxidation. Appl. Environ. Microbiol. 1999, 65, 3248–3250. [Google Scholar]
- Kartal, B.; Van Niftrik, L.; Sliekers, O.; Schmid, M.C.; Schmidt, I.; Van De Pas-Schoonen, K.; Cirpus, I.; Van der Star, W.; Van Loosdrecht, M.; Abma, W. Application, Eco-Physiology and Biodiversity of Anaerobic Ammonium-Oxidizing Bacteria. Rev. Environ. Sci. Bio/Technol. 2004, 3, 255–264. [Google Scholar] [CrossRef]
- Penton, C.R.; Devol, A.H.; Tiedje, J.M. Molecular Evidence for the Broad Distribution of Anaerobic Ammonium-Oxidizing Bacteria in Freshwater and Marine Sediments. Appl. Environ. Microbiol. 2006, 72, 6829–6832. [Google Scholar] [CrossRef] [PubMed]
- Tsushima, I.; Ogasawara, Y.; Kindaichi, T.; Satoh, H.; Okabe, S. Development of High-Rate Anaerobic Ammonium-Oxidizing (Anammox) Biofilm Reactors. Water Res. 2007, 41, 1623–1634. [Google Scholar] [CrossRef]
- Kartal, B.; Rattray, J.; van Niftrik, L.A.; van de Vossenberg, J.; Schmid, M.C.; Webb, R.I.; Schouten, S.; Fuerst, J.A.; Damsté, J.S.; Jetten, M.S.M. Candidatus “Anammoxoglobus Propionicus” a New Propionate Oxidizing Species of Anaerobic Ammonium Oxidizing Bacteria. Syst. Appl. Microbiol. 2007, 30, 39–49. [Google Scholar] [CrossRef]
- Hu, B.; Zheng, P.; Tang, C.; Chen, J.; van der Biezen, E.; Zhang, L.; Ni, B.; Jetten, M.S.M.; Yan, J.; Yu, H.-Q. Identification and Quantification of Anammox Bacteria in Eight Nitrogen Removal Reactors. Water Res. 2010, 44, 5014–5020. [Google Scholar] [CrossRef]
- Xiao, P.; Lu, P.; Zhang, D.; Han, X.; Yang, Q. Effect of Trace Hydrazine Addition on the Functional Bacterial Community of a Sequencing Batch Reactor Performing Completely Autotrophic Nitrogen Removal over Nitrite. Bioresour. Technol. 2015, 175, 216–223. [Google Scholar] [CrossRef]
- Inam, M.A.; Khan, R.; Akram, M.; Khan, S.; Yeom, I.T. Effect of Water Chemistry on Antimony Removal by Chemical Coagulation: Implications of ζ-Potential and Size of Precipitates. Int. J. Mol. Sci. 2019, 20, 2945. [Google Scholar] [CrossRef]
- Yi, H.; Li, M.; Huo, X.; Zeng, G.; Lai, C.; Huang, D.; An, Z.; Qin, L.; Liu, X.; Li, B. Recent Development of Advanced Biotechnology for Wastewater Treatment. Crit. Rev. Biotechnol. 2020, 40, 99–118. [Google Scholar] [CrossRef]
- Qiao, S.; Yin, X.; Tian, T.; Jin, R.; Zhou, J. Hydrazine Production by Anammox Biomass with NO Reversible Inhibition Effects. Green Chem. 2016, 18, 4908–4915. [Google Scholar] [CrossRef]
- Yao, Q.; Peng, D.-C. Nitrite Oxidizing Bacteria (NOB) Dominating in Nitrifying Community in Full-Scale Biological Nutrient Removal Wastewater Treatment Plants. Amb Express 2017, 7, 25. [Google Scholar] [CrossRef]
- Yao, Z.; Lu, P.; Zhang, D.; Wan, X.; Li, Y.; Peng, S. Stoichiometry and Kinetics of the Anaerobic Ammonium Oxidation (Anammox) with Trace Hydrazine Addition. Bioresour. Technol. 2015, 198, 70–76. [Google Scholar] [CrossRef]
- Bettazzi, E.; Caffaz, S.; Vannini, C.; Lubello, C. Nitrite Inhibition and Intermediates Effects on Anammox Bacteria: A Batch-Scale Experimental Study. Process Biochem. 2010, 45, 573–580. [Google Scholar] [CrossRef]
- Yao, Z.-B.; Cai, Q.; Zhang, D.-J.; Xiao, P.-Y.; Lu, P.-L. The Enhancement of Completely Autotrophic Nitrogen Removal over Nitrite (CANON) by N2H4 Addition. Bioresour. Technol. 2013, 146, 591–596. [Google Scholar] [CrossRef]
- Zekker, I.; Kroon, K.; Rikmann, E.; Tenno, T.; Tomingas, M.; Vabamäe, P.; Vlaeminck, S.E.; Tenno, T. Accelerating Effect of Hydroxylamine and Hydrazine on Nitrogen Removal Rate in Moving Bed Biofilm Reactor. Biodegradation 2012, 23, 739–749. [Google Scholar] [CrossRef]
- Chen, R. A Comprehensive Analysis of PID Control Applications in Automation Systems: Current Trends and Future Directions. Highlights Sci. Eng. Technol. 2024, 97, 126–132. [Google Scholar] [CrossRef]
- Brown, L.K.; George, T.S.; Dupuy, L.X.; White, P.J. A Conceptual Model of Root Hair Ideotypes for Future Agricultural Environments: What Combination of Traits Should Be Targeted to Cope with Limited P Availability? Ann. Bot. 2013, 112, 317–330. [Google Scholar] [CrossRef]
- James, S.N.; Vijayanandan, A. Anoxic-Aerobic-Anoxic Sequencing Batch Reactor for Enhanced Nitrogen Removal. Bioresour. Technol. 2022, 363, 127892. [Google Scholar] [CrossRef]
- Leyva-Díaz, J.C.; Monteoliva-García, A.; Martín-Pascual, J.; Munio, M.M.; García-Mesa, J.J.; Poyatos, J.M. Moving Bed Biofilm Reactor as an Alternative Wastewater Treatment Process for Nutrient Removal and Recovery in the Circular Economy Model. Bioresour. Technol. 2020, 299, 122631. [Google Scholar] [CrossRef]
- Meena, A.; Rao, K.S. Assessment of Soil Microbial and Enzyme Activity in the Rhizosphere Zone under Different Land Use/Cover of a Semiarid Region, India. Ecol. Process. 2021, 10, 16. [Google Scholar] [CrossRef]
- Zhou, Y.; Berruti, F.; Greenhalf, C.; Henry, H.A.L. Combined Effects of Biochar Amendment, Leguminous Cover Crop Addition and Snow Removal on Nitrogen Leaching Losses and Nitrogen Retention over Winter and Subsequent Yield of a Test Crop (Eruca sativa L.). Soil Biol. Biochem. 2017, 114, 220–228. [Google Scholar] [CrossRef]







| PPCP | RE (%) | Key Studies |
|---|---|---|
| Diclofenac | 70–99% | High-efficiency removal with GAC and NF [9,101]. |
| Carbamazepine | 60–98% | GAC and NF show high efficiency, but variability depends on operating conditions [49]. |
| Ibuprofen | 85–99% | Easily removed by GAC and NF due to its hydrophobic nature [102]. |
| Diuron | 50–95% | Adsorption pre-treatment significantly improves removal [103]. |
| Gemfibrozil | 90–99% | Consistently high-efficiency removal with GAC and NF [9]. |
| Saccharin | 70–95% | Moderately efficient removal with NF alone, improved with GAC pre-treatment [103]. |
| Naproxen | 90–99% | Highly efficient removal across studies due to its affinity for adsorption [102]. |
| Trimethoprim | 80–98% | Effective removal with GAC and NF, but pH-dependent [49]. |
| Triclosan | 85–99% | Highly efficient removal due to strong adsorption onto GAC [9]. |
| Benzotriazole | 30–99% | Moderately efficient removal with NF alone, improved with GAC pre-treatment [103]. |
| Nitrogen/Removal Types | Experiments | Tempeture/Time | Efficeincy Range | References |
|---|---|---|---|---|
| Nitrogen | Sequencing Batch Reactor (SBR), | 25–35 °C, HRT: 6–24 h | 80–90% (up to 95%) | [137] |
| Ammonium | Moving Bed Biofilm Reactor (MBBR), | 30 °C, HRT: 12 h | 85–95% | [138] |
| Total Inorganic Nitrogen | Upflow Anaerobic Sludge Blanket (UASB), | 28–32 °C, HRT: 8 h | 70–90% | [139] |
| Bacteria | Key Genera | Habitat/Source | References |
|---|---|---|---|
| Brocadia | Anammoxidans fulgida | Wastewater treatment plants | [154] |
| Kuenenia | stuttgartiensis | Wastewater treatment systems, natural ecosystems | [155] |
| Scalindua | Brodae wagneri sorokinii | Wastewater/Marine sediments | [147] |
| Jettenia/other | asiaticaAnammoxoglobus propionicus | Synthetic water | [156] |
| Anammoximicrobium | Anammoximicrobium | Anaerobic reactors | [157] |
| Enzymes Name | Reaction | Product |
|---|---|---|
| HZS | NH4+ + NO2− → N2 + 2H2O | Dinitrogen gas (N2) and water (H₂O) |
| HDH | N2H4 → N2 + 4H+ + 4e− | Dinitrogen gas (N2) and protons (H+) |
| NIR | NO2− + 2H+ + e− → NO + H2O | Nitric oxide (NO) and water (H2O) |
| HAO | NH2OH + H2O → NO2− + 4H+ + 4e− | Nitrite (NO2−), protons (H+), and electrons (e−) |
| AMO | NH3+ + O2+2H+ + 2e−→NH2OH + H2O | Hydroxylamine (NH2OH) and water (H2O) |
Disclaimer/Publisher’s Note: The statements, opinions and data contained in all publications are solely those of the individual author(s) and contributor(s) and not of MDPI and/or the editor(s). MDPI and/or the editor(s) disclaim responsibility for any injury to people or property resulting from any ideas, methods, instructions or products referred to in the content. |
© 2025 by the authors. Licensee MDPI, Basel, Switzerland. This article is an open access article distributed under the terms and conditions of the Creative Commons Attribution (CC BY) license (https://creativecommons.org/licenses/by/4.0/).
Share and Cite
Yang, R.; Sha, Y.; Sun, Z.; Yang, B.; Solangi, F. Role of Microbial Communities and Their Functional Gene in Anammox Process for Biodegradation of Bisphenol A and S in Pharmaceutical Wastewater. Toxics 2025, 13, 252. https://doi.org/10.3390/toxics13040252
Yang R, Sha Y, Sun Z, Yang B, Solangi F. Role of Microbial Communities and Their Functional Gene in Anammox Process for Biodegradation of Bisphenol A and S in Pharmaceutical Wastewater. Toxics. 2025; 13(4):252. https://doi.org/10.3390/toxics13040252
Chicago/Turabian StyleYang, Ruili, Yonghao Sha, Zhuqiu Sun, Bairen Yang, and Farheen Solangi. 2025. "Role of Microbial Communities and Their Functional Gene in Anammox Process for Biodegradation of Bisphenol A and S in Pharmaceutical Wastewater" Toxics 13, no. 4: 252. https://doi.org/10.3390/toxics13040252
APA StyleYang, R., Sha, Y., Sun, Z., Yang, B., & Solangi, F. (2025). Role of Microbial Communities and Their Functional Gene in Anammox Process for Biodegradation of Bisphenol A and S in Pharmaceutical Wastewater. Toxics, 13(4), 252. https://doi.org/10.3390/toxics13040252

