Thalassophryne maculosa (Batrachoididae: Thalassophryninae) as a Bioindicator of Mercury-Induced Genotoxicity
Abstract
1. Introduction
2. Materials and Methods
2.1. Specimen Collection and Acclimation
2.2. Experimental Setup and Grouping
2.3. Factorial Design and Treatment Administration
2.4. Selection of HgCl2 as the Experimental Compound
2.5. Blood Sampling and Micronucleus Analysis
2.6. Statistical Analyses
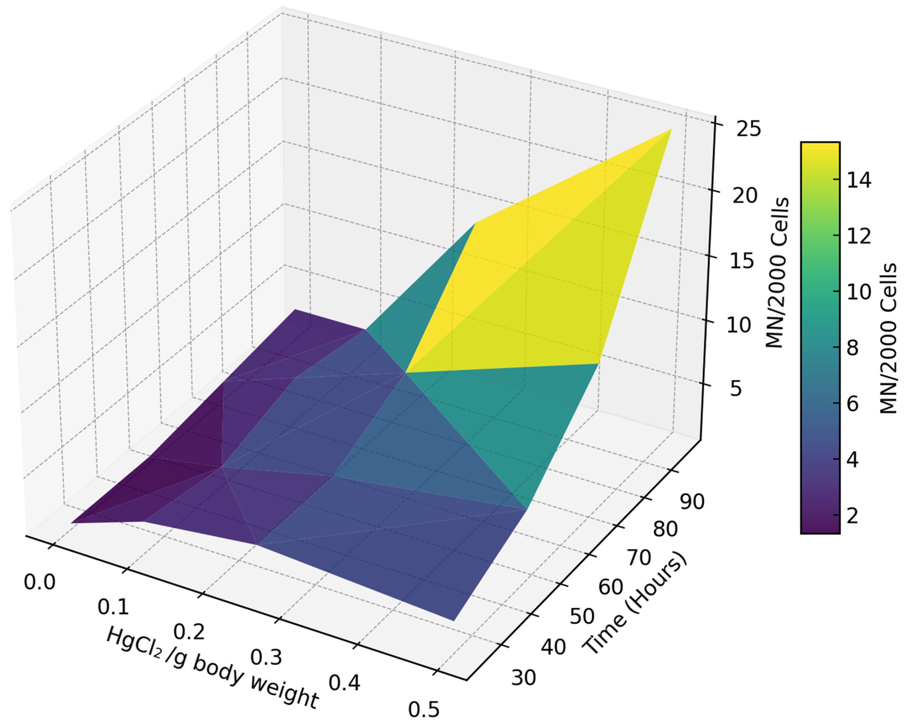
3. Results
4. Discussion
Author Contributions
Funding
Institutional Review Board Statement
Informed Consent Statement
Data Availability Statement
Acknowledgments
Conflicts of Interest
References
- Bashir, I.; Lone, F.A.; Bhat, R.A.; Mir, S.A.; Dar, Z.A.; Dar, S.A. Concerns and Threats of Contamination on Aquatic Ecosystems. In Bioremediation and Biotechnology: Sustainable Approaches to Pollution Degradation; Hakeem, K.R., Bhat, R.A., Qadri, H., Eds.; Springer International Publishing: Cham, Switzerland, 2020; pp. 1–26. ISBN 9783030356910. [Google Scholar]
- Edo, G.I.; Itoje-akpokiniovo, L.O.; Obasohan, P.; Ikpekoro, V.O.; Samuel, P.O.; Jikah, A.N.; Nosu, L.C.; Ekokotu, H.A.; Ugbune, U.; Oghroro, E.E.A.; et al. Impact of Environmental Pollution from Human Activities on Water, Air Quality and Climate Change. Ecol. Front. 2024, 44, 874–889. [Google Scholar] [CrossRef]
- Rashid, A.; Schutte, B.J.; Ulery, A.; Deyholos, M.K.; Sanogo, S.; Lehnhoff, E.A.; Beck, L. Heavy Metal Contamination in Agricultural Soil: Environmental Pollutants Affecting Crop Health. Agronomy 2023, 13, 1521. [Google Scholar] [CrossRef]
- De Marco, A.; Proietti, C.; Anav, A.; Ciancarella, L.; D’Elia, I.; Fares, S.; Fornasier, M.F.; Fusaro, L.; Gualtieri, M.; Manes, F.; et al. Impacts of Air Pollution on Human and Ecosystem Health, and Implications for the National Emission Ceilings Directive: Insights from Italy. Environ. Int. 2019, 125, 320–333. [Google Scholar] [CrossRef] [PubMed]
- Singh, R.; Verma, A.K.; Prakash, S. The Web of Life: Role of Pollution in Biodiversity Decline. Int. J. Fauna Biol. Stud. 2023, 10, 49–52. [Google Scholar] [CrossRef]
- Ogidi, O.I.; Akpan, U.M. Aquatic Biodiversity Loss: Impacts of Pollution and Anthropogenic Activities and Strategies for Conservation. In Sustainable Development and Biodiversity; Springer Nature Singapore: Singapore, 2022; pp. 421–448. ISBN 9789811933257. [Google Scholar]
- Berzas Nevado, J.J.; García Bermejo, L.F.; Rodríguez Martín-Doimeadios, R.C. Distribution of Mercury in the Aquatic Environment at Almadén, Spain. Environ. Pollut. 2003, 122, 261–271. [Google Scholar] [CrossRef]
- Wu, C.; Wu, B.; Qu, Y.; Fu, H.; Chen, Y.; Lu, Y.; Ji, S.; Ding, L.; Li, Z.; Sun, Q.; et al. Blood Mercury Mediates the Associations between Fish Consumption and Serum Uric Acid Levels among Chinese Adults: A Nationally Representative Study. Environ. Res. 2024, 260, 119612. [Google Scholar] [CrossRef]
- Al-Sulaiti, M.M.; Soubra, L.; Al-Ghouti, M.A. The Causes and Effects of Mercury and Methylmercury Contamination in the Marine Environment: A Review. Curr. Pollut. Rep. 2022, 8, 249–272. [Google Scholar] [CrossRef]
- de Almeida Rodrigues, P.; Ferrari, R.G.; Dos Santos, L.N.; Conte Junior, C.A. Mercury in Aquatic Fauna Contamination: A Systematic Review on Its Dynamics and Potential Health Risks. J. Environ. Sci. 2019, 84, 205–218. [Google Scholar] [CrossRef] [PubMed]
- Das, B.K.; Kumari, K.; Kumar, S.; Kush, A. Impacts of Mercury Toxicity in Aquatic Ecosistem: A Review. Eur. Chem. Bull. 2023, 12, 1476–1482. [Google Scholar] [CrossRef]
- Gworek, B.; Bemowska-Kałabun, O.; Kijeńska, M.; Wrzosek-Jakubowska, J. Mercury in Marine and Oceanic Waters—A Review. Water Air Soil Pollut. 2016, 227, 371. [Google Scholar] [CrossRef]
- Wu, P.; Kainz, M.J.; Bravo, A.G.; Åkerblom, S.; Sonesten, L.; Bishop, K. The Importance of Bioconcentration into the Pelagic Food Web Base for Methylmercury Biomagnification: A Meta-Analysis. Sci. Total Environ. 2019, 646, 357–367. [Google Scholar] [CrossRef] [PubMed]
- Baeyens, W.; Leermakers, M.; Papina, T.; Saprykin, A.; Brion, N.; Noyen, J.; De Gieter, M.; Elskens, M.; Goeyens, L. Bioconcentration and Biomagnification of Mercury and Methylmercury in North Sea and Scheldt Estuary Fish. Arch. Environ. Contam. Toxicol. 2003, 45, 498–508. [Google Scholar] [CrossRef]
- Nirchio, M.; Ventimilla, O.J.C.; Cordero, P.F.Q.; Hernández, J.G.; Oliveira, C. Genotoxic Effects of Mercury Chloride on the Neotropical Fish Andinoacara rivulatus (Cichlidae: Cichlasomatini). Rev. Biol. Trop. 2019, 67, 745–754. [Google Scholar] [CrossRef]
- Porto, J.I.R.; Araujo, C.S.O.; Feldberg, E. Mutagenic Effects of Mercury Pollution as Revealed by Micronucleus Test on Three Amazonian Fish Species. Environ. Res. 2005, 97, 287–292. [Google Scholar] [CrossRef] [PubMed]
- Zulkipli, S.Z.; Liew, H.J.; Ando, M.; Lim, L.S.; Wang, M.; Sung, Y.Y.; Mok, W.J. A Review of Mercury Pathological Effects on Organs Specific of Fishes. Environ. Pollut. Bioavailab. 2021, 33, 76–87. [Google Scholar] [CrossRef]
- Fei, Y.; Hu, Y.H. Recent Progress in Removal of Heavy Metals from Wastewater: A Comprehensive Review. Chemosphere 2023, 335, 139077. [Google Scholar] [CrossRef]
- Lozano-Bilbao, E.; González, J.A.; Lorenzo, J.M.; Thorne-Bazarra, T.; Hardisson, A.; Rubio, C.; González-Weller, D.; Paz, S.; Gutiérrez, Á.J. Metal Concentration in Palaemon Elegans along the Coastal Areas of Gran Canaria (Canary Islands): Potential Bioindicator of Pollution. Diversity 2023, 15, 1151. [Google Scholar] [CrossRef]
- Saravanan, P.; Saravanan, V.; Rajeshkannan, R.; Arnica, G.; Rajasimman, M.; Baskar, G.; Pugazhendhi, A. Comprehensive Review on Toxic Heavy Metals in the Aquatic System: Sources, Identification, Treatment Strategies, and Health Risk Assessment. Environ. Res. 2024, 258, 119440. [Google Scholar] [CrossRef]
- Carvan, M.J., 3rd; Gallagher, E.P.; Goksøyr, A.; Hahn, M.E.; Larsson, D.G.J. Fish Models in Toxicology. Zebrafish 2007, 4, 9–20. [Google Scholar] [CrossRef]
- Salunke, A.; Pandya, P.; Upadhyay, A.; Parikh, P. Chapter 4—Fish Biomarkers in Environmental Biomonitoring: An Insight into Water Pollution. In Biomarkers in Environmental and Human Health Biomonitoring; Mishra, R., Madhav, S., Dhaka, R.K., Garg, P., Eds.; Academic Press: Cambridge, MA, USA, 2024; pp. 65–79. ISBN 9780443138607. [Google Scholar]
- Heddle, J.A.; Cimino, M.C.; Hayashi, M.; Romagna, F.; Shelby, M.D.; Tucker, J.D.; Vanparys, P.; MacGregor, J.T. Micronuclei as an Index of Cytogenetic Damage: Past, Present, and Future. Environ. Mol. Mutagen. 1991, 18, 277–291. [Google Scholar] [CrossRef]
- Schmid, W. The Micronucleus Test for Cytogenetic Analysis. In Chemical Mutagens: Principles and Methods for Their Detection; Hollaender, A., Ed.; Springer: Boston, MA, USA, 1976; pp. 31–53. ISBN 9781468408928. [Google Scholar]
- Schmid, W. The Micronucleus Test. Mutat. Res. 1975, 31, 9–15. [Google Scholar] [CrossRef]
- Hayashi, M.; Ueda, T.; Uyeno, K.; Wada, K.; Kinae, N.; Saotome, K.; Tanaka, N.; Takai, A.; Sasaki, Y.F.; Asano, N.; et al. Development of Genotoxicity Assay Systems That Use Aquatic Organisms. Mutat. Res. 1998, 399, 125–133. [Google Scholar] [CrossRef]
- Minissi, S.; Ciccotti, E.; Rizzoni, M. Micronucleus Test in Erythrocytes of Barbus plebejus (Teleostei, Pisces) from Two Natural Environments: A Bioassay for the in Situ Detection of Mutagens in Freshwater. Mutat. Res. 1996, 367, 245–251. [Google Scholar] [CrossRef] [PubMed][Green Version]
- Mustafa, S.A.; Al-Rudainy, A.J.; Salman, N.M. Effect of Environmental Pollutants on Fish Health: An Overview. Egypt. J. Aquat. Res. 2024, 50, 225–233. [Google Scholar] [CrossRef]
- Sommer, S.; Buraczewska, I.; Kruszewski, M. Micronucleus Assay: The State of Art, and Future Directions. Int. J. Mol. Sci. 2020, 21, 1534. [Google Scholar] [CrossRef]
- van Treeck, R.; Van Wichelen, J.; Wolter, C. Fish Species Sensitivity Classification for Environmental Impact Assessment, Conservation and Restoration Planning. Sci. Total Environ. 2020, 708, 135173. [Google Scholar] [CrossRef] [PubMed]
- Gutiérrez, J.M.; Villar, S.; Acuña Plavan, A. Micronucleus Test in Fishes as Indicators of Environmental Quality in Subestuaries of the Río de La Plata (Uruguay). Mar. Pollut. Bull. 2015, 91, 518–523. [Google Scholar] [CrossRef]
- Mahboob, S.; Ahmed, Z.; Farooq Khan, M.; Saho, C.; Virik, P.; Al-Mulhm, N.; Baabbad, A.A.A. Ecogenotoxicological Studies for an Early Toxicity Screening and Monitoring in Epinephalus chlorostigma and Scamberomorus commerson. Saudi J. Biol. Sci. 2022, 29, 2719–2726. [Google Scholar] [CrossRef]
- Baršienė, J.; Rybakovas, A.; Lang, T.; Andreikėnaitė, L.; Michailovas, A. Environmental Genotoxicity and Cytotoxicity Levels in Fish from the North Sea Offshore Region and Atlantic Coastal Waters. Mar. Pollut. Bull. 2013, 68, 106–116. [Google Scholar] [CrossRef]
- Canedo, A.; de Jesus, L.W.O.; Bailão, E.F.L.C.; Rocha, T.L. Micronucleus Test and Nuclear Abnormality Assay in Zebrafish (Danio rerio): Past, Present, and Future Trends. Environ. Pollut. 2021, 290, 118019. [Google Scholar] [CrossRef]
- Canedo, A.; Rocha, T.L. Zebrafish (Danio Rerio) Using as Model for Genotoxicity and DNA Repair Assessments: Historical Review, Current Status and Trends. Sci. Total Environ. 2021, 762, 144084. [Google Scholar] [CrossRef]
- Pollo, F.E.; Salas, N.; Mancini, M.; Martino, A.L. Estudio Comparativo de La Frecuencia de Micronúcleos Y Anormalidades Nucleares En Eritrocitos de Tres Especies ícticas. Acta Toxicol. Argent. 2012, 20, 62–67. [Google Scholar]
- El-Sappah, A.H.; Seif, M.M.; Abdel-Kader, H.H.; Soaud, S.A.; Elhamid, M.A.A.; Abdelghaffar, A.M.; El-Sappah, H.H.; Sarwar, H.; Yadav, V.; Maitra, P.; et al. Genotoxicity and Trace Elements Contents Analysis in Nile Tilapia (Oreochromis niloticus) Indicated the Levels of Aquatic Contamination at Three Egyptian Areas. Front. Vet. Sci. 2022, 9, 818866. [Google Scholar] [CrossRef]
- Ergene, S.; Cavaş, T.; Celik, A.; Köleli, N.; Aymak, C. Evaluation of River Water Genotoxicity Using the Piscine Micronucleus Test. Environ. Mol. Mutagen. 2007, 48, 421–429. [Google Scholar] [CrossRef]
- Francia-Quiroz, J.C.; Contreras-Luya, C.F.; Fernández-Celedonio, V. Genotoxicidad de cloruro de mercurio (II) en alevines de Oreochromis niloticus (Pisces, Cichlidae) expuestos a diferentes temperaturas. Rev. Investig. Vet. Peru 2023, 34, e23451. [Google Scholar] [CrossRef]
- Hussain, B.; Sultana, T.; Sultana, S.; Masoud, M.S.; Ahmed, Z.; Mahboob, S. Fish Eco-Genotoxicology: Comet and Micronucleus Assay in Fish Erythrocytes as in Situ Biomarker of Freshwater Pollution. Saudi J. Biol. Sci. 2018, 25, 393–398. [Google Scholar] [CrossRef] [PubMed]
- Cruz-Esquivel, Á.; Díez, S.; Marrugo-Negrete, J.L. Genotoxicity Effects in Freshwater Fish Species Associated with Gold Mining Activities in Tropical Aquatic Ecosystems. Ecotoxicol. Environ. Saf. 2023, 253, 114670. [Google Scholar] [CrossRef]
- da Rocha, C.A.M.; da Cunha, L.A.; da Silva Pinheiro, R.H.; de Oliveira Bahia, M.; Burbano, R.M.R. Studies of Micronuclei and Other Nuclear Abnormalities in Red Blood Cells of Colossoma macropomum Exposed to Methylmercury. Genet. Mol. Biol. 2011, 34, 694–697. [Google Scholar] [CrossRef] [PubMed]
- Collette, B.B. A Review of the Venomous Toadfishes, Subfamily Thalassophryninae. Copeia 1966, 1966, 846–864. [Google Scholar] [CrossRef]
- Lopes-Ferreira, M.; Sosa-Rosales, I.; Silva Junior, P.I.; Conceicao, K.; Maleski, A.L.A.; Balan-Lima, L.; Disner, G.R.; Lima, C. Molecular Characterization and Functional Analysis of the Nattectin-like Toxin from the Venomous Fish Thalassophryne maculosa. Toxins 2021, 14, 2. [Google Scholar] [CrossRef]
- Pareja-Santos, A.; Oliveira Souza, V.M.; Bruni, F.M.; Sosa-Rosales, J.I.; Lopes-Ferreira, M.; Lima, C. Delayed Polymorphonuclear Leukocyte Infiltration Is an Important Component of Thalassophryne maculosa Venom Pathogenesis. Toxicon 2008, 52, 106–114. [Google Scholar] [CrossRef]
- Sosa-Rosales, J.I.; Piran-Soares, A.A.; Farsky, S.H.P.; Takehara, H.A.; Lima, C.; Lopes-Ferreira, M. Important Biological Activities Induced by Thalassophryne maculosa Fish Venom. Toxicon 2005, 45, 155–161. [Google Scholar] [CrossRef]
- Burgeot, T.; Gagné, F. Contaminant Exposure and Ecotoxicological Impacts in Estuaries. Environ. Sci. Pollut. Res. Int. 2013, 20, 599–600. [Google Scholar] [CrossRef] [PubMed]
- Martins, I.; Soares, J.; Neuparth, T.; Barreiro, A.F.; Xavier, C.; Antunes, C.; Santos, M.M. Prioritizing the Effects of Emerging Contaminants on Estuarine Production under Global Warming Scenarios. Toxics 2022, 10, 46. [Google Scholar] [CrossRef]
- Zheng, N.; Wang, S.; Dong, W.; Hua, X.; Li, Y.; Song, X.; Chu, Q.; Hou, S.; Li, Y. The Toxicological Effects of Mercury Exposure in Marine Fish. Bull. Environ. Contam. Toxicol. 2019, 102, 714–720. [Google Scholar] [CrossRef]
- Wang, Q.; Kim, D.; Dionysiou, D.D.; Sorial, G.A.; Timberlake, D. Sources and Remediation for Mercury Contamination in Aquatic Systems—A Literature Review. Environ. Pollut. 2004, 131, 323–336. [Google Scholar] [CrossRef] [PubMed]
- Sokal, R.R.; James Rohlf, F. Biometry, 3rd ed.; W. H. Freeman: New York, NY, USA, 1995; ISBN 978-0-7167-2411-7. [Google Scholar]
- Sheskin, D.J. Handbook of Parametric and Nonparametric Statistical Procedures, 4th ed.; Chapman & Hall/CRC: Boca Raton, FL, USA, 2007; ISBN 9781584888154. [Google Scholar]
- Hunter, J.D. Matplotlib: A 2D Graphics Environment. Comput. Sci. Eng. 2007, 9, 90–95. [Google Scholar] [CrossRef]
- Animasaun, D.A.; Adedibu, P.A.; Afolabi, S.O.; Abdulkareem, K.A.; Ibrahim, S.; Krishnamurthy, R. Hazard Assessment and Cytogenotoxic Effect of Different Concentrations of Mercury Chloride Sterilant Using the Allium cepa Assay. Discov. Toxicol. 2024, 1, 2. [Google Scholar] [CrossRef]
- Dasharathy, S.; Arjunan, S.; Maliyur Basavaraju, A.; Murugasen, V.; Ramachandran, S.; Keshav, R.; Murugan, R. Mutagenic, Carcinogenic, and Teratogenic Effect of Heavy Metals. Evid. Based Complement. Altern. Med. 2022, 2022, 8011953. [Google Scholar] [CrossRef]
- Dourado, P.L.R.; da Rocha, M.P.; Roveda, L.M.; Raposo, J.L., Jr.; Cândido, L.S.; Cardoso, C.A.L.; Morales, M.A.M.; de Oliveira, K.M.P.; Grisolia, A.B. Genotoxic and Mutagenic Effects of Polluted Surface Water in the Midwestern Region of Brazil Using Animal and Plant Bioassays. Genet. Mol. Biol. 2017, 40, 123–133. [Google Scholar] [CrossRef]
- Thier, R.; Bonacker, D.; Stoiber, T.; Böhm, K.J.; Wang, M.; Unger, E.; Bolt, H.M.; Degen, G. Interaction of Metal Salts with Cytoskeletal Motor Protein Systems. Toxicol. Lett. 2003, 140–141, 75–81. [Google Scholar] [CrossRef] [PubMed]
- Corredor-Santamaría, W.; Mora-Romero, C.C.; Escobar-Buitrago, P.S.; Cruz-Casallas, P.E.; Velasco-Santamaría, Y.M. Inducción de Micronúcleos Y Otras Anormalidades Nucleares En Astyanax gr. bimaculatus (Pisces: Characidae) Expuestas a Fenantreno. Orinoquia 2012, 16, 237. [Google Scholar] [CrossRef]
- Brodziak-Dopierała, B.; Fischer, A. Analysis of the Mercury Content in Fish for Human Consumption in Poland. Toxics 2023, 11, 717. [Google Scholar] [CrossRef] [PubMed]
- Peñaloza, M.; Camargo, M.; Palacio, J. Genotoxicidad Del Cloruro de Mercurio En Dos Especies ícticas (Prochilodus magdalenae Y Oreochromis sp.). Actual. Biol. 2017, 25, 105–111. [Google Scholar] [CrossRef]
- García-Medina, S.; Galar-Martínez, M.; Gómez-Oliván, L.M.; Ruiz-Lara, K.; Islas-Flores, H.; Gasca-Pérez, E. Relationship between Genotoxicity and Oxidative Stress Induced by Mercury on Common Carp (Cyprinus carpio) Tissues. Aquat. Toxicol. 2017, 192, 207–215. [Google Scholar] [CrossRef]
- Obiakor, M.O.; Okonkwo, J.C.; Ezeonyejiaku, C.D. Genotoxicity of Freshwater Ecosystem Shows DNA Damage in Preponderant Fish as Validated by in Vivo Micronucleus Induction in Gill and Kidney Erythrocytes. Mutat. Res. Genet. Toxicol. Environ. Mutagen. 2014, 775–776, 20–30. [Google Scholar] [CrossRef]


| Source | Sum of Squares | df | Mean Square | F-Ratio | p-Value |
|---|---|---|---|---|---|
| Main Effects | |||||
| A: HgCl2 (µg/g body weight) | 0.71824 | 3 | 0.23941 | 21.17 | 0.0000 |
| B: Exposure Time (hours) | 0.66489 | 3 | 0.22163 | 19.59 | 0.0000 |
| Interactions | |||||
| AB | 0.02609 | 9 | 0.00290 | 0.26 | 0.9819 |
| Residuals | 0.36194 | 32 | 0.01131 | ||
| Total | 1.77117 | 47 |
| Variable | Level | Mean LS | Homogeneous Groups |
|---|---|---|---|
| Concentration | 0.50 µg/g | 0.3876 | A |
| Concentration | 0.25 µg/g | 0.4140 | A |
| Concentration | 0.10 µg/g | 0.6277 | B |
| Concentration | 0.00 µg/g | 0.6597 | B |
| Exposure Time | 96 h | 0.3659 | A |
| Exposure Time | 72 h | 0.4549 | A |
| Exposure Time | 48 h | 0.6072 | B |
| Exposure Time | 24 h | 0.6609 | B |
Disclaimer/Publisher’s Note: The statements, opinions and data contained in all publications are solely those of the individual author(s) and contributor(s) and not of MDPI and/or the editor(s). MDPI and/or the editor(s) disclaim responsibility for any injury to people or property resulting from any ideas, methods, instructions or products referred to in the content. |
© 2025 by the authors. Licensee MDPI, Basel, Switzerland. This article is an open access article distributed under the terms and conditions of the Creative Commons Attribution (CC BY) license (https://creativecommons.org/licenses/by/4.0/).
Share and Cite
Nirchio Tursellino, M.; Coppola, N.N.; Gaviria Montoya, J.I.; Gómez, J.A. Thalassophryne maculosa (Batrachoididae: Thalassophryninae) as a Bioindicator of Mercury-Induced Genotoxicity. Toxics 2025, 13, 206. https://doi.org/10.3390/toxics13030206
Nirchio Tursellino M, Coppola NN, Gaviria Montoya JI, Gómez JA. Thalassophryne maculosa (Batrachoididae: Thalassophryninae) as a Bioindicator of Mercury-Induced Genotoxicity. Toxics. 2025; 13(3):206. https://doi.org/10.3390/toxics13030206
Chicago/Turabian StyleNirchio Tursellino, Mauro, Nicola Noemi Coppola, Juan Ignacio Gaviria Montoya, and Juan Antonio Gómez. 2025. "Thalassophryne maculosa (Batrachoididae: Thalassophryninae) as a Bioindicator of Mercury-Induced Genotoxicity" Toxics 13, no. 3: 206. https://doi.org/10.3390/toxics13030206
APA StyleNirchio Tursellino, M., Coppola, N. N., Gaviria Montoya, J. I., & Gómez, J. A. (2025). Thalassophryne maculosa (Batrachoididae: Thalassophryninae) as a Bioindicator of Mercury-Induced Genotoxicity. Toxics, 13(3), 206. https://doi.org/10.3390/toxics13030206

