The EIF2α-PERK Signaling Pathway Mediates Manganese Exposure-Induced A1-Type Astrocytes Activation via Endoplasmic Reticulum Stress
Abstract
1. Introduction
2. Materials and Methods
2.1. Mice and Treatment
2.2. Quantification of Mn in Blood and Brain Tissue
2.3. Isolated Primary Astrocytes and Primary Neurons
2.4. Western Blot Analysis
2.5. Immunofluorescence
2.6. Quantitative RT-PCR
2.7. Open-Field Test (OFT)
2.8. Rotor Experiment
2.9. Pole Climbing Experiment
2.10. Transmission Electron Microscopy Analysis
2.11. MitoTracker Green Staining
2.12. Statistical Analysis
3. Results
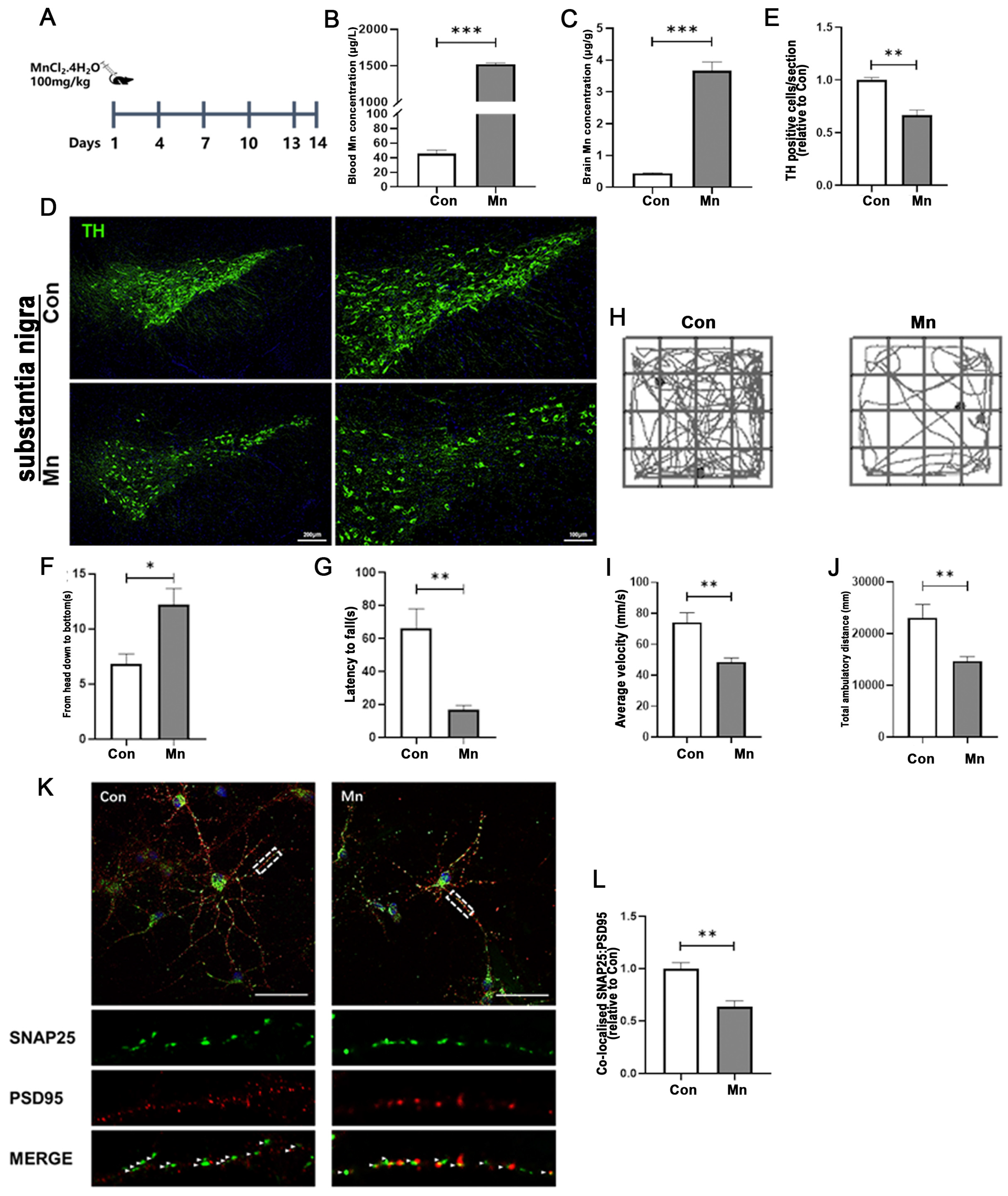
3.1. Mn Exposure Led to Impairment of Dopaminergic Neurons In Vivo and In Vitro
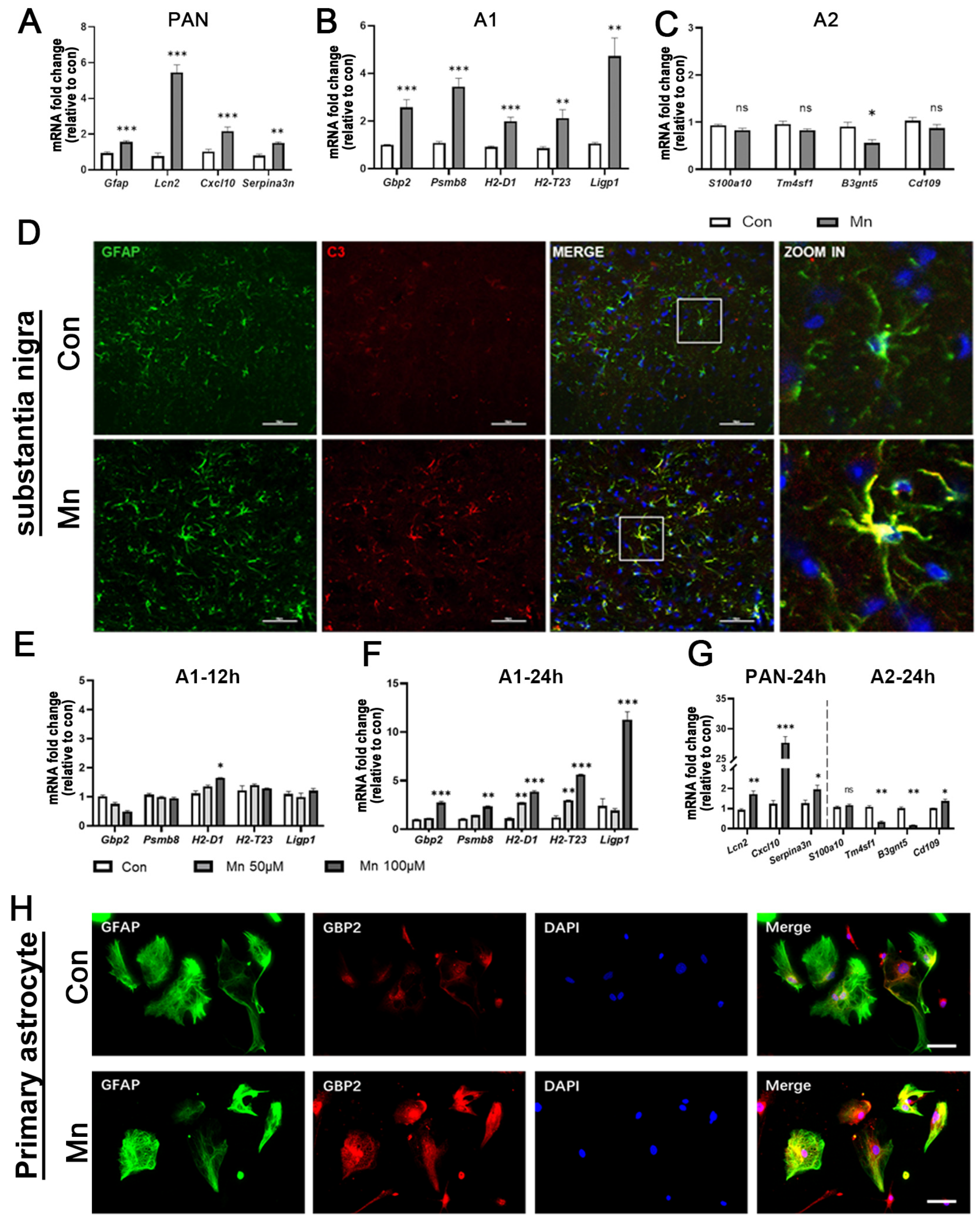
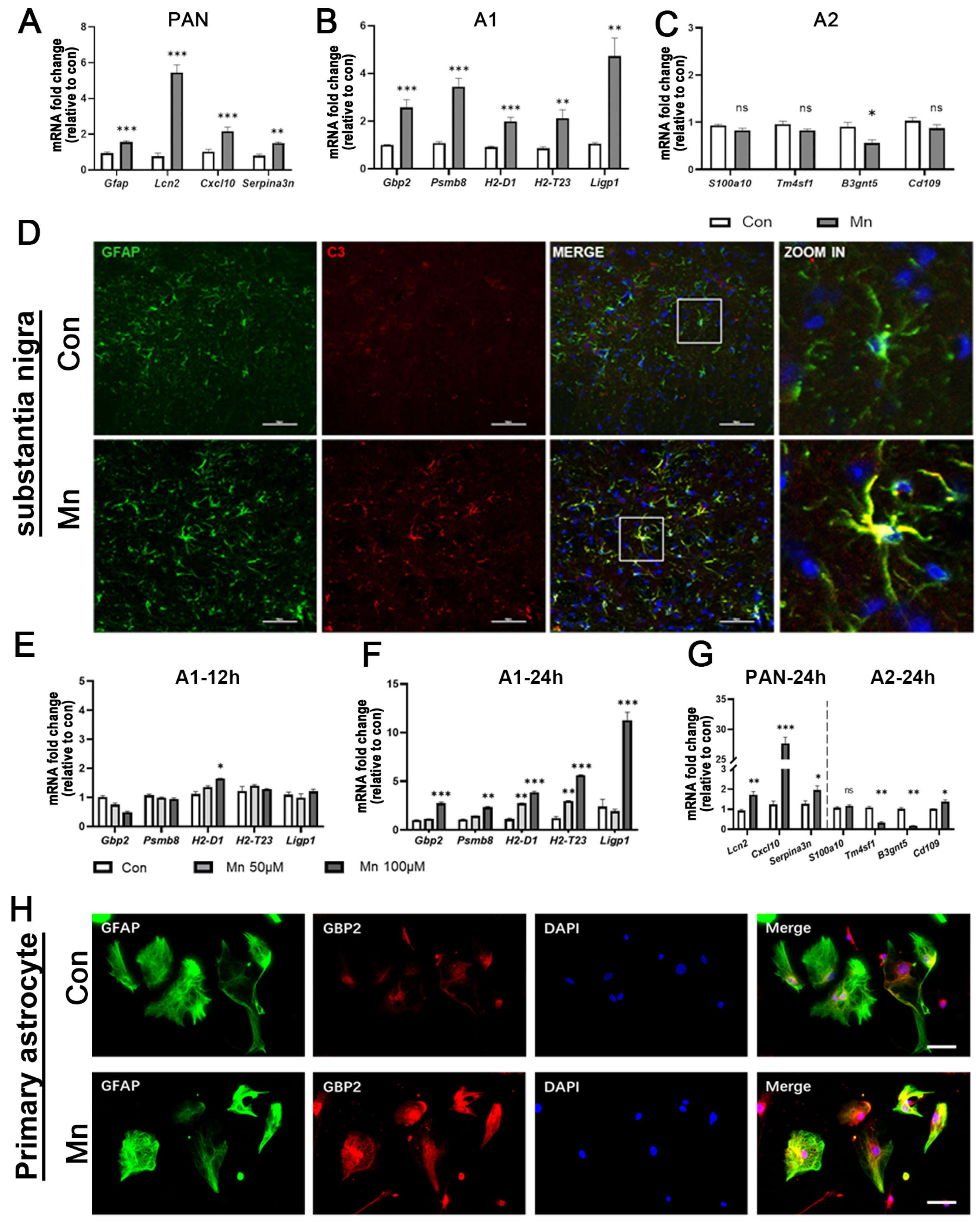
3.2. Manganese Exposure Triggers A1 Activation of Astrocytes In Vivo and In Vitro
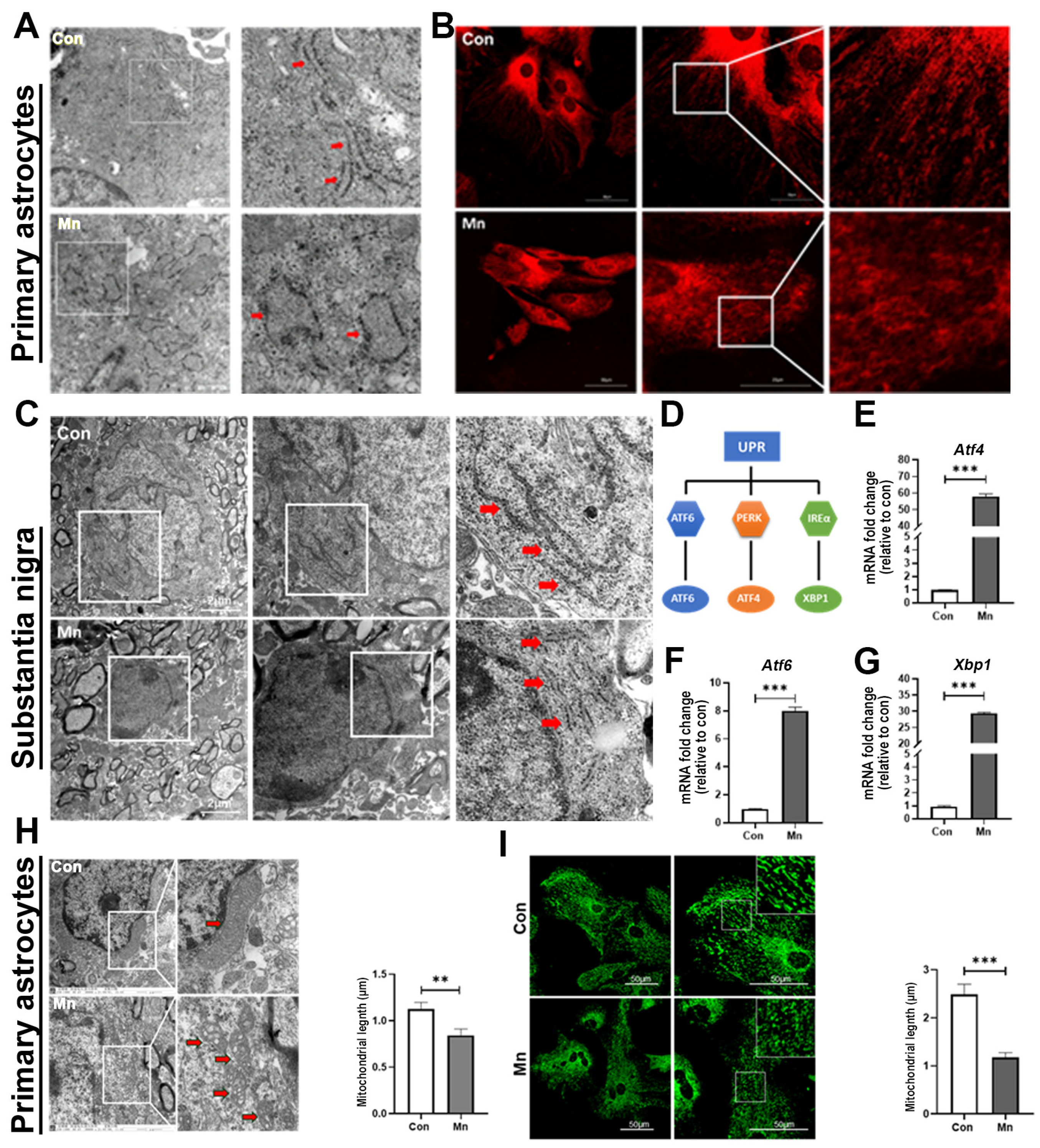
3.3. Structural and Functional Alterations of the Endoplasmic Reticulum and Mitochondria in A1 Astrocytes Induced by Mn Exposure
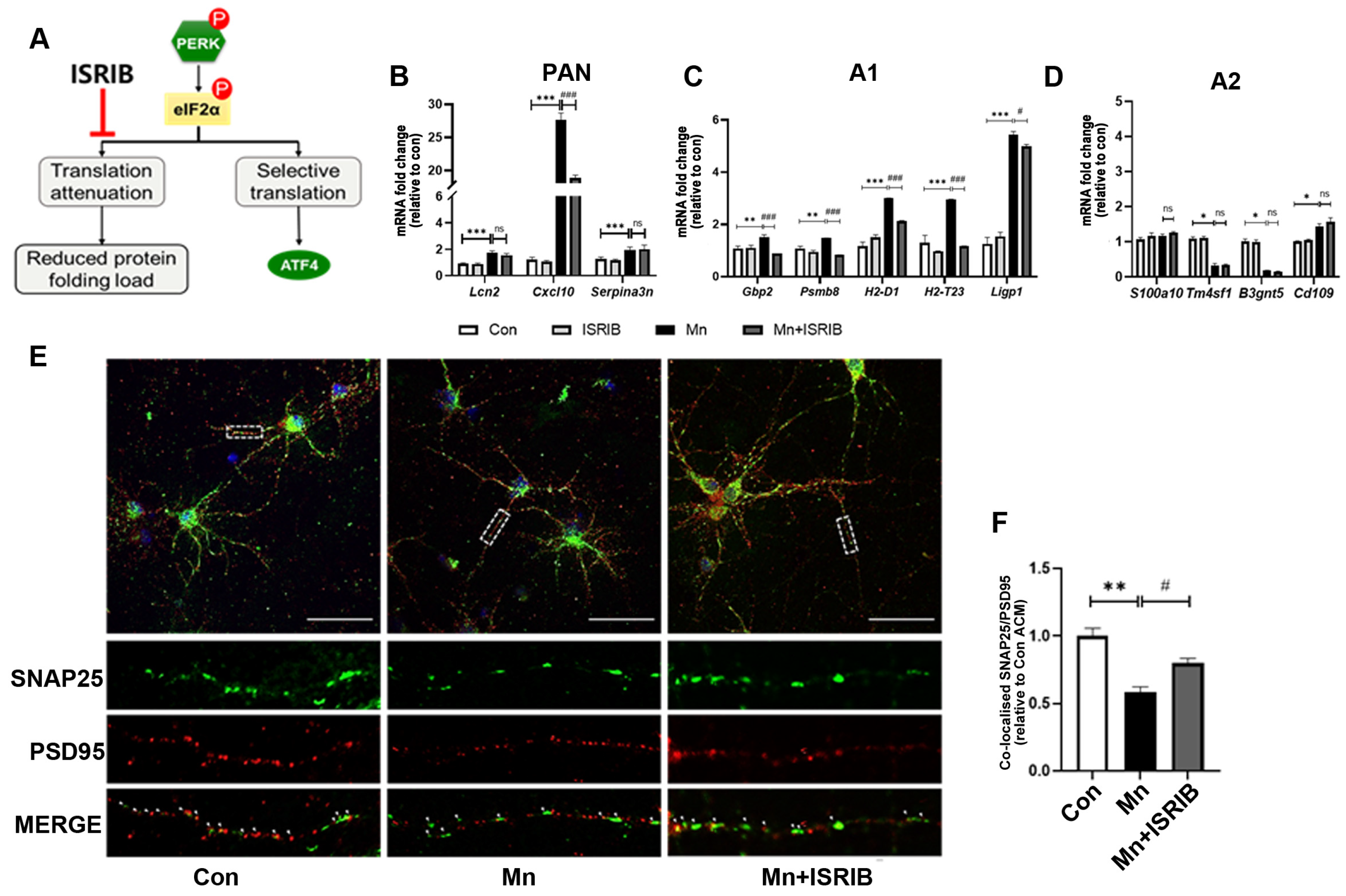
3.4. PERK Regulates Astrocyte Activation Towards Neurotoxic Phenotype
3.5. Inhibition of PERK in Primary Astrocytes Protects DA Neurons from Mn-Exposure-Induced A1 Astrocytes Toxicity
3.6. Inhibition of PERK Partially Suppresses Astrocyte A1 Activation and Attenuates the Motor Deficits
4. Discussion
5. Limitations
Supplementary Materials
Author Contributions
Funding
Institutional Review Board Statement
Informed Consent Statement
Data Availability Statement
Conflicts of Interest
References
- Balachandran, R.C.; Mukhopadhyay, S.; McBride, D.; Veevers, J.; Harrison, F.E.; Aschner, M.; Haynes, E.N.; Bowman, A.B. Brain manganese and the balance between essential roles and neurotoxicity. J. Biol. Chem. 2020, 295, 6312–6329. [Google Scholar] [CrossRef] [PubMed]
- Pajarillo, E.; Johnson, J., Jr.; Rizor, A.; Nyarko-Danquah, I.; Adinew, G.; Bornhorst, J.; Stiboller, M.; Schwerdtle, T.; Son, D.S.; Aschner, M.; et al. Astrocyte-specific deletion of the transcription factor Yin Yang 1 in murine substantia nigra mitigates manganese-induced dopaminergic neurotoxicity. J. Biol. Chem. 2020, 295, 15662–15676. [Google Scholar] [CrossRef] [PubMed]
- Wang, D.; Zhang, J.; Jiang, W.; Cao, Z.; Zhao, F.; Cai, T.; Aschner, M.; Luo, W. The role of NLRP3-CASP1 in inflammasome-mediated neuroinflammation and autophagy dysfunction in manganese-induced, hippocampal-dependent impairment of learning and memory ability. Autophagy 2017, 13, 914–927. [Google Scholar] [CrossRef] [PubMed]
- Ma, Y.; Chen, H.; Jiang, Y.; Wang, D.; Aschner, M.; Luo, W.; Su, P. RhoA/ROCK2 signaling pathway regulates Mn-induced alterations in tight junction proteins leading to cognitive dysfunction in mice. Curr. Res. Toxicol. 2025, 8, 100207. [Google Scholar] [CrossRef]
- Wu, J.; Chen, H.; Guo, T.; Li, M.; Yang, C.; Aschner, M.; Chen, J.; Su, P.; Luo, W. Sesamol alleviates manganese-induced neuroinflammation and cognitive impairment via regulating the microglial cGAS-STING/NF-κB pathway. Environ. Pollut. 2023, 319, 120988. [Google Scholar] [CrossRef]
- Chen, J.; Su, P.; Luo, W.; Chen, J. Role of LRRK2 in manganese-induced neuroinflammation and microglial autophagy. Biochem. Biophys. Res. Commun. 2018, 498, 171–177. [Google Scholar] [CrossRef]
- Zhang, J.; Cao, R.; Cai, T.; Aschner, M.; Zhao, F.; Yao, T.; Chen, Y.; Cao, Z.; Luo, W.; Chen, J. The role of autophagy dysregulation in manganese-induced dopaminergic neurodegeneration. Neurotox. Res. 2013, 24, 478–490. [Google Scholar] [CrossRef]
- Guan, R.; Wang, T.; Dong, X.; Du, K.; Li, J.; Zhao, F.; Xu, J.; Li, B.; Zheng, G.; Shen, X.; et al. Effects of co-exposure to lead and manganese on learning and memory deficits. J. Environ. Sci. 2022, 121, 65–76. [Google Scholar] [CrossRef]
- Verkhratsky, A.; Nedergaard, M. Physiology of Astroglia. Physiol. Rev. 2018, 98, 239–389. [Google Scholar] [CrossRef]
- Khakh, B.S. Astrocyte-Neuron Interactions in the Striatum: Insights on Identity, Form, and Function. Trends Neurosci. 2019, 42, 617–630. [Google Scholar] [CrossRef]
- Pekny, M.; Pekna, M. Astrocyte reactivity and reactive astrogliosis: Costs and benefits. Physiol. Rev. 2014, 94, 1077–1098. [Google Scholar] [CrossRef]
- Sofroniew, M.V. Astrocyte Reactivity: Subtypes, States, and Functions in CNS Innate Immunity. Trends Immunol. 2020, 41, 758–770. [Google Scholar] [CrossRef]
- Liddelow, S.A.; Guttenplan, K.A.; Clarke, L.E.; Bennett, F.C.; Bohlen, C.J.; Schirmer, L.; Bennett, M.L.; Münch, A.E.; Chung, W.S.; Peterson, T.C.; et al. Neurotoxic reactive astrocytes are induced by activated microglia. Nature 2017, 541, 481–487. [Google Scholar] [CrossRef]
- Lawrence, J.M.; Schardien, K.; Wigdahl, B.; Nonnemacher, M.R. Roles of neuropathology-associated reactive astrocytes: A systematic review. Acta Neuropathol. Commun. 2023, 11, 42. [Google Scholar] [CrossRef]
- Escartin, C.; Galea, E.; Lakatos, A.; O’Callaghan, J.P.; Petzold, G.C.; Serrano-Pozo, A.; Steinhäuser, C.; Volterra, A.; Carmignoto, G.; Agarwal, A.; et al. Reactive astrocyte nomenclature, definitions, and future directions. Nat. Neurosci. 2021, 24, 312–325. [Google Scholar] [CrossRef]
- Resende, R.; Fernandes, T.; Pereira, A.C.; De Pascale, J.; Marques, A.P.; Oliveira, P.; Morais, S.; Santos, V.; Madeira, N.; Pereira, C.F.; et al. Mitochondria, endoplasmic reticulum and innate immune dysfunction in mood disorders: Do Mitochondria-Associated Membranes (MAMs) play a role? Biochim. Biophys. Acta Mol. Basis Dis. 2020, 1866, 165752. [Google Scholar] [CrossRef] [PubMed]
- Nevell, L.; Zhang, K.; Aiello, A.E.; Koenen, K.; Galea, S.; Soliven, R.; Zhang, C.; Wildman, D.E.; Uddin, M. Elevated systemic expression of ER stress related genes is associated with stress-related mental disorders in the Detroit Neighborhood Health Study. Psychoneuroendocrinology 2014, 43, 62–70. [Google Scholar] [CrossRef] [PubMed]
- Pei, L.; Wallace, D.C. Mitochondrial Etiology of Neuropsychiatric Disorders. Biol. Psychiatry 2018, 83, 722–730. [Google Scholar] [CrossRef] [PubMed]
- Kulkarni, P.G.; Mohire, V.M.; Waghmare, P.P.; Banerjee, T. Interplay of mitochondria-associated membrane proteins and autophagy: Implications in neurodegeneration. Mitochondrion 2024, 76, 101874. [Google Scholar] [CrossRef]
- Zheng, P.; Chen, Q.; Tian, X.; Qian, N.; Chai, P.; Liu, B.; Hu, J.; Blackstone, C.; Zhu, D.; Teng, J.; et al. DNA damage triggers tubular endoplasmic reticulum extension to promote apoptosis by facilitating ER-mitochondria signaling. Cell Res. 2018, 28, 833–854. [Google Scholar] [CrossRef] [PubMed]
- Wilson, E.L.; Metzakopian, E. ER-mitochondria contact sites in neurodegeneration: Genetic screening approaches to investigate novel disease mechanisms. Cell Death Differ. 2021, 28, 1804–1821. [Google Scholar] [CrossRef]
- Guo, J.; Ren, R.; Sun, K.; Yao, X.; Lin, J.; Wang, G.; Guo, Z.; Xu, T.; Guo, F. PERK controls bone homeostasis through the regulation of osteoclast differentiation and function. Cell Death Dis. 2020, 11, 847. [Google Scholar] [CrossRef] [PubMed]
- Lahiri, A.; Sims, S.G.; Herstine, J.A.; Meyer, A.; Marshall, M.J.; Jahan, I.; Adhicary, S.; Bradbury, A.M.; Meares, G.P. Endoplasmic Reticulum Stress Amplifies Cytokine Responses in Astrocytes via a PERK/eIF2alpha/JAK1 Signaling Axis. Glia 2025, 73, 2273–2288. [Google Scholar] [CrossRef]
- Wang, T.; Guan, R.L.; Zou, Y.F.; Zheng, G.; Shen, X.F.; Cao, Z.P.; Yang, R.H.; Liu, M.C.; Du, K.J.; Li, X.H.; et al. MiR-130/SNAP-25 axis regulate presynaptic alteration in anterior cingulate cortex involved in lead induced attention deficits. J. Hazard. Mater. 2023, 443, 130249. [Google Scholar] [CrossRef] [PubMed]
- Linnerbauer, M.; Wheeler, M.A.; Quintana, F.J. Astrocyte Crosstalk in CNS Inflammation. Neuron 2020, 108, 608–622. [Google Scholar] [CrossRef] [PubMed]
- Dodd, C.A.; Filipov, N.M. Manganese potentiates LPS-induced heme-oxygenase 1 in microglia but not dopaminergic cells: Role in controlling microglial hydrogen peroxide and inflammatory cytokine output. Neurotoxicology 2011, 32, 683–692. [Google Scholar] [CrossRef]
- Kwakye, G.F.; Paoliello, M.M.; Mukhopadhyay, S.; Bowman, A.B.; Aschner, M. Manganese-Induced Parkinsonism and Parkinson’s Disease: Shared and Distinguishable Features. Int. J. Environ. Res. Public Health 2015, 12, 7519–7540. [Google Scholar] [CrossRef]
- Dodd, C.A.; Bloomquist, J.R.; Klein, B.G. Consequences of manganese administration for striatal dopamine and motor behavior in 1-methyl-4-phenyl-1,2,3,6-tetrahydropyridine-exposed C57BL/6 mice. Hum. Exp. Toxicol. 2013, 32, 865–880. [Google Scholar] [CrossRef]
- Moreno, J.A.; Yeomans, E.C.; Streifel, K.M.; Brattin, B.L.; Taylor, R.J.; Tjalkens, R.B. Age-dependent susceptibility to manganese-induced neurological dysfunction. Toxicol. Sci. 2009, 112, 394–404. [Google Scholar] [CrossRef]
- Yan, D.; Yang, Y.; Lang, J.; Wang, X.; Huang, Y.; Meng, J.; Wu, J.; Zeng, X.; Li, H.; Ma, H.; et al. SIRT1/FOXO3-mediated autophagy signaling involved in manganese-induced neuroinflammation in microglia. Ecotoxicol. Environ. Saf. 2023, 256, 114872. [Google Scholar] [CrossRef]
- Wang, H.; Yang, F.; Xin, R.; Cui, D.; He, J.; Zhang, S.; Sun, Y. The gut microbiota attenuate neuroinflammation in manganese exposure by inhibiting cerebral NLRP3 inflammasome. Biomed. Pharmacother. 2020, 129, 110449. [Google Scholar] [CrossRef]
- Guo, T.; Liu, C.; Yang, C.; Wu, J.; Su, P.; Chen, J. Immunoproteasome subunit PSMB8 regulates microglia-mediated neuroinflammation upon manganese exposure by PERK signaling. Food Chem. Toxicol. 2022, 163, 112951. [Google Scholar] [CrossRef] [PubMed]
- Chen, H.; Wu, J.; Zhu, X.; Ma, Y.; Li, Z.; Lu, L.; Aschner, M.; Su, P.; Luo, W. Manganese-induced miR-125b-2-3p promotes anxiety-like behavior via TFR1-mediated ferroptosis. Environ. Pollut. 2024, 344, 123255. [Google Scholar] [CrossRef] [PubMed]
- Göbel, J.; Engelhardt, E.; Pelzer, P.; Sakthivelu, V.; Jahn, H.M.; Jevtic, M.; Folz-Donahue, K.; Kukat, C.; Schauss, A.; Frese, C.K.; et al. Mitochondria-Endoplasmic Reticulum Contacts in Reactive Astrocytes Promote Vascular Remodeling. Cell Metab. 2020, 31, 791–808.e8. [Google Scholar] [CrossRef]
- Hetz, C.; Zhang, K.; Kaufman, R.J. Mechanisms, regulation and functions of the unfolded protein response. Nat. Rev. Mol. Cell Biol. 2020, 21, 421–438. [Google Scholar] [CrossRef] [PubMed]
- Tao, X.; Chen, H.; Zhu, Z.; Ren, T.; Zhen, H.; Sun, X.; Song, Y.; Xu, X.; Song, Z.; Liu, J. Astrocyte-conditional knockout of MOB2 inhibits the phenotypic conversion of reactive astrocytes from A1 to A2 following spinal cord injury in mice. Int. J. Biol. Macromol. 2025, 300, 140289. [Google Scholar] [CrossRef]
- Sun, M.; Song, Y.; Hu, X.; Zhang, Z.; Tan, R.; Cai, Z.; Wang, X.; Fu, Y.; You, H.; Cui, S.; et al. Leptin reduces LPS-induced A1 reactive astrocyte activation and inflammation via inhibiting p38-MAPK signaling pathway. Glia 2025, 73, 25–37. [Google Scholar] [CrossRef]
- Pan, Z.; Yu, X.; Wang, W.; Shen, K.; Chen, J.; Zhang, Y.; Huang, R. Sestrin2 remedies neuroinflammatory response by inhibiting A1 astrocyte conversion via autophagy. J. Neurochem. 2024, 168, 2640–2653. [Google Scholar] [CrossRef]
- Lun, J.; Li, Y.; Gao, X.; Gong, Z.; Chen, X.; Zou, J.; Zhou, C.; Huang, Y.; Zhou, B.; Huang, P.; et al. Kynurenic acid blunts A1 astrocyte activation against neurodegeneration in HIV-associated neurocognitive disorders. J. Neuroinflamm. 2023, 20, 87. [Google Scholar] [CrossRef]
- Yun, S.P.; Kam, T.I.; Panicker, N.; Kim, S.; Oh, Y.; Park, J.S.; Kwon, S.H.; Park, Y.J.; Karuppagounder, S.S.; Park, H.; et al. Block of A1 astrocyte conversion by microglia is neuroprotective in models of Parkinson’s disease. Nat. Med. 2018, 24, 931–938. [Google Scholar] [CrossRef]
- Fang, Y.; Ding, X.; Zhang, Y.; Cai, L.; Ge, Y.; Ma, K.; Xu, R.; Li, S.; Song, M.; Zhu, H.; et al. Fluoxetine inhibited the activation of A1 reactive astrocyte in a mouse model of major depressive disorder through astrocytic 5-HT(2B)R/beta-arrestin2 pathway. J. Neuroinflamm. 2022, 19, 23. [Google Scholar] [CrossRef]
- Marciniak, S.J.; Chambers, J.E.; Ron, D. Pharmacological targeting of endoplasmic reticulum stress in disease. Nat. Rev. Drug Discov. 2022, 21, 115–140. [Google Scholar] [CrossRef]
- Preusse, C.; Marteau, T.; Fischer, N.; Hentschel, A.; Sickmann, A.; Lang, S.; Schneider, U.; Schara-Schmidt, U.; Meyer, N.; Ruck, T.; et al. Endoplasmic reticulum-stress and unfolded protein response-activation in immune-mediated necrotizing myopathy. Brain Pathol. 2022, 32, e13084. [Google Scholar] [CrossRef]
- McLaughlin, M.; Pedersen, M.; Roulstone, V.; Bergerhoff, K.F.; Smith, H.G.; Whittock, H.; Kyula, J.N.; Dillon, M.T.; Pandha, H.S.; Vile, R.; et al. The PERK Inhibitor GSK2606414 Enhances Reovirus Infection in Head and Neck Squamous Cell Carcinoma via an ATF4-Dependent Mechanism. Mol. Ther. Oncolyt. 2020, 16, 238–249. [Google Scholar] [CrossRef]
- Anand, A.A.; Walter, P. Structural insights into ISRIB, a memory-enhancing inhibitor of the integrated stress response. FEBS J. 2020, 287, 239–245. [Google Scholar] [CrossRef] [PubMed]
- Dong, J.; Jin, S.; Guo, J.; Yang, R.; Tian, D.; Xue, H.; Xiao, L.; Guo, Q.; Wang, R.; Xu, M.; et al. Pharmacological inhibition of eIF2alpha phosphorylation by integrated stress response inhibitor (ISRIB) ameliorates vascular calcification in rats. Physiol. Res. 2022, 71, 379–388. [Google Scholar] [CrossRef] [PubMed]
- Jia, W.; Li, C.; Chen, H.; Wang, X.; Liu, Y.; Shang, W.; Wang, B.; Meng, W.; Guo, Y.; Zhu, L.; et al. ISRIB ameliorates spatial learning and memory impairment induced by adolescent intermittent ethanol exposure in adult male rats. Neurochem. Int. 2024, 179, 105834. [Google Scholar] [CrossRef] [PubMed]






Disclaimer/Publisher’s Note: The statements, opinions and data contained in all publications are solely those of the individual author(s) and contributor(s) and not of MDPI and/or the editor(s). MDPI and/or the editor(s) disclaim responsibility for any injury to people or property resulting from any ideas, methods, instructions or products referred to in the content. |
© 2025 by the authors. Licensee MDPI, Basel, Switzerland. This article is an open access article distributed under the terms and conditions of the Creative Commons Attribution (CC BY) license (https://creativecommons.org/licenses/by/4.0/).
Share and Cite
Wang, J.; Guo, T.; Hu, Y.; Zhuang, C.; Su, P.; Liu, X. The EIF2α-PERK Signaling Pathway Mediates Manganese Exposure-Induced A1-Type Astrocytes Activation via Endoplasmic Reticulum Stress. Toxics 2025, 13, 910. https://doi.org/10.3390/toxics13110910
Wang J, Guo T, Hu Y, Zhuang C, Su P, Liu X. The EIF2α-PERK Signaling Pathway Mediates Manganese Exposure-Induced A1-Type Astrocytes Activation via Endoplasmic Reticulum Stress. Toxics. 2025; 13(11):910. https://doi.org/10.3390/toxics13110910
Chicago/Turabian StyleWang, Jing, Tingting Guo, Yang Hu, Congcong Zhuang, Peng Su, and Xinqin Liu. 2025. "The EIF2α-PERK Signaling Pathway Mediates Manganese Exposure-Induced A1-Type Astrocytes Activation via Endoplasmic Reticulum Stress" Toxics 13, no. 11: 910. https://doi.org/10.3390/toxics13110910
APA StyleWang, J., Guo, T., Hu, Y., Zhuang, C., Su, P., & Liu, X. (2025). The EIF2α-PERK Signaling Pathway Mediates Manganese Exposure-Induced A1-Type Astrocytes Activation via Endoplasmic Reticulum Stress. Toxics, 13(11), 910. https://doi.org/10.3390/toxics13110910

