Next Article in Journal
Biomarkers of Gamma-Hydroxybutyric Acid (GHB) Exposure: A Comprehensive Review of Analytical and Forensic Advances
Previous Article in Journal
Exogenous Spermidine Induces Cadmium Stress Tolerance in Cucumber Seedlings by Promoting Plant Growth and Defense System
Previous Article in Special Issue
Single Super Phosphate Improves Lolium perenne Quality and Rhizosphere Microorganism Structure Under Combined Cadmium and Arsenic Stress
 
 
Font Type:
Arial Georgia Verdana
Font Size:
Aa Aa Aa
Line Spacing:
Column Width:
Background:
Article

Phytohormone-ROS Crosstalk Regulates Metal Transporter Expression in Sedum alfredii

1
Guangxi Subtropical Crops Research Institute, Nanning 530001, China
2
Key Laboratory of Quality and Safety Control for Subtropical Fruit and Vegetable, Ministry of Agriculture and Rural Affairs, Nanning 530001, China
3
Guangxi Key Laboratory of Quality and Safety Control for Subtropical Fruits, Nanning 530001, China
4
Fruit Tree Research Lab, Qinzhou Institute of Agricultural Sciences, Qinzhou 535000, China
5
Agricultural Resources and Environmental Research Institute, Guangxi Academy of Agricultural Science, Nanning 530001, China
6
College of Food Science and Engineering, Henan University of Technology, Zhengzhou 450001, China
*
Author to whom correspondence should be addressed.
Toxics 2025, 13(10), 823; https://doi.org/10.3390/toxics13100823
Submission received: 28 August 2025 / Revised: 19 September 2025 / Accepted: 24 September 2025 / Published: 26 September 2025
(This article belongs to the Special Issue Plant Responses to Heavy Metal)

Abstract

Sedum alfredii is a cadmium (Cd) hyperaccumulator, but the regulatory mechanisms linking phytohormones and redox balance to Cd transporter expression remain unclear. In this study, we omitted external cadmium (Cd) stress to isolate and examine the interplay between phytohormone and reactive oxygen species (ROS) signaling. Exogenous treatments with abscisic acid (ABA), indole-3-acetic acid (IAA), gibberellic acid (GA3), trans-zeatin (t-Z), and H2O2 were combined with analyses of hormone levels, antioxidant enzyme activities, and transporter gene expression. Correlation and PLS-SEM analyses identified the CAT–H2O2 module as a key node: ABA and IAA enhanced CAT activity and alleviated ROS-mediated repression of transporters, while GA3 and t-Z exerted opposite effects. Functional validation using an H2O2 scavenger revealed that the regulation of HMA3 and Nramp5 by ABA and t-Z is H2O2-dependent. In contrast, IAA modulates Nramp5 through a ROS-independent pathway, while the regulatory effects of GA3 were negligible. Functional validation under Cd exposure suggests a model wherein HMA3 and Nramp5 act in a complementary manner to sequester and redistribute Cd in leaves, thereby supporting hyperaccumulation. These findings highlight hormone-specific ROS pathways as central to transporter regulation and provide mechanistic insights to improve phytoremediation efficiency.

Graphical Abstract

1. Introduction

Sedum alfredii is a well-known hyperaccumulator of cadmium (Cd), lead (Pb), and zinc (Zn) that has been extensively used for phytoremediation of heavy metal-contaminated soils [1,2,3]. However, its overall remediation efficiency is constrained by the plant’s low biomass and slow growth rate, which are common characteristics of hyperaccumulator plants. Ref. [4], constraining the total amount of metal that can be extracted from soils. Therefore, enhancing heavy metal accumulation in the shoots of S. alfredii is a primary objective for improving its phytoremediation efficiency [5]. Therefore, achieving this goal requires a better understanding of the regulatory mechanisms governing heavy metal uptake, translocation, and accumulation in S. alfredii, including the identification of key signal transduction pathways and effective chemical agents to modulate these processes.
To date, multiple biological processes have been implicated in Cd hyperaccumulation by S. alfredii, including enhanced ion uptake across membranes [6,7], efficient xylem loading and translocation of metals [2,7], cellular sequestration and compartmentalization of Cd [8,9,10], and detoxification/chelation mechanisms [6,11]. These processes operate systematically and cooperatively, ultimately facilitating high Cd accumulation in the plant [12]. Phytohormones are increasingly recognized as essential regulators that coordinate many of these processes. For instance, the exogenous application of certain plant growth regulators, such as indole-3-acetic acid (IAA), brassinolide (BR), and abscisic acid (ABA), has been shown to enhance Cd phytoextraction by boosting the antioxidant defense system and reducing lipid peroxidation damage [13]. This evidence suggests that hormonal signaling, often intertwined with redox regulation, plays a crucial role in the accumulation of heavy metals.
Various phytohormones (such as auxins, brassinosteroids, ABA, salicylic acid, jasmonic acid, and ethylene) can modulate heavy metal uptake and tolerance through multiple mechanisms. These hormones regulate the transcription of metal transporter genes [14,15]; modulate root system architecture, thereby influencing metal uptake [16]; enhance antioxidant capacity to mitigate metal-induced oxidative stress [14,15]; and engage in crosstalk with one another to fine-tune plant stress responses [14,16]. Concurrently, heavy metal stress is closely associated with reactive oxygen species (ROS) signaling in plants. Cd, as a non-essential toxic element, induces oxidative stress that can damage cells and inhibit growth [17,18]. Previous studies have shown that S. alfredii displays minimal ROS accumulation at ≤0.1 mM CdCl2, whereas exposure to ≥0.2 mM CdCl2 triggers marked oxidative stress responses, including increased H2O2 and O2 production as well as antioxidant enzyme activation [8]. This threshold-like shift indicates that rising Cd levels rapidly induce ROS signaling, which may interfere with hormone-regulated pathways. However, ROS also function as important secondary messengers in stress signaling and can influence metal uptake processes. For example, elevated ROS levels can affect the expression of metal transporter genes such as IRT1 and NRAMP, which mediate the uptake and transport of divalent metal cations, including Cd [7]. Thus, oxidative signaling is thought to contribute to the regulation of Cd uptake and translocation, potentially playing a role in S. alfredii’s hyperaccumulation capacity. Moreover, many phytohormones can trigger ROS production and activate downstream defense pathways [19,20]. The extensive crosstalk between hormonal signals and ROS enables plants to orchestrate transcriptomic and metabolic adjustments under stress [19,20]. This hormone–ROS network is mediated by diverse signaling components, including ROS-generating enzymes like NADPH oxidases [19], mitogen-activated protein kinase cascades [21], stress-responsive transcription factors [19], and secondary signaling molecules such as flavonols [22].
Despite these insights, the precise regulatory interplay between heavy metal stress, ROS, and phytohormones remains poorly understood. One major challenge is disentangling the direct effects of heavy metals from the signaling interactions among hormones and ROS. In our previous study [12], we found that exogenous ABA can have a dual effect on Cd accumulation in S. alfredii depending on the stress intensity. Under moderate Cd exposure—associated with relatively low ROS levels—ABA enhanced Cd uptake and root-to-shoot translocation by upregulating the expression of divalent cation transporter genes. In contrast, under high Cd stress (with elevated ROS), this promotive effect was diminished or even reversed [12]. These results imply that a basal level of ROS is required for ABA to stimulate Cd accumulation, pointing to a critical ABA–ROS crosstalk in regulating metal transporter activity. However, as these experiments were conducted in the presence of Cd, it was difficult to distinguish responses driven by Cd-induced stress from those activated by hormone-specific signaling.
In the present study, we addressed this knowledge gap by removing external Cd treatment to eliminate direct heavy metal stress signals. This experimental design enabled us to isolate the interactions between phytohormones and ROS in regulating Cd-related transporters, thereby eliminating the confounding influence of concurrent Cd toxicity. We specifically examined how ABA, in the absence of external Cd, influences the expression of Cd transporter genes in S. alfredii via ROS-mediated signaling. By working under Cd-free conditions, we aimed to clarify the role of ABA–ROS crosstalk in the signaling network underlying Cd uptake and accumulation. To our knowledge, this is the first attempt to investigate the regulatory interactions between hormones and ROS in a hyperaccumulator plant without applying heavy metal stress, providing a novel perspective on the mechanisms of Cd hyperaccumulation. The insights gained from this work shed light on how phytohormone-ROS signaling regulates heavy metal transport and may ultimately guide new strategies for enhancing phytoremediation efficiency through targeted manipulation of plant signaling pathways.

2. Materials and Methods

2.1. Materials Preparation

S. alfredii (HE) seeds, collected from the ancient lead-zinc mining area in Quzhou, Zhejiang Province, were bred in the nursery. Cuttings with uniform growth, approximately 2 cm in height, were selected. Cuttings were hydroponically cultured for one month to induce rooting, following the method described by Lu et al. [12]. Then, phytohormones and H2O2 were applied to the leaves as a foliar spray at the doses specified in Table 1. After 6 h, the shoots of each treatment were harvested, flash-frozen in liquid nitrogen, and stored at −80 °C for subsequent processing.

2.2. Gene Expression Analysis

Expressions of related genes were analyzed using quantitative PCR (qPCR) according to Lu et al. [12]. Each 0.1 g sample from the treatments was homogenized with liquid nitrogen, and RNA was extracted using the Plant Total RNA Isolation Kit (Sangon Biotech, Co., Ltd., Shanghai, China), followed by reverse transcription to cDNA using the MightyScript First Strand cDNA Synthesis Master Mix (Sangon Biotech). Gene expression was then measured using specific primers (see Table S1) and the TaqProbe 2X qPCR-Multiplex (Sangon Biotech) according to the manufacturer’s instructions on a CFX96 Touch Real-Time PCR Detection System (Bio-Rad Laboratories, Hercules, CA, USA). The relative expression of target genes under various treatments was calculated to determine differential expression.

2.3. Endogenous Hormone Content Analysis

The concentrations of indoleacetic acid (IAA), trans-zeatin (t-Z), gibberellin (GA3), and abscisic acid (ABA) were measured using enzyme-linked immunosorbent assay (ELISA) [25]. A total of 5 g of each treatment sample was ground with liquid nitrogen and dissolved in 80% methanol, shaking at 4 °C overnight for extraction. Next, the mixtures were subjected to refrigerated centrifugation at 10,000× g for 10 min. The supernatants were then concentrated to near dryness using nitrogen to remove methanol and subsequently redissolved in the phosphate-buffer solution for further analysis. Indirect ELISAs were performed using kits provided by Yuanju Bio (Hangzhou, China). The optical densities were then acquired using a microplate reader (Tecan Infinite E Plex, Männedorf, Switzerland).

2.4. Reactive Oxygen Species Analysis

The concentrations of hydrogen peroxide (H2O2) and superoxide anion (O2) were measured using the methods described by Sunil and Narayana [26] and Choi et al. [27], respectively. Each 0.1 g sample was homogenized using liquid nitrogen and then dissolved in 80% methanol, with shaking at 4 °C overnight for extraction. The mixtures were then subjected to refrigerated centrifugation at 10,000× g for 10 min. For H2O2 determination, the supernatants were treated with 1 mL of potassium iodide and 1 mL of 2 M hydrochloric acid, resulting in the liberation of iodine, which bleaches toluidine blue, with absorbance measured at 628 nm. For O2 measurement, phagocytic cells were incubated with 0.1% nitroblue tetrazolium (NBT), lysed, and the blue formazan deposits dissolved using 2 M potassium hydroxide and dimethylsulfoxide. The absorbance of the dissolved formazan was then measured at 620 nm. The optical densities for both assays were acquired using the spectrophotometer (T9CS, PERSEE, Beijing, China).

2.5. Antioxidant Enzyme Activity Analysis

Antioxidant enzyme activities, including peroxidase (POD), superoxide dismutase (SOD), and catalase (CAT), were measured by the increase in guaiacol oxidation, inhibition of nitroblue tetrazolium (NBT) photochemical reduction, and decomposition of hydrogen peroxide, respectively. Each 0.5 g sample was homogenized in 5 mL of pre-cooled phosphate buffer (pH 7.0) and centrifuged at 12,000× g for 20 min to obtain the crude enzyme in the supernatant. The activities were determined using POD, SOD, and CAT Activity Assay Kits (Sangon Biotech), and the optical densities were measured with a spectrophotometer (T9CS, PERSEE) at 470, 560, and 240 nm, respectively. These wavelengths were selected according to standard protocols, as they correspond to the characteristic absorption peaks of the respective reaction products (guaiacol oxidation at 470 nm for POD, NBT photoreduction at 560 nm for SOD, and H2O2 decomposition at 240 nm for CAT) [28]. All enzyme activities were expressed as units per mg of protein, with protein concentrations determined using the Bradford method.

2.6. Cd Treatment Experiment and Measurements

To functionally validate the hormone–ROS–transporter pathways inferred from the PLS-SEM model under Cd-free conditions, we conducted a subsequent cadmium treatment experiment with an H2O2 scavenger.
Cd validation experiments were conducted using the same hydroponic system described in Section 2.1, with three biological replicates per treatment. Plantlets were exposed to a nutrient solution containing 0.1, 0.2, 0.3, 0.4, or 0.5 mM CdCl2 for 6 h. Each Cd level was split into two groups: one supplemented with 1 mM dimethylthiourea (DMTU, an H2O2 inhibitor) and one without. Shoots were harvested separately, washed with 5 mM Na2EDTA and deionized water to remove surface-bound Cd, oven-dried at 70 °C, and ground for metal analysis.
Cd concentration was determined using atomic absorption spectrophotometry (AAS, Thermo Scientific ICE 3500, Waltham, MA, USA) after digestion of ~0.1 g dried tissue with concentrated HNO3 in a closed-vessel microwave digestion system (EXPEC 790, EXPEC Technology, Hangzhou, China).
Endogenous H2O2 levels were measured spectrophotometrically using the KI method (as described in Section 2.4 on ROS assays). Phytohormone contents (ABA, IAA, GA3, t-Z) were quantified by ELISA following Section 2.3, and HMA3/Nramp5 transcript levels were determined by qPCR as in Section 2.2.

2.7. Data Analysis

Analysis of variance (ANOVA) followed by Duncan’s multiple-range post hoc test was conducted using SPSS 22 Statistics (IBM, Armonk, NY, USA). PLS-SEM was performed using SmartPLS 4 (SmartPLS GmbH, Bönningstedt, Germany). Graphs were created using Origin 2022 software (OriginLab, Northampton, MA, USA). Correlation analysis and heat maps were generated in R (version 4.3.2; R Core Team) using the corrplot package. To validate hormone–ROS–transporter interactions, a moderation analysis was implemented in R. Linear models were fitted, and robust standard errors were obtained with the sandwich and lmtest packages. Interaction effects were visualized and simple slope analyses performed using the interactions package. For each hormone–transporter pair, Fisher’s r-to-z comparisons were conducted with the cocor package to test whether correlations differed significantly between inhibitor and non-inhibitor conditions.

3. Results

3.1. The Impact of Exogenous Treatments on Cd Transporter Gene Expression

The expression of genes related to Cd accumulation is shown in Table 2. Compared with CK, all transporters exhibited significant responses to exogenous phytohormones and H2O2, with the strongest regulation observed for ZIP2 and members of the Nramp and HMA families.
Within the Nramp family, low-dose t-Z caused a strong induction of Nramp3 (2.29 vs. 1.00 in CK) and Nramp6 (2.81 vs. 1.00), while high-dose t-Z suppressed both genes (Nramp3 0.47; Nramp6 0.41). A notable dose-dependent divergence was observed under ABA treatment: A high dose of ABA strongly favored Nramp3 (2.22) and Nramp6 (3.44), while a low dose had a milder effect. Similarly, IAA low-dose induced Nramp3 (2.09) and Nramp6 (1.91).
The HMA family was highly sensitive to exogenous stimuli but showed distinct patterns among members. High-dose treatments of t-Z, ABA, GA3, and H2O2 consistently enhanced HMA2 and HMA4. For example, ABA low-dose enhanced HMA2 (2.75) and HMA4 (2.45), and GA3 low-dose strongly promoted HMA2 (3.88) and HMA4 (4.26). The most substantial increases were observed under high-dose H2O2 treatment, with HMA2 and HMA4 expression levels reaching 5.41-fold and 6.15-fold, respectively, relative to the control (CK). In contrast, while all treatments suppressed HMA3 expression, the effect was least pronounced under low-dose IAA and low-dose t-Z, with relative expression levels of 0.90 and 0.72, respectively.
Among all genes tested, the ZIP2 transporter exhibited the most dramatic expression changes, with its transcript levels increasing by orders of magnitude under specific treatments (Table 2). From a baseline expression of nearly 1.0 in CK, it increased to 39.9 under t-Z low-dose, 158.7 under ABA high-dose, 87.6 under GA3 low-dose, and 71.1 under GA3 high-dose. Even under milder treatments such as IAA low-dose, ZIP2 was strongly upregulated (29.6), highlighting it as the most hormone-responsive transporter in this dataset. By contrast, ZIP3 was generally suppressed, with values falling below CK under most treatments (e.g., 0.26 under ABA high-dose). For IRT1, expression was usually reduced relative to CK; however, IAA at high doses significantly upregulated IRT1 (1.73 vs. 1.00), suggesting a dose-specific redirection of Cd uptake routes under auxin influence.
In summary, the response to hormone treatment was highly gene-specific. Low-dose treatments often preferentially induced Nramp transporters (Nramp3/6), whereas high-dose treatments, particularly high-dose H2O2, strongly promoted HMA2 and HMA4. Across all genes, ZIP2 was the most significantly upregulated, showing increases of two to three orders of magnitude.

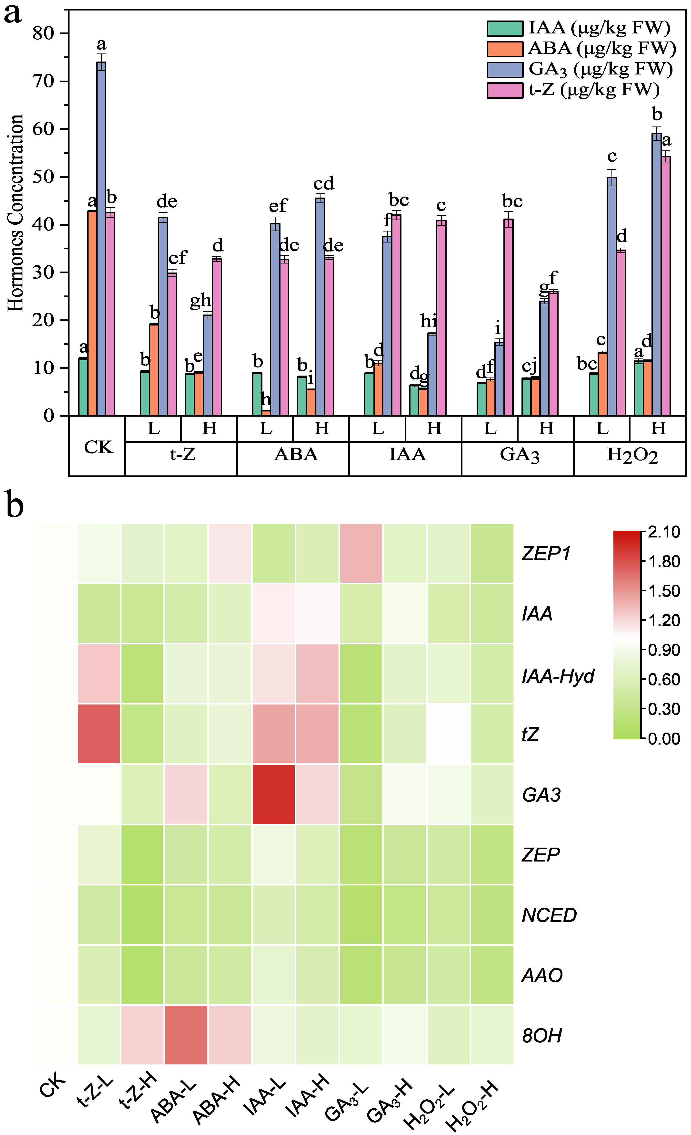
3.2. Effects of Exogenous Hormone Application on Endogenous Phytohormones

The effects of endogenous phytohormone contents in Shoots are shown in Figure 1a, Table S2. Raw values for Figure 1a. Most treatments resulted in a general decline in endogenous phytohormone levels, although the extent varied among hormones. The most potent suppression was observed for endogenous ABA, the accumulation of which was nearly eliminated by high-dose applications of either ABA or GA3 (5.6 μg/kg and 7.9 μg/kg, respectively, vs. 42.9 μg/kg in CK). GA3 levels were likewise highly sensitive, dropping from 74 μg/kg in CK to 21.1 μg/kg under high-dose t-Z and 17.2 μg/kg under high-dose IAA, while H2O2 treatments also reduced GA3 to 49.8 μg/kg (low-dose) and 59.0 μg/kg (High-dose). IAA showed a more moderate decline, decreasing from 12.0 μg/kg in CK to ~9.3 μg/kg under low-dose t-Z and 7.9 under high-dose GA3, with the most potent inhibition under high-dose IAA (6.3 μg/kg). In contrast, t-Z was less consistently suppressed; although most treatments lowered its content to ~30–33 μg/kg, high-dose H2O2 significantly promoted it to 54.3 μg/kg, ~28% above CK. Collectively, these results indicate that exogenous hormone applications generally downregulated endogenous phytohormone pools. Among them, ABA and GA3 levels were the most significantly reduced. The magnitude of inhibition was often dose dependent, while specific treatments, notably high-dose H2O2, deviated from this trend by enhancing t-Z despite reducing ABA and GA3. In general, inhibitory effects were dose-dependent, with higher concentrations producing more substantial reductions. However, exceptions existed, such as high-dose H2O2, which significantly elevated t-Z despite decreasing ABA and GA3.

3.3. Effects of Exogenous Treatments on Phytohormone-Related Metabolic Enzymes

The expression patterns of phytohormone-related metabolic enzymes in shoots are shown in Figure 1b. In the ABA biosynthetic branch (ZEP/NCED/AAO), most treatments suppressed transcript levels relative to CK. Consistent with this overall trend, ZEP1 was reduced under several conditions (e.g., t-Z low-dose ≈ 0.87; t-Z high-dose ≈ 0.71; low-dose ABA ≈ 0.66; H2O2 high-dose ≈ 0.33 vs. CK ≈ 1.00), whereas GA3 low-dose produced an opposite effect with a significant increase of ZEP1 to ~1.35. This dose-dependent divergence highlights that GA3 at low levels can relieve the repression of ABA biosynthesis, while oxidative or cytokinin inputs tend to down-modulate it.
In the ABA catabolic branch, ABA 8′-hydroxylase (ABA8′OH) was generally repressed across treatments, although notable exceptions occurred under ABA (both low- and high-dose) and high-dose t-Z, which induced its expression (e.g., ABA low-dose ≈ 1.65; ABA high-dose ≈ 1.24; t-Z high-dose ≈ 1.23). This suggests that ABA turnover is generally reduced under most conditions, but can be enhanced by specific hormonal cues.
Within the IAA metabolic module, most exogenous treatments downregulated the IAA biosynthetic marker (e.g., t-Z low-dose ≈ 0.40; t-Z high-dose ≈ 0.35; ABA low-dose ≈ 0.49; GA3 low-dose ≈ 0.51; H2O2 high-dose ≈ 0.42), whereas IAA low-dose (≈1.10) and IAA high-dose (≈1.06) promoted its expression, consistent with an auxin-mediated positive feedback on its own synthesis. In the IAA catabolic arm, IAA-Hyd was selectively upregulated by t-Z low-dose and both IAA doses, but remained repressed or unchanged under most other treatments; notably, ABA, H2O2, and t-Z high-dose preferentially suppressed IAA synthesis more than IAA-Hyd, while both GA3 doses showed the opposite tendency (i.e., relatively more potent effects on the catabolic side).
For t-Z metabolism, t-Z synthetase was induced under IAA treatments (both doses), but was suppressed by t-Z high-dose and most other treatments. Increasing the dose of t-Z or H2O2 generally intensified the inhibition of t-Z synthetase, whereas GA3 displayed a reverse dose–response trend, with stronger promotion emerging at higher concentrations.
Finally, GA3 synthetase showed hormone-specific and dose-dependent regulation: IAA treatments and ABA low-dose enhanced expression, while t-Z (especially high-dose), ABA high-dose, H2O2, and GA3 high-dose led to significant suppression. Overall, low-dose applications tended to exert mild promotion or partial maintenance of GA3 biosynthesis, whereas high-dose inputs more frequently drove repression.
Together, these data indicate that exogenous cues reshape hormone biosynthesis and catabolism in a dose- and hormone-specific manner. ABA biosynthesis is broadly repressed (with GA3 low-dose as a key exception), while ABA8′OH-mediated catabolism is context-dependent—generally reduced but inducible by ABA and t-Z. Auxin imposes positive feedback on its own synthesis.

3.4. Effects of Exogenous Treatments on Reactive Oxygen Species (ROS) and Related Metabolic Enzymes

The responses of endogenous ROS and associated antioxidant enzymes to exogenous treatments are shown in Figure 2.
The basal production rate of O2 in the control (CK) group was 32.6 μmol g−1 FW h−1. Several treatments significantly lowered this rate; notably, low-dose H2O2 and high-dose t-Z decreased the production to nearly undetectable levels (0.24 μmol g−1 FW h−1 and 0.27 μmol g−1 FW h−1, respectively). In stark contrast, other treatments markedly elevated the O2 production rate. Low-dose IAA markedly elevated O2 to 84.3 μmol g−1 FW h−1, while low-dose t-Z induced the strongest promotion, reaching 207.2 μmol g−1 FW h−1 over six times the CK value.
Regarding H2O2 accumulation, CK shoots contained 1323 μmol kg−1 FW. Low-dose IAA significantly increased H2O2 to 1716 μmol kg−1 FW, while low-dose ABA (1459 μmol kg−1 FW) also caused a slight but significant increase. Conversely, high-dose t-Z reduced H2O2 to 900 μmol kg−1 FW, and both GA3 treatments lowered it to 1055 μmol kg−1 FW (low-dose) and 1226 μmol kg−1 FW (high-dose). Exogenous H2O2 treatments also decreased endogenous H2O2, with low-dose H2O2 at 857 μmol kg−1 FW and high-dose H2O2 at 1112 μmol kg−1 FW.
Antioxidant enzyme activities showed substantial divergence among treatments. SOD activity in CK was 452 U g−1 FW, but most treatments suppressed it drastically, with low-dose IAA showing the most severe inhibition (3.6 U g−1 FW). High-dose IAA partially restored SOD (305 U g−1 FW), whereas high-dose ABA (446 U g−1 FW) remained nearly unchanged relative to the control. POD activity in CK was 244 U g−1 FW, but treatments with low-dose H2O2 (2276 U g−1 FW) and low-dose ABA (2161 U g−1 FW) caused nearly tenfold increases. High-dose H2O2 (1922 U g−1 FW) and high-dose ABA (597 U g−1 FW) also enhanced POD relative to CK, though to a lesser extent. IAA and GA3 treatments remained below 320 U g−1 FW, while t-Z showed intermediate effects (161–222 U g−1 FW). CAT activity was 112 U g−1 FW in CK. Low-dose and high-dose H2O2 treatments elevated CAT to 258 U g−1 FW and 353 U g−1 FW, respectively, more than doubling the control. Conversely, CAT activity was strongly inhibited by most hormonal treatments. Specifically, activity levels were reduced to 31 U g−1 FW under high-dose ABA, 21 U g−1 FW with low-dose IAA, 6 U g−1 FW with low-dose GA3, and a mere 5.3 U g−1 FW under high-dose t-Z, indicating profound enzymatic suppression.
Collectively, these results reveal a dual regulatory pattern: specific treatments (e.g., low-dose IAA, t-Z) promoted ROS accumulation, whereas others (e.g., H2O2, GA3, high-dose t-Z) enhanced ROS scavenging capacity by stimulating POD and CAT activities.

3.5. Correlation Analysis Between Endogenous Phytohormones, Antioxidant Enzymes, and Metal Transporter Genes

To further elucidate the regulatory network among endogenous phytohormones, antioxidant enzymes, and metal transporter genes, correlation analyses were conducted (Figure 3). In the first correlation matrix, phytohormones exhibited strong internal coherence. IAA and GA displayed a highly significant positive correlation (r = 0.895, p < 0.01), while ABA was also positively correlated with IAA (r = 0.696, p < 0.01) and GA (r = 0.622, p < 0.01). Moreover, t-Z showed significant positive correlations with IAA, ABA, and GA (r = 0.355–0.419, p < 0.05). By contrast, antagonistic patterns were observed between hormones and antioxidant enzymes. ABA was negatively correlated with SOD (r = −0.442, p < 0.01), and GA was negatively correlated with POD (r = −0.569, p < 0.01). In addition, antioxidant enzymes displayed strong synergy, as evidenced by positive correlations between POD and SOD (r = 0.405, p < 0.05) and between POD and CAT (r = 0.777, p < 0.01). These findings suggest that phytohormones tend to accumulate in a coordinated manner, whereas their increase often coincides with a reduction in antioxidant enzyme activities.
In the second correlation matrix, diverse associations were observed between phytohormones and genes encoding metal transporters. IAA was negatively correlated with Nramp1 (r = −0.439, p < 0.05), Nramp5 (r = −0.399, p < 0.05), and HMA3 (r = −0.407, p < 0.05), but positively correlated with MT2 (r = 0.374, p < 0.05). ABA exhibited the strongest influence, showing a highly significant negative correlation with HMA3 (r = −0.648, p < 0.01), while positively correlating with MT2 (r = 0.774, p < 0.01) and ZIP2 (r = 0.567, p < 0.01). Similarly, GA was negatively correlated with Nramp1 (r = −0.432, p < 0.05), Nramp5 (r = −0.596, p < 0.01), and Nramp6 (r = −0.448, p < 0.05). By contrast, t-Z exhibited only weak or non-significant correlations with most transporters. Collectively, these results highlight that ABA plays a central role in shaping transporter expression, particularly by suppressing HMA3 while enhancing ZIP2, whereas IAA and GA predominantly act to inhibit Nramp-mediated metal uptake.

3.6. Integrated Multivariate Analysis (PLS-SEM) of Transporters, Hormones, and ROS

All measured parameters, including hormone metabolic enzymes, hormone levels, antioxidant enzyme activities, ROS, and transporter expression, were incorporated into a PLS-SEM framework to reconstruct potential regulatory pathways. The complete model is provided in the Supplementary Materials (Figure S1), while Figure 4. highlights only the significant paths that directly connect hormones (via ROS metabolism) to transporters.
The results revealed a CAT–H2O2 axis as the central regulatory hub, through which multiple hormones indirectly shaped transporter expression. Hormones exerted contrasting effects on CAT activity: IAA (+1.07) and ABA (+0.61) acted as positive regulators, while GA3 (−1.09) and t-Z (−0.72) served as negative regulators. These opposing inputs determined the ROS balance, with elevated CAT activity suppressing H2O2 accumulation (−0.52).
Downstream, ROS exerted a consistent negative effect on transporter expression, significantly reducing Nramp5 (−0.39, p = 0.017) and HMA3 (−0.39, p = 0.048). Thus, positive hormonal inputs (IAA, ABA) alleviated ROS pressure and indirectly favored transporter regulation, whereas negative inputs (GA3, t-Z) promoted ROS accumulation and ultimately repressed transporter activity.
In terms of relative magnitude, GA3 showed the strongest suppression, while IAA had the strongest stimulation, indicating that auxin and gibberellin represent the dominant but antagonistic forces within this network.

3.7. Moderation Analysis of Hormone–Transporter Relationships by H2O2 Inhibition

To validate the SEM-inferred hormone–ROS–transporter pathways, we performed a moderation analysis using H2O2 inhibition (Table 3). The manipulation check confirmed that the inhibitor effectively reduced H2O2 accumulation in a Cd-dependent manner. Although the overall inhibitor main effect was not significant (β = −0.031, p = 0.128), a potent inhibitor × Cd Level interaction (β = −0.371, p < 0.001) indicated that H2O2 accumulation was significantly suppressed under high Cd conditions. These patterns are consistent with the SEM structure, in which CAT lowers H2O2 and H2O2 negatively regulates HMA3 and Nramp5.
Simple slope analyses revealed distinct patterns of hormone–transporter regulation. For HMA3, ABA (p = 0.048) and t-Z (p = 0.02) showed significant negative effects in the absence of inhibitor, which became non-significant under inhibition, suggesting that both hormones act through an H2O2-dependent pathway. In contrast, GA3 and IAA had no significant effect on HMA3 in either condition. For Nramp5, ABA exhibited a striking reversal: a significant negative effect without inhibitor (p = 0.01) shifted to a significant positive effect under inhibition (p < 0.01). t-Z again showed a significant negative association without the inhibitor (p < 0.001), which disappeared with inhibition. IAA displayed a robust positive effect on Nramp5 across both groups (p < 0.001), with nearly identical slopes, indicating an H2O2-independent mechanism. GA3 had no significant influence on Nramp5.
Fisher’s r-to-z tests further confirmed these interaction patterns. Significant group differences in correlations were detected for ABA–HMA3, ABA–Nramp5, t-Z–HMA3, and t-Z–Nramp5, while IAA–Nramp5 remained consistently positive across groups, and GA3–transporter pairs showed no significant differences. Finally, leaf Cd concentrations varied among treatments (Supplementary Table S3). Across Cd doses (0.1–0.5 mM), application of the H2O2 inhibitor generally resulted in higher Cd accumulation compared to the corresponding non-inhibitor controls (e.g., from 15.2 to 33.9 at 0.1 mM Cd). Although Cd accumulation reflects multiple pathways beyond those captured by the SEM, the consistent increase under inhibition supports the functional relevance of H2O2-mediated regulation of Cd handling in leaves. Detailed measurements of endogenous hormone contents, H2O2 concentrations, and transporter expression levels are provided in Supplementary Tables S4–S6 for reference.

4. Discussion

The regulation of metal transporter expression involves intricate interactions among heavy metals, ROS, and phytohormones, and the precise signaling pathways remain largely unresolved [29,30]. Previous studies have demonstrated that Cd levels strongly affect how phytohormones influence Cd uptake and translocation [12,13], making it difficult to decouple direct hormonal or ROS effects from Cd-induced responses. In this study, Cd itself was excluded from the treatments to minimize this interference and to investigate the extent to which phytohormones and ROS alone influence the expression of Cd-related transporters in S. alfredii. Our findings provide correlative evidence suggesting that hormone–ROS interactions could be important modulators of transporter expression, thereby offering candidate pathways for further functional investigation.
PLS-SEM analysis identified phytohormones as central regulators of Cd uptake and accumulation, acting either positively or negatively depending on the treatment. Among them, H2O2 and CAT emerged as pivotal mediators that bridge hormonal signals with Cd transporter responses, particularly HMA3 and Nramp5. ABA, IAA, GA3, and t-Z displayed contrasting roles in shaping Cd transporter expression. SEM highlighted that ABA and IAA exerted a consistent positive impact on leaf catalase (CAT) activity, whereas t-Z and GA3 suppressed CAT. This hormone-specific regulation underscores CAT as an early functional node in the hormonal control of Cd handling in leaves. Previous studies support such trends, showing that ABA can enhance CAT activity under stress conditions [31,32], and that auxin–antioxidant crosstalk contributes to stress adaptation [31]. In contrast, the observed suppression of CAT by t-Z and GA3 is consistent with their roles in balancing growth and stress responses [33]. Together, these observations indicate that ABA and IAA function as positive regulators of CAT in leaves, whereas t-Z and GA3 act as suppressors, reflecting a hormone-driven modulation of antioxidant readiness.
Within this framework, leaf CAT acts as a proximal regulatory switch linking hormone inputs to Cd-transporter transcription. Treatments that increased CAT (ABA, IAA) were associated with maintained or elevated expression of HMA3 and Nramp5, while reduced CAT (t-Z, GA3) coincided with transporter repression. This observation aligns with our SEM model, in which CAT-mediated detoxification of H2O2 alleviates its inhibitory pressure on both HMA3 and Nramp5, thereby allowing for sustained transporter expression. Thus, hormone-driven CAT elevation relieves ROS-mediated repression of transporter genes, while CAT suppression reinforces it. This interpretation aligns with established roles of catalase in maintaining intracellular H2O2 homeostasis and the broader recognition of H2O2 as a transcription-modulating signal in plant stress responses, including heavy metal exposure [34,35].
At the transporter level, the SEM highlighted that H2O2 negatively regulates both HMA3 and Nramp5, but their functions in leaves are complementary rather than antagonistic. Upregulation of HMA3 reflects enhanced vacuolar sequestration of Cd in mesophyll or storage cells—a hallmark strategy of hyperaccumulators that enables high shoot Cd accumulation while buffering cytosolic toxicity [36]. In contrast, while Nramp5 is classically considered a root uptake transporter, emerging evidence suggests it can contribute to metal partitioning in aerial tissues; for example, OsNramp5 in rice leaf sheaths mediates Mn unloading from the xylem [37]. By analogy, elevated Nramp5 expression in S. alfredii leaves may facilitate Cd distribution into safe compartments, synergizing with HMA3-mediated sequestration. Together, these two transporters define a leaf-centric Cd accumulation module, in which HMA3 enhances vacuolar storage and Nramp5 supports controlled cellular distribution.
Taken together, these interlinked mechanisms establish a coherent framework: hormones modulate CAT, CAT modulates transporter expression, and transporters cooperate to compartmentalize Cd in leaves. This layered model explains how S. alfredii achieves effective shoot-level Cd accumulation through a hormone–CAT–transporter cascade, highlighting the leaf as a central site for coordinated regulation of Cd buildup.
To test the robustness of the SEM-derived relationships, we employed an intervention-based moderation design that perturbed the ROS node. These tests partially validated the relationships inferred from the SEM, though some discrepancies were observed. Specifically, hormone effects on HMA3/Nramp5 that were significant in the SEM emerged as H2O2-dependent only for ABA and t-Z (their effects vanished under H2O2 inhibition), whereas IAA’s positive association with Nramp5 persisted under inhibition, and GA3 showed no robust impact. By contrast, the negative influence of H2O2 on both transporters remained consistent with the SEM. Taken together, the intervention results narrow the SEM: they support a core pathway in which ABA and t-Z stimulate H2O2 accumulation that subsequently suppresses HMA3 and Nramp5, while revealing that IAA–Nramp5 regulation can occur independently of H2O2. This pattern is mechanistically plausible because H2O2 is a central stress signal that integrates with multiple hormone pathways [38], and ABA can upregulate catalase isoforms to buffer H2O2, whereas cytokinins can promote ROS production in specific tissues and contexts [39].
Methodologically, these discrepancies are expected. PLS-SEM is a variance-based, prediction-oriented composite approach; it estimates conditional associations under a prespecified model but does not, by itself, establish causal effects or guarantee that an association will survive perturbation of an internal node (here, H2O2). Endogeneity, omitted variables, and unmodeled interactions (e.g., the strong Cd dose × inhibitor effect we observed) can yield significant paths that do not generalize under intervention [40]. Moderation analyses—by directly testing slope changes across perturbed vs. unperturbed conditions—probe when a relation holds and therefore often constrain SEM-based hypotheses [41]. Our findings thus support the use of SEM as a hypothesis-generating tool, with intervention-based tests serving to subsequently refine the model by identifying and removing non-robust pathways (retain ABA/t-Z ROS-dependent links), flag IAA–Nramp5 as ROS-independent, and deem GA3 effects negligible under the tested regime.
Biologically, the hormone-specific divergence we uncovered is also consistent with the literature: (i) H2O2 sits at the hub of metal stress signaling (MAPKs, redox-sensitive TFs), so blocking it should attenuate hormone effects that route through ROS [38]; (ii) ABA can elevate catalase expression/activity and thereby prevent excessive H2O2 accumulation, aligning with its H2O2-dependent footprint here [39]; (iii) cytokinin (t-Z) can induce ROS (e.g., in guard cells) and thus reasonably shows H2O2-dependent transport regulation [38]; and (iv) some auxin outputs can be routed via parallel (ROS-independent) modules, explaining the IAA–Nramp5 persistence under inhibition.
While PLS–SEM provides valuable conditional insights by isolating direct effects under controlled model architecture, it remains inherently limited in capturing the full richness of hormone–hormone interactions, especially when feedback loops, dose sensitivity, and metabolic conversions are involved.
Our expression profiles reveal that IAA is not significantly associated with the expression of hormone-metabolizing enzymes (e.g., IAA synthases or hydrolases) under non-IAA treatments. However, IAA treatments themselves selectively induced IAA-hydrolase, suggesting a self-regulatory turnover mechanism to prevent overaccumulation. This aligns with the notion that auxin homeostasis is maintained by tight metabolic feedback loops rather than broad cross-hormonal control.
By contrast, t-Z (a cytokinin) consistently suppressed ABA biosynthetic enzymes, reflecting potential antagonism, which is consistent with patterns observed by O’Brien et al. [42], where cytokinin–ABA crosstalk modulates development and stress adaptation in a context-dependent manner. Meanwhile, ABA appears to suppress GA3 biosynthesis, and vice versa, showcasing their classical antagonism in balancing growth and stress responses. This relationship aligns with findings reviewed in Emamverdian et al., where the interplay between heavy metal stress-associated ABA and GA directs protective versus growth-promoting outcomes [31]. Furthermore, GA3 displayed dose-dependent metabolic control: low-dose GA3 partly enhanced its biosynthesis, whereas high-dose treatment led to suppression—highlighting a concentration-sensitive regulation fitting recent reviews on GA3 crosstalk dynamics under stress [43].
Together, these patterns support a model of hormone crosstalk operating via metabolic modulation, including mutual antagonism and self-regulation, rather than through broad direct activation or suppression. This observation underscores that complex crosstalk is more clearly revealed at the level of enzyme expression, even in the absence of significant pairwise correlations. It also suggests that hormones self-regulate within a layered network, which aligns with their distinct roles in stress adaptation.
A striking finding of this study was the dramatic upregulation of ZIP2, which far exceeded that of any gene within the core CAT–H2O2 pathway. Its exclusion from the PLS-SEM framework is therefore highly informative, strongly suggesting the existence of a parallel, ROS-independent regulatory network that is highly sensitive to hormonal cues. The discovery of this distinct pathway thus opens a novel avenue for future research. While correlation analysis revealed notable associations between several phytohormones (e.g., IAA, ABA, GA3, t-Z) and transporter genes, such as ZIP family members (e.g., ZIP2, ZIP6) and NRAMPs (e.g., Nramp1), these hormone–transporter pairs did not emerge as significant in the PLS-SEM framework. This discrepancy suggests that their regulation is likely mediated by alternative molecular pathways rather than the CAT–H2O2 signaling module. For example, ZIP transporters—responsible for the uptake and redistribution of essential and non-essential metals, such as Zn, Fe, Mn, and Cd—are often regulated by metal-responsive transcription factors and hormonal cues, independent of ROS signaling. Structural control of these genes is typically mediated by bZIP-related transcriptional networks responsive to metal homeostasis rather than oxidative stress signals [44]. Similarly, NRAMP family proteins, although classically associated with root uptake, include members such as tobacco NtNRAMP3, which is preferentially expressed in the leaf xylem and likely functions in local metal unloading to maintain homeostasis. This expression pattern underscores its potential regulation by developmental or metal-status signals rather than ROS fluctuations [45]. Moreover, evolving evidence supports the involvement of hormone-responsive transcription factors (e.g., NAC, WRKY, MYB families) in directly influencing transporter gene expression. These TFs often respond to hormonal stimuli or metal stress through regulatory cascades distinct from ROS-mediated pathways [46]. Lastly, hormonal effects on transporters may be context- or dose-specific, only evident under particular physiological conditions. Such nuanced regulatory trends may yield detectable correlations but may not be strong or consistent enough to emerge as direct pathways in the PLS-SEM model, which prioritizes robust and dominant interactions.
This study offers new insights into the hormone-ROS signaling network in S. alfredii; however, the precise molecular mechanisms require further investigation. Future research can be extended on both the mechanistic and application fronts. At the mechanistic level, the priority will be to identify the key molecular components of the H2O2 signaling pathway, such as its upstream sensor proteins and downstream protein kinase cascades, to construct a complete signal transduction chain. At the application level, our findings offer potential targets for enhancing phytoremediation efficiency. We propose that genetic engineering or chemical priming approaches could be used to strategically bolster the antioxidant system and signaling responsivity of S. alfredii. Such efforts could optimize its bioaccumulation capacity and environmental resilience, thus advancing its potential in the remediation of contaminated soils.

5. Conclusions

This study establishes that phytohormones and ROS interact as an integrated signaling network to fine-tune cadmium transporter expression in S. alfredii. By removing external Cd stress, we demonstrated that hormone-induced responses are primarily mediated through redox homeostasis. Central to this regulation is the CAT–H2O2 module, identified via PLS-SEM as a key hub through which hormones exert opposing effects: ABA and IAA enhance CAT activity to alleviate H2O2-mediated repression of HMA3 and Nramp5, whereas GA3 and t-Z suppress CAT, amplifying oxidative inhibition. Functional validation using H2O2 scavenging, however, revealed hormone-specific pathway dependencies: ABA and t-Z regulate transporters in an H2O2-dependent manner, IAA modulates Nramp5 independently of ROS, and GA3 shows minimal regulatory influence. These findings underscore a model wherein HMA3 and Nramp5 act synergistically to compartmentalize Cd in leaves, thereby facilitating hyperaccumulation. Our work provides a mechanistic framework for hormone–ROS–transporter crosstalk, highlighting the potential for manipulating these pathways to enhance phytoremediation efficiency.

Supplementary Materials

The following supporting information can be downloaded at: https://www.mdpi.com/article/10.3390/toxics13100823/s1, Figure S1: Full structural equation model of hormone–ROS–transporter interactions in S. alfredii; Table S1: Primer sequences of genes used for this study; Table S2 The concentrations of endogenous hormones in the shoot of S. alfredii; Table S3: Leaf cadmium concentrations in S. alfredii under different Cd treatments with or without H2O2 inhibitor; Table S4: Endogenous Hormone concentrations in S. alfredii under different Cd treatments with or without H2O2 inhibitor; Table S5: H2O2 concentrations in S. alfredii under different Cd treatments with or without H2O2 inhibitor; Table S6: Gene expression in S. alfredii under different Cd treatments with or without H2O2 inhibitor.

Author Contributions

Methodology, B.S.; validation, Y.L., F.Z. and X.C.; data curation, L.L.; writing—original draft preparation, S.C.; writing—review and editing, Q.L.; visualization, S.C.; funding acquisition, Q.L. All authors have read and agreed to the published version of the manuscript.

Funding

This research was funded by the National Natural Science Foundation of China (32201392), and the Natural Science Foundation of Guangxi Province (2024GXNSFBA010329).

Institutional Review Board Statement

Not applicable.

Informed Consent Statement

Not applicable.

Data Availability Statement

The original contributions presented in this study are included in the article/Supplementary Materials. Further inquiries can be directed to the corresponding author.

Acknowledgments

During the preparation of this manuscript, the authors have reviewed and edited the output and take full responsibility for the content of this publication.

Conflicts of Interest

The authors declare no conflicts of interest.

References

  1. Luo, Q.; Wang, S.; Sun, L.; Wang, H. Metabolic Profiling of Root Exudates from Two Ecotypes of Sedum alfredii Treated with Pb Based on GC-MS. Sci. Rep. 2017, 7, 39878. [Google Scholar] [CrossRef]
  2. Xu, L.; Lu, L.; Lin, X.; Hu, Y. Cadmium Armors the Cd Hyperaccumulator Sedum alfredii against Aphid Attack. Front. Environ. Sci. 2022, 10, 1036708. [Google Scholar] [CrossRef]
  3. Xiao, C.; Yu, H.; Lu, L. Positive Effect of High Zinc on Growth of Sedum alfredii. Agriculture 2023, 13, 400. [Google Scholar] [CrossRef]
  4. Sharma, S.; Tiwari, S.; Hasan, A.; Saxena, V.; Pandey, L.M. Recent Advances in Conventional and Contemporary Methods for Remediation of Heavy Metal-Contaminated Soils. 3 Biotech 2018, 8, 216. [Google Scholar] [CrossRef] [PubMed]
  5. Koźmińska, A.; Wiszniewska, A.; Hanus-Fajerska, E.; Muszyńska, E. Recent Strategies of Increasing Metal Tolerance and Phytoremediation Potential Using Genetic Transformation of Plants. Plant Biotechnol. Rep. 2018, 12, 1–14. [Google Scholar] [CrossRef] [PubMed]
  6. Guo, X.; Liu, Y.; Zhang, R.; Luo, J.; Song, Y.; Li, J.; Wu, K.; Peng, L.; Liu, Y.; Du, Y.; et al. Hemicellulose Modification Promotes Cadmium Hyperaccumulation by Decreasing Its Retention on Roots in Sedum alfredii. Plant Soil 2020, 447, 241–255. [Google Scholar] [CrossRef]
  7. Tao, J.; Lu, L. Advances in Genes-Encoding Transporters for Cadmium Uptake, Translocation, and Accumulation in Plants. Toxics 2022, 10, 411. [Google Scholar] [CrossRef] [PubMed]
  8. Tian, S.; Xie, R.; Wang, H.; Hu, Y.; Hou, D.; Liao, X.; Brown, P.H.; Yang, H.; Lin, X.; Labavitch, J.M.; et al. Uptake, Sequestration and Tolerance of Cadmium at Cellular Levels in the Hyperaccumulator Plant Species Sedum alfredii. J. Exp. Bot. 2017, 68, 2387–2398. [Google Scholar] [CrossRef]
  9. Chen, S.; Yu, M.; Li, H.; Wang, Y.; Lu, Z.; Zhang, Y.; Liu, M.; Qiao, G.; Wu, L.; Han, X.; et al. SaHsfA4c from Sedum alfredii Hance Enhances Cadmium Tolerance by Regulating ROS-Scavenger Activities and Heat Shock Proteins Expression. Front. Plant Sci. 2020, 11, 142. [Google Scholar] [CrossRef]
  10. Luo, J.-S.; Zhang, Z. Mechanisms of Cadmium Phytoremediation and Detoxification in Plants. Rice Model Crop Genet. Genom. Breed. 2021, 9, 521–529. [Google Scholar] [CrossRef]
  11. Li, S.; Zhuo, R.; Yu, M.; Lin, X.; Xu, J.; Qiu, W.; Li, H.; Han, X. A Novel Gene SpCTP3 from the Hyperaccumulator Sedum plumbizincicola Redistributes Cadmium and Increases Its Accumulation in Transgenic Populus × Canescens. Front. Plant Sci. 2023, 14, 1111789. [Google Scholar] [CrossRef]
  12. Lu, Q.; Chen, S.; Li, Y.; Zheng, F.; He, B.; Gu, M. Exogenous Abscisic Acid (ABA) Promotes Cadmium (Cd) Accumulation in Sedum alfredii Hance by Regulating the Expression of Cd Stress Response Genes. Environ. Sci. Pollut. Res. 2020, 27, 8719–8731. [Google Scholar] [CrossRef]
  13. Chen, Z.; Liu, Q.; Zhang, S.; Hamid, Y.; Lian, J.; Huang, X.; Zou, T.; Lin, Q.; Feng, Y.; He, Z.; et al. Foliar Application of Plant Growth Regulators for Enhancing Heavy Metal Phytoextraction Efficiency by Sedum alfredii Hance in Contaminated Soils: Lab to Field Experiments. Sci. Total Environ. 2024, 913, 169788. [Google Scholar] [CrossRef]
  14. Thao, N.P.; Khan, M.I.R.; Thu, N.B.A.; Hoang, X.L.T.; Asgher, M.; Khan, N.A.; Tran, L.-S.P. Role of Ethylene and Its Cross Talk with Other Signaling Molecules in Plant Responses to Heavy Metal Stress. Plant Physiol. 2015, 169, 73–84. [Google Scholar] [CrossRef]
  15. Rehman, M.; Saeed, M.S.; Fan, X.; Salam, A.; Munir, R.; Yasin, M.U.; Khan, A.R.; Muhammad, S.; Ali, B.; Ali, I.; et al. The Multifaceted Role of Jasmonic Acid in Plant Stress Mitigation: An Overview. Plants 2023, 12, 3982. [Google Scholar] [CrossRef]
  16. Kumar, S.; Shah, S.H.; Vimala, Y.; Jatav, H.S.; Ahmad, P.; Chen, Y.; Siddique, K.H.M. Abscisic Acid: Metabolism, Transport, Crosstalk with Other Plant Growth Regulators, and Its Role in Heavy Metal Stress Mitigation. Front. Plant Sci. 2022, 13, 972856. [Google Scholar] [CrossRef]
  17. Yadav, S.K. Heavy Metals Toxicity in Plants: An Overview on the Role of Glutathione and Phytochelatins in Heavy Metal Stress Tolerance of Plants. South Afr. J. Bot. 2010, 76, 167–179. [Google Scholar] [CrossRef]
  18. Li, Z.; Han, X.; Song, X.; Zhang, Y.; Jiang, J.; Han, Q.; Liu, M.; Qiao, G.; Zhuo, R. Overexpressing the Sedum alfredii Cu/Zn Superoxide Dismutase Increased Resistance to Oxidative Stress in Transgenic Arabidopsis. Front. Plant Sci. 2017, 8, 1010. [Google Scholar] [CrossRef]
  19. Devireddy, A.R.; Tschaplinski, T.J.; Tuskan, G.A.; Muchero, W.; Chen, J.-G. Role of Reactive Oxygen Species and Hormones in Plant Responses to Temperature Changes. Int. J. Mol. Sci. 2021, 22, 8843. [Google Scholar] [CrossRef]
  20. Devireddy, A.R.; Zandalinas, S.I.; Fichman, Y.; Mittler, R. Integration of Reactive Oxygen Species and Hormone Signaling during Abiotic Stress. Plant J. 2021, 105, 459–476. [Google Scholar] [CrossRef]
  21. Xia, X.-J.; Zhou, Y.-H.; Shi, K.; Zhou, J.; Foyer, C.H.; Yu, J.-Q. Interplay between Reactive Oxygen Species and Hor-mones in the Control of Plant Development and Stress Tolerance. J. Exp. Bot. 2015, 66, 2839–2856. [Google Scholar] [CrossRef]
  22. Mittler, R.; Zandalinas, S.I.; Fichman, Y.; Van Breusegem, F. Reactive Oxygen Species Signalling in Plant Stress Responses. Nat. Rev. Mol. Cell Biol. 2022, 23, 663–679. [Google Scholar] [CrossRef]
  23. Lu, Q. Study on the Promoting Effect of ABA on Cd Accumulation of Sedum alfredii Based on Omics Technology. Doctoral Dissertation, Guangxi University, Nanning, China, 2020. [Google Scholar]
  24. Chen, S. The Effect of Endogenous Hormons Metabolism with Different Cadmium Concentrations in Sedum alfredii Hance. Master’s Thesis, Guangxi University, Nanning, China, 2019. [Google Scholar]
  25. Farhangi-Abriz, S.; Ghassemi-Golezani, K. The Modified Biochars Influence Nutrient and Osmotic Statuses and Hormonal Signaling of Mint Plants under Fluoride and Cadmium Toxicities. Front. Plant Sci. 2022, 13, 1064409. [Google Scholar] [CrossRef]
  26. Sunil, K.; Narayana, B. Spectrophotometric Determination of Hydrogen Peroxide in Water and Cream Samples. Bull. Environ. Contam. Toxicol. 2008, 81, 422–426. [Google Scholar] [CrossRef]
  27. Choi, H.S.; Kim, J.W.; Cha, Y.; Kim, C. A Quantitative Nitroblue Tetrazolium Assay for Determining Intracellular Superoxide Anion Production in Phagocytic Cells. J. Immunoass. Immunochem. 2006, 27, 31–44. [Google Scholar] [CrossRef]
  28. Boamah, S.; Zhang, S.; Xu, B.; Li, T.; Calderón-Urrea, A.; John Tiika, R. Trichoderma longibrachiatum TG1 Increases Endogenous Salicylic Acid Content and Antioxidants Activity in Wheat Seedlings under Salinity Stress. PeerJ 2022, 10, e12923. [Google Scholar] [CrossRef]
  29. DalCorso, G.; Farinati, S.; Furini, A. Regulatory Networks of Cadmium Stress in Plants. Plant Signal. Behav. 2010, 5, 663–667. [Google Scholar] [CrossRef]
  30. DalCorso, G.; Farinati, S.; Maistri, S.; Furini, A. How Plants Cope with Cadmium: Staking All on Metabolism and Gene Expression. J. Integr. Plant Biol. 2008, 50, 1268–1280. [Google Scholar] [CrossRef]
  31. Emamverdian, A.; Ding, Y.; Mokhberdoran, F.; Ahmad, Z. Mechanisms of Selected Plant Hormones under Heavy Metal Stress. Pol. J. Environ. Stud. 2020, 30, 497–507. [Google Scholar] [CrossRef]
  32. Choudhary, R.; Saroha, A.E.; Swarnkar, P.L. Effect of Abscisic Acid and Hydrogen Peroxide on Antioxidant Enzymes in Syzygium cumini Plant. J. Food Sci. Technol. 2012, 49, 649–652. [Google Scholar] [CrossRef]
  33. Rahman, S.U.; Li, Y.; Hussain, S.; Hussain, B.; Khan, W.-U.; Riaz, L.; Ashraf, M.N.; Khaliq, M.A.; Du, Z.; Cheng, H. Role of Phytohormones in Heavy Metal Tolerance in Plants: A Review. Ecol. Indic. 2023, 146, 109844. [Google Scholar] [CrossRef]
  34. Mishra, N.; Jiang, C.; Chen, L.; Paul, A.; Chatterjee, A.; Shen, G. Achieving Abiotic Stress Tolerance in Plants through Antioxidative Defense Mechanisms. Front. Plant Sci. 2023, 14, 1110622. [Google Scholar] [CrossRef]
  35. Mukherjee, S.; Corpas, F.J. H2O2, NO, and H2S Networks during Root Development and Signalling under Physiological and Challenging Environments: Beneficial or Toxic? Plant Cell Environ. 2023, 46, 688–717. [Google Scholar] [CrossRef]
  36. Liu, H.; Zhao, H.; Wu, L.; Liu, A.; Zhao, F.-J.; Xu, W. Heavy Metal ATPase 3 (HMA3) Confers Cadmium Hypertolerance on the Cadmium/Zinc Hyperaccumulator Sedum plumbizincicola. New Phytol. 2017, 215, 687–698. [Google Scholar] [CrossRef]
  37. Huang, S.; Konishi, N.; Yamaji, N.; Ma, J.F. Local Distribution of Manganese to Leaf Sheath Is Mediated by OsNramp5 in Rice. New Phytol. 2024, 241, 1708–1719. [Google Scholar] [CrossRef]
  38. Cuypers, A.; Hendrix, S.; Amaral dos Reis, R.; De Smet, S.; Deckers, J.; Gielen, H.; Jozefczak, M.; Loix, C.; Vercampt, H.; Vangronsveld, J.; et al. Hydrogen Peroxide, Signaling in Disguise during Metal Phytotoxicity. Front. Plant Sci. 2016, 7, 470. [Google Scholar] [CrossRef]
  39. Ye, N.; Zhu, G.; Liu, Y.; Li, Y.; Zhang, J. ABA Controls H2O2 Accumulation through the Induction of OsCATB in Rice Leaves under Water Stress. Plant Cell Physiol. 2011, 52, 689–698. [Google Scholar] [CrossRef]
  40. Hair, J.F.; Sarstedt, M.; Ringle, C.M.; Sharma, P.N.; Liengaard, B.D. Going beyond the Untold Facts in PLS–SEM and Moving Forward. Eur. J. Mark. 2024, 58, 81–106. [Google Scholar] [CrossRef]
  41. MacKinnon, D.P.; Coxe, S.; Baraldi, A.N. Guidelines for the Investigation of Mediating Variables in Business Research. J. Bus. Psychol. 2012, 27, 1–14. [Google Scholar] [CrossRef]
  42. O’Brien, J.A.; Benková, E. Cytokinin Cross-Talking during Biotic and Abiotic Stress Responses. Front. Plant Sci. 2013, 4, 451. [Google Scholar] [CrossRef]
  43. Weiss, D.; Ori, N. Mechanisms of Cross Talk between Gibberellin and Other Hormones. Plant Physiol. 2007, 144, 1240–1246. [Google Scholar] [CrossRef] [PubMed]
  44. Claus, J.; Chavarría-Krauser, A. Modeling Regulation of Zinc Uptake via ZIP Transporters in Yeast and Plant Roots. PLoS ONE 2012, 7, e37193. [Google Scholar] [CrossRef] [PubMed]
  45. Kozak, K.; Papierniak-Wygladala, A.; Palusińska, M.; Barabasz, A.; Antosiewicz, D.M. Regulation and Function of Metal Uptake Transporter NtNRAMP3 in Tobacco. Front. Plant Sci. 2022, 13, 867967. [Google Scholar] [CrossRef]
  46. Bouzroud, S.; Fayezizadeh, M.R.; Das, S.; Sarraf, M.; Saleem, M.H.; Ercisli, S.; Mirmazloum, I.; Hasanuzzaman, M. Molecular Insights into NAC Transcription Factors: Key Regulators of Plant Response to Metal Stress. J. Plant Growth Regul. 2025, 1–18. [Google Scholar] [CrossRef]
Figure 1. The concentrations of endogenous hormones and the expression of metabolizing enzymes in the shoot of S. alfredii. (a). The hormone concentrations in the shoot, Orange, pink purple, cyan green, and blue purple bars represent the concentration of IAA, ABA, GA3, and t-Z. (b). The heatmap of gene expression across different treatments, red denotes higher expression, while green denotes lower expression. Error bars represent the standard error of the mean (SE). Different lowercase letters above the bars indicate significant differences among varieties (ANOVA, p < 0.05).
Figure 1. The concentrations of endogenous hormones and the expression of metabolizing enzymes in the shoot of S. alfredii. (a). The hormone concentrations in the shoot, Orange, pink purple, cyan green, and blue purple bars represent the concentration of IAA, ABA, GA3, and t-Z. (b). The heatmap of gene expression across different treatments, red denotes higher expression, while green denotes lower expression. Error bars represent the standard error of the mean (SE). Different lowercase letters above the bars indicate significant differences among varieties (ANOVA, p < 0.05).
Toxics 13 00823 g001
Figure 2. The Responses of Endogenous Reactive Oxygen Species (a) and Associated Antioxidant Enzymes (b) to Exogenous Treatments. (a) Light green, and light orange bars represent the concentration of O2 and H2O2. (b) Light orange, light green, and light purple bars represent the activities of CAT, POD and SOD, respectively. Error bars represent the standard error of the mean (SE). Different lowercase letters above the bars indicate significant differences among varieties (ANOVA, p < 0.05).
Figure 2. The Responses of Endogenous Reactive Oxygen Species (a) and Associated Antioxidant Enzymes (b) to Exogenous Treatments. (a) Light green, and light orange bars represent the concentration of O2 and H2O2. (b) Light orange, light green, and light purple bars represent the activities of CAT, POD and SOD, respectively. Error bars represent the standard error of the mean (SE). Different lowercase letters above the bars indicate significant differences among varieties (ANOVA, p < 0.05).
Toxics 13 00823 g002
Figure 3. Correlation Analysis of Endogenous Phytohormones, Antioxidant Enzymes, and Metal Transporter Genes. Red denotes positive correlations, and green denotes negative correlations, with color intensity indicating the magnitude of the correlation coefficient. Significance levels: * p < 0.05; ** p < 0.01.
Figure 3. Correlation Analysis of Endogenous Phytohormones, Antioxidant Enzymes, and Metal Transporter Genes. Red denotes positive correlations, and green denotes negative correlations, with color intensity indicating the magnitude of the correlation coefficient. Significance levels: * p < 0.05; ** p < 0.01.
Toxics 13 00823 g003
Figure 4. Partial least squares structural equation model (PLS-SEM) highlighting significant pathways linking hormones, ROS metabolism, and transporter expression. Only significant paths connecting hormones to metal transporters are shown. Green arrows represent positive effects, while red arrows indicate negative effects. Numbers on the paths denote standardized path coefficients, with values in parentheses indicating p-values.
Figure 4. Partial least squares structural equation model (PLS-SEM) highlighting significant pathways linking hormones, ROS metabolism, and transporter expression. Only significant paths connecting hormones to metal transporters are shown. Green arrows represent positive effects, while red arrows indicate negative effects. Numbers on the paths denote standardized path coefficients, with values in parentheses indicating p-values.
Toxics 13 00823 g004
Table 1. Application Dosages of Exogenous Hormones and H2O2 in S. alfredii Treatments.
Table 1. Application Dosages of Exogenous Hormones and H2O2 in S. alfredii Treatments.
CKABA
(mg/L)
IAA
(mg/L)
GA3
(mg/L)
t-Z
(mg/L)
H2O2
(mg/L)
Ldeionized water100501005025
H20010020010050
Note: The concentrations of exogenous phytohormones and H2O2 were designed based on differences in endogenous levels reported in our previous studies on S alfredii under Cd and ABA treatments [23,24]. The low concentration treatment (L) corresponded to the reported difference value, while the high concentration treatment (H) was set as twice the difference value.
Table 2. The expression of the heavy metal transporter in the shoot of S. alfredii. Values represent three biological replicates’ mean ± standard error (SE). Different lowercase letters within a row indicate significant differences among varieties (ANOVA, p < 0.05). The same lettering convention is used in subsequent tables.
Table 2. The expression of the heavy metal transporter in the shoot of S. alfredii. Values represent three biological replicates’ mean ± standard error (SE). Different lowercase letters within a row indicate significant differences among varieties (ANOVA, p < 0.05). The same lettering convention is used in subsequent tables.
Gene
Expression
CKt-ZABAIAAGA3H2O2
LHLHLHLHLH
Nramp11.00 ± 0.08 b0.43 ± 0.14 c0.11 ± 0.01 c0.56 ± 0.19 c0.40 ± 0.04 c0.22 ± 0.06 c0.18 ± 0.03 c0.11 ± 0.01 c1.54 ± 0.31 a0.34 ± 0.02 c0.16 ± 0.01 c
Nramp31.00 ± 0.11 c2.29 ± 0.46 bc0.47 ± 0.04 c1.79 ± 0.16 ab2.22 ± 0.28 a2.09 ± 0.04 a1.76 ± 0.03 ab0.77 ± 0.15 c0.45 ± 0.22 c1.08 ± 0.07 a0.68 ± 0.17 c
Nramp51.00 ± 0.06 abc1.15 ± 0.02 bcd0.26 ± 0.01 cde0.85 ± 0.06 abcd0.84 ± 0.05 abcd1.05 ± 0.22 ab0.63 ± 0.15 de0.35 ± 0.01 ef0.69 ± 0.07 cde0.79 ± 0.03 a0.67 ± 0.03 f
Nramp61.00 ± 0.08 cd2.8 ± 0.53 d0.41 ± 0.18 cd1.30 ± 0.24 cd3.44 ± 0.55 a1.91 ± 0.33 bc0.78 ± 0.12 cd0.41 ± 0.21 d0.81 ± 0.16 cd0.60 ± 0.10 ab1.50 ± 0.13 d
HMA21.00 ± 0.02 d0.75 ± 0.12 d3.79 ± 0.34 a2.75 ± 0.50 c0.88 ± 0.10 d2.71 ± 0.17 c0.54 ± 0.04 d3.88 ± 0.14 b2.88 ± 0.24 c0.59 ± 0.01 d5.41 ± 0.31 b
HMA31.00 ± 0.03 a0.72 ± 0.12 c0.53 ± 0.03 c0.51 ± 0.07 c0.43 ± 0.10 c0.90 ± 0.02 a0.45 ± 0.08 c0.59 ± 0.02 bc0.53 ± 0.02 c0.53 ± 0.02 b0.43 ± 0.03 c
HMA41.00 ± 0.04 e1.35 ± 0.12 d4.12 ± 0.26 a2.45 ± 0.10 c1.21 ± 0.18 de1.22 ± 0.01 de0.94 ± 0.09 e4.26 ± 0.17 b2.35 ± 0.01 c1.56 ± 0.09 de6.14 ± 0.04 b
ZIP21.00 ± 0.18 d39.90 ± 3.34 cd158.70 ± 34.01 a36.46 ± 5.61 cd10.04 ± 1.37 d29.6 ± 1.57 cd3.56 ± 0.76 d87.63 ± 24.82 b71.05 ± 3.18 bc1.21 ± 0.51 d42.38 ± 6.56 cd
ZIP31.00 ± 0.33 ab0.88 ± 0.13 c0.19 ± 0.01 c0.00 ± 0.00 c0.26 ± 0.04 c1.24 ± 0.1 ab0.43 ± 0.02 c0.09 ± 0.01 c1.37 ± 0.04 a0.17 ± 0.01 b0.33 ± 0.03 c
IRT11.00 ± 0.09 b0.24 ± 0.02 cd0.09 ± 0.02 de0.69 ± 0.19 bc0.29 ± 0.08 de0.36 ± 0.10 cde1.73 ± 0.14 a0.18 ± 0.01 de0.87 ± 0.16 b0.49 ± 0.02 de0.10 ± 0.01 e
MT21.00 ± 0.02 h101.51 ± 3.05 ef212.00 ± 5.11 d461.15 ± 16.03 a304.12 ± 59.83 b308.12 ± 7.02 b11.97 ± 1.23 gh274.61 ± 8.26 bc228.56 ± 13.68 cd63.76 ± 0.59 fg149.06 ± 2.98 e
Table 3. Moderation analysis of hormone–transporter relationships under H2O2 inhibition.
Table 3. Moderation analysis of hormone–transporter relationships under H2O2 inhibition.
HormoneTransporterEffect
(−Inhibitor)
Effect
(+Inhibitor)
Fisher’s r-to-z
(Group Diff.)
Interpretation
ABAHMA3NegativeNSSignificantH2O2-dependent suppression of HMA3
Nramp5NegativePositiveSignificantH2O2 alters the ABA effect direction
t-ZHMA3NegativeNSSignificantH2O2-dependent suppression of HMA3
Nramp5NegativeNSSignificantH2O2-dependent suppression of Nramp5
IAAHMA3NSNSNSNo effect on HMA3
Nramp5PositivePositiveNSRobust H2O2-independent stimulation
GA3HMA3NSNSNSNo detectable effect
Nramp5NSNSNSNo detectable effect
Disclaimer/Publisher’s Note: The statements, opinions and data contained in all publications are solely those of the individual author(s) and contributor(s) and not of MDPI and/or the editor(s). MDPI and/or the editor(s) disclaim responsibility for any injury to people or property resulting from any ideas, methods, instructions or products referred to in the content.

Share and Cite

MDPI and ACS Style

Chen, S.; Shan, B.; Li, Y.; Zheng, F.; Chen, X.; Lv, L.; Lu, Q. Phytohormone-ROS Crosstalk Regulates Metal Transporter Expression in Sedum alfredii. Toxics 2025, 13, 823. https://doi.org/10.3390/toxics13100823

AMA Style

Chen S, Shan B, Li Y, Zheng F, Chen X, Lv L, Lu Q. Phytohormone-ROS Crosstalk Regulates Metal Transporter Expression in Sedum alfredii. Toxics. 2025; 13(10):823. https://doi.org/10.3390/toxics13100823

Chicago/Turabian Style

Chen, Shimiao, Bin Shan, Yanyan Li, Fuhai Zheng, Xi Chen, Lilan Lv, and Qinyu Lu. 2025. "Phytohormone-ROS Crosstalk Regulates Metal Transporter Expression in Sedum alfredii" Toxics 13, no. 10: 823. https://doi.org/10.3390/toxics13100823

APA Style

Chen, S., Shan, B., Li, Y., Zheng, F., Chen, X., Lv, L., & Lu, Q. (2025). Phytohormone-ROS Crosstalk Regulates Metal Transporter Expression in Sedum alfredii. Toxics, 13(10), 823. https://doi.org/10.3390/toxics13100823

Note that from the first issue of 2016, this journal uses article numbers instead of page numbers. See further details here.

Article Metrics

Back to TopTop