Cross-Omics Analyses Reveal the Effects of Ambient PM2.5 Exposure on Hepatic Metabolism in Female Mice
Abstract
1. Introduction
2. Materials and Methods
2.1. Collection of PM2.5 Samples
2.2. Animals and Exposure Experiments
2.3. LC-MS
2.4. RNA Extraction and Sequencing
2.5. Quantitative RT-PCR
2.6. Data Analysis
3. Results
3.1. Chemical Compositions of PM2.5
3.2. PM2.5 Exposure Causes Changes in the Liver Metabolome
3.3. Enrichment Analysis of DEMs
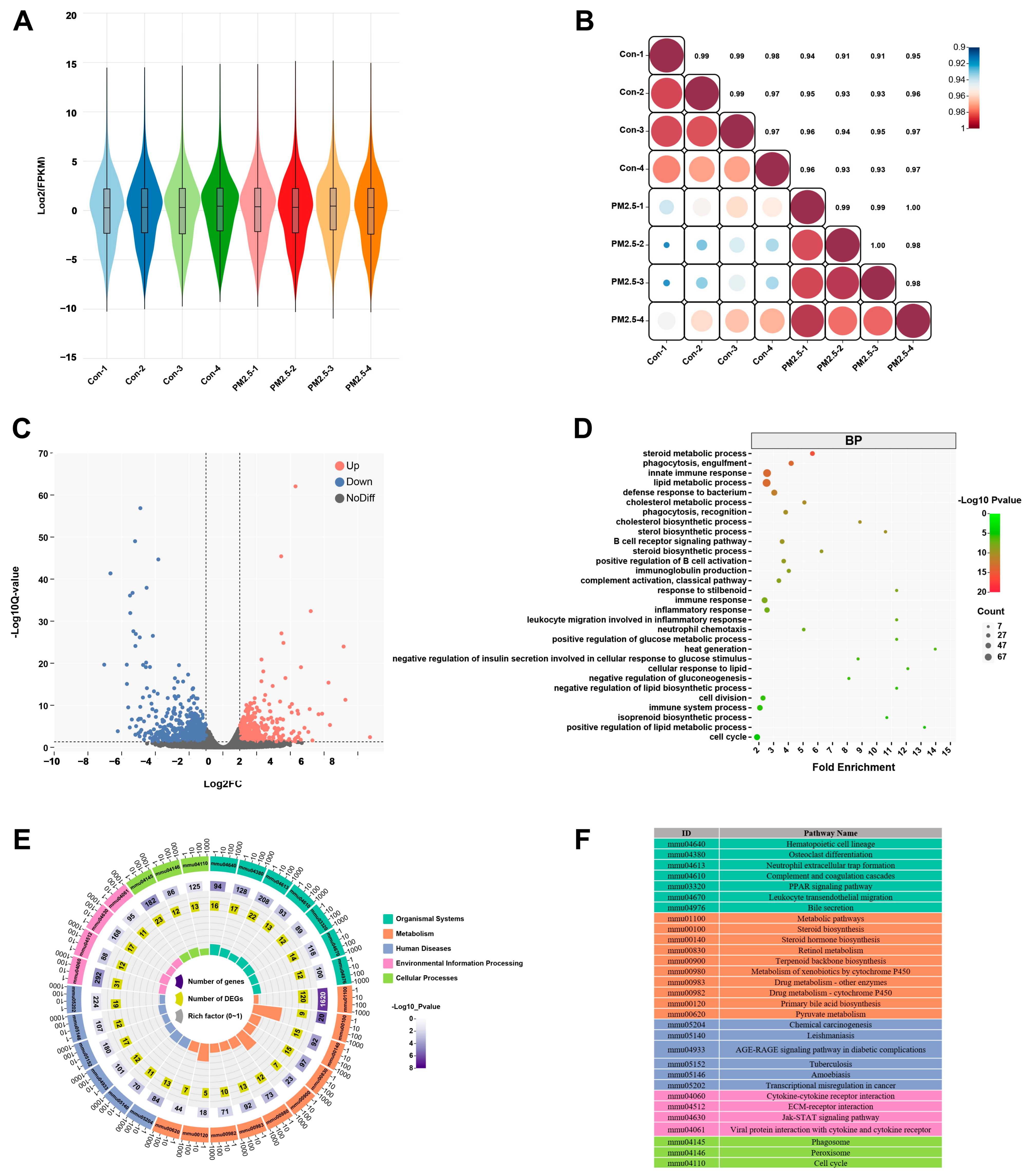
3.4. PM2.5 Exposure Causes Hepatic Transcriptomic Changes
3.5. PM2.5 Exposure Causes Changes in the Expression of Hepatic Bile Acid-Related Genes
4. Discussion
5. Conclusions
Supplementary Materials
Author Contributions
Funding
Institutional Review Board Statement
Informed Consent Statement
Data Availability Statement
Conflicts of Interest
References
- Brauer, M.; Roth, G.A.; Aravkin, A.Y.; Zheng, P.; Abate, K.H.; Abate, Y.H.; Abbafati, C.; Abbasgholizadeh, R.; Abbasi, M.A.; Abbasian, M.; et al. Global Burden and Strength of Evidence for 88 Risk Factors in 204 Countries and 811 Subnational Locations, 1990–2021: A Systematic Analysis for the Global Burden of Disease Study 2021. Lancet 2024, 403, 2162–2203. [Google Scholar]
- Zhou, M.; Wang, H.; Zeng, X.; Yin, P.; Zhu, J.; Chen, W.; Li, X.; Wang, L.; Wang, L.; Liu, Y.; et al. Mortality, Morbidity, and Risk Factors in China and Its Provinces, 1990–2017: A Systematic Analysis for the Global Burden of Disease Study 2017. Lancet 2019, 394, 1145–1158. [Google Scholar] [CrossRef]
- Wang, H.; Shen, X.; Liu, J.; Wu, C.; Gao, J.; Zhang, Z.; Zhang, F.; Ding, W.; Lu, Z. The Effect of Exposure Time and Concentration of Airborne PM2.5 on Lung Injury in Mice: A Transcriptome Analysis. Redox Biol. 2019, 26, 101264. [Google Scholar] [CrossRef] [PubMed]
- Li, D.; Li, Y.; Li, G.; Zhang, Y.; Li, J.; Chen, H. Fluorescent Reconstitution on Deposition of PM2.5 in Lung and Extrapulmonary Organs. Proc. Natl. Acad. Sci. USA 2019, 116, 2488–2493. [Google Scholar] [CrossRef] [PubMed]
- Espinosa, J.S.; Stryker, M.P. Review Development and Plasticity of the Primary Visual Cortex. Neuron 2012, 75, 230–249. [Google Scholar] [CrossRef] [PubMed]
- Yang, B.Y.; Qian, Z.M.; Li, S.; Fan, S.; Chen, G.; Syberg, K.M.; Xian, H.; Wang, S.Q.; Ma, H.; Chen, D.H.; et al. Long-Term Exposure to Ambient Air Pollution (Including PM 1) and Metabolic Syndrome: The 33 Communities Chinese Health Study (33CCHS). Environ. Res. 2018, 164, 204–211. [Google Scholar] [CrossRef]
- Clementi, E.A.; Talusan, A.; Vaidyanathan, S.; Veerappan, A.; Mikhail, M.; Ostrofsky, D.; Crowley, G.; Kim, J.S.; Kwon, S.; Nolan, A. Metabolic Syndrome and Air Pollution: A Narrative Review of Their Cardiopulmonary Effects. Toxics 2019, 7, 6. [Google Scholar] [CrossRef] [PubMed]
- Guo, B.; Guo, Y.; Nima, Q.; Feng, Y.; Wang, Z.; Lu, R.; Baimayangji; Ma, Y.; Zhou, J.; Xu, H.; et al. Exposure to Air Pollution Is Associated with an Increased Risk of Metabolic Dysfunction-Associated Fatty Liver Disease. J. Hepatol. 2022, 76, 518–525. [Google Scholar] [CrossRef] [PubMed]
- Du, Z.; Liang, S.; Li, Y.; Zhang, J.; Yu, Y.; Xu, Q.; Sun, Z.; Duan, J. Melatonin Alleviates PM2.5-Induced Hepatic Steatosis and Metabolic-Associated Fatty Liver Disease in ApoE-/- Mice. Oxidative Med. Cell. Longev. 2022, 2022, 80–90. [Google Scholar] [CrossRef]
- Jian, T.; Ding, X.; Wu, Y.; Ren, B.; Li, W.; Lv, H.; Chen, J. Hepatoprotective Effect of Loquat Leaf Flavonoids in PM2.5-Induced Non-Alcoholic Fatty Liver Disease via Regulation of IRs-1/Akt and CYP2E1/JNK Pathways. Int. J. Mol. Sci. 2018, 19, 3005. [Google Scholar] [CrossRef]
- Ding, S.; Yuan, C.; Si, B.; Wang, M.; Da, S.; Bai, L.; Wu, W. Combined Effects of Ambient Particulate Matter Exposure and a High-Fat Diet on Oxidative Stress and Steatohepatitis in Mice. PLoS ONE 2019, 14, e0214680. [Google Scholar] [CrossRef] [PubMed]
- Zheng, Z.; Xu, X.; Zhang, X.; Wang, A.; Zhang, C.; Hüttemann, M.; Grossman, L.I.; Chen, L.C.; Rajagopalan, S.; Sun, Q.; et al. Exposure to Ambient Particulate Matter Induces a NASH-like Phenotype and Impairs Hepatic Glucose Metabolism in an Animal Model. J. Hepatol. 2013, 58, 148–154. [Google Scholar] [CrossRef] [PubMed]
- Zheng, Z.; Zhang, X.; Wang, J.; Dandekar, A.; Kim, H.; Qiu, Y.; Xu, X.; Cui, Y.; Wang, A.; Chen, L.C.; et al. Exposure to Fine Airborne Particulate Matters Induces Hepatic Fibrosis in Murine Models. J. Hepatol. 2015, 63, 1397–1404. [Google Scholar] [CrossRef] [PubMed]
- Arciello, M.; Gori, M.; Maggio, R.; Barbaro, B.; Tarocchi, M.; Galli, A.; Balsano, C. Environmental Pollution: A Tangible Risk for NAFLD Pathogenesis. Int. J. Mol. Sci. 2013, 14, 22052–22066. [Google Scholar] [CrossRef]
- Liu, C.; Xu, X.; Bai, Y.; Wang, T.; Rao, X.; Wang, A.; Sun, L.; Ying, Z.; Gushchina, L.; Maiseyeu, A.; et al. Air Pollution—Mediated Susceptibility to Inflammation and Insulin Resistance: Influence of CCR2 Pathways in Mice. Environ. Health Perspect. 2014, 122, 17–26. [Google Scholar] [CrossRef] [PubMed]
- Yan, Z.; Zhang, Y.; Nan, N.; Ji, S.; Lan, S.; Qin, G.; Sang, N. YTHDC2 Mediated RNA M6A Modification Contributes to PM2.5-Induced Hepatic Steatosis. J. Hazard. Mater. 2024, 476, 135004. [Google Scholar] [CrossRef] [PubMed]
- Ku, T.; Zhang, Y.; Ji, X.; Li, G.; Sang, N. PM2.5-Bound Metal Metabolic Distribution and Coupled Lipid Abnormality at Different Developmental Windows. Environ. Pollut. 2017, 228, 354–362. [Google Scholar] [CrossRef]
- Ma, Y.; Li, B.; Ke, Y.; Zhang, Y.; Zhang, Y. Transcriptome Analysis of Rana Chensinensis Liver under Trichlorfon Stress. Ecotoxicol. Environ. Saf. 2018, 147, 487–493. [Google Scholar] [CrossRef]
- Robinson, M.D.; McCarthy, D.J.; Smyth, G.K. EdgeR: A Bioconductor Package for Differential Expression Analysis of Digital Gene Expression Data. Bioinformatics 2009, 26, 139–140. [Google Scholar] [CrossRef]
- Li, X.; Jin, L.; Kan, H. Air Pollution: A Global Problem Needs Local Fixes. Nature 2019, 570, 437–439. [Google Scholar] [CrossRef]
- Wu, D.; Zheng, H.; Li, Q.; Jin, L.; Lyu, R.; Ding, X.; Huo, Y.; Zhao, B.; Jiang, J.; Chen, J.; et al. Toxic Potency-Adjusted Control of Air Pollution for Solid Fuel Combustion. Nat. Energy 2022, 7, 194–202. [Google Scholar] [CrossRef]
- Liu, C.; Chen, R.; Sera, F.; Vicedo-Cabrera, A.M.; Guo, Y.; Tong, S.; Coelho, M.S.Z.S.; Saldiva, P.H.N.; Lavigne, E.; Matus, P.; et al. Ambient Particulate Air Pollution and Daily Mortality in 652 Cities. N. Engl. J. Med. 2019, 381, 705–715. [Google Scholar] [CrossRef]
- Eze, I.C.; Hemkens, L.G.; Bucher, H.C.; Hoffmann, B.; Schindler, C.; Künzli, N.; Schikowski, T.; Probst-Hensch, N.M. Association between Ambient Air Pollution and Diabetes Mellitus in Europe and North America: Systematic Review and Meta-Analysis. Environ. Health Perspect. 2015, 123, 381–389. [Google Scholar] [CrossRef] [PubMed]
- Li, T.; Hu, R.; Chen, Z.; Li, Q.; Huang, S.; Zhu, Z.; Zhou, L. Fine Particulate Matter (PM2.5): The Culprit for Chronic Lung Diseases in China. Chronic Dis. Transl. Med. 2018, 4, 176–186. [Google Scholar] [CrossRef]
- Huang, Q.; Yin, P.; Wang, J.; Chen, J.; Kong, H.; Lu, X.; Xu, G. Method for Liver Tissue Metabolic Profiling Study and Its Application in Type 2 Diabetic Rats Based on Ultra Performance Liquid Chromatography-Mass Spectrometry. J. Chromatogr. B Anal. Technol. Biomed. Life Sci. 2011, 879, 961–967. [Google Scholar] [CrossRef] [PubMed]
- Rajagopalan, S.; Park, B.; Palanivel, R.; Vinayachandran, V.; Deiuliis, J.A.; Gangwar, R.S.; Das, L.; Yin, J.; Choi, Y.; Al-Kindi, S.; et al. Metabolic Effects of Air Pollution Exposure and Reversibility. J. Clin. Investig. 2020, 130, 6034–6040. [Google Scholar] [CrossRef] [PubMed]
- Xu, M.; Ge, C.; Qin, Y.; Gu, T.; Lou, D.; Li, Q.; Hu, L.; Feng, J.; Huang, P.; Tan, J. Prolonged PM2.5 exposure elevates risk of oxidative stress-driven nonalcoholic fatty liver disease by triggering increase of dyslipidemia. Free Radic. Biol. Med. 2019, 130, 542–556. [Google Scholar] [CrossRef] [PubMed]
- Liu, C.; Xu, X.; Bai, Y.; Zhong, J.; Wang, A.; Sun, L.; Kong, L.; Ying, Z. Particulate Air Pollution Mediated Effects on Insulin Resistance in Mice Are Independent of CCR2. Part. Fibre Toxicol. 2017, 14, 6. [Google Scholar] [CrossRef] [PubMed]
- Sun, Q.; Zhang, G.; Chen, R.; Li, R.; Wang, H. Central IKK2 Inhibition Ameliorates Air Pollution Mediated Hepatic Glucose and Lipid Metabolism Dysfunction in Mice with Type II Diabetes. Toxicol. Sci. 2018, 164, 240–249. [Google Scholar] [CrossRef]
- Jiao, N.; Baker, S.S.; Chapa-rodriguez, A.; Liu, W.; Nugent, C.A.; Tsompana, M.; Mastrandrea, L.; Buck, M.J.; Baker, R.D.; Genco, R.J.; et al. Suppressed Hepatic Bile Acid Signalling despite Elevated Production of Primary and Secondary Bile Acids in NAFLD. Gut 2017, 67, 1881–1891. [Google Scholar] [CrossRef]
- Reyes-Caballero, H.; Rao, X.; Sun, Q.; Warmoes, M.O.; Penghui, L.; Sussan, T.E.; Park, B.; Fan, T.W.M.; Maiseyeu, A.; Rajagopalan, S.; et al. Air Pollution-Derived Particulate Matter Dysregulates Hepatic Krebs Cycle, Glucose and Lipid Metabolism in Mice. Sci. Rep. 2019, 9, 17423. [Google Scholar] [CrossRef]
- Zhang, Z.; Guo, C.; Chang, L.Y.; Bo, Y.; Lin, C.; Tam, T.; Hoek, G.; Wong, M.C.S.; Chan, T.C.; Lau, A.K.H.; et al. Long-Term Exposure to Ambient Fine Particulate Matter and Liver Enzymes in Adults: A Cross-Sectional Study in Taiwan. Occup. Environ. Med. 2019, 76, 488–494. [Google Scholar] [CrossRef]
- Yan, Z.; Li, S.; Chen, R.; Xie, H.; Wu, M.; Nan, N.; Xing, Q.; Yun, Y.; Qin, G.; Sang, N. Effects of differential regional PM2.5 induced hepatic steatosis and underlying mechanism. Environ Pollut. 2023, 323, 121220. [Google Scholar] [CrossRef]
- Sokół, R.; Koziatek-Sadłowska, S. Changes in the Corticosterone Level in Tooting Male Black Grouse (Tetrao Tetrix) Infected with Eimeria spp. Poult. Sci. 2020, 99, 1306–1310. [Google Scholar] [CrossRef] [PubMed]
- Balasubramanian, P.; Sirivelu, M.P.; Weiss, K.A.; Wagner, J.G.; Harkema, J.R.; Morishita, M.; MohanKumar, P.S.; MohanKumar, S.M.J. Differential Effects of Inhalation Exposure to PM2.5 on Hypothalamic Monoamines and Corticotrophin Releasing Hormone in Lean and Obese Rats. Neurotoxicology 2013, 36, 106–111. [Google Scholar] [CrossRef]
- Li, R.; Sun, Q.; Lam, S.M.; Chen, R.; Zhu, J.; Gu, W.; Zhang, L.; Tian, H.; Zhang, K.; Chen, L.C.; et al. Sex-Dependent Effects of Ambient PM2.5 Pollution on Insulin Sensitivity and Hepatic Lipid Metabolism in Mice. Part. Fibre Toxicol. 2020, 17, 14. [Google Scholar] [CrossRef] [PubMed]
- Su, X.; Tian, J.; Li, B.; Zhou, L.; Kang, H.; Pei, Z.; Zhang, M.; Li, C.; Wu, M.; Wang, Q.; et al. Ambient PM2.5 Caused Cardiac Dysfunction through FoxO1-Targeted Cardiac Hypertrophy and Macrophage-Activated Fibrosis in Mice. Chemosphere 2020, 247, 125881. [Google Scholar] [CrossRef] [PubMed]
- Kehat, I.; Molkentin, J.D. Molecular Pathways Underlying Cardiac Remodeling during Pathophysiological Stimulation. Circulation 2010, 122, 2727–2735. [Google Scholar] [CrossRef] [PubMed]
- Kawai, H.; Inabe, J.; Ishibashi, T.; Kudo, N.; Kawashima, Y.; Mitsumoto, A. Short and Long Photoperiods Differentially Exacerbate Corticosterone-Induced Physical and Psychological Symptoms in Mice. Biomed. Res. 2018, 39, 47–55. [Google Scholar] [CrossRef]
- Jones, H.; Alpini, G.; Francis, H. Bile Acid Signaling and Biliary Functions. Acta Pharm. Sin. B 2015, 5, 123–128. [Google Scholar] [CrossRef]
- Pan, P.H.; Wang, Y.Y.; Lin, S.Y.; Liao, S.L.; Chen, Y.F.; Huang, W.C.; Chen, C.J.; Chen, W.Y. 18β-Glycyrrhetinic Acid Protects against Cholestatic Liver Injury in Bile Duct-Ligated Rats. Antioxidants 2022, 11, 961. [Google Scholar] [CrossRef] [PubMed]
- Shi, C.; Han, X.; Mao, X.; Fan, C.; Jin, M. Metabolic Profiling of Liver Tissues in Mice after Instillation of Fine Particulate Matter. Sci. Total Environ. 2019, 696, 133974. [Google Scholar] [CrossRef] [PubMed]
- Ribeiro, J.d.P.; Kalb, A.C.; Campos, P.P.; La Cruz, A.R.H.D.; Martinez, P.E.; Gioda, A.; de Souza, M.M.; Gioda, C.R. Toxicological Effects of Particulate Matter (PM2.5) on Rats: Bioaccumulation, Antioxidant Alterations, Lipid Damage, and ABC Transporter Activity. Chemosphere 2016, 163, 569–577. [Google Scholar] [CrossRef] [PubMed]
- Aydın, A.F.; Çoban, J.; Doğan-Ekici, I.; Betül-Kalaz, E.; Doğru-Abbasoğlu, S.; Uysal, M. Carnosine and Taurine Treatments Diminished Brain Oxidative Stress and Apoptosis in D-Galactose Aging Model. Metab. Brain Dis. 2016, 31, 337–345. [Google Scholar] [CrossRef] [PubMed]
- Larsson, T.; Koppang, E.O.; Espe, M.; Terjesen, B.F.; Krasnov, A.; Moreno, H.M.; Rørvik, K.A.; Thomassen, M.; Mørkøre, T. Fillet Quality and Health of Atlantic Salmon (Salmo salar L.) Fed a Diet Supplemented with Glutamate. Aquaculture 2014, 426, 288–295. [Google Scholar] [CrossRef]
- Turner, M.C.; Krewski, D.; Pope, C.A.; Chen, Y.; Gapstur, S.M.; Thun, M.J. Long-Term Ambient Fine Particulate Matter Air Pollution and Lung Cancer in a Large Cohort of Never-Smokers. Am. J. Respir. Crit. Care Med. 2011, 184, 1374–1381. [Google Scholar] [CrossRef] [PubMed]
- Gatley, S.J.; Sherratt, H.S.A. The Synthesis of Hippurate from Benzoate and Glycine by Rat Liver Mitochondria. Submitochondrial Localization and Kinetics. Biochem. J. 1977, 166, 39–47. [Google Scholar] [CrossRef] [PubMed]
- Nagel, G.M.; Doolittle, R.F. Evolution and Relatedness in Two Aminoacyl-TRNA Synthetase Families. Proc. Natl. Acad. Sci. USA 1991, 88, 8121–8125. [Google Scholar] [CrossRef]
- Song, Y.N.; Dong, S.; Wei, B.; Liu, P.; Zhang, Y.Y.; Su, S.B. Metabolomic Mechanisms of Gypenoside against Liver Fibrosis in Rats: An Integrative Analysis of Proteomics and Metabolomics Data. PLoS ONE 2017, 12, e0173598. [Google Scholar] [CrossRef]
- Cui, Y.; Han, J.; Ren, J.; Chen, H.; Xu, B.; Song, N.; Li, H.; Liang, A.; Shen, G. Untargeted LC-MS-Based Metabonomics Revealed That Aristolochic Acid I Induces Testicular Toxicity by Inhibiting Amino Acids Metabolism, Glucose Metabolism, β-Oxidation of Fatty Acids and the TCA Cycle in Male Mice. Toxicol. Appl. Pharmacol. 2019, 373, 26–38. [Google Scholar] [CrossRef]
- Bian, X.; Gao, W.; Wang, Y.; Yao, Z.; Xu, Q.; Guo, C.; Li, B. Riboflavin Deficiency Affects Lipid Metabolism Partly by Reducing Apolipoprotein B100 Synthesis in Rats. J. Nutr. Biochem. 2019, 70, 75–78. [Google Scholar] [CrossRef] [PubMed]






Disclaimer/Publisher’s Note: The statements, opinions and data contained in all publications are solely those of the individual author(s) and contributor(s) and not of MDPI and/or the editor(s). MDPI and/or the editor(s) disclaim responsibility for any injury to people or property resulting from any ideas, methods, instructions or products referred to in the content. |
© 2024 by the authors. Licensee MDPI, Basel, Switzerland. This article is an open access article distributed under the terms and conditions of the Creative Commons Attribution (CC BY) license (https://creativecommons.org/licenses/by/4.0/).
Share and Cite
Yan, R.; Ji, S.; Ku, T.; Sang, N. Cross-Omics Analyses Reveal the Effects of Ambient PM2.5 Exposure on Hepatic Metabolism in Female Mice. Toxics 2024, 12, 587. https://doi.org/10.3390/toxics12080587
Yan R, Ji S, Ku T, Sang N. Cross-Omics Analyses Reveal the Effects of Ambient PM2.5 Exposure on Hepatic Metabolism in Female Mice. Toxics. 2024; 12(8):587. https://doi.org/10.3390/toxics12080587
Chicago/Turabian StyleYan, Ruifeng, Shaoyang Ji, Tingting Ku, and Nan Sang. 2024. "Cross-Omics Analyses Reveal the Effects of Ambient PM2.5 Exposure on Hepatic Metabolism in Female Mice" Toxics 12, no. 8: 587. https://doi.org/10.3390/toxics12080587
APA StyleYan, R., Ji, S., Ku, T., & Sang, N. (2024). Cross-Omics Analyses Reveal the Effects of Ambient PM2.5 Exposure on Hepatic Metabolism in Female Mice. Toxics, 12(8), 587. https://doi.org/10.3390/toxics12080587

