Effect of Social Sustainability on Supply Chain Resilience Before, During, and After the COVID-19 Pandemic in Mexico: A Partial Least Squares Structural Equation Modeling and Evolutionary Fuzzy Knowledge Transfer Approach
Abstract
1. Introduction
| Pandemic Time/Research (1) | Method/Technique (2) | Association SSF and SCR | Approach to Association |
|---|---|---|---|
| I. PRE-PANDEMIC. Plateau and Contraction. 3rd quarter of 2018 to the 4th quarter of 2019. | |||
| Alghababsheh et al. [13]. (Data collection October 2018 and July 2019). | Empirical statistical non-parametric/PLS-SEM. | Internal social performance is negatively related to supplier operational risk in the apparel sector in Jordan. | SSFs as a cause of SCR. |
| López and Ruiz-Benítez [6] (Received 27 July 2018). | Empirical mathematical/Interpretative Structural Modeling (ISM). | Sustainable social performance as an effect of resilience based on lean practices in the aerospace supply chain. | SSFs as an effect of SCR. |
| El Amrani et al. [29] (Received 20 December 2019). | Empirical mathematical/Multi Echelon Bayesian. | Optimizing sustainable social resilience management in the biomass supply chain. | Optimization of SSFs. |
| II. IN-PANDEMIC. Crisis Global Trade. 1st quarter to 3rd quarter 2020. | |||
| Rai et al. [2] (Received 15 August 2020). | Empirical statistical -parametric/CBSEM. | Aspects of resilience positively and directly impacted social sustainability factors in Indian multi-sector supply chain cases during the COVID-19 crisis. | SSFs as an effect of SCR. |
| Hervani et al. [20] (Received 30 April 2021). | Conceptual analytical/abductive approach. | Socially sustainable performance coexists with resilient performance in supply chains from the perspective of environmental asset valuation. | SSFs and SCR as simultaneous effect. |
| Reyna-Castillo et al. [3] (Received 22 June 2022). | Empirical statistical and mathematical/PLS-SEM and fuzzy genetics. | Social sustainability had predictive power for supply chain resilience performance in the COVID-19 pandemic, with representative cases from Mexico and Chile. | SSFs as the cause of SCR. |
| Silva et al. [4] (Data collection October 2020–April 2021). | Empirical case studies/Hermeneutics. | Social sustainability (supplier inclusion) favored supply chain resilience in a cosmetics industry case during COVID-19. | SSFs as the cause of SCR. |
| Michel-Villarreal [25] (Data collection July to December 2020). | Empirical case studies/Hermeneutics. | Social sustainability practices, such as solidarity and commitment, impacted resilience capacities in short food supply chains in the cases of Mexico in COVID-19. | SSFs as the cause of SCR. |
| Rajak et al. [24] (Received 1 December 2020). | Empirical mathematical/BWM-QFD. | Healthcare through social distancing was a critical success factor that decreased risk in a multi-sector supply chain case during COVID-19. | SSFs as the cause of SCR. |
| Silva et al. [23] (Data collection April 2020 and March 2022). | Empirical case studies/Hermeneutics | Micro-foundations of supplier sustainability were capabilities that developed anticipatory capacity in the supply chain of the coffee sector in Brazil during the COVID-19 pandemic. | SSFs as the cause of SCR. |
| III. POST-PANDEMIC. Recovery. 4th quarter 2020 to 4th quarter 2022. | |||
| Majumdar et al. [30] (Received 10 September 2021). | Empirical statistical and mathematical/TrIFTOPSIS. | Primary social sustainability compliance has relevant attributes to optimize resilience. | Optimization of SSFs. |
| Ghobakhloo et al. [26] (Received 14 April 2022). | Empirical and mathematical/Interpretive Structural Modeling (ISM). | Industry 5.0 objectives favor human centricity and, in turn, supply chain adaptability. | SSFs as a cause of SCR. |
| Singh et al. [27] (Received 5 June 2022). | Empirical statistical and mathematical/fuzzy BWM. | Supply chain resilience strategies significantly impact social sustainability attributes in the Indian automotive manufacturing sector. | SSFs as an effect of SCR. |
| Liu et al. [1] (Received 30 April 2022). | Empirical statistical and mathematical/fuzzy Kano. | The execution of social resilience and sustainability strategies is sensitive to budgetary constraints within sustainable supply chains in the post-COVID-19 era. | SSFs and SCR with simultaneous coexistence. |
| Boz et al. [31] (Received 24 September 2022). | Empirical statistical and mathematical/fuzzy MCDM. | Social factors are a roadmap for developing sustainable and resilient healthcare supply chains in the post-COVID-19 context. | Optimization of FSS. |
| Zhu et al. [28] (Data collection 15 March to 31 March 2022). | Empirical statistical -parametric/CBSEM. | Resilience directly and positively affects social sustainability and plays a mediating role in the relationship between resilience and supply chain performance. | SSFs as an effect of SCR. |
| El Baz et al. [19] (Data collection March to May 2022). | Empirical statistical/PLS-SEM. | Social sustainability significantly and positively influences supply chain resilience in France during- and post-pandemic. | SSFs as a cause of SCR. |
| This work (Data collection 2019, 2021, and 2023). | Empirical statistical and mathematical/PLS-SEM and evolutionary fuzzy knowledge transfer approach. | Evolutionary fuzzy knowledge transfer between pre-, during-, and post-pandemic COVID-19 affected the relationship between social sustainability and supply chain resilience in representative cases from Mexico. | SSFs as a cause of SCR. |
1.1. Contributions
1.2. Research Approach and Objective
2. Literature Review
2.1. Factors of Social Sustainability and Resilience in the Pre-Pandemic Supply Chain
2.2. Factors of Social Sustainability and Resilience in Supply Chains During the Pandemic
2.3. Social Sustainability Factors (FSSs) and Resilience in the Supply Chain (SCR) During the Post-Pandemic Period
2.4. Approaches Related to SSFs in SCR
3. Theoretical and Empirical Support for the Hypotheses
3.1. Capability Theory and Resource-Based Vision
3.2. Rights, Occupational Health, and Resilience in the Supply Chain
3.3. Inclusion, Gender Equity, and Resilience in the Supply Chain
3.4. Social Responsibility and Resilience in the Supply Chain
4. Materials and Methods
4.1. Participants
4.2. Sample Adequacy and Common Method Bias
4.3. Measures
4.4. Research Design and Statistical Analysis
4.5. The Fuzzy Inference System
4.6. Experimental Setup
5. Results
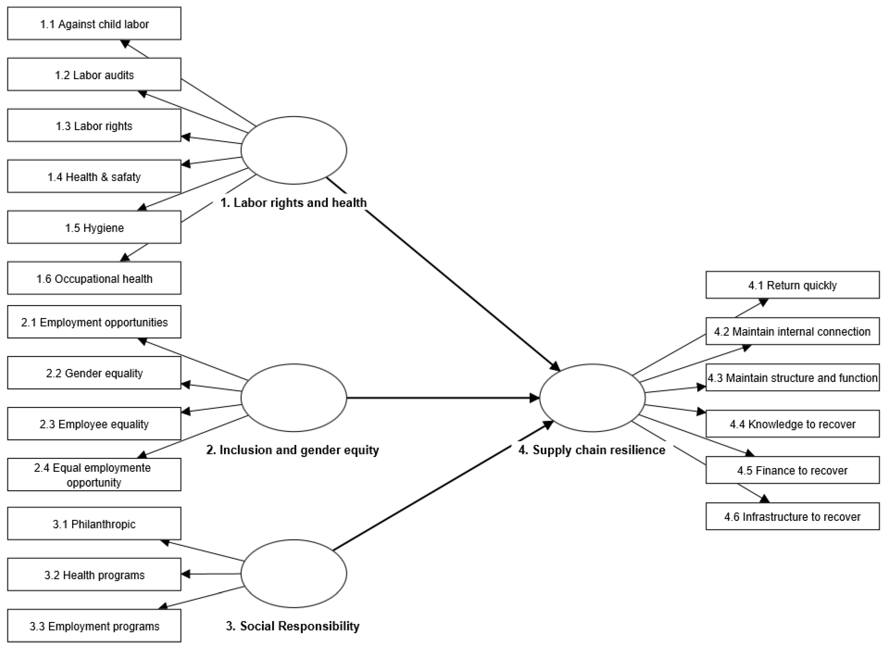
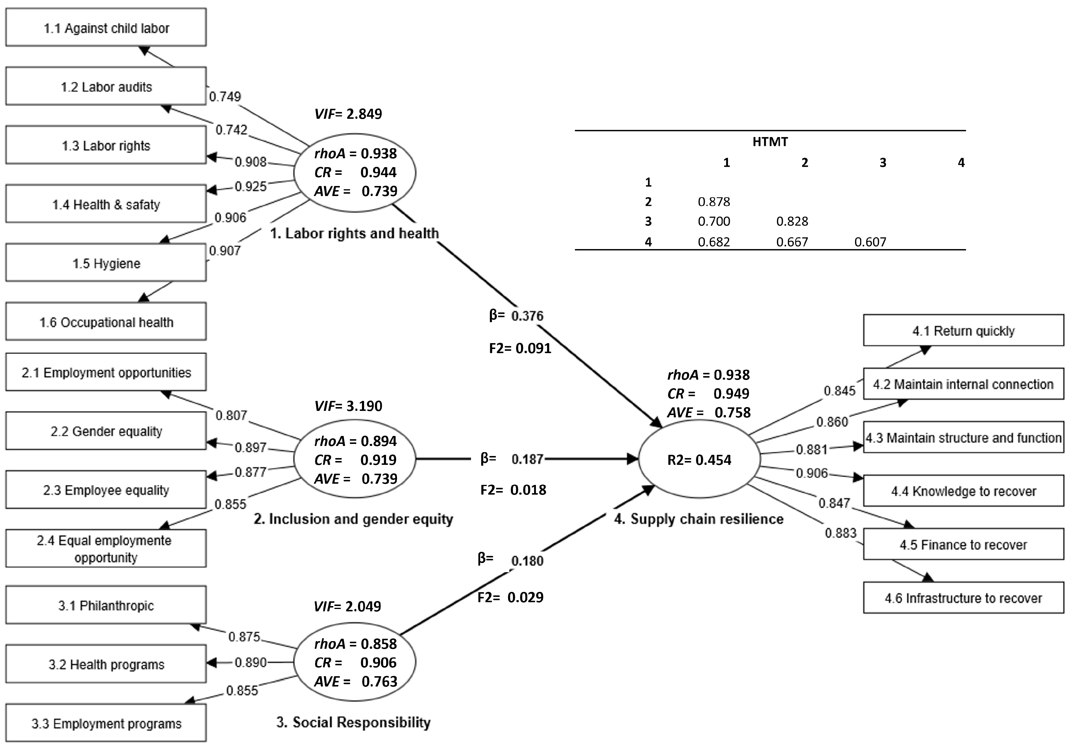
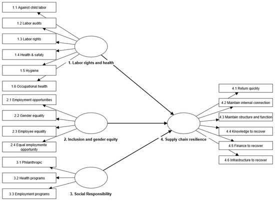
5.1. Validation of the Measurement Model and Structural Model: PLS-SEM
5.2. Fuzzy Rules for Knowledge Transfer
6. Discussion
7. Theoretical Implications
8. Managerial Implications
9. Limitations
Author Contributions
Funding
Institutional Review Board Statement
Informed Consent Statement
Data Availability Statement
Conflicts of Interest
Appendix A
| 1. Labor rights and health. [3,48] |
|---|
| 1.1. Our suppliers maintained a strict policy prohibiting forced child labor. |
| 1.2. Our suppliers receive regular labor audits from customers |
| 1.3. Our suppliers have a strict watch on violations of labor rights. |
| 1.4. Our suppliers have a strict workplace health and safety policy. |
| 1.5. Our suppliers ensure occupational health and hygiene. |
| 1.6. Our suppliers receive guidance for implementing occupational health and safety measures. |
| 2. Inclusion and gender equity. [3,48] |
| 2.1. Our suppliers generated employment for locals, women, people with disabilities, marginalized and minorities in their external society |
| 2.2. Our suppliers have gender equality and non-discrimination policies. |
| 2.3. Our suppliers give each employee equal opportunity for growth based on merit. |
| 2.4. Our suppliers do not deny employees any rights or privileges because of their age, sex, race, community, religion, or nationality. |
| 3. Social Responsibility. [3,48] |
| 3.1. Our suppliers engage in philanthropic/selfless aid. |
| 3.2. Our suppliers conducted health camps and awareness programs. |
| 3.3. Our suppliers carried out skills development programs for unemployed young people. |
| 4. Supply chain resilience. [3,83] |
| 4.1. Our CS can quickly return to its original state after being discontinued. |
| 4.2. Our CS can maintain a desired level of connection between its members during the outage. |
| 4.3. Our CS can maintain a desired level of control over structure and function during disruption. |
| 4.4. Our CS had the necessary knowledge to recover from interruptions and unexpected events. |
| 4.5. Our SC has the financial capacity to deal with the economic consequences of the disturbance. |
| 4.6. Our CS has the infrastructure capable of responding quickly to disturbances. |
References
- Liu, J.; Xi, Y.; Wang, J. Resilience strategies for sustainable supply chains under budget constraints in the post COVID-19 era. Front. Eng. Manag. 2023, 10, 143–157. [Google Scholar] [CrossRef]
- Rai, S.S.; Rai, S.; Singh, N.K. Organizational resilience and social-economic sustainability: COVID-19 perspective. Environ. Dev. Sustain. 2021, 23, 12006–12023. [Google Scholar] [CrossRef] [PubMed]
- Reyna-Castillo, M.; Santiago, A.; Martínez, S.I.; Rocha, J.A.C. Social Sustainability and Resilience in Supply Chains of Latin America on COVID-19 Times: Classification Using Evolutionary Fuzzy Knowledge. Mathematics 2022, 10, 2371. [Google Scholar] [CrossRef]
- Silva, M.E.; Ruel, S. Inclusive purchasing and supply chain resilience capabilities: Lessons for social sustainability. J. Purch. Supply Manag. 2022, 28, 100767. [Google Scholar] [CrossRef]
- Choi, T.M. Risk analysis in logistics systems: A research agenda during and after the COVID-19 pandemic. Transp. Res. Part E Logist. Transp. Rev. 2021, 145, 102190. [Google Scholar] [CrossRef]
- López, C.; Ruiz-Benítez, R. Multilayer analysis of supply chain strategies impact on sustainability. J. Purch. Supply Manag. 2020, 26, 100535. [Google Scholar] [CrossRef]
- Yılmaz, Ö.F.; Yeni, F.B.; Yılmaz, B.G.; Özçelik, G. An optimization-based methodology equipped with lean tools to strengthen medical supply chain resilience during a pandemic: A case study from Turkey. Transp. Res. Part E Logist. Transp. Rev. 2023, 173, 103089. [Google Scholar] [CrossRef]
- Chowdhury, P.; Paul, S.K.; Kaisar, S.; Moktadir, M.A. COVID-19 pandemic related supply chain studies: A systematic review. Transp. Res. Part E Logist. Transp. Rev. 2021, 148, 102271. [Google Scholar] [CrossRef]
- Ranjbari, M.; Esfandabadi, Z.S.; Zanetti, M.C.; Scagnelli, S.D.; Siebers, P.O.; Aghbashlo, M.; Peng, W.; Quatraro, F.; Tabatabaei, M. Three pillars of sustainability in the wake of COVID-19: A systematic review and future research agenda for sustainable development. J. Clean. Prod. 2021, 297, 126660. [Google Scholar] [CrossRef]
- Hutchins, M.; Sutherland, J. An exploration of measures of social sustainability and their application to supply chain decisions. J. Clean. Prod. 2008, 16, 1688–1698. [Google Scholar] [CrossRef]
- Trautrims, A.; Schleper, M.C.; Cakir, M.S.; Gold, S. Survival at the expense of the weakest? Managing modern slavery risks in supply chains during COVID-19. J. Risk Res. 2020, 23, 1067–1072. [Google Scholar] [CrossRef]
- Morais, D.O.; Silvestre, B.S. Advancing social sustainability in supply chain management: Lessons from multiple case studies in an emerging economy. J. Clean. Prod. 2018, 199, 222–235. [Google Scholar] [CrossRef]
- Alghababsheh, M.; Butt, A.S.; Ali, S.M. The role of buyers justice in achieving socially sustainable global supply chains: A perspective of apparel suppliers and their workers. J. Purch. Supply Manag. 2023, 29, 100820. [Google Scholar] [CrossRef]
- Reyna-Castillo, M.; Martínez, P.V.; Domí-nguez, N.S. Assessing social sustainability in Latin America’smanufacturing supply chain: A capability approach I Evaluación de la sustentabilidad social en la cadena de suministro manufacturera de Latinoamérica: Un enfoque de capacidades. Reg. Y Desarro. Sustentable 2022, 22, 1–22. [Google Scholar]
- Attia, E.A.; Uddin, M.S. Hybrid Assessment for Strengthening Supply Chain Resilience and Sustainability: A Comprehensive Analysis. Sustainability 2024, 16, 4010. [Google Scholar] [CrossRef]
- Akhtar, M. Fermatean fuzzy group decision model for agile, resilient and sustainable logistics service provider selection in the manufacturing industry. J. Model. Manag. 2024, 20, 390–416. [Google Scholar] [CrossRef]
- Ivanov, D. Revealing interfaces of supply chain resilience and sustainability: A simulation study. Int. J. Prod. Res. 2018, 56, 3507–3523. [Google Scholar] [CrossRef]
- Ivanov, D. Viable supply chain model: Integrating agility, resilience and sustainability perspectives—lessons from and thinking beyond the COVID-19 pandemic. Ann. Oper. Res. 2022, 319, 1411–1431. [Google Scholar] [CrossRef]
- Baz, J.E.; Ruel, S.; Jebli, F. Harnessing supply chain resilience and social performance through safety and health practices in the COVID-19 era: An investigation of normative pressures and adoption timing’s role. Int. J. Prod. Econ. 2023, 264, 108989. [Google Scholar] [CrossRef]
- Hervani, A.A.; Nandi, S.; Helms, M.M.; Sarkis, J. A performance measurement framework for socially sustainable and resilient supply chains using environmental goods valuation methods. Sustain. Prod. Consum. 2022, 30, 31–52. [Google Scholar] [CrossRef]
- Valenzuela, M.E.; Reinecke, G. Impact of COVID-19 on Global Supply Chains Global Supply Chains in Latin America in Latin America: Argentina, Brazil, Chile, Paraguay and Uruguay. 2021. Available online: https://www.ilo.org/es/publications/impacto-de-la-covid-19-en-cadenas-mundiales-de-suministro-en-america-latina (accessed on 12 July 2023).
- Fan, D.; Lin, Y.; Fu, X.M.; Yeung, A.C.; Shi, X. Supply chain disruption recovery in the evolving crisis: Evidence from the early COVID-19 outbreak in China. Transp. Res. Part E Logist. Transp. Rev. 2023, 176, 103202. [Google Scholar] [CrossRef] [PubMed]
- Silva, M.E.; Pereira, M.M.; Hendry, L.C. Embracing change in tandem: Resilience and sustainability together transforming supply chains. Int. J. Oper. Prod. Manag. 2023, 43, 166–196. [Google Scholar] [CrossRef]
- Rajak, S.; Mathiyazhagan, K.; Agarwal, V.; Sivakumar, K.; Kumar, V.; Appolloni, A. Issues and analysis of critical success factors for the sustainable initiatives in the supply chain during COVID- 19 pandemic outbreak in India: A case study. Res. Transp. Econ. 2022, 93, 101114. [Google Scholar] [CrossRef]
- Michel-Villarreal, R. Towards sustainable and resilient short food supply chains: A focus on sustainability practices and resilience capabilities using case study. Br. Food J. 2023, 125, 1914–1935. [Google Scholar] [CrossRef]
- Ghobakhloo, M.; Iranmanesh, M.; Mubarak, M.F.; Mubarik, M.; Rejeb, A.; Nilashi, M. Identifying industry 5.0 contributions to sustainable development: A strategy roadmap for delivering sustainability values. Sustain. Prod. Consum. 2022, 33, 716–737. [Google Scholar] [CrossRef]
- Singh, J.; Hamid, A.B.A.; Garza-Reyes, J.A. Supply chain resilience strategies and their impact on sustainability: An investigation from the automobile sector. Supply Chain Manag. Int. J. 2023, 28, 787–802. [Google Scholar] [CrossRef]
- Zhu, X.; Wu, Y.J. How Does Supply Chain Resilience Affect Supply Chain Performance? The Mediating Effect of Sustainability. Sustainability 2022, 14, 14626. [Google Scholar] [CrossRef]
- Amrani, S.E.; Hossain, N.U.I.; Karam, S.; Jaradat, R.; Nur, F.; Hamilton, M.A.; Ma, J. Modelling and assessing sustainability of a supply chain network leveraging multi Echelon Bayesian Network. J. Clean. Prod. 2021, 302, 126855. [Google Scholar] [CrossRef]
- Majumdar, A.; S, J.; Kaliyan, M.; Agrawal, R. Selection of resilient suppliers in manufacturing industries post-COVID-19: Implications for economic and social sustainability in emerging economies. Int. J. Emerg. Mark. 2021, 18, 3657–3675. [Google Scholar] [CrossRef]
- Boz, E.; Çizmecioğlu, S.; Çalık, A. A Novel MDCM Approach for Sustainable Supplier Selection in Healthcare System in the Era of Logistics 4.0. Sustainability 2022, 14, 13839. [Google Scholar] [CrossRef]
- Seki, H.; Mizumoto, M. On the Equivalence Conditions of Fuzzy Inference Methods—Part 1: Basic Concept and Definition. IEEE Trans. Fuzzy Syst. 2011, 19, 1097–1106. [Google Scholar] [CrossRef]
- Kóczy, L.T. Computational complexity of various fuzzy inference algorithms. Ann. Univ. Sci. Budapestinensis Sect. Comput. 1991, 12, 151–158. [Google Scholar]
- Kim, Y.H.; Ahn, S.C.; Kwon, W.H. Computational complexity of general fuzzy logic control and its simplification for a loop controller. Fuzzy Sets Syst. 2000, 111, 215–224. [Google Scholar] [CrossRef]
- Tikk, D.; Kóczy, L.T.; Gedeon, T.D. A survey on universal approximation and its limits in soft computing techniques. Int. J. Approx. Reason. 2003, 33, 185–202. [Google Scholar] [CrossRef]
- Wang, L.X.; Mendel, J.M. Fuzzy basis functions, universal approximation, and orthogonal least-squares learning. IEEE Trans. Neural Networks 1992, 3, 807–814. [Google Scholar] [CrossRef]
- Kosko, B. Fuzzy systems as universal approximators. IEEE Trans. Comput. 1994, 43, 1329–1333. [Google Scholar] [CrossRef]
- McCall, J. Genetic algorithms for modelling and optimisation. J. Comput. Appl. Math. 2005, 184, 205–222. [Google Scholar] [CrossRef]
- Latpate, R.V.; Kurade, S.S. Fuzzy MOGA for supply chain models with Pareto decision space at different ‘alpha’-cuts. Int. J. Adv. Manuf. Technol. 2017, 91, 3861–3876. [Google Scholar] [CrossRef]
- Tarimoradi, M.; Zarandi, M.H.F.; Zaman, H.; Turksan, I.B. Evolutionary fuzzy intelligent system for multi-objective supply chain network designs: An agent-based optimization state of the art. J. Intell. Manuf. 2017, 28, 1551–1579. [Google Scholar] [CrossRef]
- Wang, Y.M.; Yin, H.L. Cost-Optimization Problem with a Soft Time Window Based on an Improved Fuzzy Genetic Algorithm for Fresh Food Distribution. Math. Probl. Eng. 2018, 2018, 5743287. [Google Scholar] [CrossRef]
- Wacker, J.G. A definition of theory: Research guidelines for different theory-building research methods in operations management. J. Oper. Manag. 1998, 16, 361–385. [Google Scholar] [CrossRef]
- Santiago, A.; Dorronsoro, B.; Nebro, A.J.; Durillo, J.J.; Castillo, O.; Fraire, H.J. A novel multi-objective evolutionary algorithm with fuzzy logic based adaptive selection of operators: FAME. Inf. Sci. 2019, 471, 233–251. [Google Scholar] [CrossRef]
- Santiago, A.; Dorronsoro, B.; Fraire, H.J.; Ruiz, P. Micro-Genetic algorithm with fuzzy selection of operators for multi-Objective optimization: FAME. Swarm Evol. Comput. 2021, 61, 100818. [Google Scholar] [CrossRef]
- Pedrycz, W. An Introduction to Computing with Fuzzy Sets; Springer International Publishing: Berlin/Heidelberg, Germany, 2021; Volume 190. [Google Scholar] [CrossRef]
- Becker, J.M.; Cheah, J.H.; Gholamzade, R.; Ringle, C.M.; Sarstedt, M. PLS-SEM’s most wanted guidance. Int. J. Contemp. Hosp. Manag. 2023, 35, 321–346. [Google Scholar] [CrossRef]
- Sajjad, A. The COVID-19 pandemic, social sustainability and global supply chain resilience: A review. Corp. Governance: Int. J. Bus. Soc. 2021, 21, 1142–1154. [Google Scholar] [CrossRef]
- Reyna-Castillo, M.; Martínez, P.S.V.; Farah-Simón, L.; Simón, N. Social Sustainability Orientation and Supply Chain Performance in Mexico, Colombia and Chile: A Social-Resource-Based View (SRBV). Sustainability 2023, 15, 3751. [Google Scholar] [CrossRef]
- Ringle, C.M.; Sarstedt, M.; Schlittgen, R. Genetic algorithm segmentation in partial least squares structural equation modeling. Spectr. 2014, 36, 251–276. [Google Scholar] [CrossRef]
- Giordano, P.; Campos, R.; Michalczewsky, K. Trade and Integration Monitor 2022: Shock After Shock: Latin America and the Caribbean Facing Global Trade Turmoil I Monitor de Comercio e Integración 2022. Shock Tras Shock: América Latina y el Caribe Frente a las Turbulencias del Comercio Global. 2022. Available online: https://publications.iadb.org/es/monitor-de-comercio-e-integracion-2022-shock-tras-shock-america-latina-y-el-caribe-frente-las (accessed on 30 January 2025).
- Vapnik, V.; Izmailov, R. Knowledge transfer in SVM and neural networks. Ann. Math. Artif. Intell. 2017, 81, 3–19. [Google Scholar]
- Xu, W.; Wang, X.; Guo, Q.; Song, X.; Zhao, R.; Zhao, G.; Yang, Y.; Xu, T.; He, D. Gathering Strength, Gathering Storms: Knowledge Transfer via Selection for VRPTW. Mathematics 2022, 10, 2888. [Google Scholar] [CrossRef]
- Khan, A.; Kim, J.S.; Kim, H.S. Damage Detection and Isolation from Limited Experimental Data Using Simple Simulations and Knowledge Transfer. Mathematics 2022, 10, 80. [Google Scholar] [CrossRef]
- Awan, U. Impact of social supply chain practices on social sustainability performance in manufacturing firms. Int. J. Innov. Sustain. Dev. 2019, 13, 198–219. [Google Scholar] [CrossRef]
- Shukla, S.; Kapoor, R.; Gupta, N.; Arunachalam, D. Knowledge transfer, buyer-supplier relationship and supplier performance in agricultural supply chain: An agency theory perspective. J. Knowl. Manag. 2023, 27, 738–761. [Google Scholar] [CrossRef]
- Fund, I.M. World Economic Outlook: Countering the Cost-of-Living Crisis. 2022, pp. 1–186. Available online: https://www.bookstore.imf.org/books/world-economic-outlook-october-2022-countering-the-cost-of-living-crisis#summary-text (accessed on 30 January 2025).
- Handfield, R.; Sun, H.; Rothenberg, L. Assessing supply chain risk for apparel production in low cost countries using newsfeed analysis. Supply Chain Manag. Int. J. 2020, 25, 803–821. [Google Scholar] [CrossRef]
- Barney, J. Firm Resources and Sustained Competitive Advantage. J. Manag. 1991, 17, 99–120. [Google Scholar] [CrossRef]
- Barney, J.B.; Ketchen, D.J.; Wright, M. The Future of Resource-Based Theory. J. Manag. 2011, 37, 1299–1315. [Google Scholar] [CrossRef]
- Tate, W.L.; Bals, L. Achieving Shared Triple Bottom Line (TBL) Value Creation: Toward a Social Resource-Based View (SRBV) of the Firm. J. Bus. Ethics 2018, 152, 803–826. [Google Scholar] [CrossRef]
- Sudusinghe, J.I.; Seuring, S. Social Sustainability Empowering the Economic Sustainability in the Global Apparel Supply Chain. Sustainability 2020, 12, 2595. [Google Scholar] [CrossRef]
- Nussbaum, M.; Sen, A. The Quality of Life; Oxford University Press: Oxford, UK, 1993. [Google Scholar] [CrossRef]
- Sen, A. Development as Expansion of Capabilitie I O desenvolvimento como expansão de capacidades. Lua Nova 1993. [Google Scholar] [CrossRef]
- Sen, A. Equality of What? Tann. Lect. Hum. Values 1980, I, 197–220. [Google Scholar]
- Sekaran, U.; Bougie, R. Research methods for business: A Skill Building Approach; John Wiley & Sons: Hoboken, NJ, USA, 2016. [Google Scholar]
- Etikan, I. Comparison of Convenience Sampling and Purposive Sampling. Am. J. Theor. Appl. Stat. 2016, 5, 1. [Google Scholar] [CrossRef]
- Andrade, C. The Inconvenient Truth About Convenience and Purposive Samples. Indian J. Psychol. Med. 2021, 43, 86–88. [Google Scholar] [CrossRef] [PubMed]
- Cai, M.Y.; Lin, Y.; Zhang, W.J. Study of the optimal number of rating bars in the likert scale. In Proceedings of the Proceedings of the 18th International Conference on Information Integration and Web-based Applications and Services, Singapore, 28–30 November 2016; ACM: New York, NY, USA, 2016; pp. 193–198. [Google Scholar] [CrossRef]
- Karim, M.R.; Dulal, M.; Sakila, F.; Aditi, P.; Smrity, S.J.; Asha, N.N. Analyzing the factors influencing sustainable supply chain management in the textile sector. Clean. Logist. Supply Chain 2024, 13, 100183. [Google Scholar] [CrossRef]
- Kholaif, M.M.N.H.K.; Tang, X. The role of green finance to achieve sustainability through green supply chain management and innovative technologies. Sustain. Dev. 2025, 33, 1192–1211. [Google Scholar] [CrossRef]
- Naseer, M.; Ashfaq, M.; Hassan, S.; Abbas, A.; Razzaq, A.; Mehdi, M.; Ariyawardana, A.; Anwar, M. Critical Issues at the Upstream Level in Sustainable Supply Chain Management of Agri-Food Industries: Evidence from Pakistan’s Citrus Industry. Sustainability 2019, 11, 1326. [Google Scholar] [CrossRef]
- Hair, J.F.; Risher, J.J.; Sarstedt, M.; Ringle, C.M. When to use and how to report the results of PLS-SEM. Eur. Bus. Rev. 2019, 31, 2–24. [Google Scholar] [CrossRef]
- Rigdon, E.E. Choosing PLS path modeling as analytical method in European management research: A realist perspective. Eur. Manag. J. 2016, 34, 598–605. [Google Scholar] [CrossRef]
- Marcoulides, G.A.; Chin, W.W. You Write, but Others Read: Common Methodological Misunderstandings in PLS and Related Methods; Springer: New York, NY, USA, 2013; pp. 31–64. [Google Scholar] [CrossRef]
- Kock, N. Minimum Sample Size Estimation in PLS-SEM: An Application in Tourism and Hospitality Research; Emerald Publishing Limited: Bingley, UK, 2018; pp. 1–16. [Google Scholar] [CrossRef]
- Kock, N. Common Method Bias in PLS-SEM. Int. J. E-Collab. 2015, 11, 1–10. [Google Scholar] [CrossRef]
- Ringle, C.M.; Wende, S.; Becker, J.M. SmartPLS 4. 2022. Available online: http://www.smartpls.com (accessed on 30 January 2025).
- Sarstedt, M.; Hair, J.F.; Cheah, J.H.; Becker, J.M.; Ringle, C.M. How to Specify, Estimate, and Validate Higher-Order Constructs in PLS-SEM. Australas. Mark. J. 2019, 27, 197–211. [Google Scholar] [CrossRef]
- Edwards, J.R. Multidimensional Constructs in Organizational Behavior Research: An Integrative Analytical Framework. Organ. Res. Methods 2001, 4, 144–192. [Google Scholar] [CrossRef]
- Gunduz, M.; Elsherbeny, H.A. Construction Contract Administration Performance Assessment Tool by Using a Fuzzy Structural Equation Model. Sustainability 2020, 12, 523. [Google Scholar] [CrossRef]
- Prieto, L.; Amin, M.R.; Canatay, A. Examining Social Sustainability in Organizations. Sustainability 2022, 14, 12111. [Google Scholar] [CrossRef]
- Zanin, A.; Magro, C.B.D.; Bugalho, D.K.; Morlin, F.; Afonso, P.; Sztando, A. Driving Sustainability in Dairy Farming from a TBL Perspective: Insights from a Case Study in the West Region of Santa Catarina, Brazil. Sustainability 2020, 12, 6038. [Google Scholar] [CrossRef]
- Mandal, S.; Dubey, R.K. Role of tourism IT adoption and risk management orientation on tourism agility and resilience: Impact on sustainable tourism supply chain performance. Int. J. Tour. Res. 2020, 22, 800–813. [Google Scholar] [CrossRef]
- Heeler, R.M.; Ray, M.L. Measure Validation in Marketing. J. Mark. Res. 1972, 9, 361–370. [Google Scholar] [CrossRef]
- Ojha, V.; Abraham, A.; Snášel, V. Heuristic design of fuzzy inference systems: A review of three decades of research. Eng. Appl. Artif. Intell. 2019, 85, 845–864. [Google Scholar] [CrossRef]
- Pedrycz, W. Why triangular membership functions? Fuzzy Sets Syst. 1994, 64, 21–30. [Google Scholar] [CrossRef]
- Mitsuishi, T. Definition of Centroid Method as Defuzzification. Formaliz. Math. 2022, 30, 125–134. [Google Scholar] [CrossRef]
- Camastra, F.; Ciaramella, A.; Salvi, G.; Sposato, S.; Staiano, A. On the interpretability of fuzzy knowledge base systems. PeerJ Comput. Sci. 2024, 10, e2558. [Google Scholar] [CrossRef]
- Huacuja, H.J.F.; Santiago, A.; Pecero, J.E.; Dorronsoro, B.; Bouvry, P.; Monterrubio, J.C.S.; Barbosa, J.J.G.; Santillan, C.G. A Comparison Between Memetic Algorithm and Seeded Genetic Algorithm for Multi-objective Independent Task Scheduling on Heterogeneous Machines. In Design of Intelligent Systems Based on Fuzzy Logic, Neural Networks and Nature-Inspired Optimization; Springer International Publishing: Cham, Switzerland, 2015; pp. 377–389. [Google Scholar] [CrossRef]
- Hair, J.F., Jr.; Hult, G.T.M.; Ringle, C.M.; Sarstedt, M.; Apraiz, J.C.; Carrión, G.A.C.; Roldán, J.L. Manual de Partial Least Squares Structural Equation Modeling (PLS-SEM) (Segunda Edición); OmniaScience: Barcelona, Spain, 2019. [Google Scholar] [CrossRef]
- Hair, J.F., Jr.; Ringle, C.M.; Gudergan, S.P.; Apraiz, J.C.; Carrión, G.A.C.; Roldán, J.L. Manual avanzado de Partial Least Squares Structural Equation Modeling (PLS-SEM); OmniaScience: Barcelona, Spain, 2021. [Google Scholar] [CrossRef]
- Schuberth, F.; Rademaker, M.E.; Henseler, J. Estimating and assessing second-order constructs using PLS-PM: The case of composites of composites. Ind. Manag. Data Syst. 2020, 120, 2211–2241. [Google Scholar] [CrossRef]
- Henseler, J.; Ringle, C.M.; Sarstedt, M. A new criterion for assessing discriminant validity in variance-based structural equation modeling. J. Acad. Mark. Sci. 2015, 43, 115–135. [Google Scholar] [CrossRef]
- Ringle, C.M.; Sarstedt, M.; Sinkovics, N.; Sinkovics, R.R. A perspective on using partial least squares structural equation modelling in data articles. Data Brief 2023, 48, 109074. [Google Scholar] [CrossRef] [PubMed]
- Falk, R.F.; Miller, N.B. A Primer for Soft Modeling; University of Akron Press: Akron, OH, USA, 1992; pp. 103, xiv, 103–xiv. [Google Scholar]
- Bagozzi, R.P.; Yi, Y. On the evaluation of structural equation models. J. Acad. Mark. Sci. 1988, 16, 74–94. [Google Scholar] [CrossRef]
- Hawkins, D.M. The problem of overfitting. J. Chem. Inf. Comput. Sci. 2004, 44, 1–12. [Google Scholar]
- Köksoy, O. Multiresponse robust design: Mean square error (MSE) criterion. Appl. Math. Comput. 2006, 175, 1716–1729. [Google Scholar] [CrossRef]
- Köksoy, O.; Yalcinoz, T. Mean square error criteria to multiresponse process optimization by a new genetic algorithm. Appl. Math. Comput. 2006, 175, 1657–1674. [Google Scholar] [CrossRef]






| Characteristic | Cases |
|---|---|
| Pandemic Time | |
| Pre-COVID19 (2019) | 153 |
| In-COVID19 (2021) | 159 |
| Post-COVID19 (2023) | 119 |
| Market Coverage | |
| Global | 90 |
| LATAM | 103 |
| National | 168 |
| Local/regional | 70 |
| Sex | |
| Female | 219 |
| Male | 212 |
| Experience (years) | |
| 0–5 | 148 |
| 6 to 10 | 97 |
| 11 to 20 | 110 |
| More than 20 | 76 |
| Sector | |
| Commerce | 54 |
| Industry | 210 |
| Services | 167 |
| Sample Groups | Interaction | M | t | 5.0–95.0% | p | ||
|---|---|---|---|---|---|---|---|
| 1. Complete group (2019, 2021, 2023) | SS – CSR | 0.670 *** | 0.671 | 0.0380 | 17.669 | 0.604–0.731 | 0.000 |
| 2. Pre-COVID-19 group (2019) | SS – CSR | 0.724 *** | 0.729 | 0.050 | 14.514 | 0.605–0.794 | 0.000 |
| 3. Group in COVID-19 (2021) | SS – CSR | 0.563 *** | 0.571 | 0.074 | 7.584 | 0.437–0.686 | 0.000 |
| 4. Post-COVID-19 group (2023) | SS – CSR | 0.693 *** | 0.696 | 0.060 | 11.485 | 0.437–0.686 | 0.000 |
| AND Antecedents (Pre-in-Post-Pandemic) | Consequent | ||||||
|---|---|---|---|---|---|---|---|
| Rules | 1. Labor Rights and Health | 2. Inclusion and Gender Equity | 3. Social Responsibility | 4. Supply Chain Resilience | |||
| Pre-Pandemic | In-Pandemic | Post-Pandemic | |||||
| Non-Transfer | With Transfer | ||||||
| 1 | Low | Low | Low | Mid | Low | Mid | Mid |
| 2 | Low | Low | Mid | Mid | High | Low | Mid |
| 3 | Low | Low | High | Mid | Low | Low | Low |
| 4 | Low | Mid | Low | Mid | Low | High | Low |
| 5 | Low | Mid | Mid | High | High | High | High |
| 6 | Low | Mid | High | High | High | Low | Low |
| 7 | Low | High | Low | Low | Mid | High | High |
| 8 | Low | High | Mid | Low | High | Mid | Mid |
| 9 | Low | High | High | High | Mid | Mid | High |
| 10 | Mid | Low | Low | Low | Mid | Low | Mid |
| 11 | Mid | Low | Mid | Mid | Low | Mid | High |
| 12 | Mid | Low | High | High | High | Low | Mid |
| 13 | Mid | Mid | Low | Mid | High | Mid | Mid |
| 14 | Mid | Mid | Mid | High | High | Mid | Mid |
| 15 | Mid | Mid | High | Low | Mid | Mid | Mid |
| 16 | Mid | High | Low | Mid | Mid | Low | Mid |
| 17 | Mid | High | Mid | Mid | High | High | High |
| 18 | Mid | High | High | High | Mid | Mid | High |
| 19 | High | Low | Low | Low | High | High | Low |
| 20 | High | Low | Mid | Mid | Mid | High | Low |
| 21 | High | Low | High | High | Low | High | Low |
| 22 | High | Mid | Low | High | Low | Mid | High |
| 23 | High | Mid | Mid | High | High | Mid | Mid |
| 24 | High | Mid | High | Mid | Mid | Mid | High |
| 25 | High | High | Low | High | High | Low | Low |
| 26 | High | High | Mid | High | High | High | High |
| 27 | High | High | High | High | High | High | High |
Disclaimer/Publisher’s Note: The statements, opinions and data contained in all publications are solely those of the individual author(s) and contributor(s) and not of MDPI and/or the editor(s). MDPI and/or the editor(s) disclaim responsibility for any injury to people or property resulting from any ideas, methods, instructions or products referred to in the content. |
© 2025 by the authors. Licensee MDPI, Basel, Switzerland. This article is an open access article distributed under the terms and conditions of the Creative Commons Attribution (CC BY) license (https://creativecommons.org/licenses/by/4.0/).
Share and Cite
Reyna-Castillo, M.; Santiago, A.; Barrios-del-Ángel, A.X.; García-Reyes, F.M.; Balderas, F.; Anchondo-Pérez, J.I. Effect of Social Sustainability on Supply Chain Resilience Before, During, and After the COVID-19 Pandemic in Mexico: A Partial Least Squares Structural Equation Modeling and Evolutionary Fuzzy Knowledge Transfer Approach. Logistics 2025, 9, 50. https://doi.org/10.3390/logistics9020050
Reyna-Castillo M, Santiago A, Barrios-del-Ángel AX, García-Reyes FM, Balderas F, Anchondo-Pérez JI. Effect of Social Sustainability on Supply Chain Resilience Before, During, and After the COVID-19 Pandemic in Mexico: A Partial Least Squares Structural Equation Modeling and Evolutionary Fuzzy Knowledge Transfer Approach. Logistics. 2025; 9(2):50. https://doi.org/10.3390/logistics9020050
Chicago/Turabian StyleReyna-Castillo, Miguel, Alejandro Santiago, Ana Xóchitl Barrios-del-Ángel, Francisco Manuel García-Reyes, Fausto Balderas, and José Ignacio Anchondo-Pérez. 2025. "Effect of Social Sustainability on Supply Chain Resilience Before, During, and After the COVID-19 Pandemic in Mexico: A Partial Least Squares Structural Equation Modeling and Evolutionary Fuzzy Knowledge Transfer Approach" Logistics 9, no. 2: 50. https://doi.org/10.3390/logistics9020050
APA StyleReyna-Castillo, M., Santiago, A., Barrios-del-Ángel, A. X., García-Reyes, F. M., Balderas, F., & Anchondo-Pérez, J. I. (2025). Effect of Social Sustainability on Supply Chain Resilience Before, During, and After the COVID-19 Pandemic in Mexico: A Partial Least Squares Structural Equation Modeling and Evolutionary Fuzzy Knowledge Transfer Approach. Logistics, 9(2), 50. https://doi.org/10.3390/logistics9020050

