Formalizing Sustainable Urban Mobility Management: An Innovative Approach with Digital Twin and Integrated Modeling
Abstract
1. Introduction

Structure of This Research
2. Literature Review
2.1. Urban Environmental Modeling
- Transportation models concentrate on urban mobility, studying how people and goods move through a city. They are useful for optimizing public transportation systems, managing traffic congestion, and improving connectivity [19];
- Environmental impact models assess the impact of human activities on air, water, and soil quality in urban areas. They can help evaluate environmental risks and design mitigation measures [20];
- Urban resilience models are oriented toward preparing cities for extreme events such as natural disasters or economic crises. They help assess a city’s capacity to cope with and recover from such events [21];
- Urban growth models have been created and widely embraced for examining the growth of cities and its consequences on the surrounding environment. These models find application in urban policy formulation and the analysis of various developmental scenarios;
- Socio-economic models analyze the economic and social aspects of a city, including factors like employment, income, access to services, and residents’ quality of life [22];
- Visualization models provide visual representations of cities or projects, allowing stakeholders to have a clear view of proposed changes [23].
2.2. Existing Mobility Modeling and Formal Languages
- Demand models are used in the fields of transportation to predict and understand the demand for trips between different origins and destinations in a specific geographical area. These models provide a mathematical or statistical representation of the factors influencing travelers’ choices, such as demographic characteristics, transportation accessibility, economic conditions, and individual preferences through a synthetic population [24]. The mobility demand can be calculated through two main approaches [25]: the traditional four-step method and Activity-Based Modeling (ABM). The first is a conventional approach and it is divided into four stages: trip generation, trip distribution, mode choice, and traffic assignment. The second is based on the daily activities of individuals and models travelers’ behavior [26];
- Microsimulations models [27] are traffic models that simulate the behavior of each individual vehicle (including the powertrain and the interactions with pedestrians, cyclists, public transport, etc.), which are evaluated at intervals of less than a second. Their journeys through the network are derived from the analysis of their interactions with the road network (lanes, speeds, signage, toll areas, etc.), traffic control systems (like traffic lights), and other vehicles on the network. These models are often used to analyze a small area in detail. Some tools that use microscopic simulations are SUMO [15], PTV Vissim [28], Citilab Cube [29], and TransModeler SE [30];
- Macrosimulation models [31] deal with the overall traffic flow and consider aggregated variables such as traffic density, average speed, and vehicular flow. They are often used to assess the performance of road networks on a large scale. Traveler demand is analyzed at the flow level (sets of users moving between different origin–destination pairs throughout the environment) on a map-based network. The network has features such as capacity, directional speeds, turning restrictions, and generally, the models operate with cost equilibrium functions. Some tools that use macroscopic simulations are Transmodeler [32], PTV Visum [33], and EMME [34];
- Traffic assignment models [35] allocate traffic flows to a road network based on traffic conditions, travel costs, and capacity constraints. They are useful for optimizing traffic flow and evaluating the impact of infrastructure changes. Based on the consideration of the temporal dimension, traffic assignment models are classified into three categories: dynamic traffic assignment (DTA), semi-dynamic traffic assignment, and static traffic assignment (STA) models [36]. A tool that uses traffic assignment models is DYNAMEQ [37];
- Modal choice models [38] focus on individuals’ decisions regarding the choice of transportation mode. They consider factors such as travel time, costs, convenience, and personal preferences to predict how people choose to commute. A tool that uses modal choice model is Biogeme [39]. In addition, there are tools such as Adopt [40] that allow for the evaluation of large-scale media choice without considering the road network;
- Economy-wide energy scenario models are typically used to evaluate costs, energy use, and emissions impacts over broad geographic (national or global) and temporal (decades to centuries) scales under various assumptions about future technology evolution and policy;
- Accounting and exploratory tools are often used to investigate the implications of “what if?” scenarios on energy use and emissions, typically without explicit representation of the effects of costs or other factors in consumer decision-making. Some tools in this category include representations of all end-use demand sectors, while others focus on specific sectors;
- Vehicle choice models are typically used to project the evolution of the vehicle stock based on assumptions about consumer preferences and future technology cost and performance;
- Transportation system simulators are primarily used for detailed analyses of the traffic and energy use implications of local infrastructure projects and policies;
- Refueling infrastructure models are used to assess optimal network design (station location) and use for the alternative fuel production centers and refueling stations needed to meet specified levels of demand.
- SDL language: The Specification and Description Language (SDL) is an object-oriented formal language used in the field of computer science and engineering and standardized by ITU-T (Comité Consultatif International Télégraphique et Téléphonique) [CCITT]), established in 1968. SDL is primarily employed to model and describe the behavior of complex systems, including those related to communication protocols, distributed systems, and real-time systems. It provides a standardized way to define system components, their interactions, and their states;
- The Discrete Event System Specification (DEVS) is a formal modeling and simulation language used to describe and analyze discrete-event systems, introduced by Bernard Zeigler in 1976 [44]. DEVS provides a structured framework for modeling complex systems where events occur at distinct points in time and where system states change in response to these events. Key features of DEVS include its ability to model systems with discrete events, concurrency, and hierarchical organization. DEVS models consist of atomic models (representing individual system components) and coupled models (describing the interactions between these components);
- Petri nets (also known as place/transition nets: PTNs) are a formal mathematical modeling language used to represent and analyze systems with concurrent and distributed processes. PTNs were introduced by Carl Adam Petri in the 1960s [45] and have since found applications in various fields, including manufacturing, discrete event systems and networks, specification, simulation and validation of software. Petri nets consist of two main components: places and transitions. Places are represented as circles, while transitions are represented as rectangles. Tokens, usually depicted as dots, move between places and trigger transitions when certain conditions are met. The interactions between places, transitions, and tokens allow Petri nets to model dynamic and concurrent processes. Petri nets provide an effective approach in modeling dynamic systems, capturing relationships and interactions precisely. Their graphical representation simplifies the understanding of complex systems, offering an integrated environment for formal analysis. The ability to explicitly represent states and events, coupled with their practical applicability in scenarios like real-time control systems, underscores their utility in addressing complex challenges [46].
Innovative Aspects
3. Materials and Methods
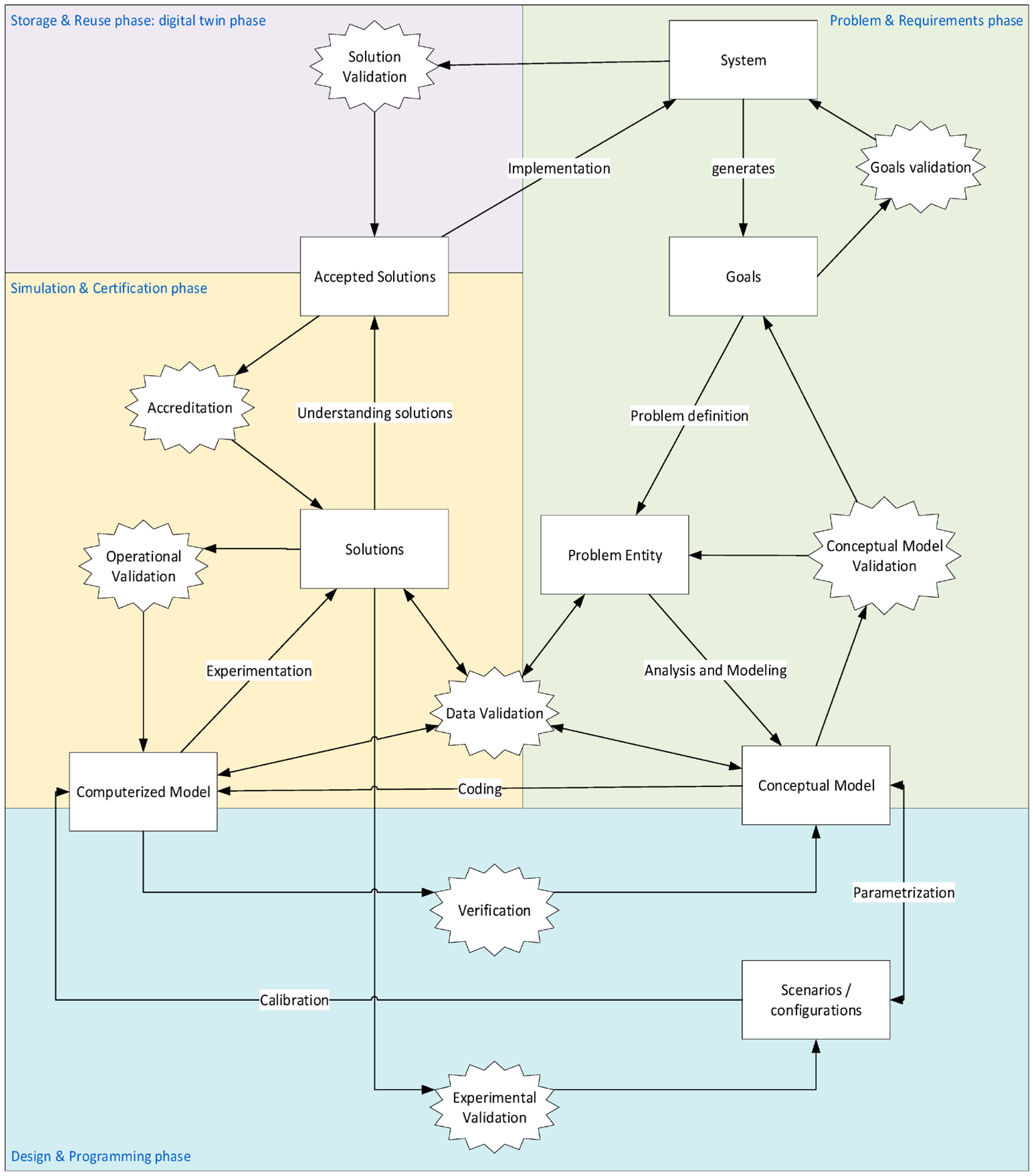
3.1. Continuous Validation Process
- Goals’ Validation (carried out): verified the system objectives and requirements, which are typically defined by stakeholders as city managers and mobility planners as part of their strategic planning process;
- Conceptual Model Validation (current phase): validates the theoretical framework against the real system, ensuring that assumptions, theories, and mathematical representations adequately capture the Problem Entity’s characteristics;
- Computerized Model Verification (future phase): will verify that the computer programming and implementation accurately represent the Conceptual Model’s specifications;
- Operational Validation (future phase): will involve comparing the simulation results with the actual system behavior, ensuring the model’s predictions align with real-world observations;
- Experimental Validation (future phase): To validate the model’s results, sound experimental procedures are necessary. This includes verifying the design of experiments, the number of replications, and the methods used to obtain them.
- Data Validity (continuous process): ensures the quality and appropriateness of data used throughout all validation phases;
- Solution Validation (future phase): will verify the effectiveness of implemented solutions in production environment, ensuring continuous alignment with real-world conditions;
- Accreditation (future phase): will establish the formal acceptance of the model for its intended use, certifying its fitness for purpose.
3.2. Data Collection
3.3. Source of the Data
3.4. Methodology
- SDL/GR provides a clear and non-ambiguous representation of system specifications, including both formal elements (such as states, transitions, events, variables, and processes) and a graphical representation that enhances comprehension through diagrams;
- The visual aspect of SDL/GR promotes effective information exchange among diverse model components, facilitating communication among stakeholders with varying levels of technical expertise;
- The graphical nature of SDL/GR enhances the clarity and accessibility of the specified system, making it an asset in the design and communication of complex systems in urban mobility applications;
- Dynamic triggering of specific model components or procedures when signals (data) arrive from different sources;
- Prioritized handling of different data streams (sensors, historical data, static information);
- Automated synchronization of model components based on signal reception and processing.
- A traffic simulator for urban vehicular flow micro-simulation;
- A trip generator for creating Activity-Based Models (ABMs) from OSM (Open Street Map);
- IoT traffic sensors for real-time data collection;
- Historical data and static information (such as public transportation schedules) for comprehensive model development.
- Initial system analysis and requirement gathering;
- Development of high-level SDL/GR diagrams representing the overall system structure;
- Detailed modeling of individual components and their interactions;
- Integration of various data sources and simulation tools within the SDL/GR framework;
- Iterative refinement based on stakeholder feedback and validation results.
- [Technologies] indicates the types of mobility technology to be integrated into various scenarios;
- [Optimiz_tech] represents the quantification of technologies through optimization;
- [Real_Flow] shows traffic flows monitored by sensors;
- [FirstPop] contains information about the characteristics of individuals;
- [OSM] indicates an OpenStreetMap file for simulations;
- [GTFS] provides public transport schedules.
- Bmap_Net: This block involves representing the network on a discrete basis with nodes V (1, 2, 3, 4, …) and arcs N (2-3, 3-2, …), reflecting the physical structure of the network. The network encompasses various elements such as roads, bike lanes, railways, and traffic flow influencers like traffic lights, intersections, and road signs. Each node in this network is treated as an agent capable of generating (node 1-2) and/or regulating traffic flow. Additionally, each connection is assigned a weight corresponding to the imposed speed limit, a characteristic typical of discrete networks. The data are sourced from OpenStreetMap. Furthermore, this block is responsible for extracting points of interest on the map, subsequently passed to the activity block to evaluate the attractiveness of different areas of the city. This assessment aids in quantifying the flows between these areas;
- BPop_ABM: This block generates activities classified as primary, secondary, and home activities based on population characteristics such as population size and information received from the map block regarding the attractiveness of different areas of the city. Consequently, the city is divided into multiple areas, and an origin–destination matrix is generated. Using this matrix, trips are assigned to activities in space and time. These activity data are then provided to the simulator, which determines the most suitable routes to connect the various activities, thus generating the routes that each city inhabitant will take. Additionally, it creates a simplified synthetic population of street users who undertake various journeys within the city. Everyone in this population can be considered an agent, and the resulting model is referred to as Activity-Based Modeling (ABM);
- BTraff_Sim: In this block, routing, mode choice modeling, and traffic simulation operations are integrated. Routing involves selecting the most optimal path for each vehicle, while mode choice modeling models individuals’ decision-making behaviors using a utility function to optimize their selections from multiple options. Subsequently, traffic simulation through microsimulation models simulates individual vehicles and their movements within a road system over a 24 h period. Each vehicle (or agent) is represented as an individual entity, considering specific behaviors such as acceleration, deceleration, lane changing, and interaction with other vehicles. Additionally, this simulation evaluates emissions, energy consumption, and traffic dynamics;
- BComp_Val: This block contributes to validating mobility demand before quantifying the different technologies associated with various scenarios. Routing involves selecting the most optimal path for each vehicle, while mode choice analysis models individuals’ decision-making behaviors using a utility function to optimize their selections from multiple options. As depicted in Figure 4, a comparison is made between the actual monitored data of traffic flow and the results obtained from simulations. Real-time validation is essential, enhancing the overall accuracy and reliability of the digital twin. It offers several benefits, including the timely detection of problems and anomalies, ensuring the digital twin remains aligned with changes and updates in the mobility system, and supporting real-time decision-making;
- BSc: This block systematically adjusts the experimental factors for technologies within each scenario. Its role encompasses creating technology scenarios, with some of these technologies being quantified and optimized based on an objective function considering simulation results in terms of emissions, energy consumption, and traffic outcomes. The aim is to provide qualitative scenarios that can be quantified and optimized based on various criteria, such as emissions reduction, cost-effectiveness, energy efficiency, and traffic flow optimization, thereby facilitating informed decision-making.
4. Case Study
- Bmap_Net block: formalization of road networks structure, exemplified by elements such as public transport lines (14 lines, 348 stops) and limited traffic zones (351,715 square meters);
- BPop_ABM block: formalization of mobility behavior patterns, characterized in Bolzano’s case by specific modal splits (29% walking, 26% cycling, 10% public transport, 29% cars, 5% motorcycles/other);
- BTraff_Sim block: formalization of traffic dynamics elements, including geographical features (valley location, confluence of Isarco, Sarentino, and Adige rivers), infrastructure (A22 motorway), and public transport usage (8,327,107 annual passengers);
- BSc block: formalization of future scenarios focused on sustainable transport modes, exemplified through planned expansions of electric/hydrogen fleet and bike paths;
- BComp_Val block: formalization of the validation process structure, implemented using data streams from the Analytics Open Data Hub and Bluetooth sensors on major roads and bicycle lanes.
5. Results
5.1. Conceptual Validation
- Evaluate the energy demand of the charging stations;
- Estimate potential reductions in emissions due to increased use of electric vehicles;
- Analyze the effects on traffic flow in the areas surrounding the charging stations.
5.2. Implementation Tools: Identification and Initial Testing
6. Discussion
6.1. Analysis of Results and Strengths
- Real-time integration: Unlike conventional simulation tools, as evidenced by Section 3.4, the method continuously incorporates live data from traffic sensors and other sources. This real-time integration enables a true digital twin representation of the urban environment, allowing the model to accurately reflect current conditions and adapt to changes as they occur;
- Flexibility and adaptability: As shown by Section 3.4, the approach offers remarkable responsiveness to changing urban conditions through its SDL-based formalization. The modular structure of SDL diagrams enables the integration with other digital twins (such as weather monitoring systems) and allows for the expansion of the model through new blocks and processes to analyze specific phenomena. This adaptability makes it possible to study less frequent events, such as traffic congestion due to accidents or behavioral changes during adverse weather conditions, by capturing real data when these events occur. While SUMO and TraCI serve as implementation tools, it is the extensible nature of the SDL formalization that provides the true flexibility, allowing the model to evolve and incorporate new components as needed in the ever-changing landscape of urban mobility;
- Balanced standardization and dynamism: Following established digital twin principles process [11], the approach strikes a careful balance between structure and flexibility. On the one hand, the use of SDL provides a standardized framework for representing the digital twin, ensuring consistency and clarity in the model’s structure. On the other hand, the dynamic interactions enabled by the operational validation (Section 3.1) that reside in the block BComp_Val (Section 3.4) allow for real-time adjustments and updates. This combination creates a robust yet flexible approach to urban mobility modeling, capable of maintaining a standardized structure while adapting to the dynamic nature of urban traffic systems. The present study leverages TraCI to enable a dynamic interaction between real-world traffic data and the simulated environment. This feedback mechanism, as shown in Figure 5, demonstrates that as new data are collected from traffic sensors and other sources, these can be incorporated into the ongoing simulation, helping to keep the model current. As highlighted in recent DT research [57], this updating process aligns with the concept of a digital twin, as it allows the virtual representation to evolve alongside the physical system it represents.
6.2. Technical Limitations and Challenges
- Computational intensity: As evidenced in the block BSc (see Supplementary Materials), the method’s reliance on continuous validation through repeated use of SUMO simulations could present a significant computational challenge. While this aspect will be fully assessed during the implementation phase, considering that this computational intensity would apply even to a medium-sized city like Bolzano, this process may require substantial computing resources, potentially limiting the model’s scalability or real-time performance in larger urban settings or when dealing with more complex scenarios;
- Data dependency: Consistent with findings from other urban digital twin studies [58], while the integration of real-time sensor data is a key strength, it also introduces a notable dependency. The approach’s effectiveness is closely tied to the availability and quality of real-time data from traffic sensors and other urban monitoring systems. This dependency may limit the model’s applicability in areas with less developed data infrastructure or in cities where comprehensive sensor networks are not yet in place;
- Potential for expanded use of synthetic data: As explained in Section 3.4, the digital twin uses only synthetic traffic volume data to compare with real data. In the future, this setup will allow for operational validation during implementation. Additionally, given the presence of air quality sensors in Bolzano, these data could also be used to achieve a more comprehensive operational validation. Both synthetic and real traffic volume data are generated by the simulator, though other synthetic data from different simulators could also be integrated to assess extreme traffic conditions, such as catastrophic natural events [59].
6.3. Study Limitations
- Focus on conceptual validation: This study focuses specifically on the conceptual validation of the digital twin formalization process. Other forms of validation, such as operational validation and technical implementation validation, will be addressed in subsequent studies;
- Single urban context: The formalization process has been developed considering Bolzano’s characteristics. Its applicability to cities with different scales, mobility patterns, and infrastructure will be investigated in future validations;
- Stakeholder scope: The current validation process involved a specific set of stakeholders (Section 5.2) in the Bolzano context. Future validation phases will need to consider different stakeholder groups and institutional frameworks;
- Validation process scope: while this study establishes the foundation for Digital Twin formalization, additional validation aspects including economic feasibility and organizational integration will be explored in future research;
- Mobility patterns influenced by social factors (Block BComp_Val): The synthetic population’s activities in the model are limited to primary, secondary, and domestic categories, lacking differentiation for specific types like shopping or business. This reduces the model’s precision in capturing true mobility patterns. Furthermore, journeys rely on polylines from Open Street Map (OSM), which connect to building areas. While this avoids using mobile phone data, the assumption that travel volume correlates with building area may lead to inaccuracies, especially in urban environments with many skyscrapers.
6.4. Future Research Directions
7. Conclusions
Supplementary Materials
Author Contributions
Funding
Data Availability Statement
Conflicts of Interest
References
- Hannah, F. Mobility Management—Insights and Examples to Successful Implementation Eltis; European Commission: Brussels, Belgium, 2021. [Google Scholar]
- Solé-Ribalta, A.; Gómez, S.; Arenas, A. Decongestion of Urban Areas with Hotspot Pricing. Netw. Spat. Econ. 2018, 18, 33–50. [Google Scholar] [CrossRef]
- Ritchie, H.; Roser, M. Land Use; Our World in Data: Wales, UK, 2013; Available online: https://ourworldindata.org/land-use (accessed on 22 March 2023).
- Urbanization; Our World in Data: Wales, UK. 2023. Available online: https://ourworldindata.org/urbanization#:~:text=Across%20most%20high-income%20countries%20%E2%80%93%20across%20Western%20Europe%2C,80%25%20of%20the%20population%20lives%20in%20urban%20areas (accessed on 22 March 2023).
- Salcedo-Sanz, S.; Cuadra, L.; Alexandre-Cortizo, E.; Jiménez-Fernández, S.; Portilla-Figueras, A. Soft-Computing: An Innovative Technological Solution for Urban Traffic-Related Problems in Modern Cities. Technol. Forecast. Soc. Chang. 2014, 89, 236–244. [Google Scholar] [CrossRef]
- Ilahi, A.; Belgiawan, P.F.; Axhausen, K.W. Influence of Pricing on Mode Choice Decision Integrated with Latent Variable. In Mapping the Travel Behavior Genome; Elsevier: Amsterdam, The Netherlands, 2020; pp. 125–143. [Google Scholar] [CrossRef]
- Dong, S.; Ren, G.; Xue, Y.; Liu, K. How Does Green Innovation Affect Air Pollution? An Analysis of 282 Chinese Cities. Atmos. Pollut. Res. 2023, 14, 101863. [Google Scholar] [CrossRef]
- Eicker, U. Urban Energy System for Low-Carbon Cities; Elsevier: Amsterdam, The Netherlands, 2019; pp. 1–15. [Google Scholar] [CrossRef]
- Modular Metacognitive Digital Twin Technologies for Greener Cities & Cleaner Mobility. Adv. Appl. Energy 2022, 5, 100081. [CrossRef]
- Sharma, A.; Kosasih, E.; Zhang, J.; Brintrup, A.; Calinescu, A. Digital Twins: State of the Art Theory and Practice, Challenges, and Open Research Questions. J. Ind. Inf. Integr. 2022, 30, 100383. [Google Scholar] [CrossRef]
- Fonseca i Casas, P. A Continuous Process for Validation, Verification, and Accreditation of Simulation Models. Mathematics 2023, 11, 845. [Google Scholar] [CrossRef]
- Schmidt, R.; Möhring, M.; Härting, R.C.; Reichstein, C.; Neumaier, P.; Jozinović, P. Industry 4.0—Potentials for Creating Smart Products: Empirical Research Results. Lect. Notes Bus. Inf. Process. 2015, 208, 16–27. [Google Scholar] [CrossRef]
- Fonseca i Casas, P.; Garcia i Subirana, J.; Garcia i Carrasco, V. Modeling SARS-CoV-2 True Infections in Catalonia through a Digital Twin. Adv. Theory Simul. 2023, 6, 2200917. [Google Scholar] [CrossRef]
- Fonseca i Casas, P.; Pi Palomés, X.; Casanovas Garcia, J.; Jové, J. Definition of Virtual Reality Simulation Models Using Specification and Description Language Diagrams. In Proceedings of the SDL 2013: Model. Driven Dependability Engineering, Montreal, QC, Canada, 26–28 June 2013; pp. 258–274. [Google Scholar] [CrossRef]
- SUMO. Available online: https://eclipse.dev/sumo/ (accessed on 6 November 2023).
- Codecà, L.; Erdmann, J.; Cahill, V.; Härri, J. SAGA: An Activity-Based Multi-Modal Mobility Scenario Generator for SUMO. In Proceedings of the Vol. 1 (2020): SUMO User Conference 2020, Virtual Event, 26–28 October 2020. [Google Scholar]
- Oryani, K.; Harris, B. Review of Land Use Models: Theory and Application. 1997. Available online: https://rosap.ntl.bts.gov/view/dot/33825 (accessed on 22 March 2023).
- Ustaoglu, E.; Aydinoglu, A. Theory, Data, and Methods: A Review of Models of Land-Use Change. 2019. Available online: https://www.igi-global.com/chapter/theory-data-and-methods/230528 (accessed on 22 November 2023).
- van Nes, R.; de Jong, G. Transport Models. Adv. Transp. Policy Plan. 2020, 6, 101–128. [Google Scholar] [CrossRef]
- Apreda, C.; D’Ambrosio, V.; Di Martino, F. A Climate Vulnerability and Impact Assessment Model for Complex Urban Systems. Environ. Sci. Policy 2019, 93, 11–26. [Google Scholar] [CrossRef]
- Tang, X.; Chen, N. A Multi-Scenario Urban Resilience Simulation Study Based on the System Dynamics Model. Phys. Chem. Earth Parts A/B/C 2023, 132, 103467. [Google Scholar] [CrossRef]
- Zhang, Y.; Zhang, F.; Fang, L.; Chen, N. Inferring Socioeconomic Environment from Built Environment Characteristics Based Street View Images: An Approach of Seq2Seq Method. Int. J. Appl. Earth Obs. Geoinf. 2023, 123, 103458. [Google Scholar] [CrossRef]
- Deng, Z.; Weng, D.; Liu, S.; Tian, Y.; Xu, M.; Wu, Y. A Survey of Urban Visual Analytics: Advances and Future Directions. Comput. Vis. Media 2022, 9, 3–39. [Google Scholar] [CrossRef]
- Mueller, K.; Axhausen, K.W. Hierarchical IPF: Generating a Synthetic Population for Switzerland; ERSA Conference Papers; ETH Library: Zürich, Switzerland, 2011; Available online: https://www.research-collection.ethz.ch/bitstream/handle/20.500.11850/39167/eth-3088-01.pdf (accessed on 28 November 2023)ERSA Conference Papers.
- Calvert, S.; Minderhoud, M.; Taale, H.; Wilmink, I.; Knoop, V. Traffic Assignment and Simulation Models. 2016. Available online: https://www.researchgate.net/publication/287958614_Traffic_Assignment_and_Simulation_Models (accessed on 29 November 2023).
- Shan, R.; Zhong, M.; Lu, C. Comparison Between Traditional Four-Step & Activity-Based Travel Demand Modeling—A Case Study of Tampa, Florida. In Proceedings of the Second International Conference on Transportation Information and Safety, Wuhan, China, 29 June–2 July 2013; pp. 627–633. [Google Scholar] [CrossRef]
- Khan, N.A.; Habib, M.A. Microsimulation of Mobility Assignment within an Activity-Based Travel Demand Forecasting Model. Transp. A Transp. Sci. 2023, 19, 1983664. [Google Scholar] [CrossRef]
- PTV Vissim. Available online: https://www.ptvgroup.com/en/products/ptv-vissim (accessed on 28 November 2023).
- Citilab. Available online: https://www.bentley.com/software/cube/ (accessed on 28 November 2023).
- TransModeler SE. Available online: https://www.caliper.com/TransModeler/transmodeler-se-analysis-software.htm (accessed on 28 November 2023).
- Drabicki, A.; Szarata, A.; Kucharski, R. Suppressing the Effects of Induced Traffic in Urban Road Systems: Impact Assessment with Macrosimulation Tools—Results from the City of Krakow (Poland). Transp. Res. Procedia 2020, 47, 131–138. [Google Scholar] [CrossRef]
- TransModeler. Available online: https://www.caliper.com/TransModeler/default.htm (accessed on 28 November 2023).
- PTV Visum. Available online: https://www.ptvgroup.com/en/products/ptv-visum (accessed on 28 November 2023).
- EMME. Available online: https://www.bentley.com/software/emme/ (accessed on 28 November 2023).
- Wang, Y.; Szeto, W.Y.; Han, K.; Friesz, T.L. Dynamic Traffic Assignment: A Review of the Methodological Advances for Environmentally Sustainable Road Transportation Applications. Transp. Res. Part B Methodol. 2018, 111, 370–394. [Google Scholar] [CrossRef]
- Bliemer, M.C.J.; Raadsen, M.P.H.; Brederode, L.J.N.; Bell, M.G.H.; Wismans, L.J.J.; Smith, M.J. Genetics of Traffic Assignment Models for Strategic Transport Planning. Transp. Rev. 2017, 37, 56–78. [Google Scholar] [CrossRef]
- DYNAMEQ. Available online: https://www.bentley.com/software/dynameq/ (accessed on 28 November 2023).
- Ben-Akiva, M.; Bierlaire, M. Discrete Choice Methods and Their Applications to Short Term Travel Decisions. In Handbook of Transportation Science; Hall, R.W., Ed.; International Series in Operations Research & Management Science; Springer: Boston, MA, USA, 1999; pp. 5–33. ISBN 978-1-4615-5203-1. [Google Scholar]
- Bierlaire, M. A Short Introduction to Biogeme. 2023. Available online: https://transp-or.epfl.ch/documents/technicalReports/Bier23.pdf (accessed on 29 November 2023).
- Brooker, A.; Gonder, J.; Lopp, S.; Ward, J. ADOPT: A Historically Validated Light Duty Vehicle Consumer Choice Model. 2015. Available online: https://www.sae.org/publications/technical-papers/content/2015-01-0974/ (accessed on 29 November 2023).
- Mehdizadeh, M.; Nordfjaern, T.; Klöckner, C.A. A Systematic Review of the Agent-Based Modelling/Simulation Paradigm in Mobility Transition. Technol. Forecast. Soc. Chang. 2022, 184, 122011. [Google Scholar] [CrossRef]
- Axhausen, K.W.; Horni, A.; Nagel, K. (Eds.) The Multi-Agent Transport Simulation MATSim; Ubiquity Press: London, UK, 2016. [Google Scholar]
- Muratori, M.; Jadun, P.; Bush, B.; Bielen, D.; Vimmerstedt, L.; Gonder, J.; Gearhart, C.; Arent, D. Future Integrated Mobility-Energy Systems: A Modeling Perspective. Renew. Sustain. Energy Rev. 2020, 119, 109541. [Google Scholar] [CrossRef]
- Preface to the Third Edition. In Theory of Modeling and Simulation, 3rd ed.; Zeigler, B.P., Muzy, A., Kofman, E., Eds.; Academic Press: Cambridge, MA, USA, 2019; pp. xxi–xxii. ISBN 978-0-12-813370-5. [Google Scholar]
- Petri, C.A. Kommunikation mit Automaten. 1962. Available online: http://edoc.sub.uni-hamburg.de/informatik/volltexte/2011/160/pdf/diss_petri.pdf (accessed on 29 November 2023).
- Casas, P.F.I. Formal Languages for Computer Simulation: Transdisciplinary Models and Applications, 1st ed.; IGI Global: Hershey, PA, USA, 2013; ISBN 978-1-4666-4369-7. [Google Scholar]
- Yeon, H.; Eom, T.; Jang, K.; Yeo, J. DTUMOS, Digital Twin for Large-Scale Urban Mobility Operating System. Sci. Rep. 2023, 13, 5154. [Google Scholar] [CrossRef]
- Semanjski, I.C. Smart Urban Mobility: Transport Planning in the Age of Big Data and Digital Twins. In Smart Urban Mobility: Transport Planning in the Age of Big Data and Digital Twins; Elsevier: Amsterdam, The Netherlands, 2023; pp. 1–257. [Google Scholar] [CrossRef]
- Open Data Hub Analytics. Available online: https://analytics.opendatahub.com/ (accessed on 19 May 2024).
- Sargent, R.G. Verification and Validation of Simulation Models. J. Simul. 2013, 7, 12–24. [Google Scholar] [CrossRef]
- Fonseca Casas, P. Using Specification and Description Language to Define and Implement Discrete Simulation Models. 2010. Available online: https://upcommons.upc.edu/handle/2117/8341 (accessed on 29 November 2023).
- Brade, D. Enhancing Modeling and Simulation Accreditation by Structuring Verification and Validation Results. In Proceedings of the 2000 Winter Simulation Conference Proceedings (Cat. No.00CH37165), Orlando, FL, USA, 10–13 December 2000; Volume 1, pp. 840–848. [Google Scholar]
- ITU. Available online: https://www.itu.int/en/about/Pages/default.aspx (accessed on 28 January 2024).
- Bolzano Andamento Demografico e “Bolzano 2023—La Città in Cifre”/Comunicati Stampa/Novità/Città Di Bolzano—Città Di Bolzano. Available online: https://opencity.comune.bolzano.it/Novita/Comunicati-stampa/Andamento-demografico-e-Bolzano-2023-La-citta-in-cifre (accessed on 16 May 2024).
- Urban Resilience—A Global Infrastructure Initiative. Available online: https://urbanresilience.eu/es/ (accessed on 4 June 2024).
- HBEFA—Handbook Emission Factors for Road Transport. Available online: https://www.hbefa.net/ (accessed on 25 October 2024).
- Lydia Van Aert Digital Twinning Is SimCity with Real Cities. Available online: https://www.cursor.tue.nl/en/news/2021/maart/week-4/digital-twinning-is-simcity-with-real-cities/ (accessed on 7 November 2023).
- Bachechi, C. Digital Twins for Urban Mobility. Commun. Comput. Inf. Sci. 2022, 1652, 657–665. [Google Scholar] [CrossRef]
- Attaran, M.; Celik, B.G. Digital Twin: Benefits, Use Cases, Challenges, and Opportunities. Decis. Anal. J. 2023, 6, 100165. [Google Scholar] [CrossRef]









Disclaimer/Publisher’s Note: The statements, opinions and data contained in all publications are solely those of the individual author(s) and contributor(s) and not of MDPI and/or the editor(s). MDPI and/or the editor(s) disclaim responsibility for any injury to people or property resulting from any ideas, methods, instructions or products referred to in the content. |
© 2024 by the authors. Licensee MDPI, Basel, Switzerland. This article is an open access article distributed under the terms and conditions of the Creative Commons Attribution (CC BY) license (https://creativecommons.org/licenses/by/4.0/).
Share and Cite
Grotto, A.; Casas, P.F.i.; Zubaryeva, A.; Sparber, W. Formalizing Sustainable Urban Mobility Management: An Innovative Approach with Digital Twin and Integrated Modeling. Logistics 2024, 8, 117. https://doi.org/10.3390/logistics8040117
Grotto A, Casas PFi, Zubaryeva A, Sparber W. Formalizing Sustainable Urban Mobility Management: An Innovative Approach with Digital Twin and Integrated Modeling. Logistics. 2024; 8(4):117. https://doi.org/10.3390/logistics8040117
Chicago/Turabian StyleGrotto, Andrea, Pau Fonseca i Casas, Alyona Zubaryeva, and Wolfram Sparber. 2024. "Formalizing Sustainable Urban Mobility Management: An Innovative Approach with Digital Twin and Integrated Modeling" Logistics 8, no. 4: 117. https://doi.org/10.3390/logistics8040117
APA StyleGrotto, A., Casas, P. F. i., Zubaryeva, A., & Sparber, W. (2024). Formalizing Sustainable Urban Mobility Management: An Innovative Approach with Digital Twin and Integrated Modeling. Logistics, 8(4), 117. https://doi.org/10.3390/logistics8040117

