Highlights
What are the main findings?
- For current supply chain disruptions, only AM production of entire orthopedic shoes is viable.
- Hybrid solutions, where only components or tools are AM produced, seem not viable.
- Low prices and a perfect digital design are hard requirements for an AM SC.
What is the implication of the main finding?
- Research how traditional craftsmanship can be embedded into digital designs is required.
- Introducing AM may not be sufficient for SC performance improvement in orthopedic shoes.
- More mature and developed AM technologies in future can improve lead time significantly.
Abstract
Background: Additive manufacturing (AM) for patient-specific medical care products offers great opportunities. However, evidence about the supply chain (SC) performance impact based on empirical data is limited. Methods: In this case study, we gathered real-life data about a traditional manufacturing orthopedic shoe SC and developed future scenarios in which AM is introduced at various points and with different degrees of penetration in the SC. Results: Presently, AM can only replace traditional manufacturing of tools and shoe components at a higher total cost. However, with maturing technology, the complete AM production of orthopedic shoes is expected to become feasible. Theoretically, that could disrupt existing SCs, eliminating 70% of the SC steps, improving SC lead time by 90%, and altering SC relations. However, certain thresholds currently prevent disruption. Specifically, the AM of complete orthopedic shoes has to become possible, manufacturing prices have to drop, and traditional craftsmanship has to be integrated into the digital product design. Conclusions: A framework for transition pathways, including directions for future research, is formed. Findings provide valuable insights for scholars and decision makers in the patient-specific products industry, health insurance providers, and healthcare policy makers to be better prepared by adjusting SC designs, relationships, and remuneration programs while AM technology develops towards maturity.
1. Introduction
The world we live in changes at an ever-increasing pace. A digitizing society, sustainability issues, changing consumer behavior, and a growing and aging population are all examples of changes that require supply chains (SCs) to adapt continuously. A SC can be described as the collection of stakeholders involved in the stream of materials, finances, and data from the origin to the user and back. Supply chain management is a diffuse domain that overlaps many other fields, such as human resource management and information and communication technology. Supply chain management aims to create customer value and competitive advantage [1]. A SC requires a design consisting of decisions about warehousing, manufacturing, transportation modalities, ICT systems, human resources, and assortment [2]. Traditionally, the performance of an SC is measured by cost and responsiveness [3].
The World Economic Forum refers to the collection of technological developments changing society as part of ‘the fourth industrial revolution’ [4]. These developments include robotization, autonomous vehicles, artificial intelligence, augmented reality, big data, blockchain, and, most relevant to this article, additive manufacturing (AM). AM is a group of technologies, where the material is added layer by layer instead of subtractive manufacturing, where pieces of material are removed from a solid piece [5]. Currently, many different AM applications exist [6], such as patient-specific healthcare products, which is the topic of this article.
Healthcare costs in developed countries are high and keep rising. Healthcare spending in the EU jumped from 8.8% in 2008 to 9.6% of GDP in 2017, which is still well below 17.2% of spending in the United States [7]. According to the Dutch Ministry of Health, Welfare and Sport, healthcare costs in The Netherlands are expected to double to 174 billion Euros in 2040 (compared to 2015). One-third of these projected costs originate from an aging and growing population, while two-thirds can be attributed to other factors, mainly technological advancements—for instance, new medicines and equipment [8]. Although technological developments are a significant cause of rising healthcare spending, they also offer an opportunity to reduce costs. In the Netherlands, health insurance companies reimburse healthcare expenses. These insurers stimulate health providers to reduce these costs by reducing the amount that can be reimbursed. This article investigates how implementing AM can reduce healthcare provider SC costs.
We conducted a case study at a Dutch orthopedic shoe manufacturer that uses traditional manufacturing techniques. Their treatment reimbursement drops 3–5% yearly, which they compensate for by implementing process optimization through standardization and (partial) outsourcing. Therefore, we investigated the possible performance impact and cost-effectiveness of implementing AM at various points and with different SC penetration degrees. AM production of both tools and components of the shoes is already possible, and AM production of entire orthopedic shoes is forthcoming. To understand the challenges associated with orthopedic shoe manufacturing, we gathered real-life data about the current SC processes. We also gathered information about developments in AM to develop future scenarios, which we evaluated in terms of cost and lead time performance. The overall objective of this study is to analyze the implications of implementing AM in a Dutch orthopedic shoe manufacturer. More specific research questions for this study are:
- RQ1: How can AM be implemented in the orthopedic shoe supply chain?
- RQ2: How will AM affect the cost and lead time now and in the future?
- RQ3: Which hurdles have to be eliminated for AM to deliver positive SC outcomes?
Previous research describes the lack of knowledge about the effects of AM on SCs as a gap in the literature that needs to be addressed [9,10,11]. Three transformation pathways for the digital encapsulation of artifacts in SC management have been described [12]. By this, they mean digitally capturing the ‘genes’ of products, which in the simplest form includes product design and manufacturing process information but can also include customer and life cycle information. The pathways are (i) Independence: AM enables the production of unique products independently of others. (ii) Redistribution: activities will be reallocated among supply chain actors, and some will become redundant. (iii) Interactivity: meaning that actors will interact by way of the product in design, make, and delivery. In line, we develop propositions that build on and operationalize the pathways. We investigate an existing SC and develop future SC scenarios to validate the propositions. This article contributes to the academic knowledge base by identifying the effects of AM in an SC for shifting from incremental to disruptive penetration and addressing thresholds that need to be eliminated for pathways to succeed in our particular case study context. We show that disruptive changes are necessary to make a business case for AM in orthopedic shoe manufacturing. In other words, merely exchanging traditional manufacturing for digital manufacturing does not improve SC performance, but using digital technology to redesign the chain drastically does. Although our case study initially explores the potential disruptive impact of digital manufacturing technologies on healthcare systems and the findings cannot be transferred to a broader context, our findings provide insights that can help decision makers in the patient-specific products industry, health insurance providers and healthcare policy makers to be better prepared by adjusting SC designs, relationships, and remuneration programs while AM technology develops towards maturity.
2. Literature Review
A well-designed SC is essential to any business to ensure a competitive position. To establish such a ‘winning organization’, managers should select the best SC participants and define the roles and relationships within the SC [13]. The SCOR model [3] established a common language for SC professionals and scholars, which has improved the ability to benchmark processes and performances. A SC produces products and services, and its performance is measured in terms of a combination of outcomes: cost, responsiveness (lead time), assets, reliability, flexibility, resilience, security, sustainability, and innovation [3,14]. In this research, for simplicity reasons, we assess the traditional and measurable outcomes’ cost’ and ‘lead time’ in line with previous research [15].
Technological developments incrementally or disruptively influence SCs and force companies to adapt their SC designs. Over the past decade, this has mainly been due to the digitalization of SCs. Büyüközkan and Göçer [16] defined a digital SC as a smart and value-driven process that generates business with novel (information) technology and analytical processes. Digitalization may disrupt business models and change the game of the actors within the SC [13]. For example, more traditional shopping (bricks) has widely been taken over by internet shopping (clicks). Such digital SCs are likely to require fewer steps, a concept called ‘SC disintermediation’ [17], thus enabling faster response and requiring less inventory.
One of the technologies digitizing SCs is AM, a cluster of technologies, where the material is added layer by layer. AM is also known as 3-D printing and, depending on the application, as rapid prototyping (RP), rapid tooling (RT), and rapid manufacturing (RM) [5]. AM was invented in the 1980s, and at first, plastics were mainly used for printing. AM was first commercialized in the early 1990s to manufacture prototypes (RP). With advancing technology, other materials (metal alloys and heat-resistant polymers) became ‘printable’ and, in the late 1990s, AM was also applied for the manufacturing of tools (RT). Once costs decreased and quality improved, the manufacturing of final products (RM) became possible in the late 2000s. Rayna and Striukova [18] now consider RP and RT applications to be ‘mature’, in contrast to RM applications which are not yet mature.
Today, there are still many problems preventing the roll-out of AM. Verboeket and Krikke [10] developed a roadmap specifying the bottlenecks hindering AM from reaching its full potential. Notwithstanding these potential hurdles, many high-quality final product applications do already exist, including the manufacturing of (spare) parts with complex geometries for industrial and aeronautic applications [19,20,21,22], customized consumer products [6,23,24], houses [25,26,27] and patient-specific medical care products, for instance, hearing aids, surgical tools and implants [28,29,30].
The shoe industry has also embraced AM. RP and visual models have been around for many years. RT applications include the manufacture of molds [31] and lasts [32]. Currently, best practices for the AM production of complete shoes can be found in the sports industry. That is driven by growing customer demand and rising product performance requirements, alongside AM’s ability to personalize and manufacture the complex geometries of cushions and supports [33]. Sports applications include the Adidas Futuregraft [34] and the New Balance 990 Sport shoe [35], which use AM to manufacture shoe elements such as the midsole. Nike uses AM to manufacture the uppers [36]. Peak Sports has manufactured complete shoes by combining powder bed fusion and material extrusion processes [37]. Applications of entirely additively manufactured fashion shoes also exist, although the quality is doubtful [38,39]. In the array of patient-specific medical care products, AM of complete orthopedic shoes is not yet possible, but examples of AM-produced shoe elements exist, including insoles [40,41] and orthotics [42]. A high-quality digital design is imperative for orthopedic shoes and includes the (3D) geometrical data (foot geometry) and the functional data—for instance, modeling of movement and the kind of support needed [43]. Related to this, Veltink et al. [44] described the measuring of movements, and Dong et al. [45] reported cases where single material lattice geometry has been simulated using the finite element method and verified with experimental testing for the 3D printing of soles. Unnecessary manufacturing of orthopedic shoes can be avoided by creating simulations using machine learning and big data. Dorschky et al. [46] described the use of these kinds of simulations for the production of midsoles and suggest that these methods should become more accurate over time.
We used the SCOR categories [3] and the definitions provided by Verboeket and Krikke [10] to detail the effects of AM on supply chains and develop SC design propositions to be tested. We took the current traditional manufacturing SC as the starting point (details of the traditional supply chain, please see Section 3.1); in future scenarios, we will use AM to replace one or more process steps. Since there are no studies related to additive manufacturing in orthopedic supply chains, general AM supply chain literature is studied. These propositions are created based on general AM literature and tested in future scenarios where AM is embedded in an orthopedic shoe supply chain. Therefore, the validation of the propositions is context dependent, and results cannot be transferred to other supply chains without additional research.
Plan refers to the supply chain configuration decisions that must be taken when introducing AM. AM may make SCs shorter and simpler [47,48,49,50]. Moreover, since no product unique tools and know-how are required, and only one kind of raw material is required, which can be delivered on-site before design and manufacturing, the traditional design–manufacture–deliver order can change [51]. Our first design proposition is:
p1: Implementing AM in a traditional manufacturing SC will make SCs shorter and simpler.
Source includes the supplier-related decisions that must be taken when introducing AM in SCs. Implementing AM in a traditional manufacturing SC will affect the suppliers’ base. Due to the reduction in SC steps, fewer and different suppliers will be required [26,52]. Moreover, strong relationships will be needed with the new and remaining suppliers [51,53,54]. While the relevance of parts suppliers diminishes, the relevance of IT and raw material suppliers increases [55,56,57]. To prevent high machine investments and high production costs due to inefficient machine usage, the demand of single companies—who, by themselves, lack sufficient demand—can be bundled by contracting manufacturing out to a 3D printing services supplier [56,58,59] which, based on demand, may alternate between the role of outsourcer and subcontractor may share capacity [60]. Our second design proposition is:
p2: Implementing AM in a traditional manufacturing SC changes and reduces the need for suppliers. However, strong relationships are needed with the remaining suppliers.
Make includes the manufacturing-related decisions. AM enables complex-shaped products to be manufactured in one run, thus reducing the need for assembly. Within the limited physical dimensions, AM machines can produce any desired shape without specific tools, reducing the need for equipment and buildings [15,61,62,63]. Therefore, our third design proposition is:
p3: Implementing AM in a traditional manufacturing SC reduces the need for equipment and buildings.
Although the implementation of AM is a promising way forward, many hurdles still exist: since products are built bit by bit, AM is relatively slow compared to traditional mass manufacturing [20,27,64]. Accordingly, throughputs are low, while machine costs are relatively high [65,66], while traditional economies of scale only partly apply [67]. Automation levels are low [25,26] and the layer-by-layer application of material can result in problems with the mechanical aspects of the product [68]. Moreover, manufacturing processes can be unstable and the output unreliable [65]. Post-processing is necessary to correct the rough product exterior and product sizes are limited to the machine’s build envelope [69,70]. These manufacturing issues can cause product quality issues, e.g., inexactness [58,71], strength and endurance issues [66,72], as well as part safety issues [73].
Deliver refers to decisions related to storage and distribution. In an AM SC, products are ‘digital’ until the moment of production. Therefore, it follows that if manufacturing takes place on-site and at the moment of consumption, digital storage and distribution will replace physical storage and distribution [15,25,56,69]. Digital storage of designs requires IT systems but no physical warehousing [74]. Digital distribution requires an IT infrastructure but easily bypasses physical boundaries. Furthermore, AM products are manufactured from one raw material and raw materials likewise (relatively) easily bypass physical boundaries. Therefore, AM products can reach tough-to-reach locations (e.g., polar areas or war zones), improving SC lead time [53,75,76]. Inventory will shift from final products to raw materials [9,24,55] thus reducing the need for (and cost of) warehouses [74], material handling [30,59,77] and final product inventory. When manufacturing occurs close to the point of use, transportation requirements are reduced [20,78,79]. That leads to the fourth proposition:
p4: Implementing AM in a traditional manufacturing SC will shift physical storage and distribution to digital storage and distribution. That reduces the need for material handling and transportation and will, in turn, reduce SC costs and decrease SC lead time.
Return refers to closed-loop supply chain -related decisions [80]. AM only applies material where required. That allows for the manufacturing of hollow constructions, which, compared to traditional manufacturing, may reduce raw materials usage by 30% and 60% [26,77]. AM can also stretch the product life through (on-site) repair [25]. Using one kind of raw material allows unused material to be reused in subsequent manufacturing cycles. Moreover, AM allows for the use of recycled materials and reduces emissions, energy use, and carbon footprints [48,64,72,81,82,83]. The fifth design proposition is:
p5: Implementing AM in a traditional manufacturing SC reduces the need for raw materials and reduces emissions and carbon footprints.
However, many raw material-related bottlenecks still exist [84]: difficulties in combining various materials [85], inadequate material properties [27,51,79], high prices [11,58,66], and unreliable quality between shipments due to a lack of standardization [69]. Moreover, compared to traditional manufacturing, a relatively limited amount of different material types exists [19,68,71]. The high cost and complexity of material development may cause that. However, more materials may become available [70].
Enable refers to decisions related to IT systems and human resources. Prerequisites for an AM SC are a digital file, a repository for the storage of files, and internet tools that enable co-creation, thus involving customers in the design phase [23,24,83,86]. Here, protecting the designs from unintended use is a challenge [74] and existing IT infrastructures may not be sufficient to support the transportation of digital files [69].
Compared to AM—where one machine produces many different shapes—traditional manufacturing requires different techniques, e.g., milling, grinding, and drilling. When changing to AM, people need to gain new knowledge about AM techniques but require less knowledge about traditional techniques [67,82,84]. Jobs will change, and due to reduced physical handling, less personnel and management may be required [28,63,85]. Our sixth proposition is:
p6: Implementing AM in a traditional manufacturing SC reduces the need for knowledge about traditional techniques but increases the need for knowledge about AM. Jobs change, and less personnel are required, enabling IT systems to include digital files and repositories.
A lack of knowledge about designing for AM is considered to be problematic [54,65,77,84]. Other relevant issues include how clients feel about AM (and whether they provide consent for AM to be used), the absence of machine operators, a potential reluctance to adapt to new work processes, insufficient management back-up, and insufficient confidence in the equipment and raw material suppliers [65,66].
In Table 1, we match the propositions with the pathways as suggested by Holmström [12].
Table 1.
Match propositions with digital encapsulation enabled pathways.
Note that in the Discussion Section, we re-connect pathways and discuss the validity of the propositions but then use the case results instead of the literature. Note that the scope of the propositions is limited to the case study and similar business settings.
3. Methodology
We combined case study research and scenario analysis. During the case study phase, we studied a problem in its context and collected data about the existing (traditional manufacturing) SC. In the scenario analysis phase, we designed future scenarios, where AM is implemented to different degrees in the SC.
3.1. Case Study
Case study research is a field of investigation that thoroughly researches a phenomenon’s context. To ensure research rigor, we followed the instructions provided by Meredith [87] and Yin [88] and used logical models and time study maps to analyze the data. The case study method does not allow for the confirmation of propositions. However, it allows for the proving of invalid ones.
In the Dutch healthcare system, a patient with foot problems is sent to a medical specialist via a general practitioner. The specialist diagnoses the patient and determines the required medical care. After the health insurance company approves the cost, patients arrive at our case company, who then provide support soles, orthoses, or orthopedic shoes. Our case company is one of the Dutch market leaders in orthopedic healthcare, established in the early twentieth century. The case company employs 90 full-time equivalents and has a yearly turnover of EUR 10 M with five production locations and 35 sales points spread out over the Netherlands. Orthopedic shoes can vary from minor adjustments to mass-manufactured shoes to 100% custom-made (personalized), hand-made shoes. In our research, we focus on the latter. That means that no standard last or footbed models cannot be utilized. Custom-made orthopedic shoes are manufactured in five stages (Figure 1).
Figure 1.
Manufacturing stages.
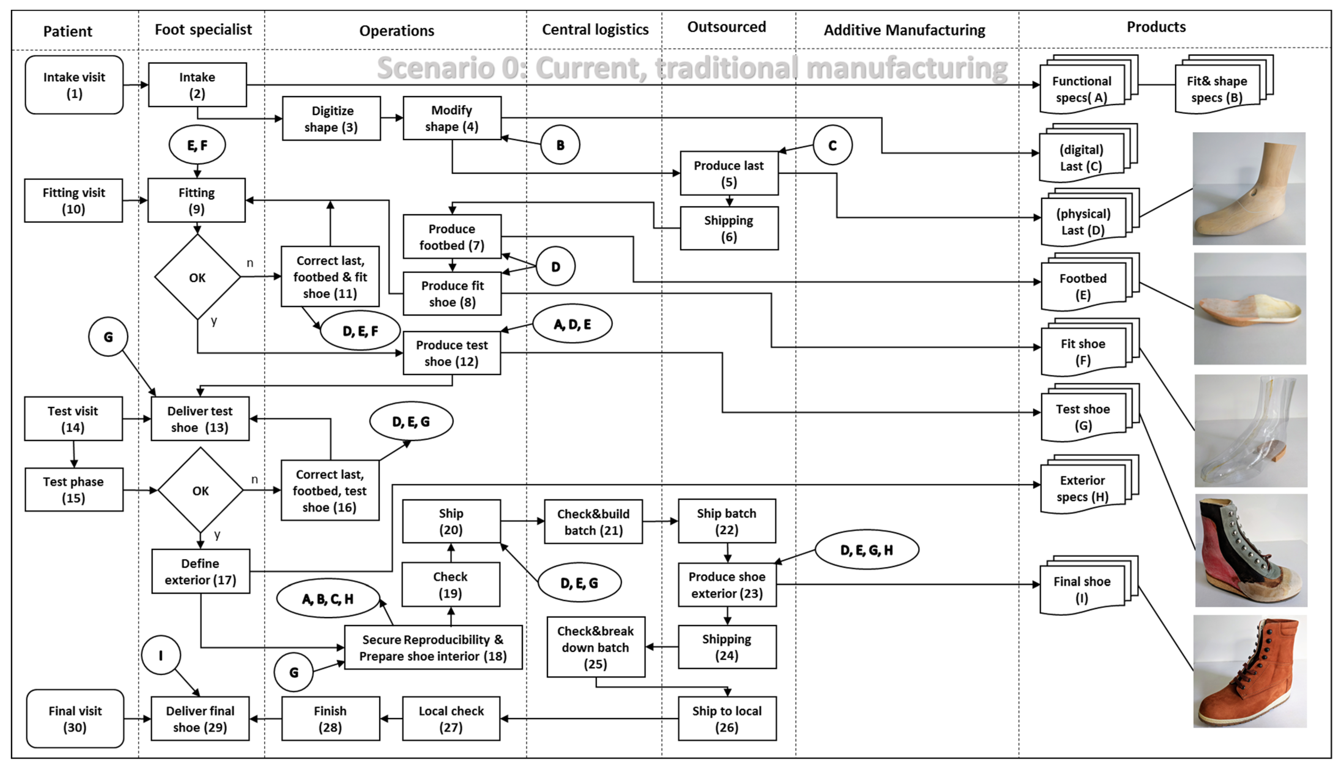
The feet are scanned and casted during an initial visit to determine the shape and functional specifications. These specifications are used to build a digital shape of the last. The digital file is sent to an external company that produces wooden lasts. The last is used as a manufacturing tool in the next stages, which include manufacturing the footbed, fitting shoe, test shoe, and leather outer shell of the final shoe, which is outsourced to East-Asia. Post-manufacturing, the last is stored in a warehouse for future use. During manufacturing, the initial design is iteratively improved until the shoe fits well and the patient is satisfied. A detailed SC flow is included in Figure 2, which shows baseline Scenario 0.
Figure 2.
Current process flow (Scenario 0). The number refers to the order of the process steps and capital letters input of products for the process.
The healthcare insurer pays for the shoes. Due to rapidly rising healthcare costs, insurers reduce the remuneration yearly. The case company has been forced to compensate for the income loss by cutting costs, for instance, by implementing process standardization and outsourcing parts of the manufacturing process to countries that provide cheap labor, increasing the order lead time. The case company understands that the remuneration reductions will not stop while recognizing that traditional cost-cutting options are ending. They will need to reinvent their business model to survive and envision a future, where they can maintain their good patient relations and in-depth knowledge about treating foot problems while outsourcing all manufacturing activities. This research aims to determine the role AM plays in this envisioned future.
For the data collection, we followed the guidelines Yin [88] provided by drawing up the (current) supply chain processes and gathering volume, lead time, and cost information for each process step. The calculations we used will be explained in the Section ‘Calculations’. The CEO of the orthopedic shoe manufacturer was our primary source of data. Using interviews (and company-internal data), the orthopedic shoe manufacturer’s CEO provided the current process flow and the related process data. In cooperation with the first author (primary researcher), the shoe manufacturer’s CEO developed the future scenarios. The orthopedic shoe manufacturer’s Operations Manager and the Digital Design Specialist verified the current processes, process data, and future scenarios. We also obtained data from one of the leading 3D printing suppliers in the Netherlands, which uses the powder bed fusion process for polyamide material and serves as an intermediary for other AM techniques. The CEO of the 3D printing company was our data source. He is well-informed about the AM market since he has held this position for over six years. Using interviews and company internal data, the 3D printing service supplier’s CEO, from his point of view, verified the future scenarios and provided the AM cost data for the future scenarios. The latter will be elaborated on in the ‘The Future Developments in AM Cost’ section.
3.2. Scenarios
Scenario analysis [89] is a helpful method that can be used to create and rationalize upcoming opportunities [90]. Sodhi [91] mentions three phases in strategic SC planning: designing, calculating, and validating the scenarios. These steps are explained next.
The base case (Scenario 0) consists of the current SC (traditional manufacturing) processes. The future scenarios differ regarding two variables: (1) AM increasingly penetrating the SC and (2) future developments in AM cost. The empirically obtained data were used as input for the scenario analysis.
3.2.1. AM Increasingly Penetrating the SC
As mentioned, the first author and the orthopedic shoe manufacturer co-created future scenarios that were iteratively improved until a consensus was reached. The changes included adding and deleting process steps to reflect the reality of the situation. Table 2 explains the future scenario where AM increasingly penetrates the SC. Introducing AM in the chain does not automatically eliminate upstream components (or tools). For instance, the last and footbed are still required when the fitting shoe is AM produced (Scenario 3). It is also worth noting that the current design is imperfect, and the final product is created through ‘fitting’ iterations. However, a ‘perfect’ digital design is a prerequisite for input for AM since iterations of AM products are either complicated or impossible, according to the interviewed experts. For instance, the current material used for the last is wood, which is easy to adjust using cutting tools, in contrast to the plastic typically used in additive manufacturing. The leather parts used for the final shoes are also easily manually iteratively adjustable to fit the patient, again in contrast to additively manufactured plastics. We, therefore, developed scenarios including the ‘fitting’ iteration process (Scenarios 0 through 4a) and excluding the fitting iteration process (Scenarios 4b and 5).
Table 2.
Future scenarios.
Outsourcing AM to 3D printing service suppliers is a common practice for companies who lack economies of scale to invest in AM [60]. Since the case companies’ volumes are limited (1500 pairs/year), we used outsourced AM in the modeling.
3.2.2. The Future Developments in Advancing AM and Digitization
The scenarios in Table 2 will become valid once the technology has sufficiently matured, which will happen once the hurdles that prevent the roll-out of AM have been resolved [10]. In line with Jiang et al. [92]—who created scenarios using AM in 2030—we took a current (2020), mid- (2025) and long-term view (2030) in each scenario in order to determine what extent these hurdles are expected to be solved at each of these time points. We clustered the hurdles mentioned in Section 2 into (a) AM technical hurdles, (b) AM cost developments, and (c) digital design hurdles.
(a) AM technical hurdles include the fact that it is hard to combine various materials; inadequate material properties; inconsistent quality between shipments; a limited amount of different material types; slow AM; low throughputs; required post-processing; limited product sizes; unstable and untrustworthy manufacturing processes; poor mechanical characteristics; inexact products; rough surface; insufficient strength and endurance, and parts safety issues.
To assess the technical feasibility of AM production in the various scenarios, taking into account the hurdles mentioned above, we developed a 7-point Likert scale [93] completed by the 3D-printing supplier (who has expertise in this area). The results are outlined in Supplementary Materials Table S1. Currently, AM production of the test and final shoe is not considered possible. Therefore, for the remainder of this article, we excluded Scenarios 4a, 4b, and 5 in 2020 yet included these scenarios in 2025 and 2030.
(b) AM cost barriers are due to high raw material and machining costs. We requested the 3D-printing suppliers’ expert opinion about future developments in terms of cost estimates of AM components, see Table S2, and used this information in the scenario calculations. The robustness of the AM cost modeling was checked by conducting a sensitivity analysis (see Section 4.5).
(c) To assess the feasibility of digital design in the various scenarios, bearing in mind the lack of knowledge in this area, we constructed a 7-point Likert scale [93] completed by the CEO of the case company and a digital design specialist. A digital design includes geometrical and functional information, e.g., support positioning (hard elements) and comfortable positioning (soft elements). We projected a 95–98% first time right. As the results in Supplementary Materials Table S3 show, digital design knowledge is likely possible in 2020 and will mature such that it will be possible in 2030. We, therefore, included all scenarios for further analysis.
3.3. Calculations
We calculated the SC cost for manufacturing one pair of shoes and used the cost, lead time, and volume required for each SC step. In line with the total SC management costs [3], we also included the costs for AM production, transportation, outsourcing, materials, human resources (HR), facilities, and equipment. The SC cost and lead time results were calculated using spreadsheet software, and the third author verified all calculations. The cost of a pair of shoes for scenarios 0–5 was calculated by Formula (1).
Equipment and facilities were available at 2000 h/year and for human resources at 1200 h/year. We used the company’s internal accountancy data, e.g., the depreciation periods or the monthly lease rates in instances where equipment was leased. If the equipment is only used for orthopedic shoes, the costs were determined by dividing the yearly cost by the yearly order volume. Similarly, the facility costs were based on the m2 cost and time used. Facilities are assumed to be leased and include cleaning, heating, lighting, and basic interior costs. Material and outsourcing costs were calculated based on the orthopedic shoe manufacturers’ CEO’s informed estimates. The equipment, facilities, and HR are assumed to be available for other tasks unrelated to orthopedic shoes. The ‘smart’ design software cost is set at 10,000 EUR/y.
Note that scenario costs are intended to be used for scenario comparison. The ‘real’ costs would be approximately 50% higher since our calculation model excludes the costs for overheads, financing, under-utilized equipment, human resources and machines, and failure costs. The SC lead time calculation was calculated with the Formula (2):
For more details about calculations, please see the Supplementary Materials Table S4 Assumptions for calculations and Table S5 Calculations for Scenario 0.
4. Results
The codes [p_number] indicate the related design propositions in this section.
4.1. SC Process Steps Analysis
Figure 3 shows the added and deleted process steps. For details of added and deleted steps, see Figure 2 and Figures S1–S6 from Supplementary Materials.
Figure 3.
Number of steps in each scenario.
In Scenarios 1 through 4a, some ‘old’ traditional manufacturing steps are replaced by ‘new’ AM steps. Hence, the need for (traditional) knowledge [p6], equipment, and facilities [p3] is reduced. The number of process steps increases due to the addition of digital modification steps for each component, which require IT tools and AM design knowledge [p6]. With the decrease in traditionally manufactured components, fewer (traditional) raw materials and parts suppliers are needed [p5]. Outsourced traditional last manufacturing is replaced by outsourced AM [p2]. The shipping transactions increase from four (base case) to five (Scenario 4a) [p5]. Physical storage of the lasts is still required [p4].
In Scenario 4b, the number of process steps decreases from 34 (Scenario 4a) to 26, due to the elimination of the fitting shoe, footbed, and related digital modification, transportation [p4], and corrections. Raw materials for the fitting shoe are unnecessary [p5] and compared to Scenario 4a, no changes are needed concerning knowledge, IT design tools [p6], equipment, facilities [p3], and supplier relations [p2].
Due to the elimination of all upstream tools and components, Scenario 5 (complete shoe AM) shows a 70% reduction in the number of SC process steps (compared to the base case), making the SC much more straightforward and shorter [p1]. No specific facilities are required except for the foot specialist room [p3]. No traditional manufacturing machines and tools are required, as these are replaced by one (outsourced) AM machine [p3]. The number of suppliers reduces from six (base case) to two [p2], which suggests an increased dependency on the 3D printing supplier [p2]. The material handling activities are reduced, and transportation steps are reduced from four (base case) to one [p4]. Moreover, since all transportation occurs in the Netherlands, the related emissions and carbon footprints will likely decrease [p5]. Dependency on the digital design, including the required IT systems and associated knowledge [p6], increases since the quality-improvement iterations are eliminated.
4.2. Cost and Lead Time Analysis
The SC lead time is identical in 2020, 2025, and 2030. For Scenarios 0, 1, 2, and 3, the lead time is comparable because the AM production and transportation time of the last footbed and the fitting shoe is comparable to that of traditional manufacturing. The lead time increase in Scenario 4a is due to slower AM production (24 h) and transportation (24 h) as compared to the faster traditional manufacturing (11 h) without transportation. Scenario 4b is slightly faster than 4a due to reduced transportation. In Scenario 5, the SC lead time decreases by about 90% compared to Scenario 0, due to eliminating 70% of the SC process steps [p4]. A key contributor to the SC lead time in Scenarios 0–4b is the outsourced traditional manufacturing of the outer shell to an East Asian partner, which takes 360 h. Figure 4 shows the SC cost and lead time performances.
Figure 4.
Cost and lead time results.
Compared to the base case, in 2020, none of the AM scenarios were cost-competitive. In 2025, only Scenario 1 is cost-competitive. In 2030, Scenario 1 improves the cost performance by EUR 15, and Scenario 5 by 131 EUR [p4].
In Scenario 4b, the ‘fitting process steps’ are eliminated. The costs attributed to the fitting process ((cost Scenario 4a)–(cost Scenario 4b)) are EUR 327 (2025) and EUR 272 (2030). Nevertheless, the costs attributed to the fitting process in traditional manufacturing are approximately EUR 60 (steps 8 through 11, see Supplementary Materials Figures S1–S4). The difference between EUR 327/EUR 272 and EUR 60 is explained by the fact that AM of the test shoe allows for eliminating the fitting shoe and footbed, while in traditional manufacturing, these steps are still needed. Eliminating these fitting process steps is only possible if a high-quality design exists. The EUR 131 cost reduction in Scenario 5 is attributed to introducing AM in a traditional SC and introducing the (high-quality) digital design. Therefore, the lack of a high-quality design can be seen as a threshold currently preventing the effective implementation of AM.
4.3. Cost Components
In Figure 5, AM represents the cumulated AM production costs. Since more components are AM produced in Scenarios 1 to 5, the costs attributed to AM rise. In 2030, two-thirds of the SC costs are attributed to AM, indicating an increased dependency on the 3D printing supplier [p2]. Since the AM component costs are predicted to decrease in 2025 and 2030 (Table S2), the AM cost portion drops over time. However, it is predicted that after 2030, the costs will not decrease anymore, or the very minor decrease is related to economies of scale of making the footbed. The cost of 2020 estimated costs of that year. Predictions were estimated in 2020 and verified at the beginning of 2024, and estimates remain the same for 2025 and 2030. Costs for 2035 were estimated in 2024, which shows that the cost decrease will almost stop.
Figure 5.
Cost breakdown (EUR) of the scenarios.
Outsourced includes the outsourced traditional manufacturing costs of the last and the outer shell. Compared to the base case, these costs drop in the other scenarios due to eliminating traditional manufacturing of the last and the outer shell, thus reducing the dependency on these suppliers [p2].
Transportation relates to transportation costs. Scenario 4a includes an additional transportation step, making the cost slightly higher than in the other scenarios. The cost drops to EUR 10 in Scenario 5 [p4], indicating a reduction in transportation-related emissions and carbon footprints [p5].
Material costs include the raw materials costs for the cast, footbed, fitting, and test shoe. The costs reduce with the increasing penetration of AM, indicating a reduced need for warehousing and inventory of raw materials [p4, p5]. The remaining material costs in Scenarios 4b and 5 are related to the cast. The AM raw material costs are an integral part of the AM category.
Human Resources costs relate to the foot specialists, machine operators and digital designers. These costs are comparable in Scenarios 2 and 3, but the focus shifts away from machine operators to digital designers. Scenario 4a requires fewer test shoe machine operators but more test shoe digital designers. The cost drop-in Scenario 4b is due to eliminating fitting tasks (foot specialists) and corrections (machine operators). Scenario 5 costs are related to foot specialists and digital designers [p6].
Facility costs include treatment and digital designer rooms, production cells, and logistic operations. Due to eliminating production activities, the cost of production cells is reduced in Scenarios 2, 3, and 4a. It diminishes further still in Scenario 4b (due to a reduced need for treatment rooms and corrections in production cells). The cost of Scenario 5 consists of treatment and digital designer room costs [p3].
Equipment costs encompass IT and production equipment costs. The increase in Scenarios 2, 3, and 4a is due to the new smart design software [p6], although fewer grinding and vacuum machines, presses, and ovens [p3] are required. Scenario 4b requires less smart design software (for the footbed and fitting shoe), production machines (reduced rework), and tables and software (reduced fitting). The cost of Scenario 5 consists of IT hardware and (smart design) software costs [p3, p6].
4.4. Sensitivity Analysis—Costs
The future AM costs (Supplementary Materials Table S2) are forecasts and should be treated cautiously. Moreover, it should be noted that with the increasing penetration of AM, the costs attributed to AM increase. We, therefore, checked the robustness of the AM cost modeling by conducting a sensitivity analysis on AM cost elasticity, see Supplementary Materials Figures S7–S9. Table 3 sets out the minimal percentages by which the (estimated) AM production costs must drop for the total SC costs to compete with the base case scenario. This means that the total SC costs have to drop below EUR 908.
Table 3.
Cost competitiveness.
If the AM cost for the last (Scenario 1) drops to EUR 90, AM becomes cost-competitive with traditional manufacturing. AM of the last and footbed (Scenario 2) may become cost-competitive with traditional manufacturing if the AM cost drops below 68–79%. The required AM cost drops in Scenarios 3 and 4a are significant (22–43%), and are not, we feel, realistically achievable. AM of the test shoe (Scenario 4b) may become cost-competitive with traditional manufacturing if the AM cost drops to 64–92%. AM of the complete shoe (Scenario 5) becomes cost-competitive if the AM production cost drops below EUR 630 per pair of shoes, which, according to the authors, should become feasible by 2030.
4.5. Sensitivity Analysis—Lead Time
The lead time of the Scenarios 0–4b varies between 465 and 512 h. A key contributor to the SC lead time in Scenarios 0–4b is the outsourced traditional manufacturing of the outer shell to an East Asian partner, which takes 360 h. Alternatively, outsourcing to a geographically closer supplier (possible in all Scenarios 0 through 4b) can reduce this to approximately 120 h. In that case, the lead time improvement of Scenario 5 would still be 77% compared to the base case. Note that in the past, manufacturing used to be insourced at the case company. However, due to the continues cost pressure posed by the healthcare insurers (see Section 1. Introduction), nearshoring will likely cause cost-increase effects. The lead time of Scenario 5 is approximately 53 h, mainly made up of 24 h of (outsourced) additive manufacturing plus 24 h for (outsourced) shipping. Alternatively, this scenario’s lead time may be reduced by approximately 24 h when additive manufacturing is insourced. That, however, imposes new business risks since heavy investments in equipment and knowledge are required. The business model implications are touched upon in the Discussion Section. Table 4 summarizes the lead time sensitivity analysis.
Table 4.
Lead time sensitivity.
5. Discussion
The benefits of Scenario 1 seem limited. The cost performance is competitive with the base case when the AM last production cost drops below EUR 90. However, the digital design is currently imperfect. While corrections to a (traditional) wooden last are made easily, it is unclear how this would work with an AM-produced last. The advantages of Scenario 2 also appear doubtful. The SC costs may become cost-competitive if AM manufacturing costs drop. However, traditionally manufactured footbeds are iteratively adjusted to the patient’s needs, and such alterations may be more difficult to achieve using AM. Achieving (cost) benefits with Scenario 3 also appears unrealistic. Moreover, a new fitting shoe can be quickly traditionally manufactured in-house, while AM is slower. Scenario 4a worsens SC performance. In addition, the correction of traditionally manufactured test shoes involves skilled craftsmanship, and this will be absent when using AM. Although Scenario 4b may become cost-competitive with the base case, it presents extensive risks since there is a high dependency on the availability of a ‘perfect’ digital design. Finally, the benefits—and risks—associated with Scenario 5 are great. The SC costs appear to be competitive with traditional manufacturing costs, while the lead time improvement is tremendous. The existing roles, relations, facilities, and tools change completely, i.e., the SC is disrupted. Implementing AM in the SC in Scenarios 1 to 4b merely causes incremental effects while also introducing uncertainties. It is only competitive if AM costs drop significantly. In contrast, in Scenario 5, the SC AM causes disruptive effects and may significantly improve SC performance, thus outweighing the potential risks. Our analysis shows that disruption depends on the ability of AM to produce high-quality orthopedic shoes (at acceptable costs) and the ability to create high-quality (‘perfect’) digital designs since the costs associated with the trial and error quality-optimization procedures need to be eliminated. Figure 6 depicts the evolution of the various scenarios.
Figure 6.
From incremental to disruptive SC change.
Scenario 5 may significantly impact future business models: In the current situation, the case company owns the customer and healthcare insurer relations and—comparable to its competitors—orchestrates the process of customer order to end product, where parts of the production chain are in- and outsourced. The implications of introducing (cost and quality) mature AM in an orthopedic shoe supply chain likely offer significant opportunities and risks for the orthopedic shoe industry, where the role of the orthopedic shoe manufacturer may change in various directions. We mention the following: (1) The role of process–orchestrator. Here, the shoe manufacturer brings added value by translating their specialist knowledge about foot treatment into a ‘perfect’ digital design supported by IT systems. However, the immaturity of AM production and digital design poses significant business risks. Related to this, a key challenge will be digitizing the shoemaker’s craftsmanship. For this purpose, we envision IT tools and historical databases applying data analytics to uncover analytical relationships instead of causal relationships [94]. (2) The role of (additive) manufacturer. In the scenario analyses, 1–5 outsourced AM was assumed. However, alternatively, the case company can develop towards an AM orthopedic shoe production specialist. In that case, current competitors may outsource their production to the case company, leading to improved economies of scale and scope. A new business opportunity may be penetrating the personalized non-orthopedic shoe market. Increased risks include investments in AM machines, related pre- and post-processing equipment, and buildings. Also, new AM production-related knowledge will have to be obtained. In order to obtain a comprehensive view, the AM-related operations and supply chain decisions when switching from traditional to additive manufacturing as discussed by Framinan et al. [95], who distinguish the design, planning and operating phase, can be considered. In the ‘design phase’, the amount, type, and organization needed to deal with the demand needs to be decided upon. In the ‘planning phase’, the decisions on the specific AM technology, the allocation of the products in the network, the order acceptance and scheduling, and the AM nesting need to be made. Finally, in the ‘operating phase’, the build orientation and parametrization of the AM technology must be decided.
Note that additively manufactured orthopedic shoes will only become competitive if the cost and functionality of the shoe are at least as good as the traditionally manufactured shoe. However, it is likely that—with comparable functionality—the look and feel of additively manufactured shoes will vary from traditionally manufactured shoes. Once cost and (functional) quality competitive AM shoes become available, the patient can choose between additively and traditionally manufactured shoes. So why and when will patients choose additively manufactured shoes over traditionally manufactured shoes? As described in the Case Study Section, the healthcare insurer pays for orthopedic shoes and, therefore, has a strong guiding role in purchasing orthopedic shoes. Considering that the primary business reason for this study is the industry-wide cost pressure (3–5% yearly reduced treatment reimbursement, see Introduction Section), the authors consider a likely scenario that, after a period where traditionally and additively manufactured orthopedic shoes co-exist, the better cost performance of AM will lead to coercively imposed AM technology by the healthcare insurers.
Next, we evaluate the propositions. Note that the scope of the propositions is limited to the case study and to a similar business setting.
p1: Implementing AM in a traditional manufacturing SC will make SCs shorter and simpler.
Proposition 1 is untrue for Scenarios 1, 2, 3, 4a and 4b. AM production steps replace the traditional manufacturing steps, and steps are added for digital modification. Hence, the total amount of steps increases. Although the number of process steps decreases in Scenario 4b, the elimination of the fitting steps is attributed to the ‘perfect’ digital design, not to the implementation of AM. In contrast, Proposition 1 is true for Scenario 5. Compared to the base case, there is a 70% reduction in the SC process steps, making the SC much simpler and shorter.
p2: Implementing AM in a traditional manufacturing SC changes and reduces the need for suppliers. However, strong relationships are needed with the remaining suppliers.
Proposition 2 is true for all scenarios. With the rising penetration of AM, fewer components are traditionally manufactured in-house; hence, the need for (in-house) raw materials—and, therefore, the need for those suppliers—is reduced. They are replaced by one 3D printing services supplier and new IT software suppliers. The traditional supplier base is further reduced in Scenario 5, while dependency on 3D printing and IT suppliers increases.
p3: Implementing AM in a traditional manufacturing SC reduces the need for equipment and buildings.
Proposition 3 is true for all scenarios. With the increasing penetration of AM, fewer production machines (and less space) are required. Fewer machines and facilities are needed at the 3D printing supplier.
p4: Implementing AM in a traditional manufacturing SC will shift physical storage and distribution to digital storage and distribution. This reduces the need for material handling and transportation and will, in turn, reduce SC costs and decrease SC lead time.
Proposition 4 is untrue for Scenarios 1 to 4b. In these scenarios, the traditional manufacturing material handling and transportation activities are replaced by similar AM tasks while the SC cost and lead time performances worsen. Moreover, the eliminated steps of Scenario 4b are not attributed to the introduction of AM but rather to the digital design. In contrast, Proposition 4 is true for Scenario 5. Here, it is likely that AM production will become cost-competitive with traditional manufacturing. The material handling and transportation activities are reduced and the SC lead time improves significantly.
p5: Implementing AM in a traditional manufacturing SC reduces the need for raw materials and reduces emissions and carbon footprints.
Proposition 5 is untrue for Scenarios 1, 2, 3 and 4a. Although fewer raw materials are used for traditional manufacturing, more raw materials are required for AM production. The number of shipping transactions (and emissions and footprints) stays the same at 4 and even increases to 5 in Scenario 4a. Proposition 5 is partly true for Scenario 4b since, compared to Scenario 4a, the need for raw materials for the fitting shoe reduces. Proposition 5 is true for Scenario 5. Since the final shoe is manufactured in one run, raw materials for the last components are not required. Transportation (along with the related emissions and carbon footprints) reduces. Note that our analysis does not include the entire SC footprint of raw materials and emissions, which depend on the chosen AM technology.
p6: Implementing AM in a traditional manufacturing SC reduces the need for knowledge about traditional techniques but increases the need for knowledge about AM. Jobs change and less personnel are required, enabling IT systems to include digital files and repositories.
Proposition 6 is true for all scenarios. As AM increasingly penetrates the SC, ‘old’ traditional manufacturing steps are replaced by ‘new’ AM steps, thus reducing the need for (traditional) knowledge. New digital modification steps require staff with AM design knowledge and IT tools to replace the eliminated processes. Eliminating the costly fitting process in Scenario 4b and 5 requires investments in smart software to analyze large amounts of data.
Our research shows that merely replacing SC steps with AM does not improve SC performance. However, complete SC redesign, as shown in Scenario 5, does. What does that mean for the transformation pathways? Our research provides evidence for all three pathways, but mainly for the disruptive Scenario 5. We, therefore, feel that literature fails to appreciate that pathways can be incremental and disruptive. We show that only the latter applies to orthopedic shoes and suspect a similar effect in other highly customized (personalized) contexts, such as food.
Moreover, pathways influence more stages in the life cycle than usually discussed in the literature, which focuses on design, manufacturing, delivery, and use. Indeed, these are the steps that change the most, but that does not mean that other steps are irrelevant. Following SCOR logic [3] and in line with recent literature on, e.g., circular economy [96,97], we add three stages (source, return and enable in column 2) to the framework. Due to increased uncertainty and sustainability issues, we also suggest resilience is a fourth transition pathway (column 6) and adjusted the transition pathways framework provided by Holmström et al. [12]. Table 5 presents this new framework and includes possible topics for future research. These future research topics result from both the case study and the literature study. The source (case study/literature study) is specified between brackets in the table.
Table 5.
A new framework for transformation pathways with examples for future research.
Note that only disruptive transition pathways are expected to be effective. Hence, future research should focus on disruptive innovations in these areas.
6. Conclusions
The societal issue driving this research is the rise of healthcare costs and the belief that innovative technology can help design financially sustainable healthcare. We formulated three research questions for this research: (RQ1) How can AM be implemented in the orthopedic shoe supply chain? (RQ2) How will AM affect the cost and lead time now and in the future? (RQ3) Which hurdles must be eliminated for AM to deliver positive SC outcomes? We investigated the effects of introducing AM in a traditional manufacturing orthopedic shoe SC. We found that incremental and disruptive effects are possible. Incremental effects appear when AM is introduced to produce tools and components. Unexpectedly, this increases the amount of SC steps and has negative cost and lead time effects. Disruptive effects appear when AM of the final shoes becomes possible, which is expected to be in five to ten years from now. In this scenario, 70% of the SC steps become redundant and lead time increases by 90%. A ‘perfect’ digital design is required for this to work, and AM (outsourced) production costs need to drop below EUR 630 per pair. In line with this, we suggest the need for research into how traditional craftsmanship can be embedded into digital designs and envision uncovering analytical relationships in patient data. Related to this, Friesike et al. [98], mention ‘design remixing’, where new models are created using elements of existing designs. We acknowledge that total SC costs would be significantly higher than the AM production cost of EUR 630 and reiterate that our calculation model excluded indirect costs. In line with Durach et al. [65], who indicate that customers’ perception of AM is relevant, alongside issues of consent, we also recommend research into patient acceptance of 3D printed shoes.
Every research has limitations, and so does this one. High uncertainty is related to the cost of future scenarios. Although a sensitivity analysis was performed on the results, and the costs were validated by the third author (a 3D printing expert), note that these costs are estimates based on the 3D-printing supplier’s expert opinion. We recommend a Delphi study involving a large number of experts to reduce this uncertainty. Moreover, the findings of this research can be used by practitioners and policy makers but cannot be directly generalized to the level of all supply chains utilizing AM, which is inherent to the exploratory nature of this case study in the digital manufacturing field. Related, it should be noted that validation of the propositions is context dependent and results cannot be generalized to other industries without additional research. Also note that although we connect our case results to the pathways of Holmström et al. [12] (and add one), we do not provide a method to implement these paths. The ‘jump’ from a traditional to a full AM supply chain may be (too) much asked from companies without proper guidance.
Moreover, for simplicity reasons, we assessed the scenarios on the traditional and measurable outcomes’ cost’ and ‘lead time’, which, at the time of the research execution, made sense. However, considering that this research was conducted before the global COVID-19 pandemic while awareness of climate change has increased, in retrospective SC, resilience and sustainability would have been considered, too. One future research aspect would be utilizing two dimensions: SCOR processes (source, make, deliver and return) and performance standards adapted from original SCOR (cost, quality, delivery and flexibility) to additively manufactured orthopedic shoes [99].
The academic world benefits from our research since we explore the conditions for SC disruption and the importance of disruptive innovations. A major finding of this research is that merely introducing AM may not be sufficient for SC performance improvement. Within the case study context, we demonstrate that digitizing supply chains is only beneficial if both AM and high-quality digital designs are implemented. In line with Mandolla et al. [100]—who combine AM and blockchain—a digital combination of AM and data analytics is therefore required to achieve the desired benefits. Healthcare providers—orthopedic shoe manufacturers, in particular—can benefit from our results by gaining a more comprehensive understanding of the required business model adjustments. Healthcare policy makers and insurers can benefit from this research by understanding how AM may support the design of sustainable healthcare systems once the technology has sufficiently matured. We stress that the findings of this single case study cannot be transferred to other contexts without additional research.
Supplementary Materials
The following supporting information can be downloaded at: https://www.mdpi.com/article/10.3390/logistics8020049/s1, Figure S1: Process flow Scenario 1. AM of the last; Figure S2: Process flow Scenario 2. AM of the footbed; Figure S3: Scenario 3. AM of the fitting shoe; Figure S4: Process flow Scenario 4a. AM of the test shoe (including fitting process); Figure S5: Process flow Scenario 4b. AM of the test shoe (excluding fitting process); Figure S6: Process flow Scenario 5. AM of the final shoe; Figure S7: Effect of AM cost on total SC costs (2020);Figure S8: Effect of AM cost on total SC costs (2025); Figure S9. Effect of AM cost on total SC costs (2030). Table S1: AM feasibility; Table S2: Cost estimates AM components in €; Table S3: Digital design feasibility;Table S4: Assumptions for calculation; Table S5: Calculations for Scenario 0. Detailed process flow for different scenarios, cost estimates for AM components and the effect of AM cost on total SC costs are provided as supplementary material.
Author Contributions
Conceptualization, V.V. and H.K.; Methodology, V.V., H.K. and M.S.; Validation, H.K. and M.S.; Formal analysis, V.V.; Investigation, V.V.; Writing—original draft, V.V.; Writing—review & editing, H.K. and M.S. All authors have read and agreed to the published version of the manuscript.
Funding
This research was partly funded by Academy of Finland, grant number 325509 (DiDiMinH). Fontys University of Applied Sciences paid APC.
Data Availability Statement
Please see Supplementary Materials for data about the research.
Acknowledgments
The authors would like to thank the anonymous sources at the orthopedic shoe manufacturer and the 3D printing service supplier for their valuable contributions. This article is part of the doctoral dissertation of the first author of this article, and it is in the dissertation as it was submitted at the time of the dissertation.
Conflicts of Interest
The authors declare no conflict of interest.
References
- Mentzer, J.T.; DeWitt, W.; Keebler, J.S.; Min, S.; Nix, N.W.; Smith, C.D.; Zacharia, Z.G. Defining Supply Chain Management. J. Bus. Logist. 2001, 22, 1–25. [Google Scholar] [CrossRef]
- Chopra, S.; Meindl, P. Supply Chain Management Strategy, Planning, and Operation, Global Edition, 5th ed.; Pearson: London, UK, 2013. [Google Scholar]
- APICS. Supply Chain Operating Reference (SCOR) Model. 2018. Available online: http://www.apics.org/apics-for-business/frameworks/scor (accessed on 1 April 2024).
- Schwab, K. The Fourth Industrial Revolution; Random House USA Inc.: New York, NY, USA, 2017. [Google Scholar]
- ISO/ASTM 52900: 2015 (ASTM F2792); Additive Manufacturing—General Principles—Terminology. ISO: Geneva, Switzerland; ASTM: West Conshohocken, PA, USA, 2015.
- Maresch, D.; Gartner, J. Make disruptive technological change happen-The case of additive manufacturing. Technol. Forecast. Soc. Chang. 2018, 155, 119216. [Google Scholar] [CrossRef]
- OECD/EU. Health at a Glance: Europe 2018: State of Health in the EU Cycle; OECD Publishing: Paris, France, 2018. [Google Scholar] [CrossRef]
- RIVM. Public Health Foresight Report 2018—A Healthy Prospect; National Institute for Public Health and the Environment: Bilthoven, The Netherlands, 2018. Available online: http://www.vtv2018.nl/ (accessed on 1 April 2024).
- Holmström, J.; Holweg, M.; Khajavi, S.H.; Partanen, J. The direct digital manufacturing (r)evolution: Definition of a research agenda. Oper. Manag. Res. 2016, 9, 1–10. [Google Scholar] [CrossRef]
- Verboeket, V.; Krikke, H. The disruptive impact of additive manufacturing on supply chains: A literature study, conceptual framework and research agenda. Comput. Ind. 2019, 111, 91–107. [Google Scholar] [CrossRef]
- Waller, M.A.; Fawcett, S.E. Click Here to Print a Maker Movement Supply Chain: How Invention and Entrepreneurship Will Disrupt Supply Chain Design. J. Bus. Logist. 2014, 35, 99–102. [Google Scholar] [CrossRef]
- Holmström, J.; Holweg, M.; Lawson, B.; Pil, F.K.; Wagner, S.M. The digitalization of operations and supply chain management: Theoretical and methodological implications. J. Oper. Manag. 2019, 65, 728–734. [Google Scholar] [CrossRef]
- Fawcett, S.E.; Waller, M.A. Supply Chain Game Changers—Mega, Nano, and Virtual Trends—And Forces That Impede Supply Chain Design (i.e., Building a Winning Team). J. Bus. Logist. 2014, 35, 157–164. [Google Scholar] [CrossRef]
- Melnyk, S.; Davis, E.; Spekman, R.; Sandor, J. Outcome-Driven Supply Chains. Sloan Manag. Rev. 2010, 33–38. Available online: https://sloanreview.mit.edu/article/outcome-driven-supply-chains/ (accessed on 1 April 2024).
- Verboeket, V.; Khajavi, S.; Krikke, H.; Salmi, M.; Holmström, J. Additive Manufacturing for Localized Medical Parts Production: A Case Study. IEEE Access 2021, 9, 25818–25834. [Google Scholar] [CrossRef]
- Büyüközkan, G.; Göçer, F. Digital Supply Chain: Literature review and a proposed framework for future research. Comput. Ind. 2018, 97, 157–177. [Google Scholar] [CrossRef]
- Mills, J.F.; Camek, V. The risks, threats and opportunities of disintermediation: A distributor’s view. Int. J. Phys. Distrib. Logist. Manag. 2004, 34, 714–727. [Google Scholar] [CrossRef]
- Rayna, T.; Striukova, L. From rapid prototyping to home fabrication: How 3D printing is changing business model innovation. Technol. Forecast. Soc. Chang. 2016, 102, 214–224. [Google Scholar] [CrossRef]
- Atzeni, E.; Salmi, A. Economics of additive manufacturing for end-usable metal parts. Int. J. Adv. Manuf. Technol. 2012, 62, 1147–1155. [Google Scholar] [CrossRef]
- Gebler, M.; Schoot Uiterkamp, A.J.M.; Visser, C. A global sustainability perspective on 3D printing technologies. Energy Policy 2014, 74, 158–167. [Google Scholar] [CrossRef]
- Heinen, J.J.; Hoberg, K. Assessing the potential of additive manufacturing for the provision of spare parts. J. Oper. Manag. 2019, 65, 810–826. [Google Scholar] [CrossRef]
- Khajavi, S.H.; Partanen, J.; Holmstrom, J.; Tuomi, J. Risk reduction in new product launch: A hybrid approach combining direct digital and tool-based manufacturing. Comput. Ind. 2015, 74, 29–42. [Google Scholar] [CrossRef]
- Bogers, M.; Hadar, R.; Bilberg, A. Additive manufacturing for consumer-centric business models: Implications for supply chains in consumer goods manufacturing. Technol. Forecast. Soc. Chang. 2016, 102, 225–239. [Google Scholar] [CrossRef]
- Eyers, D.R.; Potter, A.T. E-commerce channels for additive manufacturing: An exploratory study. J. Manuf. Technol. Manag. 2015, 26, 390–411. [Google Scholar] [CrossRef]
- Ford, S.; Despeisse, M. Additive manufacturing and sustainability: An exploratory study of the advantages and challenges. J. Clean. Prod. 2016, 137, 1573–1587. [Google Scholar] [CrossRef]
- Kothman, I.; Faber, N. How 3D printing technology changes the rules of the game: Insights from the construction sector. J. Manuf. Technol. Manag. 2016, 27, 932–943. [Google Scholar] [CrossRef]
- Wagner, S.M.; Walton, R.O. Additive manufacturing’s impact and future in the aviation industry. Prod. Plan. Control 2016, 27, 1124–1130. [Google Scholar] [CrossRef]
- Emelogu, A.; Marufuzzaman, M.; Thompson, S.M.; Shamsaei, N.; Bian, L. Additive manufacturing of biomedical implants: A feasibility assessment via supply-chain cost analysis. Addit. Manuf. 2016, 11, 97–113. [Google Scholar] [CrossRef]
- Giannatsis, J.; Dedoussis, V. Additive fabrication technologies applied to medicine and health care: A review. Int. J. Adv. Manuf. Technol. 2009, 40, 116–127. [Google Scholar] [CrossRef]
- Huang, S.H.; Liu, P.; Mokasdar, A.; Hou, L. Additive manufacturing and its societal impact: A literature review. Int. J. Adv. Manuf. Technol. 2013, 67, 1191–1203. [Google Scholar] [CrossRef]
- Chung, S.; Im, Y.; Jeong, H.; Jeong, D.; Cho, K.; Lee, S.; Choi, B.; Choi, H. Rapid fabrication of aluminum shoe mold using vacuum sealed casting process. J. Mater. Process. Technol. 2003, 142, 326–333. [Google Scholar] [CrossRef]
- Amza, C.; Zapciu, A.; Popescu, D. 3D-Printed shoe last for bespoke shoe manufacturing. In MATEC Web of Conferences; EDP Sciences: Les Ulis, France, 2019. [Google Scholar]
- Meier, M.; Tan, K.H.; Lim, M.K.; Chung, L. Unlocking innovation in the sport industry through additive manufacturing. Bus. Process Manag. J. 2019, 25, 456–475. [Google Scholar] [CrossRef]
- Adidas. Adidas Breaks the Mould with 3D-Printed Performance Footwear. 2015. Available online: https://www.adidas-group.com/en/media/news-archive/press-releases/2015/adidas-breaks-mould-3d-printed-performance-footwear/ (accessed on 1 April 2024).
- Forbes. New Balance to Begin Using 3D-Printed Soles in Latest Sneaker Designs. 2019. Available online: https://www.forbes.com/sites/simonogus/2019/06/30/new-balance-to-begin-using-3d-printed-soles-in-latest-sneaker-designs (accessed on 1 April 2024).
- Dezeen. Nike Unveils “World’s First” Running Shoes with 3D-Printed Uppers. 2018. Available online: https://www.dezeen.com/2018/04/21/nike-unveils-3d-printed-running-shoes-london-marathon/ (accessed on 1 April 2024).
- 3D Printing Industry. Peak Sport Presents Sneakers Using 3D Printing beyond the Midsole. 2019. Available online: https://3dprintingindustry.com/news/peak-sport-presents-sneakers-using-3d-printing-beyond-the-midsole-158472/ (accessed on 1 April 2024).
- Kim, S.; Seong, H.; Her, Y.; Chun, J. A study of the development and improvement of fashion products using a FDM type 3D printer. Fash. Text. 2019, 6, 9. [Google Scholar] [CrossRef]
- Vanderploeg, A.; Lee, S.-E.; Mamp, M. The application of 3D printing technology in the fashion industry. Int. J. Fash. Des. Technol. Educ. 2017, 10, 170–179. [Google Scholar] [CrossRef]
- Salles, A.S.; Gyi, D.E. Delivering personalized insoles to the high street using additive manufacturing. Int. J. Comput. Integr. Manuf. 2013, 26, 386–400. [Google Scholar] [CrossRef]
- Salles, A.S.; Gyi, D.E. An evaluation of personalized insoles developed using additive manufacturing. J. Sports Sci. 2013, 31, 442–450. [Google Scholar] [CrossRef]
- Jordan, J.M. Additive manufacturing (“3D printing”) and the future of organizational design: Some early notes from the field. J. Organ. Des. 2019, 8, 5. [Google Scholar] [CrossRef]
- Nachtigall, T.R.; Tomico, O.; Wakkary, R.; Wensveen, S.; van Dongen, P.; Tentoff van Norten, L. Towards ultra personalized 4D printed shoes. In Proceedings of the Extended Abstracts of the 2018 CHI Conference on Human Factors in Computing Systems, Montreal, QC, Canada, 21–26 April 2018. [Google Scholar]
- Veltink, P.H.; Slycke, P.; Hemssems, J.; Buschman, R.; Bultstra, G.; Hermens, H. Three dimensional inertial sensing of foot movements for automatic tuning of a two-channel implantable drop-foot stimulator. Med. Eng. Phys. 2003, 25, 21–28. [Google Scholar] [CrossRef]
- Dong, G.; Tessier, D.; Zhao, Y.F. Design of Shoe Soles Using Lattice Structures Fabricated by Additive Manufacturing. In Proceedings of the Design Society: International Conference on Engineering Design; Cambridge University Press: Cambridge, UK, 2019. [Google Scholar]
- Dorschky, E.; Krüger, D.; Kurfess, N.; Schlarb, H.; Wartzack, S.; Eskofier, B.M.; van den Bogert, A.J. Optimal control simulation predicts effects of midsole materials on energy cost of running. Comput. Methods Biomech. Biomed. Eng. 2019, 22, 869–879. [Google Scholar] [CrossRef] [PubMed]
- Khajavi, S.; Ituarte, I.; Jaribion, A.; An, J.; Chua, C.K.; Holmström, J. Impact of Additive Manufacturing on Supply Chain Complexity. In Proceedings of the Annual Hawaii International Conference on System Sciences, Maui, HI, USA, 7–10 January 2020. [Google Scholar]
- Li, Y.; Jia, G.; Cheng, Y.; Hu, Y. Additive manufacturing technology in spare parts supply chain: A comparative study. Int. J. Prod. Res. 2017, 55, 1498–1515. [Google Scholar] [CrossRef]
- Meisel, N.A.; Williams, C.B.; Ellis, K.P.; Taylor, D. Decision support for additive manufacturing deployment in remote or austere environments. J. Manuf. Technol. Manag. 2016, 27, 898–914. [Google Scholar] [CrossRef]
- Tien, J.M. The Next Industrial Revolution: Integrated Services and Goods. J. Syst. Sci. Syst. Eng. 2012, 21, 257–296. [Google Scholar] [CrossRef]
- Petrick, I.J.; Simpson, T.W. 3D Printing Disrupts Manufacturing. Res. Technol. Manag. 2013, 56, 12. [Google Scholar] [CrossRef]
- Meyer, M.; Glas, A.; Eßig, M. Systematic review of sourcing and 3D printing: Make-or-buy decisions in industrial buyer-supplier relationships. Manag. Rev. Q. 2021, 71, 723–752. [Google Scholar] [CrossRef]
- De la Torre, N.; Espinosa, M.M.; Domínguez, M. Rapid Prototyping in Humanitarian Aid To Manufacture Last Mile Vehicles Spare Parts: An Implementation Plan. Hum. Factors Ergon. Manuf. Serv. Ind. 2016, 26, 533–540. [Google Scholar] [CrossRef]
- Oettmeier, K.; Hofmann, E. Impact of additive manufacturing technology adoption on supply chain management processes and components. J. Manuf. Technol. Manag. 2016, 27, 944–968. [Google Scholar] [CrossRef]
- Barz, A.; Buer, T.; Haasis, H.-D. Quantifying the effects of additive manufacturing on supply networks by means of a facility location-allocation model. Logist. Res. 2016, 9, 13. [Google Scholar] [CrossRef]
- Holmström, J.; Partanen, J.; Tuomi, J.; Walter, M. Rapid manufacturing in the spare parts supply chain: Alternative approaches to capacity deployment. J. Manuf. Technol. Manag. 2010, 21, 687–697. [Google Scholar] [CrossRef]
- Mellor, S.; Hao, L.; Zhang, D. Additive manufacturing: A framework for implementation. Int. J. Prod. Econ. 2014, 149, 194–201. [Google Scholar] [CrossRef]
- Berman, B. 3-D printing: The new industrial revolution. Bus. Horiz. 2012, 55, 155–162. [Google Scholar] [CrossRef]
- Holmström, J.; Partanen, J. Digital manufacturing-driven transformations of service supply chains for complex products. Supply Chain Manag. Int. J. 2014, 19, 421–430. [Google Scholar] [CrossRef]
- Hedenstierna, C.P.T.; Disney, S.M.; Eyers, D.R.; Holmström, J.; Syntetos, A.A.; Wang, X. Economies of collaboration in build-to-model operations. J. Oper. Manag. 2019, 65, 753–773. [Google Scholar] [CrossRef]
- Chin, K.-S. Implementation of rapid Prototyping technology—A Hong Kong manufacturing industry’s perspective. Int. J. Adv. Manuf. Technol. 1998, 14, 570–579. [Google Scholar] [CrossRef]
- Chua, C.K.; Lee, C.W.; Hong, K.H. Rapid prototyping in the development of optical pickup unit. Int. J. Adv. Manuf. Technol. 2005, 25, 484–492. [Google Scholar] [CrossRef]
- Khajavi, S.H.; Partanen, J.; Holmstrom, J. Additive manufacturing in the spare parts supply chain. Comput. Ind. 2014, 65, 50–63. [Google Scholar] [CrossRef]
- Yang, S.; Zhao, Y.F. Additive manufacturing-enabled design theory and methodology: A critical review. Int. J. Adv. Manuf. Technol. 2015, 80, 327–342. [Google Scholar] [CrossRef]
- Durach, C.F.; Kurpjuweit, S.; Wagner, S.M. The impact of additive manufacturing on supply chains. Int. J. Phys. Distrib. Logist. Manag. 2017, 47, 954–971. [Google Scholar] [CrossRef]
- Dwivedi, G.; Srivastava, S.K.; Srivastava, R.K. Analysis of barriers to implement additive manufacturing technology in the Indian automotive sector. Int. J. Phys. Distrib. Logist. Manag. 2017, 47, 972–991. [Google Scholar] [CrossRef]
- Baumers, M.; Holweg, M. On the economics of additive manufacturing: Experimental findings. J. Oper. Manag. 2019, 65, 794–809. [Google Scholar] [CrossRef]
- Ngo, T.D.; Kashani, A.; Imbalzano, G.; Nguyen, K.T.Q.; Hui, D. Additive manufacturing (3D printing): A review of materials, methods, applications and challenges. Compos. Part B 2018, 143, 172–196. [Google Scholar] [CrossRef]
- Chekurov, S.; Metsä-Kortelainen, S.; Salmi, M.; Roda, I.; Jussila, A. The perceived value of additively manufactured digital spare parts in industry: An empirical investigation. Int. J. Prod. Econ. 2018, 205, 87–97. [Google Scholar] [CrossRef]
- Kretzschmar, N.; Chekurov, S.; Salmi, M.; Tuomi, J. Evaluating the Readiness Level of Additively Manufactured Digital Spare Parts: An Industrial Perspective. Appl. Sci. 2018, 8, 1837. [Google Scholar] [CrossRef]
- Moore, S.S.; O’Sullivan, K.J.; Verdecchia, F. Shrinking the Supply Chain for Implantable Coronary Stent Devices. Ann. Biomed. Eng. 2016, 44, 497–507. [Google Scholar] [CrossRef] [PubMed]
- Chiu, M.C.; Lin, Y.H. Simulation based method considering design for additive manufacturing and supply chain An empirical study of lamp industry. Ind. Manag. Data Syst. 2016, 116, 322–348. [Google Scholar] [CrossRef]
- Neely, E.L. The Risks of Revolution: Ethical Dilemmas in 3D Printing from a US Perspective. Sci. Eng. Ethics 2016, 22, 1285–1297. [Google Scholar] [CrossRef]
- Rogers, H.; Baricz, N.; Pawar, K.S. 3D printing services: Classification, supply chain implications and research agenda. Int. J. Phys. Distrib. Logist. Manag. 2016, 46, 886–907. [Google Scholar] [CrossRef]
- Khajavi, S.H.; Tetik, M.; Mohite, A.; Peltokorpi, A.; Li, M.; Weng, Y.; Holmström, J. Additive Manufacturing in the Construction Industry: The Comparative Competitiveness of 3D Concrete Printing. Appl. Sci. 2021, 11, 3865. Available online: https://www.mdpi.com/2076-3417/11/9/3865 (accessed on 1 April 2024). [CrossRef]
- Pérès, F.; Noyes, D. Envisioning e-logistics developments: Making spare parts in situ and on demand: State of the art and guidelines for future developments. Comput. Ind. 2006, 57, 490–503. [Google Scholar] [CrossRef]
- Thiesse, F.; Wirth, M.; Kemper, H.G.; Moisa, M.; Morar, D.; Lasi, H.; Piller, F.; Buxmann, P.; Mortara, L.; Ford, S.; et al. Economic Implications of Additive Manufacturing and the Contribution of MIS. Bus. Inf. Syst. Eng. 2015, 57, 139–148. [Google Scholar] [CrossRef]
- Chen, Z. Research on the Impact of 3D Printing on the International Supply Chain. Adv. Mater. Sci. Eng. 2016, 2016, 4173873. [Google Scholar] [CrossRef]
- Steenhuis, H.-J.; Pretorius, L. Consumer additive manufacturing or 3D printing adoption: An exploratory study. J. Manuf. Technol. Manag. 2016, 27, 990–1012. [Google Scholar] [CrossRef]
- Krikke, H.; Hofenk, D.; Wang, Y. Revealing an invisible giant: A comprehensive survey into return practices within original (closed-loop) supply chains. Resour. Conserv. Recycl. 2013, 73, 239–250. [Google Scholar] [CrossRef]
- Baumers, M.; Tuck, C.; Wildman, R.; Ashcroft, I.; Rosamond, E.; Hague, R. Transparency Built-in Energy Consumption and Cost Estimation for Additive Manufacturing. J. Ind. Ecol. 2013, 17, 418–431. [Google Scholar] [CrossRef]
- Mohr, S.; Khan, O. 3D Printing and Its Disruptive Impacts on Supply Chains of the Future. Technol. Innov. Manag. Rev. 2015, 5, 20–25. [Google Scholar] [CrossRef]
- Rylands, B.; Böhme, T.; Gorkin, R.; Fan, J.; Birtchnell, T. The adoption process and impact of additive manufacturing on manufacturing systems. J. Manuf. Technol. Manag. 2016, 27, 969–989. [Google Scholar] [CrossRef]
- Chekurov, S.; Salmi, M.; Verboeket, V.; Puttonen, T.; Riipinen, T.; Vaajoki, A. Assessing industrial barriers of additively manufactured digital spare part implementation in the machine-building industry: A cross-organizational focus group interview study. J. Manuf. Technol. Manag. 2021, 32, 909–931. [Google Scholar] [CrossRef]
- Weller, C.; Kleer, R.; Piller, F.T. Economic implications of 3D printing: Market structure models in light of additive manufacturing revisited. Int. J. Prod. Econ. 2015, 164, 43–56. [Google Scholar] [CrossRef]
- Holmström, J.; Liotta, G.; Chaudhuri, A. Sustainability outcomes through direct digital manufacturing-based operational practices: A design theory approach. J. Clean. Prod. 2017, 167, 951–961. [Google Scholar] [CrossRef]
- Meredith, J. Building operations management theory through case and field research. J. Oper. Manag. 1998, 16, 441–454. [Google Scholar] [CrossRef]
- Yin, R.K. Case Study Research: Design and Methods, 5th ed.; SAGE: Los Angeles, CA, USA, 2014. [Google Scholar]
- Varum, C.A.; Melo, C. Directions in scenario planning literature—A review of the past decades. Futures 2010, 42, 355–369. [Google Scholar] [CrossRef]
- Cornelius, P.; van de Putte, A.; Romani, M. Three Decades of Scenario Planning in Shell. Calif. Manag. Rev. 2005, 48, 92–109. [Google Scholar] [CrossRef]
- Sodhi, M.S. How to do strategic supply-chain planning. MIT Sloan Manag. Rev. 2003, 45, 69–75. [Google Scholar]
- Jiang, R.; Kleer, R.; Piller, F.T. Predicting the future of additive manufacturing: A Delphi study on economic and societal implications of 3D printing for 2030. Technol. Forecast. Soc. Chang. 2017, 117, 84–97. [Google Scholar] [CrossRef]
- Likert, R.A. Technique for the Measurement of Attitudes. In Archives of Psychology; Woodworth, R.S., Ed.; American Psychological Association: New York, NY, USA, 1932; Volume 140, pp. 54–55. [Google Scholar]
- Waller, M.A.; Fawcett, S.E. Click Here for a Data Scientist: Big Data, Predictive Analytics, and Theory Development in the Era of a Maker Movement Supply Chain. J. Bus. Logist. 2013, 34, 249–252. [Google Scholar] [CrossRef]
- Framinan, J.M.; Perez-Gonzalez, P.; Fernandez-Viagas, V. An overview on the use of operations research in additive manufacturing. Ann. Oper. Res. 2023, 322, 5–40. [Google Scholar] [CrossRef]
- Ritola, I.; Krikke, H.; Caniëls, M.C.J. Learning from Returned Products in a Closed Loop Supply Chain: A Systematic Literature Review. Logistics 2020, 4, 7. Available online: https://www.mdpi.com/2305-6290/4/2/7 (accessed on 1 April 2024). [CrossRef]
- Sauerwein, M.; Doubrovski, E.; Balkenende, R.; Bakker, C. Exploring the potential of additive manufacturing for product design in a circular economy. J. Clean. Prod. 2019, 226, 1138–1149. [Google Scholar] [CrossRef]
- Friesike, S.; Flath, C.M.; Wirth, M.; Thiesse, F. Creativity and productivity in product design for additive manufacturing: Mechanisms and platform outcomes of remixing. J. Oper. Manag. 2019, 65, 735–752. [Google Scholar] [CrossRef]
- Sellitto, M.A.; Pereira, G.M.; Borchardt, M.; Da Silva, R.I.; Viegas, C.V. A SCOR-based model for supply chain performance measurement: Application in the footwear industry. Int. J. Prod. Res. 2015, 53, 4917–4926. [Google Scholar] [CrossRef]
- Mandolla, C.; Petruzzelli, A.M.; Percoco, G.; Urbinati, A. Building a digital twin for additive manufacturing through the exploitation of blockchain: A case analysis of the aircraft industry. Comput. Ind. 2019, 109, 134–152. [Google Scholar] [CrossRef]
Disclaimer/Publisher’s Note: The statements, opinions and data contained in all publications are solely those of the individual author(s) and contributor(s) and not of MDPI and/or the editor(s). MDPI and/or the editor(s) disclaim responsibility for any injury to people or property resulting from any ideas, methods, instructions or products referred to in the content. |
© 2024 by the authors. Licensee MDPI, Basel, Switzerland. This article is an open access article distributed under the terms and conditions of the Creative Commons Attribution (CC BY) license (https://creativecommons.org/licenses/by/4.0/).





