Optimizing Transport Logistics under Uncertainty with Simheuristics: Concepts, Review and Trends
Abstract
:1. Introduction
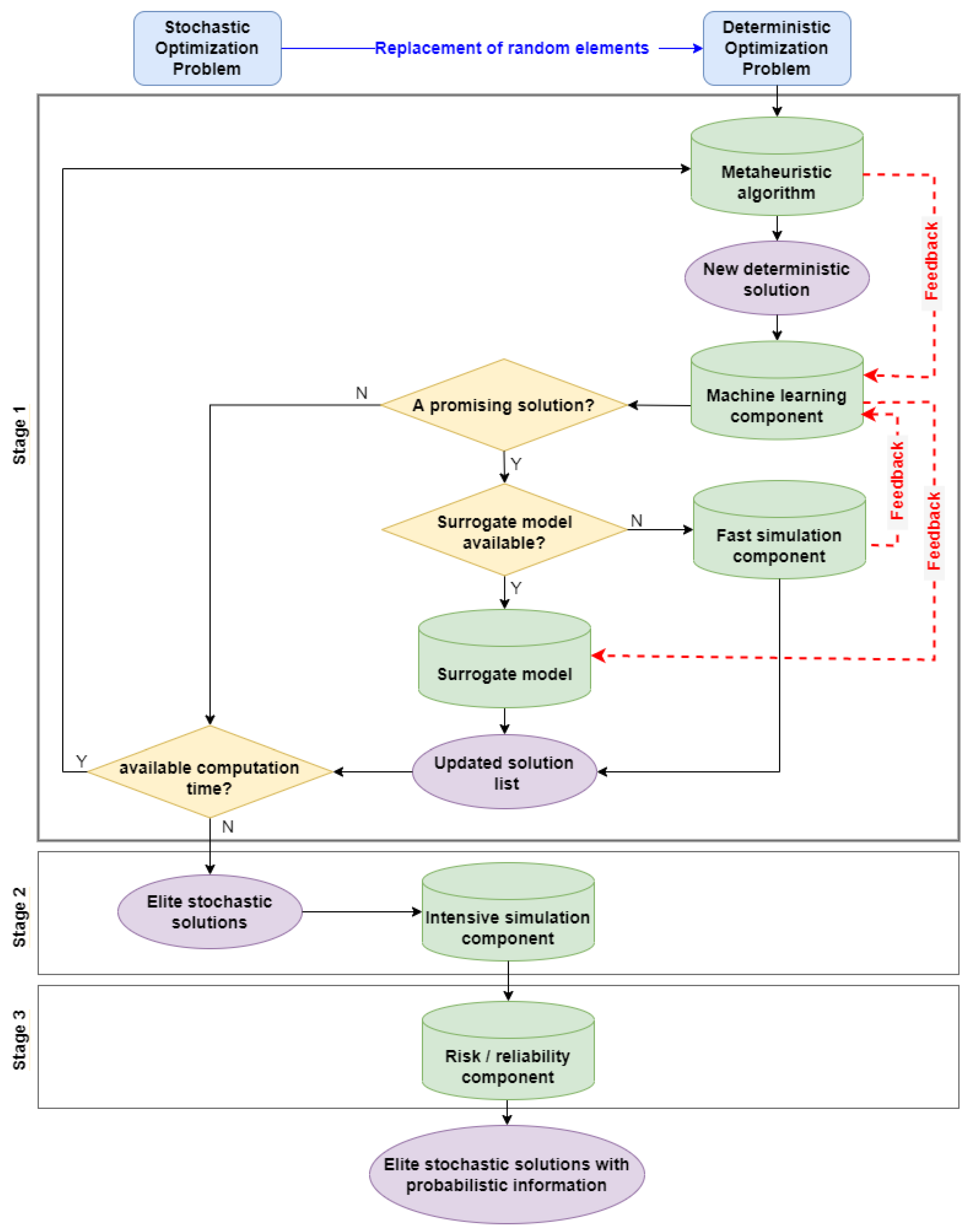
2. Simulation-Optimization and Simheuristics
3. Fundamentals of Simheuristics
4. Initial Works on Simheuristics in L&T
5. Recent Works on Simheuristics in L&T
6. Cross-Problem Analysis of Computational Results
7. Conclusions and Future Work
Author Contributions
Funding
Institutional Review Board Statement
Informed Consent Statement
Conflicts of Interest
References
- Juan, A.A.; Kelton, W.D.; Currie, C.S.; Faulin, J. Simheuristics applications: Dealing with uncertainty in logistics, transportation, and other supply chain areas. In Proceedings of the 2018 Winter Simulation Conference (WSC), Gothenburg, Sweden, 9–12 December 2018; pp. 3048–3059. [Google Scholar]
- Juan, A.A.; Faulin, J.; Grasman, S.E.; Rabe, M.; Figueira, G. A review of simheuristics: Extending metaheuristics to deal with stochastic combinatorial optimization problems. Oper. Res. Perspect. 2015, 2, 62–72. [Google Scholar] [CrossRef] [Green Version]
- Chica, M.; Juan, A.A.; Bayliss, C.; Cordon, O.; Kelton, W.D. Why simheuristics? Benefits, limitations, and best practices when combining metaheuristics with simulation. Stat. Oper. Res. Trans. 2017, 44, 1–24, Erratum in Stat. Oper. Res. Trans. 2020, 44, 311–334. [Google Scholar] [CrossRef] [Green Version]
- Figueira, G.; Almada-Lobo, B. Hybrid Simulation–Optimization Methods: A Taxonomy and Discussion. Simul. Model. Pract. Theory 2014, 46, 118–134. [Google Scholar] [CrossRef] [Green Version]
- Amaran, S.; Sahinidis, N.V.; Sharda, B.; Bury, S.J. Simulation Optimization: A Review of Algorithms and Applications. Ann. Oper. Res. 2016, 240, 351–380. [Google Scholar] [CrossRef] [Green Version]
- Xu, J.; Huang, E.; Chen, C.H.; Lee, L.H. Simulation Optimization: A Review and Exploration in the New Era of Cloud Computing and Big Data. Asia-Pac. J. Oper. Res. 2015, 32, 1550019. [Google Scholar] [CrossRef]
- Fu, M.C.; Glover, F.W.; April, J. Simulation Optimization: A Review, New Developments, and Applications. In Proceedings of the 2005 Winter Simulation Conference, Orlando, FL, USA, 4 December 2005; Kuhl, M.E., Steiger, N.M., Armstrong, F.B., Joines, J.A., Eds.; Institute of Electrical and Electronics Engineers, Inc.: Piscataway, NJ, USA, 2005; pp. 83–95. [Google Scholar]
- Chau, M.; Fu, M.C.; Qu, H.; Ryzhov, I.O. Simulation Optimization: A Tutorial Overview and Recent Developments in Gradient-Based Methods. In Proceedings of the 2014 Winter Simulation Conference, Savannah, GA, USA, 7–10 December 2014; Tolk, A., Diallo, S.Y., Ryzhov, I.O., Yilmaz, L., Buckley, S., Miller, J.A., Eds.; Institute of Electrical and Electronics Engineers, Inc.: Piscataway, NJ, USA, 2014; pp. 21–35. [Google Scholar]
- Jian, N.; Henderson, S.G. An Introduction to Simulation Optimization. In Proceedings of the 2015 Winter Simulation Conference, Huntington Beach, CA, USA, 6–9 December 2015; Yilmaz, L., Chan, W.K.V., Moon, I., Roeder, T.M.K., Macal, C., Rossetti, M.D., Eds.; Institute of Electrical and Electronics Engineers, Inc.: Piscataway, NJ, USA, 2015; pp. 1780–1794. [Google Scholar]
- Bianchi, L.; Dorigo, M.; Gambardella, L.M.; Gutjahr, W.J. A Survey on Metaheuristics for Stochastic Combinatorial Optimization. Nat. Comput. 2009, 8, 239–287. [Google Scholar] [CrossRef] [Green Version]
- Juan, A.A.; Keenan, P.; Martí, R.; McGarraghy, S.; Panadero, J.; Carroll, P.; Oliva, D. A Review of the Role of Heuristics in Stochastic Optimisation: From Metaheuristics to Learnheuristics. Ann. Oper. Res. 2021, 1–31. [Google Scholar] [CrossRef]
- Glover, F.; Kelly, J.P.; Laguna, M. New Advances and Applications of Combining Simulation and Optimization. In Proceedings of the 1996 Winter Simulation Conference, Coronado, CA, USA, 8–11 December 1996; Charnes, J.M., Morrice, D.J., Brunner, D.T., Swain, J.J., Eds.; Institute of Electrical and Electronics Engineers, Inc.: Piscataway, NJ, USA, 1996; pp. 144–152. [Google Scholar]
- Glover, F.; Kelly, J.P.; Laguna, M. New Advances for Wedding Optimization and Simulation. In Proceedings of the 1999 Winter Simulation Conference, Phoenix, AZ, USA, 5–8 December 1999; Farrington, P.A., Nembhard, H.B., Sturrock, D.T., Evans, G.W., Eds.; Institute of Electrical and Electronics Engineers, Inc.: Piscataway, NJ, USA, 1999; pp. 255–260. [Google Scholar]
- April, J.; Glover, F.; Kelly, J.P.; Laguna, M. Simulation-Based Optimization: Practical Introduction to Simulation Optimization. In Proceedings of the 2003 Winter Simulation Conference; Chick, S., Sanchez, P.J., Ferrin, D., Morrice, D.J., Eds.; Institute of Electrical and Electronics Engineers, Inc.: Piscataway, NJ, USA, 2003; pp. 71–78. [Google Scholar]
- Fu, M.C. Optimization for Simulation: Theory vs. Practice. INFORMS J. Comput. 2002, 14, 192–215. [Google Scholar] [CrossRef]
- Birge, J.R.; Louveaux, F. Introduction to Stochastic Programming; Springer: New York, NY, USA, 2011. [Google Scholar]
- Rabe, M.; Deininger, M.; Juan, A.A. Speeding up computational times in simheuristics combining genetic algorithms with discrete-event simulation. Simul. Model. Pract. Theory 2020, 103, 102089. [Google Scholar] [CrossRef]
- Fippel, M.; Brainlab, A. Variance Reduction Techniques. In Monte Carlo Techniques in Radiation Therapy; Verhaegen, F., Seco, J., Eds.; CRC Press: Boca Raton, FL, USA, 2021; pp. 29–40. [Google Scholar]
- Juan, A.A.; Faulin, J.; Grasman, S.; Riera, D.; Marull, J.; Mendez, C. Using Safety Stocks and Simulation to Solve the Vehicle Routing Problem with Stochastic Demands. Transp. Res. Part C Emerg. Technol. 2011, 19, 751–765. [Google Scholar] [CrossRef]
- Juan, A.A.; Faulin, J.; Jorba, J.; Caceres, J.; Marques, J.M. Using parallel and distributed computing for solving real-time vehicle routing problems with stochastic demands. Ann. Oper. Res. 2013, 207, 43–65. [Google Scholar] [CrossRef]
- Juan, A.; Grasman, S.; Caceres, J.; Bektas, T. A Simheuristic Algorithm for the Single-Period Stochastic Inventory Routing Problem with Stock-outs. Simul. Model. Pract. Theory 2014, 46, 40–52. [Google Scholar] [CrossRef]
- Gruler, A.; Quintero, C.L.; Calvet, L.; Juan, A.A. Waste Collection Under Uncertainty: A Simheuristic Based on Variable Neighbourhood Search. Eur. J. Ind. Eng. 2017, 11, 228–255. [Google Scholar] [CrossRef]
- Gruler, A.; Fikar, C.; Juan, A.A.; Hirsch, P.; Contreras, C. Supporting Multi-Depot and Stochastic Waste Collection Management in Clustered Urban Areas via Simulation-Optimization. J. Simul. 2017, 11, 11–19. [Google Scholar] [CrossRef]
- Grasas, A.; Juan, A.A.; Faulin, J.; Armas, J.D.; Ramalhinho, H. Biased randomization of heuristics using skewed probability distributions: A survey and some applications. Comput. Ind. Eng. 2017, 110, 216–228. [Google Scholar] [CrossRef]
- Jesica, D.A.; Juan, A.A.; Marquès, J.M.; Pedroso, J.P. Solving the deterministic and stochastic uncapacitated facility location problem: From a heuristic to a simheuristic. J. Oper. Res. Soc. 2017, 68, 1161–1176. [Google Scholar]
- Quintero-Araujo, C.A.; Gruler, A.; Juan, A.A.; Armas, J.D.; Ramalhinho, H. Using simheuristics to promote horizontal collaboration in stochastic city logistics. Prog. Artif. Intell. 2017, 6, 275–284. [Google Scholar] [CrossRef]
- Quintero-Araujo, C.A.; Gruler, A.; Juan, A.A. Quantifying potential benefits of horizontal cooperation in urban transportation under uncertainty: A simheuristic approach. Adv. Artif. Intell. CAEPIA 2016, 9868, 280–289. [Google Scholar]
- Gonzalez-Martin, S.; Barrios, B.B.; Juan, A.A.; Riera, D. On the use of biased randomization and simheuristics to solve Vehicle and Arc Routing Problems. In Proceedings of the Winter Simulation Conference, Savannah, GA, USA, 7–10 December 2014; pp. 1875–1884. [Google Scholar]
- Quintero-Araújo, C.L.; Juan, A.A.; Montoya-Torres, J.R.; Muñoz-Villamizar, A. A simheuristic algorithm for Horizontal Cooperation in urban distribution: Application to a case study in Colombia. In Proceedings of the Winter Simulation Conference (WSC), Washington, DC, USA, 11–14 December 2016; pp. 2193–2204. [Google Scholar]
- Calvet, L.; Pagès-Bernaus, A.; Travesset-Baro, O.; Juan, A.A. A simheuristic for the heterogeneous site-dependent asymmetric VRP with stochastic demands. Adv. Artif. Intell. CAEPIA 2016, 9868, 408–417. [Google Scholar]
- Jung, J.; Blau, G.; Pekny, J.; Reklaitis, G.; Eversdyk, D. A simulation based optimization approach to supply chain management under demand uncertainty. Comput. Chem. Eng. 2004, 28, 2087–2106. [Google Scholar] [CrossRef]
- Wan, X.; Pekny, J.; Reklaitis, G. Simulation-based optimization with surrogate models: Application to supply chain management. Comput. Chem. Eng. 2005, 29, 1317–1328. [Google Scholar] [CrossRef]
- Peng, Y.; Luo, Y.J.; Jiang, P.; Yong, P.C. The route problem of multimodal transportation with timetable: Stochastic multi-objective optimization model and data-driven simheuristic approach. Eng. Comput. 2021, 39, 587–608. [Google Scholar] [CrossRef]
- De León, A.D.; Lalla-Ruiz, E.; Melián-Batista, B.; Moreno-Vega, J.M. A simulation–optimization framework for enhancing robustness in bulk berth scheduling. Eng. Appl. Artif. Intell. 2021, 103, 104276. [Google Scholar] [CrossRef]
- Latorre-Biel, J.I.; Ferone, D.; Juan, A.A.; Faulin, J. Combining simheuristics with Petri nets for solving the stochastic vehicle routing problem with correlated demands. Expert Syst. Appl. 2021, 168, 114240. [Google Scholar] [CrossRef]
- Rabe, M.; Chicaiza-Vaca, J.; Tordecilla, R.D.; Martins, L.d.C.; Juan, A.A. Supporting hospital logistics during the first months of the COVID-19 crisis: A simheuristic for the stochastic team orienteering problem. In Proceedings of the 2021 Winter Simulation Conference (WSC), Phoenix, AZ, USA, 12–15 December 2021; pp. 1–10. [Google Scholar]
- Juan, A.A.; Freixes, A.; Copado, P.; Panadero, J.; Gomez, J.F.; Serrat, C. A genetic algorithm simheuristic for the open UAV task assignment and routing problem with stochastic traveling and servicing times. In Proceedings of the 2021 Winter Simulation Conference (WSC), Phoenix, AZ, USA, 12–15 December 2021; pp. 1–12. [Google Scholar]
- Martínez-Reyes, A.; Quintero-Araújo, C.L.; Solano-Charris, E.L. A Decision Support Tool for the Location Routing Problem During the COVID-19 Outbreak in Colombia. In Proceedings of the International Conference of Production Research–Americas, Bahía Blanca, Argentina, 9–11 December 2020; pp. 33–46. [Google Scholar]
- Ramirez-Villamil, A.; Jaegler, A.; Montoya-Torres, J.R. Sustainable local pickup and delivery: The case of Paris. Res. Transp. Bus. Manag. 2021, 100692. [Google Scholar] [CrossRef]
- Ghorpade, T.; Corlu, C.G. Selective pick-up and delivery problem: A simheuristic approach. In Proceedings of the 2020 Winter Simulation Conference (WSC), Orlando, FL, USA, 14–18 December 2020; pp. 1468–1479. [Google Scholar]
- Ramírez-Villamil, A.; Montoya-Torres, J.R.; Jaegler, A. A simheuristic for the stochastic two-echelon capacitated vehicle routing problem. In Proceedings of the 2020 Winter Simulation Conference (WSC), Orlando, FL, USA, 14–18 December 2020; pp. 1276–1287. [Google Scholar]
- Yazdani, M.; Mojtahedi, M.; Loosemore, M. Enhancing evacuation response to extreme weather disasters using public transportation systems: A novel simheuristic approach. J. Comput. Des. Eng. 2020, 7, 195–210. [Google Scholar] [CrossRef]
- Raba, D.; Juan, A.A.; Panadero, J.; Estrada-Moreno, A.; Bayliss, C. Combining the internet of things with simulation-based optimization to enhance logistics in an Agri-food supply chain. In Proceedings of the 2019 Winter Simulation Conference (WSC), National Harbor, MD, USA, 8–11 December 2019; pp. 1894–1905. [Google Scholar]
- Onggo, B.S.; Panadero, J.; Corlu, C.G.; Juan, A.A. Agri-food supply chains with stochastic demands: A multi-period inventory routing problem with perishable products. Simul. Model. Pract. Theory 2019, 97, 101970. [Google Scholar] [CrossRef]
- Calvet, L.; Wang, D.; Juan, A.; Bové, L. Solving the multidepot vehicle routing problem with limited depot capacity and stochastic demands. Int. Trans. Oper. Res. 2019, 26, 458–484. [Google Scholar] [CrossRef]
- Estrada-Moreno, A.; Cavero-Lazaro, M.; Juan, A.A.; Serrat, C.; Nogal, M. Distribution planning in a weather-dependent scenario with stochastic travel times: A simheuristic approach. In Proceedings of the 2018 Winter Simulation Conference (WSC), Gothenburg, Sweden, 9–12 December 2018; pp. 3013–3024. [Google Scholar]
- Souravlias, D.; Duinkerken, M.; Morshuis, S.; Schott, D.; Negenborn, R. Stochastic floating quay crane scheduling on offshore platforms: A simheuristic approach. In Proceedings of the 21st International Conference on Harbor, Maritime and Multimodal Logistics Modeling and Simulation, HMS 2019, Lisbon, Portugal, 18–20 September 2019; pp. 62–71. [Google Scholar]
- Reyes-Rubiano, L.; Ferone, D.; Juan, A.A.; Faulin, J. A simheuristic for routing electric vehicles with limited driving ranges and stochastic travel times. SORT (Stat. Oper. Res. Trans.) 2019, 1, 3–24. [Google Scholar]
- Rabe, M.; Gonzalez-Feliu, J.; Chicaiza-Vaca, J.; Tordecilla, R.D. Simulation-Optimization Approach for Multi-Period Facility Location Problems with Forecasted and Random Demands in a Last-Mile Logistics Application. Algorithms 2021, 14, 41. [Google Scholar] [CrossRef]
- Zhou, C.; Li, H.; Liu, W.; Stephen, A.; Lee, L.H.; Chew, E.P. Challenges and opportunities in integration of simulation and optimization in maritime logistics. In Proceedings of the 2018 Winter Simulation Conference (WSC), Gothenburg, Sweden, 9–12 December 2018; pp. 2897–2908. [Google Scholar]
- Gök, Y.S.; Padrón, S.; Tomasella, M.; Guimarans, D.; Ozturk, C. Constraint-based robust planning and scheduling of airport apron operations through simheuristics. Ann. Oper. Res. 2022, 1–36. [Google Scholar] [CrossRef]
- Guimarans, D.; Dominguez, O.; Panadero, J.; Juan, A.A. A simheuristic approach for the two-dimensional vehicle routing problem with stochastic travel times. Simul. Model. Pract. Theory 2018, 89, 1–14. [Google Scholar] [CrossRef]
- Rabe, M.; Ammouriova, M.; Schmitt, D.; Dross, F. Simheuristics Approaches for Efficient Decision-Making Support in Materials Trading Networks. Algorithms 2021, 14, 23. [Google Scholar] [CrossRef]
- Tordecilla, R.D.; Martins, L.d.C.; Panadero, J.; Copado, P.J.; Perez-Bernabeu, E.; Juan, A.A. Fuzzy Simheuristics for Optimizing Transportation Systems: Dealing with Stochastic and Fuzzy Uncertainty. Appl. Sci. 2021, 11, 7950. [Google Scholar] [CrossRef]
- Muravev, D.; Hu, H.; Rakhmangulov, A.; Mishkurov, P. Multi-agent optimization of the intermodal terminal main parameters by using AnyLogic simulation platform: Case study on the Ningbo-Zhoushan Port. Int. J. Inf. Manag. 2021, 57, 102133. [Google Scholar] [CrossRef]
- Sibul, G.; Yang, P.; Muravev, D.; Gang Jin, J.; Kong, L. Revealing the true navigability of the Northern Sea Route from ice conditions and weather observations. Marit. Policy Manag. 2022, 1–17. [Google Scholar] [CrossRef]
- Keenan, P.; Panadero, J.; Juan, A.A.; Martí, R.; McGarraghy, S. A Strategic Oscillation Simheuristic for the Time Capacitated Arc Routing Problem with Stochastic Demands. Comput. Oper. Res. 2021, 133, 105377. [Google Scholar] [CrossRef]
- Gonzalez-Martin, S.; Juan, A.A.; Riera, D.; Castella, Q.; Munoz, R.; Perez, A. Development and Assessment of the SHARP and RandSHARP Algorithms for the Arc Routing Problem. AI Commun. 2012, 25, 173–189. [Google Scholar] [CrossRef]
- Panadero, J.; Juan, A.A.; Bayliss, C.; Currie, C. Maximising Reward from a Team of Surveillance Drones: A Simheuristic Approach to the Stochastic Team Orienteering Problem. Eur. J. Ind. Eng. 2020, 14, 485–516. [Google Scholar] [CrossRef]
- Quintero-Araujo, C.L.; Guimarans, D.; Juan, A.A. A simheuristic algorithm for the capacitated location routing problem with stochastic demands. J. Simul. 2021, 15, 217–234. [Google Scholar] [CrossRef]





| Paper | Considered Problem | Solving Approach | Remarks |
|---|---|---|---|
| Juan et al. [19] | VRP with stochastic demand | Metaheuristics and MCS | considering a safety stock for vehicles capacity, and transform the VRPSD instance to a limited set of CVRP instances |
| Juan et al. [20] | VRP with stochastic demand | Metaheuristics and MCS | using parallel and distributed computing systems, considering a safety stock for vehicles capacity |
| Juan et al. [21] | stochastic inventory- routing problems | simheuristics | considering a set of alternative refill policies for each retail left and safety stock |
| Gruler et al. [22] | VRP | simheuristics | waste collection problem in smart cities |
| Gruler et al. [23] | multi-depot VRP | simheuristics (biased randomization techniques, metaheuristics, and MCS) | multi-depot stochastic waste collection problem, uncertain demand for waste |
| Grasas et al. [24] | VRP, ARP, FLP, PFSP | biased randomized procedures (BRPs) | using BRPs based on the use of skewed theoretical probability distributions |
| Jesica et al. [25] | stochastic uncapacitated FLP | simheuristics | considering the uncertainty on the service costs |
| Quintero-Araujo et al. [26] | VRP | simheuristics | using horizontal collaboration strategies |
| Quintero-Araujo et al. [27] | multi-depot VRP | simheuristics | discussing the benefits of horizontal cooperation in transportation activities |
| Gonzalez-Martin et al. [28] | VRP and ARP | simheuristics | - |
| Quintero-Araújo et al. [29] | multi-depot VRP | simheuristics | evaluating the impact of horizontal cooperation, using safty stock for demand |
| Calvet et al. [30] | rich VRP | simheuristics | - |
| Paper | Considered Problem | Solving Approach | Remarks |
|---|---|---|---|
| Peng et al. [33] | multi-objective route optimization problem | MCS and NSGA-II | introduce data driven strategy to reduce computation time and considered risk assessment |
| de León et al. [34] | maritime logistics | NSGA-II | combine deterministic and stochastic objectives |
| Latorre-Biel et al. [35] | vehicle routing problem | machine learning and petri nets | correlated demands were considered |
| Rabe et al. [36] | team orienteering problem | biased randomized simheuristics | case study associated with the distribution of medical supplied during COVID-19 pandemic |
| Juan et al. [37] | team orienteering problem | genetic algorithm and MCS | applied to the coordeination of unmanned aerial vehicles |
| Martínez-Reyes et al. [38] | Location Routing Problem | Iterated Local Search algorithm with MCS | distribution of medical supplies (Personal Protective Equipment) |
| Ramirez-Villamil et al. [39] | two-echelon vehicle routing problem | simheuristics | case study of a delivery company and consider the CO2 emission |
| Ghorpade and Corlu [40] | selective pick-up and delivery problem | GRASP metaheuristic with MCS | variant of traveling salesman problem |
| Ramírez-Villamil et al. [41] | two-echelon vehicle routing problem | simheuristics | used real data from Bogota, Columbia |
| Yazdani et al. [42] | evacuation | simheuristics | opposition-based learning concept was developed |
| Raba et al. [43] | animal feed supply chain | biased-randomization techniques with a simheuristic | propose the combination of internet of things and simheuristics |
| Onggo et al. [44] | inventory routing problem | MCS within an iterated local search | agri-food supply chain with a single fresh food supplier |
| Calvet et al. [45] | multidepot vehicle routing problem | MCS with a metaheuristic algorithm | a variant of capacitated vehicle routing problem |
| Estrada-Moreno et al. [46] | multi-depot vehicle routing problem | simulation within a biased-randomized heuristic | consider weather dependent probability distribution of traveling times |
| Souravlias et al. [47] | Quay crane scheduling | Iterated Local Search with Monte Carlo Sampling | assumed productivity rates due to the effect of the offshore wind |
| Reyes-Rubiano et al. [48] | vehicle routing problem | MCS with a multi-start metaheuristic, which also employs biased-randomization techniques | considered limited driving-range capacity of electrical vehicles |
| Rabe et al. [49] | a multi-period capacitated facility location problem | hybrid modeling approach | in the approach, system dynamics, a heuristic to solve facility location problem, and MCS are combined |
| Zhou et al. [50] | maritime logistics | a review of simulation and optimization applications in maritime logsitics | |
| Gök et al. [51] | scheduling problem | vehicle routing problem with time window | Scheduling aircraft turnarounds at airports |
| Problem | Acronym | Reference |
|---|---|---|
| Time Capacitated Arc Routing Problem with Stochastic Demands | TCARPSD | [57] |
| Arc Routing Problem with Stochastic Demands | ARPSD | [58] |
| Stochastic Team Orienteering Problem | STOP | [59] |
| Two-dimensional VRP with Stochastic Travel Times | 2L-VRPST | [52] |
| Electric VRP with Stochastic travel Times | EVRPST | [48] |
| Capacitated Location Routing Problem with Stochastic Demands | CLRPSD | [60] |
| VRP with Stochastic Demands | VRPSD | [19] |
| Reference | Problem | OBD [1] | OBD-S [2] | OBS [3] | GAP [1–2] | GAP [1–3] |
|---|---|---|---|---|---|---|
| Keenan et al. [57] | TCARPSD | 3473.0 | 5014.0 | 4770.0 | 44.37% | 37.35% |
| Gonzalez-Martin et al. [58] | ARPSD | 5412.7 | 6223.0 | 5669.2 | 14.97% | 4.74% |
| Panadero et al. [59] | STOP | 528.2 | 359.1 | 468.8 | 32.02% | 11.26% |
| Guimarans et al. [52] | 2L-VRPST | 1549.2 | 1874.6 | 1825.6 | 21.00% | 17.84% |
| Reyes-Rubiano et al. [48] | EVRPST | 16,490.1 | 19,995.7 | 19,339.9 | 21.26% | 17.28% |
| Quintero-Araujo et al. [60] | CLRPSD | 98,587.0 | 112,464.3 | 111,545.9 | 14.08% | 13.14% |
| Juan et al. [19] | VRPSD | 816.8 | 930.3 | 859.2 | 13.90% | 5.20% |
Publisher’s Note: MDPI stays neutral with regard to jurisdictional claims in published maps and institutional affiliations. |
© 2022 by the authors. Licensee MDPI, Basel, Switzerland. This article is an open access article distributed under the terms and conditions of the Creative Commons Attribution (CC BY) license (https://creativecommons.org/licenses/by/4.0/).
Share and Cite
Castaneda, J.; Ghorbani, E.; Ammouriova, M.; Panadero, J.; Juan, A.A. Optimizing Transport Logistics under Uncertainty with Simheuristics: Concepts, Review and Trends. Logistics 2022, 6, 42. https://doi.org/10.3390/logistics6030042
Castaneda J, Ghorbani E, Ammouriova M, Panadero J, Juan AA. Optimizing Transport Logistics under Uncertainty with Simheuristics: Concepts, Review and Trends. Logistics. 2022; 6(3):42. https://doi.org/10.3390/logistics6030042
Chicago/Turabian StyleCastaneda, Juliana, Elnaz Ghorbani, Majsa Ammouriova, Javier Panadero, and Angel A. Juan. 2022. "Optimizing Transport Logistics under Uncertainty with Simheuristics: Concepts, Review and Trends" Logistics 6, no. 3: 42. https://doi.org/10.3390/logistics6030042
APA StyleCastaneda, J., Ghorbani, E., Ammouriova, M., Panadero, J., & Juan, A. A. (2022). Optimizing Transport Logistics under Uncertainty with Simheuristics: Concepts, Review and Trends. Logistics, 6(3), 42. https://doi.org/10.3390/logistics6030042

