Value Proposition Assessment of Blockchain Technology for Luxury, Food, and Healthcare Supply Chains
Abstract
:1. Introduction
2. Blockchain Technology in Supply Chain Management
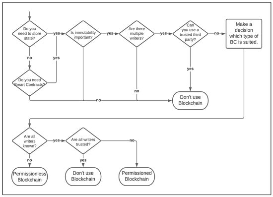
2.1. Fundamentals of BCT in SCM
2.2. Features of a BC That Are Beneficial for the SCM
3. Value Proposition Analysis
3.1. Luxury Supply Chain
3.1.1. Examples of Applications and Case Studies
3.1.2. Current Problems of the Respective Area
3.1.3. Possible Value BCT Could Provide (+)—Pros of Implementing a BC
3.1.4. Limitations and Challenges of BCT (−)—Cons of Implementing a BC
3.1.5. Alternative Solutions without the Use of BCT
3.2. Food Supply Chain
3.2.1. Examples of Applications and Case Studies
3.2.2. Current Problems of the Respective Area
3.2.3. Possible Value BCT Could Provide (+)—Pros of Implementing a BC
3.2.4. Limitations and Challenges of BCT (−)—Cons of Implementing a BC
3.2.5. Alternative Solutions without the Use of BCT
3.3. Healthcare Supply Chain
3.3.1. Examples of Applications and Case Studies
3.3.2. Current Problems of the Respective Areas
3.3.3. Possible Value BCT Could Provide (+)—Pros of Implementing a BC
3.3.4. Limitations and Challenges of BCT (−)—Cons of Implementing a BC
3.3.5. Alternative Solutions without the Use of BCT
4. Implications on the Added Value of BCT for Respective SCs
5. Summary, Findings and Outlook
Author Contributions
Funding
Institutional Review Board Statement
Informed Consent Statement
Data Availability Statement
Acknowledgments
Conflicts of Interest
References
- Xu, M.; Chen, X.; Kou, G. A systematic review of blockchain. Financ. Innov. 2019, 5, 27. [Google Scholar] [CrossRef] [Green Version]
- Hinckeldeyn, J. Blockchain-Technologie in der Supply Chain: Einführung und Anwendungsbeispiele; Springer Fachmedien Wiesbaden: Wiesbaden, Germany, 2019. [Google Scholar]
- Browne, R. There Were More than 26,000 New Blockchain Projects Last Year—Only 8% Are Still Active. CNBC, 9 November 2017. Available online: https://www.cnbc.com/2017/11/09/just-8-percent-of-open-source-blockchain-projects-are-still-active.html (accessed on 16 November 2021).
- Berneis, M.; Winkler, H. Applications of Blockchain Technology in Logistics and Supply Chain Management—Insights from a Systematic Literature Review. Logistics 2021, 5, 43. [Google Scholar] [CrossRef]
- Catalini, C.; How Blockchain Applications Will Move Beyond Finance. Harvard Business Review, 2 March 2017. Available online: https://hbr.org/2017/03/how-blockchain-applications-will-move-beyond-finance (accessed on 16 November 2021).
- Cacey, M.J.; Wong, P. Global Supply Chains Are about to Get Better. Thanks to Blockchain. Harvard Business Review, 13 March 2017. Available online: https://hbr.org/2017/03/global-supply-chains-are-about-to-get-better-thanks-to-blockchain (accessed on 10 December 2020).
- Kim, J.-S.; Shin, N. The Impact of Blockchain Technology Application on Supply Chain Partnership and Performance. Sustainability 2019, 11, 6181. [Google Scholar] [CrossRef] [Green Version]
- Roeck, D.; Sternberg, H.; Hofmann, E. Distributed ledger technology in supply chains: A transaction cost perspective. Int. J. Prod. Res. 2020, 58, 2124–2141. [Google Scholar] [CrossRef] [Green Version]
- Colaka, M.; Kaya, I.; Ozkan, B.; Budakc, A.; Karasan, A. A multi-criteria evaluation model based on hesitant fuzzy sets for blockchain technology in supply chain management. J. Intell. Fuzzy Syst. 2020, 38, 935–946. [Google Scholar] [CrossRef]
- Al-Jaroodi, J.; Mohamed, N. Blockchain in Industries: A Survey. IEEE Access 2019, 7, 36500–36515. [Google Scholar] [CrossRef]
- Litke, A.; Anagnostopoulos, D.; Varvarigou, T. Blockchains for Supply Chain Management: Architectural Elements and Challenges Towards a Global Scale Deployment. Logistics 2019, 3, 5. [Google Scholar] [CrossRef] [Green Version]
- Montecchi, M.; Plangger, K.; Etter, M. It’s real, trust me! Establishing supply chain provenance using blockchain. Bus. Horiz. 2019, 62, 283–293. [Google Scholar] [CrossRef] [Green Version]
- Min, H. Blockchain technology for enhancing supply chain resilience. Bus. Horiz. 2019, 62, 35–45. [Google Scholar] [CrossRef]
- Choi, T.-M. Blockchain-technology-supported platforms for diamond authentication and certification in luxury supply chains. Transp. Res. Part E Logist. Transp. Rev. 2019, 128, 17–29. [Google Scholar] [CrossRef]
- Chung, G.; González-Peralta, J.; Turner, K.; Gockel, B. Blockchain in Logistics—Perspectives on the upcoming impact of blockchain technology and use cases for the logistics industry. DHL Cust. Solut. Innov. 2018, 1, 1–28. [Google Scholar]
- Altoros. A Close Look at Everledger—How Blockchain Secures Luxury Goods. 2017. Available online: https://www.altoros.com/blog/a-close-look-at-everledger-how-blockchain-secures-luxury-goods/ (accessed on 15 September 2021).
- EVERLEDGER. A Marketplace for Blockchain Diamonds with Verified Provenance and Sustainability Claims. Available online: https://www.everledger.io/industry-solutions/diamonds/ (accessed on 15 September 2021).
- Breitling. Digital Passport on Breitling Blockchain. Available online: https://www.breitling.com/de-en/service/blockchain/ (accessed on 15 September 2021).
- EVERLEDGER. The Story of Everledger. Available online: https://www.everledger.io/about/ (accessed on 15 September 2021).
- Demestichas, K.; Peppes, N.; Alexakis, T.; Adamopoulou, E. Blockchain in Agriculture Traceability Systems: A Review. Appl. Sci. 2020, 10, 4113. [Google Scholar] [CrossRef]
- Hackett, R. Walmart and 9 Food Giants Team Up on IBM Blockchain Plans FORTUNE, 22 August 2017. Available online: https://fortune.com/2017/08/22/walmart-blockchain-ibm-food-nestle-unilever-tyson-dole/ (accessed on 15 September 2021).
- The TrustChainTM Initiativ. TrustChain. 2018. Available online: https://www.trustchainjewelry.com (accessed on 15 September 2021).
- Partz, H. US Seafood Giant Bumble Bee Foods to Use SAP Blockchain Tech in Supply Chain. TrustChain, 8 March 2019. Available online: https://cointelegraph.com/news/north-american-seafood-firm-to-use-blockchain-tech-in-supply-chain/amp (accessed on 15 September 2021).
- Arena, A.; Bianchini, A.; Perazzo, P.; Vallati, C.; Dini, G. Bruschetta: An IoT Blockchain-Based Framework for Certifying Extra Virgin Olive Oil Supply Chain; IEEE: New York, NY, USA, 2019. [Google Scholar]
- Bumblauskas, D.; Mann, A.; Dugan, B.; Rittmer, J. A blockchain use case in food distribution: Do you know where your food has been? Int. J. Inf. Manag. 2020, 52, 102008. [Google Scholar] [CrossRef]
- Zhang, X.; Sun, P.; Xu, J.; Wang, X.; Yu, J.; Zhao, Z.; Dong, Y. Blockchain-Based Safety Management System for the Grain Supply Chain. IEEE Access 2020, 8, 36398–36410. [Google Scholar] [CrossRef]
- Verhoeven, P.; Sinn, F.; Herden, T. Examples from Blockchain Implementations in Logistics and Supply Chain Management: Exploring the Mindful Use of a New Technology. Logistics 2018, 2, 20. [Google Scholar] [CrossRef] [Green Version]
- Barge, P.; Biglia, A.; Comba, L.; Aimonino, D.R.; Tortia, C.; Gay, P. Radio Frequency IDentification for Meat Supply-Chain Digitalisation. Sensors 2020, 20, 4957. [Google Scholar] [CrossRef] [PubMed]
- Ferdousi, T.; Gruenbacher, D.; Scoglio, C.M. A Permissioned Distributed Ledger for the US Beef Cattle Supply Chain. IEEE Access 2020, 8, 154833–154847. [Google Scholar] [CrossRef]
- Followfood. Available online: http://followfood.de (accessed on 15 September 2021).
- Stiftung Warentest. How to Crack Fish Codes. Stiftung Warentest, 13 December 2012. Available online: https://www.test.de/Rueckverfolgbarkeit-von-Fisch-So-knacken-Sie-Fischcodes-4471489-0/ (accessed on 15 September 2021).
- European Union. Guidelines of 5 November 2013 on Good Distribution Practice of Medicinal Products for Human Usetext with EEA Relevance; European Union: Brussels, Belgium, 2013; p. 14. [Google Scholar]
- Modum. Data Integrity for Supply Chain Operations Powered by Blockchain Technology. 2017. Available online: https://modum.io/wp-content/uploads/2017/08/modum-whitepaper-v.-1.0.pdf (accessed on 19 June 2020).
- Azzi, R.; Chamoun, R.K.; Sokhn, M. The power of a blockchain-based supply chain. Comput. Ind. Eng. 2019, 135, 582–592. [Google Scholar] [CrossRef]
- Figueroa, S.; Anorga, J.; Arrizabalaga, S. An Attribute-Based Access Control Model in RFID Systems Based on Blockchain Decentralized Applications for Healthcare Environments. Computers 2019, 8, 57. [Google Scholar] [CrossRef] [Green Version]
- Sylim, P.; Liu, F.; Marcelo, A.; Fontelo, P. Blockchain Technology for Detecting Falsified and Substandard Drugs in Distribution: Pharmaceutical Supply Chain Intervention. JMIR Res. Protoc. 2018, 7, e10163. [Google Scholar] [CrossRef]
- Singh, R.; Dwivedi, A.D.; Srivastava, G. Internet of Things Based Blockchain for Temperature Monitoring and Counterfeit Pharmaceutical Prevention. Sensors 2020, 20, 3951. [Google Scholar] [CrossRef]
- Issaoui, Y.; Khiat, A.; Bahnasse, A.; Ouajji, H. Toward Smart Logistics: Engineering Insights and Emerging Trends. Arch. Comput. Methods Eng. 2021, 28, 3183–3210. [Google Scholar] [CrossRef]
- Yong, B.; Shen, J.; Liu, X.; Li, F.; Chen, H.; Zhou, Q. An intelligent blockchain-based system for safe vaccine supply and supervision. Int. J. Inf. Manag. 2020, 52, 102024. [Google Scholar] [CrossRef]
- Jayaraman, R.; AlHammadi, F.; Simsekler, M.C.E. Managing Product Recalls in Healthcare Supply Chain. In Proceedings of the 2018 IEEE International Conference on Industrial Engineering and Engineering Management (IEEM), Bangkok, Thailand, 16–19 December 2018; pp. 293–297. [Google Scholar]
- Al-Megren, S.; Alsalamah, S.; Altoaimy, L.; Alsalamah, H.; Soltanisehat, L.; Almutairi, E.; Pentland, A. Blockchain Use Cases in Digital Sectors: A Review of the Literature. In Proceedings of the 2018 IEEE International Conference on Internet of Things (iThings) and IEEE Green Computing and Communications (GreenCom) and IEEE Cyber, Physical and Social Computing (CPSCom) and IEEE Smart Data (SmartData), Halifax, NS, Canada, 30 July–3 August 2018. [Google Scholar]
- Palas, M.J.U.; Bunduchi, R. Exploring interpretations of blockchain’s value in healthcare: A multi-stakeholder approach. Inf. Technol. People 2020. [Google Scholar] [CrossRef]
- Federal Ministry of Health. Die Elektronische Patientenakte (ePA); Federal Ministry of Health: Bonn, Germany, 2021. Available online: https://www.bundesgesundheitsministerium.de/elektronische-patientenakte.html (accessed on 15 September 2021).
- Wan, P.K.; Huang, L.; Holtskog, H. Blockchain-Enabled Information Sharing Within a Supply Chain: A Systematic Literature Review. IEEE Access 2020, 8, 49645–49656. [Google Scholar] [CrossRef]
- Kumar, A.; Liu, R.; Shan, Z. Is Blockchain a Silver Bullet for Supply Chain Management? Technical Challenges and Research Opportunities. Decis. Sci. 2020, 51, 8–37. [Google Scholar] [CrossRef]
- Ammous, S.H. Blockchain Technology: What is it Good for? SSRN J. 2016. [Google Scholar] [CrossRef] [Green Version]
- Wust, K.; Gervais, A. Do you need a Blockchain? In Proceedings of the 2018 Crypto Valley Conference on Blockchain Technology (CVCBT), Zug, Switzerland, 20–22 June 2018. [Google Scholar]


| Company | Website | Description |
|---|---|---|
| agrichain | https://agrichain.com accessed on 15 November 2021 | Platform to manage agricultural products |
| agridigital | https://www.agridigital.io accessed on 15 November 2021 | Digitizing and growing grain SC |
| agriledger | http://www.agriledger.io accessed on 15 November 2021 | Tools for participants of agricultural SC |
| arc-net | https://arc-net.io accessed on 15 November 2021 | Brand protection through security and transparency |
| down stream | www.down-stream.io accessed on 15 November 2021 | Beer brewing project for tracing the beer’s ingredients |
| Fishcoin | https://fishcoin.co accessed on 15 November 2021 | Incentivizes SC members to share harvest data |
| Ripe.io | https://www.ripe.io accessed on 15 November 2021 | Platform for transparent and reliable information on the origin and journey of their food |
| TE-FOOD | https://te-food.com/ accessed on 15 November 2021 | End-to-end food traceability solution on blockchain |
| Strategic Considerations and Requirements for: | Luxury SC | Food SC | Health SC | Evaluation |
|---|---|---|---|---|
| Immutability of data | high | low | high | Only if immutability has a high relevance is BCT worthwhile. |
| Smart Contracts | medium | low | medium | If Smart Contracts are desired, a BC solution must be considered. |
| Digital currency | high | depends on | depends on | If values are to be stored and transferred, cryptocurrencies should be considered as an alternative. |
| Traceability | high | high | high | Traceability data can be stored in any database. However, the BC can strengthen the confidence in traceability data. |
| Visibility and transparency | high | medium | high | For maximum security, the data set must be transparent. |
| Privacy | medium | low | high | Maximum privacy can only be realized at the expense of security. |
| Value to be transferred | high | low | mostly high | BCT is very suitable for high values |
| Data volume to be transferred | low | high | medium | and low volumes. |
| Trust level | low | high | high | The BC can ensure trust. |
| Cost sensitivity | low | high | medium | The more secure the solution, the more expensive it becomes. |
Publisher’s Note: MDPI stays neutral with regard to jurisdictional claims in published maps and institutional affiliations. |
© 2021 by the authors. Licensee MDPI, Basel, Switzerland. This article is an open access article distributed under the terms and conditions of the Creative Commons Attribution (CC BY) license (https://creativecommons.org/licenses/by/4.0/).
Share and Cite
Berneis, M.; Winkler, H. Value Proposition Assessment of Blockchain Technology for Luxury, Food, and Healthcare Supply Chains. Logistics 2021, 5, 85. https://doi.org/10.3390/logistics5040085
Berneis M, Winkler H. Value Proposition Assessment of Blockchain Technology for Luxury, Food, and Healthcare Supply Chains. Logistics. 2021; 5(4):85. https://doi.org/10.3390/logistics5040085
Chicago/Turabian StyleBerneis, Moritz, and Herwig Winkler. 2021. "Value Proposition Assessment of Blockchain Technology for Luxury, Food, and Healthcare Supply Chains" Logistics 5, no. 4: 85. https://doi.org/10.3390/logistics5040085
APA StyleBerneis, M., & Winkler, H. (2021). Value Proposition Assessment of Blockchain Technology for Luxury, Food, and Healthcare Supply Chains. Logistics, 5(4), 85. https://doi.org/10.3390/logistics5040085

