Multi-Omics Analyses Unveil the Effects of a Long-Term High-Salt, High-Fat, and High-Fructose Diet on Rats
Abstract
1. Introduction
2. Materials and Methods
2.1. Animals and Treatment
2.2. Oxidative Stress Indicators Measurement
2.3. Enzyme-Linked Immunosorbent Assay (ELISA)
2.4. Western Blot
2.5. LC-MS/MS-Based Quantitative Proteomic Profiling of Brain Tissue
2.6. 16S rRNA Gene Sequencing and Bioinformatic Analysis
2.7. Metabolomics Analysis of Brain Tissue and Serum
2.8. Statistical Analysis
3. Results
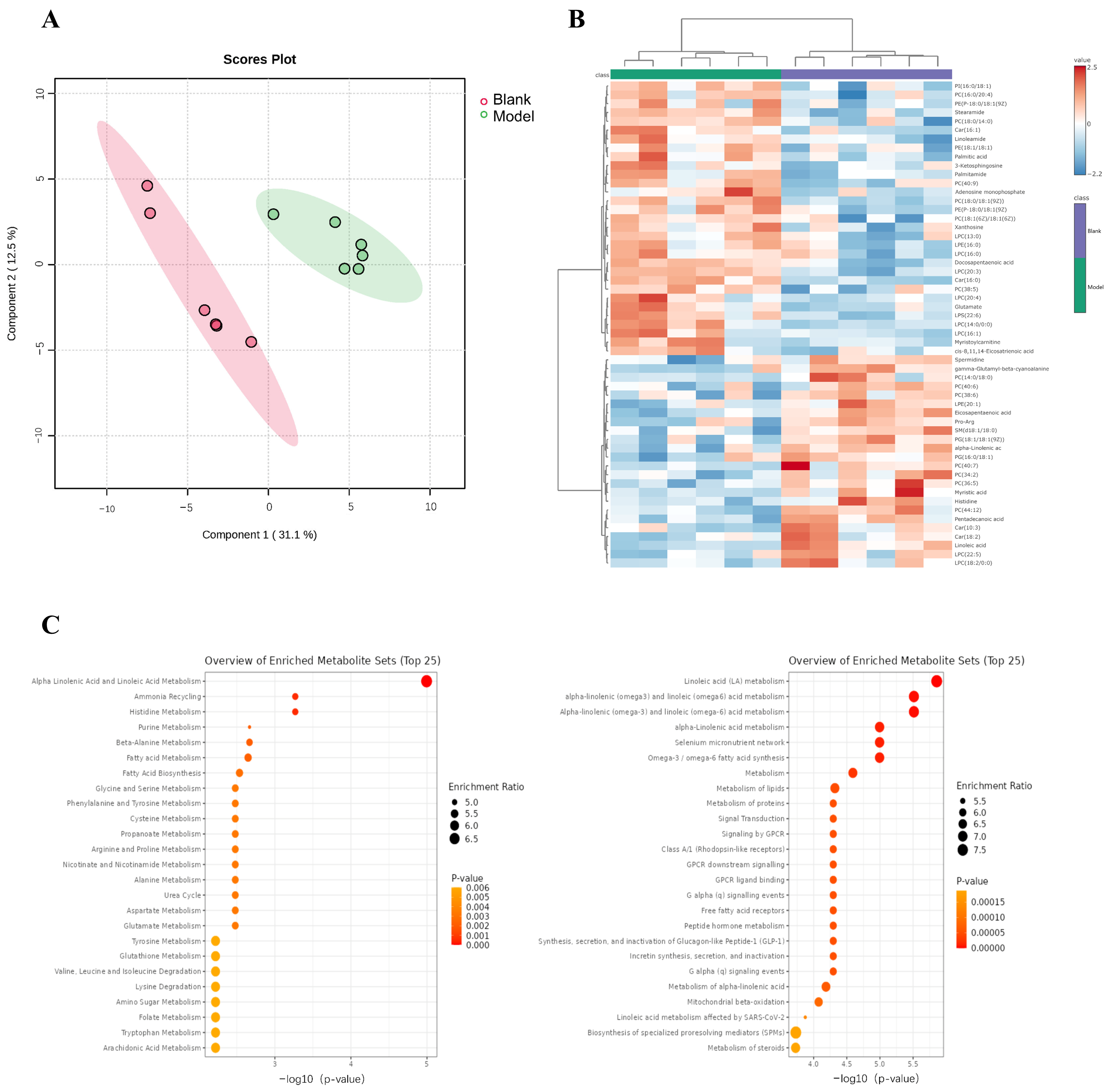
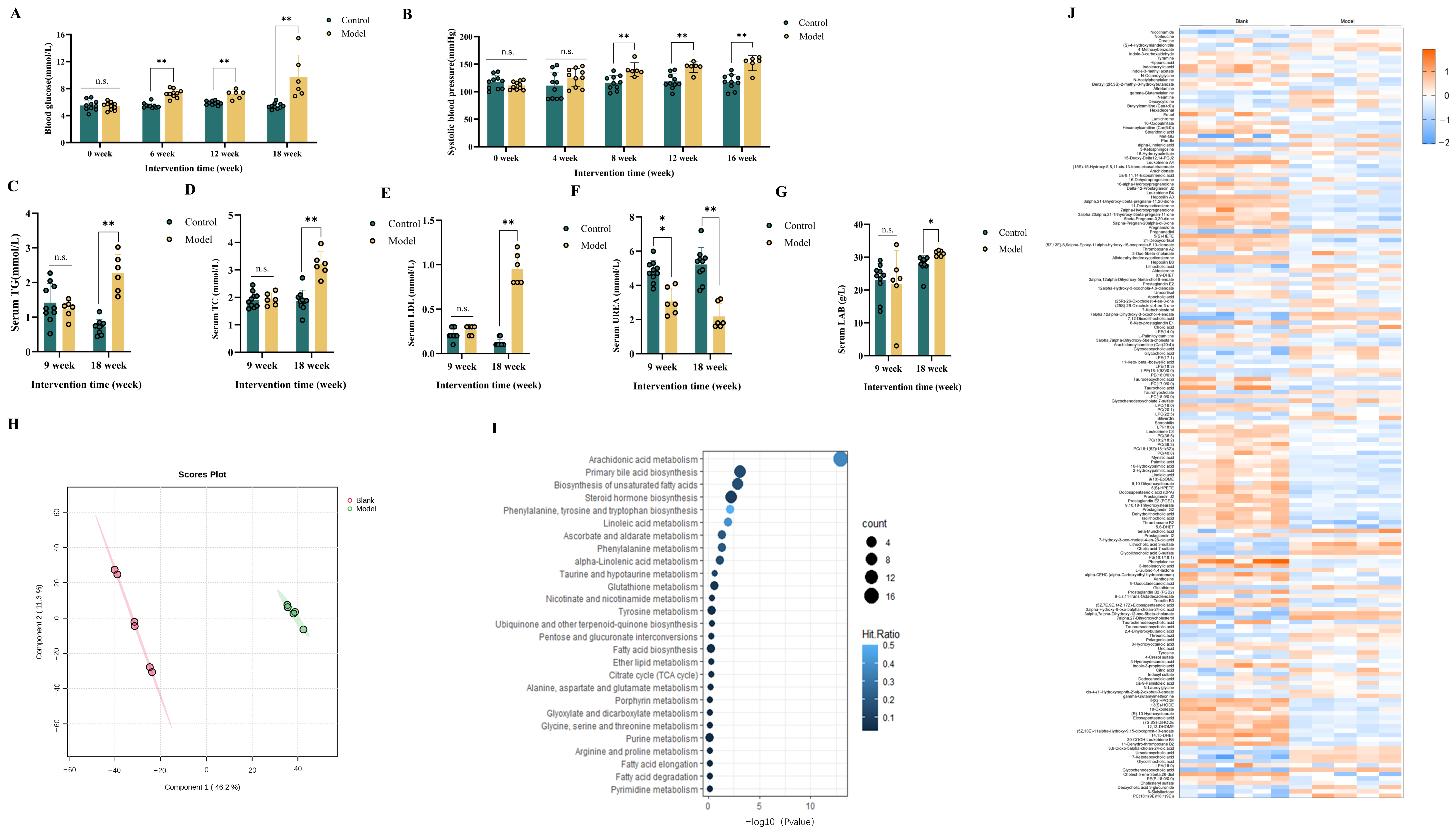
3.1. Effects of HSHFHFD on Blood Glucose, Systolic Blood Pressure, and Serum Biochemical Indices and Metabolomics in Rats
3.2. Metabolomics Analysis of Brain Tissue
3.3. Proteomics Analysis of Brain Tissue
3.4. Effects of HSHFHFD on the Expressions of BBB-Related Proteins in Rat Brain
3.5. Effects of HSHFHFD on Oxidative Stress and Inflammatory Levels in Rat Brain
3.6. Effects of HSHFHFD on CREB Signaling Pathway in Rat Brain
3.7. Gut Microbiome Analysis
3.8. Multi-Omics Integration Analysis
4. Summary and Discussion
5. Conclusions
Author Contributions
Funding
Institutional Review Board Statement
Informed Consent Statement
Data Availability Statement
Conflicts of Interest
Abbreviations
| HSHFHFD | High-salt, high-fat, and high-fructose diets |
| SD | Sprague-dawley |
| TG | Triglycerides |
| SCAFs | Short-chain fatty acids |
| TC | Total cholesterol |
| LDL | Low-density lipoprotein |
| GFAP | Glial fibrillary acidic protein |
| Bax | Bcl-2-associated X protein |
| ZO-1 | Zonula occludens-1 |
| CREB | Cyclic-AMP response binding protein |
| BDNF | Brain-derived neurotrophic factor |
| Bcl-2 | B-cell lymphoma-2 |
| IL-6 | Interleukin-6 |
| IL-10 | Interleukin-10 |
| IL-1β | Interleukin-1beta |
| TNFα | Tumor necrosis factor α |
| NAD | Nicotinamide adenine dinucleotide |
| NF-κB | Nuclear factor kappa-B |
| SOD | Superoxide dismutase |
| MDA | Malondialdehyde |
| BBB | Blood–brain barrier |
| KEGG | Kyoto encyclopedia of genes and genomes |
| AD | Alzheimer’s disease |
| LPS | Lipopolysaccharides |
| PD | Parkinson’s disease |
| WHO | World health organization |
| ELISA | Enzyme-linked immunosorbent assay |
| PLS-DA | Partial least squares-discriminant analysis |
| OPLS-DA | Orthogonal partial least squares-discriminant analysis |
| PPI | Protein–protein interaction network |
| PCR | Polymerase chain reaction |
| PCA | Principal component analysis |
| PCoA | Principal coordinates analysis |
| PERMANOVA | Permutational multivariate analysis of variance |
| LEfSe | Linear discriminant analysis effect size |
| PICRUSt | Phylogenetic investigation of communities by reconstruction of unobserved states |
| IS | Internal standard |
| QC | Quality control |
| ANOVA | Analysis of variance |
| ALB | Albumin |
| LPC | Lysophosphatidylcholines |
| PC | Phosphatidylcholines |
| LPE | Lysophosphatidylethanolamines |
| PE | Phosphatidylethanolamine |
| Aβ | β-amyloid |
| mTOR | Mammalian target of rapamycin |
| DHA | Docosahexaenoic acid |
| EPA | Eicosapentaenoic acid |
| DPA | Docosapentaenoic acid |
| NMDA | N-methyl-D-aspartic acid |
| VPS13A | Vacuolar protein sorting associated protein 13A |
| HK1 | Hexokinase 1 |
| CRP | C-reactive protein |
| ILK | Integrin-linked kinase |
| ILKAP | Integrin-linked kinase-associated phosphatase |
| HD | Huntington’s disease |
| NAFLD | Non-alcoholic fatty liver disease |
| ROS | Reactive oxygen species |
| OTU | Operational taxonomic units |
| WGCNA | Weighted gene co-expression network analysis |
| ACC2 | Acetyl coenzyme A carboxylase 2 |
| HDAC11 | Histone deacetylase 11 |
| HDL | High-density lipoprotein |
| AMPK | AMP-activated protein kinase |
| CVD | Cardiovascular diseases |
| PD | Phylogenetic diversity |
References
- Flexner, N. Estimating the Dietary and Health Impact of Food Policies that Aim to Improve the Canadian Food Environment: A Policy Scenario Modelling Analysis. Ph.D. Thesis, University of Toronto, Toronto, ON, Canada, 2024. [Google Scholar]
- Wang, K.; Jin, Y.; Wang, M.; Liu, J.; Bu, X.; Mu, J.; Lu, J. Global cardiovascular diseases burden attributable to high sodium intake from 1990 to 2019. J. Clin. Hypertens. 2023, 25, 868–879. [Google Scholar] [CrossRef]
- NCD Risk Factor Collaboration (NCD-RisC). Worldwide trends in underweight and obesity from 1990 to 2022: A pooled analysis of 3663 population-representative studies with 222 million children, adolescents, and adults. Lancet 2024, 403, 1027–1050. [Google Scholar] [CrossRef]
- Salari, A.; Shakiba, M.; Mahdavi-Roshan, M.; Gholipour, M.; Naghshbandi, M.; Rajabi, R. The association between various indices of obesity and severity of atherosclerosis in adults in the north of Iran. Medicine 2016, 95, e5670. [Google Scholar] [CrossRef]
- DiNicolantonio, J.J.; Lucan, S.C.; O’Keefe, J.H. The Evidence for Saturated Fat and for Sugar Related to Coronary Heart Disease. Prog. Cardiovasc. Dis. 2016, 58, 464–472. [Google Scholar] [CrossRef] [PubMed]
- Aldhirgham, T.M.; Alfawaz, H.A.; Al-Daghri, N.M. Beverages and sugar-sweetened beverages consumption pattern and amount among adolescents using beverage frequency questionnaire: Cross-sectional study. BMC Public Health 2025, 25, 50. [Google Scholar] [CrossRef] [PubMed]
- Mukhopadhyay, S.; Goswami, S.; Mondal, S.; Dutta, D. Dietary fat, salt, and sugar: A clinical perspective of the social catastrophe. In Dietary Sugar, Salt and Fat in Human Health; Academic Press: Cambridge, MA, USA, 2020; pp. 67–91. [Google Scholar]
- He, F.J.; Tan, M.; Ma, Y.; MacGregor, G.A. Salt reduction to prevent hypertension and cardiovascular disease: JACC state-of-the-art review. J. Am. Coll. Cardiol. 2020, 75, 632–647. [Google Scholar] [CrossRef]
- Li, C.; Shi, L.; Wang, Y.; Peng, C.; Wu, L.; Zhang, Y.; Du, Z. High-fat diet exacerbates lead-induced blood-brain barrier disruption by disrupting tight junction integrity. Environ. Toxicol. 2021, 36, 1412–1421. [Google Scholar] [CrossRef]
- Atak, S.; Boye, A.; Peciña, S.; Liu, Z.X. High-fat-sugar diet is associated with impaired hippocampus-dependent memory in humans. Physiol. Behav. 2023, 268, 114225. [Google Scholar] [CrossRef] [PubMed]
- Amelianchik, A.; Sweetland-Martin, L.; Norris, E.H. The effect of dietary fat consumption on Alzheimer’s disease pathogenesis in mouse models. Transl. Psychiatry 2022, 12, 293. [Google Scholar] [CrossRef]
- Valladolid-Acebes, I.; Stucchi, P.; Cano, V.; Fernández-Alfonso, M.S.; Merino, B.; Gil-Ortega, M.; Fole, A.; Morales, L.; Ruiz-Gayo, M.; Del Olmo, N. High-fat diets impair spatial learning in the radial-arm maze in mice. Neurobiol. Learn. Mem. 2011, 95, 80–85. [Google Scholar] [CrossRef]
- Witek, K.; Wydra, K.; Filip, M. A high-sugar diet consumption, metabolism and health impacts with a focus on the development of substance use disorder: A narrative review. Nutrients 2022, 14, 2940. [Google Scholar] [CrossRef]
- Ting, K.K.Y. Fructose overconsumption-induced reprogramming of microglia metabolism and function. Front. Immunol. 2024, 15, 1375453. [Google Scholar] [CrossRef] [PubMed]
- Spagnuolo, M.S.; Iossa, S.; Cigliano, L. Sweet but bitter: Focus on fructose impact on brain function in rodent models. Nutrients 2020, 13, 1. [Google Scholar] [CrossRef]
- Senchukova, M.A. Microbiota of the gastrointestinal tract: Friend or foe? World J. Gastroenterol. 2023, 29, 19–42. [Google Scholar] [CrossRef]
- Rutsch, A.; Kantsjö, J.B.; Ronchi, F. The gut-brain axis: How microbiota and host inflammasome influence brain physiology and pathology. Front. Immunol. 2020, 11, 604179. [Google Scholar] [CrossRef]
- Marizzoni, M.; Cattaneo, A.; Mirabelli, P.; Festari, C.; Lopizzo, N.; Nicolosi, V.; Mombelli, E.; Mazzelli, M.; Luongo, D.; Naviglio, D.; et al. Short-chain fatty acids and lipopolysaccharide as mediators between gut dysbiosis and amyloid pathology in Alzheimer’s disease. J. Alzheimers Dis. 2020, 78, 683–697. [Google Scholar] [CrossRef]
- Colombo, A.V.; Sadler, R.K.; Llovera, G.; Singh, V.; Roth, S.; Heindl, S.; Sebastian Monasor, L.; Verhoeven, A.; Peters, F.; Parhizkar, S.; et al. Microbiota-derived short chain fatty acids modulate microglia and promote Aβ plaque deposition. eLife 2021, 10, e59826. [Google Scholar] [CrossRef]
- Chitrala, K.N.; Guan, H.; Singh, N.P.; Busbee, B.; Gandy, A.; Mehrpouya-Bahrami, P.; Ganewatta, M.S.; Tang, C.; Chatterjee, S.; Nagarkatti, P.; et al. CD44 deletion leading to attenuation of experimental autoimmune encephalomyelitis results from alterations in gut microbiome in mice. Eur. J. Immunol. 2017, 47, 1188–1199. [Google Scholar] [CrossRef] [PubMed]
- Bier, A.; Braun, T.; Khasbab, R.; Di Segni, A.; Grossman, E.; Haberman, Y.; Leibowitz, A. A high salt diet modulates the gut microbiota and short chain fatty acids production in a salt-sensitive hypertension rat model. Nutrients 2018, 10, 1154. [Google Scholar] [CrossRef] [PubMed]
- Ye, Z.; Xu, Y.-J.; Liu, Y. Influences of dietary oils and fats, and the accompanied minor content of components on the gut microbiota and gut inflammation: A review. Trends Food Sci. Technol. 2021, 113, 255–276. [Google Scholar] [CrossRef]
- Beisner, J.; Gonzalez-Granda, A.; Basrai, M.; Damms-Machado, A.; Bischoff, S.C. Fructose-induced intestinal microbiota shift following two types of short-term high-fructose dietary phases. Nutrients 2020, 12, 3444. [Google Scholar] [CrossRef]
- Vasques-Monteiro, I.M.L.; Silva-Veiga, F.M.; Miranda, C.S.; de Andrade Gonçalves, É.C.B.; Daleprane, J.B.; Souza-Mello, V. A rise in Proteobacteria is an indicator of gut-liver axis-mediated nonalcoholic fatty liver disease in high-fructose-fed adult mice. Nutr. Res. 2021, 91, 26–35. [Google Scholar] [CrossRef]
- Heidari, M.; Khodadadi Jokar, Y.; Madani, S.; Shahi, S.; Shahi, M.S.; Goli, M. Influence of food type on human psychological–behavioral responses and crime reduction. Nutrients 2023, 15, 3715. [Google Scholar] [CrossRef] [PubMed]
- Guo, Y.; Zhu, X.; Zeng, M.; Qi, L.; Tang, X.; Wang, D.; Zhang, M.; Xie, Y.; Li, H.; Yang, X.; et al. A diet high in sugar and fat influences neurotransmitter metabolism and then affects brain function by altering the gut microbiota. Transl. Psychiatry 2021, 11, 328. [Google Scholar] [CrossRef]
- Gray, T.; Fasina, Y.O.; Harrison, S.H.; Chang, E.M.; Chang, A.Y.; Maldonado-Devincci, A.; Han, J. Exploring the impact of a high-fat diet on the serotonin signaling in gut-brain axis. Nutr. Neurosci. 2025, 1–15. [Google Scholar] [CrossRef] [PubMed]
- Liu, X.; Tao, R.; Guo, F.; Zhang, L.; Qu, J.; Li, M.; Wu, X.; Wang, X.; Zhu, Y.; Wen, L.; et al. Soybean oil induces neuroinflammatory response through brain-gut axis under high-fat diet. J. Tradit. Complement. Med. 2024, 14, 522–533. [Google Scholar] [CrossRef] [PubMed]
- Yamashita, S.; Kiko, T.; Fujiwara, H.; Hashimoto, M.; Nakagawa, K.; Kinoshita, M.; Furukawa, K.; Arai, H.; Miyazawa, T. Alterations in the levels of amyloid-β, phospholipid hydroperoxide, and plasmalogen in the blood of patients with alzheimer’s disease: Possible interactions between amyloid-β and these lipids. J. Alzheimers Dis. 2016, 50, 527–537. [Google Scholar] [CrossRef]
- Fu, Y.; Wang, Y.; Ren, H.; Guo, X.; Han, L. Branched-chain amino acids and the risks of dementia, Alzheimer’s disease, and Parkinson’s disease. Front. Aging Neurosci. 2024, 16, 1369493. [Google Scholar] [CrossRef]
- Vesga-Jiménez, D.J.; Martin, C.; Barreto, G.E.; Aristizábal-Pachón, A.F.; Pinzón, A.; González, J. Fatty acids: An insight into the pathogenesis of neurodegenerative diseases and therapeutic potential. Int. J. Mol. Sci. 2022, 23, 2577. [Google Scholar] [CrossRef]
- Korbecki, J.; Bajdak-Rusinek, K. The effect of palmitic acid on inflammatory response in macrophages: An overview of molecular mechanisms. Inflamm. Res. 2019, 68, 915–932. [Google Scholar] [CrossRef]
- Tian, J.; Zhang, Y.; Zhao, X. The effects and mechanisms of n-3 and n-6 polyunsaturated fatty acids in the central nervous system. Cell. Mol. Neurobiol. 2025, 45, 25. [Google Scholar] [CrossRef]
- Turpin, J.; Wadolowski, S.; Tambo, W.; Kim, D.; Al Abed, Y.; Sciubba, D.M.; Becker, L.B.; Ledoux, D.; Kim, J.; Powell, K.; et al. Exploring lysophosphatidylcholine as a biomarker in ischemic stroke: The plasma-brain disjunction. Int. J. Mol. Sci. 2024, 25, 10649. [Google Scholar] [CrossRef]
- Cerasuolo, M.; Di Meo, I.; Auriemma, M.C.; Paolisso, G.; Papa, M.; Rizzo, M.R. Exploring the dynamic changes of brain lipids, lipid rafts, and lipid droplets in aging and alzheimer’s disease. Biomolecules 2024, 14, 1362. [Google Scholar] [CrossRef]
- Carvajal, F.J.; Mattison, H.A.; Cerpa, W. Role of NMDA receptor-mediated glutamatergic signaling in chronic and acute neuropathologies. Neural Plast. 2016, 2016, 2701526. [Google Scholar] [CrossRef] [PubMed]
- Kabir, M.T.; Uddin, M.S.; Setu, J.R.; Ashraf, G.M.; Bin-Jumah, M.N.; Abdel-Daim, M.M. Exploring the role of PSEN mutations in the pathogenesis of alzheimer’s disease. Neurotox. Res. 2020, 38, 833–849. [Google Scholar] [CrossRef]
- Shen, J.L.; Fortier, T.M.; Wang, R.; Baehrecke, E.H. Vps13D functions in a Pink1-dependent and Parkin-independent mitophagy pathway. J. Cell Biol. 2021, 220, e202104073. [Google Scholar] [CrossRef]
- Veerhuis, R. Histological and direct evidence for the role of complement in the neuroinflammation of AD. Curr. Alzheimer Res. 2011, 8, 34–58. [Google Scholar] [CrossRef] [PubMed]
- Kaur, D.; Sharma, V.; Deshmukh, R. Activation of microglia and astrocytes: A roadway to neuroinflammation and Alzheimer’s disease. Inflammopharmacology 2019, 27, 663–677. [Google Scholar] [CrossRef] [PubMed]
- Cunha, C.; Brambilla, R.; Thomas, K.L. A simple role for BDNF in learning and memory? Front. Mol. Neurosci. 2010, 3, 1. [Google Scholar] [CrossRef]
- Aghamohammad, S.; Sepehr, A.; Miri, S.T.; Najafi, S.; Pourshafie, M.R.; Rohani, M. Anti-inflammatory and immunomodulatory effects of Lactobacillus spp. as a preservative and therapeutic agent for IBD control. Immun. Inflamm. Dis. 2022, 10, e635. [Google Scholar] [CrossRef]
- Zhao, X.; Zhong, X.; Liu, X.; Wang, X.; Gao, X. Therapeutic and Improving Function of Lactobacilli in the Prevention and Treatment of Cardiovascular-Related Diseases: A Novel Perspective From Gut Microbiota. Front. Nutr. 2021, 8, 693412. [Google Scholar] [CrossRef]
- Kumar, V.; Kundu, S.; Singh, A.; Singh, S. Understanding the role of histone deacetylase and their inhibitors in neurodegenerative disorders: Current targets and future perspective. Curr. Neuropharmacol. 2022, 20, 158–178. [Google Scholar] [CrossRef]
- Więckowska-Gacek, A.; Mietelska-Porowska, A.; Wydrych, M.; Wojda, U. Western diet as a trigger of Alzheimer’s disease: From metabolic syndrome and systemic inflammation to neuroinflammation and neurodegeneration. Ageing Res. Rev. 2021, 70, 101397. [Google Scholar] [CrossRef]
- Teleanu, R.I.; Niculescu, A.G.; Roza, E.; Vladâcenco, O.; Grumezescu, A.M.; Teleanu, D.M. Neurotransmitters-key factors in neurological and neurodegenerative disorders of the central nervous system. Int. J. Mol. Sci. 2022, 23, 5954. [Google Scholar] [CrossRef]
- Weintraub, D.; Aarsland, D.; Chaudhuri, K.R.; Dobkin, R.D.; Leentjens, A.F.; Rodriguez-Violante, M.; Schrag, A. The neuropsychiatry of Parkinson’s disease: Advances and challenges. Lancet Neurol. 2022, 21, 89–102. [Google Scholar] [CrossRef]
- Martín-Vázquez, E.; Cobo-Vuilleumier, N.; López-Noriega, L.; Lorenzo, P.I.; Gauthier, B.R. The PTGS2/COX2-PGE(2) signaling cascade in inflammation: Pro or anti? A case study with type 1 diabetes mellitus. Int. J. Biol. Sci. 2023, 19, 4157–4165. [Google Scholar] [CrossRef] [PubMed]
- Wang, B.; Wu, L.; Chen, J.; Dong, L.; Chen, C.; Wen, Z.; Hu, J.; Fleming, I.; Wang, D.W. Metabolism pathways of arachidonic acids: Mechanisms and potential therapeutic targets. Signal Transduct. Target. Ther. 2021, 6, 94. [Google Scholar] [CrossRef]
- Gorica, E.; Calderone, V. Arachidonic acid derivatives and neuroinflammation. CNS Neurol. Disord. Drug Targets 2022, 21, 118–129. [Google Scholar] [CrossRef]
- Alarcon-Gil, J.; Sierra-Magro, A.; Morales-Garcia, J.A.; Sanz-SanCristobal, M.; Alonso-Gil, S.; Cortes-Canteli, M.; Niso-Santano, M.; Martínez-Chacón, G.; Fuentes, J.M.; Santos, A.; et al. Neuroprotective and anti-inflammatory effects of linoleic acid in models of parkinson’s disease: The implication of lipid droplets and lipophagy. Cells 2022, 11, 2297. [Google Scholar] [CrossRef] [PubMed]
- Xu, D.; Lian, D.; Wu, J.; Liu, Y.; Zhu, M.; Sun, J.; He, D.; Li, L. Brain-derived neurotrophic factor reduces inflammation and hippocampal apoptosis in experimental Streptococcus pneumoniae meningitis. J. Neuroinflammation 2017, 14, 156. [Google Scholar] [CrossRef] [PubMed]
- Xu, Y.Z.; Deng, X.H.; Bentivoglio, M. Differential response of apoptosis-regulatory Bcl-2 and Bax proteins to an inflammatory challenge in the cerebral cortex and hippocampus of aging mice. Brain Res. Bull. 2007, 74, 329–335. [Google Scholar] [CrossRef]
- Makar, T.K.; Trisler, D.; Sura, K.T.; Sultana, S.; Patel, N.; Bever, C.T. Brain derived neurotrophic factor treatment reduces inflammation and apoptosis in experimental allergic encephalomyelitis. J. Neurol. Sci. 2008, 270, 70–76. [Google Scholar] [CrossRef]
- Park, Y.J.; Yang, H.J.; Li, W.; Oh, Y.C.; Go, Y. Menthae herba attenuates neuroinflammation by regulating CREB/Nrf2/HO-1 pathway in BV2 microglial cells. Antioxidants 2022, 11, 649. [Google Scholar] [CrossRef]
- Tang, W.H.W.; Bäckhed, F.; Landmesser, U.; Hazen, S.L. Intestinal microbiota in cardiovascular health and disease: JACC state-of-the-art review. J. Am. Coll. Cardiol. 2019, 73, 2089–2105. [Google Scholar] [CrossRef]
- Amabebe, E.; Robert, F.O.; Agbalalah, T.; Orubu, E.S.F. Microbial dysbiosis-induced obesity: Role of gut microbiota in homoeostasis of energy metabolism. Br. J. Nutr. 2020, 123, 1127–1137. [Google Scholar] [CrossRef]
- Yang, G.; Wei, J.; Liu, P.; Zhang, Q.; Tian, Y.; Hou, G.; Meng, L.; Xin, Y.; Jiang, X. Role of the gut microbiota in type 2 diabetes and related diseases. Metabolism 2021, 117, 154712. [Google Scholar] [CrossRef] [PubMed]
- Zhu, S.; Jiang, Y.; Xu, K.; Cui, M.; Ye, W.; Zhao, G.; Jin, L.; Chen, X. The progress of gut microbiome research related to brain disorders. J. Neuroinflammation 2020, 17, 25. [Google Scholar] [CrossRef] [PubMed]
- Gao, Y.; Zhu, A.; Li, J.; Liu, H.; Li, X.; Zhang, H. Lactiplantibacillus plantarum attenuates diet-induced obesity and insulin resistance through gut microbiota-driven PPAR/PI3K-axis modulation. Microb. Biotechnol. 2025, 18, e70227. [Google Scholar] [CrossRef]
- Chen, C.M.; Wu, C.C.; Huang, C.L.; Chang, M.Y.; Cheng, S.H.; Lin, C.T.; Tsai, Y.C. Lactobacillus plantarum PS128 Promotes Intestinal Motility, Mucin Production, and Serotonin Signaling in Mice. Probiotics Antimicrob. Proteins 2022, 14, 535–545. [Google Scholar] [CrossRef] [PubMed]
- Slattery, C.; Cotter, P.D.; O’Toole, P.W. Analysis of health benefits conferred by lactobacillus species from kefir. Nutrients 2019, 11, 1252. [Google Scholar] [CrossRef]
- den Hartigh, L.J. Conjugated linoleic acid effects on cancer, obesity, and atherosclerosis: A review of pre-clinical and human trials with current perspectives. Nutrients 2019, 11, 370. [Google Scholar] [CrossRef] [PubMed]
- Wang, Q.; Liu, S.; Zhai, A.; Zhang, B.; Tian, G. AMPK-mediated regulation of lipid metabolism by phosphorylation. Biol. Pharm. Bull. 2018, 41, 985–993. [Google Scholar] [CrossRef] [PubMed]








Disclaimer/Publisher’s Note: The statements, opinions and data contained in all publications are solely those of the individual author(s) and contributor(s) and not of MDPI and/or the editor(s). MDPI and/or the editor(s) disclaim responsibility for any injury to people or property resulting from any ideas, methods, instructions or products referred to in the content. |
© 2026 by the authors. Licensee MDPI, Basel, Switzerland. This article is an open access article distributed under the terms and conditions of the Creative Commons Attribution (CC BY) license.
Share and Cite
Yao, Y.; Wu, X.; Wu, H.; Su, W.; Li, P. Multi-Omics Analyses Unveil the Effects of a Long-Term High-Salt, High-Fat, and High-Fructose Diet on Rats. Foods 2026, 15, 171. https://doi.org/10.3390/foods15010171
Yao Y, Wu X, Wu H, Su W, Li P. Multi-Omics Analyses Unveil the Effects of a Long-Term High-Salt, High-Fat, and High-Fructose Diet on Rats. Foods. 2026; 15(1):171. https://doi.org/10.3390/foods15010171
Chicago/Turabian StyleYao, Yue, Xiao Wu, Hao Wu, Weiwei Su, and Peibo Li. 2026. "Multi-Omics Analyses Unveil the Effects of a Long-Term High-Salt, High-Fat, and High-Fructose Diet on Rats" Foods 15, no. 1: 171. https://doi.org/10.3390/foods15010171
APA StyleYao, Y., Wu, X., Wu, H., Su, W., & Li, P. (2026). Multi-Omics Analyses Unveil the Effects of a Long-Term High-Salt, High-Fat, and High-Fructose Diet on Rats. Foods, 15(1), 171. https://doi.org/10.3390/foods15010171
