A Novel Formulation Based on Resveratrol and Water Extracts from Equisetum arvense, Crataegus curvisepala, Vitex agnus-castus, and Glycine max Inhibits the Gene Expression of Inflammatory and Osteoclastogenic Biomarkers on C2C12 Cells Exposed to Oxidative Stress
Abstract
1. Introduction
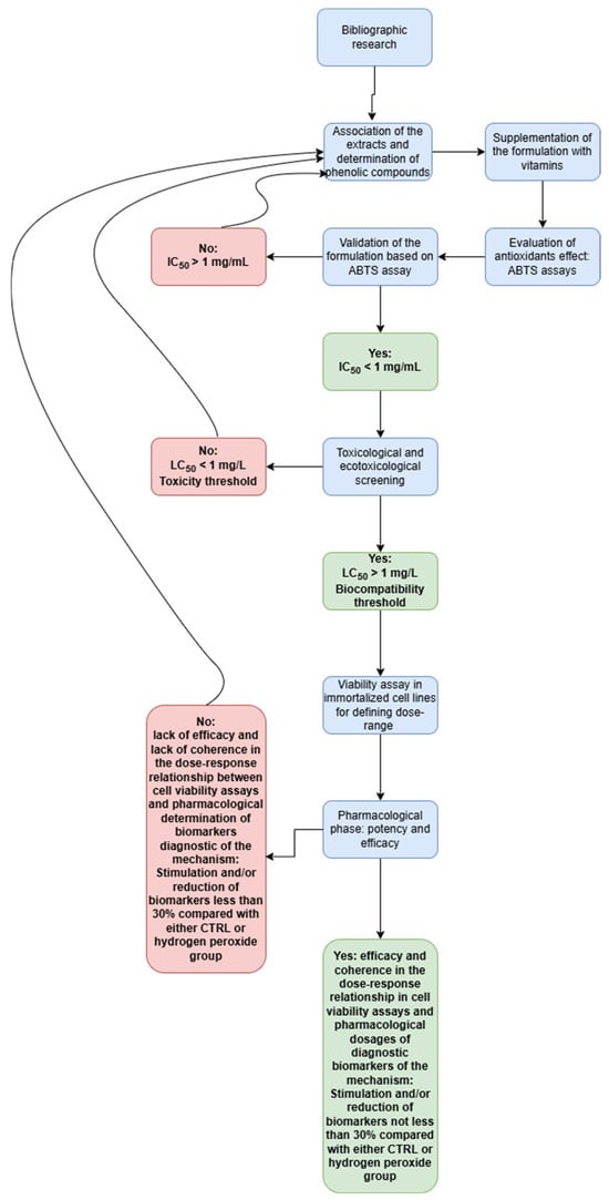
2. Materials and Methods
2.1. HPLC
2.2. Colorimetric Assays
2.3. Ecotoxicological Investigation
2.3.1. Preparation of Test Sample Concentrations
2.3.2. Allelopathy Assay
2.3.3. Brine Shrimp Toxicity Bioassay
2.3.4. Daphnia magna Cardiotoxicity Assay
2.4. In Vitro Study
2.4.1. Cell Culture
2.4.2. Determination of Cell Viability
2.5. Gene Expression Analysis
2.6. In Silico Study
2.7. Statistical Analysis
3. Results
3.1. Phytochemical Analysis
3.2. Allelopathy Assay
3.3. Brine Shrimp Lethality Assay
3.4. Daphnia Magna Cardiotxocity Assay
3.5. Protective Effects on C2C12 Cells
3.6. Bioinformatics
4. Discussion
- −
- Non-toxic for LC50 > 1000 µg/mL;
- −
- Low toxicity for LC50 between 500 µg/mL and 1000 µg/mL;
- −
- Toxic for LC50 between 100 µg/mL and 500 µg/mL;
- −
- Highly toxic for LC50 < 100 µg/mL.
5. Conclusions
Supplementary Materials
Author Contributions
Funding
Institutional Review Board Statement
Informed Consent Statement
Data Availability Statement
Acknowledgments
Conflicts of Interest
References
- Uttara, B.; Singh, A.V.; Zamboni, P.; Mahajan, R. Oxidative stress and neurodegenerative diseases: A review of upstream and downstream antioxidant therapeutic options. Curr. Neuropharmacol. 2009, 7, 65–74. [Google Scholar] [CrossRef] [PubMed]
- Basu, S.; Michaëlsson, K.; Olofsson, H.; Johansson, S.; Melhus, H. Association between oxidative stress and bone mineral density. Biochem. Biophys. Res. Commun. 2001, 288, 275–279. [Google Scholar] [CrossRef] [PubMed]
- Rachner, T.D.; Khosla, S.; Hofbauer, L.C. New horizons in osteoporosis. Lancet 2011, 377, 1276. [Google Scholar] [CrossRef] [PubMed]
- Kubo, T.; Tsuji, S.; Amano, T.; Yoshino, F.; Niwa, Y.; Kasahara, K.; Yoshida, S.; Mukaisho, K.-I.; Sugihara, H.; Tanaka, S. Effects of β-estradiol on cold-sensitive receptor channel TRPM8 in ovariectomized rats. Exp. Anim. 2017, 66, 337–343. [Google Scholar] [CrossRef]
- Thurston, R.C.; Joffe, H. Vasomotor symptoms and menopause: Findings from the Study of Women’s Health across the Nation. Obstet. Gynecol. Clin. 2011, 38, 489–501. [Google Scholar] [CrossRef]
- Iantomasi, T.; Romagnoli, C.; Palmini, G.; Donati, S.; Falsetti, I.; Miglietta, F.; Aurilia, C.; Marini, F.; Giusti, F.; Brandi, M.L. Oxidative stress and inflammation in osteoporosis: Molecular mechanisms involved and the relationship with microRNAs. Int. J. Mol. Sci. 2023, 24, 3772. [Google Scholar] [CrossRef]
- Stevenson, J.; Medical Advisory Council of the British Menopause Society. Prevention and treatment of osteoporosis in women. Post Reprod. Health 2023, 29, 11–14. [Google Scholar] [CrossRef]
- Tsoumani, M.; Nikolaou, P.E.; Argyropoulou, A.; Tseti, I.; Mitakou, S.; Andreadou, I. Novel evidence-based combination of plant extracts with multitarget mechanisms of action for the elimination of hot flashes during menopause. Molecules 2022, 27, 1221. [Google Scholar] [CrossRef]
- Al-Ajalein, A.A.; Ibrahim, N.I.; Fauzi, M.B.; Mokhtar, S.A.; Naina Mohamed, I.; Shuid, A.N.; Mohamed, N. Evaluating the Anti-Osteoporotic Potential of Mediterranean Medicinal Plants: A Review of Current Evidence. Pharmaceuticals 2024, 17, 1341. [Google Scholar] [CrossRef]
- Mehta, J.; Kling, J.M.; Manson, J.E. Risks, benefits, and treatment modalities of menopausal hormone therapy: Current concepts. Front. Endocrinol. 2021, 12, 564781. [Google Scholar] [CrossRef]
- Eguia, A.; Bagán-Debón, L.; Cardona, F. Review and Update on Drugs Related to the Development of Osteonecrosis of the Jaw. Med. Oral Patol. Oral Cir. Bucal 2020, 25, e71–e83. [Google Scholar] [CrossRef] [PubMed]
- Tabatabaei-Malazy, O.; Larijani, B.; Abdollahi, M. Targeting metabolic disorders by natural products. J. Diabetes Metab. Disord. 2015, 14, 57. [Google Scholar] [CrossRef] [PubMed]
- Abbaspoor, Z.; Hajikhani, N.A.; Afshari, P. Effect of Vitex agnus-castus on menopausal early symptoms in postmenopausal women: A randomized, double blind, placebo-controlled study. Br. J. Med. Res. 2011, 1, 132–140. [Google Scholar] [CrossRef] [PubMed]
- Chen, L.-R.; Chen, K.-H. Utilization of isoflavones in soybeans for women with menopausal syndrome: An overview. Int. J. Mol. Sci. 2021, 22, 3212. [Google Scholar] [CrossRef]
- Cui, M.; Cheng, L.; Zhou, Z.; Zhu, Z.; Liu, Y.; Li, C.; Liao, B.; Fan, M.; Duan, B. Traditional uses, phytochemistry, pharmacology, and safety concerns of hawthorn (Crataegus genus): A comprehensive review. J. Ethnopharmacol. 2024, 319, 117229. [Google Scholar] [CrossRef]
- Liu, Z.; Li, W.; Yu, B.; Huang, J.; Sun, J.; Huo, J.; Liu, C. Effects of trans-resveratrol from Polygonum cuspidatum on bone loss using the ovariectomized rat model. J. Med. Food 2005, 8, 14–19. [Google Scholar] [CrossRef]
- Sehmisch, S.; Boeckhoff, J.; Wille, J.; Seidlova-Wuttke, D.; Rack, T.; Tezval, M.; Wuttke, W.; Stuermer, K.-M.; Stuermer, E.K. Vitex agnus castus as prophylaxis for osteopenia after orchidectomy in rats compared with estradiol and testosterone supplementation. Phytother. Res. Int. J. Devoted Pharmacol. Toxicol. Eval. Nat. Prod. Deriv. 2009, 23, 851–858. [Google Scholar] [CrossRef]
- Menghini, L.; Ferrante, C.; Leporini, L.; Recinella, L.; Chiavaroli, A.; Leone, S.; Pintore, G.; Vacca, M.; Orlando, G.; Brunetti, L. A natural formula containing lactoferrin, Equisetum arvensis, soy isoflavones and vitamin D3 modulates bone remodeling and inflammatory markers in young and aged rats. J. Biol. Regul. Homeost. Agents 2016, 30, 985–996. [Google Scholar]
- Fleet, J.C. Vitamin D-mediated regulation of intestinal calcium absorption. Nutrients 2022, 14, 3351. [Google Scholar] [CrossRef]
- Ma, M.-L.; Ma, Z.-J.; He, Y.-L.; Sun, H.; Yang, B.; Ruan, B.-J.; Zhan, W.-D.; Li, S.-X.; Dong, H.; Wang, Y.-X. Efficacy of vitamin K2 in the prevention and treatment of postmenopausal osteoporosis: A systematic review and meta-analysis of randomized controlled trials. Front. Public Health 2022, 10, 979649. [Google Scholar] [CrossRef]
- AlHajri, L.; Ayoub, A.; Ahmed, H.; AlMulla, M. Effect of vitamin K2 alone or in combination on various bone turnover markers amongst postmenopausal females. J. Bone Metab. 2021, 28, 11–26. [Google Scholar] [CrossRef] [PubMed]
- Chichiriccò, G.; Ferrante, C.; Menghini, L.; Recinella, L.; Leone, S.; Chiavaroli, A.; Brunetti, L.; Di Simone, S.; Ronci, M.; Piccone, P. Crocus sativus by-products as sources of bioactive extracts: Pharmacological and toxicological focus on anthers. Food Chem. Toxicol. 2019, 126, 7–14. [Google Scholar] [CrossRef] [PubMed]
- Ferrante, C.; Chiavaroli, A.; Angelini, P.; Venanzoni, R.; Angeles Flores, G.; Brunetti, L.; Petrucci, M.; Politi, M.; Menghini, L.; Leone, S. Phenolic content and antimicrobial and anti-inflammatory effects of Solidago virga-aurea, Phyllanthus niruri, Epilobium angustifolium, Peumus boldus, and Ononis spinosa extracts. Antibiotics 2020, 9, 783. [Google Scholar] [CrossRef] [PubMed]
- Krela-Kaźmierczak, I.; Skrzypczak-Zielińska, M.; Kaczmarek-Ryś, M.; Michalak, M.; Szymczak-Tomczak, A.; Hryhorowicz, S.T.; Szalata, M.; Łykowska-Szuber, L.; Eder, P.; Stawczyk-Eder, K. ESR1 gene variants are predictive of osteoporosis in female patients with Crohn’s disease. J. Clin. Med. 2019, 8, 1306. [Google Scholar] [CrossRef]
- Seriwatanachai, D.; Thongchote, K.; Charoenphandhu, N.; Pandaranandaka, J.; Tudpor, K.; Teerapornpuntakit, J.; Suthiphongchai, T.; Krishnamra, N. Prolactin directly enhances bone turnover by raising osteoblast-expressed receptor activator of nuclear factor κB ligand/osteoprotegerin ratio. Bone 2008, 42, 535–546. [Google Scholar] [CrossRef]
- Shead, E.F.; Haworth, C.S.; Barker, H.; Bilton, D.; Compston, J.E. Osteoclast function, bone turnover and inflammatory cytokines during infective exacerbations of cystic fibrosis. J. Cyst. Fibros. 2010, 9, 93–98. [Google Scholar] [CrossRef]
- Tyrovola, J.B.; Odont, X. The “mechanostat theory” of frost and the OPG/Rankl/RANK system. J. Cell. Biochem. 2015, 116, 2724–2729. [Google Scholar] [CrossRef]
- Di Simone, S.C.; Libero, M.L.; Pulcini, R.; Nilofar, N.; Chiavaroli, A.; Tunali, F.; Angelini, P.; Flores, G.A.; Venanzoni, R.; Cusumano, G. Phytochemical profiling and biological evaluation of the residues from industrial hemp (Cannabis sativa L.) inflorescences trimming: Focus on water extract. Food Biosci. 2024, 62, 105344. [Google Scholar] [CrossRef]
- Uysal, S.; Zengin, G.; Locatelli, M.; Bahadori, M.B.; Mocan, A.; Bellagamba, G.; De Luca, E.; Mollica, A.; Aktumsek, A. Cytotoxic and enzyme inhibitory potential of two Potentilla species (P. speciosa L. and P. reptans Willd.) and their chemical composition. Front. Pharmacol. 2017, 8, 290. [Google Scholar] [CrossRef]
- Meyer, B.; Ferrigni, N.; Putnam, J.; Jacobsen, L.; Nichols, D.; McLaughlin, J.L. Brine shrimp: A convenient general bioassay for active plant constituents. Planta Medica 1982, 45, 31–34. [Google Scholar] [CrossRef]
- McLaughlin, J.L.; Rogers, L.L.; Anderson, J.E. The use of biological assays to evaluate botanicals. Drug Inf. J. 1998, 32, 513–524. [Google Scholar] [CrossRef]
- Szklarczyk, D.; Franceschini, A.; Wyder, S.; Forslund, K.; Heller, D.; Huerta-Cepas, J.; Simonovic, M.; Roth, A.; Santos, A.; Tsafou, K.P. STRING v10: Protein–protein interaction networks, integrated over the tree of life. Nucleic Acids Res. 2015, 43, D447–D452. [Google Scholar] [CrossRef] [PubMed]
- Al-Khayri, J.M.; Sahana, G.R.; Nagella, P.; Joseph, B.V.; Alessa, F.M.; Al-Mssallem, M.Q. Flavonoids as potential anti-inflammatory molecules: A review. Molecules 2022, 27, 2901. [Google Scholar] [CrossRef] [PubMed]
- Fellenberg, C.; Vogt, T. Evolutionarily conserved phenylpropanoid pattern on angiosperm pollen. Trends Plant Sci. 2015, 20, 212–218. [Google Scholar] [CrossRef]
- Berrani, A.; Marmouzi, I.; Bouyahya, A.; Kharbach, M.; El Hamdani, M.; El Jemli, M.; Lrhorfi, A.; Zouarhi, M.; Faouzi, M.E.A.; Bengueddour, R. Phenolic compound analysis and pharmacological screening of Vitex agnus-castus functional parts. BioMed Res. Int. 2021, 2021, 6695311. [Google Scholar] [CrossRef]
- Gründemann, C.; Lengen, K.; Sauer, B.; Garcia-Käufer, M.; Zehl, M.; Huber, R. Equisetum arvense (common horsetail) modulates the function of inflammatory immunocompetent cells. BMC Complement. Altern. Med. 2014, 14, 283. [Google Scholar] [CrossRef]
- Di Simone, S.C.; Angeles Flores, G.; Acquaviva, A.; Nilofar; Libero, M.L.; Venanzoni, R.; Tirillini, B.; Orlando, G.; Zengin, G.; Lai, F. Phytochemical and biological properties of the water extract from roots and leaves of Lactuca longidentata, an endemic phytoalimurgic (food) species of Central Sardinia (Italy). Plant Biosyst.-Int. J. Deal. All Asp. Plant Biol. 2023, 157, 594–604. [Google Scholar] [CrossRef]
- Platzer, M.; Kiese, S.; Tybussek, T.; Herfellner, T.; Schneider, F.; Schweiggert-Weisz, U.; Eisner, P. Radical scavenging mechanisms of phenolic compounds: A quantitative structure-property relationship (QSPR) study. Front. Nutr. 2022, 9, 882458. [Google Scholar] [CrossRef]
- Gulcin, İ.; Alwasel, S.H. DPPH radical scavenging assay. Processes 2023, 11, 2248. [Google Scholar] [CrossRef]
- Chen, J.; Chen, J.; Jia, X.; Hu, Y.; Zhao, X.; You, J.; Zou, T. Dietary benzoic acid supplementation attenuates enterotoxigenic Escherichia coli K88-induced inflammation response and intestinal barrier dysfunction associated with gut microbiota modulation in newly-weaned mice. J. Funct. Foods 2024, 113, 106044. [Google Scholar] [CrossRef]
- Kim, E.O.; Min, K.J.; Kwon, T.K.; Um, B.H.; Moreau, R.A.; Choi, S.W. Anti-inflammatory activity of hydroxycinnamic acid derivatives isolated from corn bran in lipopolysaccharide-stimulated Raw 264.7 macrophages. Food Chem. Toxicol. 2012, 50, 1309–1316. [Google Scholar] [CrossRef] [PubMed]
- Lopez-Corona, A.V.; Valencia-Espinosa, I.; González-Sánchez, F.A.; Sánchez-López, A.L.; Garcia-Amezquita, L.E.; Garcia-Varela, R. Antioxidant, anti-inflammatory and cytotoxic activity of phenolic compound family extracted from raspberries (Rubus idaeus): A general review. Antioxidants 2022, 11, 1192. [Google Scholar] [CrossRef] [PubMed]
- Ntungwe, N.E.; Domínguez-Martín, E.M.; Roberto, A.; Tavares, J.; Isca, V.; Pereira, P.; Cebola, M.-J.; Rijo, P. Artemia species: An important tool to screen general toxicity samples. Curr. Pharm. Des. 2020, 26, 2892–2908. [Google Scholar] [CrossRef] [PubMed]
- Rajewicz, W.; Romano, D.; Schmickl, T.; Thenius, R. Daphnia’s phototaxis as an indicator in ecotoxicological studies: A review. Aquat. Toxicol. 2023, 265, 106762. [Google Scholar] [CrossRef]
- Chiavaroli, A.; Di Simone, S.C.; Acquaviva, A.; Nilofar; Libero, M.L.; Brunetti, L.; Recinella, L.; Leone, S.; Orlando, G.; Zengin, G. Neuromodulatory and Protective Effects Induced by the Association of Herbal Extracts from Valeriana officinalis, Ziziphus jujuba, and Humulus lupulus with Melatonin: An Innovative Formulation for Counteracting Sleep Disorders. Processes 2022, 10, 1609. [Google Scholar] [CrossRef]
- Clarkson, C.; Maharaj, V.J.; Crouch, N.R.; Grace, O.M.; Pillay, P.; Matsabisa, M.G.; Bhagwandin, N.; Smith, P.J.; Folb, P.I. In vitro antiplasmodial activity of medicinal plants native to or naturalised in South Africa. J. Ethnopharmacol. 2004, 92, 177–191. [Google Scholar] [CrossRef]
- Recinella, L.; Chiavaroli, A.; Veschi, S.; Cama, A.; Acquaviva, A.; Libero, M.L.; Leone, S.; Di Simone, S.C.; Pagano, E.; Zengin, G. A grape (Vitis vinifera L.) pomace water extract modulates inflammatory and immune response in SW-480 cells and isolated mouse colon. Phytother. Res. 2022, 36, 4620–4630. [Google Scholar] [CrossRef]
- Zhang, J.-K.; Yang, L.; Meng, G.-L.; Fan, J.; Chen, J.-Z.; He, Q.-Z.; Chen, S.; Fan, J.-Z.; Luo, Z.-J.; Liu, J. Protective effect of tetrahydroxystilbene glucoside against hydrogen peroxide-induced dysfunction and oxidative stress in osteoblastic MC3T3-E1 cells. Eur. J. Pharmacol. 2012, 689, 31–37. [Google Scholar] [CrossRef]
- Sreedharan, S.; Nair, V.; Cisneros-Zevallos, L. Protective Role of Phenolic Compounds from Whole Cardamom (Elettaria cardamomum (L.) Maton) against LPS-Induced Inflammation in Colon and Macrophage Cells. Nutrients 2023, 15, 2965. [Google Scholar] [CrossRef]
- Tolba, M.F.; El-Serafi, A.T.; Omar, H.A. Caffeic acid phenethyl ester protects against glucocorticoid-induced osteoporosis in vivo: Impact on oxidative stress and RANKL/OPG signals. Toxicol. Appl. Pharmacol. 2017, 324, 26–35. [Google Scholar] [CrossRef]
- Han, S.; Cicek, A.F.; Tokmak, A.; Yildirir Ustun, T.; Ercan Gokay, N.; Uludag, M.O.; Demirel, M.A. Effects of resveratrol on receptor expression and serum levels of estrogen and progesterone in the rat endometritis model. Reprod. Sci. 2021, 28, 2610–2622. [Google Scholar] [CrossRef] [PubMed]
- Aaseth, J.O.; Finnes, T.E.; Askim, M.; Alexander, J. The Importance of Vitamin K and the Combination of Vitamins K and D for Calcium Metabolism and Bone Health: A Review. Nutrients 2024, 16, 2420. [Google Scholar] [CrossRef] [PubMed]












| Parameters | Results |
|---|---|
| Total phenolic content (mg GAE/gde) | 29.30 ± 1.30 |
| Total flavonoid content (mg RE/gde) | 6.43 ± 0.56 |
| Sample | ABTS |
|---|---|
| Formulation | 0.42 ± 0.06 |
| Trolox | 0.03 ± 0.01 |
| Seedling Length (cm) | |||
|---|---|---|---|
| Treatments (mg/mL) | C. inthybus | D. repens | R. sativus |
| 0 (Ctrl) | 28.83 ± 3.77 | 5.79 ± 0.11 | 35.89 ± 1.40 |
| 0.62 | 29.96 ± 4.54 | 8.69 ± 3.10 | 33.56 ± 3.62 |
| 1.25 | 19.38 ± 8.55 | 5.79 ± 0.77 | 35.27 ± 5.90 |
| 2.5 | 27.63 ± 6.78 | 8.00 ± 0.00 | 28.65 ± 1.44 |
| 5 | 19.90 ± 1.27 | 7.64 ± 2.73 | 29.94 ± 7.16 |
| 10 | 17.60 ± 3.96 | 14.81 ± 0.43 | 36.02 ± 0.45 |
| Tested Extract | Concentration Range (mg/mL) | LC50 | 95% Confidence Interval | R2 | Toxicity Class | |
|---|---|---|---|---|---|---|
| Meyer’s classification | Clarkson’s classification | |||||
| Formulation | 0.625–10 | 2.783 | 1.812–4.273 | 0.975 | Non-toxic | Non-toxic |
Disclaimer/Publisher’s Note: The statements, opinions and data contained in all publications are solely those of the individual author(s) and contributor(s) and not of MDPI and/or the editor(s). MDPI and/or the editor(s) disclaim responsibility for any injury to people or property resulting from any ideas, methods, instructions or products referred to in the content. |
© 2025 by the authors. Licensee MDPI, Basel, Switzerland. This article is an open access article distributed under the terms and conditions of the Creative Commons Attribution (CC BY) license (https://creativecommons.org/licenses/by/4.0/).
Share and Cite
Di Simone, S.C.; Acquaviva, A.; Libero, M.L.; Nilofar, N.; Tunali, F.; Gabriele, M.; Centulio, A.P.; Genovesi, G.; Ciaramellano, D.; Recinella, L.; et al. A Novel Formulation Based on Resveratrol and Water Extracts from Equisetum arvense, Crataegus curvisepala, Vitex agnus-castus, and Glycine max Inhibits the Gene Expression of Inflammatory and Osteoclastogenic Biomarkers on C2C12 Cells Exposed to Oxidative Stress. Foods 2025, 14, 896. https://doi.org/10.3390/foods14050896
Di Simone SC, Acquaviva A, Libero ML, Nilofar N, Tunali F, Gabriele M, Centulio AP, Genovesi G, Ciaramellano D, Recinella L, et al. A Novel Formulation Based on Resveratrol and Water Extracts from Equisetum arvense, Crataegus curvisepala, Vitex agnus-castus, and Glycine max Inhibits the Gene Expression of Inflammatory and Osteoclastogenic Biomarkers on C2C12 Cells Exposed to Oxidative Stress. Foods. 2025; 14(5):896. https://doi.org/10.3390/foods14050896
Chicago/Turabian StyleDi Simone, Simonetta Cristina, Alessandra Acquaviva, Maria Loreta Libero, Nilofar Nilofar, Fatma Tunali, Mariachiara Gabriele, Angelica Pia Centulio, Gianluca Genovesi, Davide Ciaramellano, Lucia Recinella, and et al. 2025. "A Novel Formulation Based on Resveratrol and Water Extracts from Equisetum arvense, Crataegus curvisepala, Vitex agnus-castus, and Glycine max Inhibits the Gene Expression of Inflammatory and Osteoclastogenic Biomarkers on C2C12 Cells Exposed to Oxidative Stress" Foods 14, no. 5: 896. https://doi.org/10.3390/foods14050896
APA StyleDi Simone, S. C., Acquaviva, A., Libero, M. L., Nilofar, N., Tunali, F., Gabriele, M., Centulio, A. P., Genovesi, G., Ciaramellano, D., Recinella, L., Leone, S., Brunetti, L., Zengin, G., Orlando, G., Menghini, L., Chiavaroli, A., & Ferrante, C. (2025). A Novel Formulation Based on Resveratrol and Water Extracts from Equisetum arvense, Crataegus curvisepala, Vitex agnus-castus, and Glycine max Inhibits the Gene Expression of Inflammatory and Osteoclastogenic Biomarkers on C2C12 Cells Exposed to Oxidative Stress. Foods, 14(5), 896. https://doi.org/10.3390/foods14050896

