Effect of Passiflora Edulis Sims Peel Feed on Meat Quality of Finishing Pigs
Abstract
1. Introduction
2. Materials and Methods
2.1. Experimental Materials
2.2. Experimental Design and Diet
2.3. Sample Collection
2.4. Carcass Traits and Meat Quality
2.5. Antioxidant Status of Longissimus Dorsi
2.6. Quantitative Real-Time PCR Analysis
2.7. Determination of Free Amino Acid
2.8. TMT-Labelled Quantitative Proteomic Analysis
2.9. Statistics and Analysis of Data
3. Results
3.1. Carcass Traits
3.2. Meat Quality
3.3. Antioxidant Indices
3.4. Free Amino Acid Profile
3.5. mRNA Expressions of Genes
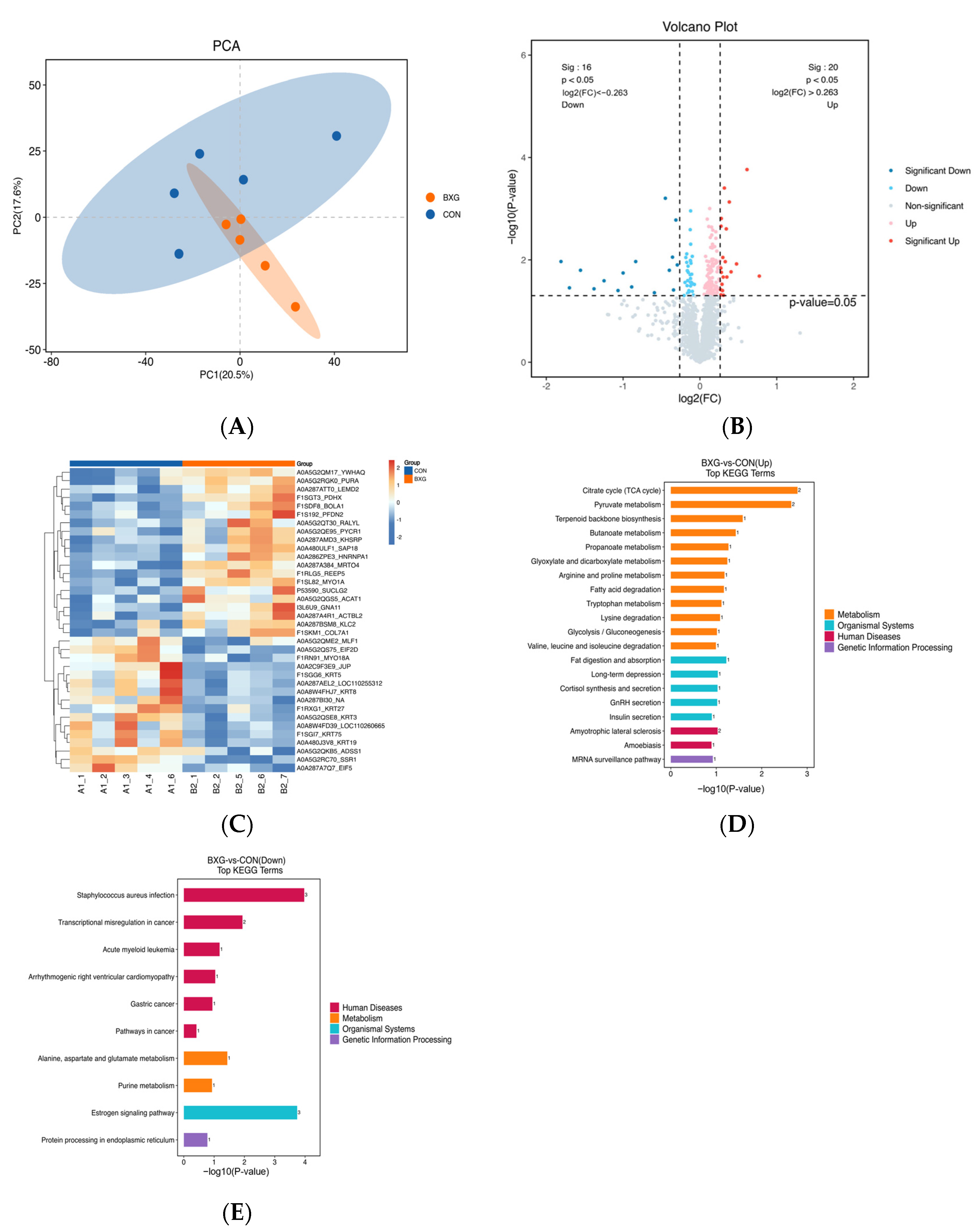
3.6. Proteomic Analysis
4. Discussion
4.1. Carcass Traits and Meat Quality of Finishing Pigs Were Altered by BXG
4.2. The mRNA Expression of Lipid Metabolism and Muscle Fiber Types in the LDM of Finishing Pigs Was Altered by BXG
4.3. The Protein Expression in the LDM of Finishing Pig Was Altered by BXG
5. Conclusions
Supplementary Materials
Author Contributions
Funding
Institutional Review Board Statement
Informed Consent Statement
Data Availability Statement
Conflicts of Interest
References
- Hua, J.; Ding, J.; Chen, Y.; Kang, L.; Zhang, H.; Zhang, J. The fluctuation of pig prices and the identification of major drivers in China. PLoS ONE 2024, 11, e0313982. [Google Scholar] [CrossRef] [PubMed]
- Terlouw, C. Stress reactions at slaughter and meat quality in pigs: Genetic background and prior experience: A brief review of recent findings. Livest. Prod. Sci. 2005, 94, 125–135. [Google Scholar] [CrossRef]
- Lebret, B. Effects of feeding and rearing systems on growth, carcass composition and meat quality in pigs. Animal 2008, 2, 1548–1558. [Google Scholar] [CrossRef]
- Parunovic, N.; Matekalo-Sverak, V.; Trbovic, D.; Petrovic, M.; Mijatovic, M.; Radovic, C. Fatty acid profile and cholesterol content of M. longissimus of free-range and conventionally reared Mangalitsa pigs. S. Afr. J. Anim. Sci. 2012, 42, 101–113. [Google Scholar] [CrossRef]
- Rybarczyk, A.; Bogusławska-Wąs, E.; Dłubała, A. Effect of BioPlus YC probiotic supplementation on gut microbiota, production performance, carcass and meat quality of pigs. Animals 2021, 11, 1581. [Google Scholar] [CrossRef]
- Ding, X.; Li, H.; Wen, Z.; Hou, Y.; Wang, G.; Fan, J.; Qian, L. Effects of fermented tea residue on fattening performance, meat quality, digestive performance, serum antioxidant capacity, and intestinal morphology in fatteners. Animals 2020, 10, 185. [Google Scholar] [CrossRef] [PubMed]
- Kafantaris, I.; Stagos, D.; Kotsampasi, B.; Hatzis, A.; Kypriotakis, A.; Gerasopoulos, K.; Makri, S.; Goutzourelas, N.; Mitsagga, C.; Giavasis, I. Grape pomace improves performance, antioxidant status, fecal microbiota and meat quality of piglets. Animal 2018, 12, 246–255. [Google Scholar] [CrossRef] [PubMed]
- Wang, J.; Zhang, M.; Gou, Z.; Jiang, S.; Zhang, Y.; Wang, M.; Tang, X.; Xu, B. The effect of Camellia oleifera cake polysaccharides on growth performance, carcass traits, meat quality, blood profile, and caecum microorganisms in yellow broilers. Animals 2020, 10, 266. [Google Scholar] [CrossRef]
- Moroney, N.C.; O’Grady, M.N.; Lordan, S.; Stanton, C.; Kerry, J.P. Seaweed polysaccharides (laminarin and fucoidan) as functional ingredients in pork meat: An evaluation of anti-oxidative potential, thermal stability and bioaccessibility. Mar. Drugs 2015, 13, 2447–2464. [Google Scholar] [CrossRef] [PubMed]
- Liang, Y.; Tang, Z.; Wang, H.; Liu, M.; Zhao, F.; Wang, L.; Meng, Y.; Jia, L. Effect of dietary Eucommia ulmoides oliver polysaccharide on immune function and meat quality of Songliao Black Pigs. Sci. Rep. 2024, 14, 13901. [Google Scholar] [CrossRef]
- Cao, G.; Wang, H.; Yu, Y.; Tao, F.; Yang, H.; Yang, S.; Qian, Y.; Li, H.; Yang, C. Dietary bamboo leaf flavonoids improve quality and microstructure of broiler meat by changing untargeted metabolome. J. Anim. Sci. Biotechnol. 2023, 14, 52. [Google Scholar] [CrossRef] [PubMed]
- Das, A.K.; Nanda, P.K.; Chowdhury, N.R.; Dandapat, P.; Gagaoua, M.; Chauhan, P.; Pateiro, M.; Lorenzo, J.M. Application of pomegranate by-products in muscle foods: Oxidative indices, colour stability, shelf life and health benefits. Molecules 2021, 26, 467. [Google Scholar] [CrossRef] [PubMed]
- Hafsa, S.A.; Ibrahim, S. Effect of dietary polyphenol-rich grape seed on growth performance, antioxidant capacity and ileal microflora in broiler chicks. J. Anim. Physiol. Anim. Nutr. 2018, 102, 268–275. [Google Scholar] [CrossRef] [PubMed]
- Zhou, X.; Zhou, H.; Yu, H.; Zhang, Q. Effects of Passion Fruit Shell Water Extract on Growth Performance, Slaughter Performance, Meat Quality, SerumAntioxidant and lmmune Indexes of Meat Rabbit. Chin. J. Anim. Sci. 2022, 58, 209–213. [Google Scholar] [CrossRef]
- Ajila, C.; Brar, S.; Verma, M.; Tyagi, R.; Godbout, S.; Valéro, J. Bio-processing of agro-byproducts to animal feed. Crit. Rev. Biotechnol. 2012, 32, 382–400. [Google Scholar] [CrossRef] [PubMed]
- Lautrou, M.; Pomar, C.; Dourmad, J.-Y.; Narcy, A.; Schmidely, P.; Létourneau-Montminy, M. Phosphorus and calcium requirements for bone mineralisation of growing pigs predicted by mechanistic modelling. Animal 2020, 14, s313–s322. [Google Scholar] [CrossRef]
- Muzolf-Panek, M.; Zaworska-Zakrzewska, A.; Czech, A.; Lisiak, D.; Kasprowicz-Potocka, M. Antioxidative Status and Meat Quality Traits as Affected by Dietary Supplementation of Finishing Pigs with Natural Phenolics. Antioxidants 2024, 13, 1362. [Google Scholar] [CrossRef] [PubMed]
- Yu, M.; Li, Z.; Rong, T.; Wang, G.; Liu, Z.; Chen, W.; Li, J.; Li, J.; Ma, X. Different dietary starch sources alter the carcass traits, meat quality, and the profile of muscle amino acid and fatty acid in finishing pigs. J. Anim. Sci. Biotechnol. 2020, 11, 1–14. [Google Scholar] [CrossRef]
- Yu, M.; Li, Z.; Chen, W.; Rong, T.; Wang, G.; Li, J.; Ma, X. Use of Hermetia illucens larvae as a dietary protein source: Effects on growth performance, carcass traits, and meat quality in finishing pigs. Meat Sci. 2019, 158, 107837. [Google Scholar] [CrossRef] [PubMed]
- Brand, T.; Hünerberg, M.; McAllister, T.A.; He, M.; Saleem, A.M.; Shen, Y.; Miller, B.; Yang, W. Impact of a phytogenic feed additive on growth performance, feed intake, and carcass traits of finishing steers. Transl. Anim. Sci. 2019, 3, 1162–1172. [Google Scholar] [CrossRef]
- Togashi, C.K.; Fonseca, J.B.; Soares, R.D.T.R.N.; da Costa, A.P.D.; da Silveira, K.F.; Detmann, E. Subprodutos do maracujá em dietas para frangos de corte, Acta Scientiarum. Anim. Sci. 2008, 30, 395–400. [Google Scholar] [CrossRef]
- Tian, Z.; Cui, Y.; Lu, H.; Wang, G.; Ma, X. Effect of long-term dietary probiotic Lactobacillus reuteri 1 or antibiotics on meat quality, muscular amino acids and fatty acids in pigs. Meat Sci. 2021, 171, 108234. [Google Scholar] [CrossRef] [PubMed]
- Mahfuz, S.; Shang, Q.; Piao, X. Phenolic compounds as natural feed additives in poultry and swine diets: A review. J. Anim. Sci. Biotechnol. 2021, 12, 1–18. [Google Scholar] [CrossRef]
- Li, X.; Rezaei, R.; Li, P.; Wu, G. Composition of amino acids in feed ingredients for animal diets. Amino Acids 2011, 40, 1159–1168. [Google Scholar] [CrossRef]
- Fellenberg, M.; Speisky, H. Antioxidants: Their effects on broiler oxidative stress and its meat oxidative stability. World Poult. Sci. J. 2006, 62, 53–70. [Google Scholar] [CrossRef]
- Mehta, N.; Ahlawat, S.; Sharma, D.; Dabur, R. Novel trends in development of dietary fiber rich meat products—A critical review. J. Food Sci. Technol. 2015, 52, 633–647. [Google Scholar] [CrossRef] [PubMed]
- Yi, W.; Huang, Q.; Wang, Y.; Shan, T. Lipo-nutritional quality of pork: The lipid composition, regulation, and molecular mechanisms of fatty acid deposition. Anim. Nutr. 2023, 13, 373–385. [Google Scholar] [CrossRef] [PubMed]
- Guilherme, A.; Virbasius, J.V.; Puri, V.; Czech, M.P. Adipocyte dysfunctions linking obesity to insulin resistance and type 2 diabetes. Nat. Rev. Mol. Cell Biol. 2008, 9, 367–377. [Google Scholar] [CrossRef] [PubMed]
- Huang, J.; Zhu, R.; Shi, D. The role of FATP1 in lipid accumulation: A review. Mol. Cell. Biochem. 2021, 476, 1897–1903. [Google Scholar] [CrossRef]
- Yang, C.; Ahmad, A.; Bao, P.; Guo, X.; Wu, X.; Liu, J.; Chu, M.; Liang, C.; Pei, J.; Long, R. Increasing dietary energy level improves growth performance and lipid metabolism through up-regulating lipogenic gene expression in yak (Bos grunniens). Anim. Feed. Sci. Technol. 2020, 263, 114455. [Google Scholar] [CrossRef]
- Abebe, B.K.; Wang, J.; Guo, J.; Wang, H.; Li, A.; Zan, L. A review of emerging technologies, nutritional practices, and management strategies to improve intramuscular fat composition in beef cattle. Anim. Biotechnol. 2024, 35, 2388704. [Google Scholar] [CrossRef]
- Joo, S.; Kim, G.; Hwang, Y.; Ryu, Y. Control of fresh meat quality through manipulation of muscle fiber characteristics. Meat Sci. 2013, 95, 828–836. [Google Scholar] [CrossRef] [PubMed]
- Guo, Z.; Chen, X.; Huang, Z.; Chen, D.; Li, M.; Yu, B.; He, J.; Luo, Y.; Yan, H.; Zheng, P. Dihydromyricetin improves meat quality and promotes skeletal muscle fiber type transformations via AMPK signaling in growing–finishing pigs. Food Funct. 2022, 13, 3649–3659. [Google Scholar] [CrossRef]
- Gao, Y.; Li, Z.; Zhang, Q.; Hao, T.; Liu, H.; Liu, Q.; Liu, L.; Zhang, Z.; Yu, Y.; Li, N. Comparison of meat quality, muscle-fibre characteristics and the Sirt1/AMPK/PGC-1α pathway in different breeds of pigs. Anim. Prod. Sci. 2024, 64, AN23275. [Google Scholar] [CrossRef]
- Chang, K.; Da Costa, N.; Blackley, R.; Southwood, O.; Evans, G.; Plastow, G.; Wood, J.; Richardson, R. Relationships of myosin heavy chain fibre types to meat quality traits in traditional and modern pigs. Meat Sci. 2003, 64, 93–103. [Google Scholar] [CrossRef] [PubMed]
- Hirokawa, N.; Noda, Y.; Tanaka, Y.; Niwa, S. Kinesin superfamily motor proteins and intracellular transport. Nat. Rev. Mol. Cell Biol. 2009, 10, 682–696. [Google Scholar] [CrossRef] [PubMed]
- Ye, R.-S.; Li, M.; Qi, Q.-E.; Cheng, X.; Chen, T.; Li, C.-Y.; Wang, S.-B.; Shu, G.; Wang, L.-N.; Zhu, X.-T.J.P.O. Comparative anterior pituitary miRNA and mRNA expression profiles of bama minipigs and landrace pigs reveal potential molecular network involved in animal postnatal growth. PLoS ONE 2015, 10, e0131987. [Google Scholar] [CrossRef] [PubMed]
- Gaster, M.; Nehlin, J.O.; Minet, A.D. Impaired TCA cycle flux in mitochondria in skeletal muscle from type 2 diabetic subjects: Marker or maker of the diabetic phenotype? Arch. Physiol. Biochem. 2012, 118, 156–189. [Google Scholar] [CrossRef]
- Yan, E.; Guo, J.; Yin, J. Nutritional regulation of skeletal muscle energy metabolism, lipid accumulation and meat quality in pigs. Anim. Nutr. 2023, 14, 185–192. [Google Scholar] [CrossRef]
- Wicks, J.; Beline, M.; Gomez, J.F.M.; Luzardo, S.; Silva, S.L.; Gerrard, D. Muscle energy metabolism; growth, and meat quality in beef cattle. Agriculture 2019, 9, 195. [Google Scholar] [CrossRef]


| Items | Value |
|---|---|
| Crude fiber | 26.3% |
| Neutral detergent fiber | 35.2% |
| Total phosphorus | 0.24% |
| Moisture content | 6.6% |
| Crude ash | 9.0% |
| Crude fat | 0.9% |
| Crude protein | 10.06% |
| Calcium | 0.394% |
| GE | 3429 kcal/kg |
| Items | Dietary Treatment | |
|---|---|---|
| CON | BXG | |
| Ingredients | as-fed basis, % | |
| Corn | 71.35 | 62.55 |
| Soybean meal | 19.92 | 20.23 |
| Soybean oil | 0.25 | 2.75 |
| Passiflora edulis pomace | 0.00 | 10.00 |
| Beancurd sheet | 6.00 | 2.00 |
| Calcium carbonate | 0.73 | 0.71 |
| Dicalcium phosphate | 0.45 | 0.46 |
| Sodium chloride | 0.18 | 0.18 |
| Choline chloride | 0.10 | 0.10 |
| Phytase | 0.02 | 0.02 |
| Vitamin–mineral premix 1 | 1.00 | 1.00 |
| Total | 100.00 | 100.00 |
| Nutrient levels 2 | ||
| GE, kcal/kg | 3326 | 4010 |
| NE, kcal/kg | 2400 | 2400 |
| Crude protein | 16.00 | 16.00 |
| Calcium | 0.47 | 0.47 |
| Digestible phosphorus | 0.22 | 0.22 |
| Digestible lysine | 0.680 | 0.675 |
| Digestible methionine | 0.231 | 0.231 |
| Digestible threonine | 0.483 | 0.481 |
| Digestible tryptophan | 0.157 | 0.157 |
| Digestible valine | 0.627 | 0.625 |
| Items | CON | BXG | p-Value |
|---|---|---|---|
| Carcass weight/kg | 91.25 ± 0.90 b | 94.73 ± 0.44 a | 0.017 |
| Carcass yield/% | 77.79 ± 0.55 | 76.02 ± 0.56 | 0.102 |
| Average backfat thickness/cm | 3.27 ± 0.06 | 3.13 ± 0.16 | 0.230 |
| Leaf lard/kg | 2.60 ± 0.15 | 1.93 ± 0.31 | 0.062 |
| Heart weight/kg | 0.51 ± 0.03 | 0.50 ± 0.02 | 0.836 |
| Liver weight/kg | 1.95 ± 0.04 | 1.94 ± 0.05 | 0.896 |
| Spleen weight/kg | 0.25 ± 0.03 | 0.25 ± 0.02 | 0.811 |
| Items | CON | BXG | p-Value |
|---|---|---|---|
| pH45min | 6.26 ± 0.07 | 6.13 ± 0.12 | 0.446 |
| pH24h | 5.45 ± 0.11 | 5.46 ± 0.06 | 0.886 |
| pH48h | 5.42 ± 0.04 | 5.45 ± 0.05 | 0.559 |
| L* (lightness)45min | 45.94 ± 0.75 | 44.92 ± 0.96 | 0.477 |
| a* (redness)45min | 17.05 ± 0.32 | 17.21 ± 0.53 | 0.824 |
| b* (yellowness)45min | 3.22 ± 0.36 a | 2.18 ± 0.17 b | 0.048 |
| L* (lightness)24h | 55.76 ± 1.14 | 54.67 ± 0.94 | 0.528 |
| a* (redness)24h | 16.35 ± 0.47 | 15.85 ± 0.45 | 0.515 |
| b* (yellowness) 4h | 3.82 ± 0.19 a | 3.04 ± 0.18 b | 0.029 |
| L* (lightness)48h | 55.70 ± 1.46 | 55.68 ± 1.07 | 0.990 |
| a* (redness)48h | 16.83 ± 0.57 | 16.90 ± 0.55 | 0.942 |
| b* (yellowness)48h | 3.42 ± 0.36 | 3.19 ± 0.21 | 0.639 |
| Drip loss24h, % | 3.17 ± 0.10 a | 2.83 ± 0.08 b | 0.046 |
| Drip loss48h, % | 3.66 ± 0.15 | 3.43 ± 0.13 | 0.321 |
| Shear force, N | 76.81 ± 3.50 a | 64.22 ± 2.63 b | 0.033 |
| Marbling scores | 2.52 ± 0.16 b | 3.10 ± 0.12 a | 0.044 |
| IMF content, % | 1.50 ± 0.23 b | 2.58 ± 0.36 a | 0.048 |
| Items | CON | BXG | p-Value |
|---|---|---|---|
| T-AOC, nmol/g prot | 0.09 ± 0.01 | 0.09 ± 0.01 | 0.594 |
| CAT, U/mgprot | 1.45 ± 0.16 | 1.24 ± 0.13 | 0.375 |
| MDA, nmol/mgprot | 0.27 ± 0.03 | 0.30 ± 0.05 | 0.737 |
| SOD, U/mgprot | 89.09 ± 3.50 | 81.51 ± 3.67 | 0.230 |
| Items | CON | BXG | p-Value |
|---|---|---|---|
| Histidine | 1.53 ± 0.02 | 1.56 ± 0.15 | 0.832 |
| Arginine | 7.50 ± 0.12 | 7.72 ± 0.29 | 0.531 |
| Asparagine | 7.37 ± 0.08 | 7.37 ± 0.56 | 0.995 |
| Glutamine | 580.99 ± 19.27 a | 494.50 ± 7.57 b | 0.006 |
| Serine | 8.33 ± 0.07 | 9.43 ± 0.53 | 0.105 |
| Glycine | 46.72 ± 0.77 | 48.39 ± 0.76 | 0.206 |
| Aspartic acid | 5.32 ± 0.34 | 5.40 ± 0.27 | 0.880 |
| Glutamic acid | 12.27 ± 0.28 a | 8.31 ± 0.13 b | <0.001 |
| Threonine | 7.44 ± 0.04 | 7.18 ± 0.35 | 0.529 |
| Alanine | 55.27 ± 0.49 | 60.61 ± 3.59 | 0.224 |
| Proline | 12.52 ± 0.11 a | 11.92 ± 0.07 b | 0.004 |
| Lysine | 8.22 ± 0.16 | 8.76 ± 0.73 | 0.536 |
| Methionine | 6.33 ± 0.26 a | 4.75 ± 0.30 b | 0.008 |
| Tyrosine | 10.54 ± 0.06 a | 8.13 ± 0.54 b | 0.004 |
| Valine | 10.48 ± 0.26 | 11.13 ± 1.22 | 0.653 |
| Isoleucine | 6.94 ± 0.23 a | 6.10 ± 0.11 b | 0.018 |
| Leucine | 13.00 ± 0.14 | 12.28 ± 1.41 | 0.658 |
| Phenylalanine | 10.34 ± 0.21 | 9.30 ± 0.76 | 0.272 |
| Tryptophan | 2.74 ± 0.15 | 2.69 ± 0.14 | 0.851 |
| Total FAAS | 816.17 ± 22.68 a | 727.30 ± 18.21 b | 0.026 |
| FAA 1 | 140.47 ± 2.08 | 140.14 ± 5.74 | 0.936 |
| EAA 2 | 67.02 ± 1.39 | 63.75 ± 4.93 | 0.584 |
Disclaimer/Publisher’s Note: The statements, opinions and data contained in all publications are solely those of the individual author(s) and contributor(s) and not of MDPI and/or the editor(s). MDPI and/or the editor(s) disclaim responsibility for any injury to people or property resulting from any ideas, methods, instructions or products referred to in the content. |
© 2025 by the authors. Licensee MDPI, Basel, Switzerland. This article is an open access article distributed under the terms and conditions of the Creative Commons Attribution (CC BY) license (https://creativecommons.org/licenses/by/4.0/).
Share and Cite
Zai, X.; Ma, X.; Weng, G.; Song, M.; Lu, Y.; Yang, L.; Deng, D. Effect of Passiflora Edulis Sims Peel Feed on Meat Quality of Finishing Pigs. Foods 2025, 14, 561. https://doi.org/10.3390/foods14040561
Zai X, Ma X, Weng G, Song M, Lu Y, Yang L, Deng D. Effect of Passiflora Edulis Sims Peel Feed on Meat Quality of Finishing Pigs. Foods. 2025; 14(4):561. https://doi.org/10.3390/foods14040561
Chicago/Turabian StyleZai, Xueying, Xianyong Ma, Guangying Weng, Min Song, Yusheng Lu, Liyi Yang, and Dun Deng. 2025. "Effect of Passiflora Edulis Sims Peel Feed on Meat Quality of Finishing Pigs" Foods 14, no. 4: 561. https://doi.org/10.3390/foods14040561
APA StyleZai, X., Ma, X., Weng, G., Song, M., Lu, Y., Yang, L., & Deng, D. (2025). Effect of Passiflora Edulis Sims Peel Feed on Meat Quality of Finishing Pigs. Foods, 14(4), 561. https://doi.org/10.3390/foods14040561

