Integrative Comparison of Variations in Taste, Aroma, and Sensory Characteristics Among Four Sweet Cherry Cultivars to Explore Quality Differences During Storage
Abstract
1. Introduction
2. Materials and Methods
2.1. Reagents and Fruit Materials
2.2. Evaluation of Sensory Quality
2.3. Determination of Basic Quality Characteristics
2.4. Analysis of Soluble Sugars and Organic Acids
2.5. Analysis of Volatile Organic Compounds
2.6. Determination of Total Phenolics, Total Flavonoid Contents, and Antioxidant Capacity
2.7. Analysis of Phenolic Compounds
2.8. Analysis of Anthocyanin Components
2.9. Statistical Analysis
3. Results and Discussion
3.1. Analysis of Basic Quality for Different Cherry Cultivars
3.1.1. SSC and Soluble Sugar
3.1.2. TA
3.1.3. Sugar-Acid Ratio
3.1.4. Firmness
3.1.5. Color Attributes
3.1.6. Total Phenolics Content, Total Flavonoids Content, and Antioxidant Capacity
3.2. Analysis of Soluble Sugar and Organic Acid Components of Different Cherry Cultivars
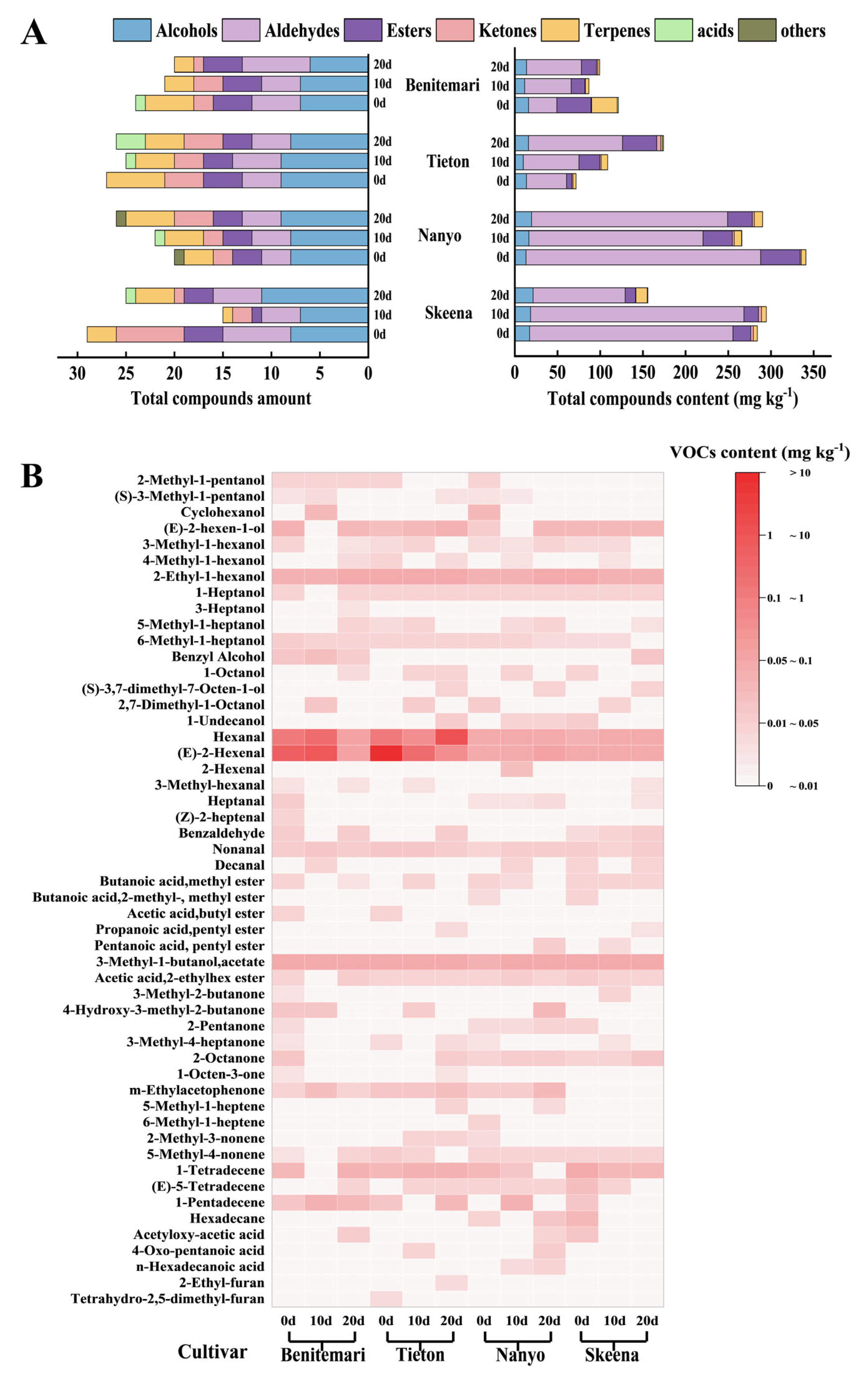
3.3. Analysis of Volatile Organic Compounds Profiles of Different Cherry Cultivars
3.4. Analysis of Polyphenolic Compounds of Different Cherry Cultivars
3.5. Sensory Evaluation of Consumers for Different Cherry Cultivars
3.6. Evaluation Model Results
3.6.1. Relationships Between Sensory Evaluation and Cherry Characterizations
3.6.2. The Establishment of the PCA Model
4. Conclusions
Supplementary Materials
Author Contributions
Funding
Institutional Review Board Statement
Informed Consent Statement
Data Availability Statement
Acknowledgments
Conflicts of Interest
References
- Chu, L.; Zheng, W.; Wang, J.; Wang, Z.; Zhao, W.; Zhao, B.; Xu, G.H.; Xiao, M.; Lou, X.; Pan, F.R.; et al. Comparative analysis of the difference in flavonoid metabolic pathway during coloring between red-yellow and red sweet cherry (Prunus avium L.). Gene 2023, 880, 147602. [Google Scholar] [CrossRef]
- Acero, N.; Gradillas, A.; Beltran, M.; García, A.; Mingarro, D.M. Comparison of phenolic compounds profile and antioxidant properties of different sweet cherry (Prunus avium L.) varieties. Food Chem. 2019, 279, 260–271. [Google Scholar] [CrossRef]
- Jesus, F.; Goncalves, A.C.; Alves, G.; Silva, L.R. Health benefits of Prunus avium plant parts: An unexplored source rich in phenolic compounds. Food Rev. Int. 2022, 38 (Suppl. S1), 118–146. [Google Scholar] [CrossRef]
- Zheng, H.Y.; Deng, W.Q.; Yu, L.; Shi, Y.C.; Deng, Y.; Wang, D.F.; Zhong, Y. Chitosan coatings with different degrees of deacetylation regulate the postharvest quality of sweet cherry through internal metabolism. Int. J. Biol. Macromol. 2024, 254, 127419. [Google Scholar] [CrossRef] [PubMed]
- Meng, X.Y.; Chen, C.; Song, T.; Xu, J.W.; Zhang, X.B.; Wang, J.; Pan, Z.L.; Zhang, H.; Zhang, H.J. Effect of nano-silica coating combined with pressurized Ar treatment on postharvest quality and reactive oxygen species metabolism in sweet cherry fruit. Food Chem. 2022, 374, 131715. [Google Scholar] [CrossRef] [PubMed]
- Pinto de Andrade, L.; Veloso, A.; Espírito Santo, C.; Dinis Gaspar, P.; Silva, P.D.; Resende, M.; Beato, H.; Baptista, C.; Pintado, M.C.; Paulo, L.; et al. Effect of controlled atmospheres and environmental conditions on the physicochemical and sensory characteristics of sweet cherry cultivar Satin. Agronomy 2022, 12, 188. [Google Scholar] [CrossRef]
- Miranda, S.; Vilches, P.; Suazo, M.; Pavez, L.; García, K.; Méndez, M.A.; Meisel, L.A.; Defilippi, B.G.; Del Pozo, T. Melatonin triggers metabolic and gene expression changes leading to improved quality traits of two sweet cherry cultivars during cold storage. Food Chem. 2020, 319, 126360. [Google Scholar] [CrossRef]
- Cozzolino, R.; Martignetti, A.; Cefola, M.; Pace, B.; Capotorto, I.; De Giulio, B.; Montemurro, N.; Pellicano, M.P. Volatile metabolites, quality and sensory parameters of “Ferrovia” sweet cherry cold stored in air or packed in high CO2 modified atmospheres. Food Chem. 2019, 286, 659–668. [Google Scholar] [CrossRef]
- Zhao, H.D.; Liu, B.D.; Zhang, W.L.; Cao, J.K.; Jiang, W.B. Enhancement of quality and antioxidant metabolism of sweet cherry fruit by near-freezing temperature storage. Postharvest Biol. Technol. 2019, 147, 113–122. [Google Scholar] [CrossRef]
- Sun, L.P.; Huo, J.T.; Liu, J.; Yu, J.Y.; Zhou, J.L.; Sun, C.D.; Wang, Y.; Leng, F. Anthocyanins distribution, transcriptional regulation, epigenetic and post-translational modification in fruit. Food Chem. 2023, 411, 135540. [Google Scholar] [CrossRef]
- Zhang, C.L.; Gong, H.S.; Liu, Y.L. Effects of postharvest coating using chitosan combined with natamycin on physicochemical and microbial properties of sweet cherry during cold storage. Int. J. Biol. Macromol. 2022, 214, 1–9. [Google Scholar] [CrossRef] [PubMed]
- Silva, V.; Pereira, S.; Vilela, A.; Bacelar, E.; Guedes, F.; Ribeiro, C.; Silva, A.; Gonçalves, B. Preliminary insights in sensory profile of sweet cherries. Foods 2021, 10, 612. [Google Scholar] [CrossRef] [PubMed]
- Liu, Z.S.; Wang, H.; Zhang, J.; Chen, Q.; He, W.; Zhang, Y.; Luo, Y.; Tang, H.R.; Wang, Y.; Wang, X.R. Comparative metabolomics profiling highlights unique color variation and bitter taste formation of Chinese cherry fruit. Food Chem. 2024, 439, 138072. [Google Scholar] [CrossRef] [PubMed]
- López, L.; Larrigaudière, C.; Giné-Bordonaba, J.; Echeverria, G. Defining key parameters and predictive markers of ‘Early Bigi’cherry consumer satisfaction by means of differential storage scenarios. Postharvest Biol. Technol. 2023, 195, 112117. [Google Scholar] [CrossRef]
- Karagiannis, E.; Sarrou, E.; Michailidis, M.; Tanou, G.; Ganopoulos, I.; Bazakos, C.; Kazantzis, K.; Martens, S.; Xanthopoulou, A.; Molassiotis, A. Fruit quality trait discovery and metabolic profiling in sweet cherry genebank collection in Greece. Food Chem. 2021, 342, 128315. [Google Scholar] [CrossRef]
- Vavoura, M.V.; Badeka, A.V.; Kontakos, S.; Kontominas, M.G. Characterization of four popular sweet cherry cultivars grown in Greece by volatile compound and physicochemical data analysis and sensory evaluation. Molecules 2015, 20, 1922–1940. [Google Scholar] [CrossRef]
- Zhang, Y.Q.; Pu, Y.J.; Jiang, H.T.; Chen, L.Y.; Shen, C.Y.; Zhang, W.L.; Cao, J.K.; Jiang, W.B. Improved sustained-release properties of ginger essential oil in a Pickering emulsion system incorporated in sodium alginate film and delayed postharvest senescence of mango fruit. Food Chem. 2024, 435, 137534. [Google Scholar] [CrossRef]
- Zhang, Y.; Wang, H.; Chen, H.; Liu, R.; Chen, H.; Fang, X.; Xiao, J.; Wu, W.; Gao, H. The crucial evaluation indexes and relative measurement methods of edible value for fresh fruits and vegetables: A review. Future Postharvest Food 2024, 1, 222–236. [Google Scholar] [CrossRef]
- Fan, X.G.; Zhao, H.D.; Wang, X.M.; Cao, J.K.; Jiang, W.B. Sugar and organic acid composition of apricot and their contribution to sensory quality and consumer satisfaction. Sci. Hortic. 2017, 225, 553–560. [Google Scholar] [CrossRef]
- Wang, H.X.; Zhang, Y.P.; Pu, Y.J.; Chen, L.Y.; He, X.; Cao, J.K.; Jiang, W.B. Composite coating of guar gum with salicylic acid alleviates the quality deterioration of vibration damage in ‘Huangguan’ pear fruit through the regulation of antioxidant metabolism. Postharvest Biol. Technol. 2023, 205, 112476. [Google Scholar] [CrossRef]
- Panić, M.; Radić Stojković, M.; Kraljić, K.; Škevin, D.; Radojčić Redovniković, I.; Gaurina Srček, V.; Radošević, K. Ready-to-use green polyphenolic extracts from food by-products. Food Chem. 2019, 283, 628–636. [Google Scholar] [CrossRef] [PubMed]
- Dong, F.; Wang, X. Guar gum and ginseng extract coatings maintain the quality of sweet cherry. LWT-Food Sci. Technol. 2018, 89, 117–122. [Google Scholar] [CrossRef]
- Gonçalves, A.C.; Campos, G.; Alves, G.; Garcia-Viguera, C.; Moreno, D.A.; Silva, L.R. Physical and phytochemical composition of 23 Portuguese sweet cherries as conditioned by variety (or genotype). Food Chem. 2021, 335, 127637. [Google Scholar] [CrossRef] [PubMed]
- Adhikary, T.; Gill, P.P.S.; Jawandha, S.K.; Sinha, A. Chitosan coating modulates cell wall degrading enzymes and preserved postharvest quality in cold-stored pear fruit. J. Food Meas. Charact. 2022, 16, 1395–1403. [Google Scholar] [CrossRef]
- Zhang, A.D.; Yang, H.Y.; Ji, S.J.; Tian, C.P.; Chen, N.; Gong, H.S.; Li, J.Z. Metabolome and transcriptome analyses of anthocyanin accumulation mechanisms reveal metabolite variations and key candidate genes involved in the pigmentation of Prunus tomentosa Thunb. cherry fruit. Front. Plant Sci. 2022, 13, 938908. [Google Scholar] [CrossRef]
- Zhang, J.; Wang, Y.; Chen, T.; Chen, Q.; Wang, L.; Liu, Z.S.; Wang, H.; Xie, R.; He, W.; Li, M.; et al. Evolution of Rosaceae plastomes highlights unique Cerasus diversification and independent origins of fruiting cherry. Front. Plant Sci. 2021, 12, 736053. [Google Scholar] [CrossRef]
- Chockchaisawasdee, S.; Golding, J.B.; Vuong, Q.V.; Papoutsis, K.; Stathopoulos, C.E. Sweet cherry: Composition, postharvest preservation, processing, and trends for its future use. Trends Food Sci. Technol. 2016, 55, 72–83. [Google Scholar] [CrossRef]
- Chezanoglou, E.; Mourtzinos, I.; Goula, A.M. Sweet cherry and its by-products as sources of valuable phenolic compounds. Trends Food Sci. Technol. 2024, 145, 104367. [Google Scholar] [CrossRef]
- Di Matteo, A.; Russo, R.; Graziani, G.; Ritieni, A.; Di Vaio, C. Characterization of autochthonous sweet cherry cultivars (Prunus avium L.) of southern Italy for fruit quality, bioactive compounds and antioxidant activity. J. Sci. Food Agric. 2017, 97, 2782–2794. [Google Scholar] [CrossRef]
- Zhang, H.M.; Tu, K.; Qiu, Z.L.; Wen, Z.; Li, Q.; Wen, X. Effects of different rain shelter coverings on volatile organic compounds in mature fruit and postharvest quality of sweet cherry. CyTA-J. Food 2021, 19, 465–475. [Google Scholar] [CrossRef]
- Blando, F.; Oomah, B.D. Sweet and sour cherries: Origin, distribution, nutritional composition and health benefits. Trends Food Sci. Technol. 2019, 86, 517–529. [Google Scholar] [CrossRef]
- Michailidis, M.; Karagiannis, E.; Tanou, G.; Sarrou, E.; Karamanoli, K.; Lazaridou, A.; Martens, S.; Molassiotis, A. Sweet cherry fruit cracking: Follow-up testing methods and cultivar-metabolic screening. Plant Methods 2020, 16, 51. [Google Scholar] [CrossRef]
- Zhou, J.T.; Yang, S.W.; Ma, Y.; Liu, Z.S.; Tu, H.X.; Wang, H.; Zhang, J.; Chen, Q.; He, W.; Li, M.Y.; et al. Soluble sugar and organic acid composition and flavor evaluation of Chinese cherry fruit. Food Chem. X 2023, 20, 100953. [Google Scholar] [CrossRef] [PubMed]
- Habib, M.; Bhat, M.; Dar, B.N.; Wani, A.A. Sweet cherries from farm to table: A review. Crit. Rev. Food Sci. Nutr. 2017, 57, 1638–1649. [Google Scholar] [CrossRef] [PubMed]
- Ma, D.; Zhao, H.Y.; Liu, Z.Z.; Liu, M.Q.; Qi, P.P.; Di, S.S.; Zhang, S.L.; Wang, X.Q. Recent advances on mulberry volatile flavor: A review. J. Food Compos. Anal. 2023, 124, 105665. [Google Scholar] [CrossRef]
- Zhu, J.C.; Wang, L.Y.; Xiao, Z.B.; Niu, Y.W. Characterization of the key aroma compounds in mulberry fruit by application of gas chromatography–olfactometry (GC-O), odor activity value (OAV), gas chromatography-mass spectrometry (GC–MS) and flame photometric detection (FPD). Food Chem. 2018, 245, 775–785. [Google Scholar] [CrossRef]
- Hayaloglu, A.A.; Demir, N. Phenolic compounds, volatiles, and sensory characteristics of twelve sweet cherry (Prunus avium L.) cultivars grown in Turkey. J. Food Sci. 2016, 81, C7–C18. [Google Scholar] [CrossRef]
- Luo, M.; Zhou, X.; Sun, H.; Zhou, Q.; Ge, W.; Sun, Y.; Yao, M.; Ji, S. Insights into profiling of volatile ester and LOX-pathway related gene families accompanying post-harvest ripening of ‘Nanguo’ pears. Food Chem. 2021, 335, 127665. [Google Scholar] [CrossRef]
- Van de Poel, B.; Vandendriessche, T.; Hertog, M.L.; Nicolai, B.M.; Geeraerd, A. Detached ripening of non-climacteric strawberry impairs aroma profile and fruit quality. Postharvest Biol. Technol. 2014, 95, 70–80. [Google Scholar] [CrossRef]
- Han, X.Y.; Wang, X.Y.; Shen, C.; Mo, Y.W.; Tian, R.G.; Mao, L.C.; Luo, Z.S.; Yang, H.Y. Exogenous ABA promotes aroma biosynthesis of postharvest kiwifruit after low-temperature storage. Planta 2022, 255, 82. [Google Scholar] [CrossRef]
- Gao, Y.; Wang, M.; Jiang, N.; Wang, Y.; Feng, X.Y. Use of ultra-performance liquid chromatography–tandem mass spectrometry on sweet cherries to determine phenolic compounds in peel and flesh. J. Sci. Food Agric. 2019, 99, 3555–3562. [Google Scholar] [CrossRef]
- Hoffmann, L.; Besseau, S.; Geoffroy, P.; Ritzenthaler, C.; Meyer, D.; Lapierre, C.; Pollet, B.; Legrand, M. Silencing of hydroxycinnamoyl-coenzyme A shikimate/quinate hydroxycinnamoyl transferase affects phenylpropanoid biosynthesis. Plant Cell 2004, 16, 1446–1465. [Google Scholar] [CrossRef] [PubMed]
- Xu, J.; Li, H.Q.; Yang, H.; Wang, T.; Chang, Y.H.; Nie, C.D.; Nie, S.M.; Fu, Y.J. Lingonberry (Vaccinium vitis-idaea L.) fruit: Potential characterization of flavor and functional profiles during ripening based on UHPLC-QqQ-MS/MS. J. Food Compos. Anal. 2024, 130, 106143. [Google Scholar] [CrossRef]
- Yong, D.O.; Saker, S.R.; Chellappan, D.K.; Madheswaran, T.; Panneerselvam, J.; Choudhury, H.; Pandey, M.; Chan, Y.L.; Collet, T.; Gupta, G.; et al. Molecular and immunological mechanisms underlying the various pharmacological properties of the potent bioflavonoid, rutin. Endocr. Metab. Immune Disord.-Drug Targets 2020, 20, 1590–1596. [Google Scholar] [CrossRef] [PubMed]
- Csuti, A.; Sik, B.; Ajtony, Z. Measurement of naringin from citrus fruit by high-performance liquid chromatography: A review. Crit. Rev. Anal. Chem. 2022, 54, 473–486. [Google Scholar] [CrossRef]
- Homoki, J.R.; Nemes, A.; Fazekas, E.; Gyémánt, G.; Balogh, P.; Gál, F.; Al-Asri, J.; Mortier, J.; Wolber, G.; Babinszky, L.; et al. Anthocyanin composition, antioxidant efficiency, and α-amylase inhibitor activity of different Hungarian sour cherry varieties (Prunus cerasus L.). Food Chem. 2016, 194, 222–229. [Google Scholar] [CrossRef]
- Hampson, C.R.; Stanich, K.; McKenzie, D.L.; Herbert, L.; Lu, R.; Li, J.; Cliff, M.A. Determining the optimum firmness for sweet cherries using Just-About-Right sensory methodology. Postharvest Biol. Technol. 2014, 91, 104–111. [Google Scholar] [CrossRef]
- Bertelsen, A.S.; Laursen, A.; Knudsen, T.A.; Møller, S.; Kidmose, U. Bitter taste masking of enzyme--treated soy protein in water and bread. J. Sci. Food Agric. 2018, 98, 3860–3869. [Google Scholar] [CrossRef]
- Shi, J.; Nawaz, H.; Pohorly, J.; Mittal, G.; Kakuda, Y.; Jiang, Y. Extraction of polyphenolics from plant material for functional foods—Engineering and technology. Food Rev. Int. 2005, 21, 139–166. [Google Scholar] [CrossRef]





| Radical Scavenging Activity (%) | DPPH | ABTS | |
|---|---|---|---|
| Benitemari | 0 d | 27.02 ± 0.25 g | 76.36 ± 1.73 d |
| 10 d | 25.95 ± 1.14 h | 76.16 ± 4.91 d | |
| 20 d | 19.98 ± 0.37 i | 51.47 ± 3.03 f | |
| Tieton | 0 d | 55.07 ± 3.14 c | 93.10 ± 0.88 a |
| 10 d | 61.78 ± 3.18 b | 92.80 ± 0.68 a | |
| 20 d | 43.17 ± 1.10 d | 82.63 ± 2.96 c | |
| Nanyo | 0 d | 29.49 ± 0.24 f | 44.63 ± 1.02 g |
| 10 d | 27.97 ± 2.53 g | 57.21 ± 2.06 e | |
| 20 d | 19.55 ± 0.24 i | 32.84 ± 0.70 h | |
| Skeena | 0 d | 92.47 ± 1.19 a | 94.30 ± 0.18 a |
| 10 d | 91.41 ± 0.52 a | 93.80 ± 0.36 a | |
| 20 d | 35.91 ± 1.00 e | 89.16 ± 2.38 b | |
| Polyphenolics (mg kg−1) | Benitemari | Tieton | Nanyo | Skeena | ||||||||
|---|---|---|---|---|---|---|---|---|---|---|---|---|
| 0 d | 10 d | 20 d | 0 d | 10 d | 20 d | 0 d | 10 d | 20 d | 0 d | 10 d | 20 d | |
| Phenolic acids | ||||||||||||
| caffeic acid | 1.73 ± 0.10 f | 8.26 ± 0.57 c | 3.03 ± 0.18 d | 1.45 ± 0.15 g | 2.48 ± 0.12 e | 1.67 ± 0.26 f | 18.81 ± 0.41 a | 16.45 ± 0.39 b | 0.86 ± 0.02 i | 1.27 ± 0.05 h | 1.44 ± 0.06 g | 0.50 ± 0.03 j |
| chlorogenic acid | 70.31 ± 3.59 g | 218.25 ± 11.46 c | 40.34 ± 0.68 h | 150.32 ± 20.24 f | 156.00 ± 9.66 ef | 42.33 ± 7.13 h | 172.79 ± 3.67 de | 255.18 ± 3.16 b | 10.29 ± 0.08 j | 189.52 ± 3.27 d | 288.63 ± 10.87 a | 16.98 ± 0.29 i |
| neochlorogenic acid | 1210.92 ± 58.17 e | 2020.55 ± 62.41 a | 805.88 ± 13.92 f | 1450.60 ± 159.36 d | 1395.1 ± 75.68 d | 554.53 ± 65.54 g | 1460.33 ± 15.91 d | 1665.79 ± 7.72 c | 251.1 ± 1.89 h | 1804.97 ± 7.10 b | 2051.31 ± 55.85 a | 554.9 ± 13.93 g |
| ferulic acid | 3.97 ± 0.21 e | 4.42 ± 0.09 d | 7.4 ± 0.17 b | 0.72 ± 0.07 g | 2.62 ± 0.14 e | 5.37 ± 0.93 c | 8.22 ± 0.06 a | 7.65 ± 0.19 a | 2.38 ± 0.03 e | 1.99 ± 0.01 g | 1.16 ± 0.04 g | 4.21 ± 0.12 f |
| p-coumaric acid | 0.54 ± 0.06 e | 3.5 ± 0.28 b | 1.35 ± 0.12 c | 0.75 ± 0.11 d | 1.03 ± 0.17 c | 0.65 ± 0.16 de | 10.38 ± 0.23 a | 10.2 ± 0.32 a | 0.29 ± 0.01 f | 0.27 ± 0.04 f | 0.72 ± 0.05 d | 0.12 ± 0.01 g |
| quinic acid | 1133.44 ± 37.81 a | 940.71 ± 15.68 c | 1036.31 ± 13.44 b | 256.43 ± 33.92 i | 422.92 ± 16.87 h | 418.15 ± 53.56 h | 508.02 ± 3.24 g | 803.82 ± 25.16 d | 708.48 ± 14.33 e | 549.13 ± 5.84 f | 509.02 ± 8.79 g | 721.72 ± 4.65 e |
| vanillic acid | 11.31 ± 0.69 f | 7.38 ± 0.24 g | 17.11 ± 0.35 c | 7.80 ± 1.05 g | 15.17 ± 1.55 cd | 22.86 ± 3.84 b | 11.48 ± 0.19 f | 8.61 ± 0.05 g | 14.47 ± 0.62 d | 13.12 ± 0.09 e | 8.36 ± 0.29 g | 42.26 ± 1.25 a |
| Flavanols | ||||||||||||
| catechin | 17.3 ± 0.88 gh | 81.12 ± 4.12 a | 15.62 ± 0.25 h | 50.08 ± 5.32 de | 34.26 ± 1.04 fg | 11.09 ± 1.75 i | 74.59 ± 1.87 b | 54.78 ± 1.71 d | 0.72 ± 0.03 k | 38.23 ± 0.36 ef | 69.76 ± 0.92 c | 2.40 ± 0.11 j |
| epicatechin | 59.06 ± 3.11 h | 433.16 ± 18.83 b | 45.04 ± 2.01 i | 206.89 ± 18.66 f | 120.43 ± 9.07 g | 25.92 ± 3.38 j | 382.08 ± 5.07 c | 306.51 ± 5.85 e | 3.65 ± 0.02 l | 328.07 ± 0.80 d | 896.33 ± 48.59 a | 19.38 ± 0.51 k |
| Flavonols | ||||||||||||
| rutin | 72.15 ± 4.28 f | 97.87 ± 9.59 e | 69.99 ± 1.48 f | 205.11 ± 22.9 c | 277.49 ± 15.59 b | 214.18 ± 30.55 c | 50.51 ± 2.12 g | 127.08 ± 1.94 d | 24.33 ± 0.16 h | 408.6 ± 12.41 a | 383.88 ± 6.56 a | 208.06 ± 6.84 c |
| kaempferol | -- | -- | -- | -- | -- | -- | -- | -- | -- | -- | -- | -- |
| Flavanones | ||||||||||||
| naringenin | 0.04 ± 0.01 gh | 0.03 ± 0.00 h | 0.08 ± 0.01 e | -- | 0.11 ± 0.02 d | 0.19 ± 0.04 c | -- | 0.02 ± 0.01 i | 0.05 ± 0.00 fg | 0.23 ± 0.01 b | 0.07 ± 0.01 ef | 0.32 ± 0.01 a |
| Anthocyanin | ||||||||||||
| Cya-3-O-glu | -- | -- | -- | 24.36 ± 1.59 a | 8.00 ± 1.21 b | 8.94 ± 6.12 b | -- | -- | -- | 22.85 ± 0.63 a | 23.49 ± 0.69 a | 4.24 ± 0.37 c |
| Cya-3-O-rut | 1.62 ± 0.30 e | 0.78 ± 0.02 f | 1.26 ± 0.08 e | 634.39 ± 62.39 a | 253.82 ± 26.58 b | 180.96 ± 89.54 c | 0.57 ± 0.34 f | -- | -- | 605.24 ± 17.32 a | 595.13 ± 32.52 a | 88.23 ± 1.18 d |
| Cya-3-O-sop | -- | -- | -- | 1.62 ± 0.13 a | 0.44 ± 0.07 c | 0.36 ± 0.21 c | -- | -- | -- | 1.25 ± 0.02 b | 1.21 ± 0.06 b | 0.18 ± 0.01 d |
| Del-3-O-rut | -- | -- | -- | 1.89 ± 0.23 c | 1.20 ± 0.13 d | 0.61 ± 0.45 e | -- | -- | -- | 4.72 ± 0.19 a | 3.85 ± 0.24 b | 1.03 ± 0.04 de |
| Pel-3-O-glu | -- | -- | -- | 0.27 ± 0.02 b | 0.11 ± 0.01 c | 0.11 ± 0.06 c | -- | -- | -- | 0.36 ± 0.00 a | 0.34 ± 0.02 a | 0.08 ± 0.01 d |
| Pel-3-O-rut | -- | -- | -- | 7.44 ± 0.49 b | 3.93 ± 0.33 c | 2.48 ± 1.12 cd | -- | -- | -- | 10.27 ± 0.36 a | 9.57 ± 0.56 a | 2.15 ± 0.14 d |
| Peo-3-O-glu | -- | -- | -- | 0.22 ± 0.03 b | 0.02 ± 0.01 d | 0.09 ± 0.08 c | -- | -- | -- | 0.33 ± 0.01 a | 0.34 ± 0.01 a | 0.09 ± 0.01 c |
| Peo-3-O-rut | -- | -- | -- | 62.6 ± 1.70 c | 36.65 ± 2.9 d | 20.87 ± 12.61 e | -- | -- | -- | 178.01 ± 1.8 a | 143.69 ± 7.70 b | 34.88 ± 1.73 d |
| Code | Principal Component | Comprehensive Score | Ranking | ||
|---|---|---|---|---|---|
| Cherry Cultivars | Storage Time | PC1 | PC2 | ||
| Benitemari | 0 d | 0.90595 | −1.21262 | −0.0908 | 5 |
| 10 d | 0.60539 | −1.07751 | −0.18668 | 6 | |
| 20 d | 0.6681 | −1.40778 | −0.30914 | 10 | |
| Tieton | 0 d | −1.26542 | 0.79557 | −0.29677 | 9 |
| 10 d | −1.04924 | 0.66734 | −0.24245 | 8 | |
| 20 d | −1.66258 | 0.01193 | −0.87724 | 12 | |
| Nanyo | 0 d | 0.07898 | −0.08674 | 0.001033 | 4 |
| 10 d | −0.16268 | −0.2371 | −0.1982 | 7 | |
| 20 d | −0.93594 | −0.73613 | −0.84416 | 11 | |
| Skeena | 0 d | 1.08848 | 1.46221 | 1.267584 | 2 |
| 10 d | 1.25938 | 1.58379 | 1.415673 | 1 | |
| 20 d | 0.46958 | 0.23706 | 0.361154 | 3 | |
| Sensory Evaluation Indicator | Correlation Coefficient |
|---|---|
| Size | 0.5 |
| Color | 0.44 |
| Whole shape | 0.44 |
| Firmness | 0.76 * |
| Chewiness | 0.79 * |
| Sweetness | 0.86 ** |
| Sourness | 0.7 * |
| Juiciness | 0.7 * |
| Taste and bitter | 0.82 * |
Disclaimer/Publisher’s Note: The statements, opinions and data contained in all publications are solely those of the individual author(s) and contributor(s) and not of MDPI and/or the editor(s). MDPI and/or the editor(s) disclaim responsibility for any injury to people or property resulting from any ideas, methods, instructions or products referred to in the content. |
© 2025 by the authors. Licensee MDPI, Basel, Switzerland. This article is an open access article distributed under the terms and conditions of the Creative Commons Attribution (CC BY) license (https://creativecommons.org/licenses/by/4.0/).
Share and Cite
Wang, H.; Lu, J.; Chen, L.; Deng, L.; Xu, R.; Cao, J.; Jiang, W.; Zhang, Y.; Wang, B. Integrative Comparison of Variations in Taste, Aroma, and Sensory Characteristics Among Four Sweet Cherry Cultivars to Explore Quality Differences During Storage. Foods 2025, 14, 3432. https://doi.org/10.3390/foods14193432
Wang H, Lu J, Chen L, Deng L, Xu R, Cao J, Jiang W, Zhang Y, Wang B. Integrative Comparison of Variations in Taste, Aroma, and Sensory Characteristics Among Four Sweet Cherry Cultivars to Explore Quality Differences During Storage. Foods. 2025; 14(19):3432. https://doi.org/10.3390/foods14193432
Chicago/Turabian StyleWang, Han, Jingxuan Lu, Luyao Chen, Lizhi Deng, Ranran Xu, Jiankang Cao, Weibo Jiang, Yiqin Zhang, and Baogang Wang. 2025. "Integrative Comparison of Variations in Taste, Aroma, and Sensory Characteristics Among Four Sweet Cherry Cultivars to Explore Quality Differences During Storage" Foods 14, no. 19: 3432. https://doi.org/10.3390/foods14193432
APA StyleWang, H., Lu, J., Chen, L., Deng, L., Xu, R., Cao, J., Jiang, W., Zhang, Y., & Wang, B. (2025). Integrative Comparison of Variations in Taste, Aroma, and Sensory Characteristics Among Four Sweet Cherry Cultivars to Explore Quality Differences During Storage. Foods, 14(19), 3432. https://doi.org/10.3390/foods14193432

