Integrated Multi-Omics Approaches Provide Novel Insights into the Mechanisms Underlying Signature Flavor Development in Mulberry Fruits
Abstract
1. Introduction
2. Materials and Methods
2.1. Materials
2.2. Measurement of Volatile Flavor Compounds in M. laevigata
2.3. Metabolomics Analysis in M. laevigata
2.4. RNA-Seq Analysis in M. laevigata
2.5. Statistical Analysis
3. Result
3.1. Volatile Compounds in Ripened Fruits
3.2. Characterization of Key Volatile Compounds and Aroma Profiles in M. laevigata
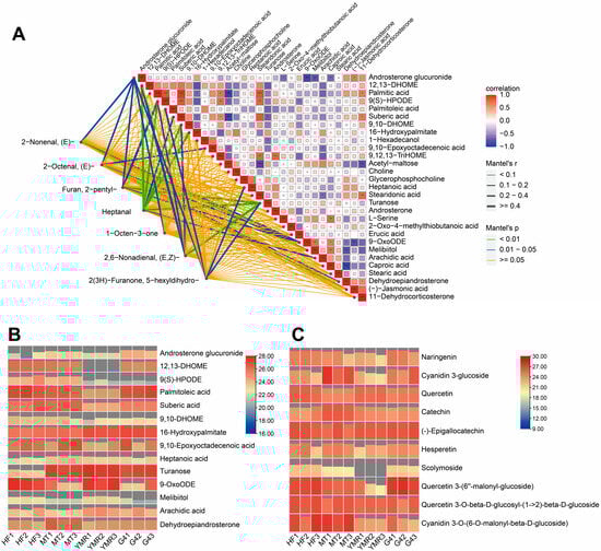
3.3. Correlation Analysis Between Key Volatile Compounds and Primary and Secondary Metabolites in M. laevigata
3.4. Transcript Abundance of Genes Associated with Fatty Acid and Flavonoid Biosynthetic Pathways in M. laevigata
3.5. qRT-PCR Validation of DEGs
4. Discussion
5. Conclusions
Supplementary Materials
Author Contributions
Funding
Institutional Review Board Statement
Informed Consent Statement
Data Availability Statement
Conflicts of Interest
References
- Rohela, G.K.; Shukla, P.; Muttanna; Kumar, R.; Chowdhury, S.R. Mulberry (Morus spp.): An ideal plant for sustainable development. Trees For. People 2020, 2, 100011. [Google Scholar] [CrossRef]
- Chen, M.; Jin, P.; Huang, L.; Lu, X. Emergy analysis of mulberry-silkworm ecosystem in China. Ying Yong Sheng Tai Xue Bao 2006, 17, 233–236. [Google Scholar]
- Ghosh, A.; Gangopadhyay, D.; Chowdhury, T. Economical and environmental importance of mulberry: A review. Int. J. Plant Environ. 2017, 3, 51–58. [Google Scholar] [CrossRef]
- Jiang, Y.; Jiang, S.; Huang, R.; Wang, M.; Cao, H.; Li, Z. Phytoremediation potential of forage mulberry (Morus atropurpurea Roxb.) for cadmium contaminated paddy soils. Int. J. Phytoremed. 2022, 24, 518–524. [Google Scholar] [CrossRef] [PubMed]
- Bian, L.; Chen, H.-G.; Gong, X.-J.; Zhao, C.; Zhou, X. Mori Fructus Polysaccharides Attenuate Alcohol-Induced Liver Damage by Regulating Fatty Acid Synthesis, Degradation and Glycerophospholipid Metabolism in Mice. Front. Pharmacol. 2021, 12, 766737. [Google Scholar] [CrossRef]
- Kumar, R.V.; Srivastava, D.; Singh, V.; Kumar, U.; Vishvakarma, V.K.; Singh, P.; Kumar, D.; Kumar, R. Characterization, biological evaluation and molecular docking of mulberry fruit pectin. Sci. Rep. 2020, 10, 21789. [Google Scholar] [CrossRef]
- Yuan, Q.; Zhao, L. The Mulberry (Morus alba L.) Fruit—A Review of Characteristic Components and Health Benefits. J. Agric. Food Chem. 2017, 65, 10383–10394. [Google Scholar] [CrossRef]
- Gao, X.; Hou, Q.; Ma, Z. Differences of sugar components in different mulberry cultivars during its ripening. In IOP Conference Series: Earth and Environmental Science; IOP Publishing: Bristol, UK, 2020. [Google Scholar]
- Goff, S.A.; Klee, H.J. Plant volatile compounds: Sensory cues for health and nutritional value? Science 2006, 311, 815–819. [Google Scholar] [CrossRef] [PubMed]
- Gogus, F.; Ozel, M.; Kocak, D.; Hamilton, J.; Lewis, A. Analysis of roasted and unroasted Pistacia terebinthus volatiles using direct thermal desorption-GCxGC-TOF/MS. Food Chem. 2011, 129, 1258–1264. [Google Scholar] [CrossRef]
- Jelled, A.; Ben Hassine, R.; Thouri, A.; Flamini, G.; Chahdoura, H.; El Arem, A.; Ben Lamine, J.; Kacem, A.; Haouas, Z.; Ben Cheikh, H.; et al. Immature mulberry fruits richness of promising constituents in contrast with mature ones: A comparative study among three Tunisian species. Ind. Crops Prod. 2017, 95, 434–443. [Google Scholar] [CrossRef]
- Klee, H.J. Improving the flavor of fresh fruits: Genomics, biochemistry, and biotechnology. New Phytol. 2010, 187, 44–56. [Google Scholar] [CrossRef]
- Zhu, J.; Wang, L.; Xiao, Z.; Niu, Y. Characterization of the key aroma compounds in mulberry fruits by application of gas chromatography-olfactometry (GC-O), odor activity value (OAV), gas chromatography-mass spectrometry (GC-MS) and flame photometric detection (FPD). Food Chem. 2018, 245, 775–785. [Google Scholar] [CrossRef]
- Xu, L.; Zang, E.; Sun, S.; Li, M. Main flavor compounds and molecular regulation mechanisms in fruits and vegetables. Crit. Rev. Food Sci. Nutr. 2023, 63, 11859–11879. [Google Scholar] [CrossRef]
- Maoz, I.; Lewinsohn, E.; Gonda, I. Amino acids metabolism as a source for aroma volatiles biosynthesis. Curr. Opin. Plant Biol. 2022, 67, 102221. [Google Scholar] [CrossRef] [PubMed]
- Singh, S.; Chhatwal, H.; Pandey, A. Deciphering the Complexity of Terpenoid Biosynthesis and Its Multi-level Regulatory Mechanism in Plants. J. Plant Growth Regul. 2024, 43, 3320–3336. [Google Scholar] [CrossRef]
- Cao, X.; Wei, C.; Duan, W.; Gao, Y.; Kuang, J.; Liu, M.; Chen, K.; Klee, H.; Zhang, B. Transcriptional and epigenetic analysis reveals that NAC transcription factors regulate fruit flavor ester biosynthesis. Plant J. 2021, 106, 785–800. [Google Scholar] [CrossRef]
- Molina-Hidalgo, F.J.; Medina-Puche, L.; Cañete-Gómez, C.; Franco-Zorrilla, J.M.; López-Vidriero, I.; Solano, R.; Caballero, J.L.; Rodríguez-Franco, A.; Blanco-Portales, R.; Muñoz-Blanco, J.; et al. The fruit-specific transcription factor FaDOF2 regulates the production of eugenol in ripe fruit receptacles. J. Exp. Bot. 2017, 68, 4529–4543. [Google Scholar] [CrossRef]
- Li, X.; Qi, L.; Zang, N.; Zhao, L.; Sun, Y.; Huang, X.; Wang, H.; Yin, Z.; Wang, A. Integrated metabolome and transcriptome analysis of the regulatory network of volatile ester formation during fruit ripening in pear. Plant Physiol. Biochem. 2022, 185, 80–90. [Google Scholar] [CrossRef]
- Liu, H.; Zhang, M.; Su, M.; Zeng, W.; Wang, S.; Du, J.; Zhou, H.; Yang, X.; Zhang, X.; Li, X.; et al. Multidimensional analysis of the flavor characteristics of yellow peach at different ripening stages: Chemical composition profiling and sensory evaluation. Food Chem. 2025, 471, 142772. [Google Scholar] [CrossRef] [PubMed]
- Fan, X.; Zi, W.; Ao, J.; Li, B.; Qiao, J.; Wang, Y.; Nong, Y. Analysis and application evaluation of the flavour-precursor and volatile-aroma-component differences between waste tobacco stems. Heliyon 2022, 8, e10658. [Google Scholar] [CrossRef]
- Jucá, M.M.; Filho, F.M.S.C.; De Almeida, J.C.; Mesquita, D.D.S.; Barriga, J.R.D.M.; Dias, K.C.F.; Barbosa, T.M.; Vasconcelos, L.C.; Leal, L.K.A.M.; Ribeiro, J.E.; et al. Flavonoids: Biological activities and therapeutic potential. Nat. Prod. Res. 2020, 34, 692–705. [Google Scholar] [CrossRef]
- Fraga, C.G.; Croft, K.D.; Kennedy, D.O.; Tomás-Barberán, F.A. The effects of polyphenols and other bioactives on human health. Food Funct. 2019, 10, 514–528. [Google Scholar] [CrossRef]
- Xin, R.; Liu, X.; Wei, C.; Yang, C.; Liu, H.; Cao, X.; Wu, D.; Zhang, B.; Chen, K. E-Nose and GC-MS Reveal a Difference in the Volatile Profiles of White- and Red-Fleshed Peach Fruit. Sensors 2018, 18, 765. [Google Scholar] [CrossRef] [PubMed]
- Chitarrini, G.; Lazazzara, V.; Lubes, G.; Agnolet, S.; Valls, J.; von Lutz, H.; Brunner, K.; Lozano, L.; Guerra, W.; Ciesa, F.; et al. Volatile profiles of 47 monovarietal cloudy apple juices from commercial, old, red-fleshed and scab-resistant apple cultivars. Eur. Food Res. Technol. 2021, 247, 2739–2749. [Google Scholar] [CrossRef]
- Zhang, C.; Dai, Z.; Ferrier, T.; Orduña, L.; Santiago, A.; Peris, A.; Wong, D.C.J.; Kappel, C.; Savoi, S.; Loyola, R.; et al. MYB24 orchestrates terpene and flavonol metabolism as light responses to anthocyanin depletion in variegated grape berries. Plant Cell 2023, 35, 4238–4265. [Google Scholar] [CrossRef] [PubMed]
- Sanches, P.H.G.; de Melo, N.C.; Porcari, A.M.; de Carvalho, L.M. Integrating Molecular Perspectives: Strategies for Comprehensive Multi-Omics Integrative Data Analysis and Machine Learning Applications in Transcriptomics, Proteomics, and Metabolomics. Biology 2024, 13, 848. [Google Scholar] [CrossRef]
- Wei, J.; Mu, X.; Wang, S.; Wei, Q.; Zhu, L.; Zhang, X.; Zhang, J.; Liu, X.; Wen, B.; Li, M.; et al. Integrated metabolome and transcriptome analysis provides insights into the mechanisms of terpenoid biosynthesis in tea plants (Camellia sinensis). Food Res. Int. 2025, 201, 115542. [Google Scholar] [CrossRef]
- Song, S.; Tao, Y.; Gao, L.; Liang, H.; Tang, D.; Lin, J.; Wang, Y.; Gmitter, F.G.; Li, C. An Integrated Metabolome and Transcriptome Analysis Reveal the Regulation Mechanisms of Flavonoid Biosynthesis in a Purple Tea Plant Cultivar. Front. Plant Sci. 2022, 13, 880227. [Google Scholar] [CrossRef]
- Gong, C.; Zhu, H.; Lu, X.; Yang, D.; Zhao, S.; Umer, M.J.; He, N.; Yuan, P.; Anees, M.; Diao, W.; et al. An integrated transcriptome and metabolome approach reveals the accumulation of taste-related metabolites and gene regulatory networks during watermelon fruit development. Planta 2021, 254, 35. [Google Scholar] [CrossRef]
- Wu, Y.; Liu, J.; Zou, J.; Zhang, M.; Hu, Z.; Zeng, Y.; Dai, J.; Wei, L.; Liu, S.; Liu, G.; et al. Time-series analysis reveals metabolic and transcriptional dynamics during mulberry fruit development and ripening. Int. J. Biol. Macromol. 2025, 301, 140288. [Google Scholar] [CrossRef]
- Wu, H.; Sun, N.; Lou, D.; Geng, T.; Lu, F.; Li, Y.; Wang, S.; Zhu, G. Unveiling the unique aroma of Morus macroura through integrated volatile metabolome and transcriptome analysis. Sci. Hortic. 2025, 339, 113814. [Google Scholar] [CrossRef]
- Yu, Y.; Chen, S.; Nie, Y.; Xu, Y. Optimization of an intra-oral solid-phase microextraction (SPME) combined with comprehensive two-dimensional gas chromatography-time-of-flight mass spectrometry (GC × GC-TOFMS) method for oral aroma compounds monitoring of Baijiu. Food Chem. 2022, 385, 132502. [Google Scholar] [CrossRef]
- Shi, X.; Li, Y.; Huang, D.; Chen, S.; Zhu, S. Characterization and discrimination of volatile compounds in roasted Arabica coffee beans from different origins by combining GC-TOFMS, GC-IMS, and GC-E-Nose. Food Chem. 2025, 481, 144079. [Google Scholar] [CrossRef]
- Hu, X.; Li, D.; Ding, Y.; Zhang, Y.; Ren, C. Characteristic of volatile flavor compounds in ‘Fengtangli’ plum (Prunus salicina Lindl.) were explored based on GC×GC-TOF MS. Front. Nutr. 2025, 12, 1536954. [Google Scholar] [CrossRef] [PubMed]
- Boulesteix, A.L.; Strimmer, K. Partial least squares: A versatile tool for the analysis of high-dimensional genomic data. Brief. Bioinform. 2007, 8, 32–44. [Google Scholar] [CrossRef]
- Feng, T.; Shui, M.; Song, S.; Zhuang, H.; Sun, M.; Yao, L. Characterization of the Key Aroma Compounds in Three Truffle Varieties from China by Flavoromics Approach. Molecules 2019, 24, 3305. [Google Scholar] [CrossRef] [PubMed]
- Wang, D.; Zhang, J.; Zhu, Z.; Lei, Y.; Huang, S.; Huang, M. Effect of ageing time on the flavour compounds in Nanjing water-boiled salted duck detected by HS-GC-IMS. LWT 2022, 155, 112870. [Google Scholar] [CrossRef]
- Zelena, E.; Dunn, W.B.; Broadhurst, D.; Francis-McIntyre, S.; Carroll, K.M.; Begley, P.; O’Hagan, S.; Knowles, J.D.; Halsall, A.; Wilson, I.D.; et al. Development of a robust and repeatable UPLC-MS method for the long-term metabolomic study of human serum. Anal. Chem. 2009, 81, 1357–1364. [Google Scholar] [CrossRef]
- Horai, H.; Arita, M.; Kanaya, S.; Nihei, Y.; Ikeda, T.; Suwa, K.; Ojima, Y.; Tanaka, K.; Tanaka, S.; Aoshima, K.; et al. MassBank: A public repository for sharing mass spectral data for life sciences. J. Mass. Spectrom. 2010, 45, 703–714. [Google Scholar] [CrossRef] [PubMed]
- Sud, M.; Fahy, E.; Cotter, D.; Brown, A.; Dennis, E.A.; Glass, C.K.; Merrill, A.H.; Murphy, R.C.; Raetz, C.R.H.; Russell, D.W.; et al. LMSD: LIPID MAPS structure database. Nucleic Acids Res 2007, 35, D527–D532. [Google Scholar] [CrossRef]
- Abdelrazig, S.; Safo, L.; Rance, G.A.; Fay, M.W.; Theodosiou, E.; Topham, P.D.; Kim, D.-H.; Fernández-Castané, A. Metabolic characterisation of Magnetospirillum gryphiswaldense MSR-1 using LC-MS-based metabolite profiling. RSC Adv. 2020, 10, 32548–32560. [Google Scholar] [CrossRef]
- Gagnebin, Y.; Tonoli, D.; Lescuyer, P.; Ponte, B.; de Seigneux, S.; Martin, P.-Y.; Schappler, J.; Boccard, J.; Rudaz, S. Metabolomic analysis of urine samples by UHPLC-QTOF-MS: Impact of normalization strategies. Anal. Chim. Acta 2017, 955, 27–35. [Google Scholar] [CrossRef] [PubMed]
- Thévenot, E.A.; Roux, A.; Xu, Y.; Ezan, E.; Junot, C. Analysis of the Human Adult Urinary Metabolome Variations with Age, Body Mass Index, and Gender by Implementing a Comprehensive Workflow for Univariate and OPLS Statistical Analyses. J. Proteome Res. 2015, 14, 3322–3335. [Google Scholar] [CrossRef]
- Xia, J.; Wishart, D.S. Web-based inference of biological patterns, functions and pathways from metabolomic data using MetaboAnalyst. Nat. Protoc. 2011, 6, 743–760. [Google Scholar] [CrossRef]
- Dunn, W.B.; Broadhurst, D.; Begley, P.; Zelena, E.; Francis-McIntyre, S.; Anderson, N.; Brown, M.; Knowles, J.D.; Halsall, A.; Haselden, J.N.; et al. Procedures for large-scale metabolic profiling of serum and plasma using gas chromatography and liquid chromatography coupled to mass spectrometry. Nat. Protoc. 2011, 6, 1060–1083. [Google Scholar] [CrossRef] [PubMed]
- Trygg, J.; Wold, S. Orthogonal projections to latent structures (O-PLS). J. Chemom. 2002, 16, 119–128. [Google Scholar] [CrossRef]
- Chen, C.; Wu, Y.; Li, J.; Wang, X.; Zeng, Z.; Xu, J.; Liu, Y.; Feng, J.; Chen, H.; He, Y.; et al. TBtools-II: A “one for all, all for one” bioinformatics platform for biological big-data mining. Mol. Plant 2023, 16, 1733–1742. [Google Scholar] [CrossRef]
- Trapnell, C.; Williams, B.A.; Pertea, G.; Mortazavi, A.; Kwan, G.; Van Baren, M.J.; Salzberg, S.L.; Wold, B.J.; Pachter, L. Transcript assembly and quantification by RNA-Seq reveals unannotated transcripts and isoform switching during cell differentiation. Nat. Biotechnol. 2010, 28, 511–515. [Google Scholar] [CrossRef]
- Wang, L.; Feng, Z.; Wang, X.; Wang, X.; Zhang, X. DEGseq: An R package for identifying differentially expressed genes from RNA-seq data. Bioinformatics 2010, 26, 136–138. [Google Scholar] [CrossRef]
- Schmittgen, T.D.; Livak, K.J. Analyzing real-time PCR data by the comparative CT method. Nat. Protoc. 2008, 3, 1101–1108. [Google Scholar] [CrossRef]
- Ma, D.; Zhao, H.; Liu, Z.; Liu, M.; Qi, P.; Di, S.; Zhang, S.; Wang, X. Recent advances on mulberry volatile flavor: A review. J. Food Compos. Anal. 2023, 124, 105665. [Google Scholar] [CrossRef]
- Kunjapur, A.M.; Prather, K.L. Microbial engineering for aldehyde synthesis. Appl. Environ. Microbiol. 2015, 81, 1892–1901. [Google Scholar] [CrossRef]
- Engelberth, J.; Engelberth, M. Variability in the Capacity to Produce Damage-Induced Aldehyde Green Leaf Volatiles among Different Plant Species Provides Novel Insights into Biosynthetic Diversity. Plants 2020, 9, 213. [Google Scholar] [CrossRef]
- Huang, C.; Zhang, L.; Chen, X.; E McCourt, T.; Wang, T.; Wang, M.Y.; A Winz, R.; McCallum, J.N.; Baldwin, S.J.; Atkinson, R.G.; et al. The aldehyde (ALD) locus controls C6-aldehyde production in kiwifruit and affects consumer perception of fruit aroma. Plant Physiol 2025, 198, kiaf285. [Google Scholar] [CrossRef]
- Li, X.; Gao, P.; Zhang, C.; Xiao, X.; Chen, C.; Song, F. Aroma of peach fruit: A review on aroma volatile compounds and underlying regulatory mechanisms. Int. J. Food Sci. Technol. 2023, 58, 4965–4979. [Google Scholar] [CrossRef]
- Ong, P.K.; Acree, T.E.; Lavin, E.H. Characterization of Volatiles in Rambutan Fruit (Nephelium lappaceum L.). J. Agric. Food Chem. 1998, 46, 611–615. [Google Scholar] [CrossRef] [PubMed]
- Li, J.; Ma, T.; Bao, S.; Yin, D.; Ge, Q.; Li, C.; Fang, Y.; Sun, X. Suitable crop loading: An effective method to improve “Shine Muscat” grape quality. Food Chem. 2023, 424, 136451. [Google Scholar] [CrossRef]
- Perry, P.L.; Wang, Y.; Lin, J. Analysis of honeydew melon (Cucumis melo var. inodorus) flavour and GC–MS/MS identification of (E,Z)-2,6-nonadienyl acetate. Flavour. Fragr. J. 2009, 24, 341–347. [Google Scholar] [CrossRef]
- Zhang, J.; Zhang, W.; Zhou, L.; Zhang, R. Study on the influences of ultrasound on the flavor profile of unsmoked bacon and its underlying metabolic mechanism by using HS-GC-IMS. Ultrason. Sonochem 2021, 80, 105807. [Google Scholar] [CrossRef]
- Chen, L.; Zhang, X.; Jin, Q.; Yang, L.; Li, J.; Chen, F. Free and bound volatile chemicals in mulberry (Morus atropurpurea Roxb.). J. Food Sci. 2015, 80, C975–C982. [Google Scholar] [CrossRef] [PubMed]
- Guan, S.; Liu, C.; Ruan, M.; Wang, R.; Ye, Q.; Wan, H.; Zhou, G.; Guo, S.; Cheng, Y.; Yao, Z. Detection and comparative analysis of VOCs between tomato and pepper based on GC×GC-TOFMS. Sci. Rep. 2025, 15, 6140. [Google Scholar] [CrossRef]
- Farag, M.A.; Khattab, A.R.; Shamma, S.; Afifi, S.M. Profiling of Primary Metabolites and Volatile Determinants in Mahlab Cherry (Prunus mahaleb L.) Seeds in the Context of Its Different Varieties and Roasting as Analyzed Using Chemometric Tools. Foods 2021, 10, 728. [Google Scholar] [CrossRef]
- Song, W.; Feng, T.; Song, S.; Wang, H.; Sun, M.; Yao, L.; Lu, H.; Wang, R.; Shang, X. Characterization of aroma dynamic changes during six developing stages of yellow cultivar Flammulina filiformis based on E-Nose, GC×GC-TOF MS, GC-IMS, and GC-O-MS. Food Biosci. 2024, 61, 104716. [Google Scholar] [CrossRef]
- Peng, B.; Yu, M.; Zhang, B.; Xu, J.; Ma, R. Differences in PpAAT1 Activity in High- and Low-Aroma Peach Varieties Affect γ-Decalactone Production. Plant Physiol. 2020, 182, 2065–2080. [Google Scholar] [CrossRef]
- Aragüez, I.; Valpuesta, V. Metabolic engineering of aroma components in fruits. Biotechnol. J. 2013, 8, 1144–1158. [Google Scholar] [CrossRef] [PubMed]
- Goulet, C.; Kamiyoshihara, Y.; Lam, N.B.; Richard, T.; Taylor, M.G.; Tieman, D.M.; Klee, H.J. Divergence in the enzymatic activities of a tomato and Solanum pennellii alcohol acyltransferase impacts fruit volatile ester composition. Mol. Plant 2015, 8, 153–162. [Google Scholar] [CrossRef] [PubMed]
- Schwieterman, M.L.; Colquhoun, T.A.; Jaworski, E.A.; Bartoshuk, L.M.; Gilbert, J.L.; Tieman, D.M.; Odabasi, A.Z.; Moskowitz, H.R.; Folta, K.M.; Klee, H.J.; et al. Strawberry flavor: Diverse chemical compositions, a seasonal influence, and effects on sensory perception. PLoS ONE 2014, 9, e88446. [Google Scholar] [CrossRef]
- Schwab, W.; Davidovich-Rikanati, R.; Lewinsohn, E. Biosynthesis of plant-derived flavor compounds. Plant J. 2008, 54, 712–732. [Google Scholar] [CrossRef]
- Lu, H.; Zhao, H.; Zhong, T.; Chen, D.; Wu, Y.; Xie, Z. Molecular Regulatory Mechanisms Affecting Fruit Aroma. Foods 2024, 13, 1870. [Google Scholar] [CrossRef] [PubMed]
- Boonprab, K.; Matsui, K.; Akakabe, Y.; Yotsukura, N.; Kajiwara, T. Hydroperoxy-arachidonic acid mediated n-hexanal and (Z)-3- and (E)-2-nonenal formation in Laminaria angustata. Phytochemistry 2003, 63, 669–678. [Google Scholar] [CrossRef]
- Vogt, J.; Schiller, D.; Ulrich, D.; Schwab, W.; Dunemann, F. Identification of lipoxygenase (LOX) genes putatively involved in fruit flavour formation in apple (Malus × domestica). Tree Genet. Genomes 2013, 9, 1493–1511. [Google Scholar] [CrossRef]
- Zhang, B.; Shen, J.-Y.; Wei, W.-W.; Xi, W.-P.; Xu, C.-J.; Ferguson, I.; Chen, K. Expression of genes associated with aroma formation derived from the fatty acid pathway during peach fruit ripening. J. Agric. Food Chem. 2010, 58, 6157–6165. [Google Scholar] [CrossRef]
- Lu, H.; Luo, Z.; Li, D.; Jiang, Y.; Li, L. FaMYB11 promotes the accumulation of volatile esters by regulating FaLOX5 during strawberry (Fragaria × ananassa) ripening. Postharvest Biol. Technol. 2021, 178, 111560. [Google Scholar] [CrossRef]
- Shahidi, F.; Zhong, Y. Measurement of antioxidant activity. J. Funct. Foods 2015, 18, 757–781. [Google Scholar] [CrossRef]
- Shahidi, F. Lipids in Flavor Formation. In Flavor Chemistry; American Chemical Society: Washington, DC, USA, 2000; pp. 24–43. [Google Scholar]
- Shahidi, F.; Oh, W.Y. Lipid-derived flavor and off-flavor of traditional and functional foods: An overview. J. Food Bioact. 2020, 10, 20–31. [Google Scholar] [CrossRef]
- Domínguez, R.; Pateiro, M.; Gagaoua, M.; Barba, F.J.; Zhang, W.; Lorenzo, J.M. A Comprehensive Review on Lipid Oxidation in Meat and Meat Products. Antioxidants 2019, 8, 429. [Google Scholar] [CrossRef]
- Xiao, L.; Zheng, S.; Lin, Z.; Zhang, C.; Zhang, H.; Chen, J.; Wang, L. Singlet Oxygen in Food: A Review on Its Formation, Oxidative Damages, Quenchers, and Applications in Preservation. Antioxidants 2025, 14, 865. [Google Scholar] [CrossRef]
- Einbond, L.S.; Reynertson, K.A.; Luo, X.-D.; Basile, M.J.; Kennelly, E.J. Anthocyanin antioxidants from edible fruits. Food Chem. 2004, 84, 23–28. [Google Scholar] [CrossRef]
- Tumilaar, S.G.; Hardianto, A.; Dohi, H.; Kurnia, D.; Ahmed, M. A Comprehensive Review of Free Radicals, Oxidative Stress, and Antioxidants: Overview, Clinical Applications, Global Perspectives, Future Directions, and Mechanisms of Antioxidant Activity of Flavonoid Compounds. J. Chem. 2024, 2024, 5594386. [Google Scholar] [CrossRef]






| Classification | HF | MT | YMR | G4 |
|---|---|---|---|---|
| Esters | 30 | 42 | 50 | 36 |
| Lipids and lipid-like molecules | 38 | 40 | 45 | 31 |
| Heterocyclic_Compounds | 30 | 32 | 32 | 42 |
| Organic oxygen compounds | 11 | 10 | 9 | 10 |
| Organohalogen compounds | 5 | 8 | 7 | 6 |
| Organosulfur compounds | 1 | 1 | 0 | 1 |
| Organonitrogen compounds | 3 | 7 | 3 | 2 |
| Ketones | 24 | 30 | 29 | 27 |
| Hydrocarbons | 32 | 32 | 52 | 38 |
| Carboxylic_Acids | 6 | 7 | 10 | 3 |
| Aldehydes | 31 | 27 | 33 | 31 |
| Ethers | 8 | 4 | 7 | 6 |
| Alcohols | 26 | 20 | 33 | 23 |
| Benzenoids | 45 | 55 | 49 | 45 |
| Others | 22 | 29 | 34 | 25 |
| Total | 312 | 344 | 393 | 326 |
Disclaimer/Publisher’s Note: The statements, opinions and data contained in all publications are solely those of the individual author(s) and contributor(s) and not of MDPI and/or the editor(s). MDPI and/or the editor(s) disclaim responsibility for any injury to people or property resulting from any ideas, methods, instructions or products referred to in the content. |
© 2025 by the authors. Licensee MDPI, Basel, Switzerland. This article is an open access article distributed under the terms and conditions of the Creative Commons Attribution (CC BY) license (https://creativecommons.org/licenses/by/4.0/).
Share and Cite
He, J.; Zhang, X.; Chen, S.; Yang, J.; Li, Z. Integrated Multi-Omics Approaches Provide Novel Insights into the Mechanisms Underlying Signature Flavor Development in Mulberry Fruits. Foods 2025, 14, 3309. https://doi.org/10.3390/foods14193309
He J, Zhang X, Chen S, Yang J, Li Z. Integrated Multi-Omics Approaches Provide Novel Insights into the Mechanisms Underlying Signature Flavor Development in Mulberry Fruits. Foods. 2025; 14(19):3309. https://doi.org/10.3390/foods14193309
Chicago/Turabian StyleHe, Jiamei, Xing Zhang, Song Chen, Jiahu Yang, and Zhengang Li. 2025. "Integrated Multi-Omics Approaches Provide Novel Insights into the Mechanisms Underlying Signature Flavor Development in Mulberry Fruits" Foods 14, no. 19: 3309. https://doi.org/10.3390/foods14193309
APA StyleHe, J., Zhang, X., Chen, S., Yang, J., & Li, Z. (2025). Integrated Multi-Omics Approaches Provide Novel Insights into the Mechanisms Underlying Signature Flavor Development in Mulberry Fruits. Foods, 14(19), 3309. https://doi.org/10.3390/foods14193309
