Aerospace Mutagenesis Increases the Content of Characteristic Metabolites of Tea Tree Leaves and Enhances Taste Characteristics of Tea Leaves
Abstract
1. Introduction
2. Materials and Methods
2.1. Materials
2.2. Determination of Tea Metabolites
2.3. Statistical Analysis
3. Results and Discussion
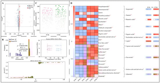
3.1. Quantity and Type Analysis of Metabolites in Dahongpao Fresh Leaves and Raw Tea
3.2. Screening for Characteristic Metabolites in Dahongpao Fresh Leaves and Raw Tea
3.3. Taste Characteristics and Variation Analysis of Characteristic Metabolites in Dahongpao Fresh Leaves and Raw Tea
4. Conclusions
Supplementary Materials
Author Contributions
Funding
Institutional Review Board Statement
Informed Consent Statement
Data Availability Statement
Conflicts of Interest
References
- Prasad, B.; Richter, P.; Vadakedath, N.; Haag, F.W.; Strauch, S.M.; Mancinelli, R.; Schwarzwälder, A.; Etcheparre, E.; Gaume, N.; Lebert, M. How the space environment influences organisms: An astrobiological perspective and review. Int. J. Astrobiol. 2021, 20, 159–177. [Google Scholar] [CrossRef]
- Furukawa, S.; Nagamatsu, A.; Nenoi, M.; Fujimori, A.; Kakinuma, S.; Katsube, T.; Wang, B.; Tsuruoka, C.; Shirai, T.; Nakamura, A.; et al. Space radiation biology for “Living in Space”. BioMed Res. Int. 2020, 2020, 25. [Google Scholar] [CrossRef] [PubMed]
- Xia, P.; Li, Q.; Liang, Z.; Zhang, X.; Yan, K. Spaceflight breeding could improve the volatile constituents of Andrographis paniculata. Ind. Crop. Prod. 2021, 171, 113967. [Google Scholar] [CrossRef]
- Mohanta, T.K.; Mishra, A.K.; Mohanta, Y.K.; Al-Harrasi, A. Space breeding: The next-generation crops. Front. Plant Sci. 2021, 12, 2407. [Google Scholar] [CrossRef]
- Li, J.; Liu, M.; Wang, P.; Zhang, J.; Xue, H.; Guo, Y. Effects of space conditions on mutation and inheritance of tomato. Aerospace Med. Med. Eng. 2000, 2, 114–118. [Google Scholar] [CrossRef]
- Ma, L.; Kong, F.; Sun, K.; Wang, T.; Guo, T. From classical radiation to modern radiation: Past, present, and future of radiation mutation breeding. Front. Public Health 2021, 9, 768071. [Google Scholar] [CrossRef]
- Li, L.; Hu, Y.; Wu, L.; Chen, R.; Luo, S. The complete chloroplast genome sequence of Camellia sinensis cv. Dahongpao: A most famous variety of Wuyi tea (Synonym: Thea bohea L.). Mitochondrial DNA B 2021, 6, 3–5. [Google Scholar] [CrossRef] [PubMed]
- Liu, J.; Chen, Y.; Wang, W.; Wang, H.; Cai, J.; Wang, M.; Li, D.; Zhang, B.; Huang, K. Effects of space treatment on biological and growth characteristics of Camellia sinensis. Chin. Bull. Bot. 2020, 55, 564–572. [Google Scholar] [CrossRef]
- Jia, M.; Chen, Y.; Zhang, Q.; Wang, Y.; Li, M.; Pang, X.; Hong, L.; Lin, S.; Jia, X.; Ye, J.; et al. Changes in the growth and physiological property of tea tree after aviation mutagenesis and screening and functional verification of its characteristic hormones. Front. Plant Sci. 2024, 15, 1402451. [Google Scholar] [CrossRef]
- He, Y.; Zhang, Q.; Inostroza, A.C.; Kierszniowska, S.; Liu, L.; Li, Y.; Ruan, J. Application of metabolic fingerprinting in tea quality evaluation. Food Control 2024, 160, 110361. [Google Scholar] [CrossRef]
- Yang, C.; Hu, Z.; Lu, M.; Li, P.; Tan, J.; Chen, M.; Lv, H.; Zhu, Y.; Zhang, Y.; Guo, L.; et al. Application of metabolomics profiling in the analysis of metabolites and taste quality in different subtypes of white tea. Food Res. Int. 2018, 106, 909–919. [Google Scholar] [CrossRef] [PubMed]
- Gai, Z.; Wang, Y.; Jiang, J.; Xie, H.; Ding, Z.; Ding, S.; Wang, H. The quality evaluation of tea (Camellia sinensis) varieties based on the metabolomics. HortScience 2019, 54, 409–415. [Google Scholar] [CrossRef]
- Farag, M.A.; Elmetwally, F.; Elghanam, R.; Kamal, N.; Hellal, K.; Hamezah, H.S.; Zhao, C.; Mediani, A. Metabolomics in tea products; a compile of applications for enhancing agricultural traits and quality control analysis of Camellia sinensis. Food Chem. 2023, 404, 134628. [Google Scholar] [CrossRef] [PubMed]
- Wen, M.; Zhu, M.; Han, Z.; Ho, C.T.; Granato, D.; Zhang, L. Comprehensive applications of metabolomics on tea science and technology: Opportunities, hurdles, and perspectives. Compr. Rev. Food Sci. F 2023, 22, 4890–4924. [Google Scholar] [CrossRef] [PubMed]
- Cai, H.; Zhong, Z.; Li, Z.; Zhang, X.; Fu, H.; Yang, B.; Zhang, L. Metabolomics in quality formation and characterisation of tea products: A review. Int. J. Food Sci. Tech. 2022, 57, 4001–4014. [Google Scholar] [CrossRef]
- Ye, J.; Zhang, Q.; Cheng, P.; Wang, Y.; Zou, J.; Lin, S.; Li, M.; Jia, M.; Chen, Y.; Jia, X.; et al. Aviation mutagenesis alters the content of volatile compounds in Dahongpao (Camellia sinensis) leaves and improves tea quality. Foods 2024, 13, 946. [Google Scholar] [CrossRef]
- Zhou, X.; Hu, L.; Hoang, N.H.; Thanh, T.L.; Zhou, C.; Mei, X.; Buensanteai, K. The changes in metabolites, quality components, and antioxidant activity of tea (Camellia sinensis) infected with exobasidium vexans by applying UPLC-MS/MS-based widely targeted metabolome and biochemical analysis. Phytopathology 2024, 114, 164–176. [Google Scholar] [CrossRef]
- Wen, O.; Ning, J.; Zhu, X.; Jiang, Y.; Wang, J.; Yuan, H.; Hua, J. UPLC-ESI-MS/MS analysis revealed the dynamic changes and conversion mechanism of non-volatile metabolites during green tea fixation. LWT 2024, 198, 116010. [Google Scholar] [CrossRef]
- Bado, S.; Forster, B.P.; Maghuly, F. Physical and chemicals mutagenesis in plant breeding. In Mutation Breeding for Sustainable Food Production and Climate Resilience; Penna, S., Jain, S.M., Eds.; Springer: Singapore, 2023. [Google Scholar] [CrossRef]
- Zeng, D.; Cui, J.; Yin, Y.; Dai, C.; Zhao, H.; Song, C.; Guan, S.; Cheng, D.; Sun, Y.; Lu, W. Combining proteomics and metabolomics to analyze the effects of spaceflight on rice progeny. Front. Plant Sci. 2022, 13, 900143. [Google Scholar] [CrossRef]
- Li, Z.; Sun, X.; Xu, T.; Dai, W.; Yan, Q.; Li, P.; Fang, Y.; Ding, J. Insight into the dynamic variation and retention of major aroma volatile compounds during the milling of Suxiang japonica rice. Food Chem. 2023, 405, 134468. [Google Scholar] [CrossRef]
- Gong, R.; Huang, D.; Chen, Y.; Li, H.; Wang, Z.; Zhou, D.; Zhao, L.; Pan, Y.; Chang, Y.; Xiang, Y.; et al. Comparative metabolomics analysis reveals the variations of eating quality among three high-quality rice cultivars. Mol. Breed. 2020, 40, 112. [Google Scholar] [CrossRef]
- Rivera-Pérez, A.; Romero-González, R.; Frenich, A.G. Fingerprinting based on gas chromatography-orbitrap high-resolution mass spectrometry and chemometrics to reveal geographical origin, processing, and volatile markers for thyme authentication. Food Chem. 2022, 393, 133377. [Google Scholar] [CrossRef] [PubMed]
- Liao, Y.; Zhou, X.; Zeng, L. How does tea (Camellia sinensis) produce specialized metabolites which determine its unique quality and function: A review. Crit. Rev. Food Sci. 2022, 62, 3751–3767. [Google Scholar] [CrossRef]
- Guo, L.; Chen, M.; Guo, Y.; Lin, Z. Variations in fatty acids affected their derivative volatiles during Tieguanyin tea processing. Foods 2022, 11, 1563. [Google Scholar] [CrossRef] [PubMed]
- Wong, M.; Sirisena, S.; Ng, K. (2022). Phytochemical profile of differently processed tea: A review. J. Food Sci. 2022, 87, 1925–1942. [Google Scholar] [CrossRef]
- Fang, X.; Xu, W.; Jiang, G.; Sui, M.; Xiao, J.; Ning, Y.; Niaz, R.; Wu, D.; Feng, X.; Chen, J.; et al. Monitoring the dynamic changes in aroma during the whole processing of Qingzhuan tea at an industrial scale: From fresh leaves to finished tea. Food Chem. 2024, 439, 137810. [Google Scholar] [CrossRef]
- Zhang, L.; Cao, Q.Q.; Granato, D.; Xu, Y.Q.; Ho, C.T. Association between chemistry and taste of tea: A review. Trends Food Sci. Tech. 2020, 101, 139–149. [Google Scholar] [CrossRef]
- Long, P.; Rakariyatham, K.; Ho, C.T.; Zhang, L. Thearubigins: Formation, structure, health benefit and sensory property. Trends Food Sci. Tech. 2023, 133, 37–48. [Google Scholar] [CrossRef]
- Huang, D.; Wang, Y.; Chen, X.; Wu, J.; Wang, H.; Tan, R.; Jiao, L.; Mao, Y. Application of tea-specific fertilizer combined with organic fertilizer improves aroma of green tea. Horticulturae 2022, 8, 950. [Google Scholar] [CrossRef]
- Hua, J.; Ouyang, W.; Zhu, X.; Wang, J.; Yu, Y.; Chen, M.; Yang, L.; Yuan, H.; Jiang, Y. Objective quantification technique and widely targeted metabolomic reveal the effect of drying temperature on sensory attributes and related non-volatile metabolites of black tea. Food Chem. 2024, 439, 138154. [Google Scholar] [CrossRef] [PubMed]
- Wang, X.; Xiong, H.; Wang, S.; Zhang, Y.; Song, Z.; Zhang, X. Physicochemical analysis, sensorial evaluation, astringent component identification and aroma-active compounds of herbaceous Peony (Paeonia lactiflora Pall) black tea. Ind. Crops Prod. 2023, 193, 116159. [Google Scholar] [CrossRef]
- Mostafa, H.S. Production of low-tannin Hibiscus sabdariffa tea through D-optimal design optimization of the preparation conditions and the catalytic action of new tannase. Food Chem. X 2023, 17, 100562. [Google Scholar] [CrossRef]
- González-Muñoz, B.; Garrido-Vargas, F.; Pavez, C.; Osorio, F.; Chen, J.; Bordeu, E.; O’Brien, J.; Brossard, N. Wine astringency: More than just tannin–protein interactions. J. Sci. Food Agr. 2022, 102, 1771–1781. [Google Scholar] [CrossRef]
- Ye, J.; Wang, Y.; Lin, S.; Hong, L.; Kang, J.; Chen, Y.; Li, M.; Jia, Y.; Jia, X.; Wu, Z.; et al. Effect of processing on aroma intensity and odor characteristic of Shuixian (Camellia sinensis) tea. Food Chem. X 2023, 17, 100616. [Google Scholar] [CrossRef]
- Huang, F.F.; Yang, P.D.; Bai, S.L.; Liu, Z.H.; Li, J.; Huang, J.A.; Xiong, L.G. Lipids: A noteworthy role in better tea quality. Food Chem. 2024, 431, 137071. [Google Scholar] [CrossRef]
- Zhang, X.; Du, X.; Li, Y.Z.; Nie, C.N.; Wang, C.M.; Bian, J.L.; Luo, F. Are organic acids really related to the sour taste difference between Chinese black tea and green tea? Food Sci. Nutr. 2022, 10, 2071–2081. [Google Scholar] [CrossRef]






Disclaimer/Publisher’s Note: The statements, opinions and data contained in all publications are solely those of the individual author(s) and contributor(s) and not of MDPI and/or the editor(s). MDPI and/or the editor(s) disclaim responsibility for any injury to people or property resulting from any ideas, methods, instructions or products referred to in the content. |
© 2024 by the authors. Licensee MDPI, Basel, Switzerland. This article is an open access article distributed under the terms and conditions of the Creative Commons Attribution (CC BY) license (https://creativecommons.org/licenses/by/4.0/).
Share and Cite
Chen, J.; Luo, Y.; Zhang, Q.; Wang, Y.; Wang, T.; Jia, M.; Liao, Y.; Jia, X.; Wang, H.; Ye, J. Aerospace Mutagenesis Increases the Content of Characteristic Metabolites of Tea Tree Leaves and Enhances Taste Characteristics of Tea Leaves. Foods 2024, 13, 3538. https://doi.org/10.3390/foods13223538
Chen J, Luo Y, Zhang Q, Wang Y, Wang T, Jia M, Liao Y, Jia X, Wang H, Ye J. Aerospace Mutagenesis Increases the Content of Characteristic Metabolites of Tea Tree Leaves and Enhances Taste Characteristics of Tea Leaves. Foods. 2024; 13(22):3538. https://doi.org/10.3390/foods13223538
Chicago/Turabian StyleChen, Jiaming, Yangxin Luo, Qi Zhang, Yulin Wang, Tingting Wang, Miao Jia, Yankun Liao, Xiaoli Jia, Haibin Wang, and Jianghua Ye. 2024. "Aerospace Mutagenesis Increases the Content of Characteristic Metabolites of Tea Tree Leaves and Enhances Taste Characteristics of Tea Leaves" Foods 13, no. 22: 3538. https://doi.org/10.3390/foods13223538
APA StyleChen, J., Luo, Y., Zhang, Q., Wang, Y., Wang, T., Jia, M., Liao, Y., Jia, X., Wang, H., & Ye, J. (2024). Aerospace Mutagenesis Increases the Content of Characteristic Metabolites of Tea Tree Leaves and Enhances Taste Characteristics of Tea Leaves. Foods, 13(22), 3538. https://doi.org/10.3390/foods13223538

