Study on the Mechanism of GABA-Rich Adzuki Bean Regulating Blood Glucose Based on the IRS/PI3K/AKT Pathway
Abstract
1. Introduction
2. Materials and Methods
2.1. Materials
2.2. Methods of Adzuki Bean Enrichment
2.3. Animal Modeling and Grouping
2.4. Detection of Liver Glycogen Content
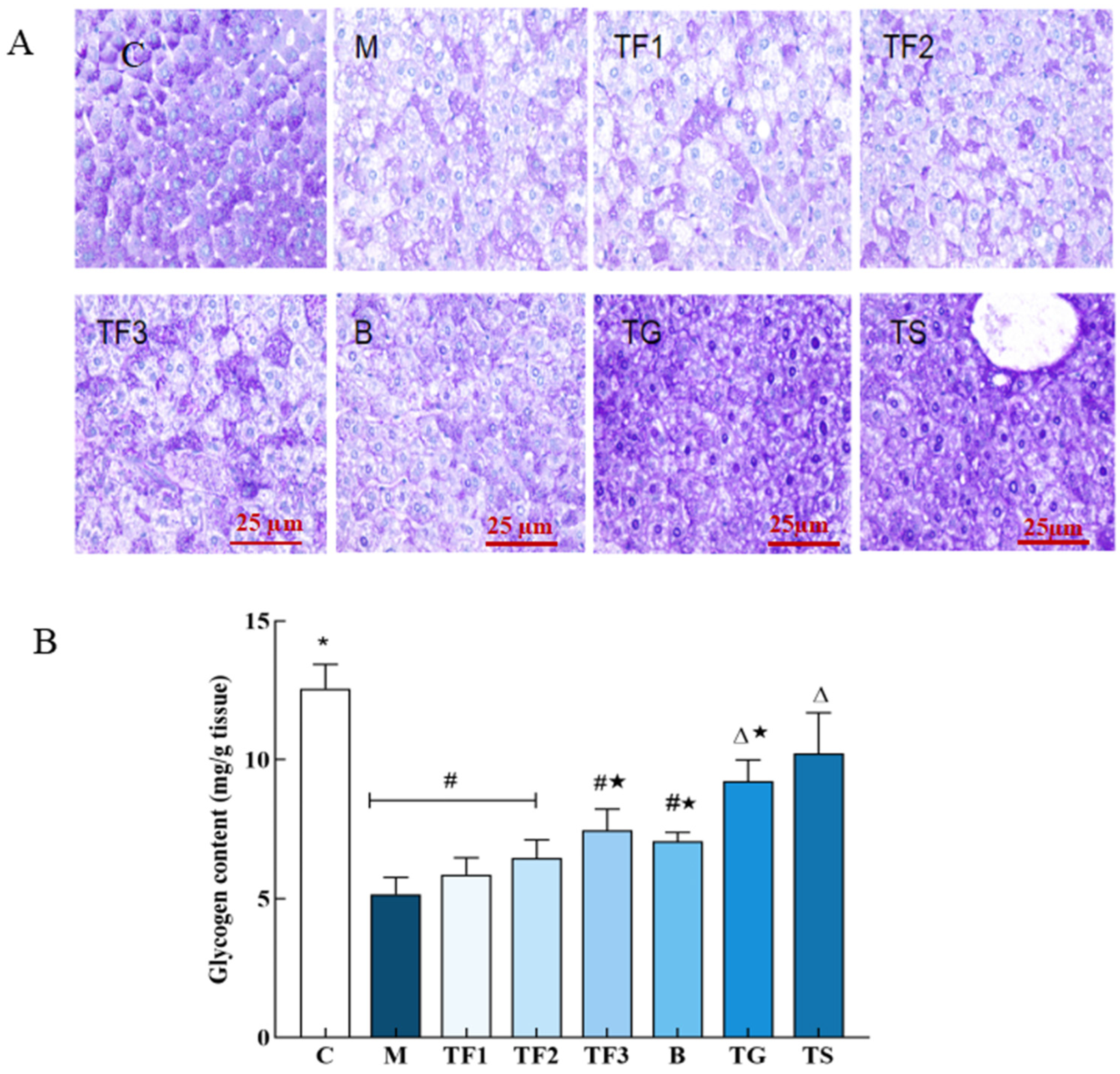
2.5. PAS Staining of Liver Glycogen
2.6. Determination of the Content of Key Enzymes in Glucose Metabolism
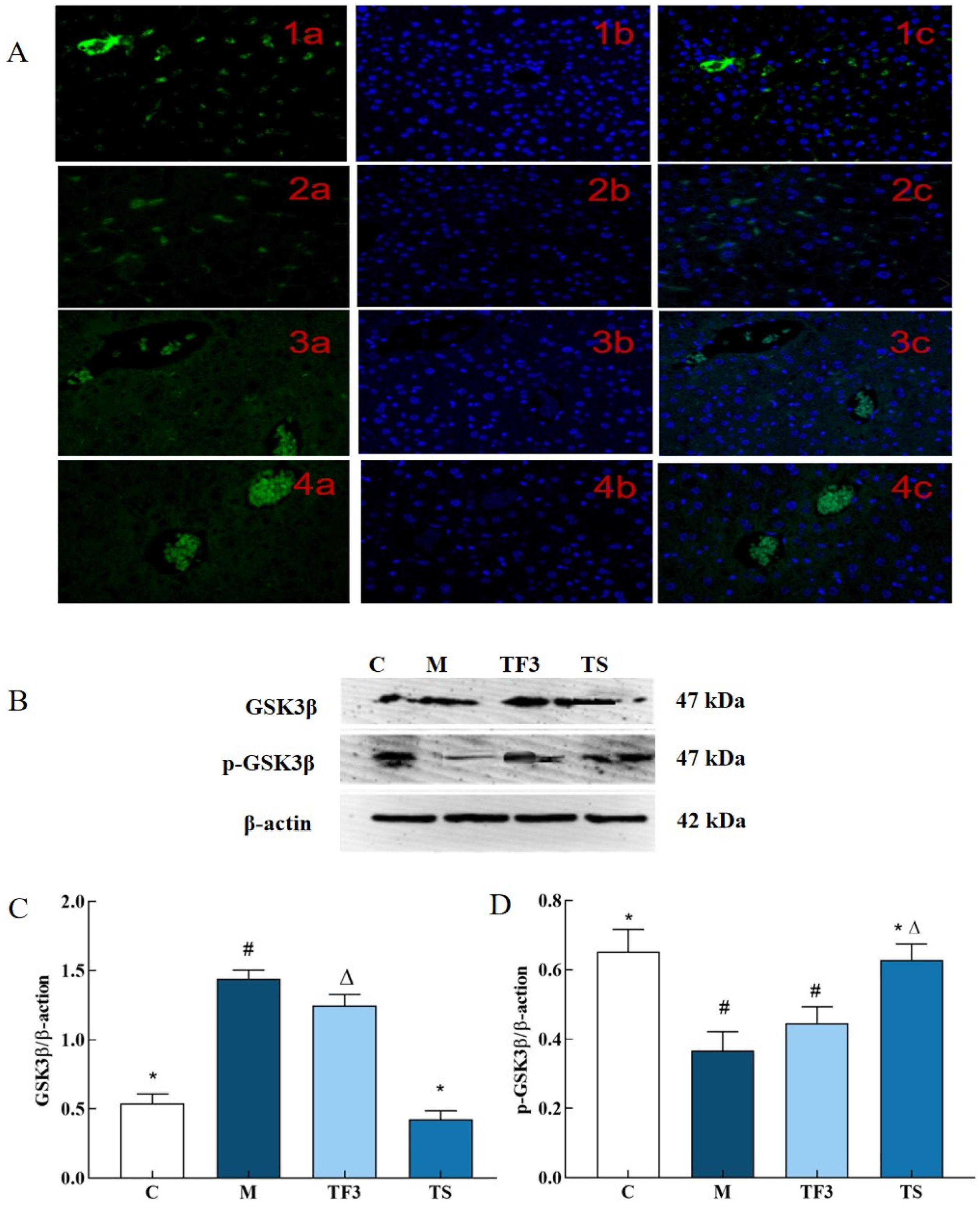
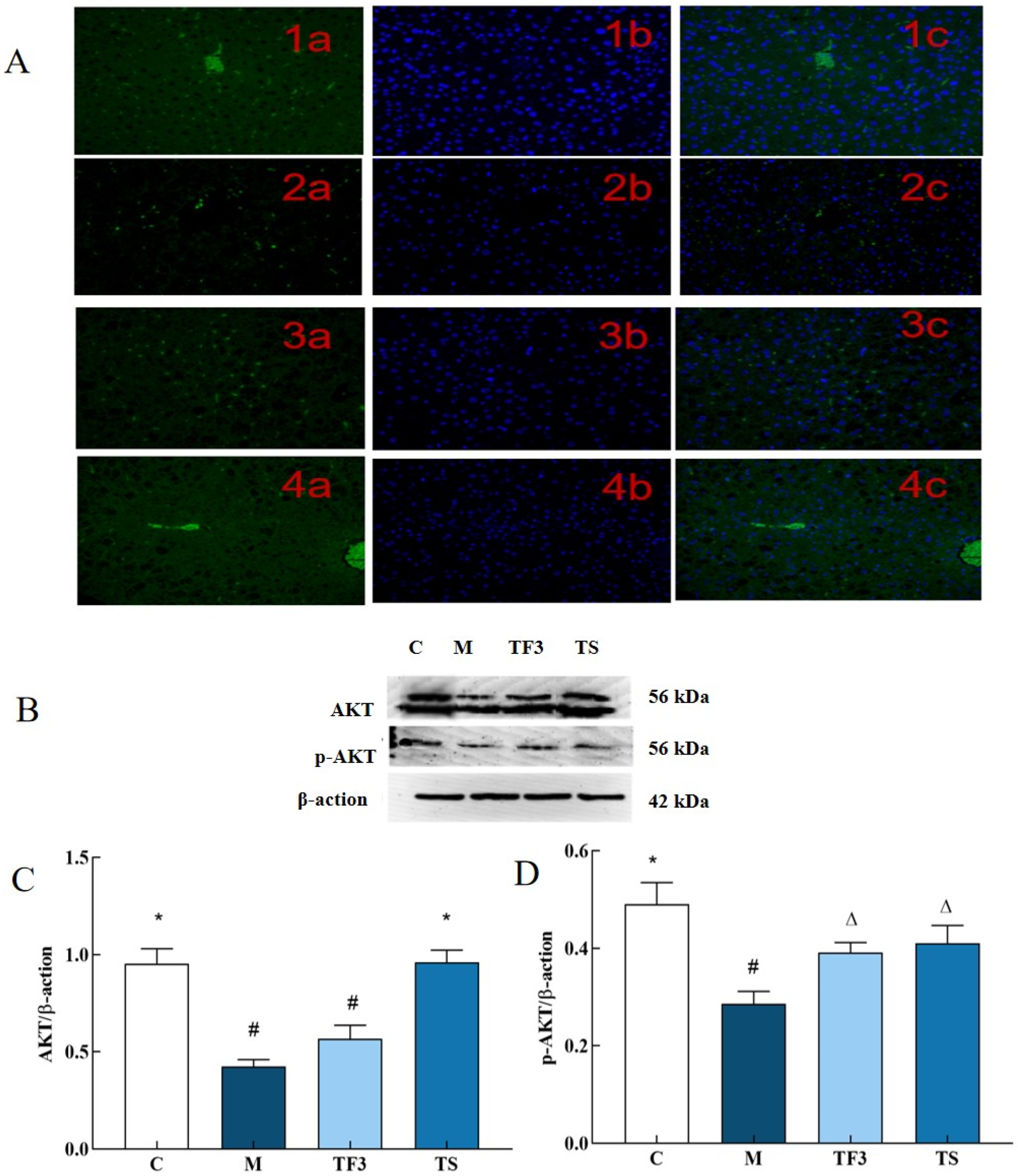
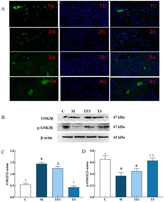
2.7. Liver Tissue Immunofluorescence
2.8. Determination of Liver-Related Gene Expression
2.9. Western Blot Analysis
2.10. Data Statistics and Analysis
3. Results
3.1. Effects of Different Treatments on Blood Glucose and Blood Lipid Levels in T2DM Mice
3.2. Effects of Different Treatment Groups on Liver Glycogen Synthesis in T2DM Mice
3.3. Effects of Different Treatment Groups on Glycogen Synthase Kinase 3 β in T2DM Mice
3.4. Effects of Different Treatments on Gluconeogenesis Rate-Limiting Enzyme Activity in T2DM Mice
3.5. Effects of Different Treatments on the Expression of Glucose-Metabolism-Related Genes in the Liver of T2DM Mice
3.6. Effects of Different Treatments on the Expression of Genes Related to Liver Lipid Metabolism in T2DM Mice
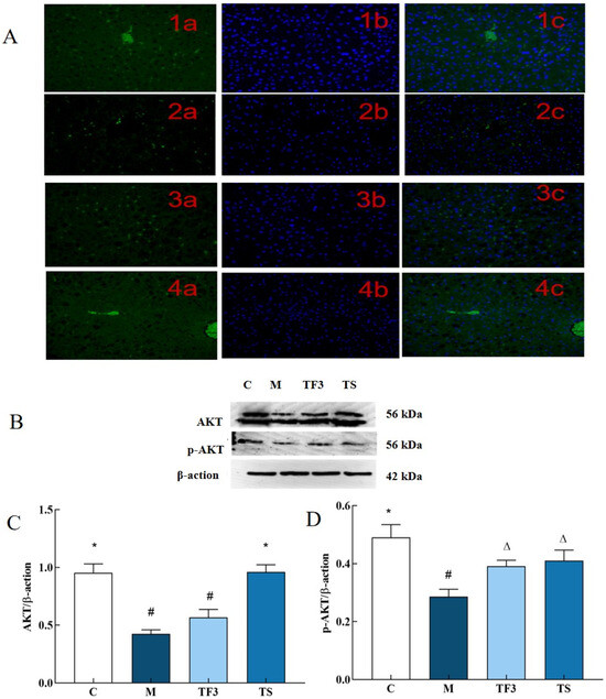
3.7. Effects of Different Treatment Groups on the Expression of Insulin Pathway-Related Proteins in T2DM Mice
4. Discussion
5. Conclusions
Author Contributions
Funding
Institutional Review Board Statement
Informed Consent Statement
Data Availability Statement
Conflicts of Interest
References
- Liu, L.; Zhang, J.; Cheng, Y.; Zhu, M.; Xiao, Z.; Ruan, G.; Wei, Y. Gut microbiota: A new target for T2DM prevention and treatment. Front. Endocrinol. 2022, 13, 958218. [Google Scholar] [CrossRef] [PubMed]
- Wang, Y.; Yao, X.; Shen, H.; Zhao, R.; Li, Z.; Shen, X.; Wang, F.; Chen, K.; Zhou, Y.; Li, B.; et al. Nutritional composition, efficacy, and processing of vigna angularis (Adzuki Bean) for the human diet: An overview. Molecules 2022, 27, 6079. [Google Scholar] [CrossRef] [PubMed]
- Shi, Z.; Yao, Y.; Zhu, Y.; Ren, G. Nutritional composition and biological activities of 17 Chinese adzuki bean (Vigna angularis) varieties. Food Agric. Immunol. 2016, 28, 78–89. [Google Scholar] [CrossRef]
- Yao, Y.; Cheng, X.; Ren, G. Alpha-glucosidase inhibitory activity of protein-rich extracts from extruded adzuki bean in diabetic KK-Ay mice. Food Funct. 2014, 5, 966–971. [Google Scholar] [CrossRef] [PubMed]
- Kwan, S.H.; Gonzalez de Mejia, E. The Potential of the adzuki nean (Vigna angularis) and its bioactive compounds in managing type 2 diabetes and glucose metabolism: A narrative review. Nutrients 2024, 16, 329. [Google Scholar] [CrossRef]
- Wang, F.; Wang, H.; Wang, D.; Fang, F.; Lai, J.; Wu, T.; Tsao, R. Isoflavone, γ-aminobutyric acid contents and antioxidant activities are significantly increased during germination of three Chinese soybean cultivars. J. Funct. Foods 2015, 14, 596–604. [Google Scholar] [CrossRef]
- Jiao, C.; Liu, Y. GABA mediates NO/cGMP/GSK-3-induced isoflflavone accumulation in soybean sprouts. LWT-Food Sci. Technol. 2021, 135, 110027. [Google Scholar] [CrossRef]
- Sun, Y.; Mehmood, A.; Battino, M.; Xiao, J.; Chen, X. Enrichment of gamma-aminobutyric acid in foods: From conventional methods to innovative technologies. Food Res. Int. 2022, 162, 111801. [Google Scholar] [CrossRef]
- Milon, R.B.; Hu, P.; Zhang, X.; Hu, X.; Ren, L. Recent advances in the biosynthesis and industrial biotechnology of Gamma-amino butyric acid. Bioresour. Bioprocess 2024, 11, 32. [Google Scholar] [CrossRef]
- Soltani, N.; Qiu, H.; Aleksic, M.; Glinka, Y.; Zhao, F.; Liu, R.; Li, Y.; Zhang, N.; Chakrabarti, R.; Ng, T. GABA exerts protective and regenerative effects on islet beta cells and reverses diabetes. Proc. Natl. Acad. Sci. USA 2011, 108, 11692–11697. [Google Scholar] [CrossRef]
- Al-Kuraishy, H.M.; Hussian, N.R.; Al-Naimi, M.S.; Al-Gareeb, A.I.; Al-Mamorri, F.; Al-Buhadily, A.K. The potential role of pancreatic γ-Aminobutyric acid (GABA) in diabetes mellitus: A critical reappraisal. Int. J. Med. Sci. 2021, 12, 19. [Google Scholar] [CrossRef] [PubMed]
- Jiang, X.; Xu, Q.; Zhang, A.; Liu, Y.; Zhao, L.; Gu, L.; Yuan, J.; Jia, H.; Shen, X.; Li, Z.; et al. Optimization of γ-Aminobutyric Acid (GABA) Accumulation in Germinating Adzuki Beans (Vigna angularis) by Vacuum Treatment and Monosodium Glutamate, and the Molecular Mechanisms. Front Nutr. 2021, 8, 693862. [Google Scholar] [CrossRef] [PubMed]
- Imam, M.U.; Musa, S.N.A.; Azmi, N.H.; Ismail, M. Effects of white rice, brown rice and germinated brown rice on antioxidant status of type 2 diabetic rats. Int. J. Mol. Sci. 2012, 13, 12952–12969. [Google Scholar] [CrossRef] [PubMed]
- Purwana, I.; Zheng, J.; Li, X.; Deurloo, M.; Son, D.O.; Zhang, Z.; Liang, C.; Shen, E.; Tadkase, A.; Feng, Z.-P.; et al. GABA promotes human β-cell proliferation and modulates glucose homeostasis. Diabetes 2014, 63, 4197–4205. [Google Scholar] [CrossRef] [PubMed]
- Choat, H.M.; Martin, A.; Mick, G.J.; Heath, K.E.; Hubert, M.T.; McGwin, G., Jr.; McCormick, K.L. Effect of gamma aminobutyric acid (GABA) or GABA with glutamic acid decarboxylase (GAD) on the progression of type 1 diabetes mellitus in children: Trial design and methodology. Contemp. Clin. Trials 2019, 82, 93–100. [Google Scholar] [CrossRef]
- Han, X.; Zhao, W.; Zhou, Q.; Chen, H.; Yuan, J.; Xiaofu, Z.; Zhang, Z. Procyanidins from hawthorn (Crataegus pinnatifida)alleviate lipid metabolism disorder via inhibiting insulin resistanceand oxidative stress, normalizing the gut microbiota structure andintestinal barrier, and further suppressing hepatic inflammation andlipid accumulation. Food Funct. 2022, 13, 7901–7917. [Google Scholar]
- Liu, W.; Lau, H.K.; Son, D.O.; Jin, T.; Yang, Y.; Zhang, Z.; Li, Y.; Prud’homme, G.J.; Wang, Q. Combined use of GABA and sitagliptin promotes human β-cell proliferation and reduces apoptosis. J. Endocrinol. 2021, 248, 133–143. [Google Scholar] [CrossRef]
- Yazdanimoghaddam, F.; Ghasemi, M.; Teamparvar, H.; Soltani, N.; Aghaei, M.; Rezazadeh, H.; Zadhoush, F. Long-term GABA administration improves FNDC5, TFAM, and UCP3 mRNA expressions in the skeletal muscle and serum irisin levels in chronic type 2 diabetic rats. Naunyn-Schmiedeberg’s Arch. Pharmacol. 2022, 395, 417–428. [Google Scholar] [CrossRef]
- Jin, H.; Han, H.; Song, G.; Oh, H.J.; Lee, B.Y. Anti-obesity effects of GABA in C57BL/6J mice with high-fat diet-induced obesity and 3T3-L1 adipocytes. Int. J. Mol. Sci. 2024, 25, 995. [Google Scholar] [CrossRef]
- Felice, D.; Cryan, J.F.; O’Leary, O.F. GABAB receptors: Anxiety and mood disorders. Curr. Top. Behav. Neurosci. 2022, 52, 241–265. [Google Scholar]
- Gromada, J.; Chabosseau, P.; Rutter, G.A. The α-cell in diabetes mellitus. Nat. Rev. Endocrinol. 2018, 14, 694–704. [Google Scholar] [CrossRef] [PubMed]
- Liu, Y.; Yang, L.; Zhang, Y.; Liu, X.; Wu, Z.; Gilbert, R.G.; Deng, B.; Wang, K. Dendrobium officinale polysaccharide ameliorates diabetic hepatic glucose metabolism via glucagon-mediated signaling pathways and modifying liver-glycogen structure. J. Ethnopharmacol. 2020, 248, 112308. [Google Scholar] [CrossRef] [PubMed]
- Benchoula, K.; Parhar, I.S.; Wong, E.H. The crosstalk of hedgehog, PI3K and Wnt pathways in diabetes. Arch. Biochem. Biophys. 2021, 698, 108743. [Google Scholar] [CrossRef]
- Hubbard, S.R. The insulin receptor: Both a prototypical and atypical receptor tyrosine kinase. Cold Spring Harb. Perspect. Biol. 2013, 5, a008946. [Google Scholar] [CrossRef] [PubMed]
- Xiao, C.; Wu, Q.; Xie, Y.; Zhang, J.; Tan, J. Hypoglycemic effects of Grifola frondosa (Maitake) polysaccharides F2 and F3 through improvwment of insulin resistance in diabetic rats. Food Funct. 2015, 6, 3567–3575. [Google Scholar] [CrossRef] [PubMed]
- Fan, Y.; He, Z.; Wang, W.; Li, J.; Hu, A.; Li, L.; Yan, L.; Li, Z.; Yin, Q. Tangganjian decoction ameliorates type 2 diabetes mellitus and nonalcoholic fatty liver disease in rats by activating the IRS/PI3K/AKT signaling pathway. Biomed. Pharmacother. 2018, 106, 733–737. [Google Scholar] [CrossRef]
- Sun, X.; Cao, Z.; Ma, Y.; Shao, Y.; Zhang, J.; Yuan, G.; Guo, X. Resveratrol attenuates dapagliflozin-induced renal gluconeogenesis via activating the PI3K/Akt pathway and suppressing the FOXO1 pathway in type 2 diabetes. Food Funct. 2021, 12, 1207–1218. [Google Scholar] [CrossRef]
- Axelrod, C.L.; Fealy, C.E.; Erickson, M.L.; Davuluri, G.; Fujioka, H.; Dantas, W.S.; Huang, E.; Pergola, K.; Mey, J.T.; King, W.T.; et al. Lipids activate skeletal muscle mitochondrial fission and quality control networks to induce insulin resistance in humans. Metabolism 2021, 121, 154803. [Google Scholar] [CrossRef]
- Bao, S.; Wu, Y.L.; Wang, X.; Han, S.; Cho, S.; Ao, W.; Nan, J.X. Agriophyllum oligosaccharides ameliorate hepatic injury in type 2 diabetic db/db mice targeting INS-R/IRS-2/PI3K/AKT/PPAR-γ/Glut4 signal pathway. J. Ethnopharmacol. 2020, 257, 112863. [Google Scholar] [CrossRef]
- Ren, H.; Shao, Y.; Wu, C.; Ma, X.; Lv, C.; Wang, Q. Metformin alleviates oxidative stress and enhances autophagy in diabetic kidney disease via AMPK/SIRT1-FOXO1 pathway. J. Mol. Endocrinol. 2020, 500, 110628. [Google Scholar] [CrossRef]
- Wada, A. GSK-3 inhibitors and insulin receptor signaling in health, disease, and therapeutics. Front. Biosci. 2009, 14, 1558–1570. [Google Scholar] [CrossRef] [PubMed]
- Derosa, G.; Maffioli, P.; D’Angelo, A.; Russo, R. Effects of a nutraceutical combination of monacolin, γ-oryzanol and γ-aminobutyric acid on lipid profile and C-reactive protein in mice. Arch. Med. Sci. 2019, 15, 792–796. [Google Scholar] [CrossRef] [PubMed]










| Gene | Forward Primer | Reverse Primer | Amplification Length (bp) |
|---|---|---|---|
| G6PC | AGGTCGTGGCTGGAGTCTTGTC | AATGCAGGCGAAGCGGAATGG | 359 |
| PEPCK | AAGGAGTGGAGACCGCAGGAC | TGCCGAAGTTGTAGCCGAAGAAG | 310 |
| FOXO1 | CCTGAGCCTGCTGGAGGAGAG | GCACGCTCTTCACCATCCACTC | 353 |
| AMPKα | GCAGAAGATTCGGAGCCTTGACG | GCATCAAGCAGGACGTTCTCAGG | 300 |
| SREBP1c | GCCATCGACTACATCCGCTTCTTG | AGTCACTACCACCACTGCTGCTAG | 265 |
| β-Actin | TCCAGCCTTCCTTCTTGGGTATG | CATCCTGTCAGCAATGCCTGGGTAC | 155 |
Disclaimer/Publisher’s Note: The statements, opinions and data contained in all publications are solely those of the individual author(s) and contributor(s) and not of MDPI and/or the editor(s). MDPI and/or the editor(s) disclaim responsibility for any injury to people or property resulting from any ideas, methods, instructions or products referred to in the content. |
© 2024 by the authors. Licensee MDPI, Basel, Switzerland. This article is an open access article distributed under the terms and conditions of the Creative Commons Attribution (CC BY) license (https://creativecommons.org/licenses/by/4.0/).
Share and Cite
Jiang, X.; Li, Y.; Cao, Z.; Xu, Q.; Zhang, J.; Cao, D.; Chi, X.; Zhang, D. Study on the Mechanism of GABA-Rich Adzuki Bean Regulating Blood Glucose Based on the IRS/PI3K/AKT Pathway. Foods 2024, 13, 2791. https://doi.org/10.3390/foods13172791
Jiang X, Li Y, Cao Z, Xu Q, Zhang J, Cao D, Chi X, Zhang D. Study on the Mechanism of GABA-Rich Adzuki Bean Regulating Blood Glucose Based on the IRS/PI3K/AKT Pathway. Foods. 2024; 13(17):2791. https://doi.org/10.3390/foods13172791
Chicago/Turabian StyleJiang, Xiujie, Ying Li, Zhenzhen Cao, Qingpeng Xu, Jiayu Zhang, Dongmei Cao, Xiaoxing Chi, and Dongjie Zhang. 2024. "Study on the Mechanism of GABA-Rich Adzuki Bean Regulating Blood Glucose Based on the IRS/PI3K/AKT Pathway" Foods 13, no. 17: 2791. https://doi.org/10.3390/foods13172791
APA StyleJiang, X., Li, Y., Cao, Z., Xu, Q., Zhang, J., Cao, D., Chi, X., & Zhang, D. (2024). Study on the Mechanism of GABA-Rich Adzuki Bean Regulating Blood Glucose Based on the IRS/PI3K/AKT Pathway. Foods, 13(17), 2791. https://doi.org/10.3390/foods13172791

