Comparative Analysis of the Effect of Dietary Supplementation with Fermented and Water-Extracted Leaf Extracts of Eucommia ulmoides on Egg Production and Egg Nutrition
Abstract
1. Introduction
2. Materials and Methods
2.1. Fermented and Water-Extracted E. ulmoides Leaf Extract Preparation
2.2. Animal Experiments
2.3. Sample Collection
2.4. Hematological Analysis
2.5. Histopathological Examining
2.6. Laying Performance and Egg Quality Determination
2.7. Egg Nutritional Component Analysis
2.8. Safety Assessment of Eggs
2.9. Validation of the Volatile Components of Eggs
2.10. Gut Microbiome Sequencing and Analysis
2.11. Statistical Analyses
3. Results
3.1. Safety Assessment of FEE
3.2. Laying and Growth Performance of Hens
3.3. Quality of Eggs
3.4. Albumen Amino Acid and Yolk Fatty Acid
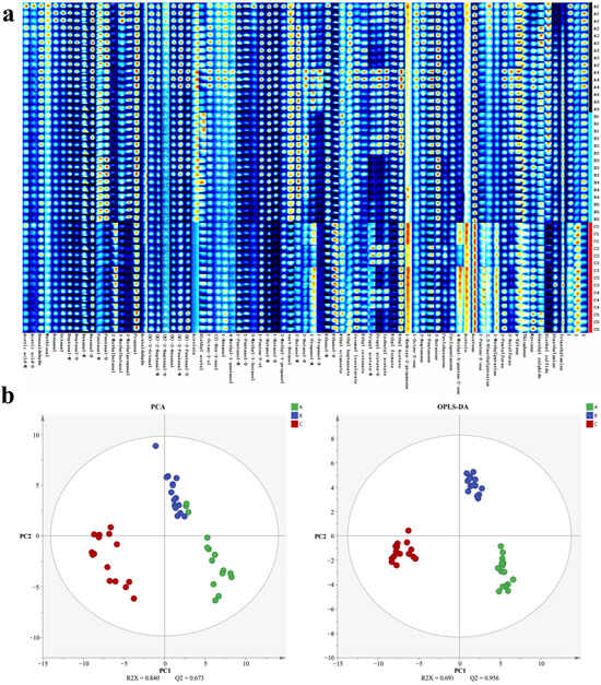
3.5. Egg Volatile Components
3.6. Safety of Eggs
3.7. Blood Biochemical Parameters of Hens
3.8. Lipid and Immunoglobulin Indexes of Hens
3.9. Intestinal Histology of Hens
3.10. Gut Microbiome
4. Discussion
4.1. The Prepared Fermented E. ulmoides Leaf Extract Is Safe for Long-Term Feeding
4.2. Feeding Inclusion FEE Benefits in Laying Performance Elevation
4.3. Variations in Egg Nutrition Is Mediated by Gut Microbiota with Feeding Inclusion of FEE
5. Conclusions
Supplementary Materials
Author Contributions
Funding
Institutional Review Board Statement
Informed Consent Statement
Data Availability Statement
Conflicts of Interest
References
- Yang, Y.; Lin, X.; Cheng, C.; Mo, K. Analysis of volatile flavor compounds in two types of feed eggs based on GC-IMS. J. Hubei Minzu Univ. (Nat. Sci.) 2023, 41, 173–183+231. (In Chinese) [Google Scholar]
- Castanon, J.I.R. History of the use of antibiotic as growth promoters in European poultry feeds. Poult. Sci. 2007, 86, 2466–2471. [Google Scholar] [CrossRef]
- Kirchhelle, C. Pharming animals: A global history of antibiotics in food production (1935−2017). Palgrave Commun. 2018, 4, 96. [Google Scholar] [CrossRef]
- Moudgil, P.; Bedi, J.S.; Moudgil, A.D.; Gill, J.P.S.; Aulakh, R.S. Emerging issue of antibiotic resistance from food producing animals in India: Perspective and legal framework. Food Rev. Int. 2018, 34, 447–462. [Google Scholar] [CrossRef]
- Bacanli, M.; Başaran, N. Importance of antibiotic residues in animal Food. Food Chem. Toxicol. 2019, 125, 462–466. [Google Scholar] [CrossRef] [PubMed]
- Chen, J.; Ying, G.G.; Deng, W.J. Antibiotic residues in food: Extraction, analysis, and human health concerns. J. Agric. Food Chem. 2019, 67, 7569. [Google Scholar] [CrossRef] [PubMed]
- Wang, W.W.; Jia, H.J.; Zhang, H.J.; Wang, J.; Lv, H.Y.; Wu, S.G.; Qi, G.H. Supplemental plant extracts from Flos lonicerae in combination with Baikal skullcap attenuate intestinal disruption and modulate gut microbiota in laying hens challenged by salmonella pullorum. Front. Microbiol. 2019, 10, 1681. [Google Scholar] [CrossRef]
- Liu, Z.P.; Chao, J.R.; Xu, P.T.; Lv, H.Y.; Ding, B.Y.; Zhang, Z.F.; Li, L.L.; Guo, S.S. Lonicera flos and Cnicus japonicus extracts improved egg quality partly by modulating antioxidant status, inflammatory-related cytokines and shell matrix protein expression of oviduct in laying hens. Poult. Sci. 2023, 102, 102561. [Google Scholar] [CrossRef]
- Wang, X.S.; Peng, M.J.; He, C.T. The antihypertensive effects of Eucommia ulmoides leaf water/ethanol extracts are chlorogenic acid dependent. J. Funct. Foods 2022, 94, 105129. [Google Scholar] [CrossRef]
- Duan, Y.; Guo, F.; Li, C.; Xiang, D.; Gong, M.; Yi, H.; Chen, L.; Yan, L.; Zhang, D.; Dai, L.; et al. Aqueous extract of fermented Eucommia ulmoides leaves alleviates hyperlipidemia by maintaining gut homeostasis and modulating metabolism in high-fat diet fed rats. Phytomedicine 2023, 128, 155291. [Google Scholar] [CrossRef]
- Peng, M.; Huang, T.; Yang, Q.; Peng, S.; Jin, Y.; Wang, X. Dietary supplementation Eucommia ulmoides extract at high content served as a feed additive in the hens industry. Poult. Sci. 2022, 101, 101650. [Google Scholar] [CrossRef] [PubMed]
- Wang, X.; Li, H.; Fang, J.; Lai, Z.; Li, J.; Peng, M.; Mai, Y. Dietary supplementation Eucommia ulmoides extract at relative low level affect the nutrition, flavor, and crispness of grass carp (Ctenopharyngodon idella) by gut bacterial mediation. LWT-Food Sci. Technol. 2023, 177, 114521. [Google Scholar] [CrossRef]
- Fu, H.; Peng, M.; Tang, Q.; Liang, H.; Liang, Y.; Fang, J.; Wang, X. Comprehensive assessment the safety of Eucommia ulmoides leaf extract for serving as traditional Chinese health Food. J. Renew. Mater. 2023, 11, 3091–3114. [Google Scholar] [CrossRef]
- Wang, H.; Li, M.C.; Yan, J.; Yang, D.; Su, Y.F.; Fan, G.W.; Zhu, Y.; Gao, X.M.; Paoletti, R. Estrogenic properties of six compounds derived from Eucommia ulmoides Oliv. and their differing biological activity through estrogen receptors α and β. Food Chem. 2011, 129, 408–416. [Google Scholar] [CrossRef]
- Ong, V.Y.; Tan, B.K. Novel phytoandrogens and lipidic augmenters from Eucommia ulmoides. BMC Complement. Altern. Med. 2007, 7, 3. [Google Scholar] [CrossRef] [PubMed]
- Eliopoulos, C.; Markou, G.; Chorianopoulos, N.; Haroutounian, S.A.; Arapoglou, D. Transformation of mixtures of olive mill stone waste and oat bran or Lathyrus clymenum pericarps into high added value products using solid state fermentation. Waste Manag. 2022, 149, 168–176. [Google Scholar] [CrossRef] [PubMed]
- Niu, Y.; Wan, X.L.; Zhang, L.L.; Wang, C.; He, J.T.; Bai, K.W.; Zhang, X.H.; Zhao, L.G.; Wang, T. Effect of different doses of fermented Gginkgo biloba leaves on serum biochemistry, antioxidant capacity hepatic gene expression in broilers. Anim. Feed Sci. Technol. 2019, 248, 132–140. [Google Scholar] [CrossRef]
- Sugiharto, S.; Ranjitkar, S. Recent advances in fermented feeds towards improved broiler chicken performance, gastrointestinal tract microecology and immune responses: A review. Anim. Nutr. 2019, 5, 1–10. [Google Scholar] [CrossRef]
- Liu, Y.; Feng, J.; Wang, Y.; Lv, J.; Li, J.; Guo, L.; Min, Y. Fermented corn–soybean meal mixed feed modulates intestinal morphology, barrier functions and cecal microbiota in laying hens. Animals 2021, 11, 3059. [Google Scholar] [CrossRef]
- Wei, G.; Chitrakar, B.; Regenstein, J.M.; Sang, Y.; Zhou, P. Microbiology, flavor formation, and bioactivity of fermented soybean curd (furu): A review. Food Res. Int. 2023, 163, 112183. [Google Scholar] [CrossRef]
- Silva, V.L.M.; Costa, M.P.; Vieira, C.P.; Conte-Junior, C.A. Short communication: Biogenic amine formation during fermentation in functional sheep milk yogurts. J. Dairy Sci. 2019, 102, 8704–8709. [Google Scholar] [CrossRef] [PubMed]
- Yang, J.H.; Byeon, E.H.; Kang, D.; Hong, S.G.; Yang, J.; Kim, D.R.; Yun, S.P.; Park, S.W.; Kim, H.J.; Huh, J.W.; et al. Fermented Soybean Paste Attenuates Biogenic Amine-Induced Liver Damage in Obese Mice. Cells 2023, 12, 822. [Google Scholar] [CrossRef]
- Antonelli-Ushirobira, T.M.; Blainski, A.; Fernandes, H.G.; Moura-Costa, G.F.; Costa, M.A.; Campos-Shimada, L.B.; Salgueiro-Pagadigorria, C.L.; Kaneshima, E.N.; Becker, T.C.; Leite-Mello, E.V.; et al. Acute toxicity and long-term safety evaluation of the crude extract from rhizomes of Limonium brasiliense in mice and rats. J. Ethnopharmacol. 2015, 174, 293–298. [Google Scholar] [CrossRef] [PubMed]
- Kobayashi, Y.; Hiroi, T.; Araki, M.; Hirokawa, T.; Miyazawa, M.; Aoki, N.; Kojima, T.; Ohsawa, T. Facilitative effects of Eucommia ulmoides on fatty acid oxidation in hypertriglyceridaemic rats. J. Sci. Food Agric. 2012, 92, 358–365. [Google Scholar] [CrossRef] [PubMed]
- Gong, M.; Su, C.; Fan, M.; Wang, P.; Cui, B.; Guo, Z.; Liang, S.; Yang, L.; Liu, X.; Dai, L.; et al. Mechanism by which Eucommia ulmoides leaves Regulate Nonalcoholic fatty liver disease based on system pharmacology. J. Ethnopharmacol. 2022, 282, 114603. [Google Scholar] [CrossRef] [PubMed]
- Wang, C.Y.; Tang, L.; He, J.W.; Li, J.; Wang, Y.Z. Ethnobotany, Phytochemistry and Pharmacological Properties of Eucommia ulmoides: A Review. Am. J. Chin. Med. 2019, 47, 259–300. [Google Scholar] [CrossRef] [PubMed]
- Fang, C.; Chen, L.; He, M.; Luo, Y.; Zhou, M.; Zhang, N.; Yuan, J.; Wang, H.; Xie, Y. Molecular mechanistic insight into the anti-hyperuricemic effect of Eucommia ulmoides in mice and rats. Pharm. Biol. 2019, 57, 112–119. [Google Scholar] [CrossRef]
- Ege, G.; Bozkurt, M.; Koçer, B.; Tüzün, A.E.; Uygun, M.; Alkan, G. Influence of feed particle size and feed form on productive performance, egg quality, gastrointestinal tract traits, digestive enzymes, intestinal morphology, and nutrient digestibility of laying hens reared in enriched cages. Poult. Sci. 2019, 98, 3787–3801. [Google Scholar] [CrossRef] [PubMed]
- Chen, F.; Zhang, H.; Du, E.; Jin, F.; Zheng, C.; Fan, Q.; Zhao, N.; Guo, W.; Zhang, W.; Huang, S.; et al. Effects of magnolol on egg production, egg quality, antioxidant capacity, and intestinal health of laying hens in the late phase of the laying cycle. Poult. Sci. 2021, 100, 835–843. [Google Scholar] [CrossRef]
- Zhao, J.; Zhang, X.; Liu, H.; Brown, M.A.; Qiao, S. Dietary protein and gut microbiota composition and function. Curr. Protein Pept. Sci. 2019, 20, 145–154. [Google Scholar] [CrossRef]
- Semjon, B.; Bartkovský, M.; Marcinčáková, D.; Klempová, T.; Bujňák, L.; Hudák, M.; Jaďuttová, I.; Čertík, M.; Marcinčák, S. Effect of Solid-State Fermented Wheat Bran Supplemented with Agrimony Extract on Growth Performance, Fatty Acid Profile, and Meat Quality of Broiler Chickens. Animals 2020, 10, 942. [Google Scholar] [CrossRef] [PubMed]
- Zhou, M.; Zheng, L.; Geng, T.; Wang, Y.; Peng, M.; Hu, F.; Zhao, J.; Wang, X. Effect of Fermented Artemisia argyi on Egg Quality, Nutrition, and Flavor by Gut Bacterial Mediation. Animals 2023, 13, 3678. [Google Scholar] [CrossRef] [PubMed]
- Dajnowska, A.; Tomaszewska, E.; Świątkiewicz, S.; Arczewska-Włosek, A.; Dobrowolski, P.; Domaradzki, P.; Rudyk, H.; Brezvyn, O.; Muzyka, V.; Kotsyumbas, I.; et al. Yolk Fatty Acid Profile and Amino Acid Composition in Eggs from Hens Supplemented with ß-Hydroxy-ß-Methylbutyrate. Foods 2023, 12, 3733. [Google Scholar] [CrossRef]
- Huang, S.; Ji, S.; Yan, H.; Hao, Y.; Zhang, J.; Wang, Y.; Cao, Z.; Li, S. The day-to-day stability of the ruminal and fecal microbiota in lactating dairy cows. MicrobiologyOpen 2020, 9, e990. [Google Scholar] [CrossRef] [PubMed]





| Group | A | B | C | |
|---|---|---|---|---|
| Laying performance | Laying rate (%) | 89.23 | 91.24 | 93.44 |
| Egg weight (g) | 62.43 ± 2.33 | 64.44 ± 3.44 | 62.45 ± 3.80 | |
| BER (%) | 0.12 ± 0.01 a | 0.08 ± 0.01 b | 0.09 ± 0.01 a | |
| DFC (g) | 103.08 ± 10.11 | 103.66 ± 9.78 | 106.18 ± 11.10 | |
| FCR | 1.82 | 1.77 | 1.85 | |
| Initial body weight (kg) | 1.15 ± 0.14 | 1.14 ± 0.20 | 1.09 ± 0.15 | |
| Final body weight (kg) | 1.62 ± 0.11 | 1.63 ± 0.08 | 1.61 ± 0.12 | |
| Organ coefficient | Liver (%) | 2.53 ± 0.44 | 2.32 ± 0.26 | 2.28 ± 0.30 |
| Spleen (%) | 0.10 ± 0.01 | 0.10 ± 0.02 | 0.10 ± 0.01 |
| Item | Amino Acid (g/100 g) | A | B | C |
|---|---|---|---|---|
| Delicious amino acid (DAA) | Asp | 1.38 ± 0.03 | 1.32 ± 0.04 | 1.38 ± 0.04 |
| Glu | 1.98 ± 0.03 | 1.95 ± 0.05 | 2.02 ± 0.04 | |
| Tyr | 0.57 ± 0.01 | 0.55 ± 0.02 | 0.59 ± 0.02 | |
| Gly | 0.47 ± 0.02 | 0.45 ± 0.01 | 0.47 ± 0.01 | |
| Phe | 0.76 ± 0.01 | 0.73 ± 0.02 | 0.77 ± 0.02 | |
| Ala | 0.77 ± 0.02 | 0.75 ± 0.01 | 0.79 ± 0.02 | |
| Sweet amino acid (SAA) | Lys | 1.09 ± 0.01 | 1.06 ± 0.03 | 1.09 ± 0.02 |
| Pro | 0.48 ± 0.02 | 0.46 ± 0.02 | 0.49 ± 0.03 | |
| Ser | 1.03 ± 0.02 | 1.01 ± 0.02 | 1.05 ± 0.04 | |
| Thr | 0.67 ± 0.01 | 0.65 ± 0.03 | 0.68 ± 0.03 | |
| Bitter amino acid (BAA) | Val | 0.86 ± 0.03 | 0.83 ± 0.04 | 0.88 ± 0.03 |
| Leu | 1.15 ± 0.03 | 1.11 ± 0.04 | 1.18 ± 0.03 | |
| Met | 0.44 ± 0.01 | 0.42 ± 0.01 | 0.45 ± 0.02 | |
| Arg | 0.88 ± 0.02 b | 0.87 ± 0.02 b | 0.98 ± 0.01 a | |
| His | 0.44 ± 0.01 a | 0.36 ± 0.01 b | 0.34 ± 0.01 b | |
| Ile | 0.69 ± 0.02 | 0.68 ± 0.01 | 0.71 ± 0.03 | |
| EAA/TAA (%) | 41.43 | 41.06 | 40.74 | |
| DAA/TAA (%) | 43.41 | 43.56 | 43.40 | |
| Items | A | B | C | |
|---|---|---|---|---|
| Fatty acids (g/100 g) | C14:0 | 0.11 ± 0.01 | 0.11 ± 0.01 | 0.11 ± 0.02 |
| C14:1n5 | 0.03 ± 0.01 | 0.03 ± 0.01 | 0.03 ± 0.01 | |
| C15:0 | 0.02 ± 0.01 | 0.02 ± 0.01 | 0.02 ± 0.01 | |
| C16:0 | 9.03 ± 0.11 | 9.04 ± 0.16 | 8.96 ± 0.13 | |
| C16:1n7 | 1.31 ± 0.04 a | 1.19 ± 0.02 b | 1.08 ± 0.02 c | |
| C17:0 | 0.05 ± 0.01 | 0.05 ± 0.01 | 0.06 ± 0.01 | |
| C18:0 | 2.64 ± 0.13 b | 2.95 ± 0.09 a | 3.00 ± 0.12 a | |
| C18:1n9t | 0.03 ± 0.01 | 0.04 ± 0.01 | 0.04 ± 0.01 | |
| C18:1n9c | 13.30 ± 0.15 c | 13.80 ± 0.10 b | 14.10 ± 0.11 a | |
| C18:2n6t | 0.01 ± 0.01 | 0.01 ± 0.01 | 0.01 ± 0.01 | |
| C18:2n6c | 5.40 ± 0.21 a | 4.79 ± 0.16 b | 4.81 ± 0.21 b | |
| C20:0 | 0.01 ± 0.01 | 0.01 ± 0.01 | 0.01 ± 0.01 | |
| C18:3n6 | 0.03 ± 0.01 | 0.03 ± 0.01 | 0.03 ± 0.01 | |
| C18:3n3 | 0.25 ± 0.01 a | 0.20 ± 0.01 b | 0.19 ± 0.01 b | |
| C20:1n9 | 0.07 ± 0.01 | 0.08 ± 0.01 | 0.07 ± 0.02 | |
| C20:2n6 | 0.05 ± 0.01 | 0.05 ± 0.01 | 0.05 ± 0.01 | |
| C22:0 | 0.03 ± 0.01 | 0.03 ± 0.01 | 0.02 ± 0.01 | |
| C20:3n6 | 0.06 ± 0.01 | 0.06 ± 0.01 | 0.06 ± 0.01 | |
| C20:4n6 | 0.75 ± 0.08 | 0.76 ± 0.04 | 0.78 ± 0.03 | |
| C24:1n9 | 0.01 ± 0.01 | 0.01 ± 0.01 | 0.01 ± 0.01 | |
| C22:6n3 | 0.27 ± 0.02 | 0.26 ± 0.01 | 0.29 ± 0.03 | |
| Total | 33.46 ± 0.72 | 33.52 ± 0.76 | 33.73 ± 0.69 |
| Item | A | B | C | |
|---|---|---|---|---|
| Liver function | ALT (U/L) | 2.03 ± 0.26 | 2.13 ± 0.39 | 1.70 ± 0.50 |
| AST (U/L) | 192.12 ± 19.09 | 220.82 ± 54.69 | 207.72 ± 16.77 | |
| ALB (g/L) | 18.00 ± 1.00 | 18.05 ± 0.98 | 17.32 ± 2.29 | |
| ALP (U/L) | 401.82 ± 12.54 a | 374.02 ± 15.11 b | 357.77 ± 12.18 b | |
| Nitrogen metabolism | UREA (umol/L) | 4.74 ± 0.67 a | 4.17 ± 0.37 a | 3.33 ± 0.53 b |
| BUN (mmol/L) | 0.43 ± 0.02 | 0.42 ± 0.01 | 0.41 ± 0.02 | |
| UA (umol/L) | 232.33 ± 13.23 a | 189.61 ± 14.62 b | 192.38 ± 17.51 b | |
| Shell-strength-related element | Ca (mmol/L) | 9.77 ± 0.65 a | 7.73 ± 1.20 b | 7.06 ± 1.64 b |
| P (mmol/L) | 2.00 ± 0.20 a | 1.87 ± 0.17 ab | 1.55 ± 0.24 b | |
| Inflammatory factory | TNF-α (ng/L) | 46.48 ± 3.82 | 44.65 ± 4.61 | 48.44 ± 2.29 |
| IL-1 (ng/L) | 238.66 ± 16.70 | 222.95 ± 19.93 | 219.21 ± 17.58 | |
| IL-6 (ng/L) | 32.38 ± 1.54 | 31.24 ± 1.59 | 33.34 ± 1.79 |
Disclaimer/Publisher’s Note: The statements, opinions and data contained in all publications are solely those of the individual author(s) and contributor(s) and not of MDPI and/or the editor(s). MDPI and/or the editor(s) disclaim responsibility for any injury to people or property resulting from any ideas, methods, instructions or products referred to in the content. |
© 2024 by the authors. Licensee MDPI, Basel, Switzerland. This article is an open access article distributed under the terms and conditions of the Creative Commons Attribution (CC BY) license (https://creativecommons.org/licenses/by/4.0/).
Share and Cite
Yang, J.; Wang, Y.; Zheng, L.; Peng, M.; Mai, Y.; Wang, X. Comparative Analysis of the Effect of Dietary Supplementation with Fermented and Water-Extracted Leaf Extracts of Eucommia ulmoides on Egg Production and Egg Nutrition. Foods 2024, 13, 1521. https://doi.org/10.3390/foods13101521
Yang J, Wang Y, Zheng L, Peng M, Mai Y, Wang X. Comparative Analysis of the Effect of Dietary Supplementation with Fermented and Water-Extracted Leaf Extracts of Eucommia ulmoides on Egg Production and Egg Nutrition. Foods. 2024; 13(10):1521. https://doi.org/10.3390/foods13101521
Chicago/Turabian StyleYang, Juanhua, Yunfan Wang, Lingyan Zheng, Mijun Peng, Yongzhai Mai, and Xuesong Wang. 2024. "Comparative Analysis of the Effect of Dietary Supplementation with Fermented and Water-Extracted Leaf Extracts of Eucommia ulmoides on Egg Production and Egg Nutrition" Foods 13, no. 10: 1521. https://doi.org/10.3390/foods13101521
APA StyleYang, J., Wang, Y., Zheng, L., Peng, M., Mai, Y., & Wang, X. (2024). Comparative Analysis of the Effect of Dietary Supplementation with Fermented and Water-Extracted Leaf Extracts of Eucommia ulmoides on Egg Production and Egg Nutrition. Foods, 13(10), 1521. https://doi.org/10.3390/foods13101521
