Abstract
Open access (OA) publishing is beneficial for researchers to improve recognition, representation, and visibility in academia. However, few studies have been conducted for studying the association between gender and OA publishing likelihood. Therefore, the current study explores the impacts of gender-based authorship structures on OA publishing in Vietnamese social sciences and humanities. Bayesian analysis was performed on a dataset of 3122 publications in social sciences and humanities. We found that publications with mixed-gender authorship were most likely to be published under Gold Access terms (26.31–31.65%). In contrast, the likelihood of publications with the solely male or female author(s) was lower. It is also notable that if female researcher(s) held the first-author position in an article of mixed-gender authorship, the publication would be less likely to be published under Gold Access terms (26.31% compared to 31.65% of male-first-author structure). In addition, publications written by a solo female author (14.19%) or a group of female authors (10.72%) had lower OA publishing probabilities than those written by a solely male author(s) (17.14%). These findings hint at the possible advantage of gender diversity and the disadvantage of gender homophily (especially female-only authorship) on OA publishing likelihood. Moreover, they show there might be some negative impacts of gender inequality on OA publishing. As a result, the notion of gender diversity, financial and policy supports are recommended to promote the open science movement.
1. Introduction
Gender inequality still exists in the modern system of scientific publishing [1,2,3,4,5]. In terms of citation and authorship position, gender differences favoring men can be found in many disciplinaries such as political science [6], economics and management [7,8], neurology [9], and critical care research [10]. For instance, in critical care research, 30.8% of 18,483 research led by female authors is more likely to be published in lower-impact journals than male authors [10]. Such disparity can adversely affect the scientific career of women and underrate their scientific impacts for promotion and funding [11,12]. Hence, for a healthy and fair scientific community, it is important to mitigate such gender inequality.
It is suggested to help women in science by reducing systematic bias, inappropriate institutional practices [13,14] or unequal domestic work [15,16]. Increasing the number of female scientists and policies promoting gender equality may help close the gender gap in science [17,18,19]. Besides, improving the visibility and representation of women in academic publishing is also essential because underrepresentation of women in scholarly literature can enlarge the gendered citation gap, even in the discipline that has more women than men [20].
Open access (OA) publishing has many advantages in the present publishing system and can help female researchers increase their publications’ visibility and measure impact. OA publishing is a well-advocated practice for providing better accessibility to knowledge (especially for researchers in low- and middle-income countries) as well as increasing transparency along with the publishing procedure [21,22]. Publications’ visibility can be enhanced through OA publishing due to its high accessibility by removing paywalls compared to non-OA publishing [23,24]. Additionally, because of this high visibility, authors can receive more recognition for their works [25]. OA publishing is also suggested to be advantageous in terms of citation number compared to non-OA publishing [26,27], but this aspect is still controversial within the scientific community. The association between OA and a higher number of citations may be because higher-quality articles are self-selected for publication as OA [28]. Considering the gender-based issues in academia and the efforts to improve gender equality, OA can be an important factor when female researchers choose a place to publish their articles. With a proper supporting system and funding, OA publishing is shown to have increased female researchers’ productivity [29].
Although OA publishing helps expand the outreach and impact of articles, many factors affect authors’ publishing decisions. Therefore, this paper’s purpose is to explore the association between authorship structure and OA publishing in Vietnam because authorship structure could influence authors’ decision to choose OA in various ways.
First, OA is a financially costly decision. The high article processing charge (APC) of OA publishing can become a big obstacle, especially for researchers from low- and middle-income countries [21,30]. Collaboration can help alleviate the financial burden [3]. Still, differences in financial capacity within the group of authors may cause potential conflicts, especially when some members cannot pay their share. Such conflicts are possible in Vietnam and elsewhere due to gender differences in income and the amount of scientific funding received [31,32]. Second, female researchers may have lower future benefit expectations from the payment than their male counterparts in terms of promotion and career advancement. This is because Vietnam is a Confucian society, which prefers men to hold higher positions in society and household, so Vietnamese women often face various obstacles, such as strong family obligations and gender stereotypes to become leaders, in academia [17,33]. Such gender distinctions may cause a difference in willingness to pay between male and female researchers.
Regarding the impacts of collaboration and gender difference in OA publishing, Vuong, Nguyen, Ho and Nguyen [31] find that the number of authors is positively associated with the OA publishing likelihood in social sciences and humanities (SS&H); however, a higher ratio of female authors is associated with a lower probability of the publication being OA. The findings hint at the presence of gender inequality induced by Vietnam’s specific cultural and socioeconomic factors. Though these explanations may be true, it is debatable for some reasons. First, the female participation ratio of a publication written by a solo female author or a group of only female authors is treated the same way, even though the autonomy and power to choose the OA option are significantly different between these two cases. Second, groups with a female first author and a male first author with a similar gender-based participation ratio could reach different OA decisions. This could be because first authors, who are usually responsible for decision making, may have different publishing preferences or other competing preferences (e.g., journal impact, low publishing cost, etc.) due to their gender. For example, the gender income gap may encourage female researchers to seek lower-cost options [31,32]. Evidently, there are few female-first-author publications in high-impact journals in various disciplines [10,34,35].
Gender-based authorship structure might affect the likelihood of OA publishing in some aspects. For example, more gender-diverse groups are more open to innovation and tend to question past practices [36], which makes them more likely to associate with innovative outputs [37,38,39] and technological performance [40]. Since OA is considered an innovative movement, the underlying mechanism between gender diversity and innovation might increase the chance to publish under OA terms. In contrast, gender homophily, known as the tendency to work with colleagues of the same gender, may diminish the likelihood to publish OA, as it does with the published journals’ prestige [41].
Considering the limited understanding of the relationship between gender and OA publishing, the present study aims to explore the impacts of gender-based authorship structures on OA publishing in Vietnamese social sciences and humanities. By combining both social sciences and humanities publications into one dataset, we aim to provide a general view of all scientific disciplines that are not considered natural sciences. Such categorization was based on the classification methods of the Vietnamese government and educational institutions. They classify scientific disciplines into two primary groups: (1) social sciences and humanities, and (2) natural sciences [42]. Thus, results generated from a combined social sciences and humanities dataset should be more beneficial for national policymaking.
2. Materials and Methods
2.1. Material
This paper extracted data from the Social Sciences & Humanities Peer Awards (SSHPA) database (https://sshpa.com/, accessed on 24 October 2020). The database is the result of a national project that records the international scientific output of Vietnamese scientists in SS&H since 2008. It is important to note that this database covers only publications by Vietnamese researchers. A publication must meet at least one of the following criteria to be recorded in the SSHPA database: (i) at least one Vietnamese author has an affiliation in Vietnam; and (ii) its topic concerns Vietnam. Further information related to the data collection, verification, and recording procedure was presented in the database description article by Vuong, et al. [43]. The dataset of 3122 publications employed in the current study was extracted on 24 October 2020 with information related to authors (gender and nationality), title, DOI, journal, year of publication, and publisher. The dataset was stored as an excel worksheet file.
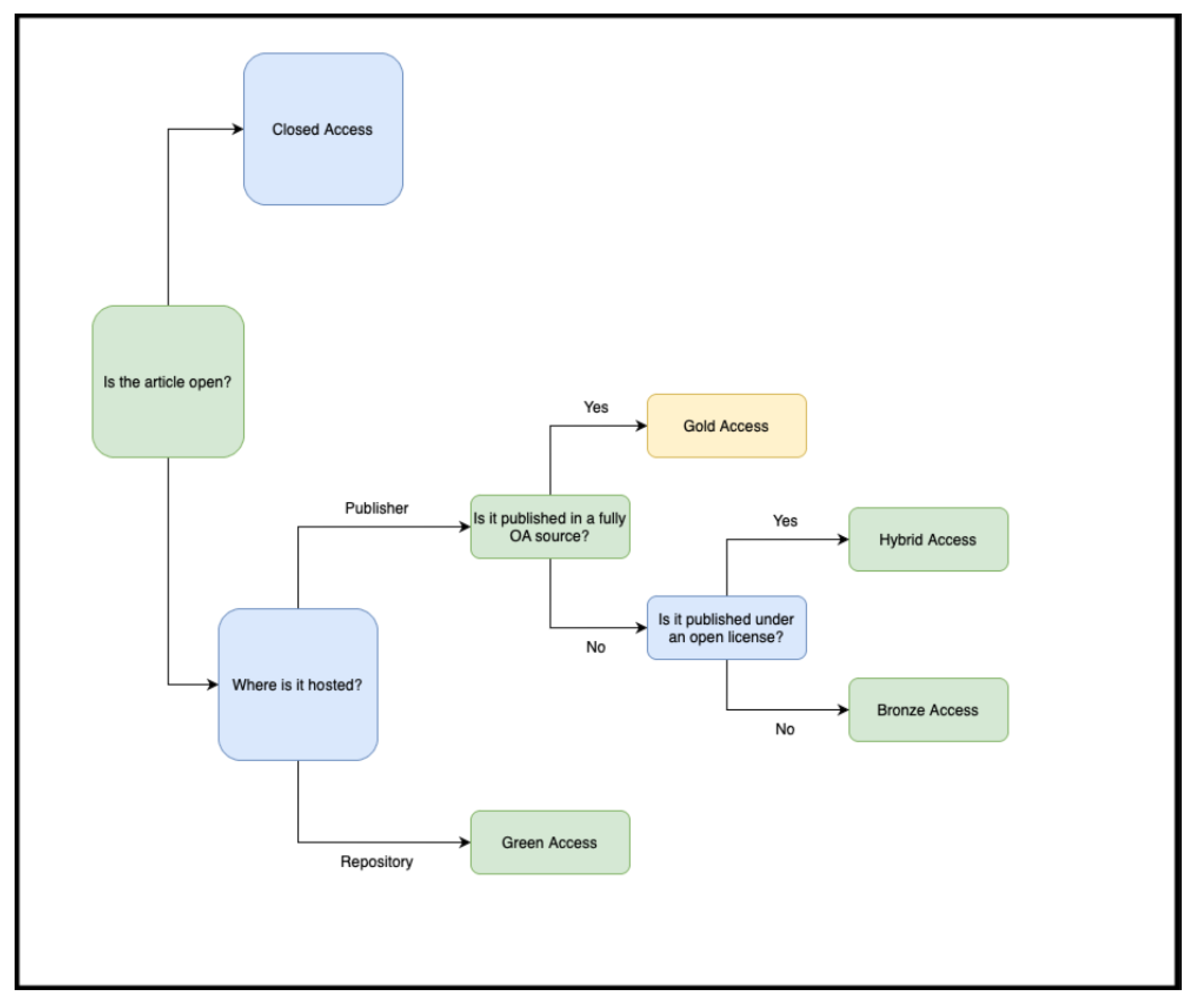
As for OA status, we employed the data from Unpaywall’s Simple Query Tool (link: https://unpaywall.org/products/simple-query-toolle-query-tool, accessed on 25 October 2020). In some cases, the publications had no DOI and could not be searched using Unpaywall’s Simple Query Tool. In those cases, we conducted manual checks by examining the journal’s websites and eligible repositories that assign OA status. The procedure strictly conformed with Unpaywall’s instructions and the definitions of Piwowar, Priem, Larivière, Alperin, Matthias, Norlander, Farley, West and Haustein [24]. In the current study, we solely focused on the Gold Access publications—those that were published in fully open access sources and often required authors to pay article processing charges (APC). Figure 1 illustrates the procedure of how we determined a Gold Access publication.
Figure 1.
Procedure of determining Gold Access publications.
2.2. Method
This paper used descriptive analysis and Bayesian analysis to explore the association between authorship structure and OA publishing. Even though the descriptive analysis helped us study the growth trends of Gold Access publications and the proportion of gender-based authorship types, it could not show whether the concerned association exists and the probabilities of publishing under the Gold Access term among different authorship types. For such reasons, Bayesian analysis was also employed.
The Bayesian approach was selected for some specific benefits as follows. First of all, the Bayesian approach treats all properties as probabilities [44], including uncertainty, which might help provide a better estimation for an exploratory study. This advantage of Bayesian analysis helps consider other unobserved effects while maintaining the law of parsimony. Moreover, the Bayesian analysis package used in the current study incorporates the Markov Chain Monte Carlo (MCMC) simulation technique [45], supporting model fitting with high flexibility, such as the non-linear frameworks or multilevel models.
For estimating the effects of gender-based authorship structures on the likelihood of publishing papers under Gold Access status, we employed the following model (see Equation (1)):
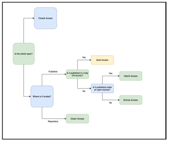
The model consists of five variables (see Table 1). The outcome variable is the OpenAccess variable, representing whether the publication was published under the Gold Access status. The variable Female was created as a dichotomous variable of whether any female author was involved in the publication. In contrast, the other three variables were generated through the following categorization method (see Figure 2). Using gender to classify the authorship structures, we categorized the publications into three major categories:
Table 1.
Variable description.
Figure 2.
Types of gender-based authorship structures.
- Only male author(s) (blue);
- Mixed-gender authors (yellow);
- Only female author(s) (green).
In each of the second and third groups, there are two scenarios. Specifically, the ‘mixed gender authors’ group consists of publications with a male first author and those with a female first author. In contrast, publications written by a solo female author and a group of female authors constitute the ‘only female author(s)’ group.
To estimate the probability of publishing under the Gold Access status of the ‘only male author(s)’ group, using the variable Female is sufficient. The interaction between Female and FirstFemale was added into the model to estimate the Gold Access publishing probabilities of scenarios in the ‘mixed-gender authors’ group. It should be noted that the variable FirstFemale does not include any publications with a solo female author or all female authors. The interactions of the variable Female with the other two variables, SoloFemale and AllFemale, were used to estimate the Gold Access publishing probabilities of articles by solo female authors and groups of only female authors, respectively (see Table 1). The calculation for the probabilities in Figure 1 is presented in the Section 3.
Both models were constructed and simulated using the bayesvl R package and following the protocol suggested by Vuong, et al. [46] due to its user-friendly operation and the ability to generate clear and refined visualizations [47]. As the current study is explorative in nature, we set all coefficients’ priors as uninformative. All models were simulated using 5000 iterations, 2000 warmup iterations, four cores, and four Markov chains.
The interpretation of Bayesian simulated results is also different from that of the conventional frequentist approaches. The major difference is that an association (or a parameter) between outcome and predictor variables is not judged based on a dichotomous decision using p-value, but based on the reliability using the visualized posterior probability distribution. The parameter’s posterior probability distribution is a normal distribution, with the mean demonstrating the value that has the highest possibility to happen.
However, before evaluating the posterior distribution, the simulated results must meet the Markov chain central limit theorem, which assumes that the simulated samples must be independent or not autocorrelated. In other words, the Markov chains have to be well convergent. The convergence can be assessed using two statistics: effective sample size (n_eff) and Gelman values (Rhat). If the n_eff values are larger than 1000 and Rhat values are equal to 1, the model can be deemed convergent, and the simulated results are qualified for interpretation. Trace plots, Gelman plots, and autocorrelation plots are also tools for assessing the model’s Markov chain convergence.
3. Results
3.1. Descriptive Analysis
From 2008 to 2019, there were 3122 publications recorded in the SSHPA database, of which 1202 documents were OA. Among 1202 OA publications, around 60% were published under Gold Access status (718 publications). The number of female-involved Gold Access publications constituted 66.71% of the total Gold Access publications. Figure 3 illustrates the annual number of Gold Access publications by gender-based authorship structures: (1) only male-author group, (2) male-first-author group, (3) female-first-author group, (4) solo-female-author group, and (5) all-female-author group. As can be seen from the trendlines, the male-first-author group had the fastest growth rate in terms of Gold Access publications during 2008–2019, whereas only male-author and female-first-author groups’ growth rates came next and are relatively similar. The growth rates of solo-female-author and all-female-author groups were minimal.
Figure 3.
The annual Gold Access publications by the gender-based authorship structures.
Not only was the growth rate of solo-female-author and all-female-author groups minimal, but their proportion of Gold Access publications were also relatively small, with 5% and 4%, respectively (see Figure 4). Comparably, the only male-author group’s percentage of Gold Access publications tripled that of the only female-author group (33% versus 9%). Even though the percentage of female-involved Gold Access publications was high, it would decline significantly if we excluded the number of male-first-author publications. The proportion of only female-author and female-first-author publications was less than that of only male-author publications (32% versus 33%).
Figure 4.
The proportion of Gold Access publications by gender-based authorship structures.
3.2. Bayesian Analysis
In this sub-section, we present the simulated results of the model estimating the effects of gender-based authorship structures on the likelihood to publish under Gold Access status. The interpretation for their meaning is also provided accordingly.
First, it is necessary to assess whether the constructed model is well fitted with the data. We visualized the Pareto smoothed importance-sampling (PSIS) diagnostic plot to check (see Figure 5). The k values in the plot were all below 0.5, suggesting that the model fitted the data well.
Figure 5.
Pareto smoothed importance-sampling (PSIS) diagnostic plot.
Next, we diagnosed the convergence of the model’s Markov chains using two statistics: the effective sample size (n_eff) and the Gelman shrink factor (Rhat). As the parameters’ n_eff values were all higher than 1000, and the Rhat values equaled 1, the model’s Markov chains can be deemed convergent. Visually, if the Markov chains fluctuate around a central equilibrium after the warmup period, as shown in Figure 6, they can also be considered well-convergent. The Gelman plots (see Figure A1) and autocorrelation plots (see Figure A2) also confirmed the convergence.
Figure 6.
Trace plots of parameters: (a) Constant; (b) Female; (c) Female × FirstFemale; (d) Female × SoloFemale; (e) Female × AllFemale.
According to the simulated posterior results (see Table 2), we found that publications with female involvement were more likely to be published under the Gold Access status ( and ). However, the effect was moderated by the authorship structures in which female authors played important roles, like the female-first-author structure ( and ), solo-female-author structure ( and ), and all-female-author structure ( and ).
Table 2.
Simulated posteriors.
The parameters’ probability distributions are shown in Figure 7. The moderation effects of SoloFemale and AllFemale were much greater than the effect of FirstFemale. All distributions lay entirely on the negative side of the x-axis, suggesting that these results are reliable. In contrast, only the probability distribution of Female was located on the positive side. As the distribution was far apart from the 0-point of the x-axis, it is highly reliable that a publication with female involvement (but led by a male author) will be more likely to be published under the Gold Access status.
Figure 7.
Interval plot demonstrating the probability distribution of coefficients.
The following logit model can calculate the probability of publishing under each authorship structure’s Gold Access status. As Bayesian analysis treats all parameters probabilistically, we selected the mean value of the distribution because it had the highest probability of happening (see Equation (2)).
Based on the model above, the probability of being published under the Gold Access status of the solo-female-author publication could be calculated as follows using the coefficients’ mean values (see Equation (3)):
After estimating each authorship structure’s probability, we correspondingly present the probabilities in Figure 1 (see Figure 1 in the Methodology section). It can be observed that the male-first-author publications were those that had the highest probability to be published under Gold Access status (31.65%), followed by the female-first-author publications (26.31%) and the only male-author-publications (17.14%). Solo-female-author and all-female-author publications had the lowest probabilities to be published under Gold Access status with 14.19% and 10.72%, respectively (See Table A1).
4. Discussion
This paper investigates the impact of gender-based authorship structures on OA publishing in Vietnamese social sciences and humanities by applying the Bayesian analysis on 3122 publications retrieved from the SSHPA database. This section discusses our results in relation to existing literature and provides recommendations for policymaking and further research on gender and OA.
We found that publications with mixed-gender authorship had the highest likelihood to be published under OA terms, with probabilities for male-first-author publications and female-first-author publications being 31.65% and 26.31%, respectively. The probability of publishing under OA terms was significantly lower when gender diversity was absent. The decline was much more substantial for female-author-only publications (10.72–14.19%) than for male-author-only ones (17.14%). This finding suggests the importance of gender diversity inclusion in pursuing the open science movement in an emerging country like Vietnam.
Even though the Open Science movement has started for a long time globally, OA publishing is still rather new and debatable in Vietnam. The practice of OA publishing might be considered both risky [48] and innovative [49], depending on the perspectives. Through collaboration, being open to a wide range of different perspectives is considered one of the key factors in increasing the chance of innovative action [50]. Indeed, it is evident that gender diversity helps improve a team’s likelihood of challenging past practices and becoming more flexible and open to new alternatives [36]. Studies have shown that in research and development, gender diversity is positively associated with innovation outputs [37,38,39], including the aspect of technological performance [40] and radical innovation [51]. Thus, when viewing OA publishing as an innovative way of publishing, the openness and flexibility influenced by gender diversity might raise the group’s likelihood to publish under OA terms.
While many studies, including the current one, focus on male–female issues, gender inclusion and equality should be examined with various other forms of gender identities (e.g., LGBT+ groups) in the future.
Moreover, gender homophily among females seems to be disadvantageous for Vietnamese social scientists. The OA publishing probability of publications by female-author-only groups (10.72%) was lower than all other publications with different authorship structures. This result supports earlier studies on the adverse influence of gender homophily in scientific activities. Among Polish scientists, gender homophily is found to be negatively associated with the journals’ prestige [41]. Campbell also shows that gender-homogeneous teams receive 34% fewer citations than gender-heterogenous teams at the National Center for Ecological Analysis and Synthesis [52]. Given the possible adverse effects of gender homophily, government, research institutions, and researchers (especially female researchers) are recommended to improve diversity in their collaboration network for embracing OA benefits and improving research quality and impacts.
Even though not conclusive, our results, to some extent, show support to the existence of gender inequality’s negative impacts on OA publishing in Vietnamese social sciences and humanities. Particularly, the probabilities of publishing OA among publications with sole female authors were lower than those with sole male authors. Even in the mixed-gender groups, publications with a male first author still have a higher likelihood of publishing under OA terms than those with a female first author. Notably, the Gold Access mode is the target, which often requires authors to pay an APC.
Vietnamese government and public institutions have made efforts to raise the scientific community’s standards since 2008, but still paid little attention to OA promotion. In particular, there have been no institutions or governmental agencies that explicitly fund OA publishing in Vietnam. For example, no statements about neither Open Access nor Open Science were made by the National Foundation for Science and Technology Development (NAFOSTED) in their official decisions [53]. Thus, the APC required by Gold Access journals is usually paid by the authors or eats up a major proportion of the funding. For that reason, even when Vietnamese female researchers are willing to publish OA, they have to find financial support from collaborations to pay the APC or rely on a limited number of APC-free OA journals.
Furthermore, according to the list of SS&H projects funded by NAFOSTED until 2020, projects led by a female scientist only account for 38.7% of the total 490 research projects. The lack of funds specifically for OA publishing and the limited access to funding for scientific research may prevent female sciences from publishing OA. Collaboration with male colleagues may be the solution to this financial constraint for female scientists. Furthermore, funders may play an important role in alleviating gender inequality in OA publishing. The effect of gender inequality might also be shown through other aspects. Specifically, Zhu [54] suggested the reason for female researchers’ low OA experience might be attributable to the fact that female researchers received less knowledge of funding applications and understanding of OA policies.
OA publishing is a potential method to disseminate female researchers’ works to many audiences and improve scientists’ recognition, representation, and visibility in academia [22,24,25]. Nevertheless, without sufficient and deliberate management and resource allocation, OA might exacerbate gender inequality. Besides the proactive attitudes to pursue OA publishing from female researchers [17], financial and policy support from government and research institutions are also required [55].
Limitations of the current study are presented here for the sake of transparency [56]. Some of our arguments were based on the assumption that the first author largely determines journal selection choices. Other authors may also influence publishing decisions, such as the corresponding author(s), who usually act as the publishers’ supervisors or contact point. Furthermore, multiples factors are confounding with the gender factor (e.g., socioeconomic restraints, working status), so they can influence the final OA decision. Nevertheless, as Bayesian analysis treats all uncertainties, including unobserved effects probabilistically, and our simulated posterior probability distributions are highly reliable, the associations’ tendencies (negative or positive) can be considered robust. However, investigations into closely related factors and additional evidence are still needed to validate the assumption that gender is a major factor influencing OA publishing decisions.
Vietnamese social sciences and humanities are still in the early development stage, during which several strong research teams greatly influence the publishing patterns. As a result, our findings might be skewed towards some specific teams’ patterns, but not necessarily the general practice of the whole community [57].
Author Contributions
Conceptualization, M.-H.N. and H.T.T.N.; methodology, M.-H.N.; software, M.-H.N.; validation, Q.-H.V. and T.-T.L.; formal analysis, M.-H.N. and H.T.T.N.; investigation, M.-H.N. and H.T.T.N.; resources, Q.-H.V. and M.-T.H.; data curation, M.-H.N.; writing—original draft preparation, M.-H.N., H.T.T.N., M.-T.H. and T.-T.L.; writing—review and editing, M.-H.N., H.T.T.N., M.-T.H. and T.-T.L. visualization, M.-H.N.; supervision, Q.-H.V.; project administration, Q.-H.V.; funding acquisition, Q.-H.V. All authors have read and agreed to the published version of the manuscript.
Funding
This research was funded by NAFOSTED, Vietnam National Foundation for Science and Technology Development, grant number 502.01–2018.19.
Data Availability Statement
Not applicable.
Conflicts of Interest
The authors declare no conflict of interest.
Appendix A
Figure A1.
Gelman plots of parameters: (a) Constant; (b) Female; (c) Female × FirstFemale; (d) Female × SoloFemale; (e) Female × AllFemale.
Figure A1.
Gelman plots of parameters: (a) Constant; (b) Female; (c) Female × FirstFemale; (d) Female × SoloFemale; (e) Female × AllFemale.

Figure A2.
Autocorrelation plots of parameters: (a) Constant; (b) Female; (c) Female × FirstFemale; (d) Female × SoloFemale; (e) Female × AllFemale.
Figure A2.
Autocorrelation plots of parameters: (a) Constant; (b) Female; (c) Female × FirstFemale; (d) Female × SoloFemale; (e) Female × AllFemale.

Table A1.
Probabilities of Gold Access publishing by gender-based authorship structures.
Table A1.
Probabilities of Gold Access publishing by gender-based authorship structures.
| SoloFemale | |||||
| ‘Written by a solo female author’ | ‘Not written by a solo female author’ | ||||
| AllFemale | |||||
| ‘Written by a group of female authors’ | ‘Not written solely by a group of female authors’ | ||||
| FirstFemale | |||||
| ‘First author being female’ | ‘First author being male’ | ||||
| Female | ‘Having at least one female author’ | 14.19% | 10.72% | 26.31% | 31.65% |
| ‘Having no female author’ | 19.62% | ||||
References
- Huang, J.; Gates, A.J.; Sinatra, R.; Barabási, A.-L. Historical comparison of gender inequality in scientific careers across countries and disciplines. Proc. Natl. Acad. Sci. USA 2020, 117, 4609. [Google Scholar] [CrossRef] [Green Version]
- Bravo-Hermsdorff, G.; Felso, V.; Ray, E.; Gunderson, L.M.; Helander, M.E.; Maria, J.; Niv, Y. Gender and collaboration patterns in a temporal scientific authorship network. Appl. Netw. Sci. 2019, 4, 112. [Google Scholar] [CrossRef] [Green Version]
- Vuong, T.-T.; Ho, M.-T.; Nguyen, M.-H.; Nguyen, T.-H.T.; Nguyen, T.-D.; Nguyen, T.-L.; Luong, A.-P.; Vuong, Q.-H. Adopting open access in the social sciences and humanities: Evidence from a developing nation. Heliyon 2020, 6, e04522. [Google Scholar] [CrossRef] [PubMed]
- Lubienski, S.T.; Miller, E.K.; Saclarides, E.S. Sex Differences in Doctoral Student Publication Rates. Educ. Res. 2017, 47, 76–81. [Google Scholar] [CrossRef] [Green Version]
- Sá, C.; Cowley, S.; Martinez, M.; Kachynska, N.; Sabzalieva, E. Gender gaps in research productivity and recognition among elite scientists in the U.S., Canada, and South Africa. PLoS ONE 2020, 15, e0240903. [Google Scholar] [CrossRef] [PubMed]
- Kim, H.J.; Grofman, B. Job Mobility, Tenure, and Promotions in Political Science PhD-Granting Departments, 2002–2017: Cohort, Gender, and Citation-Count Effects. PS Political Sci. Politics 2019, 52, 684–690. [Google Scholar] [CrossRef] [Green Version]
- Koffi, M. Gendered Citations at Top Economic Journals. AEA Pap. Proc. 2021, 111, 60–64. [Google Scholar] [CrossRef]
- Maddi, A.; Gingras, Y. Gender diversity in research teams and citation impact in Economics and Management. J. Econ. Surv. 2021, 1–24. [Google Scholar] [CrossRef]
- Nguyen, A.X.-L.; Yoffe, L.; Li, A.; Trinh, X.-V.; Kurian, J.; Wu, A. Longitudinal Gender Authorship Trends in Neurology Research. Neurology 2021, 96, 2766. [Google Scholar]
- Vranas, K.C.; Ouyang, D.; Lin, A.L.; Slatore, C.G.; Sullivan, D.R.; Kerlin, M.P.; Liu, K.D.; Baron, R.M.; Calfee, C.S.; Ware, L.B.; et al. Gender differences in authorship of critical care literature. Am. J. Respir. Crit. Care Med. 2020, 201, 840–847. [Google Scholar] [CrossRef]
- Yan, E.; Wu, C.; Song, M. The funding factor: A cross-disciplinary examination of the association between research funding and citation impact. Scientometrics 2018, 115, 369–384. [Google Scholar] [CrossRef]
- Brown, J.D. Citation searching for tenure and promotion: An overview of issues and tools. Ref. Serv. Rev. 2014, 42, 70–89. [Google Scholar] [CrossRef]
- Bayer, A.; Rouse, C.E. Diversity in the Economics Profession: A New Attack on an Old Problem. J Econ. Perspect. 2016, 30, 221–242. [Google Scholar] [CrossRef] [Green Version]
- Witteman, H.O.; Hendricks, M.; Straus, S.; Tannenbaum, C. Are gender gaps due to evaluations of the applicant or the science? A natural experiment at a national funding agency. Lancet 2019, 393, 531–540. [Google Scholar] [CrossRef] [Green Version]
- Ginther, D.K.; Kahn, S. Women in Economics: Moving Up or Falling Off the Academic Career Ladder? J. Econ. Perspect. 2004, 18, 193–214. [Google Scholar] [CrossRef] [Green Version]
- Shen, H. Inequality quantified: Mind the gender gap. Nat. News 2013, 495, 22. [Google Scholar] [CrossRef]
- Vuong, Q.-H. Breaking barriers in publishing demands a proactive attitude. Nat. Hum. Behav. 2019, 3, 1034. [Google Scholar] [CrossRef] [Green Version]
- Ramirez, F.O.; Wotipka, C.M. Slowly but Surely? The Global Expansion of Women’s Participation in Science and Engineering Fields of Study, 1972–92. Nat. Hum. Behav. 2001, 74, 231–251. [Google Scholar] [CrossRef]
- Boyle, P.J.; Smith, L.K.; Cooper, N.J.; Williams, K.S.; O’Connor, H. Gender balance: Women are funded more fairly in social science. Nature 2015, 525, 181–183. [Google Scholar] [CrossRef] [Green Version]
- Dion, M.L.; Sumner, J.L.; Mitchell, S.M. Gendered citation patterns across political science and social science methodology fields. Political Anal. 2018, 26, 312–327. [Google Scholar] [CrossRef] [Green Version]
- Shuva, N.Z.; Taisir, R. Faculty members’ perceptions and use of open access journals: Bangladesh perspective. IFLA J. 2016, 42, 36–48. [Google Scholar] [CrossRef]
- Chan, L.; Kirsop, B.; Arunachalam, S. Open Access Archiving: The Fast Track to Building Research Capacity in Developing Countries. Available online: https://www.scidev.net/global/features/open-access-archiving-the-fast-track-to-building-r/ (accessed on 30 July 2021).
- Gadd, E.; Troll Covey, D. What does ‘green’open access mean? Tracking twelve years of changes to journal publisher self-archiving policies. J. Librariansh. Inf. Sci. 2019, 51, 106–122. [Google Scholar] [CrossRef] [Green Version]
- Piwowar, H.; Priem, J.; Larivière, V.; Alperin, J.P.; Matthias, L.; Norlander, B.; Farley, A.; West, J.; Haustein, S. The state of OA: A large-scale analysis of the prevalence and impact of Open Access articles. PeerJ 2018, 6, e4375. [Google Scholar] [CrossRef] [PubMed] [Green Version]
- Davis, P.M.; Lewenstein, B.V.; Simon, D.H.; Booth, J.G.; Connolly, M.J.L. Open access publishing, article downloads, and citations: Randomised controlled trial. BMJ 2008, 337, a568. [Google Scholar] [CrossRef] [PubMed] [Green Version]
- Norris, M.; Oppenheim, C.; Rowland, F. The citation advantage of open-access articles. J. Assoc. Inf. Sci. Technol. 2008, 59, 1963–1972. [Google Scholar] [CrossRef] [Green Version]
- Sotudeh, H.; Ghasempour, Z.; Yaghtin, M. The citation advantage of author-pays model: The case of Springer and Elsevier OA journals. Scientometrics 2015, 104, 581–608. [Google Scholar] [CrossRef]
- Gaulé, P.; Maystre, N. Getting cited: Does open access help? Res. Policy 2011, 40, 1332–1338. [Google Scholar] [CrossRef] [Green Version]
- Ruggieri, R.; Pecoraro, F.; Luzi, D. An intersectional approach to analyse gender productivity and open access: A bibliometric analysis of the Italian National Research Council. Scientometrics 2021, 126, 1647–1673. [Google Scholar] [CrossRef]
- Manh, H.D. Scientific publications in Vietnam as seen from Scopus during 1996–2013. Scientometrics 2015, 105, 83–95. [Google Scholar] [CrossRef]
- Vuong, Q.H.; Nguyen, H.T.T.; Ho, M.T.; Nguyen, M.H. Adopting open access in an emerging country: Is gender inequality a barrier in humanities and social sciences? Learn. Publ. 2021. [Google Scholar] [CrossRef]
- Hong Vo, D.; Van, L.T.-H.; Tran, D.B.; Vu, T.N.; Ho, C.M. The determinants of gender income inequality in Vietnam: A longitudinal data analysis. Emerg. Mark. Financ. Trade 2021, 57, 198–222. [Google Scholar] [CrossRef]
- Nguyen, T.L.H. Barriers to and facilitators of female Deans’ career advancement in higher education: An exploratory study in Vietnam. High. Educ. 2013, 66, 123–138. [Google Scholar] [CrossRef]
- Filardo, G.; da Graca, B.; Sass, D.M.; Pollock, B.D.; Smith, E.B.; Martinez, M.A.-M. Trends and comparison of female first authorship in high impact medical journals: Observational study (1994–2014). BMJ 2016, 352, i847. [Google Scholar] [CrossRef] [PubMed] [Green Version]
- Strand, M.; Bulik, C.M. Trends in female authorship in research papers on eating disorders: 20-year bibliometric study. BJPsych Open 2018, 4, 39–46. [Google Scholar] [CrossRef] [PubMed] [Green Version]
- Horwitz, S.K. The compositional impact of team diversity on performance: Theoretical considerations. Hum. Resour. Dev. Rev. 2005, 4, 219–245. [Google Scholar] [CrossRef]
- Sastre, J.F. The impact of R&D teams’ gender diversity on innovation outputs. IJESB 2015, 24, 142. [Google Scholar] [CrossRef]
- Fernández, J. The impact of gender diversity in foreign subsidiaries’ innovation outputs. Int. J. Gend. Entrep. 2015, 7, 148–167. [Google Scholar] [CrossRef]
- Østergaard, C.R.; Timmermans, B.; Kristinsson, K. Does a different view create something new? The effect of employee diversity on innovation. Res. Policy 2011, 40, 500–509. [Google Scholar] [CrossRef] [Green Version]
- Faems, D.; Subramanian, A.M. R&D manpower and technological performance: The impact of demographic and task-related diversity. Res. Policy 2013, 42, 1624–1633. [Google Scholar] [CrossRef]
- Kwiek, M.; Roszka, W. Gender-based homophily in research: A large-scale study of man-woman collaboration. J. Informetr. 2021, 15, 101171. [Google Scholar] [CrossRef]
- NAFOSTED. Basic Research. Available online: https://nafosted.gov.vn/en/funding-programs/basic-research/ (accessed on 30 July 2021).
- Vuong, Q.-H.; La, V.-P.; Vuong, T.-T.; Ho, M.-T.; Nguyen, H.-K.T.; Nguyen, V.-H.; Pham, H.-H.; Ho, M.-T. An open database of productivity in Vietnam’s social sciences and humanities for public use. Sci. Data 2018, 5, 180188. [Google Scholar] [CrossRef] [PubMed]
- Contreras, L.F.; Brown, E.T.; Ruest, M. Bayesian data analysis to quantify the uncertainty of intact rock strength. J. Rock Mech. Geotech. Eng. 2018, 10, 11–31. [Google Scholar] [CrossRef]
- Dunson, D.B. Commentary: Practical Advantages of Bayesian Analysis of Epidemiologic Data. Am. J. Epidemiol. 2001, 153, 1222–1226. [Google Scholar] [CrossRef] [PubMed] [Green Version]
- Vuong, Q.-H.; La, V.-P.; Nguyen, M.-H.; Ho, M.-T.; Tran, T.; Ho, M.-T. Bayesian analysis for social data: A step-by-step protocol and interpretation. MethodsX 2020, 7, 100924. [Google Scholar] [CrossRef] [PubMed]
- Vuong, Q.-H.; La, V.-P.; Nguyen, M.-H.; Ho, M.-T.; Ho, M.-T.; Mantello, P. Improving Bayesian statistics understanding in the age of Big Data with the bayesvl R package. Softw. Impacts 2020, 4, 100016. [Google Scholar] [CrossRef]
- Hien, Q. Thành Tích Ảo trong Nghiên Cứu Khoa Học: Chất Lượng Bài Báo Quốc Tế đến đâu? Available online: https://thanhnien.vn/giao-duc/thanh-tich-ao-trong-nghien-cuu-khoa-hoc-chat-luong-bai-bao-quoc-te-den-dau-1270656.html (accessed on 30 July 2021).
- Nghia, L.T. Khoa học Mở: Những gợi ý cho Việt Nam. Available online: https://tiasang.com.vn/-doi-moi-sang-tao/Khoa-hoc-Mo-Nhung-goi-y-cho-Viet-Nam-25552 (accessed on 30 July 2021).
- Vuong, Q.H.; Napier, N.K. Making creativity: The value of multiple filters in the innovation process. IJTIS 2014, 3, 294–327. [Google Scholar] [CrossRef]
- Díaz-García, C.; González-Moreno, A.; Jose Sáez-Martínez, F. Gender diversity within R&D teams: Its impact on radicalness of innovation. Innovation 2013, 15, 149–160. [Google Scholar] [CrossRef]
- Campbell, L.G.; Mehtani, S.; Dozier, M.E.; Rinehart, J. Gender-heterogeneous working groups produce higher quality science. PLoS ONE 2013, 8, e79147. [Google Scholar] [CrossRef] [Green Version]
- NAFOSTED. Chương Trình Nghiên Cứu Cơ Bản trong Lĩnh Vực Khoa Học Xã Hội Và Nhân Văn. Available online: https://nafosted.gov.vn/chuong-trinh-tai-tro/nghien-cuu-co-ban/ (accessed on 30 July 2021).
- Zhu, Y. Who support open access publishing? Gender, discipline, seniority and other factors associated with academics’ OA practice. Scientometrics 2017, 111, 557–579. [Google Scholar] [CrossRef] [Green Version]
- Vuong, Q.-H. The (ir)rational consideration of the cost of science in transition economies. Nat. Hum. Behav. 2018, 2, 5. [Google Scholar] [CrossRef]
- Vuong, Q.-H. Reform retractions to make them more transparent. Nature 2020, 582, 149. [Google Scholar] [CrossRef]
- Vuong, Q.-H.; Tran, T. The Vietnamese Social Sciences at a Fork in the Road; De Gruyter: Warsaw, Poland, 2019. [Google Scholar]
Publisher’s Note: MDPI stays neutral with regard to jurisdictional claims in published maps and institutional affiliations. |
© 2021 by the authors. Licensee MDPI, Basel, Switzerland. This article is an open access article distributed under the terms and conditions of the Creative Commons Attribution (CC BY) license (https://creativecommons.org/licenses/by/4.0/).






