Abstract
Open Access has been supported at the University of Kent from an early stage with the establishment of the Kent Academic Repository in 2007. Initially, this work was accommodated within the existing library staff structure, but the pace of change, funder requirements, and a new university plan meant that support for Open Access needed to become explicit. Therefore, a research support team was established using a matrix working system1. This article details this new structure and reflects on the benefits and challenges it brings.
1. Introduction, Historical Position, and the UK Open Access Policy Framework
Historically, Open Access support at the University of Kent was ad hoc; we look at this position, then outline the changing Open Access Policy in the UK and the pressure this placed on our structure. We then summarise the changes we made, outlining the details of our current staff roles and establish whether this can be compared with the situation in other University libraries. We end with reflections on both the benefits and challenges that the new structure provides.
1.1. The Historical Position of Open Access Support at Kent
While Open Access has been supported at the University of Kent from an early stage with the establishment of the Kent Academic Repository in 2007, this work was accommodated within the existing library staff structure. This was a fairly traditional structure for an academic library, with an Academic Liaison Services team (ALS) selecting and recommending resources, monitoring library budgets, and helping staff and students to make the best use of library material. In addition, a Collections Management team was responsible for cataloguing, content description, and the discovery and acquisition of print and online resources. Liaison Librarians in ALS supported individual faculties and, within those, specific schools or academic departments. The Collections Management team was team was not aligned with specific faculties or schools.
The Kent Academic Repository (KAR) was established by a member of the ALS Science Faculty team working with EPrints and the dedicated IT Learning and Resource Development team within the Information Services Department, of which the Library is a part. The fact that this initiative came from within the ALS Sciences Faculty team was more closely linked to personal interest than planned development; nevertheless, responsibility for the KAR remained within the Sciences team. The ALS Sciences team undertook training, answered queries, and produced guidance while the Collections Management metadata team checked and reviewed entries in the KAR. No additional posts were created and no additional staff resources were allocated.
Initially the KAR’s function was as a register of University outputs because no such central register existed. The deposit of full text was encouraged but there was no specific advocacy for Open Access. Until 2012, an ad hoc approach to Open Access was taken; use of the repository was down to the preferences of individual researchers or schools.
1.2. The Changing Open Access Policies in the UK
Open Access policy in the UK has been changing at a considerable rate. This stemmed the Finch report [1] published in June 2012 recommending a policy to support Open Access publishing, which was then outlined in a government policy paper published in July 2012 [2]. The policy paper highlighted the government’s intention to increase the number of taxpayer-funded research papers freely available to the public. The policy has been encouraged through both HEFCE (Higher Education Funding Council for England, superseded by the Office for Students and Research England on 1 April 2018) [3] (assessed through the REF (Research Excellence Framework)2) and major funders such as RCUK (Research Councils UK, superseded by UK Research and Innovation, 1 April 2018) [4] and Wellcome [5].
The effect of these policies was for the University of Kent to publish its “Open Access Policy” [6] which was ratified in its original form in 2013. This policy stated that:
“The University requires that all research publications produced by its staff as part of their employment by the University are registered in the KAR (the Kent Academic Repository: http://kar.kent.ac.uk/) and, where allowed by the publisher, that a ‘full text’ be deposited at the same time or as soon as permitted.”
This change in policy, with enforced compliance for REF inclusion and research funding eligibility, alongside an increasingly complex administrative burden, as publisher and funder policies differed on licensing, embargos, method, place of archiving and availability, and technical intricacies on the version that could be made available placed an unsustainable burden on an already overstretched team.
1.3. The Problem
This pace of change and new funder requirements led to Open Access becoming increasingly important to business objectives at Kent. Although the library was already supporting Open Access, this was not always clear to researchers or senior management. It was necessary to raise awareness of the ways in which the library and other professional services departments could assist. The University Plan 2015–2020 (https://www.kent.ac.uk/about/plan/) later set out its key objectives within three specific areas: research, education, and engagement. With the institutional objectives specified, clarifying the library contribution to each strand was key. Running alongside this was a desire to provide specialist support, so that researchers could concentrate on original research and the administrative burden for academics would be reduced.
This pace of change and new funder requirements led to Open Access becoming increasingly important to business objectives at Kent. Although the library was already supporting Open Access, this was not always clear to researchers or senior management. It was necessary to raise awareness of the ways in which the library and other professional services departments could assist. The University Plan 2015–2020 (https://www.kent.ac.uk/about/plan/) later set out its key objectives within three specific areas: research, education, and engagement. With the institutional objectives specified, clarifying the library contribution to each strand was key. Running alongside this was a desire to provide specialist support, so that researchers could concentrate on original research and the administrative burden for academics would be reduced.
The KAR and the work that a limited engagement with Open Access entailed had been added into the ALS Sciences team’s and the metadata team’s duties. No additional staff resources were available and other work was not diverted elsewhere. As Open Access grew more critical to business objectives, the work demands increased. For example, deposits into the KAR increased from 2037 in 2010 to 5606 in 2015, to the extent that the metadata team were no longer able to keep up with the volume of entries requiring checking in the “Under Review” section of the KAR. With the need to demonstrate compliance to national bodies, there were requests to organise and participate in major University-wide high profile Open Access events and a need to provide web guidance and training sessions to equip researchers with the knowledge and skills to adapt to the new agenda. In order to incentivise open access to research outputs for individual researchers, in 2014 it became mandatory for staff applying for promotion at the University of Kent to ensure that all publications they wished to use in support of their application were in the KAR. This meant that the ALS Science team needed to participate in the promotions exercise and the metadata team had to manage the spike in deposits that the annual promotions exercise caused, accommodating this within their usual workload.
The University of Kent is a recipient of funds from RCUK, allowing articles arising from their funded projects to be openly accessible through the payment of Article Processing Charges (APC). This again increased the need for provision of guidance, as well as support to administer applications to use the funds and to report back to RCUK each year. The University of Kent also arranged for supplementary funds to pay for APCs for non-RCUK articles, creating a further need to establish and publish criteria for institutional APC funding. Increasingly, publishers had individual platforms to manage APCs, from dashboards to bundles, and expertise was needed to navigate the variety of systems in use.
These additional demands put undue pressure on the ALS Sciences team, and detracted from their core liaison roles, such as selecting and helping students to use library resources. It was becoming increasingly difficult to meet the Open Access research support demands and the traditional liaison role within the team of four people. There was increasing evidence that the structure was not capable of supporting Open Access adequately, as, for example, APC funds were underspent each year, indicating that awareness of the funds’ existence and purpose was low. Also, the changes made to institutional requirements meant that the team was unable to respond to demand from the research community. In 2015, this resulted in a backlog of KAR entries where the metadata had not been checked or improved. There was no time for proactive development work, and four months before HEFCE’s Open Access requirements for the Research Excellence Framework began, guidance had not been created for University of Kent staff nor had a mechanism for checking and reporting upon compliance been established. While there was much enthusiasm for Open Access to research outputs, the structure of support was plainly unsustainable.
2. The changes Made
Adjustments to the staff structure within the library, and to the way the library and other professional services departments related to each other and to researchers, were necessary to meet Open Access needs in a positive and dynamic way. These included:
- The creation of a new Research Support Post in ALS;
- Aligning staff members in ALS to the University’s strategic themes;
- Use of matrix team working [7];
- The creation of two new REF-Assisted Deposit posts;
- The establishment of an Office for Scholarly Communication (OSC) with two posts.
The new structure created a sustainable environment where the support for Open Access, and open scholarship more widely, is embedded in the Library Collections team. We are confident that this has equipped us to be in the best place possible to support Open Access as organisations such as Jisc review the ongoing transition to openly accessible research [8]. Below we set out the roles now involved in Open Access support at Kent and the benefits and challenges of such an approach.
3. The New Structure in Detail
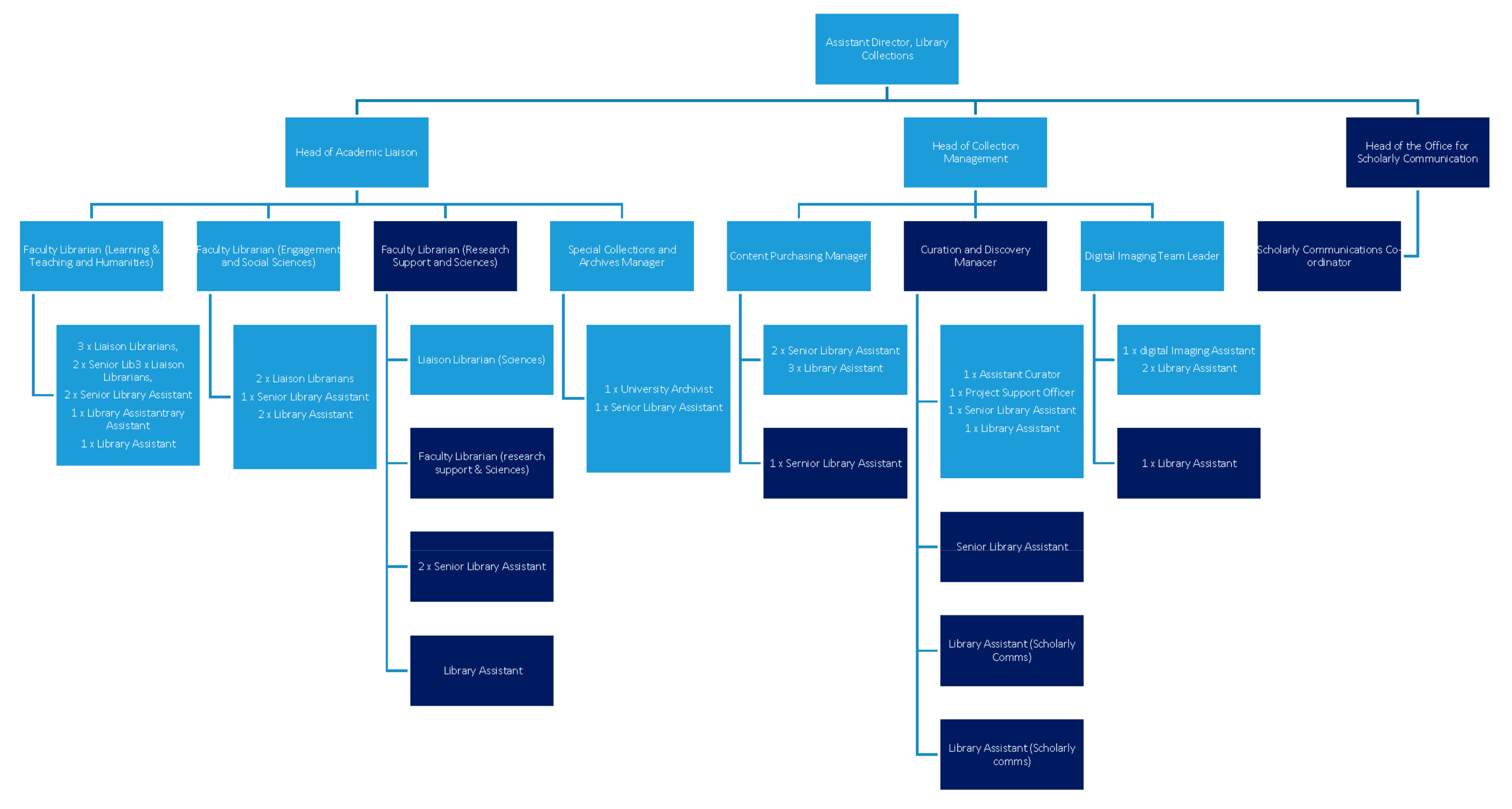
The University of Kent Library Collections team sits within the Information Services department, which is comprised of four sections: Customer Support, Library Collections, IT Development and Planning, and Administration. Library Collections manages the planning, acquisition, and provision of physical and digital learning and research resources. It is, in turn, made up of three separate teams: Academic Liaison Services, Collections Management, and the Office for Scholarly Communication (see Appendix A).
In addition to their primary team roles, many members of library collections now also have a strategic theme (Research, Education, or Engagement) within which they work.
Academic Liaison Services (ALS) manage and develop the physical and electronic content of library collections in line with the learning, teaching, and research priorities of the University. ALS works with the Academic Schools to select, provide, and maintain library resources for the University community, as well as to enable users to get the best from these resources. Key areas of service delivery are: information and digital literacy; library services for research; liaison with academic schools; collection engagement and development; the management of subject-based library budgets; and user support for all student and staff group. The provision of library services for research within ALS is outlined in more detail below.
Collections Management are responsible for acquisitions, digital resource management, and metadata management and stock processing. Within the metadata team, one senior library assistant and two library assistants are part of the research support provided within Library Collections.
The Office for Scholarly Communication is a new team within Library Collections, launched in September 2017. The Office showcases all of the research support provided across Kent to deliver a researcher-focussed service that offers support and advice across the research lifecycle. Building on the existing expertise at Kent, both within and beyond information services, the office provides support for researchers in maximising the dissemination, in the widest sense, of their work. The office supports innovative dissemination of research, identifies issues, and finds solutions for sharing the research outputs of the University more effectively, to both academic and non-academic audiences globally.
3.1. Academic Liaison Services
The 16.5 FTE (full time equivalent) posts within Academic Liaison Services consist of Liaison Librarians, Senior Library Assistants, and Library Assistants working in three teams. Each team supports one faculty (Sciences, Humanities, and Social Sciences) and is managed by a Faculty Librarian who also leads one of the University’s strategic themes, which are Education, Engagement, and Research.
3.1.1. Faculty Librarian for Sciences and Research Support
The Faculty Librarian for Sciences and Research Support line manages the four roles outlined below and provides strategic leadership for research within Library Collections, coordinating work on Open Access across all the teams by means of a research support strategy, team meetings, planning, and setting and prioritising objectives. This role also pulls library and IT support together by chairing a Research Technologies Development Group in which technological development and fixes are captured, discussed, and scheduled. The Faculty Librarian is responsible for Open Access guidance, web pages, training, enquiries, and reporting. They also ensure that colleagues within ALS are equipped with basic Open Access knowledge and feel confident when and where to refer students and staff.
This strategic role is combined with overseeing the management and development of library collections and the support for students and staff within the Faculty of Sciences.
3.1.2. Liaison Librarian (Sciences)
This librarian works with the five schools in the faculty in a more traditional academic library liaison role. They do not play a specific part in supporting Open Access.
3.1.3. Research Support Librarian
This post enabled the Liaison Librarian for Sciences to focus on the faculty and provided a clear point of contact and source of advice for the Liaison Librarians. The post leads on research data management, bibliometrics, and Open Access advocacy. The roles of the post include monitoring and evaluating changing Open Access needs and opportunities.
3.1.4. Senior Library Assistant (Sciences)
The Senior Library Assistant (Sciences) role is split 50/50 between support for the Sciences Faculty and support for research. The post requires a detailed knowledge of Open Access, and is responsible for answering enquiries and taking a lead on Kent Academic Repository training.
3.1.5. Library Assistant (Sciences)
The Library Assistant primarily supports the Liaison Librarian (Sciences) in collection development, stock management, ordering, and user support, but also has a working knowledge of the Kent Academic Repository and assists with full text requests, training, and triaging of enquiries.
3.2. Collections Management
3.2.1. Metadata Team
Within the Collections Management section, a Curation and Discovery Manager is responsible for ensuring that metadata schemas comply with industry standards, the interoperability of research support systems, and the prioritisation of non-technical development work, while a Senior Library Assistant (Digital Curation) runs daily and scheduled quality control work on the repository and supervises staff to do so. This post is also responsible for testing metadata following development; producing data for Open Access reporting; and administering the Research Technologies Development Group.
3.2.2. Content and Purchasing Team—Article Processing Charge Support
The administration of Article Processing Charges and the processing of applications to use University funds for APCs is undertaken by a Library Assistant and Senior Library Assistant in the Content Purchasing team.
3.2.3. REF-Assisted Deposit—Two Library Assistants
We developed the REF-Assisted Deposit Service in response to the changes to requirements for the Research Excellence Framework (REF) relating to publications and Open Access, which have brought increasing levels of complexity to this area of academic activity. The launch of an assisted service model provided reassurance to researchers, and the University as a whole, that outputs are eligible for the REF and reduced the administrative burden on researchers that compliance introduced. We expanded the Metadata team within Collections Management to include two posts that were specifically focussed on delivering assisted deposits into the Kent Academic Repository.
The increased capacity created by these appointments also enabled us to monitor databases and social networks for new, potentially REF-eligible research outputs that had not been included in the repository or submitted through the REF-Assisted Deposit service. This increased our compliance rates.
3.3. Office for Scholarly Communication
3.3.1. Head of the Office for Scholarly Communication
The Head of Scholarly Communication contributes to the delivery of Kent’s research strategy by maximising the impact of our research outputs to build our research profile and our reputation for research excellence. Working with the Assistant Director, Library Collections, and Director of Research Services in setting the strategic direction of scholarly communication across the University, the Head of the office leads the creation of a cohesive research support service at Kent by implementing best practice in Open Access and piloting innovative processes and technologies.
3.3.2. Scholarly Communications Coordinator
The initial focus of the role was the design, introduction, development, and management of the mediated deposit service for the university’s institutional repository (KAR), which now forms part of the Curation and Metadata team. Following the successful launch of this service, the role broadened out to include dedicated support to scholarly communications to ensure the smooth running of the office of Scholarly Communication’s service. The OSC coordinator works closely with the Research Support Team to continue to improve the current provision for Open Access and Research Data Management as well as to provide information, guidance, and support for dissemination through academic and non-academic outlets, social media, alternative publishing platforms, specialist output, and other related activities.
4. How does This Compare to Elsewhere?
A systematic review of emerging roles for librarians illustrates that support for Open Access was not a role under consideration in articles written between 2000 and 2014 [9]. Moreover, while there are plenty of later surveys that indicate a need to address how libraries support researchers [10,11], few of these link roles specifically to Open Access. Lara’s survey of librarians’ opinions of the role they should play in the management of Open Access found that there was agreement that education and advocacy of Open Access should be a vital role for librarians [12]. RLUK’s survey into the role and skills of librarians required to support the needs of researchers [13] revealed that 22% of the respondents believed that it was essential for their Subject Librarians to have the “ability to advise on current trends, best practice, and available options in research publication and dissemination methods and models nationally and internationally, including scholarly communication and open access publishing” [13] (p. 101). Sixty percent stated that this knowledge would be essential by 2017 [13] (p. 101). Knowledge to support researchers in complying with the various mandates of funders, including Open Access requirements, was identified as one of the most significant skills gaps [13] (p. 43). However, these attitude surveys do not compare specific approaches or staff structures in libraries in relation to Open Access. DeGroff provided examples of Open Access good practice across institutions in the UK [14], but this pre-dated the start of HEFCE’s Open Access requirements for the REF. Blatchford et al. [15] summarised the different approaches to addressing research support: some libraries have completely restructured to create dedicated research support teams, while some have a more dispersed model. However, again Open Access roles were not explicitly discussed. It is therefore difficult to evaluate the approach at the University of Kent against those adopted elsewhere in the UK since 2016. The Open Access survey commissioned by HEFCE, JISC, the Wellcome Trust, and RCUK, due to be published in spring 2018, addresses staff costs associated with Open Access and so may provide some of this missing information [16].
5. Benefits of the New Structure
5.1. Specialist Expertise in Open Access
A key benefit of this way of working with research support spread across a wide range of teams is that each individual brings a specialist perspective to an issue. The role holders involved in Open Access support within Library Collections each have a primary area of expertise, which they bring to their support for Open Access. An example of the benefits of this is that, in our recently established data repository, we have both expertise on the sector-wide standards for research data storage from the Research Support Librarian and on the underlying metadata needs from the Curation and Discovery Manager. The current role holders are from a wide variety of backgrounds, including administration, publishing, academic libraries, archives, and research support. This variety of perspectives and knowledge means that new development and processes in supporting Open Access are applicable beyond the immediate requirements of the REF and funder compliance.
5.2. Resilience Across the Support for Open Access
Whilst each role holder brings a specialist knowledge to the support for Open Access, the range of people involved also ensures that Open Access support is embedded across all relevant teams in Library Collections. Whilst there are key leads for research support within the teams, the research leads also ensure that other members of their primary team are aware of key information and where to access support on issues such as funder compliance or the REF deposit. This means that, without having to know the specific requirements of licensing or embargos for a particular funder, any liaison librarian would be confident in providing basic information or referring researchers to the ways of accessing this specialist support. This resilience is also shown in the lack of backlog for KAR entries—the peaks in demand for support, for example, around promotions time, are less onerous. This is due to both the higher proactive rate of the inclusion of publications and the wider team of people able to respond to queries at busy times.
5.3. Making Open Access Easy for Researchers
With such a large and diverse team, it is easy for researchers to access the Open Access support that they need—it is very rare that no one in the team would be available to answer queries, and members of the research support team are all confident in answering most of the queries that researchers have.
It has been a key aim to make Open Access compliance as administratively simple as possible for researchers, and the large team has been essential to this—with one contact email for all research support and a team that is nearly always available within office hours, this has been very successful. In particular, feedback on the REF-assisted deposit has been overwhelmingly positive:
“In my view, the REF-assisted deposit service has been extremely useful for colleagues in the school. The service is efficiently operated and the KAR staff are quick to answer queries. Because the service is provided centrally, it provides peace of mind that the item has been uploaded accurately and in accordance with REF requirements.”
“It was a very helpful and reassuring service!”
“I personally have found the REF-assisted deposit service extremely useful in my role. It certainly speeds up the process when having to deposit multiple papers on the KAR, and I believe the service is used by many researchers in our school.”
As these changes have been introduced, we have seen our APC funds move from a substantial annual underspend to spending our allocation (£95,000 from RCUK; £85,000 from the University). A single point of contact by email has meant that enquiries are now handled efficiently and effectively, and we have seen an increasing interaction with researchers. The team answered 3400 enquiries in 2016 and over 5000 in 2017.
The additional expertise and capacity afforded by this revised structure has also meant that we are able to offer proactive support. The REF-assisted deposit team check Scopus, Springer, Ebsco, ProQuest, Wiley, T&F, and Sage for Kent researchers outputs to ensure that they are also appearing in the KAR and are REF-compliant. Since June 2017, they have contacted researchers regarding 257 publications. This marks a change in support for Open Access, where the support is approaching researchers, rather than responding to approaches from researchers.
Focus on Open Access to date has been on articles (following the REF and funder requirements), but our increased specialism and capacity has enabled us to look at supporting other forms of outputs to be openly accessible. Examples of this include making funding available for openly accessible books, support for data sharing with a new data repository, and a project to look at supporting non-textual or non-digital outputs.
6. Challenges of the New Structure
6.1. Competing Time Demands
One of the drawbacks of matrix working with roles aligned to Academic Schools and strategic themes is the potential for staff to feel pulled in several different directions. There is a risk that priorities become unclear and that people grow anxious that they are devoting too much time and weight to one aspect of their job and not enough to another. This can lead to a perpetual feeling of guilt and dissatisfaction. This risk has been minimised through careful planning, and the setting and reviewing of short- and long-term objectives, alongside annual appraisals and regular one-to-one meetings with line managers.
6.2. Ownership, Decisions, and Reaction Time
Because many staff roles play a part in Open Access, “ownership” of particular issues is not always immediately clear. Problems and development suggestions sometimes need unpicking in order to define responsibility for taking forward actions. For example, we do not have a designated Repository Manager for the Kent Academic Repository. This can increase the time it takes to react to situations. A departmental Research Technologies Development Group helps with this and allows for the escalation of issues. The structure also means that issues are always assessed from multiple angles. This prevents one viewpoint from becoming dominant.
6.3. Communication
The involvement of many people in supporting Open Access means that good communication is vital. However, the need to discuss items and ideas with multiple people could start feel like an impediment and may not suit all personalities. Decisions and actions taken without reference to other members of the team who support Open Access can lead to misunderstanding and duplication of effort. Given that the Open Access environment is a complex one, shared understanding is essential. Regular team meetings, Sharepoint, wikis, and online notices have helped with this.
7. Conclusions
It is interesting that thoughts and predictions expressed in RLUK’s 2012 survey Re-Skilling for research reflect the changes we have seen [17]:
“We will need teamwork to cover all these new roles”.[17] (p. 108)
“All of this is a big change and very important for the whole library—it is not just about Subject Librarians—it is really about whole structures, a library wide approach”.[17] (p. 108)
“Subject Librarians cannot be expert in themselves in each new capability, but knowing when to call in a colleague…will be key to the new liaison role. Just as researchers are often working in teams to leverage compatible expertise, liaison librarians will need to be team builders among library experts where this advances client research”.[17] (p. 109)
Response from our researchers has been positive. The volume of items deposited (1627 deposits in 2007 increasing to 4440 in 2017), the number of enquiries received and dealt with, the take up of APC funds, our levels of Open Access compliance, and the security of the shared specialist knowledge and “trust” approach among our librarians indicate that our approach is successful. We have been able to develop our support model and respond in a timely and effective manner to internal needs. The new model also engages professional services departments across the institution, embedding Open Access as an agenda beyond the library.
Additionally, the new structure has given us the ability to respond proactively to changes in the open scholarship environment globally, moving beyond a compliance agenda to support for openly accessible research outputs more broadly.
On the whole, the benefits of our hybrid matrix working model to support Open Access outweigh the challenges, but time and care is being dedicated to planning and managing the model to keep it this way. However, a more thorough and periodic evaluation with agreed benchmarks would be beneficial.
Acknowledgments
We acknowledge the very helpful feedback received through the peer review process, and would like to thank the reviewers for their time and suggestions. We would also like to thank Justine Rush and Trudy Turner for their ongoing support and specifically for feedback given on this article.
Author Contributions
Both authors co-wrote this article. We prepared the original draft, and reviewed & edited it in line with feedback.
Conflicts of Interest
The authors declare no conflict of interest.
Appendix A
Figure A1.
Library Collections—Organisational chart highlighting those involved in Open Access (dark blue).
Figure A1.
Library Collections—Organisational chart highlighting those involved in Open Access (dark blue).

References
- Finch, J. Accessibility, Sustainability, Excellence: How to Expand Access to Research Publications Report of the Working Group on Expanding Access to Published Research Findings. 2012. Available online: https://www.acu.ac.uk/research-information-network/finch-report-final (accessed on 26 March 2018).
- Department for Business, Innovation and Skills. Accessibility, Sustainability, Excellence: How to Expand Access to Research Publications’ Finch Group Report: Government Response on Open Access. 2013. Available online: https://www.gov.uk/government/publications/letter-to-dame-janet-finch-on-the-government-response-to-the-finch-group-report-accessibility-sustainability-excellence-how-to-expand-access-to-research-publications (accessed on 26 March 2018).
- Higher Education Funding Council for England. Policy for Open Access in the next Research Excellence Framework: Updated November 2016. 2016. Available online: http://www.hefce.ac.uk/pubs/year/2016/201635/ (accessed on 26 March 2018).
- Research Councils UK. RCUK Policy on Open Access. 2013. Available online: http://www.rcuk.ac.uk/documents/documents/rcukopenaccesspolicy-pdf/ (accessed on 26 March 2018).
- Wellcome. Open Access Policy. Available online: https://wellcome.ac.uk/funding/managing-grant/open-access-policy (accessed on 26 March 2018).
- University of Kent. Open Access Policy. 2013. Available online: Https://www.kent.ac.uk/library/research/docs/Kent%20Open%20Access%20policy.pdf (accessed on 26 March 2018).
- Galbraith, J. Matrix Organization Designs: How to combine functional and project forms. Bus. Horiz. 1971, 14, 29–40. [Google Scholar] [CrossRef]
- Japanese Industrial Standards Committee (JISC). Supporting the Transition to Open Access. Available online: https://www.jisc-collections.ac.uk/About-JISC-Collections/Supporting-transition-to-Open-Access/ (accessed on 26 March 2018).
- Vassilakaki, E.; Moniarou-Papaconstantinou, V. A systematic literature review informing library and information professionals’ emerging roles. New Libr. World 2015, 116, 37–66. [Google Scholar] [CrossRef]
- Kennan, M.; Corrall, S.; Afzal, W. “Making space” in practice and education: Research support services in academic libraries. Libr. Manag. 2014, 35, 666–683. [Google Scholar] [CrossRef]
- Saunders, L. Academic libraries’ strategic plans: Top trends and under-recognized areas. J. Acad. Libr. 2015, 41, 285–291. [Google Scholar] [CrossRef]
- Lara, K. The library’s role in the management and funding of open access publishing. Learn. Publ. 2015, 28, 4–8. [Google Scholar] [CrossRef]
- Auckland, M. Re-skilling for Research: An Investigation into the Role and Skills of Subject and Liaison Librarians Required to Effectively Support the Evolving Information Needs of Researchers. Research Libraries UK. 2012. Available online: http://www.rluk.ac.uk/wp-content/uploads/2014/02/RLUK-Re-skilling.pdf (accessed on 26 March 2018).
- DeGroff, H. Preparing for the Research Excellence Framework: Examples of Open Access Good Practice across the United Kingdom. Ser. Libr. 2016, 71, 96–111. [Google Scholar] [CrossRef]
- Blatchford, B.; Borwick, C.; Glen, S.; Hall, B.; Harding, A.; Hilliar, M.A.; Oakley, S. Librarians supporting research in Wales: Collaborative staff development and capacity building. Sconul Focus 2016, 67, 37–42. [Google Scholar]
- Higher Education Funding Council for England. Open Access Survey. 2018. Available online: http://www.hefce.ac.uk/rsrch/oa/survey/ (accessed on 26 March 2018).
- Brewerton, A. Re-skilling for research: Investigating the needs of researchers and how library staff can best support them. New Rev. Acad. Libr. 2012, 18, 96–110. [Google Scholar] [CrossRef]
| 1 | Matrix management is a technique of managing an organisation through a series of dual-reporting relationships instead of a single linear management structure. At Kent, within the library, this is achieve through roles having both a faculty (Sciences, Humanities, Social Sciences) and thematic (Education, Engagement, Research) responsibility. |
| 2 | The REF is a process of expert review undertaken by the UK higher education funding bodies, which assesses the quality of research outputs, their impact beyond academia, and the environment that supports research at each institution. The previous cycle was REF2014; the next will be REF2021. |
© 2018 by the authors. Licensee MDPI, Basel, Switzerland. This article is an open access article distributed under the terms and conditions of the Creative Commons Attribution (CC BY) license (http://creativecommons.org/licenses/by/4.0/).