Advances in Deep Brain Imaging with Quantum Dots: Structural, Functional, and Disease-Specific Roles
Abstract
1. Introduction
2. Advances in Structural Brain Imaging Using Quantum Dots
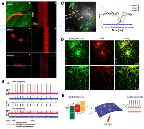
3. Exploring Functional Brain Imaging with Quantum Dots

4. Synthesis Mechanisms of Quantum Dots for Enhanced Multiphoton Imaging

| Material/Structure | Synthetic Approach/Modifications | PL QY (%) | Application | Toxicity | Ref. |
|---|---|---|---|---|---|
| CdSe/ZnS QDs | Hot injection (CdSe Core/ZnS shell) | 31 | In vivo MPM, deep vasculature imaging | Harvested kidney, lung, spleen, liver, heart, and brain showed no inflammation or abnormalities. Biochemical analysis showed no significant alterations in biomarkers and normal liver and kidney function was observed | [26] |
| CdSe/CdS/ZnS QDs | Hot injection (started with CdSe/CdS QD, added ZnS shell, further modified through band-gap engineering techniques, PEGylated) | 59.6 | |||
| CdTe QDs | Hot injection and successive ion layer absorption (SILAR), | 4.35 | In vivo MPM vasculature imaging | PEGylated CdTe/CdSe/ZnS QDs evaluated with CCK-8 method. Harvested organs showed no inflammation. Biochemical analysis of blood 14 days after showed no significant alterations. Normal kidney and liver function was observed. | [36] |
| CdTe/CdSe QDs | Hot injection and successive ion layer absorption (SILAR) | 23.4 | |||
| CdTe/CdSe/ZnS QDs | Hot injection and successive ion layer absorption (SILAR), PEGylated | 24.6 | |||
| Qtracker 655 QDs | Commercial (CdSe Core/ZnS shell, PEGylated) | >54 | In vivo structural MPM imaging | NA | [37] |
| Qtracker 800 QDs | Commercial (CdSe Core/ZnS shell, PEGylated) | >26 | In vivo structural MPM imaging | NA | [37] |
| AISe@ZnS QDs | Aqueous synthesis/Ag-In-Se core with Zn shell. PEGylated | 21.3 | In vitro and in vivo TBI imaging and monitoring | No significant differences in any biochemical parameter, signs of inflammation, or abnormal cell abnormalities over 2 weeks after injection. | [76] |
| AlSe@ZnS:Al QDs | Aqueous synthesis/AISe@ZnS with Al doping. PEGylated | 21.0 | |||
| Mn-doped Ag2Te QDs | Engineered QD-based single atom catalyst with nucleation and growth of Mn/QDs at high temperatures | 4.02 | In vivo image-guided therapy of BBB after TBI | No obvious hemolysis, cytotoxicity, or acute injury to major organs. | [77] |
| Asparagine-glycine-arginine peptides based CD13 QDs | Biotinylated NGR peptides mixed with avidin-PEG-CdSe/ZnQDs | NA | In vivo and in vitro target CD13-overexpressing glioma and tumor vasculature imaging | Major organs were harvested after both 3 days and 4 weeks. No significant changes were seen in QD injection. | [78] |
| Qdot ITK Amino (PEG) QDs | Commercial | NA | In vivo targeting glioma cells for imaging | NA | [79] |
| Graphene conjugated neuroprotective peptide glycine-proline-glutamate (GQDG) | Conjunction of GQDs and GPE with EDC/NHS coupling reactions | NA | Treatment for AD (treatment for memory deficits) | NA | [80] |
| Graphene QDs (GQDs) | Solvothermal method | 11.4 | Imaging | NA | [81] |
| Graphene QDs with tramiprostate (GQD-T) | Covalently bound GQDs with tramiprosate using EDC/NHS coupling reaction | NA | Treatment of AD by inhibiting Aβ42 aggregation and decreasing cytotoxicity of Aβ1-42 | GQD-T significantly reduced Aβ-induced cytotoxicity. | [82] |
5. Quantum Dots in the Study, Diagnosis, and Treatment of Neurological Pathologies and Diseases

6. Conclusions
Funding
Acknowledgments
Conflicts of Interest
References
- Xu, C.; Zipfel, W.; Shear, J.B.; Williams, R.M.; Webb, W. Multiphoton fluorescence excitation: New spectral windows for biological nonlinear microscopy. Proc. Natl. Acad. Sci. USA 1996, 93, 10763–10768. [Google Scholar] [CrossRef] [PubMed]
- Vellekoop, I.M.; Mosk, A.P. Focusing coherent light through opaque strongly scattering media. Opt. Lett. 2007, 32, 2309–2311. [Google Scholar] [CrossRef] [PubMed]
- Horton, N.G.; Wang, K.; Kobat, D.; Clark, C.G.; Wise, F.; Schaffer, C.; Xu, C. In vivo three-photon microscopy of subcortical structures within an intact mouse brain. Nat. Photonics 2013, 7, 205–209. [Google Scholar] [CrossRef] [PubMed]
- Boyd, R. Nonlienar Optics; Academic Press: Cambridge, MA, USA, 2008; Volume 3. [Google Scholar]
- Wang, T.; Ouzounov, D.; Wu, C.; Horton, N.; Zhang, B.; Wu, C.; Zhang, Y.; Schnitzer, M.; Xu, C. Three-photon imaging of mouse brain structure and function through the intact skull. Nat. Methods 2018, 15, 789–792. [Google Scholar] [CrossRef]
- Beer, A. Bestimmung der Absorption des rothen Lichts in farbigen Flussigkeiten. Annu. Phys. 1852, 162, 78–88. [Google Scholar] [CrossRef]
- Lambert, J.H. Photometria Siva de Mensura et Gradibus Luminis, Coloum et Umbrae; Nabu Press: New York, NY, USA, 1760. [Google Scholar]
- Izatt, J.A.; Hee, M.; Owen, G.; Swanson, E.; Fujimoto, J. Optical coherence microscopy in scattering media. Opt. Lett. 1994, 19, 590–592. [Google Scholar] [CrossRef]
- Shi, L.; Sordillo, L.; Rodriguez-Contreras, A.; Alfano, R. Transmission in near-infrared optical windows for deep brain imaging. J. Biophotonics 2016, 9, 38–43. [Google Scholar] [CrossRef]
- Akbari, N.; Rebec, M.; Xia, F.; Xu, C. Imaging deeper than the transport mean free path with multiphoton microscopy. Biomed. Opt. Express 2022, 13, 452–463. [Google Scholar] [CrossRef]
- Denk, W.; Strickler, J.H.; Webb, W.W. Two photon laser scannign fluorescence microscopy. Science 1990, 248, 73–76. [Google Scholar] [CrossRef]
- Theer, P.; Denk, W. On the Fundamental Imaging-depth Limit in Two Photon Microscopy. J. Opt. Soc. 2006, 23, 3139–3149. [Google Scholar] [CrossRef]
- Xiao, Y.; Deng, P.; Zhao, Y.; Yang, S.; Li, B. Three-photon excited fluorescence imaging in neuroscience: From principles to applications. Front. Neurosci. 2023, 17, 1085682. [Google Scholar] [CrossRef] [PubMed]
- Yildirim, M.; Sugihara, H.; So, P.; Sur, M. Functional imaging of visual cortical layers and subplate in awake mice with optimized three-photon microscopy. Nat. Commun. 2019, 10, 177. [Google Scholar] [CrossRef] [PubMed]
- Yildirim, M.; Delepine, C.; Feldman, D.; Pham, V.; Chou, S.; Ip, J.; Nott, A.; Tsai, L.; Ming, G.L.; So, P.; et al. Label-free three-photon imaging of intact human cerebral organoids for tracking early events in brain development and deficits in Rett syndrome. Elife 2022, 11, e78079. [Google Scholar] [CrossRef]
- Yildirim, M.; Hu, M.; Le, N.; Sugihara, H.; So, P.; Sur, M. Quantitative third-harmonic generation imaging of mouse visual cortex areas reveals correlations between functional maps and structural substrates. Biomed. Opt. Express 2020, 11, 5650–5673. [Google Scholar] [CrossRef]
- Drobizhev, M.; Tillo, S.; Makarov, N.; Hughes, T.; Rebane, A. Absolute two-photon absorption spectra and two-photon brightness of orange and red fluorescent proteins. J. Phys. Chem. B 2009, 113, 855–859. [Google Scholar] [CrossRef]
- Turcotte, R.; Liang, Y.; Ji, N. Adaptive optical versus spherical aberration corrections for in vivo brain imaging. Biomed. Opt. Express 2017, 8, 3891–3902. [Google Scholar] [CrossRef]
- Ji, N. Adaptive optical fluorescence microscopy. Nat. Methods 2017, 14, 374–380. [Google Scholar] [CrossRef]
- Sinefeld, D.; Xia, F.; Wang, M.; Wang, T.; Wu, C.; Yang, X.; Paudel, H.; Ouzounov, D.; Bifano, T.; Xu, C. Three-Photon Adaptive Optics for Mouse Brain Imaging. Front. Neurosci. 2022, 16, 880859. [Google Scholar] [CrossRef]
- Sinefeld, D.; Paudel, H.; Ouzounov, D.; Bifano, T.; Xu, C. Adaptive optics in multiphoton microscopy: Comparison of two, three and four photon fluorescence. Opt. Express 2015, 23, 31472–31483. [Google Scholar] [CrossRef]
- Streich, L.; Boffi, J.C.; Wang, L.; Alhalashe, K.; Barbieri, M.; Rehm, R.; Deivasigamani, S.; Gross, C.; Agarwal, A.; Prevedel, R. High-resolution structural and functional deep brain imaging using adaptive optics three-photon microscopy. Nat. Methods 2021, 18, 1253–1258. [Google Scholar] [CrossRef]
- Wang, K.; Sun, W.; Richie, C.; Harvey, B.; Betzig, E.; Ji, N. Direct wavefront sensing for high-resolution in vivo imaging in scattering tissue. Nat. Commun. 2015, 6, 7276. [Google Scholar] [CrossRef] [PubMed]
- Tong, S.; Zhong, J.; Chen, X.; Deng, X.; Huang, J.; Zhang, Y.; Qin, M.; Cheng, H.; Zhang, W.; Zheng, L.; et al. In Vivo Deep-Brain 3- and 4-Photon Fluorescence Imaging of Subcortical Structures Labeled by Quantum Dots Excited at the 2200 nm Window. ACS Nano 2023, 17, 3686–3695. [Google Scholar] [CrossRef] [PubMed]
- Liu, H.; Deng, X.; Tong, S.; He, C.; Cheng, H.; Zhuang, Z.; Gan, M.; Li, J.; Xie, W.; Qiu, P.; et al. In Vivo Deep-Brain Structural and Hemodynamic Multiphoton Microscopy Enabled by Quantum Dots. Nano Lett. 2019, 19, 5260–5265. [Google Scholar] [CrossRef]
- Wang, F.; He, M.; Huang, B.; Tang, T.; Liu, F.; Cui, R.; Qian, J.; Zhang, M.; Sun, T. Band Gap Engineering Improves Three-Photon Luminescence of Quantum Dots for Deep Brain Imaging. Anal. Chem. 2023, 95, 10947–10956. [Google Scholar] [CrossRef]
- Yang, P.; Wang, S.; Murase, N. Near-infrared emitting CdTe0.5Se0.5/Cd0.5Zn0.5S quantum dots: Synthesis and bright luminescence. Nanoscale Res. Lett. 2012, 7, 615. [Google Scholar] [CrossRef]
- Kang, K.I.; Kepner, A.; Gaponenko, S.; Koch, S.; Hu, Y.; Peyghambarian, N. Confinement-enhanced biexciton binding energy in semiconductor quantum dots. Phys. Rev. B Condens. Matter 1993, 48, 15449–15452. [Google Scholar] [CrossRef]
- Reed, M.A.; Randall, J.; Aggarwal, R.; Matyi, R.; Moore, T.; Wetsel, A. Observation of discrete electronic states in a zero-dimensional semiconductor nanostructure. Phys. Rev. Lett. 1988, 60, 535–537. [Google Scholar] [CrossRef]
- Yu, G.T.; Luo, M.Y.; Li, H.; Chen, S.; Huang, B.; Sun, Z.J.; Cui, R.; Zhang, M. Molecular Targeting Nanoprobes with Non-Overlap Emission in the Second Near-Infrared Window for in Vivo Two-Color Colocalization of Immune Cells. ACS Nano 2019, 13, 12830–12839. [Google Scholar] [CrossRef]
- Park, J.; Dvoracek, C.; Lee, K.; Galloway, J.; Bhang, H.E.; Pomper, M.; Searson, P. CuInSe/ZnS core/shell NIR quantum dots for biomedical imaging. Small 2011, 7, 3148–3152. [Google Scholar] [CrossRef]
- Zhao, P.; Xu, Q.; Tao, J.; Jin, Z.; Pan, Y.; Yu, C.; Yu, Z. Near infrared quantum dots in biomedical applications: Current status and future perspective. Wiley Interdiscip. Rev. Nanomed. Nanobiotechnol. 2018, 10, e1483. [Google Scholar] [CrossRef]
- Ni, H.; Wang, Y.; Tang, T.; Yu, W.; Li, D.; He, M.; Chen, R.; Zhang, M.; Qian, J. Quantum Dots Assisted In Vivo Two-Photon Microscopy with NIR-II Emission. Photonics Res. 2021, 10, 189–196. [Google Scholar] [CrossRef]
- Resch-Genger, U.; Grabolle, M.; Cavaliere-Jaricot, S.; Nitschke, R.; Nann, T. Quantum dots versus organic dyes as fluorescent labels. Nat. Methods 2008, 5, 763–775. [Google Scholar] [CrossRef] [PubMed]
- Zhao, S.M.; Leach, J.; Gong, L.Y.; Ding, J.; Zheng, B.Y. Aberration corrections for free-space optical communications in atmosphere turbulence using orbital angular momentum states. Opt. Express 2012, 20, 452–461. [Google Scholar] [CrossRef]
- Yang, J.; Peng, S.; Zhao, Y.; Tang, T.; Guo, J.; Cui, R.; Sun, T.; Zhang, M. Improving Three-Photon Fluorescence of Near-Infrared Quantum Dots for Deep Brain Imaging by Suppressing Biexciton Decay. Nano Lett. 2024, 24, 6706–6713. [Google Scholar] [CrossRef]
- Zhang, K.; Chen, F.R.; Wang, L.; Hu, J. Second Near-Infrared (NIR-II) Window for Imaging-Navigated Modulation of Brain Structure and Function. Small 2023, 19, e2206044. [Google Scholar] [CrossRef]
- Tang, T.; Chang, B.; Zhang, M.; Sun, T. Nanoprobe-mediated precise imaging and therapy of glioma. Nanoscale Horiz. 2021, 6, 634–650. [Google Scholar] [CrossRef]
- Deng, X.; Xu, Z.; Zhang, Z.; Zhang, W.; Li, J.; Zheng, L.; Chen, X.; Pan, Y.; Qui, P.; Wang, D.; et al. In Vivo 3-Photon Fluorescence Imaging of Mouse Subcortical Vasculature Labeled by AIEgen Before and After Craniotomy. Adv. Funct. Mater. 2022, 32, 2205151. [Google Scholar] [CrossRef]
- Hontani, Y.; Akbari, N.; Kolkman, K.; Wu, C.; Xia, F.; Choe, K.; Wang, G.Z.; Sokolova, M.; Fetcho, J.; Xu, C. Deep-Tissue Three-Photon Fluorescence Microscopy in Intact Mouse and Zebrafish Brain. J. Vis. Exp. 2022, 179, 63213. [Google Scholar] [CrossRef]
- Hontani, Y.; Xia, F.; Xu, C. Multicolor Three-Photon Fluorescence Imaging with Single-Wavelength Excitation Deep in Mouse Brain. Sci. Adv. 2021, 7, eabf3531. [Google Scholar] [CrossRef]
- Pramanik, A.; Gates, K.; Patibandla, S.; Davis, D.; Begum, S.; Iftekhar, R.; Alamgir, S.; Paige, S.; Porter, M.; Ray, P.C. Water-Soluble and Bright Luminescent Cesium-Lead-Bromide Perovskite Quantum Dot-Polymer Composites for Tumor-Derived Exosome Imaging. ACS Appl. Bio Mater. 2019, 2, 5872–5879. [Google Scholar] [CrossRef]
- Fan, J.L.; Rivera, J.; Sun, W.; Peterson, J.; Haeberle, H.; Rubin, S.; Ji, N. High-speed volumetric two-photon fluorescence imaging of neurovascular dynamics. Nat. Commun. 2020, 11, 6020. [Google Scholar] [CrossRef] [PubMed]
- Ricard, C.; Lamasse, L.; Jaouen, A.; Rougon, G.; Debarbieux, F. Combination of an optical parametric oscillator and quantum-dots 655 to improve imaging depth of vasculature by intravital multicolor two-photon microscopy. Biomed. Opt. Express 2016, 7, 2362–2372. [Google Scholar] [CrossRef] [PubMed]
- Wang, Y.; Chen, M.; Alifu, N.; Li, S.; Qin, W.; Qin, A.; Tang, B.Z.; Qian, J. Aggregation-Induced Emission Luminogen with Deep-Red Emission for Through-Skull Three-Photon Fluorescence Imaging of Mouse. ACS Nano 2017, 11, 10452–10461. [Google Scholar] [CrossRef]
- Zhong, J.; Zhang, Y.; Chen, X.; Tong, S.; Deng, X.; Huang, J.; Li, Z.; Zhang, C.; Gao, Z.; Li, J.; et al. In vivo deep brain multiphoton fluorescence imaging emitting at NIR-I and NIR-II and excited at NIR-IV. J. Biophotonics 2024, 17, e202300422. [Google Scholar] [CrossRef]
- Li, D.; Deng; Xu, Z.; Wang, D.; Xu, G.; Zhang, P.; Qiu, P.; Xie, W.; Wang, D.; Tang, B.Z.; et al. Molecular Engineering of NIR-II AIE Luminogen Excited at 1700 nm for Ultradeep Intravital Brain Two-Photon Fluorescence Imaging. Adv. Funtional Mater. 2023, 33, 2303967. [Google Scholar] [CrossRef]
- Webb, C.X.a.W. Multiphoton Excitation of Molecular Fluorophores and Nonlinear Laser Microscopy. In Topics in Fluorescence Spectroscopy; J.L.P. Press: London, UK, 1997; pp. 471–540. [Google Scholar]
- Verant, P.; Serduc, R.; van der Sanden, B.P.J.; Remy, C.; Ricard, C.; Coles, J.A.; Vial, J.C. Subtraction method for intravital two-photon microscopy: Intraparenchymal imaging and quantification of extravasation in mouse brain cortex. J. Biomed. Opt. 2008, 13, 011002. [Google Scholar] [CrossRef][Green Version]
- Nag, O.K.; Stewart, M.; Deschamps, J.; Susumu, K.; Oh, E.; Tsytsarev, V.; Tang, Q.; Efros, A.; Vaxenburg, R.; Black, B.; et al. Quantum Dot-Peptide-Fullerene Bioconjugates for Visualization of in Vitro and in Vivo Cellular Membrane Potential. ACS Nano 2017, 11, 5598–5613. [Google Scholar] [CrossRef]
- Sakmann, B.; Edwards, F.; Konnerth, A.; Takahashi, T. Patch clamp techniques used for studying synaptic transmission in slices of mammalian brain. Q. J. Exp. Physiol. 1989, 74, 1107–1118. [Google Scholar] [CrossRef]
- Sakmann, B.; Neher, E. Patch clamp techniques for studying ionic channels in excitable membranes. Annu. Rev. Physiol. 1984, 46, 455–472. [Google Scholar] [CrossRef]
- Broussard, G.J.; Liang, R.; Tian, L. Monitoring activity in neural circuits with genetically encoded indicators. Front. Mol. Neurosci. 2014, 7, 97. [Google Scholar] [CrossRef]
- Tsytsarev, V.; Liao, L.D.; Kong, K.V.; Liu, Y.H.; Erzurumul, R.; Olivo, M.; Thakor, N.V. Recent progress in voltage-sensitive dye imaging for neuroscience. J. Nanosci. Nanotechnol. 2014, 14, 4733–4744. [Google Scholar] [CrossRef] [PubMed]
- Karatum, O., Kaleli. Electrical Stimulation of Neurons with Quantum Dots via Near-Infrared Light. ACS Nano 2022, 16, 8233–8243. [Google Scholar] [CrossRef] [PubMed]
- Marshall, J.D.; Schnitzer, M.J. Optical strategies for sensing neuronal voltage using quantum dots and other semiconductor nanocrystals. ACS Nano 2013, 7, 4601–4609. [Google Scholar] [CrossRef]
- Dombeck, D.A., Khabbaz. Large-scale neural activity with cellular resolution in awake, mobile mice. Neuron 2007, 56, 43–57. [Google Scholar] [CrossRef]
- Chen, G.; Zhang, Y.; Peng, Z.; Huang, D.; Li, C.; Wang, Q. Glutathione-capped Quantum Dots for Plasma Membrane Labeling and Membrane Potential Imaging. Nano Res. 2019, 12, 1321–1326. [Google Scholar] [CrossRef]
- Zhao, Y.; Larimer, P.; Pressler, R.; Strowbridge, B.; Burda, C. Wireless activation of neurons in brain slices using nanostructured semiconductor photoelectrodes. Angew. Chem. Int. Ed. Engl. 2009, 48, 2407–2410. [Google Scholar] [CrossRef]
- Qtracker non-targeted quantum dots for in vivo imaging. In Thermofisher; ThermoFisher: Waltham, MA, USA, 2007.
- Gil, H.M.; Price, T.; Chelani, K.; Bouillard, J.S.; Calaminus, S.; Stasiuk, G. NIR-quantum dots in biomedical imaging and their future. iScience 2021, 24, 102189. [Google Scholar] [CrossRef]
- Wegner, D.; Hildebrandt, N. Quantum dots: Bright and Versitile in vitro and in vivo fluorescence imaging biosensors. R. Soc. Chem. 2015, 44, 4792–4834. [Google Scholar] [CrossRef]
- Sonawane, G.H.; Patil, S.P.; Sonawane, S.H. Nanocomposities and Its Applications; Applications of Nanomaterials; Elsevier: Amsterdam, The Netherlands, 2018. [Google Scholar]
- Li, C.; Wu, P. Cu-doped quantum dots: A new class of near-infrared emitting fluorophores for bioanalysis and bioimaging. Luminescence 2019, 34, 782–789. [Google Scholar] [CrossRef]
- Zhang, Y.; Yang, H.; An, X.; Wang, Z.; Yang, X.; Yu, M.; Zhang, R.; Sun, Z.; Wang, Q. Controlled Synthesis of Ag(2) Te@Ag(2) S Core-Shell Quantum Dots with Enhanced and Tunable Fluorescence in the Second Near-Infrared Window. Small 2020, 16, e2001003. [Google Scholar] [CrossRef]
- Van Embden, J.; Chesman, A.; Jasieniak, J. The Heat-Up Synthesis of Collodial Nanoparticles. Chem. Mater. 2015, 27, 2246–2285. [Google Scholar] [CrossRef]
- Wei, X.; Al Muyeed, S.A.; Peart, M.R.; Sun, W.; Tansu, N.; Wierer, J.J., Jr. Room Temperature Luminescence of Passivated Ingan Quantum Dots formed by Quantum Sized Controlled Photoelectrochemical Etching. Appl. Phys. 2018, 113, 121106. [Google Scholar] [CrossRef]
- Ballou, B.; Lagerholm, C.; Ernes, L.; Bruchez, M.; Waggoner, A. Noninvasive imaging of quantum dots in mice. Bioconjug. Chem. 2004, 15, 79–86. [Google Scholar] [CrossRef]
- Daou, T.J.; Li, L.; Reiss, P.; Josserand, V.; Texier, I. Effect of poly(ethylene glycol) length on the in vivo behavior of coated quantum dots. Langmuir 2009, 25, 3040–3044. [Google Scholar] [CrossRef]
- Al-Jamal, W.T.; Al-Jamal, K.; Tian, B.; Lacerda, L.; Bomans, P.; Frederik, P.; Kostarelos, K. Lipid-quantum dot bilayer vesicles enhance tumor cell uptake and retention in vitro and in vivo. ACS Nano 2008, 2, 408–418. [Google Scholar] [CrossRef]
- Cai, W.; Shin, D.W.; Chen, K.; Gheysens, O.; Cao, Q.; Wang, S.; Gambhir, S.; Chen, X. Peptide-labeled near-infrared quantum dots for imaging tumor vasculature in living subjects. Nano Lett. 2006, 6, 669–676. [Google Scholar] [CrossRef]
- Mattheakis, L.C.; Dias, J.; Choi, Y.J.; Gong, J.; Bruchez, M.; Liu, J.; Wang, E. Optical coding of mammalian cells using semiconductor quantum dots. Anal. Biochem. 2004, 327, 200–208. [Google Scholar] [CrossRef]
- Chang, J.C.; Su, H.L.; Hsu, S.H. The use of peptide-delivery to protect human adipose-derived adult stem cells from damage caused by the internalization of quantum dots. Biomaterials 2008, 29, 925–936. [Google Scholar] [CrossRef]
- Morris, M.C.; Depollier, J.; Mary, J.; Heitz, F.; Divita, G. A peptide carrier for the delivery of biologically active proteins into mammalian cells. Nat. Biotechnol. 2001, 19, 1173–1176. [Google Scholar] [CrossRef]
- Petryayeva, E.; Algar, W.R.; Medintz, I.L. Quantum dots in bioanalysis: A review of applications across various platforms for fluorescence spectroscopy and imaging. Appl. Spectrosc. 2013, 67, 215–252. [Google Scholar] [CrossRef]
- Dorand, R.D.; Barkauskas, D.; Evans, T.; Petrosiute, A.; Huang, A. Comparison of intravital thinned skull and cranial window approaches to study CNS immunobiology in the mouse cortex. Intravital 2014, 3, e29728. [Google Scholar] [CrossRef] [PubMed]
- Lathia, J.D.; Gallagher, J.; Myers, J.; Li, M.; Vasanji, A.; McLendon, R.; Hjelmeland, A.; Juang, A.; Rich, J. Direct in vivo evidence for tumor propagation by glioblastoma cancer stem cells. PLoS ONE 2011, 6, e24807. [Google Scholar] [CrossRef] [PubMed]
- Alizadeh Nobari, S.A.; Doustvandi, M.A.; Yaghoubi, S.M.; Oskouei, S.S.; Alizadeh, E.; Nour, M.A.; Khiabani, N.A.; Baradaran, B.; Rahmati, M. Emerging Trends in Quantum Dot Based Photosensitzers for Enhanced Photodynamic Therapy in Cancer Treatment. J. Pharm. Investig. 2024. [Google Scholar] [CrossRef]
- Doustvandi, M.A.; Mohammadnejad, F.; Mansoori, B.; Tajalli, H.; Mohammadi, A.; Mokhtarzadeh, A.; Baghbani, E.; Khaze, V.; Hajiasgharzadeh, K.; Moghaddam, M.M.; et al. Photodynamic therapy using zinc phthalocyanine with low dose of diode laser combined with doxorubicin is a synergistic combination therapy for human SK-MEL-3 melanoma cells. Photodiagn. Photodyn. Ther. 2019, 28, 88–97. [Google Scholar] [CrossRef] [PubMed]
- Zhang, M.Z.; Yu, R.N.; Ma, Z.Y.; Zhao, Y.D. Targeted quantum dots fluorescence probes functionalized with aptamer and peptide for transferrin receptor on tumor cells. Nanotechnology 2012, 23, 485104. [Google Scholar] [CrossRef] [PubMed]
- Paris-Robidas, S.; Drouard, D.; Emond, V.; Parent, M.; Calon, F. Internalization of targeted quantum dots by brain capillary endothelial cells in vivo. J. Cereb. Blood Flow. Metab. 2016, 36, 731–742. [Google Scholar] [CrossRef]
- Zhao, M.X.; Zhu, B.J. The Research and Applications of Quantum Dots as Nano-Carriers for Targeted Drug Delivery and Cancer Therapy. Nanoscale Res. Lett. 2016, 11, 207. [Google Scholar] [CrossRef]
- Jiao, M.; Li, X.; Liu, H.; Yang, X.; McHugh, K.; Zheng, B.; Sun, J.; Zhang, P.; Luo, X.; Jing, L. Aqueous Grown Quantum Dots with Robust Near-Infrared Fluorescence for Integrated Traumatic Brain Injury Diagnosis and Surgical Monitoring. ACS Nano 2024, 18, 19038–19053. [Google Scholar] [CrossRef]
- Huang, B.; Tang, T.; Chen, S.H.; Li, H.; Sun, Z.J.; Zhang, M.; Cu, R. Near-infrared-IIb emitting single-atom catalyst for imaging-guided therapy of blood-brain barrier breakdown after traumatic brain injury. Nat. Commun. 2023, 14, 197. [Google Scholar] [CrossRef]
- Das, S.; Marsden, P.A. Angiogenesis in glioblastoma. N. Engl. J. Med. 2013, 369, 1561–1563. [Google Scholar] [CrossRef]
- Osswald, M.; Jung, E.; Sahm, F.; Solecki, G.; Venkataramani, V.; Blaes, J.; Weil, S.; Horstmann, H.; Wiestler, B.; Syed, M.; et al. Brain tumour cells interconnect to a functional and resistant network. Nature 2015, 528, 93–98. [Google Scholar] [CrossRef] [PubMed]
- Venkataramani, V.; Tanev, D.I.; Strahle, C.; Studier-Fischer, A.; Fankhauser, L.; Kessler, T.; Korber, C.; Kardorff, M.; Ratliff, M.; Xie, R.; et al. Glutamatergic synaptic input to glioma cells drives brain tumour progression. Nature 2019, 573, 532–538. [Google Scholar] [CrossRef] [PubMed]
- Venkataramani, V.; Yang, Y.; Schubert, M.C.; Reyhan, E.; Tetzlaff, S.K.; WiBmann, B.; Botz, M.; Soyka, S.J.; Beretta, C.A.; Pramatarov, R.L.; et al. Glioblastoma hijacks neuronal mechanisms for brain invasion. Cell 2022, 185, 2899–2917 e2831. [Google Scholar] [CrossRef]
- Schubert, M.C.; Soyka, S.J.; Tamimi, A.; Maus, E.; Schers, J.; WiBmann, N.; Reyhan, E.; Tetzlaff, S.K.; Yang, Y.; Denninger, R.; et al. Deep intravital brain tumor imaging enabled by tailored three-photon microscopy and analysis. Nat. Commun. 2024, 15, 7383. [Google Scholar] [CrossRef]
- Wen, C.J.; Zhang, L.W.; Al-Suwayeh, S.; Yen, T.C.; Fang, J.Y. Theranostic liposomes loaded with quantum dots and apomorphine for brain targeting and bioimaging. Int. J. Nanomed. 2012, 7, 1599–1611. [Google Scholar] [CrossRef]
- Huang, N.; Cheng, S.; Zhang, X.; Tian, Q.; Pi, J.; Tang, J.; Huang, Q.; Wang, F.; Chen, J.; Xie, Z.; et al. Efficacy of NGR peptide-modified PEGylated quantum dots for crossing the blood-brain barrier and targeted fluorescence imaging of glioma and tumor vasculature. Nanomedicine 2017, 13, 83–93. [Google Scholar] [CrossRef]
- Jackson, H.; Muhammad, O.; Daneshvar, H.; Nelms, J.; Popescu, A.; Vogelbaum, M.; Bruchez, M.; Toms, S.A. Quantum dots are phagocytized by macrophages and colocalize with experimental gliomas. Neurosurgery 2007, 60, 524–529; discussion 529–530. [Google Scholar] [CrossRef]
- Chakraborty, P.; Das, S.S.; Dey, A.; Chakraborty, A.; Bahatacharyya, C.; Kandimalla, R.; Mukherjee, B.; Gopalakrishnan, A.V.; Singh, S.K.; Kant, S.; et al. Quantum dots: The cutting-edge nanotheranostics in brain cancer management. J. Control Release 2022, 350, 698–715. [Google Scholar] [CrossRef]
- Fan, H.Y.; Yu, X.H.; Wang, K.; Yin, Y.J.; Tang, Y.J.; Tang, Y.L.; Liang, X.H. Graphene quantum dots (GQDs)-based nanomaterials for improving photodynamic therapy in cancer treatment. Eur. J. Med. Chem. 2019, 182, 111620. [Google Scholar] [CrossRef]
- Mansoori, B.; Mohammadi, A.; Doustvandi, M.A.; Mohammadnejad, F.; Kamari, F.; Gjerstorff, M.; Baradaran, B.; Mamblin, M. Photodynamic therapy for cancer: Role of natural products. Photodiagn. Photodyn. Ther. 2019, 26, 395–404. [Google Scholar] [CrossRef]
- Donnelly, R.F.; McCarron, P.A.; Tunney, M.M. Antifungal photodynamic therapy. Microbiol. Res. 2008, 163, 1–12. [Google Scholar] [CrossRef] [PubMed]
- Shampa Ghosh, B.S.; Sachdeva, P.; Chaudhary, V.; Rani, G.M.; Sinha, J.K. Graphene Quntum Dots as a Potential Diagnostic and Therapeutic Tool for the Management of Alzheimer’s Disease. Carbon. Lett. 2022, 32, 1381–1394. [Google Scholar] [CrossRef]
- Xiao, S.; Zhoue, D.; Luan, P.; Gu, B.; Feng, L.; Fan, S.; Liao, W.; Fang, W.; Yang, L.; Tao, E.; et al. Graphene quantum dots conjugated neuroprotective peptide improve learning and memory capability. Biomaterials 2016, 106, 98–110. [Google Scholar] [CrossRef]
- Zhu, S.; Zhang, J.; Qiao, C.; Tang, S.; Li, Y.; Yuan, W.; Li, B.; Tian, L.; Liu, F.; Hu, R.; et al. Strongly green-photoluminescent graphene quantum dots for bioimaging applications. Chem. Commun. 2011, 47, 6858–6860. [Google Scholar] [CrossRef]
- Liu, Y.; Xu, L.P.; Wang, Q.; Yang, B.; Zhang, X. Synergistic Inhibitory Effect of GQDs-Tramiprosate Covalent Binding on Amyloid Aggregation. ACS Chem. Neurosci. 2018, 9, 817–823. [Google Scholar] [CrossRef]
- Hu, Y.; Wang, X.; Niu, Y.; He, K.; Tang, M. Application of quantum dots in brain diseases and their neurotoxic mechanism. Nanoscale Adv. 2024, 6, 3733–3746. [Google Scholar] [CrossRef]
- McHugh, K.J.; Jing, L.; Behrens, A.; Jayawardena, S.; Tang, W.; Gao, M.; Langer, R.; Jaklenec, A. Biocompatible Semiconductor Quantum Dots as Cancer Imaging Agents. Adv. Mater. 2018, 30, e1706356. [Google Scholar] [CrossRef]
- Duo, Y.; Yang, Y.; Xu, T.; Zhou, R.; Wang, R.; Luo, G.; Tang, B.Z. Aggregation-induced emission: An illuminator in thebrain. Coord. Chem. Rev. 2023, 482, 215070. [Google Scholar] [CrossRef]


| Material | Classification | Preparation | MPM | Absorption Cross-Section | Surgery | Excitation Wavelength Used (nm) | Imaging Depth (μm) | Reference |
|---|---|---|---|---|---|---|---|---|
| Fluorescein | Other | Commercial | 4 | ησ4 = 10.5 × 10−16 | - | 1680 | - | [24] |
| Qtracker655 | QD | Commercial | 4 | ησ4 = 7.8 × 10−108 | Intact Skull | 2200 | 330 | [24] |
| Craniotomy | 2200 | 940 | ||||||
| Qtracker655 | QD | Commercial | 3 | ησ3 = 7.1 × 10−78.2 | Craniotomy | 1700 | 2100 | [25] |
| Commercial | 3 | - | Intact Skull | 1700 | 750 | [3] | ||
| Qtracker800 | QD | Commercial | 3 | ησ3 = 1.68 × 10−78 | Intact Skull | 2200 | 460 | [24] |
| Craniotomy | 2200 | 1060 | ||||||
| CdSe/5.8CdS/ZnS QDs | QD | Lab Modified | 3 | σ3 = 2.10 × 10−78 | Intact Skull | 1600 | 850 | [26] |
| Craniotomy | 1600 | 1550 | ||||||
| CdSe/ZnS QDs | QD | Lab Modified | 3 | σ3 = 2.0 × 10−77 | - | 1600 | - | [26] |
| CdTe QDs | QD | Lab Modified | 3 | σ3 = 2.42 × 10−77 | - | 1600 | - | [36] |
| ησ3 = 1.05 × 10−78 | ||||||||
| CdTe/CdSe QDs | QD | Lab Modified | 3 | σ3 = 6.34 × 10−77 | - | 1600 | - | [36] |
| ησ3 = 14.84 × 10−78 | ||||||||
| CdTe/CdSe/ZnS QDs | QD | Lab Modified | 3 | σ3 = 25.6 × 10−77 | Craniotomy | 1600 | 1300 | [36] |
| ησ3 = 62.98 × 10−78 | ||||||||
| DCzPDI | NP | Lab Modified | 3 | σ3 = 6.8 × 10−80 | Craniotomy | 1550 | 450 | [37] |
| DCDPP-2TPA | NP | Lab Modified | 3 | σ3 = 2.95 × 10−79 | Intact Skull | 1550 | 300 | [38] |
| Lab Modified | Craniotomy | 1550 | 785 | |||||
| MTTCM NP | NP | Lab Modified | 3 | ησ3 = 1.13 × 10−81 cm6 (s/photons)2 | Intact Skull | 1600 | 1100 | [39] |
| Craniotomy | 1660 | 1900 | [39] | |||||
| SR101 | Other | Commercial | 3 | ησ3= 9.4 × 10−83 | - | 1600 | - | [39] |
| Texas Red dextran | Other | Commercial | 3 | - | Craniotomy | 1675 | 1340 | [40] |
| 3 | σ3 = 0.97 × 10−82 | - | 1650 | - | [41] | |||
| 3 | σ3 = 11 × 10−82 cm | Craniotomy | 1340 | 1200 | [41] | |||
| 3 | ησ3 = 1.2 × 10−82 | - | 1700 | - | [25] | |||
| 3 | - | Craniotomy | 510 | 510 | [5] | |||
| mCherry | Other | Commercial | 3 | σ3 = 1.9 × 10−83 | - | 1340 | - | [41] |
| Thy1-EGFP THG | Other | Transgenic | 3 | - | Craniotomy | 1300 | 1400 | [22] |
| mCherry | Other | Commercial | 2 | σ2 = 94 | - | 640–1000 | - | [17] |
| 2 | σ2 = 25 | - | 1020–1100 | - | ||||
| DsRed2 | Other | Commercial | 2 | σ2 = 104 | - | 640–1000 | - | |
| 2 | σ2 = 96 | - | 1020–1100 | - | ||||
| PbS/CdS QD | QD | Lab Modified | 2 | - | Craniotomy | 1550 | 220 | [33] |
| - | Intact Skull | 1550 | 110 | |||||
| CsPbNr3 PQD | QD | Lab Modified | 2 | σ2 = 1.8 × 105 | - | 800 | - | [42] |
| CsPbI3 QDs | QD | Lab Modified | 2 | σ2 = 2.1 × 106 | - | 800 | - | |
| CsPbCl3 QDs | QD | Lab Modified | 2 | σ2 = 3.8 × 104 | - | 800 | - | |
| Qtracker655 | QD | Commercial | 2 | - | Craniotomy | 1050 | ~630 | [24] |
| - | 800 | ~560 | ||||||
| Texas Red dextran | Other | Commercial | 2 | - | Craniotomy | 920 | 420 | [43] |
| Units: ησ4 = cm8 (s/photons)3, ησ3 = cm6 (s/photons)2, σ3 = cm6 (s/photons)2, σ2 = cm4 (s/photons)2 | ||||||||
Disclaimer/Publisher’s Note: The statements, opinions and data contained in all publications are solely those of the individual author(s) and contributor(s) and not of MDPI and/or the editor(s). MDPI and/or the editor(s) disclaim responsibility for any injury to people or property resulting from any ideas, methods, instructions or products referred to in the content. |
© 2024 by the authors. Licensee MDPI, Basel, Switzerland. This article is an open access article distributed under the terms and conditions of the Creative Commons Attribution (CC BY) license (https://creativecommons.org/licenses/by/4.0/).
Share and Cite
Connor, T.; Weerasinghe, H.; Lathia, J.; Burda, C.; Yildirim, M. Advances in Deep Brain Imaging with Quantum Dots: Structural, Functional, and Disease-Specific Roles. Photonics 2025, 12, 3. https://doi.org/10.3390/photonics12010003
Connor T, Weerasinghe H, Lathia J, Burda C, Yildirim M. Advances in Deep Brain Imaging with Quantum Dots: Structural, Functional, and Disease-Specific Roles. Photonics. 2025; 12(1):3. https://doi.org/10.3390/photonics12010003
Chicago/Turabian StyleConnor, Tenesha, Hemal Weerasinghe, Justin Lathia, Clemens Burda, and Murat Yildirim. 2025. "Advances in Deep Brain Imaging with Quantum Dots: Structural, Functional, and Disease-Specific Roles" Photonics 12, no. 1: 3. https://doi.org/10.3390/photonics12010003
APA StyleConnor, T., Weerasinghe, H., Lathia, J., Burda, C., & Yildirim, M. (2025). Advances in Deep Brain Imaging with Quantum Dots: Structural, Functional, and Disease-Specific Roles. Photonics, 12(1), 3. https://doi.org/10.3390/photonics12010003

