Next Article in Journal
A New Method for Indoor Visible Light Imaging and Positioning Based on Single Light Source
Previous Article in Journal
Frequency and Polarization Response of Multipolar Gold Nanoantennae
 
 
Font Type:
Arial Georgia Verdana
Font Size:
Aa Aa Aa
Line Spacing:
Column Width:
Background:
Article

On-Chip Sensor Utilizing Concatenated Micro-Ring with Enhanced Temperature Invariance Using Deep Learning

Department of Physics, The American University in Cairo, New Cairo 11835, Egypt
*
Author to whom correspondence should be addressed.
Photonics 2024, 11(12), 1198; https://doi.org/10.3390/photonics11121198
Submission received: 30 October 2024 / Revised: 7 December 2024 / Accepted: 18 December 2024 / Published: 20 December 2024
(This article belongs to the Section Lasers, Light Sources and Sensors)

Abstract

An approach to measuring chemical concentrations using a slotted micro-ring resonator (sMRR) is proposed which is robust to spectral shifts caused by temperature variations. Two 1-D Convolutional Neural Network architectures, ResNet34 and VGG20, were trained for regression, achieving mean squared errors (MSEs) of 1.1251 × 10 4 and 1.2195 × 10 4 , respectively. The models predict concentrations of water, ethanol, methanol, and propanol (0–100%) from the transmission spectra of a single-ring sMRR etched in heavily doped silicon, operating in the mid-infrared range (290–310 K). Transfer learning adapted the models for datasets with different temperature ranges, analytes (e.g., butanol), and sMRR designs, achieving comparable accuracy. Variations in accuracy across these datasets are also explored.

1. Introduction

The utilization of the silicon-on-insulator (SOI) platform is extensive in the field of photonics due to its remarkable waveguiding proficiencies facilitated by the high refractive index of silicon (Si) in contrast to the low refractive index of silicon dioxide (SiO2) [1,2,3]. Moreover, SOI is highly recommended for its compatibility with complementary metal-oxide-semiconductor (CMOS) technology and ease of fabrication. Integrated photonics has garnered significant interest thanks to its versatile applications in various domains. One application in which it has shown promise is on-chip sensing, with integrated optical sensors presenting promising applications in many industries, including environmental monitoring, healthcare, and chemical analysis [4,5]. They provide several attractive features, such as immunity to electromagnetic interference, wide bandwidths, and high sensitivity [6]. Of notable use in chemical sensing are micro-ring resonators (MRR), which can be used to detect the imaginary component of the refractive index of the surrounding material for monitoring or characterization [7,8,9].
This has further progressed in the field of plasmonics, where interactions between electromagnetic waves and free electrons at metal-dielectric interfaces result in surface plasmons. Surface plasmons are coherent electron oscillations that occur at the interface between a metal and a dielectric when excited by light, leading to strong confinement of electromagnetic waves along the surface. Metals like gold and silver can exhibit negative real permittivity at specific wavelengths during propagation of surface plasmon polaritons (SPPs) [10,11]. Heavily doped semiconductors can also exhibit such low refractive indices in the IR region [12,13]. In silicon, high dopant concentrations (∼1020–1021 cm−3) allow tuning of the surface plasmon resonance (SPR) frequency from the far-infrared (FIR) to the near-infrared (NIR) range [14]. By controlling the charge density, precise control over the spectral peak of the SPR can be achieved. In the case of conventional doping levels (∼1018–1019 cm−3), the SPR frequency falls within the far-infrared (FIR) range. However, in heavily doped semiconductors(∼1020 cm−3), the SPR frequency shifts to the mid-infrared (MIR) range, and with even higher concentrations (>1021 cm−3), it can be extended to the near-infrared (NIR) range.
To achieve these high dopant concentrations in silicon, out-of-equilibrium methods such as nanosecond Laser Thermal Annealing (LTA) treatments can be employed. LTA enables the attainment of active phosphorus concentrations as high as 5 × 1020 cm−3 and in thin SOI (silicon-on-insulator) and 2 × 1021 cm−3 in bulk silicon [14]. Experimental results have demonstrated the achievement of high precision, with up to n-type dopant concentrations of 6.5 × 1020 cm−3s5 in silicon. Utilizing a doped silicon (Si) platform with plasmonic slots allows for efficient slot waveguiding at mid-infrared wavelengths. This is attractive, as the highly confined light in the narrow slot can maximize sensitivity by increasing the interaction between light and the analyte [15,16,17]. This interaction is significant as it overcomes the problem of the decaying exponential tail of the waveguide mode in the clad.
Ring resonators are commonly used in various photonic applications, including sensors, modulators, and filters [18,19]. These resonators are known for their discrete sharp resonances and practical fabrication. However, interesting phenomena emerge within the entire resonant system when two resonators are coupled at similar frequencies. One such phenomenon is Fano resonance, which occurs when wide and sharper spectral line shapes interact, resulting in a distinct and sharply defined resonance [20,21]. Another phenomenon is electromagnetically induced transparency (EIT), which arises from the interaction of differently damped resonators and leads to a narrow transparency window in the spectrum [22]. The EIT effect has garnered particular attention due to its properties being useful in various applications such as quantum information processing [23], sensitivity filtering, sensing, modulation [22,24], optical delay, slow light [25], non-linearity enhancement, and precise spectroscopy [26,27].
Additionally, the Bormann effect, which is the spatial counterpart of the EIT effect, is observed in periodic structures like photonic crystals [21,28]. The mechanism behind mode splitting in EIT can be understood in terms of interference between different energy pathways. The propagating light field interacts with multiple resonant modes of the ring resonators, resulting in a superposition of these energy pathways. This interference causes a single resonance peak to split into two peaks. By adjusting the mutual coupling, maximum mode splitting and improved notch depth can be achieved [28,29].
MRRs have also been demonstrated to detect changes in the real component in addition to the imaginary component with high sensitivity, allowing for greater specificity in distinguishing chemical media [30,31]. However, spectral shifts due to temperature changes can pose a significant challenge to accurate concentration measurements [32], as the changes to the spectra are difficult to compensate for. Some methods include optimizing the MRR path length for temperature insensitivity [32], surrounding the device in a material with low thermal conductivity [33,34], or simultaneously measuring temperature in order to actively compensate for it. These solutions may lead to other issues, such as increasing fabrication costs, increasing device footprints, reducing sensitivity in sensors, or limiting possible ring designs.
Another promising approach to tackle this problem is to use machine learning algorithms. These methods have become more and more refined, and a wide range of existing sensors have improved their performance simply by implementing them [35,36]. This is due to the ability of the algorithms to learn complex non-linear relationships between input data and the target, as well as to perform well even when working with noisy data. As a result, they have been useful in several areas where noise is a major problem, such as where the signal-to-noise ratio is high due to the low input amplitude, such as is frequently necessarily the case in medicine [37,38], imaging in poor lighting [39].
A previous study [31] employed an ensemble approach consisting of an autoencoder for noise detection, analytical data processing, and a deep neural network (DNN) to measure chemical concentrations in liquid mixtures. The autoencoder was designed to target a combination of Gaussian and Poisson noise, removing these disturbances from the resonance signals. The denoised resonances were used to calculate n and k (refractive index and extinction coefficient) based on previous analytical work by [30], and these values were subsequently fed into a fully connected DNN to determine the concentrations. The study was a proof of concept and demonstrated success in its idealized setting, using analytically generated data. However, it lacked robustness to real-world spectral variations, such as shifts and warping of the spectrum, which are common in practical sensing applications. Furthermore, while the method relied on analytically derived features, it did not utilize the full spectrum, which could introduce significantly more information to enhance predictive performance.
Convolutional Neural Networks (CNNs), in particular, have shown great potential in spectroscopy methods, especially in Raman spectroscopy [40,41]. The general trend is to perform spectral classification, with little to no regression or chemical concentration measurement [42]. In one study, Ibtehaz et al. designed a generalized machine learning method dubbed RamanNet for Raman spectra analysis [41]. They were able to draw upon four large publicly available datasets. The network’s accuracy was tested on those same datasets, and performance varied. On the worst performing dataset, it achieved 91% while going as high as 99% for the best. Another study used more standard neural network architectures [40], including FCN, ResNet, and Inception networks. The main focus of the study was detecting pesticides, and all networks performed well, with test accuracies ranging from 93.75% to 97%.
Using transfer learning, they were able to further improve their results as well, with improvements of 6%, 2%, and 3% to the CNN, Resnet, and Inception network, respectively.
While all models can benefit from the use of transfer learning [43], it is noteworthy because it opens up benefits in addition to improved performance. The first of these is that it allows for models to be trained on available data before being adapted to work with similar datasets. These datasets may be smaller, and the transfer learning has a significantly reduced computational cost compared to the initial training, which can be a significant barrier depending on the model’s size. In the context of spectroscopy, transfer learning has the potential to enable accurate and efficient analysis of complex chemical compounds with small training datasets [40], which can be particularly useful for chemical sensing in real-world settings, where the availability of labeled data is often limited or expensive to obtain.
In this paper, we propose an approach to chemical concentration measurement using MRRs that is robust to spectral shifts due to temperature changes, with further benefits such as noise tolerance. We trained two CNN architectures, a custom ResNet34 and VGG20, using simulated data from Lumerical’s FDTD [44]. The models were trained on a single-ring slot MRR (sMRR) based on heavily doped silicon (5 × 1020 cm3) within the temperature range of 290–310 K, measuring the concentration of water, ethanol, methanol, and propanol in an analyte over the mid-infrared wavelength range of 3.75–6 µm. We also use transfer learning to adapt the models to work on four smaller datasets, one outside the original temperature range between 310 and 320 K and the other with a modified set of chemicals, replacing the methanol with butanol. The other two instead used spectra obtained from different device designs, one generated from synchronized non-concentric rings and the other from multi-resonant non-concentric rings. The results showed that both models performed well on the initial dataset, with the ResNet performing slightly better, but the VGG significantly outperformed it after transfer learning. Overall, we show that transfer learning was effective in adapting the models to the smaller datasets and provide insight into how well the models can adapt to new datasets and devices.

2. Model Development

2.1. Background

This section goes over the development of the machine learning models for this study but will begin with a brief overview of machine learning. As mentioned in the introduction, machine learning has shown rapidly growing popularity and development within the last decade. Neural networks are especially prevalent, dominating the field due to their ability to learn complex patterns in data and a wide array of specialized variations. The components of neural networks are various types of layers along which data from previous layers is fed. Many modern neural networks may use tens to hundreds of different kinds of layers, the arrangement of which is called the architecture of the network.
However, the models cannot immediately solve problems and must first learn to adapt to the data. A popular method used by all the aforementioned studies is supervised learning, in which the model is repeatedly fed data and iterates its parameters to optimize its performance against actual outputs. This is usually performed through algorithms such as gradient descent, where the gradient of the loss (a measure of error) is calculated, and the model updates its parameters to descend the gradient towards a minimum, eventually converging at an accurate set of parameters.
This process can be time-consuming for larger, deeper models, and large datasets are necessary to prevent the model from over-fitting to the training data; in other words, they may ensure the model can accurately represent the full range of values of the target function. However, this is not necessarily the case in transfer learning, in which a model trained on a similar problem is retrained on a different dataset. This is because the model leverages its existing “knowledge” of a larger dataset and only moderately fine-tunes its parameters to fit the new data.
Time series classification methods (TSCMs) are generally employed for one-dimensional data, as in spectroscopy. A review of deep learning methods for time series classification compared several popular neural network architectures on 12 publicly available datasets and found that convolutional neural networks, or networks primarily composed of convolutional layers, generally performed best [43]. Of these, the architectures that stood out were residual networks (ResNet), fully connected networks (FCN), and encoders. The Resnet out-preformed these in all but one dataset, where the FCN showed the best accuracy. This agrees with the results of the aforementioned spectroscopy methods, which all made use of CNN [40,41,42], mainly customized ResNets.
Convolutional layers apply convolutional operations to input data, using filters to detect spatial patterns within the data. These filters “stride” across the data at a set step size, introducing spatial hierarchies and capturing local features of the data. These are often combined with pooling layers to reduce the spatial dimensions of the data to improve computational efficiency. They are also frequently combined with batch normalization layers, which scale inputs to prevent the loss gradient from vanishing or exploding to high values. Furthermore, like most neural networks, they employ activation layers, which introduce non-linearity to the network by applying an activation function to the previous layer.
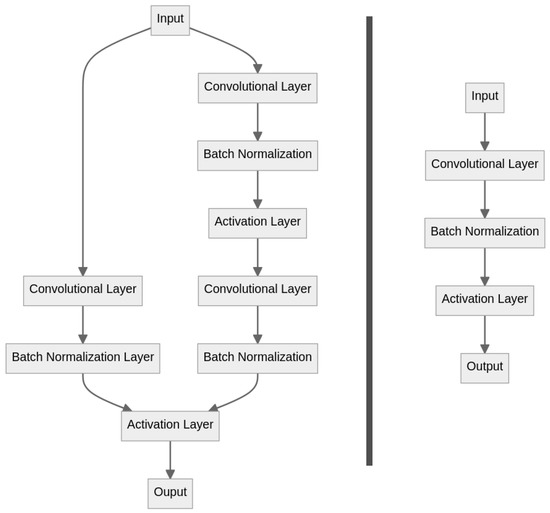
This study uses two such CNNs. The first is a Residual Network (ResNet), a deep neural network architecture that has revolutionized the field of computer vision by enabling the training of extremely deep networks effectively. The critical innovation in Residual Networks is residual blocks, which incorporate skip connections or shortcut connections, as shown in Figure 1. These residual blocks allow the network to learn residual mappings, making it easier to train deep networks without suffering from vanishing gradients. ResNets are composed of multiple residual blocks feeding into each other, with the number following the name referring to the number of layers used by the network. The ability to train very deep networks has led to ResNets achieving state-of-the-art results in various computer vision tasks, as well as in spectroscopy, such as the aforementioned studies [40,41,42]. It was included in this study because of its success across these domains.
The other CNN used in this study is a VGG, short for Visual Geometry Group, another widely recognized deep neural network architecture known for its simplicity and effectiveness in image classification tasks. VGG networks are characterized by their deep stack of convolutional layers, predominantly employing 3 × 3 convolutional filters with a small receptive field. Similarly, the number following the name refers to the number of layers. Blocks are grouped into “stages” followed by a pooling layer, which serves for spatial down-sampling and capturing various levels of abstraction from the data. VGG’s simplicity and uniform structure make it easy to implement, and it has been a foundational model in the development of deep learning. Figure 1 also shows the structure of a VGG block. The ResNet34 and VGG20 architectures were chosen based on their suitability for analyzing spectral data, particularly in applications involving noise and spacial shifts, as highlighted in their common use in TSCMs [43], as well as their demonstrated sucess in spectroscopy [40,41]. ResNets, with their residual connections, are well-suited for handling deep networks and efficiently capturing hierarchical features in spectral data. Similarly, VGG networks offer a simple yet effective structure for extracting spatial and spectral features, aligning well with the dataset’s requirements. Furthermore, the use of these architectures allows for effective learning from the full spectral range, with the added complexity allowing for robustness to the spectra-wide issues seen in previous work by [31].

2.2. Data Generation

The purpose of this study was to demonstrate the ability of deep learning to accurately analyze the transmission spectra of MRR under various chemicals and measure them regardless of temperature. As such, obtaining data that would reflect this variety was necessary. However, to the best of the authors’ knowledge, there are no large publicly available datasets that could be used to train the networks. Therefore, all datasets needed to be generated through simulation. The first was the largest, including 3100 transmission spectra, and was used for the primary training of the model. The other four were smaller, comprising 529–1058 spectra each, as they were made to test the advantages and limitations of transfer learning.
The primary device used in this study is a single-ringed sMRR in doped silicon. The sensor configuration is composed of a closed-loop slot waveguide set near to another, straight waveguide, and a relatively small gap between the two ( W g a p ) , as seen in Figure 2a. When optical signals, comprising various wavelengths of light, are introduced into the MRR, the device completely absorbs light at specific wavelengths that satisfy the resonance condition, for which the resonance transmission is given by:
2 π n r m = λ r e s
where n e f f is the effective index, which depends upon the width ( W s l o t ) and height of the slot, as well as the refractive index of the surrounding fluid analyte and the cladding. The buried oxide (BOX) layer can reduce the transparency window of a SOI slot waveguide to between 2.6 and 3.4 μm [17]. The BOX layer is removed to counter this, as seen in Figure 2b. This allows for a confined mode that strongly interacts with the environment [15,16,17]. Such “suspended” waveguides exhibit high sensitivity to environmental changes extremely compactly, making them attractive for on-chip purposes.
Similarly, the full spectral range (FSR) is given by:
F S R = λ 2 ( n g L )
where λ is the wavelength, n g is the group index, and L is the length of the ring. When the optical path length (L) around the ring matches an integer multiple (m) of the wavelength of the input light, it leads to constructive interference. The resonant wavelengths are highly sensitive to changes in the surrounding environment, such as alterations in the refractive index of the surrounding material or temperature changes. As a result, their narrow bandwidths and high quality factors (Q-factors) contribute to precise and sensitive detection capabilities in various sensing scenarios.
The main device in this study is an sMRR with the design obtained from [17]. It comprises waveguides of width 1 μm and height 0.18 μm. R is the radius of the resonator, which is 5.3 μm for this design, resulting in L = 33.3 μm. This device resonates in the mid-infrared range at 4.3 μm in air for the fundamental mode. The SMRR is coupled to a straight, slotted waveguide with a width of 1 μm and separated by a gap ( W g a p ) of 150 nm. This corresponds to propagation losses of 1.7442 db/cm.
Typically, slot-based resonators exhibit wide Full Width at Half Maximum due to higher intrinsic losses inherent in this resonator, resulting in reduced selectivity. However, because the models used in this study process the entire spectra rather than just the resonances, it is possible that the selectivity issue does not carry over to this method.

2.2.1. Primary Dataset

For the primary training of the networks, a much larger dataset was required than that would be necessary for transfer learning. For this dataset, the sMRR was simulated in 3550 unique mixtures of water, ethanol, propanol, and methanol within the temperature range of 290–310 K.
To model the target fluid mixtures, the refractive index data was obtained from Myers et al. [45], and Kedenburg et al. [46]. The thermo-optical coefficient was used to approximate the effects of temperature on the analytes, with these values obtained from Ferreira et al. [47], Reisler et al. [48], and Prasad et al. [49]. Figure 3 shows the outputs for the device in water at several temperatures. To obtain the refractive index of the mixtures, a weighted average of the four mixtures was used, where each weight corresponded to the percentage of the chemical in the mixture, i.e.,
n m i x = 1 4 ( w w a t e r n w a t e r + w e t h a n o l n e t h a n o l + w p r o p a n o l n p r o p a n o l + w m e t h a n o l n m e t h a n o l )
The refractive index of the doped silicon cladding, on the other hand, is not only a function of its temperature but also how heavily doped it is. There are several ways to emulate these effects during simulation. The Drude model was chosen due to its ability to accurately replicate the effects of temperature in heavily doped silicon substrate [17], as well as its frequent use in the literature [50]. The model assumes that electrons are free to move as a gas, similar to how they would move in the plasma state. This reduces the motion of electrons to be purely defined by short-range interactions and collisions, neglecting other effects. While the model is a poor approximation in many materials, it very well predicts the behavior of metals, as well as heavily doped silicon crystals [50,51], due to the high density of free carriers in the material. It describes the permittivity of a material by:
ϵ m ( ω ) = ϵ ω p 2 ω 2 + j ω v c
where ω p is the plasma resonance frequency and ω is the angular frequency of incident light. ϵ is the permittivity at high frequencies and is approximately 11.7 for silicon. Similarly, v c is the collision frequency of electrons in rad/s, defined by:
v c = q m μ
where q is the charge of the electron, while m is its effective mass. The effective mass depends on the material and temperature, and in the case of n-type silicon of this doping level, is taken to be 0.27 m e . μ is the mobility of the charge carriers. For a doping concentration N d = 5 × 10 20 , the mobility is 715 cm2/V.s at 300 K [51], resulting in v c = 9.456 × 10 9 rad/s. The mobility is a function of temperature, as scattering from defects and due to the lattice of the crystal reduce mobility as temperature increases [52,53], roughly corresponding to:
μ ( T ) = μ ( T 0 ) ( T T 0 ) m
m is largely process dependent but was taken to be 0.8 to align with results from [51]. ω p , on the other hand, is given by:
ω p = N d q 2 ϵ 0 m *
For this doping concentration, this results in ω p = 2.474 × 10 15 . While this is also a function of temperature, the changes over the temperature range used in this study are low enough to be neglected [54]. Putting this all together, it was possible to obtain refractive indexes for the doped silicon over a range of temperatures, as shown in Figure 4. Figure 3 shows a sample effect of temperature on the entire spectral output for the device under water.
With the material modeled, it was possible to plug the material and device dimensions into Lumerical FDTD [44] to simulate the device outputs under different mixtures and temperatures. Due to the large dataset required, 2-D simulations were used as they are much quicker than their 3-D counterparts. While 3-D is generally more accurate, the results are generally in close agreement, so they are often used for large simulations or quickly generating a high number of simulations [55,56,57,58]. A script was used to loop over the range of temperatures, setting the simulation temperature and appropriate refractive index for the doped silicon. Each iteration would then run a secondary loop over the unique concentration compositions, updating their refractive indices for temperature before simulating the entire microring domain. The resulting data were aggregated to obtain the final dataset.

2.2.2. Transfer Learning Datasets

Four smaller datasets were also generated to adapt the pre-trained models to different scenarios to demonstrate transfer learning. These included:
  • The same device with temperatures outside the initial range, comprising the temperatures 310–320 K
  • The same device with a different set of chemicals, with methanol replaced by butanol
  • A different design for the sMRR, which uses a second, smaller, nested ring of radius r 2 = 2.635 μm, and resonates at the same wavelength. Figure 5 shows the general design of a nested non-concentric ring resonator. The gap between the rings is the same as between the ring and the waveguide.
  • Another non-concentric ring design, albeit with an inner ring of radius r 2 = 2.735 μm.
The reason for using two different nested non-concentric ring radii is that the two devices operate differently relative to the single-ring design. This is because of the behavior described by the resonance formula. When the nested rings share the same λ r e s , their combined resonances achieve EIT which results in sharper peaks. This gives the resonances a stronger and more selective response, leading to smaller FWHM [17]. Rings of this design are referred to as coherent or synchronized non-concentric ring resonators. On the other hand, non-concentric rings that do not resonate at the same wavelength exhibit multiple individual resonances, and are thus called multi-resonance non-concentric ring resonators. In the context of sensing, this allows the individual rings to respond independently to environmental changes. Figure 6 shows how these behaviors result in different spectral outputs under the same conditions. It is noteworthy that adding additional rings results in additional loss, as the bend losses of both rings are contributed. The relationship between types of losses and ring radius are shown in Figure 7, while the FSR for all rings in the study is shown in Table 1. The exploration of model performance on these two designs serves as a measure of the model’s versatility for transfer learning.

2.3. Model Training and Optimization

Machine learning frequently finds application in spectroscopy, primarily through the use of classification models to identify the presence of specific target compounds. However, for this study, the primary objective was to develop a regression model capable of precisely measuring the concentrations of these chemicals within a surrounding mixture. Regression tasks are inherently more complex than classification tasks. In contrast, classification tasks focus on establishing a decision boundary to differentiate discrete values, and regression tasks involve predicting values across the entire function range, requiring more parameters to achieve the needed level of precision. To accomplish this, we trained two customized convolutional neural networks, a VGG20, and a ResNet34. The main modifications include modified output layers designed to facilitate the prediction of a continuous range of outputs, as well as inter-layer/block variation of hyperparameters to capture the additional complexity at several layers of abstraction. Additionally, an XGBoost model was trained to serve as a basis for comparison.

2.3.1. Primary Training and Model Optimization

ResNet and VGG are popular convolutional neural network architectures frequently used for image classification; however, to adapt them for signal processing, several changes to the traditional network architectures were made. The original versions of each network are designed for 2-D inputs; this had to be adapted to allow for the one-dimensional spectral data. This was achieved by replacing the 2-D convolutional and averaging pool layers with 1-D equivalents. Furthermore, to accommodate for the additional complexity of modifying the architecture for a regression task, additional Leaky ReLu activation layers of 512 and 256 neurons were added before the output layer of each network, enhancing the models’ ability to capture intricate spectral patterns. Finally, the activation function of the output layers was set to softmax to allow for the prediction of continuous values, as well as adding the constraint that the sum of chemical concentrations must be equal to exactly 1.
The models were optimized through a random sweep of key parameters, such as kernel size, the number of kernels, batch size, and loss functions. The criteria for comparing models was according to validation loss in an 80-10-10 train, test, and validation split. Both models were trained with an initial learning rate of 10−3, set to halve after plateauing of improvements in validation loss for 20 generations. Training continued until the validation loss altogether ceased to improve for 100 generations, at which point early stopping would be employed in order to prevent over-training. Both models used the Adam optimizer, as well as a mean squared error (MSE) loss function, which for n outputs is given by
M S E = 1 n 1 n ( Y T r u e Y p r e d i c t e d ) 2
Because of the squaring of the error, the loss function more heavily penalized larger errors, meaning MSE is suited for sensing given that large deviations are unlikely to be outputted. Furthermore, a Gaussian noise layer was added to the input to augment the dataset, as well as provide the additional benefit of increasing the noise tolerance of the model. Table 2 shows the final hyperparameters of the models, and Figure 8 shows the training history for the two models.
Models were trained using Tensorflow using a Nvidia RTX 2060 Super, and both used the mean squared error loss function. After the final models were trained and saved, they were tested on the validation datasets to provide an accurate measurement of the performance of the models.

2.3.2. Transfer Learning

To perform transfer learning, copies of the trained models were retrained on the new datasets. First, however, some significant changes had to be made to the initial models. First, all but the classification layers were frozen to prevent training, preserving pre-trained knowledge and reducing computational load. The learning rate and learning decay rate were kept consistent, although the latter was given half its initial patience as fewer epochs were required. The number of generations required for the stopping criteria was likewise halved, stopping at the test data plateau after 25 generations. The data were segmented into ten k-folds, and the average error of the validation sets was recorded.

3. Model Validation

3.1. Primary Models

Models were validated using k-fold cross-validation. This entails splitting the data into ten segments and iteratively training on nine while validating on the remainder. The average value of all iterations is shown in Table 3. Both CNN models performed well, but the ResNet model marginally outperformed the VGG model in terms of loss, which is expected given the larger size and greater complexity of the model. However, the result is not as significant as may be expected. Sample results for the ResNet can be found in Table 4, compared to their true concentrations.

3.2. Transfer Learning

Our results indicate that the fine-tuned models achieved similar accuracies in the new datasets, and the VGG significantly outperformed the ResNet in all but one dataset, as indicated by Table 5. The k-fold cross-validation MSE for each of the transfer learned models is given in the following table:
The best performance was seen on the dataset with the new temperature range, which was even better than the original. This is likely because it was the dataset most similar to the original but operated over a smaller range, allowing the models to specialize in a simpler task. Similarly, the synchronized ring dataset was the next best, likely because the spectra of the device are most similar to that of the original, albeit with sharper features.
Interestingly, the VGG outperformed the ResNet on the butanol dataset, and this trend also continues with the others. This is because larger models are more capable of specializing, as they have more parameters to model the data and may capture fine, unique features of the data. When exposed to the new data, it was too specialized on the initial dataset and could not generalize the features it learned from its initial training to the new data. The VGG, on the other hand, is a simpler network and therefore trained to predict less complex features, which would have been easier to generalize to the other datasets.
Having specialized too heavily in the original chemicals, the ResNet could not generalize to the added butanol in the same way the VGG did. Conversely, both networks had the most significant error when trained on the multi-resonance rings dataset. This is expected, as it is the one most dissimilar to the original dataset, and even the vaguer patterns captured by the VGG may not have carried over. However, the performance is still admirable; the loss is close to that of the XGBoost model in primary training.
Overall, the VGG outperformed the ResNet on all but the temperature dataset. Again, this is likely due to the complexity of the ResNet, making it less able to generalize to new types of spectra. The fact that it performed best on the temperature dataset is more proof of this, as it proved to be suited to the original task of temperature invariance. Overall, this makes the VGG network and other networks of similar complexity attractive for future studies using MRR spectra for regression tasks where transfer learning is necessary.

4. Discussion

We propose a temperature-robust approach for chemical concentration measurement using MRR and two 1-D CNN architectures, a custom ResNet34 and VGG20. The two models achieved low mean squared errors for the detection of water, ethanol, methanol, and propanol in an analyte over the mid-infrared wavelength range after primary training. Moreover, the models demonstrated the potential for transfer learning, as they were successfully retrained for three smaller datasets with different temperature ranges and chemical compositions. Despite the ResNet only performing marginally better on the initial dataset, the higher complexity of the ResNet resulted in much weaker performance during transfer learning, implying the smaller architecture is more suited to this type of generalization. However, if the goal is purely temperature spectral shift invariance, the ResNet is better suited to the task. The results suggest that a similar process may be effective in scenarios where large datasets are unavailable or when the temperature conditions are not precisely controlled, given appropriate model complexity selection.

Author Contributions

Conceptualization, M.S.; methodology, T.M.; software, T.M. and S.S.; validation, T.M., S.S. and M.S.; formal analysis machine learning and model design, T.M.; investigation, T.M.; data curation, T.M.; writing—original draft preparation, T.M.; writing—review and editing, T.M., M.S. and S.S.; visualization, T.M.; supervision, M.S.; project administration, M.S. All authors have read and agreed to the published version of the manuscript.

Funding

This research received no external funding.

Institutional Review Board Statement

Not applicable.

Informed Consent Statement

Not applicable.

Data Availability Statement

The datasets and models used during the study are available from the corresponding author upon reasonable request.

Conflicts of Interest

The authors declare no conflicts of interest.

Abbreviations

The following abbreviations are used in this manuscript:
SOISilicon-on-Insulator
CMOSComplementary metal-oxide-semiconductor
MRRMicro-ring resonator
sMRRSlotted micro-ring resonator
SPPSurface plasmon polariton
FIRFar-infrared
NIRNear-Infrared
LTALaser thermal annealing
EITElectromagnetically induced transparency
CNNConvolutional neural network
FDTDFinite-difference time-domain
ResNetXXResidual network, with XX representing number of layers
VGG20XXVisual geometry group, with XX representing number of layers
TSCMTime series classification methods
MSEMean squared error

References

  1. Gamal, R.; Shafaay, S.; Ismail, Y.; Swillam, M.A. Silicon plasmonics at midinfrared using silicon-insulator-silicon platform. J. Nanophotonics 2017, 11, 016006. [Google Scholar] [CrossRef]
  2. Swillam, M.; Gamal, R.; Ismail, Y. Silicon Waveguides at the Mid-Infrared. J. Light. Technol. 2015, 33, 3207–3214. [Google Scholar]
  3. Sherif, S.M.; Swillam, M.A. Silicon-based mid infrared on-chip gas sensor using Fano resonance of coupled plasmonic microcavities. Sci. Rep. 2023, 13, 12311. [Google Scholar] [CrossRef]
  4. Wade, J.H.; Bailey, R.C. Applications of optical microcavity resonators in analytical chemistry. Annu. Rev. Anal. Chem. 2016, 9, 1–25. [Google Scholar] [CrossRef][Green Version]
  5. Narayanaswamy, R.; Wolfbeis, O.S. Optical Sensors: Industrial, Environmental and Diagnostic Applications; Springer: Berlin/Heidelberg, Germany, 2004; Volume 1. [Google Scholar]
  6. Li, Z.; Zhang, H.; Nguyen, B.T.T.; Luo, S.; Liu, P.Y.; Zou, J.; Shi, Y.; Cai, H.; Yang, Z.; Jin, Y.; et al. Smart ring resonator–based sensor for multicomponent chemical analysis via machine learning. Photonics Res. 2021, 9, B38–B44. [Google Scholar] [CrossRef]
  7. Farca, G.; Shopova, S.; Rosenberger, A. Cavity-enhanced laser absorption spectroscopy using microresonator whispering-gallery modes. Opt. Express 2007, 15, 17443–17448. [Google Scholar] [CrossRef]
  8. Nitkowski, A.; Chen, L.; Lipson, M. Cavity-enhanced on-chip absorption spectroscopy using microring resonators. Opt. Express 2008, 16, 11930–11936. [Google Scholar] [CrossRef]
  9. Armani, A.M.; Vahala, K.J. Heavy water detection using ultra-high-Q microcavities. Opt. Lett. 2006, 31, 1896–1898. [Google Scholar] [CrossRef]
  10. Jalilian, Z.; Edalati-Boostan, S.; Moradian, R. Negative permittivity and permeability of gold nanostructured thin films in UV–vis region. J. Nanophotonics 2018, 12, 036004. [Google Scholar] [CrossRef]
  11. Hirbodvash, Z.; Berini, P. Surface Plasmon Electrochemistry: Tutorial and Review. Surfaceplasmon 2023, 11, 196. [Google Scholar] [CrossRef]
  12. Zhou, S.; Pi, X.; Ni, Z.; Ding, Y.; Jiang, Y.; Jin, C.; Delerue, C.; Yang, D.; Nozaki, T. Comparative study on the localized surface plasmon resonance of boron-and phosphorus-doped silicon nanocrystals. ACS Nano 2015, 9, 378–386. [Google Scholar] [CrossRef]
  13. Shahzad, M.; Medhi, G.; Peale, R.E.; Buchwald, W.R.; Cleary, J.W.; Soref, R.; Boreman, G.D.; Edwards, O. Infrared surface plasmons on heavily doped silicon. J. Appl. Phys. 2011, 110, 123105. [Google Scholar] [CrossRef]
  14. Majorel, C.; Paillard, V.; Patoux, A.; Wiecha, P.R.; Cuche, A.; Arbouet, A.; Bonafos, C.; Girard, C. Theory of plasmonic properties of hyper-doped silicon nanostructures. Opt. Commun. 2019, 453, 124336. [Google Scholar] [CrossRef]
  15. Cheng, Z.; Chen, X.; Wong, C.Y.; Xu, K.; Tsang, H.K. Mid-infrared suspended membrane waveguide and ring resonator on silicon-on-insulator. IEEE Photonics J. 2012, 4, 1510–1519. [Google Scholar] [CrossRef]
  16. Shahbaz, M.; Butt, M.A.; Piramidowicz, R. Breakthrough in Silicon Photonics Technology in Telecommunications, Biosensing, and Gas Sensing. Micromachines 2023, 14, 1637. [Google Scholar] [CrossRef]
  17. Shafaay, S.; Mohamed, S.; Swillam, M. Mid-Infrared Gas Sensing Based on Electromagnetically Induced Transparency in Coupled Plasmonic Resonators. Sensors 2023, 23, 9220. [Google Scholar] [CrossRef]
  18. Hong, J.; Qiu, F.; Cheng, X.; Spring, A.M.; Yokoyama, S. A high-speed electro-optic triple-microring resonator modulator. Sci. Rep. 2017, 7, 4682. [Google Scholar] [CrossRef]
  19. Sherif, S.M.; Swillam, M.A. Metal-less silicon plasmonic mid-infrared gas sensor. J. Nanophotonics 2016, 10, 026025. [Google Scholar] [CrossRef]
  20. Fano, U. Effects of configuration interaction on intensities and phase shifts. Phys. Rev. 1961, 124, 1866. [Google Scholar] [CrossRef]
  21. Limonov, M.F.; Rybin, M.V.; Poddubny, A.N.; Kivshar, Y.S. Fano resonances in photonics. Nat. Photonics 2017, 11, 543–554. [Google Scholar] [CrossRef]
  22. Zografopoulos, D.C.; Swillam, M.; Beccherelli, R. Hybrid plasmonic modulators and filters based on electromagnetically induced transparency. IEEE Photonics Technol. Lett. 2016, 28, 818–821. [Google Scholar] [CrossRef]
  23. Xu, Z. A Metamaterial Design Based on Electromagnetic Induction Transparency-Like Effect and Its Slow-Wave Performance. Opt. Photonics J. 2021, 11, 79–88. [Google Scholar] [CrossRef]
  24. Sun, D.; Qi, L.; Liu, Z. Terahertz broadband filter and electromagnetically induced transparency structure with complementary metasurface. Results Phys. 2020, 16, 102887. [Google Scholar] [CrossRef]
  25. Chen, Z.; Song, X.; Jiao, R.; Duan, G.; Wang, L.; Yu, L. Tunable electromagnetically induced transparency in plasmonic system and its application in nanosensor and spectral splitting. IEEE Photonics J. 2015, 7, 1–8. [Google Scholar]
  26. Tanji-Suzuki, H.; Chen, W.; Landig, R.; Simon, J.; Vuletić, V. Vacuum-induced transparency. Science 2011, 333, 1266–1269. [Google Scholar] [CrossRef]
  27. Tassin, P.; Zhang, L.; Zhao, R.; Jain, A.; Koschny, T.; Soukoulis, C.M. Electromagnetically induced transparency and absorption in metamaterials: The radiating two-oscillator model and its experimental confirmation. Phys. Rev. Lett. 2012, 109, 187401. [Google Scholar] [CrossRef]
  28. Novikov, V.; Murzina, T. Borrmann effect in photonic crystals. Opt. Lett. 2017, 42, 1389–1392. [Google Scholar] [CrossRef]
  29. Zhang, Z.; Dainese, M.; Wosinski, L.; Qiu, M. Resonance-splitting and enhanced notch depth in SOI ring resonators with mutual mode coupling. Opt. Express 2008, 16, 4621–4630. [Google Scholar] [CrossRef]
  30. El Shamy, R.S.; Swillam, M.A.; Li, X. On-chip complex refractive index detection at multiple wavelengths for selective sensing. Sci. Rep. 2022, 12, 9343. [Google Scholar] [CrossRef]
  31. Mikhail, T.J.; El Shamy, R.S.; Swillam, M.A.; Li, X. Enhanced performance of on-chip integrated biosensor using deep learning. Opt. Quantum Electron. 2023, 55, 967. [Google Scholar] [CrossRef]
  32. Verma, Y.K.; Tripathi, S.M. Simultaneous temperature and humidity insensitive race track ring resonator using silicon and titanium dioxide waveguides in cavity. Results Opt. 2021, 5, 100176. [Google Scholar] [CrossRef]
  33. Qiu, F.; Spring, A.M.; Yu, F.; Yokoyama, S. Complementary metal–oxide–semiconductor compatible athermal silicon nitride/titanium dioxide hybrid micro-ring resonators. Appl. Phys. Lett. 2013, 102, 051106. [Google Scholar] [CrossRef]
  34. Feng, S.; Shang, K.; Bovington, J.T.; Wu, R.; Guan, B.; Cheng, K.T.; Bowers, J.E.; Yoo, S.B. Athermal silicon ring resonators clad with titanium dioxide for 1.3 μm wavelength operation. Opt. Express 2015, 23, 25653–25660. [Google Scholar] [CrossRef]
  35. Zhu, C.; Huang, J. Machine learning boosts performance of optical fiber sensors: A case study for vector bending sensing. Opt. Express 2022, 30, 24553–24564. [Google Scholar] [CrossRef]
  36. Dwivedi, Y.S.; Singh, R.; Sharma, A.K.; Sharma, A.K. Enhancing the Performance of Photonic Sensor Using Machine-Learning Approach. IEEE Sens. J. 2023, 23, 2320–2327. [Google Scholar] [CrossRef]
  37. Leite, N.M.N.; Pereira, E.T.; Gurjão, E.C.; Veloso, L.R. Deep Convolutional Autoencoder for EEG Noise Filtering. In Proceedings of the 2018 IEEE International Conference on Bioinformatics and Biomedicine (BIBM), Madrid, Spain, 3–6 December 2018; pp. 2605–2612. [Google Scholar] [CrossRef]
  38. Gondara, L. Medical Image Denoising Using Convolutional Denoising Autoencoders. In Proceedings of the 2016 IEEE 16th International Conference on Data Mining Workshops (ICDMW), Barcelona, Spain, 12–15 December 2016; pp. 241–246. [Google Scholar] [CrossRef]
  39. Lore, K.G.; Akintayo, A.; Sarkar, S. LLNet: A deep autoencoder approach to natural low-light image enhancement. Pattern Recognit. 2017, 61, 650–662. [Google Scholar] [CrossRef]
  40. Hu, J.; Zou, Y.; Sun, B.; Yu, X.; Shang, Z.; Huang, J.; Jin, S.; Liang, P. Raman spectrum classification based on transfer learning by a convolutional neural network: Application to pesticide detection. Spectrochim. Acta Part A Mol. Biomol. Spectrosc. 2022, 265, 120366. [Google Scholar] [CrossRef]
  41. Ibtehaz, N.; Chowdhury, M.E.; Khandakar, A.; Zughaier, S.M.; Kiranyaz, S.; Rahman, M.S. RamanNet: A generalized neural network architecture for Raman spectrum analysis. arXiv 2022, arXiv:2201.09737. [Google Scholar] [CrossRef]
  42. Luo, R.; Popp, J.; Bocklitz, T. Deep Learning for Raman Spectroscopy: A Review. Analytica 2022, 3, 287–301. [Google Scholar] [CrossRef]
  43. Ismail Fawaz, H.; Forestier, G.; Weber, J.; Idoumghar, L.; Muller, P.A. Deep learning for time series classification: A review. Data Min. Knowl. Discov. 2019, 33, 917–963. [Google Scholar] [CrossRef]
  44. Ansys. Ansys Lumerical FDTD. Available online: https://www.ansys.com/products/optics/fdtd (accessed on 19 December 2024).
  45. Myers, T.L.; Tonkyn, R.G.; Danby, T.O.; Taubman, M.S.; Bernacki, B.E.; Birnbaum, J.C.; Sharpe, S.W.; Johnson, T.J. Accurate Measurement of the Optical Constants n and k for a Series of 57 Inorganic and Organic Liquids for Optical Modeling and Detection. Appl. Spectrosc. 2018, 72, 535–550. [Google Scholar] [CrossRef]
  46. Kedenburg, S.; Vieweg, M.; Gissibl, T.; Giessen, H. Linear refractive index and absorption measurements of nonlinear optical liquids in the visible and near-infrared spectral region. Opt. Mater. Express 2012, 2, 1588–1611. [Google Scholar] [CrossRef]
  47. Ferreira, M.S.; Novais, S.; Pinto, J.L. Optical Fiber Tip Sensor for Determining the Thermo-Optic Coefficient of Ethanol-Water Mixtures. In Optical Fiber Sensors; Optica Publishing Group: Washington, DC, USA, 2018; p. WF11. [Google Scholar]
  48. Reisler, E.; Eisenberg, H. Refractive Indices and Piezo-optic Coefficients of Deuterium Oxide, Methanol, and Other Pure Liquids. J. Chem. Phys. 1965, 43, 3875–3880. [Google Scholar] [CrossRef]
  49. Prasad, P.R.; Selvaraja, S.K.; Varma, M. Thermo-optic coefficient measurement of liquids using silicon photonic microring resonators. arXiv 2017, arXiv:1710.03605. [Google Scholar]
  50. Lee, B.; Zhang, Z. Temperature and doping dependence of the radiative properties of silicon: Drude model revisited. In Proceedings of the 2005 13th International Conference on Advanced Thermal Processing of Semiconductors, Santa Barbara, CA, USA, 4–7 October 2005; pp. 251–260. [Google Scholar] [CrossRef]
  51. Ibrahim, S.N. Effect of temperature on silicon carriers mobilities using MATLAB. Al-Mustansiriyah J. Sci. 2017, 28, 214–219. [Google Scholar] [CrossRef][Green Version]
  52. Rode, D.; Cetnar, J.S. Electron mobility of heavily doped semiconductors including multiple scattering by ionized impurities. J. Appl. Phys. 2023, 134, 075701. [Google Scholar] [CrossRef]
  53. Majerus, S.; Merrill, W.; Garverick, S.L. Design and long-term operation of high-temperature, bulk-CMOS integrated circuits for instrumentation and control. In Proceedings of the 2013 IEEE Energytech, Cleveland, OH, USA, 21–23 May 2013; IEEE: Piscataway, NJ, USA, 2013; pp. 1–6. [Google Scholar]
  54. Li, S.S.; Thurber, W.R. The dopant density and temperature dependence of electron mobility and resistivity in n-type silicon. Solid-State Electron. 1977, 20, 609–616. [Google Scholar] [CrossRef]
  55. Cheng, Z.; Chen, X.; Wong, C.Y.; Xu, K.; Tsang, H.K. Apodized focusing subwavelength grating couplers for suspended membrane waveguides. Appl. Phys. Lett. 2012, 101, 101104. [Google Scholar] [CrossRef]
  56. Zhou, W.; Cheng, Z.; Wu, X.; Sun, X.; Tsang, H.K. Fully suspended slot waveguide platform. J. Appl. Phys. 2018, 123, 063103. [Google Scholar] [CrossRef]
  57. Cheng, Z.; Chen, X.; Wong, C.; Xu, K.; Fung, C.K.; Chen, Y.; Tsang, H.K. Focusing subwavelength grating coupler for mid-infrared suspended membrane waveguide. Opt. Lett. 2012, 37, 1217–1219. [Google Scholar] [CrossRef]
  58. Sánchez-Postigo, A.; Ortega-Moñux, A.; Pereira-Martín, D.; Molina-Fernández, Í.; Halir, R.; Cheben, P.; Penadés, J.S.; Nedeljkovic, M.; Mashanovich, G.; Wangüemert-Pérez, J. Design of a suspended germanium micro-antenna for efficient fiber-chip coupling in the long-wavelength mid-infrared range. Opt. Express 2019, 27, 22302–22315. [Google Scholar] [CrossRef] [PubMed]
Figure 1. Left shows a ResNet Block, while right is a VGG block.
Figure 1. Left shows a ResNet Block, while right is a VGG block.
Photonics 11 01198 g001
Figure 2. Figures displaying geometry of sMRR with important parameters labeled. (a) Full ring resonator, (b) shows the electric field distribution | E x | inside the simultaneous rings at 6.295 μm in air. The color bar indicates the normalized field magnitude, with red representing regions of maximum intensity and blue indicating regions of minimum intensity. (c) Cross-section of suspended slot waveguide. (d) Real | H y | mode profile of slot.
Figure 2. Figures displaying geometry of sMRR with important parameters labeled. (a) Full ring resonator, (b) shows the electric field distribution | E x | inside the simultaneous rings at 6.295 μm in air. The color bar indicates the normalized field magnitude, with red representing regions of maximum intensity and blue indicating regions of minimum intensity. (c) Cross-section of suspended slot waveguide. (d) Real | H y | mode profile of slot.
Photonics 11 01198 g002
Figure 3. Sample effect of temperature on normalized transmission for the resonator used in this study.
Figure 3. Sample effect of temperature on normalized transmission for the resonator used in this study.
Photonics 11 01198 g003
Figure 4. Effect of temperature on the (a) real and (b) imaginary permittivity of the doped silicon used in the study.
Figure 4. Effect of temperature on the (a) real and (b) imaginary permittivity of the doped silicon used in the study.
Photonics 11 01198 g004
Figure 5. Effect of temperature on (a) the general design for a concentric ring resonator. The waveguide is similar to that in Figure 2b. (b) shows the electric field distribution | E x | inside the simultaneous rings at 6.295 μm in air. The color bar indicates the normalized field magnitude, with red representing regions of maximum intensity and blue indicating regions of minimum intensity.
Figure 5. Effect of temperature on (a) the general design for a concentric ring resonator. The waveguide is similar to that in Figure 2b. (b) shows the electric field distribution | E x | inside the simultaneous rings at 6.295 μm in air. The color bar indicates the normalized field magnitude, with red representing regions of maximum intensity and blue indicating regions of minimum intensity.
Photonics 11 01198 g005
Figure 6. Comparison of responses of ring designs under water.
Figure 6. Comparison of responses of ring designs under water.
Photonics 11 01198 g006
Figure 7. Losses in resonators of different radii, and proportion of types of losses at λ = 6 μm.
Figure 7. Losses in resonators of different radii, and proportion of types of losses at λ = 6 μm.
Photonics 11 01198 g007
Figure 8. MSE loss during training for both models in training and validation datasets.
Figure 8. MSE loss during training for both models in training and validation datasets.
Photonics 11 01198 g008
Table 1. Angular losses for all rings used in the study in air at λ = 6 μm.
Table 1. Angular losses for all rings used in the study in air at λ = 6 μm.
Ring Radius (μm)FSR (μm)
5.30.7752
2.6351.4380
2.7351.4854
Table 2. Hyperparameters for ResNet and VGG models.
Table 2. Hyperparameters for ResNet and VGG models.
ParameterResNetVGG
Kernel/Stage sizes8, 5, 33, 3, 3, 4, 4
Number of Kernels6464, 128, 256, 512, 1024
Batch size1632
Table 3. Average MSE for models across 10 k-folds.
Table 3. Average MSE for models across 10 k-folds.
ModelVGG20ResNet34XGBoost
MSE1.2195 × 10 4 1.1251 × 10 4 7.29 × 10 4
Table 4. Sample results for ResNet compared to real values.
Table 4. Sample results for ResNet compared to real values.
EthanolMethanolPropanolWater
Real0.250.1250.1250.5
Predicted0.24130.14010.11360.5045
Real0.10.20.30.4
Predicted0.08750.20630.30330.4027
Real0.30.30.1250.25
Predicted0.31160.31280.12690.2485
Real1000
Predicted0.99050.0010.00580.0034
Table 5. Results of transfer learning for both neural networks.
Table 5. Results of transfer learning for both neural networks.
DatasetResNet34VGG20
Temperature Dataset7.505  × 10 5 3.2526 × 10 4
Butanol Dataset1.454 × 10 3 1.7242 × 10 4
Synchronized Rings Dataset6.6770 × 10 3 1.602 × 10 4
Multiresonance Rings Dataset9.1 × 10 3 4.1245 × 10 3
Disclaimer/Publisher’s Note: The statements, opinions and data contained in all publications are solely those of the individual author(s) and contributor(s) and not of MDPI and/or the editor(s). MDPI and/or the editor(s) disclaim responsibility for any injury to people or property resulting from any ideas, methods, instructions or products referred to in the content.

Share and Cite

MDPI and ACS Style

Mikhail, T.; Shafaay, S.; Swillam, M. On-Chip Sensor Utilizing Concatenated Micro-Ring with Enhanced Temperature Invariance Using Deep Learning. Photonics 2024, 11, 1198. https://doi.org/10.3390/photonics11121198

AMA Style

Mikhail T, Shafaay S, Swillam M. On-Chip Sensor Utilizing Concatenated Micro-Ring with Enhanced Temperature Invariance Using Deep Learning. Photonics. 2024; 11(12):1198. https://doi.org/10.3390/photonics11121198

Chicago/Turabian Style

Mikhail, Thomas, Sarah Shafaay, and Mohamed Swillam. 2024. "On-Chip Sensor Utilizing Concatenated Micro-Ring with Enhanced Temperature Invariance Using Deep Learning" Photonics 11, no. 12: 1198. https://doi.org/10.3390/photonics11121198

APA Style

Mikhail, T., Shafaay, S., & Swillam, M. (2024). On-Chip Sensor Utilizing Concatenated Micro-Ring with Enhanced Temperature Invariance Using Deep Learning. Photonics, 11(12), 1198. https://doi.org/10.3390/photonics11121198

Note that from the first issue of 2016, this journal uses article numbers instead of page numbers. See further details here.

Article Metrics

Back to TopTop