Reduced-Order Model for Cell Volume Homeostasis: Application to Aqueous Humor Production
Abstract
1. Introduction
2. Materials and Methods
2.1. Cellular Mechanisms of Aqueous Humor Production
2.2. Geometrical Description of the Cell
2.3. Porous and Lipid Structure of Cell Membrane
2.4. Water and Solute Transport Across the Cell Membrane
- A1.
- Water is transported across the membrane, in a selective manner, via aquaporins;
- A2.
- Water and solutes are co-transported across the membrane via ionic channels and carrier proteins;
- A3.
- Water velocity inside ionic channels and carrier proteins is the same as water velocity inside aquaporins.
2.5. Continuum-Based Model of Cell
2.5.1. Fluid Motion
2.5.2. Neutral Solutes’ Motion
2.5.3. Charged Solutes’ Motion
2.5.4. Electric Potential
2.6. Reduced-Order Cell Model
2.6.1. Time Evolution of Normal Velocity Across Single AQP
- 1.
- The fluid velocity only has the axial component ;
- 2.
- , with and ;
- 3.
- (Poiseuille flow);
- 4.
- The force density only has the axial component ;
- 5.
- , with and .
2.6.2. Time Evolution of Cell Surface Normal Velocity
2.6.3. Time Evolution of Cell Volume
2.6.4. Time Evolution of Neutral Solutes
2.6.5. Time Evolution of Charged Solutes
2.6.6. Time Evolution of Membrane Potential
2.7. Compact Form of Reduced-Order Cell Model
2.8. Numerical Approximation
3. Results
3.1. The Basic Configuration
- 1.
- for all , with being a given constant;
- 2.
- for , with being a given positive constant (units: );
- 3.
- for , with (units: ) and (units: ) being given positive constants.
3.2. Cell Homeostasis in the Ciliary Epithelium of the Eye
- C1.
- The volume of the CE, equal to ;
- C2.
- The number of cell couplets, , constituting the CE, equal to 4 million;
- C3.
- The intraocular pressure, equal to ;
- C4.
- The AH volumetric flow rate, equal to .
- 1.
- The considered sets of the neutral and charged solutes are
- 2.
- The molar densities of the neutral and charged solutes are given constants denoted by , , and , ;
- 3.
- The hydraulic pressure difference is a given constant denoted by , where and are the values of the intracellular and extracellular fluid pressure, respectively;
- 4.
- No transmembrane ion exchangers are considered so that ;
- 5.
- The model of carrier membrane proteins is described in Appendix A.3;
- 6.
- The model of ion channels is described in Appendix A.4;
- 7.
- The model of the net production rates for the neutral and charged solutes is described in Appendix B.1;
- 8.
- The model of the net production rate in cell volume regulation is described in Appendix B.2.
3.2.1. Electroneutrality and Impermeant Charged Proteins
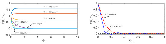
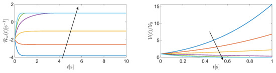
3.2.2. Fast-Time-Scale Cell Evolution
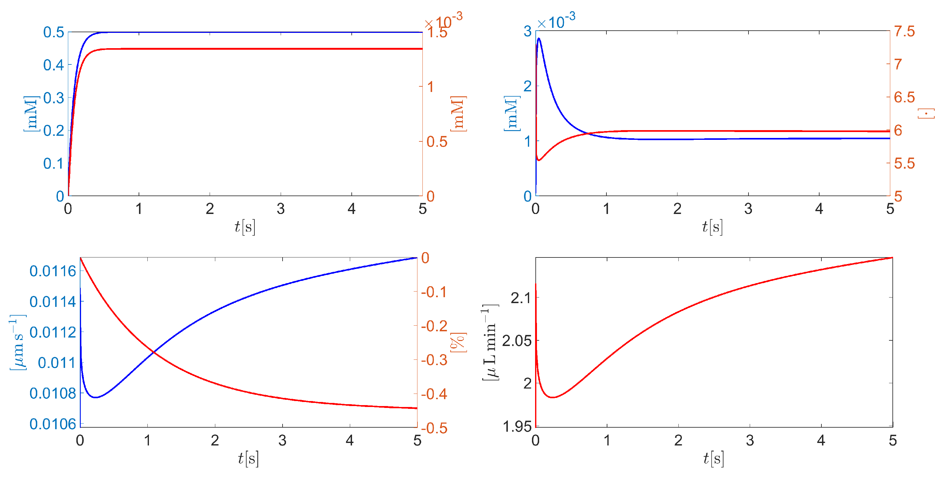
3.2.3. Medium-Time-Scale Cell Evolution
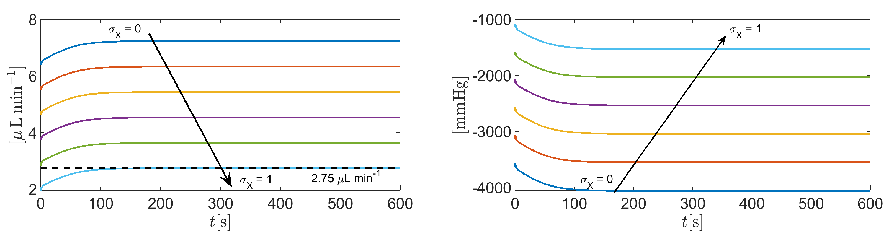
3.2.4. Long-Time-Scale Cell Evolution
4. Discussion
4.1. The Impact of Oncotic Pressure Due to Impermeant Charge
4.2. The Impact of ATPase
4.3. The Impact of Carbonic Anhydrase
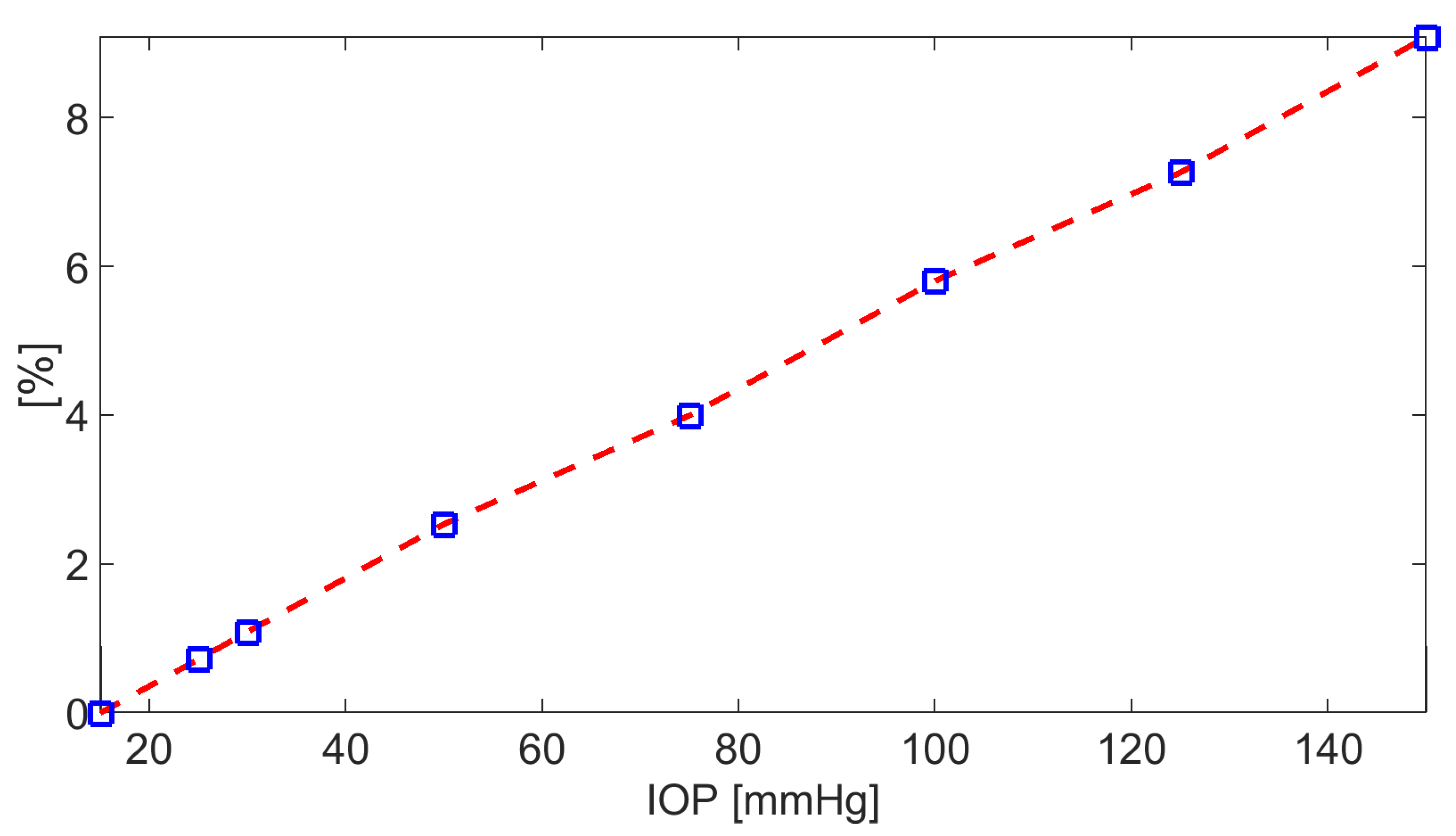
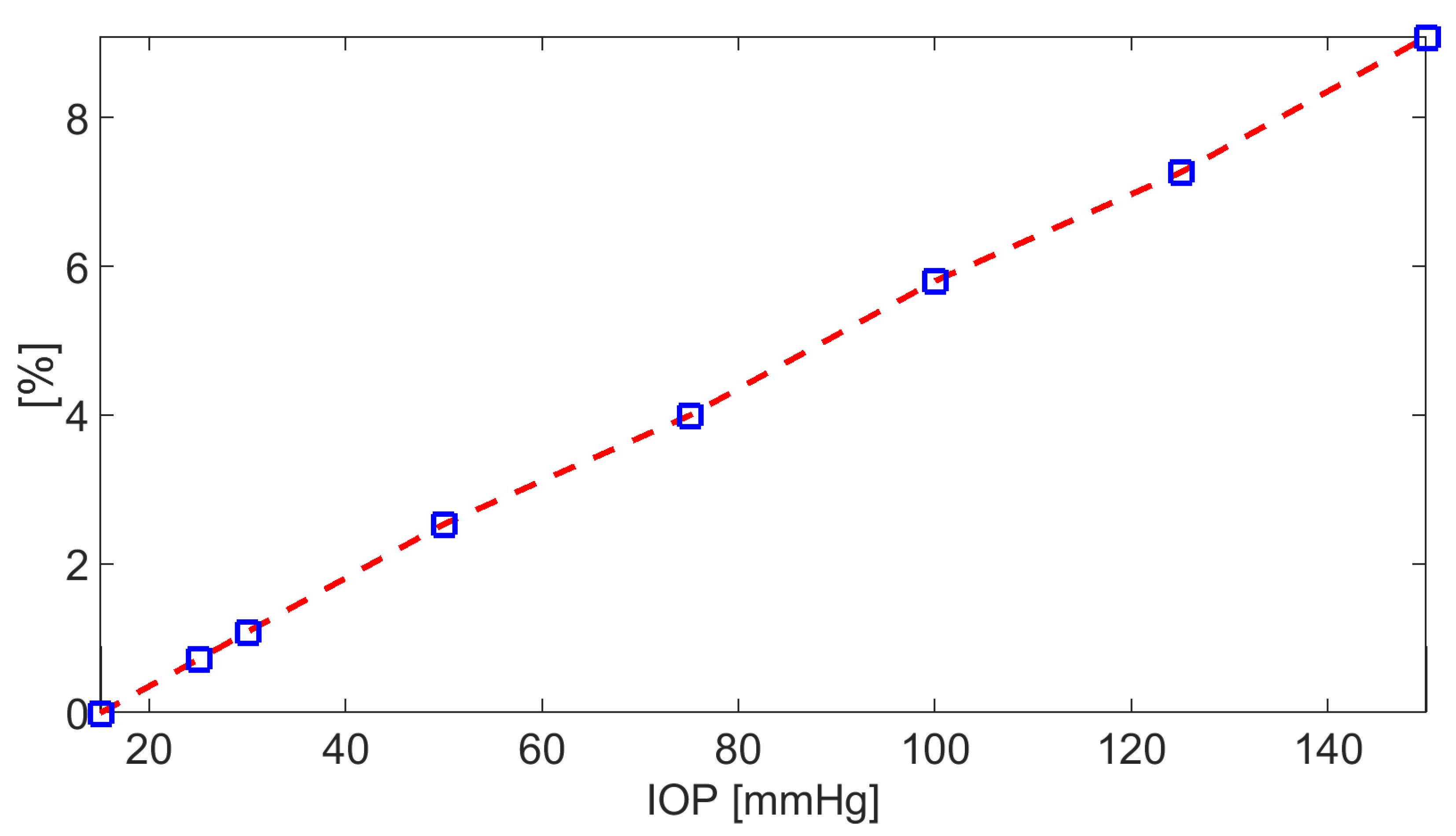
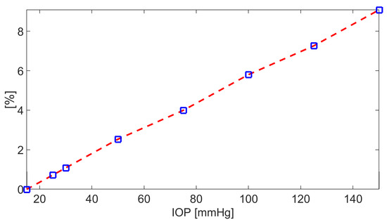
4.4. The Impact of IOP
5. Conclusions
Author Contributions
Funding
Data Availability Statement
Conflicts of Interest
Abbreviations
| AH | Aqueous humor |
| CA | Carbonic anhydrase |
| ATP | Adenosinetriphosphate |
| IOP | Intraocular pressure |
| CVL | Computational virtual laboratory |
| AQP | Aquaporin |
| BE | Backward Euler |
| CN | Crank–Nicolson |
| CE | Ciliary epithelium |
Appendix A. Normal Fluid Velocity and Solute Molar Flux Densities
Appendix A.1. Normal Fluid Velocity Inside the Pore Channel of the AQP
Appendix A.2. Normal Fluid Velocity on the Cell Surface
- (B.C.1)
- The hydraulic pressure difference is given (units: ).
- (B.C.2)
- The total water volumetric flow rate across the cell surface is given (units: ).
Appendix A.3. Neutral Solutes
- The molar flux density of the neutral solute β only has the axial component ;
- For any , the quantity is spatially constant inside , i.e., , with and .
Appendix A.4. Charged Solutes

Appendix B. Mathematical Modeling of Cellular Metabolism
- Glucose is absorbed by mitochondria to produce ATP and .
- ATP provides the energy needed by the pump to export three sodium ions and import two potassium ions.
- The carbonic anhydrase enzyme (CA) catalizes the hydrolysis of , which is a waste product of mitochondrial metabolism.
- Specialized exchangers supervise the transmembrane transport of the proton () and bicarbonate (), which are the products of hydrolysis.
- The production and consumption rates for the neutral and charged solutes involved in the CA enzyme-mediated carbon dioxide conversion into carbonic acid and its subsequent dissociation into protonated hydrogen and bicarbonate;
- The production and consumption rates in cellular volume regulation;
- The molar flux densities representing the mathematical model of transmembrane sodium and potassium solute exchange throughout ATPase.

Appendix B.1. Mathematical Model of CA-Mediated CO 2 Hydrolysis
Appendix B.2. Net Production Rate in Cell Volume Regulation
Appendix B.3. Na+/K+ ATPase
References
- Cid, V.J.; Durán, A.; del Rey, F.; Snyder, M.P.; Nombela, C.; Sánchez, M. Molecular basis of cell integrity and morphogenesis in Saccharomyces cerevisiae. Microbiol. Rev. 1995, 59, 345–386. [Google Scholar] [CrossRef]
- Ammendolia, D.A.; Bement, W.M.; Brumell, J.H. Plasma membrane integrity: Implications for health and disease. BMC Biol. 2021, 19, 71. [Google Scholar] [CrossRef] [PubMed]
- Armstrong, C.M. The Na/K pump, Cl ion, and osmotic stabilization of cells. Proc. Natl. Acad. Sci. USA 2003, 100, 6257–6262. [Google Scholar] [CrossRef] [PubMed]
- Cheng, X.; Pinsky, P.M. The Balance of Fluid and Osmotic Pressures across Active Biological Membranes with Application to the Corneal Endothelium. PLoS ONE 2016, 10, e0145422. [Google Scholar] [CrossRef] [PubMed][Green Version]
- Pan, J.; Kmieciak, T.; Liu, Y.T.; Wildenradt, M.; Chen, Y.S.; Zhao, Y. Quantifying molecular- to cellular-level forces in living cells. J. Phys. Appl. Phys. 2021, 54, 483001. [Google Scholar] [CrossRef]
- Gupta, S.K.; Guo, M. Equilibrium and out-of-equilibrium mechanics of living mammalian cytoplasm. J. Mech. Phys. Solids 2017, 107, 284–293. [Google Scholar] [CrossRef]
- Brubaker, R.F. Flow of Aqueous Humor in Humans. Invest. Ophthalmol. Vis. Sci. 1991, 32, 3145–3166. [Google Scholar]
- Delamare, N.A. Ciliary Body and Ciliary Epithelium. Adv. Organ. Biol. 2005, 1, 127–148. [Google Scholar]
- Kiel, J.W.; Hollingsworth, M.; Rao, R.; Chen, M.; Reitsamer, H.A. Ciliary blood flow and aqueous humor production. Prog. Retin. Eye Res. 2011, 30, 1–17. [Google Scholar] [CrossRef]
- Toris, C.B.; Tye, G.; Pattabiraman, P. Changes in Parameters of Aqueous Humor Dynamics Throughout Life. In Ocular Fluid Dynamics: Anatomy, Physiology, Imaging Techniques, and Mathematical Modeling; Guidoboni, G., Harris, A., Sacco, R., Eds.; Springer International Publishing: Cham, Switzerland, 2019; pp. 161–190. [Google Scholar]
- Heijl, A.; Leske, M.C.; Bengtsson, B.; Hyman, L.; Bengtsson, B.; Hussein, M.; Group, E.M.G.T. Reduction of Intraocular Pressure and Glaucoma Progression: Results From the Early Manifest Glaucoma Trial. Arch. Ophthalmol. 2002, 120, 1268–1279. [Google Scholar] [CrossRef]
- Noecker, R.J. The management of glaucoma and intraocular hypertension: Current approaches and recent advances. Ther. Clin. Risk Manag. 2006, 2, 193–206. [Google Scholar] [CrossRef] [PubMed]
- Harris, A.; Guidoboni, G.; Siesky, B.; Mathew, S.; Verticchio Vercellin, A.C.; Rowe, L.; Arciero, J. Ocular blood flow as a clinical observation: Value, limitations and data analysis. Prog. Retin. Eye Res. 2020, 78, 100841. [Google Scholar] [CrossRef] [PubMed]
- Killer, H.E.; Pircher, A. What is the optimal glaucoma treatment: Reducing aqueous humour production or facilitating its outflow? Eye 2020, 34, 1719–1721. [Google Scholar] [CrossRef]
- Dvoriashyna, M.; Pralits, J.O.; Tweedy, J.H.; Repetto, R. Mathematical Models of Aqueous Production, Flow and Drainage. In Ocular Fluid Dynamics: Anatomy, Physiology, Imaging Techniques, and Mathematical Modeling; Guidoboni, G., Harris, A., Sacco, R., Eds.; Springer International Publishing: Cham, Switzerland, 2019; pp. 227–263. [Google Scholar]
- Sala, L.; Mauri, A.G.; Sacco, R.; Messenio, D.; Guidoboni, G.; Harris, A. A theoretical study of aqueous humor secretion based on a continuum model coupling electrochemical and fluid-dynamical transmembrane mechanisms. Comm. App. Math. Comp. Sci. 2019, 14, 65–103. [Google Scholar] [CrossRef]
- Dvoriashyna, M.; Foss, A.J.E.; Gaffney, E.A.; Repetto, R. A Mathematical Model of Aqueous Humor Production and Composition. Invest. Ophthalmol. Vis. Sci. 2022, 63, 1. [Google Scholar] [CrossRef]
- Sacco, R.; Chiaravalli, G.; Antman, G.; Guidoboni, G.; Verticchio, A.; Siesky, B.; Harris, A. The role of conventional and unconventional adaptive routes in lowering of intraocular pressure: Theoretical model and simulation. Phys. Fluids 2023, 35, 061902. [Google Scholar] [CrossRef]
- Sacco, R.; Guidoboni, G.; Mauri, A.G. A Comprehensive Physically Based Approach to Modeling in Bioengineering and Life Sciences; Elsevier: Amsterdam, The Netherlands; Academic Press: Cambridge, MA, USA, 2019. [Google Scholar]
- Kiel, J.W. Physiology of the intraocular pressure. In Pathophysiology of the Eye: Glaucoma; Feher, J., Ed.; Akadémiai Kiadó: Budapest, Hungary, 1998; Volume 4, pp. 109–144. [Google Scholar]
- Ramakrishnan, R.; Krishnadas, S.R.; Khurana, M.; Robin, A.L. Aqueous Humor Dynamics. In Diagnosis & Management of Glaucoma; Jaypee Brothers Medical Publishers (P) Ltd.: Rijeka, Croatia, 2006; Chapter 9. [Google Scholar]
- Raviola, G.; Raviola, E. Intercellular junctions in the ciliary epithelium. Invest. Ophthalmol. Vis. Sci. 1978, 17, 958–981. [Google Scholar]
- Calvo, J. Science Photo Gallery. Available online: https://www.sciencephoto.com/media/1112469/view/ciliary-body-epithelium-light-micrograph (accessed on 11 December 2024).
- Dmitriev, A.V.; Dmitriev, A.A.; Linsenmeier, R.A. The logic of ionic homeostasis: Cations are for voltage, but not for volume. PLoS Comput. Biol. 2019, 15, 1–45. [Google Scholar] [CrossRef]
- Hamann, S.; Zeuthen, T.; Cour, M.L.; Nagelhus, E.A.; Ottersen, O.P.; Agre, P.; Nielsen, S. Aquaporins in complex tissues: Distribution of aquaporins 1–5 in human and rat eye. Am. J. -Physiol.-Cell Physiol. 1998, 274, C1332–C1345. [Google Scholar] [CrossRef] [PubMed]
- Pohl, P. Combined transport of water and ions through membrane channels. Biol. Chem. 2004, 385, 921–926. [Google Scholar] [CrossRef]
- Verkman, A.S. Aquaporins. Curr. Biol. 2013, 23, R52–R55. [Google Scholar] [CrossRef] [PubMed]
- Keener, J.; Sneyd, J. Mathematical Physiology: I: Cellular Physiology; Springer: New York, NY, USA, 2009. [Google Scholar]
- Pizzagalli, M.D.; Bensimon, A.; Superti-Furga, G. A guide to plasma membrane solute carrier proteins. FEBS J. 2021, 288, 2784–2835. [Google Scholar] [CrossRef]
- Hille, B. Ion Channels of Excitable Membranes, 3rd ed.; Sinauer Associates Inc.: Sunderland, MA, USA, 2001. [Google Scholar]
- Wegner, L.H. Cotransport of water and solutes in plant membranes: The molecular basis, and physiological functions. AIMS Biophys. 2017, 4, 192–209. [Google Scholar] [CrossRef]
- Jackson, J. Classical Electrodynamics; Wiley: Hoboken, NJ, USA, 2012. [Google Scholar]
- Mori, Y. A Three Dimensional Model of Cellular Electrical Activity. Ph.D. Thesis, Department of Mathematics, New York University, New York, NY, USA, 2006. [Google Scholar]
- Starling, E.S. On the Absorption of Fluids from the Connective Tissue Spaces. J. Physiol. 1896, 19, 312–326. [Google Scholar] [CrossRef] [PubMed]
- Omir, A.; Satayeva, A.; Chinakulova, A.; Kamal, A.; Kim, J.; Inglezakis, V.J.; Arkhangelsky, E. Behaviour of Aquaporin Forward Osmosis Flat Sheet Membranes during the Concentration of Calcium-Containing Liquids. Membranes 2020, 10, 108. [Google Scholar] [CrossRef]
- Li, Y.; He, L.; Gonzalez, N.A.; Graham, J.; Wolgemuth, C.; Wirtz, D.; Sun, S.X. Going with the Flow: Water Flux and Cell Shape during Cytokinesis. Biophys. J. 2017, 113, 2487–2495. [Google Scholar] [CrossRef]
- Shampine, L.F.; Reichelt, M.W. The MATLAB ODE Suite. SIAM J. Sci. Comput. 1997, 18, 1–22. [Google Scholar] [CrossRef]
- Quarteroni, A.; Sacco, R.; Saleri, F. Numerical Mathematics, 2nd ed.; Texts in Applied Mathematics; Springer: Berlin/Heidelberg, Germany, 2007; Volume 37. [Google Scholar]
- Goel, M.; Picciani, R.G.; Lee, R.K.; Bhattacharya, S.K. Aqueous humor dynamics: A review. Open Ophthalmol. J. 2010, 4, 52–59. [Google Scholar] [CrossRef]
- Klysik, A.; Kozakiewicz, M. Blood–aqueous barrier integrity in patients with Graves’ ophthalmopathy (GO), before and after rehabilitative surgery. Eye 2015, 29, 542–551. [Google Scholar] [CrossRef]
- Haefliger, I.O.; von Arx, G.; Pimentel, A.R. Pathophysiology of intraocular pressure increase and glaucoma prevalence in thyroid eye disease: A mini-review. Klin. Monbl. Augenheilkd. 2010, 227, 292–293. [Google Scholar] [CrossRef]
- Kass, M.A.; Heuer, D.K.; Higginbotham, E.J.; Johnson, C.A.; Keltner, J.L.; Miller, J.P.; Parrish, R.K.I.; Wilson, M.R.; Gordon, M.O.; for the Ocular Hypertension Treatment Study Group. The Ocular Hypertension Treatment Study: A Randomized Trial Determines That Topical Ocular Hypotensive Medication Delays or Prevents the Onset of Primary Open-Angle Glaucoma. Arch. Ophthalmol. 2002, 120, 701–713. [Google Scholar] [CrossRef]
- Somersalo, E.; Occhipinti, R.; Boron, W.F.; Calvetti, D. A reaction–diffusion model of CO2 influx into an oocyte. J. Theor. Biol. 2012, 309, 185–203. [Google Scholar] [CrossRef] [PubMed]
- Bocchinfuso, A.; Calvetti, D.; Somersalo, E. Modeling surface pH measurements of oocytes. Biomed. Phys. Eng. Express 2022, 8, 045006. [Google Scholar] [CrossRef] [PubMed]
- Larachi, F. Kinetic Model for the Reversible Hydration of Carbon Dioxide Catalyzed by Human Carbonic Anhydrase II. Ind. Eng. Chem. Res. 2010, 49, 9095–9104. [Google Scholar] [CrossRef]
- Uchikawa, J.; Zeebe, R.E. The effect of carbonic anhydrase on the kinetics and equilibrium of the oxygen isotope exchange in the CO2–H2O system: Implications for δ18 vital effects in biogenic carbonates. Geochim. Cosmochim. Acta 2012, 95, 15–34. [Google Scholar] [CrossRef]
- Donaldson, T.L.; Quinn, J.A. Kinetic Constants Determined from Membrane Transport Measurements: Carbonic Anhydrase Activity at High Concentrations. Proc. Natl. Acad. Sci. USA 1974, 71, 4995–4999. [Google Scholar] [CrossRef]
- Gibbons, B.H.; Edsall, J.T. Rate of Hydration of Carbon Dioxide and Dehydration of Carbonic Acid at 25°. J. Biol. Chem. 1963, 238, 3502–3507. [Google Scholar] [CrossRef]
- Layton, A.T.; Edwards, A. Mathematical Modeling in Renal Physiology; Lecture Notes on Mathematical Modelling in the Life Sciences; Springer: Berlin/Heidelberg, Germany, 2014. [Google Scholar]
- Maeno, E.; Ishizaki, Y.; Kanaseki, T.; Hazama, A.; Okada, Y. Normotonic cell shrinkage because of disordered volume regulation is an early prerequisite to apoptosis. Proc. Natl. Acad. Sci. USA 2000, 97, 9487–9492. [Google Scholar] [CrossRef]
- Litwack, G. Chapter 3—Introductory Discussion on Water, pH, Buffers and General Features of Receptors, Channels and Pumps. In Human Biochemistry; Litwack, G., Ed.; Academic Press: Boston, MA, USA, 2018; pp. 39–61. [Google Scholar] [CrossRef]
- Kreuzer, H.W.; Quaroni, L.; Podlesak, D.W.; Zlateva, T.; Bollinger, N.; McAllister, A. Detection of Metabolic Fluxes of O and H Atoms into Intracellular Water in Mammalian Cells. PLoS ONE 2012, 7, e39685. [Google Scholar] [CrossRef]
- Li, H.; Yu, C.; Wang, F.; Chang, S.J.; Yao, J.; Blake, R.E. Probing the metabolic water contribution to intracellular water using oxygen isotope ratios of PO4. Proc. Natl. Acad. Sci. USA 2016, 113, 5862–5867. [Google Scholar] [CrossRef]















| Symbol | Value | Units |
|---|---|---|
| T | 298.15 | |
| m | ||
| m | ||
| 20 | ||
| 15 | ||
| 5 | ||
| 1 | ||
| 0.9974 |
Disclaimer/Publisher’s Note: The statements, opinions and data contained in all publications are solely those of the individual author(s) and contributor(s) and not of MDPI and/or the editor(s). MDPI and/or the editor(s) disclaim responsibility for any injury to people or property resulting from any ideas, methods, instructions or products referred to in the content. |
© 2025 by the authors. Licensee MDPI, Basel, Switzerland. This article is an open access article distributed under the terms and conditions of the Creative Commons Attribution (CC BY) license (https://creativecommons.org/licenses/by/4.0/).
Share and Cite
Sacco, R.; Chiaravalli, G.; Guidoboni, G.; Layton, A.; Antman, G.; Shalem, K.W.; Verticchio, A.; Siesky, B.; Harris, A. Reduced-Order Model for Cell Volume Homeostasis: Application to Aqueous Humor Production. Math. Comput. Appl. 2025, 30, 13. https://doi.org/10.3390/mca30010013
Sacco R, Chiaravalli G, Guidoboni G, Layton A, Antman G, Shalem KW, Verticchio A, Siesky B, Harris A. Reduced-Order Model for Cell Volume Homeostasis: Application to Aqueous Humor Production. Mathematical and Computational Applications. 2025; 30(1):13. https://doi.org/10.3390/mca30010013
Chicago/Turabian StyleSacco, Riccardo, Greta Chiaravalli, Giovanna Guidoboni, Anita Layton, Gal Antman, Keren Wood Shalem, Alice Verticchio, Brent Siesky, and Alon Harris. 2025. "Reduced-Order Model for Cell Volume Homeostasis: Application to Aqueous Humor Production" Mathematical and Computational Applications 30, no. 1: 13. https://doi.org/10.3390/mca30010013
APA StyleSacco, R., Chiaravalli, G., Guidoboni, G., Layton, A., Antman, G., Shalem, K. W., Verticchio, A., Siesky, B., & Harris, A. (2025). Reduced-Order Model for Cell Volume Homeostasis: Application to Aqueous Humor Production. Mathematical and Computational Applications, 30(1), 13. https://doi.org/10.3390/mca30010013

