Abstract
In this article, we extensively study a family of distributions using the trigonometric function. We add an extra parameter to the sine transformation family and name it the alpha-sine-G family of distributions. Some important functional forms and properties of the family are provided in a general form. A specific sub-model alpha-sine Weibull of this family is also introduced using the Weibull distribution as a parent distribution and studied deeply. The statistical properties of this new distribution are investigated and intended parameters are estimated using the maximum likelihood, maximum product of spacings, least square, weighted least square, and minimum distance methods. For further justification of these estimates, a simulation experiment is carried out. Two real data sets are analyzed to show the suggested model’s application. The suggested model performed well compares to some existing models considered in the study.
1. Introduction
Statistical distributions are commonly used to study real-world phenomena. The theory of statistical distributions is extensively studied, as are new developments for their application. Several families of distributions have been developed to describe various real-world phenomena. In reality, this new development in distribution theory is a continuing practice. Most probability distributions proposed in the literature have many parameters to make the model more flexible. According to some authors, these estimates are difficult to obtain using numerical resources (see [1]). For modeling real data, it is preferable to create models with few parameters and a high degree of flexibility. To achieve this goal, a group of researchers decided to look for new distributions using trigonometric functions. In the last several years, researchers have been attracted to trigonometric models due to their flexibility and mathematical tractability. Among the various trigonometric G-families, ref. [2] defined the new class of distribution using the sine trigonometric function and defined the sine-exponential model as its member. The probability density function (PDF) of this family is given by
where is the cumulative distribution function (CDF) of any baseline model and its PDF.
At the same time, the arctangent function defines the arc-tan-G family of distribution [3]. The authors presented the new family of distribution which was used to model Norwegian fire insurance data. This distribution family was proposed for an underlying Pareto distribution and a new distribution called the Pareto arctan distribution, and it was discovered that this distribution provides a good fit when compared to other well-known distributions. Using a similar technique of sine-G, the cosine-G family of distributions was introduced by [4], who also introduced the cosine-Weibul distribution as a member of cosine-G class. Similarly, [5] introduced another sine-G class and studied the sine inverse Weibull distribution as a particular member. Ref. [6] developed the new sine-G family and analyzed the sine-inverse Weibull model in particular. Ref. [7] defined the sine Kumaraswamy-G family of distributions as having two extra parameters. Ref. [8] defined the exponentiated sine-G family and analyzed the particular distribution as the exponentiated sine-Weibull distribution. Further arcsine-G distributions were introduced by [9], and the arcsine exponential distribution with constant and sharp decreasing hazard functions was defined. Another trigonometric function-related probability model introduced by [10] is called the arctan generalized exponential distribution. Using the sine-G family of distribution, [11] developed a new two-parameter model called the sine Burr XII distribution. Hence, we noticed that the simple functions are associated with trigonometric distribution and are mathematically tractable (see [2,5]). Further, we observed that the sine transformation can remarkably enhance the flexibility of [7]. A new extended cosine-G family of distributions was proposed by [12]. Truncated Cauchy power family of distributions was studied by [13]. Truncated Cauchy power Weibull-G class of distributions was proposed by [14]. The sine half-logistic inverse Rayleigh and sine inverse exponential distributions were discussed in [15,16]. Due to these pleasant features, we are motivated to conduct research on the sine transformation family.
In this study, we developed a new family of trigonometric models using the sine function by introducing an additional scale parameter , and we called it the alpha sine-G family (AS-G) of distributions.
The remaining sections of this study are organized as follows. The methodology of model development and some key functions of the family of distributions are introduced in Section 2. Some general properties of the AS-G family of distributions (AS-D FD) are presented in Section 3. In Section 4, a particular member of the AS-G family is introduced. A detailed study and application of this model are presented in Section 5. We discuss parametric estimation and simulation experiments in Section 6 and Section 7. The applicability of the suggested model is presented in Section 8. Finally, we present the conclusion in Section 9.
2. The New Sine Family of Distributions
2.1. Methodology
To develop a new family of distributions, [17] defined a relation of , the cumulative distribution function (CDF) of any baseline distribution and , the PDF of any arbitrary distribution, to obtain the CDF of the new family as
where is the CDF of the new class of distributions and is the parameter space of baseline distribution. To develop the new sine-G family, Equation (2) can be written as
Using the structure of Equation (3), we introduce an additional parameter to Equation (3) and the new CDF of AS-G FD can be expressed as
The PDF corresponding to Equation (4) is
where is the scale parameter of the AS-G distribution.
- Special Case of AS-G FD. When in the CDF of AS-G FD defined in Equation (4), it is reduced to the sine-G family defined by [2]. Hence, the sine-G family is a special case of AS-G FD.
2.2. Some Important Functional Forms of the New Sine Family of Distributions
In this subsection, we explicitly present some important functions that are necessary for survival analysis, reliability theory, etc.
- Reliability function: In probability theory, the reliability function is a function that offers the probability that a system or device will function correctly for a given amount of time, assuming that it has not failed up to that point. Intuitively, the reliability function offers the probability that the device or system will continue to function beyond time x given that it has not failed up to that point. The reliability function for AS-G FD can be expressed as
- Hazard function: In probability theory, the hazard function is a function that describes the rate at which an event occurs given that the event has not yet occurred up to a certain time. The hazard function is often used in survival analysis to model the failure rate of a system over time. The AS-G FD can be defined as
- Odd function: Odd functions are a useful tool in probability theory for describing certain types of distributions and for simplifying calculations involving them. Here, the odd function for AS-G FD can be expressed as
- Failure rate average (FRA): The failure rate average function has important applications in reliability engineering and survival analysis, where it is used to model the behavior of systems and estimate their probability of failure over time. It can also be used to compare different systems’ reliability and identify the factors that affect their failure rates.
3. Properties of the New Sine Family of Distributions
3.1. Linear Representation
One can derive useful linear expansions using exponentiated distributions, specifically the exponentiated-G (Exp-G) distribution with power parameter which has the CDF:
where The corresponding PDF can be expressed as
These notations are used in the following discussion. Exponentiated distributions have well-known properties for a wide range of baseline CDF (for more information, see [5,18,19]). The linear representations of and in terms of Exp-G functions are shown in the following result. Using the Tayler expansion for trigonometric function , the CDF of AS-G FD can be expressed as
where The PDF corresponding to Equation (12) can be calculated by differentiating it with respect to x; we obtain
where
3.2. Critical Points of the New Sine Family of Distributions
By solving equation for x, we can obtain the critical points of . Let the solution of this equation be , which can be calculated from
Similarly, the critical points for hazard function can be obtained by solving the following equation for solution :
3.3. Quantile Function
The quantile function is useful in statistical analysis and modeling as it provides a way to estimate percentiles and other summary statistics of a probability distribution. Suppose is the smallest value of X for which the probability that X is less than or equal to that value is at least p. The quantile function of CDF of AS-G FD can be obtained as
Using Equation (16), we can calculate the median, upper and lower quartile, quartile deviation , coefficient of , skewness, and kurtosis as presented in Table 1.
Table 1.
Various measures based on quantiles.
3.4. Moments
In probability theory and statistics, moments of a random variable X are numerical quantities that measure various aspects of its probability distribution. The moments of X are calculated using the values of X and the PDF of X. The moment about the origin can be calculated as
Now, considering the integral and summation terms exist and are interchangeable, using the PDF defined in Equation (5), we can calculate the moment as
Further, the moment can also be calculated using the quantile function (for more detail, see [22]) as
3.5. Moment Generating Function
3.6. Mean Residual Life Function
Suppose t is the lifetime of a component or item; then, MRF can be obtained as
where is the reliability function.
4. Alpha-Sine Weibull Distribution
Model Presentation
In this section, a particular model of AS-G FD is introduced, and we analyze this model briefly. To define the new member, we select as the CDF of Weibull distribution as
The PDF corresponding to CDF (23) can be written as
Substituting Equation (23) in the CDF of AS-G FD defined in Equation (4), we obtain the new member distribution called the AS-Weibull (AS-W) distribution with CDF:
The PDF of the AS-W distribution can be obtained by differentiating Equation (25) and can be expressed as
Similarly, the HRF of the AS-W distribution is given by
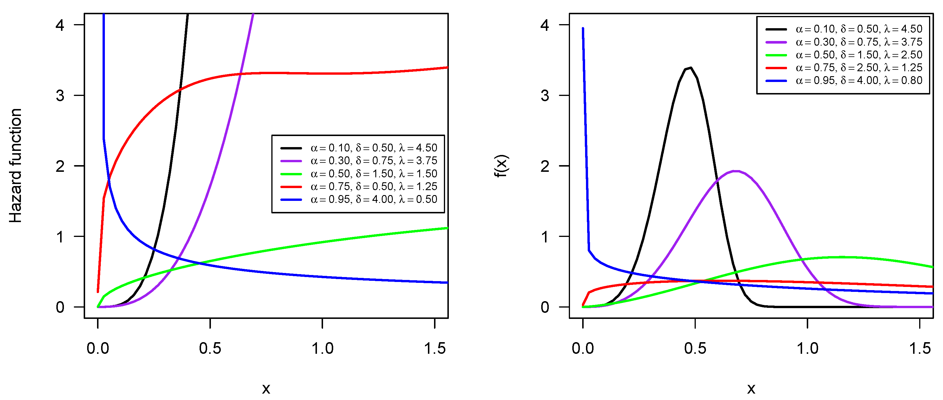
We demonstrate the various shapes of PDF and HRF for varying two parameters keeping and constant, respectively; Figure 1 and Figure 2. In Figure 3, we use all three parameters with different combinations. From all these graphical investigations, we find that the suggested model is versatile regarding skewness and kurtosis. Both PDF and HRF can have either increasing or decreasing or bathtub or inverted bathtub or -j- or reverse-j-shaped curves according to parameter values. Hence, the AS-W model is capable of fitting highly skewed heterogeneous data sets.
Figure 1.
The plots of PDF keeping constant (left) and (right).
Figure 2.
The plots of HRF keeping constant (left) and (right).
Figure 3.
The plots of PDF and HRF with a variation of all three parameters.
5. Properties of the Alpha-Sine Weibull Distribution
5.1. Quantile Function
The QF can be used in statistical analysis and modeling to estimate probability distribution percentiles and other summary statistics. The QF for the AS-W distribution can be expressed as
Using Equation (28), we can obtain various statistical measures provided in Table 1. Also, for generating random numbers to the distribution AS-W, we can use the following expression:
Using the formulae defined by [20,21] for skewness and kurtosis using quantiles, we plotted the graphs of skewness and kurtosis with various combinations of parameter values presented in Figure 4 and Figure 5.
Figure 4.
The plots of skewness with constant (left) and constant (right).
Figure 5.
The plots of kurtosis with constant (left) and constant (right).
5.2. Linear Expansion of Alpha-Sine Weibull Distribution
5.3. Moments
The moment of random variable can be obtained by using the following expression:
5.4. Moment Generating Function of Alpha-Sine Weibull Distribution
The MGF of AS-W for any real number t can be expressed as
where is the gamma function.
5.5. Mean Waiting Time Function
Let t denote the waiting time or time to failure of an item or event; then, the MWT function can be defined as
where is the lower incomplete gamma function.
6. Estimation Methods
In this part of the work, we consider different methods for estimating the parameters of the AS-W distribution.
6.1. Maximum Likelihood Method
Consider a simple random sample ) of size m following the AS-W distribution; then, the likelihood function can be presented as
Hence, the corresponding log-likelihood function is given as
The MLEs of are obtained, respectively, using numerical methods.
6.2. Maximum Product of Spacings Method
Cheng and Amin [23] present this technique as a different method to MLE. It relies on the geometric mean of the spacings, which is
where and . We can consider that
The MPS estimators of can be solved by increasing the geometric mean of the spacing,
or similarly by increasing the natural logarithm of the product spacing function of (37) given by
6.3. Least Squares Methods
Our study proposes two variants of least squares, Ordinary Least Squares (OLS) and Weighted Least Squares (WLS).
The OLS estimators can be determined by minimizing
However, the WLS estimators can be obtained by minimizing
6.4. Minimum Distance Methods
Various methods have been proposed based on the minimization of empirical distribution functions and estimated distribution functions. This work uses the Cramer–Von–Mises (CV) and Anderson–Darling (AD) methods. We start with a CV estimator, and we can derive these estimators by minimizing the following functions:
moreover, the AD estimators are determined by minimizing
7. Numerical Simulation
To compare unknown parameter estimates of the (AS-W) distribution, a simulation study is conducted with different parameters, and several sample sizes 30, 60, 100, 150, 200, and 500 are presented. Based on 1000 runs, we compute the average estimate (AE) and mean square error (MSE), which are considered to be the optimality criteria.
Table 2.
The AES and MSEs of .
Table 3.
The AES and MSEs of .
Table 4.
The AES and MSEs of .
Table 5.
The AES and MSEs of .
- Based on all estimation methods, the average estimate converges to the true values, which shows that these estimators are consistent.
- The AE tends to its initial values as the sample size increase, so we can say that our estimates are unbiased.
- For all methods, whenever the MSEs decrease, the sample size m increases.
- The MLE estimators perform better than all the other methods considered in this work.
8. Applications
In this part of the work, we provide two application datasets to show the effectiveness and flexibility of the AS-W distribution. Different statistic measures for the two data sets are presented in Table 6.
Table 6.
Summary statistics for the selected datasets.
8.1. First Data Set
The first data set represents the total annual rainfall (in inches) during the month of January from 1880 to 1916 recorded at Los Angeles Civic Center; ref. [24] provided the values. The data are reported in Table 7.
Table 7.
The total annual rainfall.
8.2. Second DataSet
The second data set is the failure times of eight components at three different temperatures, 100, 120, 140, introduced by [25]. The value data are described Table 8.
Table 8.
The values of the failure times of eight components at three different temperatures.
The AS-W distribution is fitted to these two datasets and compared with the following:
- Sine-inverse Weibull [4]:
- The inverse Weibull distribution [26]:
- Weighted generalized quasi Lindley distribution (WGQLD) [27]:
- Sine Burr XII distribution [11]:
The MLEs, SEs and corresponding log-likelihood values for AS-G FD model for both datasets are provided in Table 9. For the decision about the best fitting of the competing model, we computed several criteria measures such as the Akaike information criteria (AIc), the consistent Akaike information criteria (CAIc), the Bayesian information criteria (BIc), and the Hannan–Quinn information criteria (HQIc).
Table 9.
The MLEs, SEs and corresponding log-likelihood values for the AS-G FD model.
From the results given in Table 10 and Table 11, we noted that the AS-W model provides a better fit with the minimum value of AIC, AICc, BIC, HQIC, and KS and the largest p-values compared with other models considered in this work. Figure 6 and Figure 7 support this assertion. Box plot and TTT plot along with the PP-Plot for the two real data sets are, respectively, presented in Figure 8 and Figure 9.
Table 10.
The goodness of fit tests for Dataset 1.
Table 11.
The goodness of fit tests for Dataset 2.
Figure 6.
Plots of estimated probability density functions and cumulative distribution functions for Dataset 1.
Figure 7.
Plots of estimated probability density functions and cumulative distribution functions for Dataset 2.
Figure 8.
Box, TTT, and PP plots for the first real data set.
Figure 9.
Box, TTT, and PP plots for the second real data set.
9. Conclusions
We intensely study a new family of distributions with a trigonometric function. We introduce an extra parameter to the sine transformation family and name it the alpha-sine-G family of distributions. Some important functional forms and properties of the family are provided in a general form. A specific three-parameter sub-model alpha-sine Weibull of this family is also introduced using Weibull distribution as a parent distribution; it is studied deeply. The statistical properties of this new distribution are investigated. From the graphical investigations of the PDF and HRF shapes, we find that the suggested model is versatile regarding skewness and kurtosis. Both the PDF and HRF can have either increasing or decreasing or bathtub or inverted bathtub or -j- or reverse-j-shaped curves according to the parameter values. Hence, the AS-W model is also capable of fitting highly skewed heterogeneous data sets. We obtain the estimates of AS-W parameters using several methods, including MLE, MPS, OLS, WLS, CV, and AD. A simulation experiment is carried out to justify these estimates further and finds that AEs nearly converge to the true values of the parameter, and MSEs are approaching zero as the sample size increases. We study two real data applications and demonstrate that the AS-W distribution is consistently the best model among all its competitors. Hence, we expect that the suggested family of distributions can be used to generate new flexible models for modeling real data, even heterogeneous data from different fields of application. For future works, many authors can use the new suggested family of distributions to generate new continuous statistical models, such as alpha-sine-power Lomax, alpha-sine-power Topp Leone and alpha-sine-power Lindley distributions.
Author Contributions
Conceptualization, S.B., L.P.S., A.A.M., V.K., R.H.K., A.M.G., M.E. and S.G.N.; methodology, S.B., L.P.S., A.A.M., V.K., R.H.K., A.M.G., M.E. and S.G.N.; software, S.B., L.P.S., A.A.M., V.K., R.H.K., A.M.G., M.E. and S.G.N.; validation, S.B., L.P.S., A.A.M., V.K., R.H.K., A.M.G., M.E. and S.G.N.; formal analysis, S.B., L.P.S., A.A.M., V.K., R.H.K., A.M.G., M.E. and S.G.N.; investigation, S.B., L.P.S., A.A.M., V.K., R.H.K., A.M.G., M.E. and S.G.N.; resources, S.B., L.P.S., A.A.M., V.K., R.H.K., A.M.G., M.E. and S.G.N.; data curation, S.B., L.P.S., A.A.M., V.K., R.H.K., A.M.G., M.E. and S.G.N.; writing—original draft preparation, S.B., L.P.S., A.A.M., V.K., R.H.K., A.M.G., M.E. and S.G.N.; writing—review and editing, S.B., L.P.S., A.A.M., V.K., R.H.K., A.M.G., M.E. and S.G.N.; visualization, S.B., L.P.S., A.A.M., V.K., R.H.K., A.M.G., M.E. and S.G.N.; supervision, S.B., L.P.S., A.A.M., V.K., R.H.K., A.M.G., M.E. and S.G.N.; project administration, S.B., L.P.S., A.A.M., V.K., R.H.K., A.M.G., M.E. and S.G.N.; funding acquisition, S.B., L.P.S., A.A.M., V.K., R.H.K., A.M.G., M.E. and S.G.N. All authors have read and agreed to the published version of the manuscript.
Funding
This research has no funds.
Conflicts of Interest
The authors declare no conflict of interest.
References
- Tarantola, A. Inverse Problem Theory and Methods for Model Parameter Estimation; SIAM: Philadelphia, PA, USA, 2005. [Google Scholar]
- Kumar, D.; Singh, U.; Singh, S.K. A new distribution using sine function-its application to bladder cancer patients data. J. Stat. Appl. Probab. 2015, 4, 417. [Google Scholar]
- Gómez-Déniz, E.; Calderín-Ojeda, E. Modelling insurance data with the Pareto ArcTan distribution. ASTIN Bull. J. IAA 2015, 45, 639–660. [Google Scholar] [CrossRef]
- Souza, L.; Junior, W.R.O.; de Brito, C.C.R.; Ferreira, T.A.E.; Soares, L.G.M. General properties for the Cos-G class of distributions with applications. Eurasian Bull. Math. 2019, 2, 63–79. [Google Scholar]
- Souza, L.; Junior, W.; De Brito, C.; Chesneau, C.; Ferreira, T.; Soares, L. On the Sin-G class of distributions: Theory, model and application. J. Math. Model. 2019, 7, 357–379. [Google Scholar]
- Mahmood, Z.; Chesneau, C.; Tahir, M.H. A new sine-G family of distributions: Properties and applications. Bull. Comput. Appl. Math. 2019, 7, 53–81. [Google Scholar]
- Chesneau, C.; Jamal, F. The sine Kumaraswamy-G family of distributions. J. Math. Ext. 2020, 15, 1–26. [Google Scholar]
- Muhammad, M.; Alshanbari, H.M.; Alanzi, A.R.A.; Liu, L.; Sami, W.; Chesneau, C.; Jamal, F. A new generator of probability models: The exponentiated sine-G family for lifetime studies. Entropy 2021, 23, 1394. [Google Scholar] [CrossRef]
- Rahman, M.M. Arcsine-G Family of Distributions. J. Stat. Appl. Probab. Lett. 2021, 8, 169–179. [Google Scholar]
- Chaudhary, A.K.; Sapkota, L.P.; Kumar, V. Some properties and applications of arctan generalized exponential distribution. Int. J. Innov. Res. Sci. Eng. Technol. IJIRSET 2021, 10, 456–468. [Google Scholar]
- Isa, A.M.; Ali, B.A.; Zannah, U. Sine Burr XII Distribution: Properties and Application to Real Data Sets. Arid. Zone J. Basic Appl. Res. 2022, 1, 48–58. [Google Scholar] [CrossRef]
- Muhammad, M.; Bantan, R.; Liu, L.; Chesneau, C.; Tahir, M.; Jamal, F.; Elgarhy, M. A New Extended Cosine-G Distributions for Lifetime Studies. Mathematics 2021, 9, 2758. [Google Scholar] [CrossRef]
- Aldahlan, M.; Jamal, F.; Chesneau, C.; Elgarhy, M.; Elbatal, I. The truncated Cauchy power family of distributions with inference and applications. Entropy 2020, 22, 346. [Google Scholar] [CrossRef]
- Alotaibi, N.; Elbatal, I.; Almetwally, E.; Alyami, S.; Al-Moisheer, A.; Elgarhy, M. Truncated Cauchy Power Weibull-G Class of Distributions: Bayesian and Non-Bayesian Inference Modelling for COVID-19 and Carbon Fiber Data. Mathematics 2022, 10, 1565. [Google Scholar] [CrossRef]
- Shrahili, M.; Elbatal, I.; Elgarhy, M. Sine Half-Logistic Inverse Rayleigh Distribution: Properties, Estimation, and Applications in Biomedical Data. J. Math. 2021, 2021, 4220479. [Google Scholar] [CrossRef]
- Shrahili, M.; Elbatal, I.; Almutiry, W.; Elgarhy, M. Estimation of Sine Inverse Exponential Model under Censored Schemes. J. Math. 2021, 2021, 7330385. [Google Scholar] [CrossRef]
- Eugene, N.; Lee, C.; Famoye, F. Beta-normal distribution and its applications. Commun. Stat. Theory Methods 2002, 31, 497–512. [Google Scholar] [CrossRef]
- Nadarajah, S.; Gupta, A.K. The exponentiated gamma distribution with application to drought data. Calcutta Stat. Assoc. Bull. 2007, 59, 29–54. [Google Scholar] [CrossRef]
- Lemonte, A.J.; Barreto-Souza, W.; Cordeiro, G.M. The exponentiated Kumaraswamy distribution and its log-transform. Braz. J. Probab. Stat. 2013, 27, 31–53. [Google Scholar] [CrossRef]
- Kenney, J.F.; Keeping, E.S. Mathematics of Statistics; D. Van Nostrand Company, Inc.: New York, NY, USA, 1962. [Google Scholar]
- Moors, J.J.A. A quantile alternative for kurtosis. J. R. Stat. Soc. Ser. D Stat. 1988, 37, 25–32. [Google Scholar] [CrossRef]
- Balakrishnan, N.; Cohen, A.C. Order Statistics and Inference: Estimation Methods; Academic Press: San Diego, CA, USA, 1991. [Google Scholar]
- Cheng, R.C.H.; Amin, N.A.K. Estimating parameters in continuous univariate distributions with a shifted origin. J. R. Stat. Soc. Ser. B Methodol. 1983, 45, 394–403. [Google Scholar] [CrossRef]
- Selim, M.A. Estimation and prediction for Nadarajah-Haghighi distribution based on record values. Pak. J. Stat. 2018, 34, 77–90. [Google Scholar] [CrossRef]
- Murthy, D.P.; Xie, M.; Jiang, R. Weibull Models; John Wiley & Sons: Hoboken, NJ, USA, 2004. [Google Scholar]
- Keller, A.Z.; Goblin, M.T.; Farnworth, N.R. Reliability analysis of commercial vehicle engines. Reliab. Eng. 1985, 10, 15–25. [Google Scholar] [CrossRef]
- Benchiha, S.; Al-Omari, A.I.; Alotaibi, N.; Shrahili, M. Weighted generalized quasi Lindley distribution: Different methods of estimation, applications for COVID-19 and engineering data. AIMS Math. 2021, 6, 11850–11878. [Google Scholar] [CrossRef]
Disclaimer/Publisher’s Note: The statements, opinions and data contained in all publications are solely those of the individual author(s) and contributor(s) and not of MDPI and/or the editor(s). MDPI and/or the editor(s) disclaim responsibility for any injury to people or property resulting from any ideas, methods, instructions or products referred to in the content. |
© 2023 by the authors. Licensee MDPI, Basel, Switzerland. This article is an open access article distributed under the terms and conditions of the Creative Commons Attribution (CC BY) license (https://creativecommons.org/licenses/by/4.0/).








