An Interactive Recommendation System for Decision Making Based on the Characterization of Cognitive Tasks
Abstract
1. Introduction
- The development of an interactive MCDSS framework prototype, called DAIRS, supported by argumentation theory to perform a study of the effects of the proposed state transition diagrams (STDs), which regulates the flow of interaction with real users when solving a real-life optimization problem. For this paper, this work focuses on PPS problems.
- The incorporation of argumentation schemes (reasoning patterns) and proof standards (MCDA methods to compare solutions) in an interactive MCDSS to evaluate and analyze their effects on the decision-making process.
- The proposal, design, and implementation of two STDs, which determine the evolution of a dialogue game established between the DM and DAIRS.
2. Related Work
2.1. DSS Frameworks Used to Solve PPS Problems
2.2. Interactive Systems for Optimization Problems
2.3. Characterization of Cognitive Tools to Improve User-System Interaction
3. Background
3.1. Multi-Objective Optimization Problem
3.1.1. The Decision Making Problem
3.1.2. Project Portfolio Selection Problem
3.2. Recommender System
3.3. Argumentation Theory in Decision Making
3.3.1. Cognitive Artifact
3.3.2. Proof Standard
3.3.3. Argumentation Scheme
- Premises: arguments for or against the conclusion. The status of each premise can be considered to be true or false until proven otherwise or to require further evidence for consideration;
- Conclusion: statement to be confirmed or rejected based on the premises and a proof standard;
- Critical questions: questions related to the structure of the argumentation scheme that, if not answered adequately, can falsify the veracity of an argument within it.
3.4. Dialogue Game
3.4.1. Dialogue Game Rules
- Locution rules: define the set of movements allowed for the entire dialogue game;
- Compromise rules: define the set of statements and arguments each player is compromised to defend until proven right or wrong;
- Dialogue rules: define the set of available movements a player has during the current state of the dialogue;
- Termination rules: define the scenario or state that needs to be reached for the dialogue game to end.
3.4.2. State Transition Diagram
4. Proposed Work
4.1. Dairs Methodology
4.1.1. Proof Standards
- Ordinality: Only the ordinal information about the performance is relevant.
- Anonymity: There is no specific preference order for the criteria.
- Additivity with respect to coalitions: It is possible to formulate additive values regarding the importance of a criteria subset.
- Additivity with respect to values: The value of a solution is obtained by the sum of each criterion’s values.
- Veto: A solution must improve another over a certain veto threshold to be accepted.
- Distance to the worst solution. The best solution is determined not only by its closeness towards the best possible solution but also by how far it is from the worst possible solution
4.1.2. Argumentation Schemes
4.1.3. Dialogue Game Rules
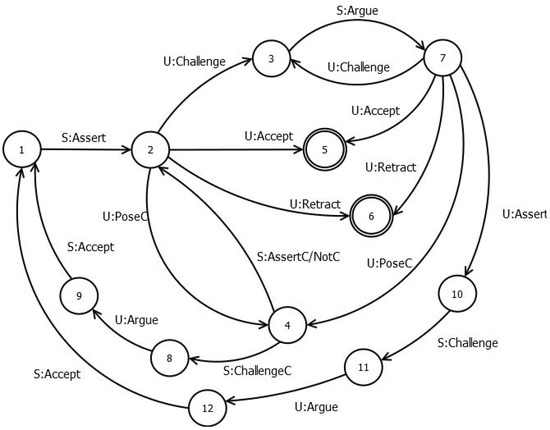
4.1.4. State Transition Diagrams
4.1.5. System Modules
4.2. Interactive Prototype
4.2.1. Bidirectional Interaction Algorithm
| Algorithm 1 Bidirectional interaction of DAIRS |
|
4.2.2. Graphical User Interface
- The menu bar. A set of menus that allow the user to perform actions related to the instance and its properties. It contains two sub-menus. The first sub-menu, named Instance, allows the user to read, start and restart instances. The second sub-menu, named Recommendation Options, lets the user update criteria values, visualize information regarding all available portfolios, the current state of the dialogue game, and even provides the user a Help window with any necessary additional information regarding the GUI.
- The dialogue area. Displays the recommendations and arguments presented by DAIRS, questions posed, or changes in the user’s information. This section of the windows presents the arguments provided by both players during the current and previous steps in the dialogue game.
- The interaction area. This area allows the user to perform a dialogue with the system. The user can determine his next move within the dialogue game, the statement or question that follows that movement, and, if necessary, the chance to select an alternative portfolio that accompanies the presented statement.
- The portfolio composition area. Shows information about the portfolios and their selected projects by presenting a portfolio/alternative binary matrix.
- The evaluation criteria area. Shows the information regarding each criterion’s values for every portfolio by presenting a portfolio/criteria matrix.
4.2.3. Definition of the Dialogue Game Rules
- DM’s Decision. Dialogue move performed by the DM.
- Question. Statement related to the decision taken by the DM.
- Alternative. This option will active to allow the user to select a portfolio from the available candidates if the statement selected requires selecting an alternative (for example, comparing the recommendation and another portfolio).
- Accept button. Executes the DM’s decision.
- Erase button. Deletes the text from the dialogue text box.
- Update button. Allows the user to update the values of the project/criteria matrix.
4.2.4. Use of Argumentation Schemes
4.2.5. Proof Standard Selection
- If the user explicitly indicates he/she wishes to modify the state of a property (see steps 9 to 11 in Figure 4).
- If the user indicates that he/she has a preference for a particular criterion.
- If the user directly selects the proof standard by posing a critical question asking if the current proof standard is the best available option, in which the system responds by allowing the user to edit the status of a property or choose a new standard directly.
5. Experimentation and Analysis
5.1. Experimental Design
- Laptop—$9000.
- Desktop computer—$7000.
- Air conditioner for your room—$3000.
- Car repairs—$10,000.
- New smartphone—$2000.
- Study support
- Personal satisfaction
- Recreation outside of study
- Comfort
5.2. Usability Evaluation
- 1.
- I am pleased with the system’s GUI.
- 2.
- The organization of the information provided by the system was clear.
- 3.
- The interface was simple to use.
- 4.
- The system has all the functions and capabilities I expect.
- 5.
- The information collected by the system helped me complete my activities.
- 6.
- The projects recommended by the system are suitable for my investment.
- 7.
- Being able to select my solution, disregarding the recommendation presented by the system, was helpful.
- 8.
- The system was simple to use.
- 9.
- It was easy to find the information I needed.
- 10.
- The Help window provided clear information.
- 11.
- Overall, the system is easy to use.
- 12.
- It was easy learning to use this system.
- 13.
- The information provided by the system was easy to understand.
- 14.
- The reasoning provided by the system in the dialogue eases my decision-making.
- 15.
- I consider that previous system information is required to use it.
- 16.
- I felt comfortable using this system.
- 17.
- I enjoy building my investment plan using this system.
- 18.
- Overall, I am satisfied with this system.
- 19.
- I was able to complete the tasks using this system.
- 20.
- I was able to complete the tasks quickly using this system.
- 21.
- I was able to complete the tasks efficiently using this system.
- 22.
- I think that I could become more productive quickly using this system.
- 23.
- The system was able to convince me that the recommendations had value.
- 24.
- With my experience using the system, I think I would use it regularly.
5.3. Results and Analysis
6. Conclusions and Future Work
Author Contributions
Funding
Institutional Review Board Statement
Informed Consent Statement
Data Availability Statement
Acknowledgments
Conflicts of Interest
Abbreviations
| MCDA | Multi-criteria Decision Analysis |
| DAIRS | Decision Aid Interactive Recommender System |
| DM | Decision Maker |
| PPS | Project Portfolio Selection |
| DSS | Decision Support Systems |
| CHP | Choice Problem |
| MOP | Multi-objective Optimization Problem |
| MCDSS | Multi-Criteria Decision Support Systems |
| STD | State Transition Diagram |
| GUI | Graphical User Interface |
Appendix A. PPS Problem Test Case
- Problem type: Maximization
- Number of available projects: 25
- Number of available project portfolios: 10
- Criteria size: 4
- Criteria hierarchy (for the second group): {2,3,1,4}
- Criteria weight vector (for the second group): {0.20 0.39 0.36 0.05}
- Budget threshold: 80,000
- Veto threshold per criterion {1500,1200,75,75}
| Project | Criterion 1 | Criterion 2 | Criterion 3 | Criterion 4 |
|---|---|---|---|---|
| Project 1 | 3200 | 2000 | 165 | 300 |
| Project 2 | 6255 | 1640 | 385 | 390 |
| Project 3 | 5680 | 6940 | 270 | 445 |
| Project 4 | 8965 | 4195 | 355 | 415 |
| Project 5 | 6550 | 6560 | 315 | 440 |
| Project 6 | 6740 | 6290 | 150 | 350 |
| Project 7 | 9055 | 7165 | 375 | 485 |
| Project 8 | 4170 | 3015 | 410 | 285 |
| Project 9 | 9735 | 2860 | 480 | 330 |
| Project 10 | 3350 | 4210 | 400 | 315 |
| Project 11 | 8595 | 7270 | 150 | 265 |
| Project 12 | 9070 | 2430 | 455 | 360 |
| Project 13 | 9930 | 5825 | 420 | 385 |
| Project 14 | 4675 | 4505 | 425 | 490 |
| Project 15 | 8065 | 4030 | 165 | 425 |
| Project 16 | 7910 | 7665 | 240 | 320 |
| Project 17 | 9860 | 6265 | 415 | 350 |
| Project 18 | 3175 | 6240 | 225 | 445 |
| Project 19 | 9660 | 655 | 320 | 475 |
| Project 20 | 1150 | 4500 | 415 | 400 |
| Project 21 | 3245 | 5950 | 105 | 275 |
| Project 22 | 5350 | 6750 | 480 | 460 |
| Project 23 | 6050 | 2505 | 285 | 305 |
| Project 24 | 9190 | 2395 | 160 | 290 |
| Project 25 | 9615 | 4340 | 100 | 480 |
- Portfolio 1 {0,0,1,1,0,0,1,0,0,0,1,1,1,1,0,1,1,1,0,0,0,0,0,0,1} Total cost: 79,290
- Portfolio 2 {0,0,1,1,0,0,1,0,1,0,1,1,1,1,0,1,1,1,0,0,0,0,0,0,0} Total cost: 79,575
- Portfolio 3 {0,1,1,1,0,0,1,0,0,0,1,1,1,0,0,1,1,1,0,0,0,1,0,0,0} Total cost: 79,875
- Portfolio 4 {0,1,0,1,0,0,0,0,1,1,1,1,1,1,0,0,1,1,0,0,0,1,0,0,0} Total cost: 79,525
- Portfolio 5 {0,1,0,1,0,0,0,1,1,0,1,1,1,1,0,0,1,1,0,0,0,1,0,0,0} Total cost: 79,905
- Portfolio 6 {0,0,1,1,0,0,1,0,1,1,1,1,1,1,0,0,1,1,0,0,0,0,0,0,0} Total cost: 79,885
- Portfolio 7 {0,0,1,1,0,0,1,0,1,0,1,1,1,0,0,0,1,1,0,0,0,1,0,0,1} Total cost: 79,410
- Portfolio 8 {0,0,1,1,0,1,1,0,0,0,1,1,1,0,0,1,1,1,0,0,0,0,0,0,1} Total cost: 79,585
- Portfolio 9 {0,1,1,1,0,0,1,0,1,0,1,1,1,0,0,0,1,1,0,0,0,1,0,0,0} Total cost: 79,230
- Portfolio 10 {0,0,1,1,0,1,1,0,0,0,1,0,1,1,0,1,1,1,0,0,0,1,0,0,0} Total cost: 79,825
References
- Keeney, R.L.; Raiffa, H.; Meyer, R.F. Decisions with Multiple Objectives: Preferences and Value Trade-Offs; Cambridge University Press: Cambridge, UK, 1993. [Google Scholar]
- Fernández González, E.; López Cervantes, E.; Navarro Castillo, J.; Vega López, I. Aplicación de metaheurísticas multiobjetivo a la solución de problemas de cartera de proyectos públicos con una valoración multidimensional de su impacto. Gestión Política Pública 2011, 20, 381–432. [Google Scholar]
- Bechikh, S.; Kessentini, M.; Said, L.B.; Ghédira, K. Preference incorporation in evolutionary multiobjective optimization: A survey of the state-of-the-art. In Advances in Computers; Elsevier: Amsterdam, The Netherlands, 2015; Volume 98, pp. 141–207. [Google Scholar]
- Fernandez, E.; Lopez, E.; Lopez, F.; Coello, C.A.C. Increasing selective pressure towards the best compromise in evolutionary multiobjective optimization: The extended NOSGA method. Inf. Sci. 2011, 181, 44–56. [Google Scholar] [CrossRef]
- Ishizaka, A.; Nemery, P. Multi-Criteria Decision Analysis: Methods and Software; John Wiley & Sons: Hoboken, NJ, USA, 2013. [Google Scholar]
- Chu, P.Y.V.; Hsu, Y.L.; Fehling, M. A decision support system for project portfolio selection. Comput. Ind. 1996, 32, 141–149. [Google Scholar] [CrossRef]
- Bana e Costa, C.A.; De Corte, J.M.; Vansnick, J.C. On the mathematical foundations of MACBETH. In Multiple Criteria Decision Analysis; Springer: New York, NY, USA, 2016; pp. 421–463. [Google Scholar]
- Hummel, J.; Oliveira, M.D.; Bana e Costa, C.A.; IJzerman, M.J. Supporting the project portfolio selection decision of research and development investments by means of multi-criteria resource allocation modelling. In Multi-Criteria Decision Analysis to Support Healthcare Decisions; Springer: Cham, Switzerland, 2017; pp. 89–103. [Google Scholar]
- Archer, N.P.; Ghasemzadeh, F. An integrated framework for project portfolio selection. Int. J. Proj. Manag. 1999, 17, 207–216. [Google Scholar] [CrossRef]
- Ghasemzadeh, F.; Archer, N.P. Project portfolio selection through decision support. Decis. Support Syst. 2000, 29, 73–88. [Google Scholar] [CrossRef]
- Hu, G.; Wang, L.; Fetch, S.; Bidanda, B. A multi-objective model for project portfolio selection to implement lean and Six Sigma concepts. Int. J. Prod. Res. 2008, 46, 6611–6625. [Google Scholar] [CrossRef]
- Smith, B. Lean and Six Sigma–a one-two punch. Qual. Prog. 2003, 36, 37. [Google Scholar]
- Khalili-Damghani, K.; Sadi-Nezhad, S.; Lotfi, F.H.; Tavana, M. A hybrid fuzzy rule-based multi-criteria framework for sustainable project portfolio selection. Inf. Sci. 2013, 220, 442–462. [Google Scholar] [CrossRef]
- Mira, C.; Feijão, P.; Souza, M.A.; Moura, A.; Meidanis, J.; Lima, G.; Bossolan, R.P.; Freitas, Ì.T. A project portfolio selection decision support system. In Proceedings of the 2013 10th International Conference on Service Systems and Service Management, Hong Kong, China, 17–19 July 2013; pp. 725–730. [Google Scholar]
- Mohammed, H.J. The optimal project selection in portfolio management using fuzzy multi-criteria decision-making methodology. J. Sustain. Financ. Investig. 2021, 1–17. [Google Scholar] [CrossRef]
- Saaty, R.W. The analytic hierarchy process—What it is and how it is used. Math. Model. 1987, 9, 161–176. [Google Scholar] [CrossRef]
- Hwang, C.L.; Yoon, K. Methods for multiple attribute decision making. In Multiple Attribute Decision Making; Springer: Berlin/Heidelberg, Germany, 1981; pp. 58–191. [Google Scholar]
- Dobrovolskienė, N.; Tamošiūnienė, R. Sustainability-oriented financial resource allocation in a project portfolio through multi-criteria decision-making. Sustainability 2016, 8, 485. [Google Scholar] [CrossRef]
- Markowitz, H. Portfolio Selection: Efficient Diversification of Investments; Yale University Press: New Haven, CT, USA, 1959. [Google Scholar]
- Debnath, A.; Roy, J.; Kar, S.; Zavadskas, E.K.; Antucheviciene, J. A hybrid MCDM approach for strategic project portfolio selection of agro by-products. Sustainability 2017, 9, 1302. [Google Scholar] [CrossRef]
- Bai, C.; Sarkis, J. A grey-based DEMATEL model for evaluating business process management critical success factors. Int. J. Prod. Econ. 2013, 146, 281–292. [Google Scholar] [CrossRef]
- Pamučar, D.; Ćirović, G. The selection of transport and handling resources in logistics centers using Multi-Attributive Border Approximation area Comparison (MABAC). Expert Syst. Appl. 2015, 42, 3016–3028. [Google Scholar] [CrossRef]
- Verdecho, M.J.; Pérez-Perales, D.; Alarcón-Valero, F. Project portfolio selection for increasing sustainability in supply chains. Econ. Bus. Lett. 2020, 9, 317–325. [Google Scholar] [CrossRef]
- Miettinen, K.; Hakanen, J.; Podkopaev, D. Interactive nonlinear multiobjective optimization methods. In Multiple Criteria Decision Analysis; Springer: New York, NY, USA, 2016; pp. 927–976. [Google Scholar]
- Miettinen, K.; Ruiz, F.; Wierzbicki, A.P. Introduction to multiobjective optimization: Interactive approaches. In Multiobjective Optimization; Springer: Berlin/Heidelberg, Germany, 2008; pp. 27–57. [Google Scholar]
- De Almeida, A.T.; de Almeida, J.A.; Costa, A.P.C.S.; de Almeida-Filho, A.T. A new method for elicitation of criteria weights in additive models: Flexible and interactive tradeoff. Eur. J. Oper. Res. 2016, 250, 179–191. [Google Scholar] [CrossRef]
- Nebro, A.J.; Ruiz, A.B.; Barba-González, C.; García-Nieto, J.; Luque, M.; Aldana-Montes, J.F. InDM2: Interactive dynamic multi-objective decision making using evolutionary algorithms. Swarm Evol. Comput. 2018, 40, 184–195. [Google Scholar] [CrossRef]
- Azabi, Y.; Savvaris, A.; Kipouros, T. The interactive design approach for aerodynamic shape design optimisation of the aegis UAV. Aerospace 2019, 6, 42. [Google Scholar] [CrossRef]
- Stummer, C.; Kiesling, E.; Gutjahr, W.J. A multicriteria decision support system for competence-driven project portfolio selection. Int. J. Inf. Technol. Decis. Mak. 2009, 8, 379–401. [Google Scholar] [CrossRef]
- Nowak, M. Project portfolio selection using interactive approach. Procedia Eng. 2013, 57, 814–822. [Google Scholar] [CrossRef]
- Haara, A.; Pykäläinen, J.; Tolvanen, A.; Kurttila, M. Use of interactive data visualization in multi-objective forest planning. J. Environ. Manag. 2018, 210, 71–86. [Google Scholar] [CrossRef]
- Kurttila, M.; Haara, A.; Juutinen, A.; Karhu, J.; Ojanen, P.; Pykäläinen, J.; Saarimaa, M.; Tarvainen, O.; Sarkkola, S.; Tolvanen, A. Applying a multi-criteria project portfolio tool in selecting energy peat production areas. Sustainability 2020, 12, 1705. [Google Scholar] [CrossRef]
- Zhang, Q.; Lu, J.; Jin, Y. Artificial intelligence in recommender systems. Complex Intell. Syst. 2021, 7, 439–457. [Google Scholar] [CrossRef]
- Labreuche, C. Argumentation of the decision made by several aggregation operators based on weights. In Proceedings of the 11th International Conference on Information Processing and Management of Uncertainty in Knowledge-Based Systems (IPMU’06), Paris, France, 2–7 July 2006; pp. 683–690. [Google Scholar]
- Ouerdane, W. Multiple Criteria Decision Aiding: A Dialectical Perspective. Ph.D. Thesis, University of Paris-Dauphine, Paris, France, 2011. [Google Scholar]
- Cruz-Reyes, L.; Medina-Trejo, C.; Morales-Rodríguez, M.L.; Gómez-Santillan, C.G.; Macias-Escobar, T.E.; Guerrero-Nava, C.A.; Pérez-Villafuerte, M.A.; Pérez-Villafuerte, M. A Dialogue Interaction Module for a Decision Support System Based on Argumentation Schemes to Public Project Portfolio. In Nature-Inspired Design of Hybrid Intelligent Systems; Springer: Cham, Switzerland, 2017; pp. 741–756. [Google Scholar]
- Sassoon, I.; Kökciyan, N.; Sklar, E.; Parsons, S. Explainable argumentation for wellness consultation. In International Workshop on Explainable, Transparent Autonomous Agents and Multi-Agent Systems; Springer: Cham, Switzerland, 2019; pp. 186–202. [Google Scholar]
- Morveli-Espinoza, M.; Nieves, J.C.; Possebom, A.; Puyol-Gruart, J.; Tacla, C.A. An argumentation-based approach for identifying and dealing with incompatibilities among procedural goals. Int. J. Approx. Reason. 2019, 105, 1–26. [Google Scholar] [CrossRef]
- Espinoza, M.M.; Possebom, A.T.; Tacla, C.A. Argumentation-based agents that explain their decisions. In Proceedings of the 2019 8th Brazilian Conference on Intelligent Systems (BRACIS), Salvador, Brazil, 15–18 October 2019; pp. 467–472. [Google Scholar]
- Morveli-Espinoza, M.; Tacla, C.A.; Jasinski, H.M. An Argumentation-Based Approach for Explaining Goals Selection in Intelligent Agents. In Brazilian Conference on Intelligent Systems; Springer: Cham, Switzerland, 2020; pp. 47–62. [Google Scholar]
- Vayanos, P.; McElfresh, D.; Ye, Y.; Dickerson, J.; Rice, E. Active preference elicitation via adjustable robust optimization. arXiv 2020, arXiv:2003.01899. [Google Scholar]
- Vayanos, P.; Georghiou, A.; Yu, H. Robust optimization with decision-dependent information discovery. arXiv 2020, arXiv:2004.08490. [Google Scholar]
- Nowak, M.; Trzaskalik, T. A trade-off multiobjective dynamic programming procedure and its application to project portfolio selection. Ann. Oper. Res. 2021, 1–27. [Google Scholar] [CrossRef]
- Chernoff, H.; Moses, L.E. Elementary Decision Theory; Courier Corporation: Chelmsford, MA, USA, 2012. [Google Scholar]
- López, J.C.L.; González, E.F.; Alvarado, M.T. Special Issue on Multicriteria Decision Support Systems. Computación y Sistemas 2008, 12. Available online: http://www.scielo.org.mx/pdf/cys/v12n2/v12n2a1.pdf (accessed on 20 April 2021).
- Belton, V.; Stewart, T. Multiple Criteria Decision Analysis: An Integrated Approach; Springer Science & Business Media: Berlin, Germany, 2002. [Google Scholar]
- Carazo, A.F.; Gómez, T.; Molina, J.; Hernández-Díaz, A.G.; Guerrero, F.M.; Caballero, R. Solving a comprehensive model for multiobjective project portfolio selection. Comput. Oper. Res. 2010, 37, 630–639. [Google Scholar] [CrossRef]
- Resnick, P.; Varian, H.R. Recommender systems. Commun. ACM 1997, 40, 56–58. [Google Scholar] [CrossRef]
- Wilson, R.A.; Keil, F.C. The MIT Encyclopedia of the Cognitive Sciences; MIT Press: Cambridge, MA, USA, 2001. [Google Scholar]
- Tsoukiàs, A. On the concept of decision aiding process: An operational perspective. Ann. Oper. Res. 2007, 154, 3–27. [Google Scholar] [CrossRef]
- Walton, D.N. Argumentation Schemes for Presumptive Reasoning; Psychology Press: New York, NY, USA, 1996. [Google Scholar]
- Walton, D.; Reed, C.; Macagno, F. Argumentation Schemes; Cambridge University Press: Cambridge, UK, 2008. [Google Scholar]
- Walton, D.N. Logical Dialogue—Games and Fallacies; University Press of America: Lanham, MD, USA, 1984. [Google Scholar]
- He, C.; Parra, D.; Verbert, K. Interactive recommender systems: A survey of the state of the art and future research challenges and opportunities. Expert Syst. Appl. 2016, 56, 9–27. [Google Scholar] [CrossRef]
- Van Newenhizen, J. The Borda method is most likely to respect the Condorcet principle. Econ. Theory 1992, 2, 69–83. [Google Scholar] [CrossRef]
- Orouskhani, M.; Shi, D.; Cheng, X. A Fuzzy Adaptive Dynamic NSGA-II With Fuzzy-Based Borda Ranking Method and Its Application to Multimedia Data Analysis. IEEE Trans. Fuzzy Syst. 2020, 29, 118–128. [Google Scholar] [CrossRef]
- Lewis, J.R. IBM computer usability satisfaction questionnaires: Psychometric evaluation and instructions for use. Int. J. Hum. Comput. Interact. 1995, 7, 57–78. [Google Scholar] [CrossRef]
- Zins, A.H.; Bauernfeind, U.; Del Missier, F.; Venturini, A.; Rumetshofer, H.; Frew, A. An Experimental Usability Test for Different Destination Recommender Systems; Springer-Verlag New York Inc.: New York, NY, USA, 2004; pp. 228–238. [Google Scholar]
- Wilcoxon, F. Individual comparisons by ranking methods. In Breakthroughs in Statistics; Springer: New York, NY, USA, 1992; pp. 196–202. [Google Scholar]










| Proof Standard | Ordinality | Anonymity | Add. w.r.t Coalitions | Add. w.r.t Values | Veto | Distance |
|---|---|---|---|---|---|---|
| Simple majority | 🗸 | 🗸 | 🗸 | 🗸* | ||
| Lexicographic | 🗸 | 🗸 | ||||
| Weighted majority | 🗸 | 🗸 | 🗸* | |||
| Weighted sum | 🗸 | |||||
| TOPSIS | 🗸 | 🗸 |
| Movement | Replies | Surrenders | Status |
|---|---|---|---|
| assert() | challenge() which proof standard? pose(C, type, , scheme) | accept() reject() | stated |
| challenge() | argue(, premises, scheme) | retract() | questioned |
| argue(, premises, scheme) | challenge(premise) pose(C, type, , scheme) assert() which proof standard? | accept() accept(premise) reject() | accepted rejected |
| pose(C, type, , scheme) | challenge(not C) assert(C) assert(not C) | retract() | rejected |
| accept() | accepted | ||
| retract() | rejected | ||
| which proof standard? | current proof standard |
| Section | Group 1 | Group 2 | Difference |
|---|---|---|---|
| Design | 9.09524 | 8.80952 | 0.28571 |
| Functionality | 9.28571 | 8.96429 | 0.32143 |
| Ease of use | 8.46429 | 8.89286 | 0.42857 |
| Learning | 8.92857 | 8.85714 | 0.07143 |
| Satisfaction | 9.52381 | 8.71429 | 0.80952 * |
| Result and future use | 9.52381 | 8.73810 | 0.78571 * |
| Question | Group 1 | Group 2 | Difference |
|---|---|---|---|
| 1 | 9.00000 | 8.42857 | 0.57143 |
| 2 | 9.28571 | 9.00000 | 0.28571 |
| 3 | 9.00000 | 9.00000 | 0.00000 |
| 4 | 9.42857 | 8.85714 | 0.57143 |
| 5 | 9.14286 | 9.00000 | 0.14286 |
| 6 | 9.14286 | 9.28571 | 0.14286 |
| 7 | 9.42857 | 8.71429 | 0.71429 |
| 8 | 7.85714 | 9.00000 | 1.14286 |
| 9 | 8.42857 | 8.71429 | 0.28571 |
| 10 | 9.00000 | 8.71429 | 0.28571 |
| 11 | 8.57143 | 9.14286 | 0.57143 |
| 12 | 8.57143 | 9.42857 | 0.85714 |
| 13 | 9.28571 | 9.00000 | 0.28571 |
| 14 | 9.42857 | 9.00000 | 0.42857 |
| 15 | 8.42857 | 8.00000 | 0.42857 |
| 16 | 9.28571 | 8.71429 | 0.57143 |
| 17 | 9.57143 | 8.57143 | 1.00000 |
| 18 | 9.71429 | 8.85714 | 0.85714 |
| 19 | 9.85714 | 8.71429 | 1.14286 |
| 20 | 9.57143 | 9.14286 | 0.42857 |
| 21 | 9.42857 | 8.85714 | 0.57143 |
| 22 | 9.71429 | 8.42857 | 1.28571 |
| 23 | 9.28571 | 9.00000 | 0.28571 |
| 24 | 9.28571 | 8.28571 | 1.00000 |
Publisher’s Note: MDPI stays neutral with regard to jurisdictional claims in published maps and institutional affiliations. |
© 2021 by the authors. Licensee MDPI, Basel, Switzerland. This article is an open access article distributed under the terms and conditions of the Creative Commons Attribution (CC BY) license (https://creativecommons.org/licenses/by/4.0/).
Share and Cite
Macias-Escobar, T.; Cruz-Reyes, L.; Medina-Trejo, C.; Gómez-Santillán, C.; Rangel-Valdez, N.; Fraire-Huacuja, H. An Interactive Recommendation System for Decision Making Based on the Characterization of Cognitive Tasks. Math. Comput. Appl. 2021, 26, 35. https://doi.org/10.3390/mca26020035
Macias-Escobar T, Cruz-Reyes L, Medina-Trejo C, Gómez-Santillán C, Rangel-Valdez N, Fraire-Huacuja H. An Interactive Recommendation System for Decision Making Based on the Characterization of Cognitive Tasks. Mathematical and Computational Applications. 2021; 26(2):35. https://doi.org/10.3390/mca26020035
Chicago/Turabian StyleMacias-Escobar, Teodoro, Laura Cruz-Reyes, César Medina-Trejo, Claudia Gómez-Santillán, Nelson Rangel-Valdez, and Héctor Fraire-Huacuja. 2021. "An Interactive Recommendation System for Decision Making Based on the Characterization of Cognitive Tasks" Mathematical and Computational Applications 26, no. 2: 35. https://doi.org/10.3390/mca26020035
APA StyleMacias-Escobar, T., Cruz-Reyes, L., Medina-Trejo, C., Gómez-Santillán, C., Rangel-Valdez, N., & Fraire-Huacuja, H. (2021). An Interactive Recommendation System for Decision Making Based on the Characterization of Cognitive Tasks. Mathematical and Computational Applications, 26(2), 35. https://doi.org/10.3390/mca26020035

