Rapid Purification and Quantification of Intestinal and Fecal Short-Chain Fatty Acids by Solid-Phase Extraction Using Bond Elut Plexa
Abstract
1. Introduction
2. Materials and Methods
2.1. Samples and Reagents
2.2. SCFAs’ Standard Preparation and GC Analysis
2.3. Optimization of Extraction Method of SCFA from Samples
2.4. Recovery Assay and Reproducibility
2.5. SCFA Extraction from Fecal and Intestinal Content Samples
2.6. Statistical Analysis
3. Results and Discussion
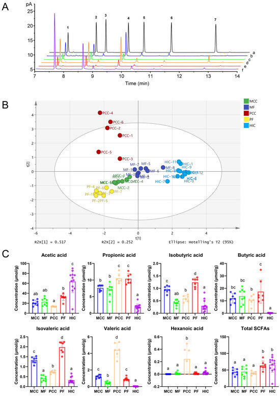
3.1. Chromatography and Standard Curves
3.2. Optimization of Extraction Conditions
3.3. Recovery and Reproducibility
3.4. Quantitative Analysis of SCFA in Fecal and Intestinal Content Samples
4. Conclusions
Supplementary Materials
Author Contributions
Funding
Data Availability Statement
Conflicts of Interest
References
- Zhang, S.M.; Wang, H.B.; Zhu, M.J. A sensitive GC/MS detection method for analyzing microbial metabolites short chain fatty acids in fecal and serum samples. Talanta 2019, 196, 249–254. [Google Scholar] [CrossRef] [PubMed]
- Primec, M.; Micetic-Turk, D.; Langerholc, T. Analysis of short-chain fatty acids in human feces: A scoping review. Anal. Biochem. 2017, 526, 9–21. [Google Scholar] [CrossRef] [PubMed]
- Arellano, M.; Jomard, P.; El Kaddouri, S.; Roques, C.; Nepveu, F.; Couderc, F. Routine analysis of short-chain fatty acids for anaerobic bacteria identification using capillary electrophoresis and indirect ultraviolet detection. J. Chromatogr. B 2000, 741, 89–100. [Google Scholar] [CrossRef] [PubMed]
- Kotani, A.; Miyaguchi, Y.; Kohama, M.; Ohtsuka, T.; Shiratori, T.; Kusu, F. Determination of Short-chain Fatty Acids in Rat and Human Feces by High-Performance Liquid Chromatography with Electrochemical Detection. Anal. Sci. 2009, 25, 1007–1011. [Google Scholar] [CrossRef]
- Vagaggini, C.; Brai, A.; Bonente, D.; Lombardi, J.; Poggialini, F.; Pasqualini, C.; Barone, V.; Nicoletti, C.; Bertelli, E.; Dreassi, E. Development and validation of derivatization-based LC-MS/MS method for quantification of short-chain fatty acids in human, rat, and mouse plasma. J. Pharm. Biomed. 2023, 235, 115599. [Google Scholar] [CrossRef]
- Garcia, A.; Olmo, B.; Lopez-Gonzalvez, A.; Cornejo, L.; Rupérez, F.J.; Barbas, C. Capillary electrophoresis for short chain organic acids in faeces Reference values in a Mediterranean elderly population. J. Pharm. Biomed. 2008, 46, 356–361. [Google Scholar] [CrossRef]
- Hauser, A.; Eisenmann, P.; Muhle-Goll, C.; Luy, B.; Dötsch, A.; Graf, D.; Tzvetkova, P. Efficient Extraction from Mice Feces for NMR Metabolomics Measurements with Special Emphasis on SCFAs. Metabolites 2019, 9, 55. [Google Scholar] [CrossRef] [PubMed]
- Scortichini, S.; Boarelli, M.C.; Silvi, S.; Fiorini, D. Development and validation of a GC-FID method for the analysis of short chain fatty acids in rat and human faeces and in fermentation fluids. J. Chromatogr. B 2020, 1143, 121972. [Google Scholar] [CrossRef]
- Zhao, R.S.; Chu, L.L.; Wang, Y.; Song, Y.; Liu, P.; Li, C.; Huang, J.J.; Kang, X.J. Application of packed-fiber solid-phase extraction coupled with GC-MS for the determination of short-chain fatty acids in children’s urine. Clin. Chim. Acta 2017, 468, 120–125. [Google Scholar] [CrossRef]
- Plotka-Wasylka, J.; Szczepanska, N.; de la Guardia, M.; Namiesnik, J. Modern trends in solid phase extraction: New sorbent media. Trac-Trend Anal. Chem. 2016, 77, 23–43. [Google Scholar] [CrossRef]
- Andrade-Eiroa, A.; Canle, M.; Leroy-Cancellieri, V.; Cerdà, V. Solid-phase extraction of organic compounds: A critical review (Part I). TrAC Trends Anal. Chem. 2016, 80, 641–654. [Google Scholar] [CrossRef]
- Buszewski, B.; Szultka, M. Past, Present, and Future of Solid Phase Extraction: A Review. Crit. Rev. Anal. Chem. 2012, 42, 198–213. [Google Scholar] [CrossRef]
- Andrade-Eiroa, A.; Canle, M.; Leroy-Cancellieri, V.; Cerdà, V. Solid-phase extraction of organic compounds: A critical review (Part II). TrAC Trends Anal. Chem. 2016, 80, 655–667. [Google Scholar] [CrossRef]
- McKay, M.J.; Castaneda, M.; Catania, S.; Charles, K.A.; Shanahan, E.; Clarke, S.J.; Engel, A.; Varelis, P.; Molloy, M.P. Quantification of short-chain fatty acids in human stool samples by LC-MS/MS following derivatization with aniline analogues. J. Chromatogr. B 2023, 1217, 123618. [Google Scholar] [CrossRef]
- Wang, H.Y.; Wang, C.; Guo, L.X.; Zheng, Y.F.; Hu, W.H.; Dong, T.T.X.; Wang, T.J.; Tsim, K.W.K. Simultaneous determination of short-chain fatty acids in human feces by HPLC with ultraviolet detection following chemical derivatization and solid-phase extraction segmental elution. J. Sep. Sci. 2019, 42, 2500–2509. [Google Scholar] [CrossRef]
- Li, R.; Tian, M.Z.; Feng, G.Y.; Hou, G.F.; Jiang, X.J.; Yang, G.; Xiang, Q.; Liu, X.J.; Long, C.M.; Huang, R.L.; et al. Determination and prediction of digestible energy, metabolizable energy, and standardized ileal digestibility of amino acids in barley for growing pig. Anim. Feed. Sci. Technol. 2023, 298, 115607. [Google Scholar] [CrossRef]
- Zheng, X.; Zhao, Y.Z.; Naumovski, N.; Zhao, W.; Yang, G.; Xue, X.F.; Wu, L.M.; Granato, D.; Peng, W.J.; Wang, K. Systems Biology Approaches for Understanding Metabolic Differences Using ‘Multi-Omics’ Profiling of Metabolites in Mice Fed with Honey and Mixed Sugars. Nutrients 2022, 14, 3445. [Google Scholar] [CrossRef]
- Douny, C.; Dufourny, S.; Brose, F.; Verachtert, P.; Rondia, P.; Lebrun, S.; Marzorati, M.; Everaert, N.; Delcenserie, V.; Scippo, M.L. Development of an analytical method to detect short-chain fatty acids by SPME-GC-MS in samples coming from an gastrointestinal model. J. Chromatogr. B 2019, 1124, 188–196. [Google Scholar] [CrossRef] [PubMed]
- Zhao, G.H.; Nyman, M.; Jönsson, J.Å. Rapid determination of short-chain fatty acids in colonic contents and faeces of humans and rats by acidified water-extraction and direct-injection gas chromatography. Biomed. Chromatogr. 2006, 20, 674–682. [Google Scholar] [CrossRef]
- García-Villalba, R.; Giménez-Bastida, J.A.; García-Conesa, M.T.; Tomás-Barberán, F.A.; Espín, J.C.; Larrosa, M. Alternative method for gas chromatography-mass spectrometry analysis of short-chain fatty acids in faecal samples. J. Sep. Sci. 2012, 35, 1906–1913. [Google Scholar] [CrossRef]
- Jordan, T.B.; Nichols, D.S.; Kerr, N.I. Selection of SPE cartridge for automated solid-phase extraction of pesticides from water followed by liquid chromatography-tandem mass spectrometry. Anal. Bioanal. Chem. 2009, 394, 2257–2266. [Google Scholar] [CrossRef] [PubMed]
- Klimowska, A.; Wynendaele, E.; Wielgomas, B. Quantification and stability assessment of urinary phenolic and acidic biomarkers of non-persistent chemicals using the SPE-GC/MS/MS method. Anal. Bioanal. Chem. 2023, 415, 2227–2238. [Google Scholar] [CrossRef]
- Lotti, C.; Rubert, J.; Fava, F.; Tuohy, K.; Mattivi, F.; Vrhovsek, U. Development of a fast and cost-effective gas chromatography-mass spectrometry method for the quantification of short-chain and medium-chain fatty acids in human biofluids. Anal. Bioanal. Chem. 2017, 409, 5555–5567. [Google Scholar] [CrossRef] [PubMed]
- Hsu, Y.L.; Chen, C.C.; Lin, Y.T.; Wu, W.K.; Chang, L.C.; Lai, C.H.; Wu, M.S.; Kuo, C.H. Evaluation and Optimization of Sample Handling Methods for Quantification of Short-Chain Fatty Acids in Human Fecal Samples by GC-MS. J. Proteome Res. 2019, 18, 1948–1957. [Google Scholar] [CrossRef] [PubMed]
- Nagatomo, R.; Kaneko, H.; Kamatsuki, S.; Ichimura-Shimizu, M.; Ishimaru, N.; Tsuneyama, K.; Inoue, K. Short-chain fatty acids profiling in biological samples from a mouse model of Sjögren’s syndrome based on derivatized LC-MS/MS assay. J. Chromatogr. B 2022, 1210, 123432. [Google Scholar] [CrossRef]
- Dalile, B.; Van Oudenhove, L.; Vervliet, B.; Verbeke, K. The role of short-chain fatty acids in microbiota-gut-brain communication. Nat. Rev. Gastroenterol. Hepatol. 2019, 16, 461–478. [Google Scholar] [CrossRef]
- Fristedt, R.; Ruppert, V.; Trower, T.; Cooney, J.; Landberg, R. Quantitation of circulating short-chain fatty acids in small volume blood samples from animals and humans. Talanta 2024, 272, 125743. [Google Scholar] [CrossRef] [PubMed]
- Sebastià, C.; Folch, J.M.; Ballester, M.; Estellé, J.; Passols, M.; Muñoz, M.; García-Casco, J.M.; Fernández, A.I.; Castelló, A.; Sánchez, A.; et al. Interrelation between gut microbiota, SCFA, and fatty acid composition in pigs. mSystems 2024, 9, e01049-23. [Google Scholar] [CrossRef]
- Han, X.; Guo, J.L.; You, Y.L.; Yin, M.W.; Ren, C.L.; Zhan, J.C.; Huang, W.D. A fast and accurate way to determine short chain fatty acids in mouse feces based on GC-MS. J. Chromatogr. B 2018, 1099, 73–82. [Google Scholar] [CrossRef]
- Zheng, X.; Al Naggar, Y.; Wu, Y.C.; Liu, D.; Hu, Y.F.; Wang, K.; Jin, X.L.; Peng, W.J. Untargeted metabolomics description of propolis’s in vitro antibacterial mechanisms against Clostridium perfringens. Food Chem. 2023, 406, 135061. [Google Scholar] [CrossRef]
- Chen, C.Y.; Zhou, Y.Y.; Fu, H.; Xiong, X.W.; Fang, S.M.; Jiang, H.; Wu, J.Y.; Yang, H.; Gao, J.; Huang, L.S. Expanded catalog of microbial genes and metagenome-assembled genomes from the pig gut microbiome. Nat. Commun. 2021, 12, 1106. [Google Scholar] [CrossRef] [PubMed]
- Zhao, J.B.; Bai, Y.; Tao, S.Y.; Zhang, G.; Wang, J.J.; Liu, L.; Zhang, S. Fiber-rich foods affected gut bacterial community and short-chain fatty acids production in pig model. J. Funct. Foods 2019, 57, 266–274. [Google Scholar] [CrossRef]
- Kim, M.; Friesen, L.; Park, J.; Kim, H.M.; Kim, C.H. Microbial metabolites, short-chain fatty acids, restrain tissue bacterial load, chronic inflammation, and associated cancer in the colon of mice. Eur. J. Immunol. 2018, 48, 1235–1247. [Google Scholar] [CrossRef] [PubMed]
- Zheng, H.; Perreau, J.; Powell, J.E.; Han, B.F.; Zhang, Z.J.; Kwong, W.K.; Tringe, S.G.; Moran, N.A. Division of labor in honey bee gut microbiota for plant polysaccharide digestion. Proc. Natl. Acad. Sci. USA 2019, 116, 25909–25916. [Google Scholar] [CrossRef] [PubMed]
- Smith, P.M.; Howitt, M.R.; Panikov, N.; Michaud, M.; Gallini, C.A.; Bohlooly-Y, M.; Glickman, J.N.; Garrett, W.S. The Microbial Metabolites, Short-Chain Fatty Acids, Regulate Colonic Treg Cell Homeostasis. Science 2013, 341, 569–573. [Google Scholar] [CrossRef]
- Zhou, H.; Yu, B.; Sun, J.; Liu, Z.H.; Chen, H.; Ge, L.P.; Chen, D.W. Short-chain fatty acids can improve lipid and glucose metabolism independently of the pig gut microbiota. J. Anim. Sci. Biotechnol. 2021, 12, 61. [Google Scholar] [CrossRef]
- Zheng, H.; Powell, J.E.; Steele, M.I.; Dietrich, C.; Moran, N.A. Honeybee gut microbiota promotes host weight gain via bacterial metabolism and hormonal signaling. Proc. Natl. Acad. Sci. USA 2017, 114, 4775–4780. [Google Scholar] [CrossRef]



| SCFA Standards | L*1 (μM) | L2 (μM) | L3 (μM) | L4 (μM) | L5 (μM) | L6 (μM) |
|---|---|---|---|---|---|---|
| H*1 (μM) | H2 (μM) | H3 (μM) | H4 (μM) | H5 (μM) | ||
| Acetic acid | 1074.07 | 537.03 | 107.41 | 53.70 | 10.74 | 1.07 |
| Propionic acid | 803.19 | 401.59 | 80.32 | 40.16 | 8.03 | 0.80 |
| Isobutyric acid | 631.07 | 315.53 | 63.11 | 31.55 | 6.31 | 0.63 |
| Butyric acid | 649.23 | 324.61 | 64.92 | 32.46 | 6.49 | 0.65 |
| Isovaleric acid | 535.58 | 267.79 | 53.56 | 26.78 | 5.36 | 0.54 |
| Valeric acid | 543.41 | 271.71 | 54.34 | 27.17 | 5.43 | 0.54 |
| Hexanoic acid | 458.86 | 229.43 | 45.89 | 22.94 | 4.59 | 0.46 |
Disclaimer/Publisher’s Note: The statements, opinions and data contained in all publications are solely those of the individual author(s) and contributor(s) and not of MDPI and/or the editor(s). MDPI and/or the editor(s) disclaim responsibility for any injury to people or property resulting from any ideas, methods, instructions or products referred to in the content. |
© 2024 by the authors. Licensee MDPI, Basel, Switzerland. This article is an open access article distributed under the terms and conditions of the Creative Commons Attribution (CC BY) license (https://creativecommons.org/licenses/by/4.0/).
Share and Cite
Zheng, X.; Chen, T.; Li, W.; Wang, K.; Xue, X.; Naumovski, N.; Peng, W. Rapid Purification and Quantification of Intestinal and Fecal Short-Chain Fatty Acids by Solid-Phase Extraction Using Bond Elut Plexa. Separations 2024, 11, 270. https://doi.org/10.3390/separations11090270
Zheng X, Chen T, Li W, Wang K, Xue X, Naumovski N, Peng W. Rapid Purification and Quantification of Intestinal and Fecal Short-Chain Fatty Acids by Solid-Phase Extraction Using Bond Elut Plexa. Separations. 2024; 11(9):270. https://doi.org/10.3390/separations11090270
Chicago/Turabian StyleZheng, Xing, Tao Chen, Wanli Li, Kai Wang, Xiaofeng Xue, Nenad Naumovski, and Wenjun Peng. 2024. "Rapid Purification and Quantification of Intestinal and Fecal Short-Chain Fatty Acids by Solid-Phase Extraction Using Bond Elut Plexa" Separations 11, no. 9: 270. https://doi.org/10.3390/separations11090270
APA StyleZheng, X., Chen, T., Li, W., Wang, K., Xue, X., Naumovski, N., & Peng, W. (2024). Rapid Purification and Quantification of Intestinal and Fecal Short-Chain Fatty Acids by Solid-Phase Extraction Using Bond Elut Plexa. Separations, 11(9), 270. https://doi.org/10.3390/separations11090270

