The Moderating Effects of Gender and Study Discipline in the Relationship between University Students’ Acceptance and Use of ChatGPT
Abstract
1. Introduction
2. Literature Review
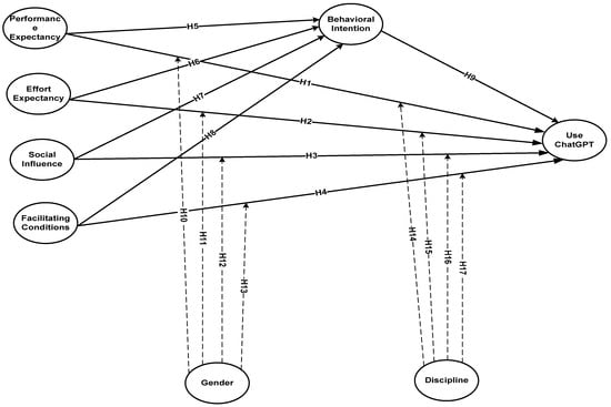
2.1. Theoretical Framework
2.2. The Role of Gender and Discipline in Students’ Perceptions, Acceptance, and Use of ChatGPT
3. Methods
3.1. Participants
3.2. Instrument
3.3. Procedures
3.4. Data Analysis
4. Results
5. Discussions
6. Limitations of the Study
Author Contributions
Funding
Institutional Review Board Statement
Informed Consent Statement
Data Availability Statement
Conflicts of Interest
Appendix A. The Employed Measures
| Factors/Code | Full Sentence |
| Performance Expectancy | |
| PE1 | “ChatGPT is an invaluable asset for enhancing my academic endeavors” |
| PE2 | “Employing ChatGPT significantly increases the likelihood of achieving crucial objectives in academic pursuits” |
| PE3 | “ ChatGPT optimizes productivity in academic endeavors by streamlining task and project completion” |
| PE4 | “Engaging with ChatGPT has the potential to enhance my academic performance” |
| Effort Expectancy | |
| EE1 | “I perceive learning to use ChatGPT as straightforward” |
| EE2 | “The interaction with ChatGPT is clear and easily understandable” |
| EE3 | “ChatGPT boasts a user-friendly and intuitive interface” |
| EE4 | “I effortlessly develop proficiency in utilizing ChatGPT” |
| Social Influence | |
| SI1 | “The individuals who hold significant influence in my life strongly advocate for the use of ChatGPT” |
| SI2 | “The people who influence my actions endorse the utilization of ChatGPT” |
| SI3 | “The perspectives of those whom I deeply respect indicate a recommendation for incorporating ChatGPT into my activities” |
| Facilitating Conditions | |
| FC1 | “I possess sufficient resources to effectively utilize ChatGPT” |
| FC2 | “I have acquired the necessary skills to proficiently use ChatGPT” |
| FC3 | “ChatGPT aligns with the technological tools I employ” |
| FC4 | “In the event of challenges with ChatGPT, external support and assistance are readily available” |
| Behaviour Intention [mediating variable] | |
| M1 | “I have made the decision to persist in using ChatGPT going forward” |
| M2 | “I am fully committed to employing ChatGPT as an integral tool for my academic endeavors” |
| M3 | “I am determined to maintain a consistent usage of ChatGPT” |
| Usage [dependent varaiable] | |
| Y1 | “I plan to apply the knowledge and skills gained from ChatGPT in my educational pursuits” |
| Y2 | “The knowledge and skills acquired through ChatGPT will prove beneficial to my classroom endeavors” |
| Y3 | “Utilizing ChatGPT has contributed to enhancing my academic performance” |
References
- Metwally, A.B.; Ali, S.A.; Mohamed, A.T. Thinking Responsibly About Responsible AI in Risk Management: The Darkside of AI in RM. In Proceedings of the 2024 ASU International Conference in Emerging Technologies for Sustainability and Intelligent Systems (ICETSIS), Manama, Bahrain, 28–29 January 2024; pp. 1–5. [Google Scholar]
- Ali, S.A.; Metwally, A.B.; Mohamed, A.T. Enhancing AIS Reliability: Suggested Framework for the Role of Trust Service and Artificial Intelligence. In Proceedings of the 2024 ASU International Conference in Emerging Technologies for Sustainability and Intelligent Systems (ICETSIS), Manama, Bahrain, 28–29 January 2024; pp. 520–525. [Google Scholar]
- Benuyenah, V. Commentary: ChatGPT use in higher education assessment: Prospects and epistemic threats. J. Res. Innov. Teach. Learn. 2023, 16, 134–135. [Google Scholar] [CrossRef]
- Rasul, T.; Nair, S.; Kalendra, D.; Robin, M.; Santini, F.D.O.; Ladeira, W.J.; Sun, M.; Day, I.; Rather, R.A.; Heathcote, L. The role of ChatGPT in higher education: Benefits, challenges, and future research directions. J. Appl. Learn. Teach. 2023, 6, 41–56. [Google Scholar] [CrossRef]
- Hasanein, A.M.; Sobaih, A.E.E. Drivers and Consequences of ChatGPT Use in Higher Education: Key Stakeholder Perspectives. Eur. J. Investig. Health Psychol. Educ. 2023, 13, 2599–2614. [Google Scholar] [CrossRef]
- Strzelecki, A. To use or not to use ChatGPT in higher education? A study of students’ acceptance and use of technology. Interact. Learn. Environ. 2023, 1–14. [Google Scholar] [CrossRef]
- Alyahya, M.A.; Elshaer, I.A.; Abunasser, F.; Hassan, O.H.M.; Sobaih, A.E.E. E-learning experience in higher education amid COVID-19: Does gender really matter in a gender-segregated culture? Sustainability 2022, 14, 3298. [Google Scholar] [CrossRef]
- Alhazmi, A.; Nyland, B. Contextualization of Saudi international students’ experience in facing the challenge of moving to mixed gender environments. Am. Int. J. Contemp. Res. 2015, 5, 87–97. [Google Scholar]
- Achoui, M.M. The Saudi society: Tradition and change. In Families Across Cultures: A 30 Nation Psychological Study; Cambridge University Press: Cambridge, MA, USA, 2006; p. 435. [Google Scholar]
- Alhazmi, A.; Nyland, B. The Saudi Arabian international student experience: From a gender-segregated society to studying in a mixed-gender environment. Comp. J. Comp. Int. Educ. 2013, 43, 346–365. [Google Scholar] [CrossRef]
- Yilmaz, H.; Maxutov, S.; Baitekov, A.; Balta, N. Student attitudes towards chat GPT: A technology acceptance Model survey. Int. Educ. Rev. 2023, 1, 57–83. [Google Scholar] [CrossRef]
- Sakirin, T.; Said, R.B. User preferences for ChatGPT-powered conversational interfaces versus traditional methods. Mesopotamian J. Comput. Sci. 2023, 2023, 24–31. [Google Scholar] [CrossRef]
- Alotaibi, N.S.; Alshehri, A.H. Prospers and Obstacles in Using Artificial Intelligence in Saudi Arabia Higher Education Institutions—The Potential of AI-Based Learning Outcomes. Sustainability 2023, 15, 10723. [Google Scholar] [CrossRef]
- Magsamen-Conrad, K.; Upadhyaya, S.; Joa, C.Y.; Dowd, J. Bridging the divide: Using UTAUT to predict multigenerational tablet adoption practices. Comput. Hum. Behav. 2015, 50, 186–196. [Google Scholar] [CrossRef] [PubMed]
- Venkatesh, V. Adoption and use of AI tools: A research agenda grounded in UTAUT. Ann. Oper. Res. 2022, 308, 641–652. [Google Scholar] [CrossRef]
- Venkatesh, V.; Morris, M.G.; Davis, G.B.; Davis, F.D. User acceptance of information technology: Toward a unified view. MIS Q. 2003, 27, 425–478. [Google Scholar] [CrossRef]
- Shahsavar, Y.; Choudhury, A. User Intentions to Use ChatGPT for Self-Diagnosis and Health-Related Purposes: Cross-sectional Survey Study. JMIR Hum. Factors 2023, 10, e47564. [Google Scholar] [CrossRef] [PubMed]
- Fagan, M.; Kilmon, C.; Pandey, V. Exploring the adoption of a virtual reality simulation: The role of perceived ease of use, perceived usefulness and personal innovativeness. Campus-Wide Inf. Syst. 2012, 29, 117–127. [Google Scholar] [CrossRef]
- Kasilingam, D.L. Understanding the attitude and intention to use smartphone chatbots for shopping. Technol. Soc. 2020, 62, 101280. [Google Scholar] [CrossRef]
- Brachten, F.; Kissmer, T.; Stieglitz, S. The acceptance of chatbots in an enterprise context—A survey study. Int. J. Inf. Manag. 2021, 60, 102375. [Google Scholar] [CrossRef]
- Mogaji, E.; Balakrishnan, J.; Nwoba, A.C.; Nguyen, N.P. Emerging-market consumers’ interactions with banking chatbots. Telemat. Inform. 2021, 65, 101711. [Google Scholar] [CrossRef]
- Bin-Nashwan, S.A.; Sadallah, M.; Bouteraa, M. Use of ChatGPT in academia: Academic integrity hangs in the balance. Technol. Soc. 2023, 75, 102370. [Google Scholar] [CrossRef]
- Al-Emran, M.; AlQudah, A.A.; Abbasi, G.A.; Al-Sharafi, M.A.; Iranmanesh, M. Determinants of using AI-based chatbots for knowledge sharing: Evidence from PLS-SEM and fuzzy sets (fsQCA). IEEE Trans. Eng. Manag. 2023, 71, 4985–4999. [Google Scholar] [CrossRef]
- Foroughi, B.; Senali, M.G.; Iranmanesh, M.; Khanfar, A.; Ghobakhloo, M.; Annamalai, N.; Naghmeh-Abbaspour, B. Determinants of intention to use ChatGPT for educational purposes: Findings from PLS-SEM and fsQCA. Int. J. Hum.—Comput. Interact. 2023, 1–20. [Google Scholar] [CrossRef]
- Shaengchart, Y.; Bhumpenpein, N.; Kongnakorn, K.; Khwannu, P.; Tiwtakul, A.; Detmee, S. Factors influencing the acceptance of ChatGPT usage among higher education students in Bangkok, Thailand. Adv. Knowl. Exec. 2023, 2, 1–14. [Google Scholar]
- Tiwari, C.K.; Bhat, M.A.; Khan, S.T.; Subramaniam, R.; Khan, M.A.I. What drives students toward ChatGPT? An investigation of the factors influencing adoption and usage of ChatGPT. Interact. Technol. Smart Educ. 2023. ahead-of-print. [Google Scholar] [CrossRef]
- Menon, D.; Shilpa, K. “Chatting with ChatGPT”: Analyzing the factors influencing users’ intention to Use the Open AI’s ChatGPT using the UTAUT model. Heliyon 2023, 9, e20962. [Google Scholar] [CrossRef] [PubMed]
- Jo, H. Understanding AI tool engagement: A study of ChatGPT usage and word-of-mouth among university students and office workers. Telemat. Inform. 2023, 85, 102067. [Google Scholar] [CrossRef]
- Ma, X.; Huo, Y. Are users willing to embrace ChatGPT? Exploring the factors on the acceptance of chatbots from the perspective of AIDUA framework. Technol. Soc. 2023, 75, 102362. [Google Scholar] [CrossRef]
- Oye, N.D.; Iahad, N.A.; Rahim, N.A. The history of UTAUT model and its impact on ICT acceptance and usage by academicians. Educ. Inf. Technol. 2014, 19, 251–270. [Google Scholar] [CrossRef]
- Ivanov, S.; Soliman, M. Game of algorithms: ChatGPT implications for the future of tourism education and research. J. Tour. Futures 2023, 9, 214–221. [Google Scholar] [CrossRef]
- Chan, C.K.Y.; Zhou, W. Deconstructing Student Perceptions of Generative AI (GenAI) through an Expectancy Value Theory (EVT)-based Instrument. arXiv 2023, arXiv:2305.01186. [Google Scholar]
- Duong, C.D.; Vu, T.N.; Ngo, T.V.N. Applying a modified technology acceptance model to explain higher education students’ usage of ChatGPT: A serial multiple mediation model with knowledge sharing as a moderator. Int. J. Manag. Educ. 2023, 21, 100883. [Google Scholar] [CrossRef]
- Terblanche, N.; Kidd, M. Adoption factors and moderating effects of age and gender that influence the intention to use a non-directive reflective coaching chatbot. SAGE Open 2022, 12, 21582440221096136. [Google Scholar] [CrossRef]
- Anayat, S.; Rasool, G.; Pathania, A. Examining the context-specific reasons and adoption of artificial intelligence-based voice assistants: A behavioural reasoning theory approach. Int. J. Consum. Stud. 2023, 47, 1885–1910. [Google Scholar] [CrossRef]
- Ge, H.; Wu, Y. An Empirical Study of Adoption of ChatGPT for Bug Fixing among Professional Developers. Innov. Technol. Adv. 2023, 1, 21–29. [Google Scholar] [CrossRef]
- Jabeur, S.B.; Ballouk, H.; Mefteh-Wali, S.; Omri, A. Forecasting the macrolevel determinants of entrepreneurial opportunities using artificial intelligence models. Technol. Forecast. Soc. Change 2022, 175, 121353. [Google Scholar] [CrossRef]
- Strzelecki, A.; ElArabawy, S. Investigation of the moderation effect of gender and study level on the acceptance and use of generative AI by higher education students: Comparative evidence from Poland and Egypt. Br. J. Educ. Technol. 2024, 55, 1209–1230. [Google Scholar] [CrossRef]
- Hair, J.F., Jr.; Matthews, L.M.; Matthews, R.L.; Sarstedt, M. PLS-SEM or CB-SEM: Updated guidelines on which method to use. Int. J. Multivar. Data Anal. 2017, 1, 107–123. [Google Scholar] [CrossRef]
- Henseler, J.; Ringle, C.M.; Sinkovics, R.R. The Use of Partial Least Squares Path Modeling in International Marketing. In Advances in International Marketing; Sinkovics, R.R., Ghauri, P.N., Eds.; Emerald Group Publishing Limited: Bingley, UK, 2009; Volume 20, pp. 277–319. ISBN 978-1-84855-468-9. [Google Scholar]
- Ringle, C.M.; Sarstedt, M.; Mitchell, R.; Gudergan, S.P. Partial Least Squares Structural Equation Modeling in HRM Research. Int. J. Hum. Resour. Manag. 2020, 31, 1617–1643. [Google Scholar] [CrossRef]
- Do Valle, P.O.; Assaker, G. Using Partial Least Squares Structural Equation Modeling in Tourism Research: A Review of Past Research and Recommendations for Future Applications. J. Travel Res. 2016, 55, 695–708. [Google Scholar] [CrossRef]
- Podsakoff, P.M.; MacKenzie, S.B.; Lee, J.-Y.; Podsakoff, N.P. Common Method Biases in Behavioral Research: A Critical Review of the Literature and Recommended Remedies. J. Appl. Psychol. 2003, 88, 879. [Google Scholar] [CrossRef]
- Fornell, C.; Larcker, D.F. Structural Equation Models with Unobservable Variables and Measurement Error: Algebra and Statistics. J. Mark. Res. 1981, 18, 382–388. [Google Scholar] [CrossRef]
- Sobaih, A.E.E.; Elshaer, I.A.; Hasanein, A.M. Examining Students’ Acceptance and Use of ChatGPT in Saudi Arabian Higher Education. Eur. J. Investig. Health Psychol. Educ. 2024, 14, 709–721. [Google Scholar] [CrossRef] [PubMed]
- Sobaih, A.E.E. Ethical concerns for using artificial intelligence chatbots in research and publication: Evidences from Saudi Arabia. J. Appl. Learn. Teach. 2024, 7, 1–11. [Google Scholar] [CrossRef]




| Profile | Freq. | % | |
|---|---|---|---|
| Gender | Male | 306 | 61.2 |
| Female | 194 | 38.8 | |
| Age | Less than 20 years | 196 | 39.2 |
| 20 to 25 years | 261 | 52.2 | |
| 26 to 30 years | 43 | 8.6 | |
| Study discipline | Social sciences | 156 | 31.2 |
| Humanities | 106 | 21.2 | |
| Natural sciences | 111 | 22.2 | |
| Applied sciences | 81 | 16.2 | |
| Basic sciences | 46 | 9.2 | |
| Loadings | α | C.R. | AVE | VIF | |
|---|---|---|---|---|---|
| Performance Expectancy | 0.875 | 0.907 | 0.712 | ||
| PE1 | 0.732 | 3.525 | |||
| PE2 | 0.740 | 3.306 | |||
| PE3 | 0.936 | 2.537 | |||
| PE4 | 0.943 | 2.372 | |||
| Effort Expectancy | 0.940 | 0.956 | 0.846 | ||
| EE1 | 0.919 | 3.737 | |||
| EE2 | 0.923 | 4.450 | |||
| EE3 | 0.932 | 3.947 | |||
| EE4 | 0.905 | 3.587 | |||
| Social Influence | 0.842 | 0.905 | 0.763 | ||
| SI1 | 0.941 | 4.183 | |||
| SI2 | 0.945 | 4.285 | |||
| SI3 | 0.715 | 1.419 | |||
| Facilitating Conditions | 0.941 | 0.953 | 0.835 | ||
| FC1 | 0.877 | 4.678 | |||
| FC2 | 0.873 | 4.406 | |||
| FC3 | 0.959 | 3.963 | |||
| FC4 | 0.944 | 4.186 | |||
| Behaviour Intention (mediating variable) | 0.752 | 0.859 | 0.672 | ||
| M1 | 0.844 | 1.879 | |||
| M2 | 0.896 | 2.001 | |||
| M3 | 0.708 | 1.269 | |||
| Usage (dependent varaiables) | 0.928 | 0.954 | 0.874 | ||
| Y1 | 0.948 | 4.130 | |||
| Y2 | 0.928 | 3.325 | |||
| Y3 | 0.928 | 3.734 | |||
| BI | EE | FC | PE | SI | ChatGPT Usage | |
|---|---|---|---|---|---|---|
| BI | 0.820 | |||||
| EE | −0.060 [0.095] | 0.920 | ||||
| FC | −0.196 [0.195] | 0.487 [0.547] | 0.914 | |||
| PE | 0.148 [0.195] | 0.016 [0.028] | −0.048 [0.061] | 0.844 | ||
| SI | 0.546 [0.688] | −0.094 [0.112] | −0.059 [0.059] | −0.076 [0.158] | 0.874 | |
| ChatGPT Usage | 0.800 [0.829] | −0.082 [0.085] | −0.162 [0.142] | 0.223 [0.233] | 0.486 [0.532] | 0.935 |
| Hypotheses | β | t | p Values | Results |
|---|---|---|---|---|
| Performance Expectancy -> Behavioral Intention | 0.179 | 5.083 | 0.000 | Support H1 |
| Effort Expectancy -> Behavioral Intention | 0.084 | 2.085 | 0.037 | Support H2 |
| Social Influence -> Behavioral Intention | 0.556 | 9.570 | 0.000 | Support H3 |
| Facilitating Conditions -> Behavioral Intention | −0.196 | 4.758 | 0.000 | Reject H4 |
| Performance Expectancy -> Use ChatGPT | 0.099 | 2.213 | 0.027 | Support H5 |
| Effort Expectancy -> Use ChatGPT | −0.051 | 1.073 | 0.283 | Reject H6 |
| Social Influence -> Use ChatGPT | 0.132 | 2.390 | 0.017 | Support H7 |
| Facilitating Conditions -> Use ChatGPT | 0.030 | 0.534 | 0.593 | Reject H8 |
| Behavioral Intention -> Use ChatGPT | 0.743 | 20.283 | 0.000 | Support H9 |
| Moderation | ||||
| Gender x Performance Expectancy -> Use ChatGPT | 0.096 | 1.960 | 0.050 | Support H10 |
| Gender x Effort Expectancy -> Use ChatGPT | 0.004 | 0.076 | 0.940 | Reject H11 |
| Gender x Social Influence -> Use ChatGPT | −0.146 | 1.962 | 0.049 | Support H12 |
| Gender x Facilitating Conditions -> Use ChatGPT | −0.030 | 0.538 | 0.591 | Reject H13 |
| Discipline x Performance Expectancy -> Use ChatGPT | −0.034 | 0.718 | 0.473 | Reject H14 |
| Discipline x Effort Expectancy -> Use ChatGPT | 0.021 | 0.402 | 0.688 | Reject H15 |
| Discipline x Social Influence -> Use ChatGPT | 0.093 | 1.961 | 0.050 | Support H16 |
| Discipline x Facilitating Conditions -> Use ChatGPT | 0.007 | 0.107 | 0.915 | Reject H17 |
Disclaimer/Publisher’s Note: The statements, opinions and data contained in all publications are solely those of the individual author(s) and contributor(s) and not of MDPI and/or the editor(s). MDPI and/or the editor(s) disclaim responsibility for any injury to people or property resulting from any ideas, methods, instructions or products referred to in the content. |
© 2024 by the authors. Licensee MDPI, Basel, Switzerland. This article is an open access article distributed under the terms and conditions of the Creative Commons Attribution (CC BY) license (https://creativecommons.org/licenses/by/4.0/).
Share and Cite
Elshaer, I.A.; Hasanein, A.M.; Sobaih, A.E.E. The Moderating Effects of Gender and Study Discipline in the Relationship between University Students’ Acceptance and Use of ChatGPT. Eur. J. Investig. Health Psychol. Educ. 2024, 14, 1981-1995. https://doi.org/10.3390/ejihpe14070132
Elshaer IA, Hasanein AM, Sobaih AEE. The Moderating Effects of Gender and Study Discipline in the Relationship between University Students’ Acceptance and Use of ChatGPT. European Journal of Investigation in Health, Psychology and Education. 2024; 14(7):1981-1995. https://doi.org/10.3390/ejihpe14070132
Chicago/Turabian StyleElshaer, Ibrahim A., Ahmed M. Hasanein, and Abu Elnasr E. Sobaih. 2024. "The Moderating Effects of Gender and Study Discipline in the Relationship between University Students’ Acceptance and Use of ChatGPT" European Journal of Investigation in Health, Psychology and Education 14, no. 7: 1981-1995. https://doi.org/10.3390/ejihpe14070132
APA StyleElshaer, I. A., Hasanein, A. M., & Sobaih, A. E. E. (2024). The Moderating Effects of Gender and Study Discipline in the Relationship between University Students’ Acceptance and Use of ChatGPT. European Journal of Investigation in Health, Psychology and Education, 14(7), 1981-1995. https://doi.org/10.3390/ejihpe14070132
