Testing the Psychometric Properties of an Arabic Version of the Brunel Mood Scale among Physical Education Students
Abstract
1. Introduction
2. Materials and Methods
2.1. Participants
2.2. Measure of Mood
2.3. Procedure
2.4. Data Analysis
3. Results
3.1. Descriptive Statistics and Distributional Characteristics
3.2. Exploratory Factor Analysis
3.3. Reliability Analysis
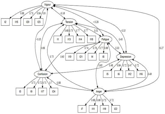
3.4. Confirmatory Factor Analysis
4. Discussion
5. Conclusions
Author Contributions
Funding
Institutional Review Board Statement
Informed Consent Statement
Data Availability Statement
Acknowledgments
Conflicts of Interest
Appendix A. Arabic Mood Scale (ARAMS) and Scoring Instructions
| هذا المقياس مكون من 24 عنصرًا عبارة عن جرد تقرير ذاتي للمزاج من ستة مقاييس فرعية (التوتر ، والاكتئاب ، والغضب ، والحيوية ، والتعب ، والارتباك) ، مع أربعة توصيفات للمزاج في كل مقياس فرعي. على مقياس ليكرت المكون من 5 نقاط من 0 = لا على الإطلاق ، 1 = قليلًا ، 2 = متوسط ، 3 = كافٍ ، 4 = للغاية. |
|
| مقياس آرامس |
| التعليمات: قيّم ما تشعر به بوضع علامة (X) في الخانة المناسبة. |
| للغاية | كافٍ | متوسط | قليلاً | لا على الإطلاق | ||
| مضطرب | 1 | |||||
| حي | 2 | |||||
| حائر | 3 | |||||
| منهك | 4 | |||||
| محبَط | 5 | |||||
| مكتئب | 6 | |||||
| متضايق | 7 | |||||
| مرهق | 8 | |||||
| مختلط | 9 | |||||
| نعسان | 10 | |||||
| على مرارة | 11 | |||||
| غير سعيد | 12 | |||||
| قلق | 13 | |||||
| مهموم | 14 | |||||
| نشيط | 15 | |||||
| بائس | 16 | |||||
| مشوش | 17 | |||||
| متوتر | 18 | |||||
| غاضب | 19 | |||||
| نشيط | 20 | |||||
| متعب | 21 | |||||
| سيء المزاج | 22 | |||||
| على انتباه | 23 | |||||
| غير متأكد | 24 |
Appendix B
| Factor | Item | Item-Total r | Alpha (α) If Item Deleted | Alpha (α) | McDonald’s Omega |
|---|---|---|---|---|---|
| Anger | I7 | 0.663 | 0.746 | 0.811 | 0.812 |
| I11 | 0.615 | 0.770 | |||
| I19 | 0.581 | 0.785 | |||
| I22 | 0.657 | 0.749 | |||
| Confusion | I3 | 0.663 | 0.783 | 0.830 | 0.830 |
| I9 | 0.640 | 0.794 | |||
| I17 | 0.663 | 0.784 | |||
| I24 | 0.668 | 0.782 | |||
| Depression | I5 | 0.701 | 0.820 | 0.858 | 0.859 |
| I6 | 0.670 | 0.832 | |||
| I12 | 0.687 | 0.826 | |||
| I16 | 0.753 | 0.798 | |||
| Fatigue | I4 | 0.684 | 0.760 | 0.823 | 0.825 |
| I8 | 0.594 | 0.800 | |||
| I10 | 0.625 | 0.788 | |||
| I21 | 0.686 | 0.759 | |||
| Tension | I1 | 0.610 | 0.796 | 0.824 | 0.825 |
| I13 | 0.633 | 0.787 | |||
| I14 | 0.669 | 0.770 | |||
| I18 | 0.692 | 0.762 | |||
| Vigor | I2 | 0.554 | 0.686 | 0.749 | 0.748 |
| I15 | 0.503 | 0.714 | |||
| I20 | 0.541 | 0.693 | |||
| I23 | 0.578 | 0.672 |
References
- Beedie, C.J.; Terry, P.C.; Lane, A.M. The Profile of Mood States and athletic performance: Two meta-analyses. J. Appl. Sport. Psychol. 2000, 12, 49–68. [Google Scholar] [CrossRef]
- Lochbaum, M.; Zanatta, T.; Kirschling, D.; May, E. The Profile of Moods States and athletic performance: A meta-analysis of published studies. Eur. J. Investig. Health Psychol. Educ. 2021, 11, 50–70. [Google Scholar] [CrossRef] [PubMed]
- Morgan, W.P. Selected psychological factors limiting performance: A mental health model. In Limits of Human Performance; Clarke, D.H., Eckert, H.M., Eds.; Human Kinetics: Champaign, IL, USA, 1985; pp. 70–80. [Google Scholar]
- Raglin, J.S. Psychological factors in sport performance. Sports Med. 2001, 31, 875–890. [Google Scholar] [CrossRef]
- Terry, P.C.; Parsons-Smith, R.L. Mood profiling for sustainable mental health among athletes. Sustainability 2021, 13, 6116. [Google Scholar] [CrossRef]
- Ajmal, A.; Aldabbas, H.; Amin, R.; Ibrar, S.; Alouffi, B.; Gheisari, M. Stress-relieving video game and its effects: A POMS case study. Comput. Intell. Neurosci. 2022, 2022, e4239536. [Google Scholar] [CrossRef] [PubMed]
- McNair, D.M.; Lorr, M.; Droppelman, L.F. Manual for the Profile of Mood States; Educational and Industrial Testing Services: San Diego, CA, USA, 1971. [Google Scholar]
- Lane, A.M.; Terry, P.C. The nature of mood: Development of a conceptual model with a focus on depression. J. Appl. Sport Psychol. 2000, 12, 16–33. [Google Scholar] [CrossRef]
- Morgan, W.P.; Brown, D.R.; Raglin, J.S.; O’Connor, P.J.; Ellickson, K. Psychological monitoring of overtraining and staleness. Br. J. Sports Med. 1987, 21, 107–114. [Google Scholar] [CrossRef]
- Terry, P.C.; Parsons-Smith, R.L.; King, R.; Terry, V.R. Influence of sex, age, and education on mood profile clusters. PLoS ONE 2021, 16, e0245341. [Google Scholar] [CrossRef] [PubMed]
- Budgett, R. Fatigue and underperformance in athletes: The overtraining syndrome. Br. J. Sports Med. 1988, 32, 107–110. [Google Scholar] [CrossRef]
- Rohlfs, I.C.P.D.M.; Rotta, T.M.; Luft, C.D.B.; Andrade, A.; Krebs, R.J.; Carvalho, T.D. Brunel Mood Scale (BRUMS): An instrument for early detection of overtraining syndrome. Rev. Bras. Med. Esporte 2008, 14, 176–181. [Google Scholar] [CrossRef]
- Shacham, S.A. Shortened version of the Profile of Mood States. J. Personal. Assess. 1983, 47, 305–306. [Google Scholar] [CrossRef] [PubMed]
- Terry, P.C.; Lane, A.M.; Lane, H.J.; Keohane, L. Development and validation of a mood measure for adolescents. J. Sport Sci. 1999, 17, 861–872. [Google Scholar] [CrossRef] [PubMed]
- Terry, P.C.; Lane, A.M.; Fogarty, G.J. Construct validity of the Profile of Mood States-Adolescents for use with adults. Psychol. Sport Exerc. 2003, 4, 125–139. [Google Scholar] [CrossRef]
- Quartiroli, A.; Parsons-Smith, R.L.; Fogarty, G.J.; Kuan, G.; Terry, P.C. Cross-cultural validation of mood profile clusters in a sport and exercise context. Front. Psychol. 2018, 9, e1949. [Google Scholar] [CrossRef] [PubMed]
- Van Wijk, C.H.; Martin, J.H.; Hans-Arendse, C. Clinical utility of the Brunel Mood Scale in screening for post-traumatic stress risk in a military population. Mil. Med. 2013, 178, 372–376. [Google Scholar] [CrossRef]
- Van Wijk, C.H. The Brunel Mood Scale: A South African norm study. S. Afr. J. Psychiatry 2011, 17, a265. [Google Scholar] [CrossRef][Green Version]
- Gould, M.S.; Marrocco, F.A.; Kleinman, M.; Thomas, J.G.; Mostkoff, K.; Côté, J.; Davies, M. Evaluating iatrogenic risk of youth suicide screening programs: A randomized controlled trial. J. Amer. Med. Assoc. 2005, 29, 1635–1643. [Google Scholar] [CrossRef] [PubMed]
- Sties, S.W.; Gonzáles, A.I.; Netto, A.S.; Wittkopf, P.G.; Lima, D.P.; Carvalho, T. Validation of the Brunel Mood Scale for cardiac rehabilitation program. Braz. J. Sports Med. 2014, 20, 281–284. [Google Scholar] [CrossRef]
- Andrade, A.; Steffens, R.D.A.K.; Sieczkowska, S.M.; Coimbra, D.R.; Vilarino, G.T. Acute effect of strength training on mood of patients with fibromyalgia syndrome. Reumatismo 2019, 71, 141–147. [Google Scholar] [CrossRef]
- Ferreira, T.S.; Moreira, C.Z.; Guo, J.; Noce, F. Effects of a 12-hour shift on mood states and sleepiness of neonatal intensive care unit nurses. Rev. Esc. Enferm. USP 2017, 51, e03202. [Google Scholar] [CrossRef]
- Brandt, R.; Herrero, D.; Massetti, T.; Crocetta, T.B.; Guarnieri, R.; Monteiro, C.B.D.M.; Viana, M.D.S.; Bevilacqua, G.; de Abreu, L.C.; Andrade, A. The Brunel Mood Scale rating in mental health for physically active and apparently healthy populations. Health 2016, 8, 125–132. [Google Scholar] [CrossRef]
- Han, J.S.; Patterson, I. An analysis of the influence that leisure experiences have on a person’s mood state, health and wellbeing. Ann. Leis. Res. 2007, 10, 328–351. [Google Scholar] [CrossRef]
- Thelwell, R.C.; Lane, A.M.; Weston, N.J. Mood states, self-set goals, self-efficacy and performance in academic examinations. Personal. Individ. Differ. 2007, 42, 573–583. [Google Scholar] [CrossRef]
- Parsons-Smith, R.L.; Barkase, S.; Lovell, G.P.; Vleck, V.; Terry, P.C. Mood profiles of amateur triathletes: Implications for mental health and performance. Front. Psychol. 2022, 13, e925992. [Google Scholar] [CrossRef]
- Terry, P.C.; Potgieter, J.R.; Fogarty, G.J. The Stellenbosch Mood Scale: A dual-language measure of mood. Int. J. Sport Exerc. Psychol. 2003, 1, 231–245. [Google Scholar] [CrossRef]
- Hasan, M.M.; Mozibul, H.A.K. Bangla version of the Brunel Mood Scale (BRUMS): Validity, measurement invariance and normative data in non-clinical sample. Heliyon 2022, 8, e09666. [Google Scholar] [CrossRef] [PubMed]
- Zhang, C.Q.; Si, G.; Chung, P.K.; Du, M.; Terry, P.C. Psychometric properties of the Brunel Mood Scale in Chinese adolescents and adults. J. Sport Sci. 2014, 32, 1465–1476. [Google Scholar] [CrossRef]
- Kvĕton, P.; Jelínek, M.; Burešová, I.; Bartošová, K. Czech adaptation of the Brunel Mood States for adolescent athletes. Stud. Sport. 2020, 14, 47–57. [Google Scholar] [CrossRef]
- Rouveix, M.; Duclos, M.; Gouarne, C.; Beauvieux, M.C.; Filaire, E. The 24h urinary cortisol/cortisone ratio and epinephrine/norepinephrine ratio for monitoring training in young female tennis players. Int. J. Sport Med. 2006, 27, 856–863. [Google Scholar] [CrossRef]
- Lane, A.M.; Soos, I.; Leibinger, E.; Karsai, I.; Hamar, P. Validity of the Brunel Mood Scale for use with UK, Italian and Hungarian athletes. In Mood and Human Performance: Conceptual, Measurement, and Applied Issues; Lane, A.M., Ed.; Nova Science: Hauppauge, NY, USA, 2007; pp. 119–130. [Google Scholar]
- Quartiroli, A.; Terry, P.C.; Fogarty, G.J. Development and initial validation of the Italian Mood Scale (ITAMS) for use in sport and exercise contexts. Front. Psychol. 2017, 8, e1483. [Google Scholar] [CrossRef]
- Yatabe, K.; Oyama, T.; Fujiya, H.; Kato, H.; Seki, H.; Kohno, T. Development and validation of the preliminary Japanese version of the Profile of Mood States for adolescents. St. Marian. Med. J. 2006, 32, 539–547. [Google Scholar]
- Terry, P.C.; Skurvydas, A.; Lisinskiene, A.; Majauskiene, D.; Valanciene, D.; Cooper, S.; Lochbaum, M. Validation of a Lithuanian-language version of the Brunel Mood Scale: The BRUMS-LTU. Int. J. Environ. Res. Public Health 2022, 19, 4867. [Google Scholar] [CrossRef]
- Lew, P.C.F.; Parsons-Smith, R.L.; Lamont-Mills, A.; Terry, P.C. Cross-cultural validation of the Malaysian Mood Scale and tests of between-group mood differences. Int. J. Environ. Res. Public Health 2023, 20, 3348. [Google Scholar] [CrossRef]
- Terry, P.C.; Malekshahi, M.; Delva, H.A. Development and initial validation of the Farsi Mood Scale. Int. J. Sport Exerc. Psychol. 2012, 10, 112–122. [Google Scholar] [CrossRef]
- Rajkovic, I. Translation and Validation of the Brunel Mood Scale for a Serbian Athlete Population. Master’s Thesis, University of Jyväskylä, Jyväskylän, Finland, 2014. [Google Scholar]
- Cañadas, E.; Monleón, C.; Sanchis, C.; Fargueta, M.; Blasco, E. Spanish validation of BRUMS in sporting and non-sporting populations. Eur. J. Hum. Mov. 2017, 38, 105–117. [Google Scholar]
- Çakiroğlu, A.A.; Demir, E.; Güçlü, M. The validity and reliability study of the Brunel Mood Scale with the adult athletes (Turkish Adaptation). Int. J. Appl. Exerc. Physiol. 2020, 9, 126–140. [Google Scholar]
- Ligeza, T.S.; Maciejczyk, M.; Wyczesany, M.; Junghofer, M. The effects of a single aerobic exercise session on mood and neural emotional reactivity in depressed and healthy young adults: A late positive potential study. Psychophysiology 2023, 60, e14137. [Google Scholar] [CrossRef] [PubMed]
- Huang, X.; Wang, Y.; Zhang, H. Effects of physical exercise intervention on depressive and anxious moods of college students: A meta-analysis of randomized controlled trials. Asian J. Sport Exerc. Psychol. 2023, in press. [Google Scholar] [CrossRef]
- Amatori, S.; Donati Zeppa, S.; Preti, A.; Gervasi, M.; Gobbi, E.; Ferrini, F.; Rocchi, M.B.L.; Baldari, C.; Perroni, F.; Piccoli, G.; et al. Dietary habits and psychological states during COVID-19 home isolation in Italian college students: The role of physical exercise. Nutrients 2020, 12, 3660. [Google Scholar] [CrossRef]
- Chang, Y.K.; Hung, C.L.; Timme, S.; Nosrat, S.; Chu, C.H. Exercise behavior and mood during the COVID-19 pandemic in Taiwan: Lessons for the future. Int. J. Environ. Res. Public Health 2020, 17, 7092. [Google Scholar] [CrossRef]
- Klaperski, S.; Koch, E.; Hewel, D.; Schempp, A.; Müller, J. Optimizing mental health benefits of exercise: The influence of the exercise environment on acute stress levels and wellbeing. Ment. Health Prev. 2019, 15, e200173. [Google Scholar] [CrossRef]
- Barton, J.; Pretty, J. What is the best dose of nature and green exercise for improving mental health? A multi-study analysis. Environ. Sci. Technol. 2010, 44, 3947–3955. [Google Scholar] [CrossRef] [PubMed]
- da Silva, D.F.; Peixoto, E.M.; Ferraro, Z.M.; Adamo, K.B.; Machado, F.A. Changes in mood state and recovery-stress perception after an HRV-guided running program in untrained women. Rev. Psicol. Deporte 2020, 29, 83–94. [Google Scholar]
- Streeter, C.C.; Whitfield, T.H.; Owen, L.; Rein, T.; Karri, S.K.; Yakhkind, A.; Perlmutter, R.; Prescot, A.; Renshaw, P.F.; Ciraulo, D.A.; et al. Effects of yoga versus walking on mood, anxiety, and brain GABA levels: A randomized controlled MRS study. J. Altern. Complement. Med. 2010, 16, 1145–1152. [Google Scholar] [CrossRef]
- Bulger, S.M.; Housner, L.D. Modified Delphi investigation of exercise science in physical education teacher education. J. Teach. Phys. Educ. 2007, 26, 57–80. [Google Scholar] [CrossRef]
- Kaittani, D.; Kouli, O.; Derri, V.; Kioumourtzoglou, E. Interdisciplinary teaching in physical education. Arab J. Nutr. Exerc. 2017, 2, 91–101. [Google Scholar] [CrossRef]
- Guelmami, N.; Chalghaf, N.; Tannoubi, A.; Puce, L.; Azaiez, F.; Bragazzi, N.L. Initial development and psychometric evidence of physical education grit scale (PE-GRIT). Front. Public Health 2022, 10, e818749. [Google Scholar] [CrossRef]
- Degtyarenko, T.; Yagotin, R.; Kodzhebash, V. Physical fitness of modern students based on the results of psychophysiological diagnostics. J. Phys. Educ. Sport 2022, 22, 696–700. [Google Scholar]
- Wang, F.; Bíró, É. Determinants of sleep quality in college students: A literature review. Explore 2021, 17, 170–177. [Google Scholar] [CrossRef]
- Akram, U.; Akram, A.; Gardani, M.; Ypsilanti, A.; McCarty, K.; Allen, S.; Lazuras, L. The relationship between depression and insomnia symptoms amongst a sample of UK university students. Sleep Med. Res. 2019, 10, 49–53. [Google Scholar] [CrossRef]
- Stewart, N.H.; Arora, V.M. The impact of sleep and circadian disorders on physician burnout. Chest 2019, 156, 1022–1030. [Google Scholar] [CrossRef]
- Brislin, R.W. Back-translation for cross-cultural research. J. Cross Cult. Psychol. 1970, 1, 185–216. [Google Scholar] [CrossRef]
- Ozolins, U.; Hale, S.; Cheng, X.; Hyatt, A.; Schofield, P. Translation and back-translation methodology in health research—A critique. Expert Rev. Pharm. Outcomes Res. 2020, 20, 69–77. [Google Scholar] [CrossRef]
- Robitzsch, A. Why ordinal variables can (almost) always be treated as continuous variables: Clarifying assumptions of robust continuous and ordinal factor analysis estimation methods. Front. Educ. 2020, 5, e589965. [Google Scholar] [CrossRef]
- Nunnally, J.C.; Bernstein, I.H. Psychometric Theory, 3rd ed.; McGraw-Hill: New York, NY, USA, 1994. [Google Scholar]
- Kline, R.B. Principles and Practice of Structural Equation Modeling; Guilford: New York, NY, USA, 2015. [Google Scholar]
- Tucker, L.R.; Lewis, C. A reliability coefficient for maximum likelihood factor analysis. Psychometrika 1973, 38, 1–10. [Google Scholar] [CrossRef]
- Bentler, P.M. Comparative fit indexes in structural models. Psych. Bull. 1990, 107, 238–246. [Google Scholar] [CrossRef]
- Hu, L.T.; Bentler, P.M. Cutoff criteria for fit indexes in covariance structure analysis: Conventional criteria versus new alternatives. Struct. Equ. Model. Multidiscip. J. 1999, 6, 1–55. [Google Scholar] [CrossRef]
- Steiger, J.H. Structural model evaluation and modification: An interval estimation approach. Multivar. Beh. Res. 1990, 25, 173–180. [Google Scholar] [CrossRef] [PubMed]
- Browne, M.W.; Cudeck, R. Alternative ways of assessing model fit. In Testing Structural Equation Models; Bollen, K.A., Long, J.S., Eds.; Sage: Newbury Park, CA, USA, 1993; pp. 132–162. [Google Scholar]
- Tabachnick, B.L.; Fidell, L.S. Using Multivariate Statistics, 7th ed.; Pearson Education: Boston, MA, USA, 2017. [Google Scholar]
- Awang, Z. Research Methodology and Data Analysis, 2nd ed.; Universiti Teknologi Mara Press: Selangor, Malaysia, 2014. [Google Scholar]
- Hair, J.F.; Black, W.C.; Babin, B.J.; Anderson, R.E. Multivariate Data Analysis, 7th ed.; Pearson Prentice Hall: Upper Saddle River, NJ, USA, 2010. [Google Scholar]
- Han, C.S.; Parsons-Smith, R.L.; Fogarty, G.J.; Terry, P.C. Psychometric properties of the Brunel Mood Scale among athletes and non-athletes in Singapore. Int. J. Sport Exerc. Psychol. 2022, 20, 698–714. [Google Scholar] [CrossRef]
- Cha, E.-S.; Kim, K.H.; Erlen, J.A. Translation of scales in cross-cultural research: Issues and techniques. J. Adv. Nurs. 2007, 58, 386–395. [Google Scholar] [CrossRef] [PubMed]
- Sperber, A.D. Translation and validation of study instruments for cross-cultural research. Gastroenterology 2004, 126, S124–S128. [Google Scholar] [CrossRef] [PubMed]
- Normann, G.R.; Streiner, D.L. Health Measurement Scales: A Practical Guide to Their Development and Use, 4th ed.; Oxford University Press: Oxford, UK, 2008. [Google Scholar]
- Teig, C.J.; Bond, M.J.; Grotle, M.; Kjøllesdal, M.; Saga, S.; Cvancarova, M.S.; Engh, M.A.E.; Martini, A. A novel method for the translation and cross-cultural adaptation of health-related quality of life patient-reported outcome measurements. Health Qual. Life Outcomes 2023, 21, e13. [Google Scholar] [CrossRef] [PubMed]
- Boulkedid, R.; Abdoul, H.; Loustau, M.; Sibony, O.; Alberti, C. Using and reporting the Delphi method for selecting healthcare quality indicators: A systematic review. PLoS ONE 2011, 6, e6. [Google Scholar] [CrossRef]
- Dalkey, N.C. The Delphi Method: An Experimental Study of Group Opinion; Rand Corporation: Santa Monica, CA, USA, 1969. [Google Scholar]
- Terry, P.C.; Parsons-Smith, R.L.; Terry, V.R. Mood responses associated with COVID-19 restrictions. Front. Psychol. 2020, 11, 589598. [Google Scholar] [CrossRef] [PubMed]


| Item | Mood Item | M | SD | Skewness | Kurtosis |
|---|---|---|---|---|---|
| 1 | Panicky | 1.39 | 0.93 | 0.26 | −0.51 |
| 2 | Lively | 2.29 | 1.04 | 0.07 | −0.62 |
| 3 | Confused | 1.26 | 0.89 | 0.61 | 0.44 |
| 4 | Worn out | 1.68 | 0.89 | 0.19 | 0.04 |
| 5 | Depressed | 0.93 | 0.86 | 0.74 | 0.32 |
| 6 | Downhearted | 1.00 | 0.86 | 0.69 | 0.31 |
| 7 | Annoyed | 1.45 | 0.94 | 0.29 | −0.48 |
| 8 | Exhausted | 1.67 | 0.90 | 0.27 | 0.03 |
| 9 | Mixed-up | 1.17 | 0.91 | 0.64 | 0.39 |
| 10 | Sleepy | 1.58 | 0.93 | 0.32 | −0.13 |
| 11 | Bitter | 1.53 | 1.10 | 0.39 | −0.45 |
| 12 | Unhappy | 0.95 | 0.86 | 0.67 | 0.18 |
| 13 | Anxious | 1.46 | 0.92 | 0.50 | 0.16 |
| 14 | Worried | 1.40 | 1.02 | 0.25 | −0.56 |
| 15 | Energetic | 2.25 | 1.10 | 0.06 | −0.77 |
| 16 | Miserable | 0.91 | 0.80 | 0.65 | 0.22 |
| 17 | Muddled | 1.18 | 0.93 | 0.62 | 0.23 |
| 18 | Nervous | 1.46 | 0.99 | 0.39 | −0.21 |
| 19 | Angry | 1.50 | 1.02 | 0.37 | −0.36 |
| 20 | Active | 2.22 | 1.07 | 0.04 | −0.62 |
| 21 | Tired | 1.63 | 0.92 | 0.22 | −0.27 |
| 22 | Bad tempered | 1.53 | 0.97 | 0.39 | −0.15 |
| 23 | Alert | 2.28 | 0.98 | 0.21 | −0.67 |
| 24 | Uncertain | 1.22 | 0.94 | 0.59 | 0.02 |
| Item | Factor | |||||
|---|---|---|---|---|---|---|
| Anger | Fatigue | Vigor | Tension | Depression | Confusion | |
| Bad tempered | 0.863 | 0.006 | −0.349 | 0.019 | 0.243 | 0.107 |
| Angry | 0.789 | −0.007 | −0.306 | 0.035 | 0.048 | 0.097 |
| Bitter | 0.812 | 0.016 | −0.353 | 0.084 | 0.258 | 0.142 |
| Annoyed | 0.812 | −0.078 | −0.416 | 0.026 | 0.272 | −0.051 |
| Worn out | 0.001 | 0.852 | 0.038 | 0.363 | 0.229 | 0.280 |
| Sleepy | −0.011 | 0.802 | 0.045 | 0.293 | 0.164 | 0.173 |
| Tired | −0.133 | 0.806 | 0.032 | 0.305 | 0.148 | 0.262 |
| Exhausted | 0.108 | 0.796 | −0.091 | 0.368 | 0.246 | 0.257 |
| Energetic | −0.285 | −0.016 | 0.838 | 0.002 | −0.263 | −0.127 |
| Alert | −0.381 | −0.048 | 0.828 | −0.065 | −0.245 | −0.016 |
| Lively | −0.396 | 0.045 | 0.797 | −0.058 | −0.031 | 0.059 |
| Active | −0.360 | 0.028 | 0.814 | 0.028 | −0.149 | 0.036 |
| Anxious | 0.136 | 0.404 | −0.041 | 0.824 | 0.293 | 0.282 |
| Worried | 0.096 | 0.365 | −0.103 | 0.835 | 0.398 | 0.344 |
| Panicky | −0.108 | 0.254 | 0.166 | 0.780 | 0.333 | 0.178 |
| Nervous | 0.067 | 0.360 | −0.088 | 0.823 | 0.398 | 0.390 |
| Miserable | 0.280 | 0.204 | −0.202 | 0.384 | 0.836 | 0.195 |
| Downhearted | 0.065 | 0.143 | −0.100 | 0.255 | 0.758 | 0.171 |
| Depressed | 0.237 | 0.295 | −0.245 | 0.330 | 0.790 | 0.310 |
| Unhappy | 0.257 | 0.150 | −0.135 | 0.409 | 0.731 | 0.186 |
| Uncertain | 0.120 | 0.319 | 0.053 | 0.315 | 0.295 | 0.817 |
| Muddled | 0.147 | 0.228 | −0.061 | 0.368 | 0.234 | 0.793 |
| Mixed-up | −0.048 | 0.049 | −0.053 | 0.165 | 0.053 | 0.661 |
| Confused | 0.123 | 0.326 | 0.031 | 0.194 | 0.244 | 0.701 |
| Item | M | SD | Skewness | Kurtosis |
|---|---|---|---|---|
| Panicky | 2.42 | 0.81 | −0.23 | −0.34 |
| Lively | 2.44 | 0.82 | −0.19 | −0.22 |
| Confused | 2.43 | 0.80 | 0.01 | −0.08 |
| Worn out | 2.44 | 0.81 | −0.27 | −0.17 |
| Depressed | 2.35 | 0.83 | −0.13 | −0.14 |
| Downhearted | 2.41 | 0.83 | −0.16 | −0.19 |
| Annoyed | 2.32 | 0.79 | −0.02 | −0.14 |
| Exhausted | 2.39 | 0.88 | −0.22 | −0.37 |
| Mixed-up | 1.75 | 0.83 | −0.17 | −0.45 |
| Sleepy | 1.78 | 0.88 | −0.03 | −0.48 |
| Bitter | 1.73 | 0.89 | 0.02 | −0.44 |
| Unhappy | 1.74 | 0.91 | −0.12 | −0.64 |
| Anxious | 2.40 | 0.84 | −0.05 | −0.65 |
| Worried | 2.44 | 0.84 | −0.26 | −0.45 |
| Energetic | 2.46 | 0.86 | −0.24 | −0.49 |
| Miserable | 2.48 | 0.87 | −0.34 | −0.60 |
| Muddled | 2.29 | 0.84 | −0.08 | −0.58 |
| Nervous | 2.31 | 0.80 | −0.22 | −0.39 |
| Angry | 2.29 | 0.80 | −0.21 | −0.58 |
| Active | 2.24 | 0.81 | 0.03 | −0.58 |
| Tired | 2.43 | 0.79 | −0.27 | −0.28 |
| Bad tempered | 2.38 | 0.83 | −0.05 | −0.62 |
| Alert | 2.41 | 0.85 | −0.14 | −0.29 |
| Uncertain | 2.35 | 0.81 | −0.27 | −0.39 |
Disclaimer/Publisher’s Note: The statements, opinions and data contained in all publications are solely those of the individual author(s) and contributor(s) and not of MDPI and/or the editor(s). MDPI and/or the editor(s) disclaim responsibility for any injury to people or property resulting from any ideas, methods, instructions or products referred to in the content. |
© 2023 by the authors. Licensee MDPI, Basel, Switzerland. This article is an open access article distributed under the terms and conditions of the Creative Commons Attribution (CC BY) license (https://creativecommons.org/licenses/by/4.0/).
Share and Cite
Sahli, H.; Sahli, F.; Saidane, M.; Rebhi, M.; Guelmami, N.; Trabelsi, K.; Jahrami, H.; Ammar, A.; Terry, P.C.; Zghibi, M. Testing the Psychometric Properties of an Arabic Version of the Brunel Mood Scale among Physical Education Students. Eur. J. Investig. Health Psychol. Educ. 2023, 13, 1539-1552. https://doi.org/10.3390/ejihpe13080112
Sahli H, Sahli F, Saidane M, Rebhi M, Guelmami N, Trabelsi K, Jahrami H, Ammar A, Terry PC, Zghibi M. Testing the Psychometric Properties of an Arabic Version of the Brunel Mood Scale among Physical Education Students. European Journal of Investigation in Health, Psychology and Education. 2023; 13(8):1539-1552. https://doi.org/10.3390/ejihpe13080112
Chicago/Turabian StyleSahli, Hajer, Faten Sahli, Mouna Saidane, Mahmoud Rebhi, Noomen Guelmami, Khaled Trabelsi, Haitham Jahrami, Achraf Ammar, Peter C. Terry, and Makram Zghibi. 2023. "Testing the Psychometric Properties of an Arabic Version of the Brunel Mood Scale among Physical Education Students" European Journal of Investigation in Health, Psychology and Education 13, no. 8: 1539-1552. https://doi.org/10.3390/ejihpe13080112
APA StyleSahli, H., Sahli, F., Saidane, M., Rebhi, M., Guelmami, N., Trabelsi, K., Jahrami, H., Ammar, A., Terry, P. C., & Zghibi, M. (2023). Testing the Psychometric Properties of an Arabic Version of the Brunel Mood Scale among Physical Education Students. European Journal of Investigation in Health, Psychology and Education, 13(8), 1539-1552. https://doi.org/10.3390/ejihpe13080112

