Preliminary Validation Study of the Intrinsic Religious Motivation Scale and the Centrality of Religiosity Scale for the Portuguese Population
Abstract
:1. Introduction
1.1. Religion and Religiosity
1.2. Psychology of Religion
1.3. Religious Motivation
1.4. Centrality of Religiosity
1.5. Self-Compassion
1.6. Religion and Self-Compassion
1.7. Objective and Hypotheses
2. Materials and Methods
2.1. Procedure
2.2. Instruments
2.2.1. Socio-Demographic Questionnaire
2.2.2. Intrinsic Religious Motivation Scale (IRMS)
2.2.3. Centrality of Religiosity Scale (CRS)
2.2.4. Self-Compassion Scale (SCS)
2.3. Participants
2.4. Statistical Analysis
3. Results
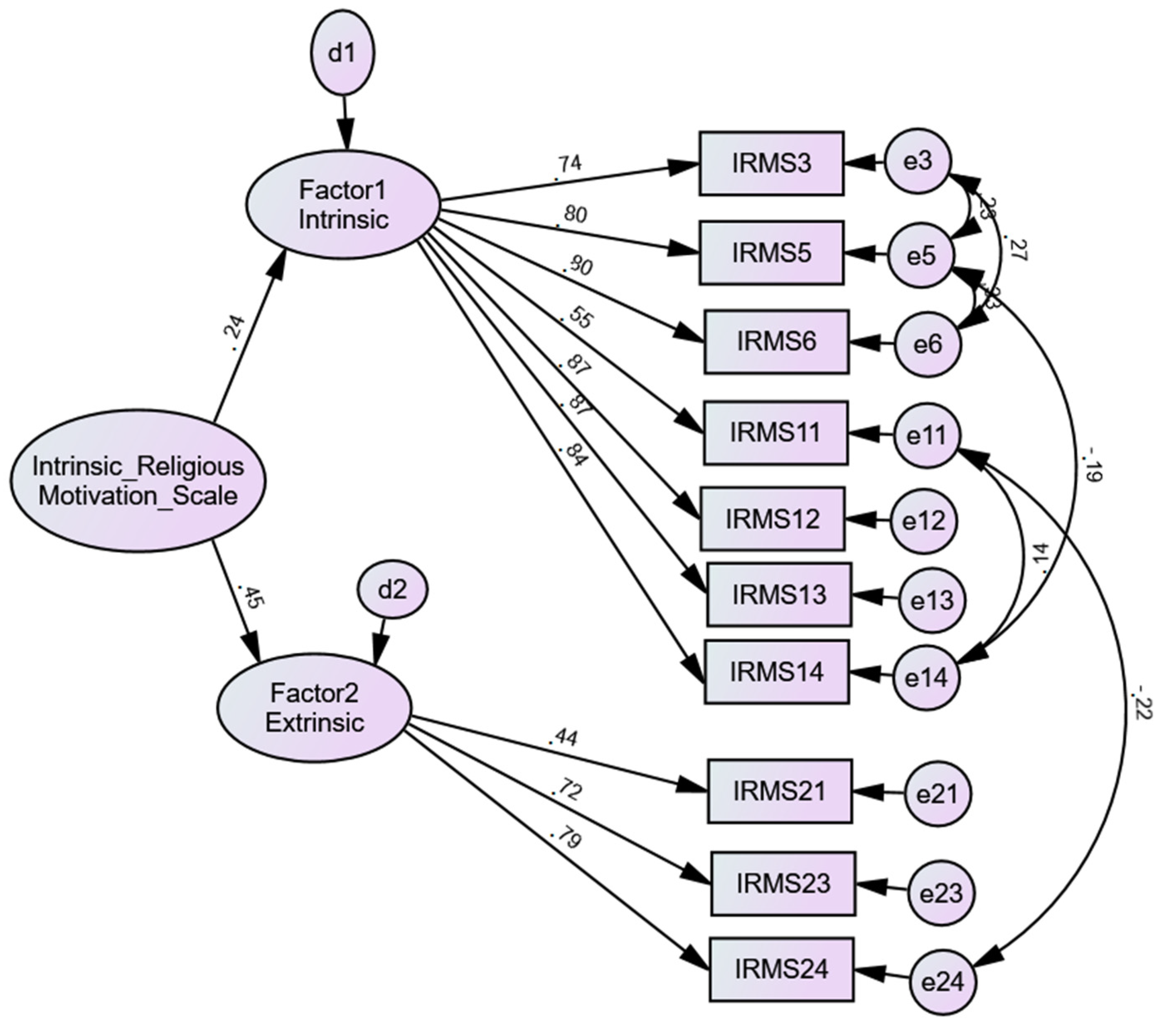
3.1. Validation of Intrinsic Religious Motivation Scale (10 Items)
3.1.1. Exploratory Factor Analysis (EFA)
3.1.2. Confirmatory Factor Analysis (CFA)
3.2. Validation of Centrality of Religiosity Scale (5 Items)
3.2.1. Exploratory Factor Analysis (EFA)
3.2.2. Confirmatory Factor Analysis (CFA)
3.3. Association between Intrinsic Religious Motivation Scale and the Centrality of Religiosity Scale and Sociodemographic Variables
3.4. Association between Intrinsic Religious Motivation Scale and Self-Compassion Scale
3.5. Association between the Centrality of Religiosity Scale and Self-Compassion Scale
4. Discussion
5. Conclusions
Author Contributions
Funding
Institutional Review Board Statement
Informed Consent Statement
Data Availability Statement
Conflicts of Interest
References
- Beckerson, W.T.; Durkheim, E.; Swain, T.W. The Elementary Forms of the Religious Life. Ir. Church Q. 1916, 9, 245. [Google Scholar] [CrossRef]
- Leite, Â.; Vidal, D.G.; Dinis, M.A.P.; Sousa, H.F.P.; Dias, P. The Relevance of God to Religious Believers and Non-Believers. Religions 2020, 11, 212. [Google Scholar] [CrossRef]
- James, D.W. The Varieties of Religious Experience: A Study in Human Nature; Penguin Books: London, UK, 1982. [Google Scholar]
- Cohen, A.B. Many Forms of Culture. Am. Psychol. 2009, 64, 194–204. [Google Scholar] [CrossRef] [Green Version]
- Inzlicht, M.; Tullett, A.M.; Good, M. The need to believe: A neuroscience account of religion as a motivated process. Relig. Brain Behav. 2011, 1, 192–212. [Google Scholar] [CrossRef]
- Arnett, J.J. Emerging Adulthood: What Is It, and What Is It Good For? Child Dev. Perspect. 2007, 1, 68–73. [Google Scholar] [CrossRef] [Green Version]
- Ano, G.G.; Vasconcelles, E.B. Religious coping and psychological adjustment to stress: A meta-analysis. J. Clin. Psychol. 2005, 61, 461–480. [Google Scholar] [CrossRef]
- Vitell, S.J.; Bing, M.N.; Davison, H.K.; Ammeter, A.P.; Garner, B.L.; Novicevic, M.M. Religiosity and moral identity: The mediating role of self-control. J. Bus. Ethics 2009, 88, 601–613. [Google Scholar] [CrossRef]
- De Freitas, M.H. Psicologia religiosa: Psicologia da religião/espiritualidade, ou psicologia e religião/espiritualidade? Rev. Pist. Prax. 2017, 9, 89. [Google Scholar] [CrossRef] [Green Version]
- Hindriks, P.; Verkuyten, M.; Coenders, M. Interminority Attitudes: The Roles of Ethnic and National Identification, Contact, and Multiculturalism. Soc. Psychol. Q. 2014, 77, 54–74. [Google Scholar] [CrossRef]
- Carneiro, A.; Sousa, H.F.P.; Dinis, M.A.P.; Leite, Â. Human values and religion: Evidence from the european social survey. Soc. Sci. 2021, 10, 75. [Google Scholar] [CrossRef]
- Wulff, D.H. Psychology of Religion: Classic and Contemporary, 2nd ed.; Hamilton Printing: Hamilton, TX, USA, 1997. [Google Scholar]
- Freud, S. Obsessive Actions and Religious Practices. In The Standard Edition of the Complete Psychological Works of Sigmund Freud (Trans. & Ed. James Strachey) Volume IX (1906–1908); Freud, S., Ed.; W. W. Norton & Company: New York, NY, USA, 1976; pp. 115–128. [Google Scholar]
- Barrett, J.L. Why Would Anyone Believe in God? AltaMira Press: Lanham, MA, USA, 2004. [Google Scholar]
- Barrett, J.L. Keeping science in cognitive science of religion: Needs of the field. In The Evolution of Religion: Studies, Theories, and Critiques; Bulbulia, J., Sosis, R., Al., E.H., Eds.; Collins Foundation Press: Santa Margarita, CA, USA, 2007. [Google Scholar]
- Kelemen, D.; Rosset, E. The Human Function Compunction: Teleological explanation in adults. Cognition 2009, 111, 138–143. [Google Scholar] [CrossRef]
- Uzarevic, F.; Coleman, T.J. The psychology of nonbelievers. Curr. Opin. Psychol. 2021, 40, 131–138. [Google Scholar] [CrossRef] [PubMed]
- Anczyk, A.; Grzymała-Moszcyńska, H. The Psychology of Migration: Facing Cultural and Religious Diversity; Brill: Leiden, The Netherlands, 2021. [Google Scholar]
- Ghorbani, N.; Watson, P.J.; Khan, Z.H. Theoretical, Empirical, and Potential Ideological Dimensions of Using Western Conceptualizations to Measure Muslim Religious Commitments. J. Muslim Ment. Health 2007, 2, 113–131. [Google Scholar] [CrossRef]
- Allport, G.W.; Ross, J.M. Personal religious orientation and prejudice. J. Personal. Soc. Psychol. 1967, 5, 432–443. [Google Scholar] [CrossRef]
- Abdel-Khalek, A.M. The Construction and Validation of the Arabic Scale of Intrinsic Religiosity (ASIR). Psychol. Behav. Sci. Int. J. 2017, 724, 4. [Google Scholar] [CrossRef]
- Eskelinen, V.; Pauha, T.; Kunst, J.; Räsänen, A.; Jasinskaja-Lahti, I. Exploring religiosity and attitudes towards Christians and non-believers among recent Muslim refugees to Finland. Int. J. Intercult. Relat. 2021, 80, 206–216. [Google Scholar] [CrossRef]
- Hafizi, S.; Koenig, H.G.; Khalifa, D.A. Psychometric Properties of the Farsi Version of Hoge Intrinsic Religiosity Scale in Muslims: A Brief Report. Pastoral Psychol. 2015, 64, 839–845. [Google Scholar] [CrossRef]
- Esperandio, M.R.G.; August, H.; Viacava, J.J.C.; Huber, S.; Fernandes, M.L. Brazilian validation of centrality of religiosity scale (CRS-10BR AND CRS-5BR). Religions 2019, 10, 508. [Google Scholar] [CrossRef] [Green Version]
- Rożnowski, B.; Zarzycka, B. Centrality of religiosity as a predictor of work orientation styles and work engagement: A moderating role of gender. Religions 2020, 11, 387. [Google Scholar] [CrossRef]
- Francis, L.J.; Wilcox, C. Religion and gender orientation. Personal. Individ. Differ. 1996, 20, 119–121. [Google Scholar] [CrossRef]
- Ackert, M.; Maglakelidze, E.; Badurashvili, I.; Huber, S. Validation of the Short Forms of the Centrality of Religiosity Scale in Georgia. Religions 2020, 11, 57. [Google Scholar] [CrossRef] [Green Version]
- Hoge, R. A Validated Intrinsic Religious Motivation Scale. J. Sci. Study Relig. 1972, 11, 369. [Google Scholar] [CrossRef]
- Batson, C.D. Religion as Prosocial: Agent or Double Agent? J. Sci. Study Relig. 1976, 15, 29. [Google Scholar] [CrossRef]
- Batson, C.D.; Schoenrade, P.A. Measuring Religion as Quest: 1) Validity Concerns. J. Sci. Study Relig. 1991, 30, 416. [Google Scholar] [CrossRef]
- Batson, C.D.; Schoenrade, P.A. Measuring Religion as Quest: 2) Reliability Concerns. J. Sci. Study Relig. 1991, 30, 430. [Google Scholar] [CrossRef]
- Huber, S. Zentralität und Inhalt: Ein Neues Multidimensionales Messmodell der Religiosität; Springer Fachmedien Wiesbaden: Wiesbaden, Germany, 2003. [Google Scholar]
- Huber, S.; Huber, O.W. The Centrality of Religiosity Scale (CRS). Religions 2012, 3, 710–724. [Google Scholar] [CrossRef]
- Park, C.L. Religiousness/spirituality and health: A meaning systems perspective. J. Behav. Med. 2007, 30, 319–328. [Google Scholar] [CrossRef]
- Glock, C.Y. On the study of religious commitment. Relig. Educ. 1962, 57, 98–110. [Google Scholar] [CrossRef]
- Neff, K.D. The Development and Validation of a Scale to Measure Self-Compassion. Self Identity 2003, 2, 223–250. [Google Scholar] [CrossRef]
- Krok, D.; Zarzycka, B.; Telka, E. The Religious Meaning System and Resilience in Spouse Caregivers of Cancer Patients: A Moderated Mediation Model of Hope and Affect. J. Relig. Health 2021, 60, 2960–2976. [Google Scholar] [CrossRef]
- Appel, J.E.; Park, C.L.; Wortmann, J.H.; van Schie, H.T. Meaning Violations, Religious/Spiritual Struggles, and Meaning in Life in the Face of Stressful Life Events. Int. J. Psychol. Relig. 2020, 30, 1–17. [Google Scholar] [CrossRef]
- Nash, D.; Stark, R.; Glock, C.Y. American Piety: The Nature of Religious Commitment. Soc. Forces 1968, 47, 232. [Google Scholar] [CrossRef]
- Seligman, M.E.; Csikszentmihalyi, M. Positive psychology. An introduction. Am. Psychol. 2000, 55, 5–14. [Google Scholar] [CrossRef]
- Forsman, A.K.; Wahlbeck, K.; Aarø, L.E.; Alonso, J.; Barry, M.M.; Brunn, M.; Cardoso, G.; Cattan, M.; De Girolamo, G.; Eberhard-Gran, M.; et al. Research priorities for public mental health in Europe: Recommendations of the ROAMER project. Eur. J. Public Health 2015, 25, 249–254. [Google Scholar] [CrossRef] [PubMed] [Green Version]
- Kotera, Y.; Ting, S.H. Positive Psychology of Malaysian University Students: Impacts of Engagement, Motivation, Self-Compassion, and Well-being on Mental Health. Int. J. Ment. Health Addict. 2021, 19, 227–239. [Google Scholar] [CrossRef] [Green Version]
- Gilbert, P. The Compassionate Mind: A New Approach to Life’s Challenges; New Harbinger: Oakland, CA, USA, 2010. [Google Scholar]
- Neff, K.D.; Kirkpatrick, K.L.; Rude, S.S. Self-compassion and adaptive psychological functioning. J. Res. Personal. 2007, 41, 139–154. [Google Scholar] [CrossRef]
- Yarnell, L.M.; Stafford, R.E.; Neff, K.D.; Reilly, E.D.; Knox, M.C.; Mullarkey, M. Meta-Analysis of Gender Differences in Self-Compassion. Self Identity 2015, 14, 499–520. [Google Scholar] [CrossRef]
- Ghorbani, N.; Watson, P.J.; Kashanaki, H.; Chen, Z.J. Diversity and Complexity of Religion and Spirituality in Iran: Relationships with Self-Compassion and Self-Forgiveness. Int. J. Psychol. Relig. 2017, 27, 157–171. [Google Scholar] [CrossRef]
- Ghorbani, N.; Watson, P.J.; Chen, Z.; Norballa, F. Self-Compassion in Iranian Muslims: Relationships with Integrative Self-Knowledge, Mental Health, and Religious Orientation. Int. J. Psychol. Relig. 2012, 22, 106–118. [Google Scholar] [CrossRef]
- Rezapour-Mirsaleh, Y.; Abolhasani, F.; Amini, R.; Choobforoushzadeh, A.; Masoumi, S.; Shameli, L. Effect of Self-Compassion Intervention based on a Religious Perspective on the Anxiety and Quality of Life of Infertile Women: A Quasi-Experimental Study. Research Square 2020. [Google Scholar] [CrossRef]
- De Souza, L.K.; Reppold, C.T.; Tavares, I.; Hutz, C.S. Self-compassion in religious practitioners: Criterion validity evidence for the Self-Compassion Scale—Brazil. Psico 2020, 51, e32939. [Google Scholar] [CrossRef]
- World Medical Association declaration of Helsinki: Ethical principles for medical research involving human subjects. JAMA J. Am. Med. Assoc. 2013, 310, 2191–2194. [CrossRef] [Green Version]
- Allport, G.W. The Individual and His Religion; Macmillan: New York, NY, USA, 1950. [Google Scholar]
- Feagin, J.R. Prejudice and Relegious Types: A Focused Study of Southern Fundamentalists. J. Sci. Study Relig. 1964, 4, 3. [Google Scholar] [CrossRef]
- Raes, F.; Pommier, E.; Neff, K.D.; Van Gucht, D. Construction and factorial validation of a short form of the Self-Compassion Scale. Clin. Psychol. Psychother. 2011, 18, 250–255. [Google Scholar] [CrossRef]
- Castilho, P.; Pinto-Gouveia, J.; Duarte, J. Evaluating the Multifactor Structure of the Long and Short Versions of the Self-Compassion Scale in a Clinical Sample. J. Clin. Psychol. 2015, 71, 856–870. [Google Scholar] [CrossRef] [Green Version]
- Kaiser, H.F. An index of factorial simplicity. Psychometrika 1974, 39, 31–36. [Google Scholar] [CrossRef]
- Bartlett, M.S. Tests of Significance in Factor Analysis. Br. J. Stat. Psychol. 1950, 3, 77–85. [Google Scholar] [CrossRef]
- Kaiser, H.F. The Application of Electronic Computers to Factor Analysis. Educ. Psychol. Meas. 1960, 20, 141–151. [Google Scholar] [CrossRef]
- Carpenter, S. Ten Steps in Scale Development and Reporting: A Guide for Researchers. Commun. Methods Meas. 2018, 12, 25–44. [Google Scholar] [CrossRef]
- Satorra, A.; Bentler, P.M. A scaled difference chi-square test statistic for moment structure analysis. Psychometrika 2001, 66, 507–514. [Google Scholar] [CrossRef] [Green Version]
- Hu, L.T.; Bentler, P.M. Cutoff criteria for fit indexes in covariance structure analysis: Conventional criteria versus new alternatives. Struct. Equ. Model. 1999, 6, 1–55. [Google Scholar] [CrossRef]
- Browne, M.W.; Cudeck, R. Alternative Ways of Assessing Model Fit. Sociol. Methods Res. 1992, 21, 230–258. [Google Scholar] [CrossRef]
- Kline, R.B. Principles and Practice of Structural Equation Modeling; Guilford Publications: New York, NY, USA, 2015; ISBN 1462523358. [Google Scholar]
- Fornell, C.; Larcker, D.F. Structural Equation Models with Unobservable Variables and Measurement Error: Algebra and Statistics. J. Mark. Res. 1981, 18, 382–388. [Google Scholar] [CrossRef]
- Field, A. Discovering Statistics Using SPSS, 3rd ed.; Sage Publications: New York, NY, USA, 2009. [Google Scholar]


| Variables | M | SD | Min | Max |
|---|---|---|---|---|
| Age (years) | 31.49 | 13.56 | 17 | 73 |
| Education (years) | 14.80 | 4.61 | 1 | 55 |
| Gender | N | % | ||
| Male | 88 | 26.9 | ||
| Female | 238 | 73.1 | ||
| Marital status | ||||
| No effective relationship | 114 | 35 | ||
| In an effective relationship | 212 | 65 | ||
| Occupation | ||||
| Inactive | 23 | 7.1 | ||
| Active | 326 | 92.9 | ||
| Items | h2 | L1 | L2 |
|---|---|---|---|
| 3. My faith involves all my life. | 0.68 | 0.82 | −0.07 |
| 5. One should seek God’s guidance when making every important decision. | 0.74 | 0.86 | −0.01 |
| 6. I experience the presence of the Divine in my life. | 0.75 | 0.87 | −0.01 |
| 11. My faith sometimes restricts my actions. | 0.41 | 0.63 | −0.14 |
| 12. Nothing is as important to me as serving God as best as I know how. | 0.78 | 0.87 | 0.17 |
| 13. I try hard to carry my religion over into all my other dealings in life. | 0.77 | 0.87 | 0.10 |
| 14. My religious beliefs are what really lie behind my whole approach to life. | 0.73 | 0.84 | 0.16 |
| 21. It doesn’t matter so much what I believe as long as I lead a moral life. | 0.44 | 0.08 | 0.66 |
| 23. Although I am a religious person, I refuse to let religious considerations influence my everyday affairs. | 0.70 | −0.08 | 0.83 |
| 24. Although I believe in my religion, I feel there are many more important things in life. | 0.70 | 0.05 | 0.84 |
| Eigenvalues | 4.80 | 1.90 | |
| Total explained variance (%) | 48.08 | 19.00 | |
| Correlational matrix range [0.30–0.90] | 0.325–0.764 except items 21, 23, 24 (correlated with each other) | ||
| Determining value [above 0.00001] | 0.003 | ||
| Bartlett’s Test of Sphericity (df); p < 0.05 | 1845.34 (45); <0.00 | ||
| Kaiser-Meyer-Olkin (KMO) measure (above 0.50) | 0.88 | ||
| Diagonal element of the anti-correlational matrix (above 0.50) | 0.58–0.94 | ||
| Cronbach’s alpha (α) | 0.84, if items 21, 23, 24 are deleted then 0.85, 0.86, 0.85 | ||
| Variables | M | SD | Min | Max | Min | Max | α |
|---|---|---|---|---|---|---|---|
| Total IRMS | 3.24 | 0.89 | 1.20 | 5.00 | 1.20 | 5.00 | 0.85 |
| Intrinsic IRMS | 3.26 | 1.17 | 1.00 | 5.00 | 1.00 | 5.00 | 0.92 |
| Extrinsic IRMS | 3.18 | 1.09 | 1.00 | 5.00 | 1.00 | 5.00 | 0.68 |
| Variables | h2 | L1 |
|---|---|---|
| 1. How often do you think about religious issues? | 0.71 | 0.84 |
| 2. To what extent do you believe that God or something divine exists? | 0.77 | 0.88 |
| 3. How often do you take part in religious services? | 0.57 | 0.76 |
| 4. How often do you pray? | 0.70 | 0.84 |
| 5. How often do you experience situations in which you have the feeling that God or something divine intervenes in your life? | 0.79 | 0.89 |
| Eigenvalues | 3.54 | |
| Total explained variance (%) | 70.73 | |
| Correlational matrix range [0.30–0.90] | 0.52–0.80 | |
| Determining value [above 0.00001] | 0.048 | |
| Bartlett’s Test of Sphericity (df); p < 0.05 | 977.45 (10); <0.001 | |
| Kaiser-Meyer-Olkin (KMO) measure (above 0.50) | 0.86 | |
| Diagonal element of the anti-correlational matrix (above 0.50) | 0.82–0.90 | |
| Cronbach’s alpha (α) | 0.89 | |
| Instrument and Subscales | M ± SD | Min | Max | α * | α ** | α *** |
|---|---|---|---|---|---|---|
| Total SCS | 3.21 ± 0.63 | 1.38 | 5.00 | 0.92 | 0.89 | 0.91 |
| Self-kindness | 3.17 ± 0.85 | 1.00 | 5.00 | 0.78 | 0.84 | 0.86 |
| Self-judgment | 3.10 ± 0.90 | 1.00 | 5.00 | 0.77 | 0.82 | 0-84 |
| Common humanity | 3.35 ± 0.85 | 1.00 | 5.00 | 0.80 | 0.77 | 0.79 |
| Isolation | 3.20 ± 0.96 | 1.00 | 5.00 | 0.79 | 0.75 | 0.80 |
| Mindfulness | 3.35 ± 0.78 | 1.00 | 5.00 | 0.75 | 0.73 | 0.75 |
| Over identification | 3.14 ± 0.94 | 1.00 | 5.00 | 0.81 | 0.78 | 0.80 |
| Variables | 1 | 2 | 3 | 4 | 5 | 6 | 7 | 8 | 9 | 10 | AVE | CR |
|---|---|---|---|---|---|---|---|---|---|---|---|---|
| 1 Total IRMS | 0.814 | 0.93 ** | 0.41 ** | −0.02 | −0.04 | −0.04 | 0.07 | −0.07 | 0.00 | −0.00 | 0.662 | 0.951 |
| 2 Intrinsic IRMS | 0.827 | 0.05 | −0.03 | −0.09 | 0.00 | −0.00 | −0.03 | −0.05 | 0.03 | 0.684 | 0,937 | |
| 3 Extrinsic IRMS | 0.781 | 0.02 | 0.12 * | −0.10 | 0.19 ** | −0.12 * | 0.12 * | −0.08 | 0.680 | 0.823 | ||
| 4 SCS Total | 1 | 0.78 ** | 0.73 ** | 0.55 ** | 0.73 ** | 0.71 ** | 0.77 ** | |||||
| 5 SCS Self-kindness | 1 | 0.38 ** | 0.60 ** | 0.30 ** | 0.74 ** | 0.34 ** | ||||||
| 6 SCS Self-judgment | 1 | 0.07 | 0.66 ** | 0.21 ** | 0.67 ** | |||||||
| 7 SCS Common humanity | 1 | 0.04 | 0.66 ** | 0.11 * | ||||||||
| 8 SCS Isolation | 1 | 0.25 ** | 0.78 ** | |||||||||
| 9 SCS Mindfulness | 1 | 0.33 ** | ||||||||||
| 10 SCS Over identification | 1 |
| Variables | 1 | 2 | 3 | 4 | 5 | 6 | 7 | 8 | AVE | CR |
|---|---|---|---|---|---|---|---|---|---|---|
| 1 Total CRS | 0.843 | 0.111 * | 0.095 | 0.108 | −0.006 | 0.126 * | 0.065 | 0.072 | 0.711 | 0.925 |
| 2 Total SCS | 1 | 0.781 ** | 0.733 ** | 0.546 ** | 0.727 ** | 0.711 ** | 0.769 ** | |||
| 3 SCS Self-kindness | 1 | 0.383 ** | 0.601 ** | 0.302 ** | 0.736 ** | 0.343 ** | ||||
| 4 SCS Self-judgment | 1 | 0.067 | 0.662 ** | 0.205 ** | 0.665 ** | |||||
| 5 SCS Common humanity | 1 | 0.04 | 0.662 ** | 0.114 * | ||||||
| 6 SCS Isolation | 1 | 0.247 ** | 0.776 ** | |||||||
| 7 SCS Mindfulness | 1 | 0.332 ** | ||||||||
| 8 SCS Over identification | 1 |
Publisher’s Note: MDPI stays neutral with regard to jurisdictional claims in published maps and institutional affiliations. |
© 2021 by the authors. Licensee MDPI, Basel, Switzerland. This article is an open access article distributed under the terms and conditions of the Creative Commons Attribution (CC BY) license (https://creativecommons.org/licenses/by/4.0/).
Share and Cite
Araújo, P.; Gomes, S.; Vidal, D.G.; Sousa, H.F.P.e.; Dinis, M.A.P.; Leite, Â. Preliminary Validation Study of the Intrinsic Religious Motivation Scale and the Centrality of Religiosity Scale for the Portuguese Population. Eur. J. Investig. Health Psychol. Educ. 2021, 11, 908-922. https://doi.org/10.3390/ejihpe11030067
Araújo P, Gomes S, Vidal DG, Sousa HFPe, Dinis MAP, Leite Â. Preliminary Validation Study of the Intrinsic Religious Motivation Scale and the Centrality of Religiosity Scale for the Portuguese Population. European Journal of Investigation in Health, Psychology and Education. 2021; 11(3):908-922. https://doi.org/10.3390/ejihpe11030067
Chicago/Turabian StyleAraújo, Pedro, Sara Gomes, Diogo Guedes Vidal, Hélder Fernando Pedrosa e Sousa, Maria Alzira Pimenta Dinis, and Ângela Leite. 2021. "Preliminary Validation Study of the Intrinsic Religious Motivation Scale and the Centrality of Religiosity Scale for the Portuguese Population" European Journal of Investigation in Health, Psychology and Education 11, no. 3: 908-922. https://doi.org/10.3390/ejihpe11030067
APA StyleAraújo, P., Gomes, S., Vidal, D. G., Sousa, H. F. P. e., Dinis, M. A. P., & Leite, Â. (2021). Preliminary Validation Study of the Intrinsic Religious Motivation Scale and the Centrality of Religiosity Scale for the Portuguese Population. European Journal of Investigation in Health, Psychology and Education, 11(3), 908-922. https://doi.org/10.3390/ejihpe11030067

