Hydrogen Gas Quality for Gas Network Injection: State of the Art of Three Hydrogen Production Methods
Abstract
:1. Introduction
2. Materials and Methods
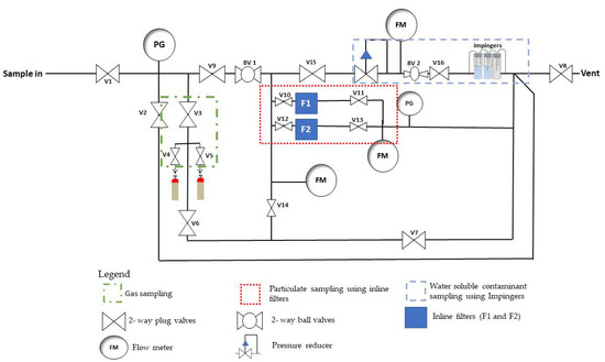
2.1. Hydrogen Gas Sampling
2.2. Hydrogen Gas Analysis
3. Results and Discussion
3.1. Result of Analysis
3.2. Hydrogen Gas Contamination from the Three Sources
3.3. Extensive Analysis for Additional Impurities
4. Conclusions
Author Contributions
Funding
Institutional Review Board Statement
Informed Consent Statement
Data Availability Statement
Acknowledgments
Conflicts of Interest
References
- European Commission. Powering a Climate-Neutral Economy: An EU Strategy for Energy System Integration, European Commission: Brussels, Belgium; European Commission: Brussels, Belgium, 2020. [Google Scholar]
- European Commission. Communication from the Commission to the European Parliament, the European Council, the Council, the European Economic and Social Committee and the Committee of the Regions; Panke, D., Ed.; The European Green Deal; European Commission: Brussels, Belgium, 2019. [Google Scholar]
- The Chancellor of the Exchequer. Spring Statement 2019: Written Ministerial Statement; HM Treasury: London, UK, 2019.
- Stern, J. Narratives for Natural Gas in Decarbonising European Energy Markets; Oxford Institute for Energy Studies: Oxford, UK, 2019. [Google Scholar]
- Speirs, J.; Balcombe, P.; Johnson, E.; Martin, J.; Brandon, N.; Hawkes, A. A Greener Gas Grid: What Are the Options; Sustainable Gas Institute, Imperial College London: London, UK, 2017. [Google Scholar]
- Fuel Cells and Hydrogen Joint Undertaking. Hydrogen Roadmap Europe: A Sustainable Pathway for the European Energy Transition; Publications Office of the European Union: Luxembourg, 2019. [Google Scholar]
- BEIS. 2018 UK Greenhouse Gas Emissions, Final Figure; Department for Business Energy & Industrial Strategy, Ed., Crown Copyright: London, UK, 2020. [Google Scholar]
- National Statistics. 2019 UK Greenhouse Gas Emissions, Provisional Figures; Department for Business Energy & Industrial Strategy: London, UK, 2020.
- European Commission. Communication from the Commission to the European Parliament, the Council, the European Economic and Social Committee and the Committee of the Regions—A Hydrogen Strategy for a Climate-Neutral Europe; European Commission: Brussels, Belgium, 2020. [Google Scholar]
- Holladay, J.D.; Hu, J.; King, D.L.; Wang, Y. An overview of hydrogen production technologies. Catal. Today 2009, 139, 244–260. [Google Scholar] [CrossRef]
- Nikolaidis, P.; Poullikkas, A. A comparative overview of hydrogen production processes. Renew. Sustain. Energy Rev. 2017, 67, 597–611. [Google Scholar] [CrossRef]
- Steinberg, M.; Cheng, H.C. Modern and prospective technologies for hydrogen production from fossil fuels. Int. J. Hydrogen Energy 1989, 14, 797–820. [Google Scholar] [CrossRef]
- The Royal Society. Options for Producing Low-Carbon Hydrogen at Scale; The Royal Society: London, UK, 2018. [Google Scholar]
- Chaubey, R.; Sahu, S.; James, O.O.; Maity, S. A review on development of industrial processes and emerging techniques for production of hydrogen from renewable and sustainable sources. Renew. Sustain. Energy Rev. 2013, 23, 443–462. [Google Scholar] [CrossRef]
- National Physical Laboratory. Measurement Needs within the Hydrogen Industry; National Physical Laboratory: Teddington, UK, 2017. [Google Scholar]
- International Organization for Standardization. ISO 14687:2019(en) Hydrogen Fuel Quality—Product Specification; ISO: Geneva, Switzerland, 2019. [Google Scholar]
- Bacquart, T.; Murugan, A.; Carré, M.; Gozlan, B.; Auprêtre, F.; Haloua, F.; Aarhaug, T.A. Probability of occurrence of ISO 14687-2 contaminants in hydrogen: Principles and examples from steam methane reforming and electrolysis (water and chlor-alkali) production processes model. Int. J. Hydrog. Energy 2018, 43, 11872–11883. [Google Scholar] [CrossRef]
- Consonni, S.; Vigano, F. Decarbonized hydrogen and electricity from natural gas. Int. J. Hydrog. Energy 2005, 30, 701–718. [Google Scholar] [CrossRef]
- Kortsdottir, K.; Lindström, R.W.; Lindbergh, G. The influence of ethene impurities in the gas feed of a PEM fuel cell. Int. J. Hydrogen Energy 2013, 38, 497–509. [Google Scholar] [CrossRef]
- Papadias, D.D.; Ahmed, S.; Kumar, R.; Joseck, F. Hydrogen quality for fuel cell vehicles—A modeling study of the sensitivity of impurity content in hydrogen to the process variables in the SMR–PSA pathway. Int. J. Hydrog. Energy 2009, 34, 6021–6035. [Google Scholar] [CrossRef]
- Tuominen, R.; Nissilä, M.; Sarsama, J.; Ihonen, J. Risk Assessment: Guidance for the First Part of WP1 and WP2 Work; Fuel Cells and Hydrogen Joint Underatking; HyCoRA: Brusesels, Belgium, 2018. [Google Scholar]
- Cadent Gas Ltd. HyMotion: HG2V. In Innovation to Reduce CO2 Emissions; Cadent Gas Ltd.: Leicester, UK, 2019. [Google Scholar]
- International Organization for Standardization. Part 1: Gravimetric method for Class I mixtures. In ISO 6142-1 Gas Analysis—Preparation of Calibration Gas Mixtures; ISO: Geneva, Switzerland, 2015. [Google Scholar]
- Smith, I.; Onakunle, F. XLGENLINE Version 1.0; Document CMSC/M/06/657, National Physical Laboratory: Teddington, UK, 2007. [Google Scholar]
- Hy4Heat. Hydrogen Purity—Final Report. In Hy4heat (WP2) Hydrogen Purity & Colourant; DNV GL: Loughborough, UK, 2019. [Google Scholar]

| Components | Instrument |
|---|---|
| Water (H2O) | QMA 401 |
| THC, CO, CO2, CH4 | GC-methaniser-FID |
| O2, N2, Ar | GC-PDHID |
| Helium (He) | GC-TCD |
| Total sulphur compounds (S1 basis) | GC-SCD |
| HCHO, HCOOH, NH3 | SIFT-MS |
| Halogenated compounds (Halogenate ion basis) | TD-GCMS |
| Characteristics (assay) | Grade D Specification | PEM | SMR | Alkaline |
|---|---|---|---|---|
| μmol/mol | μmol/mol | μmol/mol | μmol/mol | |
| Water (H2O) | 5 | 5.87 ± 0.15 a | 1.46 ± 0.10 | 2.97 ± 0.29 |
| Total hydrocarbons except methane (C1 basis) | 2 | <0.015 | <0.015 | <0.015 |
| Methane (CH4) | 100 | <0.010 | <0.010 | <0.010 |
| Oxygen (O2) | 5 | <0.24 | <0.24 | <0.24 |
| Helium (He) | 300 | <28 | <28 | <28 |
| Nitrogen (N2) | 300 | 6.89 ± 0.37 | <0.09 | 6.06 ± 0.35 |
| Argon (Ar) | 300 | <0.07 | 1.74 ± 0.10 | <0.07 |
| Carbon dioxide (CO2) | 2 | 0.61 ± 0.07 | 0.29 ± 0.09 | 0.240 ± 0.020 |
| Carbon monoxide (CO) | 0.2 | <0.029 | <0.029 | <0.029 |
| Total sulphur compounds (H2S basis) | 0.004 | <0.0012 | <0.0012 | <0.0012 |
| Formaldehyde (HCHO) | 0.2 | <0.10 | <0.10 | <0.10 |
| Formic acid (HCOOH) | 0.2 | <0.010 | <0.010 | <0.010 |
| Ammonia (NH3) | 0.1 | <0.010 | <0.010 | <0.010 |
| Total halogenated compounds (Halogenate ion basis) | 0.05 | <0.030 | <0.030 | <0.032 |
| mg/kg | mg/kg | mg/kg | mg/kg | |
| Maximum particulates concentration | 1 | 1.4 ± 0.6 a | 1.6 ± 0.6 a | 1.75 ± 0.36 a |
| Mass Concentration of Water-Soluble Contaminants | Amount Fraction in Hydrogen from Electrolytic Routes | Amount Fraction in Hydrogen from SMR |
|---|---|---|
| Anion in Gas (µg/g) | ||
| Chloride | <0.09 | <0.09 |
| Sulphate | <0.10 | <0.10 |
| Cation in Gas (µg/g) | ||
| Sodium | <0.06 | <0.06 |
| Potasium | <0.20 | <0.20 |
| Calcium | <0.10 | <0.10 |
Publisher’s Note: MDPI stays neutral with regard to jurisdictional claims in published maps and institutional affiliations. |
© 2021 by the authors. Licensee MDPI, Basel, Switzerland. This article is an open access article distributed under the terms and conditions of the Creative Commons Attribution (CC BY) license (https://creativecommons.org/licenses/by/4.0/).
Share and Cite
Omoniyi, O.; Bacquart, T.; Moore, N.; Bartlett, S.; Williams, K.; Goddard, S.; Lipscombe, B.; Murugan, A.; Jones, D. Hydrogen Gas Quality for Gas Network Injection: State of the Art of Three Hydrogen Production Methods. Processes 2021, 9, 1056. https://doi.org/10.3390/pr9061056
Omoniyi O, Bacquart T, Moore N, Bartlett S, Williams K, Goddard S, Lipscombe B, Murugan A, Jones D. Hydrogen Gas Quality for Gas Network Injection: State of the Art of Three Hydrogen Production Methods. Processes. 2021; 9(6):1056. https://doi.org/10.3390/pr9061056
Chicago/Turabian StyleOmoniyi, Oluwafemi, Thomas Bacquart, Niamh Moore, Sam Bartlett, Katie Williams, Sharon Goddard, Bob Lipscombe, Arul Murugan, and David Jones. 2021. "Hydrogen Gas Quality for Gas Network Injection: State of the Art of Three Hydrogen Production Methods" Processes 9, no. 6: 1056. https://doi.org/10.3390/pr9061056
APA StyleOmoniyi, O., Bacquart, T., Moore, N., Bartlett, S., Williams, K., Goddard, S., Lipscombe, B., Murugan, A., & Jones, D. (2021). Hydrogen Gas Quality for Gas Network Injection: State of the Art of Three Hydrogen Production Methods. Processes, 9(6), 1056. https://doi.org/10.3390/pr9061056

