Integral Sliding Mode Control for Maximum Power Point Tracking in DFIG Based Floating Offshore Wind Turbine and Power to Gas
Abstract
1. Introduction
2. DFIG Floating Offshore Wind Turbine System Modeling
2.1. Floating Offshore Wind Turbine Model
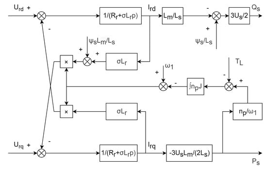
2.2. DFIG Model
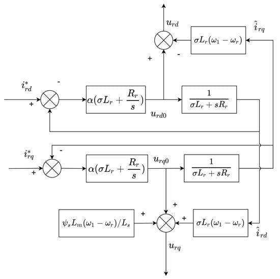
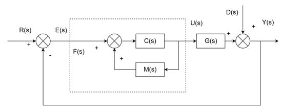
3. Current Decoupling Based on Integral Sliding Mode Control
3.1. Internal Model Controller
- (i)
- When the controlled system contains time-delay components, the controller will contain lead components, which does not conform to physical reality and is difficult to achieve;
- (ii)
- When the right half-plane zeros exist in the controlled system , the controller will contain the right half-plane poles, and the controller will be unstable at this time, which will affect the stability of the entire system;
- (iii)
- When the order of the denominator polynomial in the controlled system is higher than the numerator, the controller will include a differentiator. Since the differentiator is extremely sensitive to signal noise, it is not suitable for practical use;
- (iv)
- When there is a model error, that is, , the ideal controller will not guarantee the stability of the system.
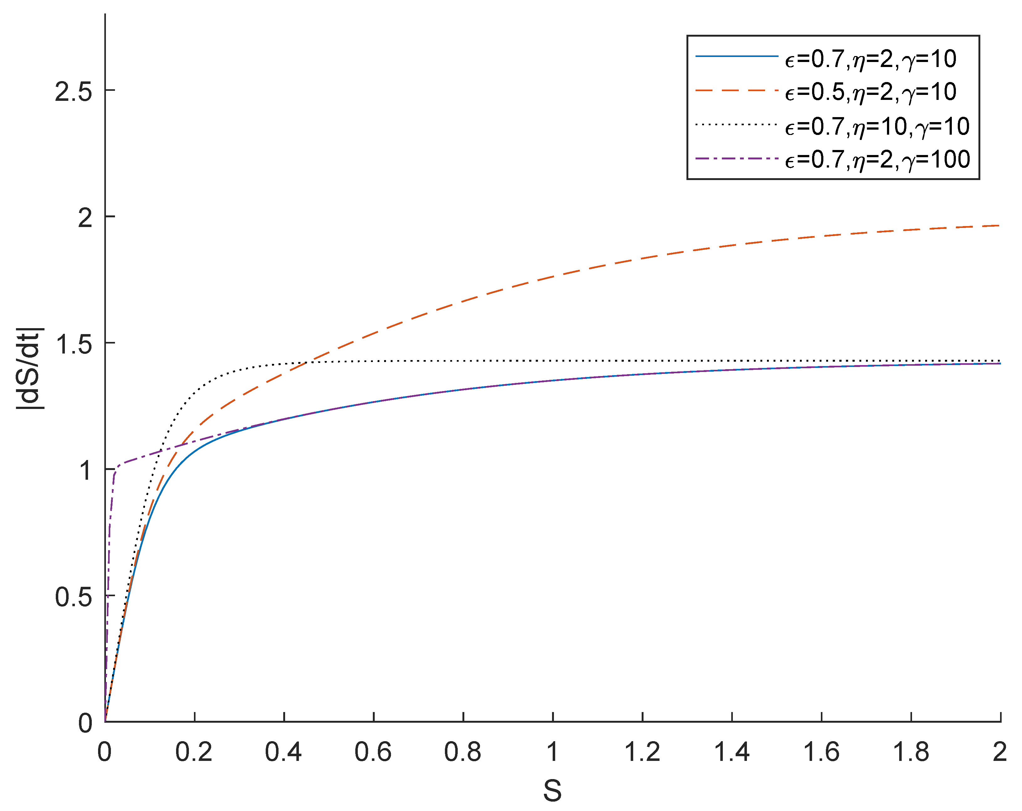
3.2. Integral Sliding Mode Compensation
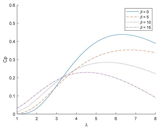
4. Simulation Results
5. Conclusions
Author Contributions
Funding
Institutional Review Board Statement
Informed Consent Statement
Data Availability Statement
Acknowledgments
Conflicts of Interest
References
- Chatzinikolaou, S.D.; Oikonomou, S.D.; Ventikos, N.P. Health externalities of ship air pollution at port-Piraeus port case study. Transp. Res. Part Transp. Environ. 2015, 40, 155–165. [Google Scholar] [CrossRef]
- Pfeifer, A.; Krajačić, G.; Ljubas, D.; Duić, N. Increasing the integration of solar photovoltaics in energy mix on the road to low emissions energy system-Economic and environmental implications. Renew. Energy 2019, 143, 1310–1317. [Google Scholar] [CrossRef]
- Cardenas, R.; Peña, R.; Alepuz, S.; Asher, G. Overview of control systems for the operation of DFIGs in wind energy applications. IEEE Trans. Ind. Electron. 2013, 60, 2776–2798. [Google Scholar] [CrossRef]
- Akhbari, A.; Rahimi, M. Control and stability analysis of DFIG wind system at the load following mode in a DC microgrid comprising wind and microturbine sources and constant power loads. Int. J. Electr. Power Energy Syst. 2020, 117, 105622. [Google Scholar] [CrossRef]
- Kadri, A.; Marzougui, H.; Aouiti, A.; Bacha, F. Energy management and control strategy for a DFIG wind turbine/fuel cell hybrid system with super capacitor storage system. Energy 2020, 192, 116518. [Google Scholar] [CrossRef]
- Xiahou, K.; Liu, Y.; Li, M.; Wu, Q. Sensor fault-tolerant control of DFIG based wind energy conversion systems. Int. J. Electr. Power Energy Syst. 2020, 117, 105563. [Google Scholar] [CrossRef]
- Lu, K.; Zhou, W.; Zeng, G.; Zheng, Y. Constrained population extremal optimization-based robust load frequency control of multi-area interconnected power system. Int. J. Electr. Power Energy Syst. 2019, 105, 249–271. [Google Scholar] [CrossRef]
- Zeng, G.Q.; Xie, X.Q.; Chen, M.R.; Weng, J. Adaptive population extremal optimization-based PID neural network for multivariable nonlinear control systems. Swarm Evol. Comput. 2019, 44, 320–334. [Google Scholar] [CrossRef]
- Zhang, C.; Zhang, Y.; Shi, X.; Almpanidis, G.; Fan, G.; Shen, X. On Incremental Learning for Gradient Boosting Decision Trees. Neural Process. Lett. 2019, 50, 957–987. [Google Scholar] [CrossRef]
- Pan, L.; Wang, X. Variable pitch control on direct-driven PMSG for offshore wind turbine using Repetitive-TS fuzzy PID control. Renew. Energy 2020, 159, 221–237. [Google Scholar] [CrossRef]
- Qi, Y.; Liu, Y.; Fu, J.; Zeng, P. Event-triggered L∞ control for network-based switched linear systems with transmission delay. Syst. Control. Lett. 2019, 134, 104533. [Google Scholar] [CrossRef]
- Qi, Y.; Liu, Y.; Niu, B. Event-Triggered H∞ Filtering for Networked Switched Systems With Packet Disorders. IEEE Trans. Syst. Man Cybern. 2019, 51, 2847–2859. [Google Scholar] [CrossRef]
- Hamed, Y.S.; Aly, A.A.; Saleh, B.; Alogla, A.F.; Alharthi, M.M. Nonlinear Structural Control Analysis of an Offshore Wind Turbine Tower System. Processes 2020, 8, 22. [Google Scholar] [CrossRef]
- Chen, Z.; Wang, X.; Kang, S. Effect of the Coupled Pitch–CYaw Motion on the Unsteady Aerodynamic Performance and Structural Response of a Floating Offshore Wind Turbine. Processes 2021, 9, 290. [Google Scholar] [CrossRef]
- Mozayan, S.M.; Saad, M.; Vahedi, H.; Fortin-Blanchette, H.; Soltani, M. Sliding mode control of PMSG wind turbine based on enhanced exponential reaching law. IEEE Trans. Ind. Electron. 2016, 63, 6148–6159. [Google Scholar] [CrossRef]
- Bossoufi, B.; Karim, M.; Lagrioui, A.; Taoussi, M.; Derouich, A. Observer backstepping control of DFIG-Generators for wind turbines variable-speed: FPGA-based implementation. Renew. Energy 2015, 81, 903–917. [Google Scholar] [CrossRef]
- Yang, B.; Yu, T.; Shu, H.; Dong, J.; Jiang, L. Robust sliding-mode control of wind energy conversion systems for optimal power extraction via nonlinear perturbation observers. Appl. Energy 2018, 210, 711–723. [Google Scholar] [CrossRef]
- Kazmi, S.M.R.; Goto, H.; Guo, H.J.; Ichinokura, O. A novel algorithm for fast and efficient speed-sensorless maximum power point tracking in wind energy conversion systems. IEEE Trans. Ind. Electron. 2010, 58, 29–36. [Google Scholar] [CrossRef]
- Pan, L.; Shao, C. Wind energy conversion systems analysis of PMSG on offshore wind turbine using improved SMC and Extended State Observer. Renew. Energy 2020, 161, 149–161. [Google Scholar] [CrossRef]
- Li, M.; Xiao, H.; Pan, L.; Xu, C. Study of Generalized Interaction Wake Models Systems with ELM Variation for Off-Shore Wind Farms. Energies 2019, 12, 863. [Google Scholar] [CrossRef]
- Colombo, L.; Corradini, M.; Ippoliti, G.; Orlando, G. Pitch angle control of a wind turbine operating above the rated wind speed: A sliding mode control approach. ISA Trans. 2020, 96, 95–102. [Google Scholar] [CrossRef]
- Laina, R.; Lamzouri, F.E.Z.; Boufounas, E.M.; El Amrani, A.; Boumhidi, I. Intelligent control of a DFIG wind turbine using a PSO evolutionary algorithm. Procedia Comput. Sci. 2018, 127, 471–480. [Google Scholar] [CrossRef]
- Youness, E.M.; Aziz, D.; Abdelaziz, E.G.; Jamal, B.; Najib, E.O.; Othmane, Z.; Khalid, M.; Bossoufi, B. Implementation and validation of backstepping control for PMSG wind turbine using dSPACE controller board. Energy Rep. 2019, 5, 807–821. [Google Scholar] [CrossRef]
- Xiong, L.; Li, P.; Wang, J. High-order sliding mode control of DFIG under unbalanced grid voltage conditions. Int. J. Electr. Power Energy Syst. 2020, 117, 105608. [Google Scholar] [CrossRef]
- Abolvafaei, M.; Ganjefar, S. Maximum power extraction from wind energy system using homotopy singular perturbation and fast terminal sliding mode method. Renew. Energy 2020, 148, 611–626. [Google Scholar] [CrossRef]
- Mbukani, M.W.K.; Gule, N. Evaluation of an STSMO-based estimator for power control of rotor-tied DFIG systems. IET Electr. Power Appl. 2019, 13, 1871–1882. [Google Scholar] [CrossRef]
- Han, Y.; Ma, R. Adaptive-Gain Second-Order Sliding Mode Direct Power Control for Wind-Turbine-Driven DFIG under Balanced and Unbalanced Grid Voltage. Energies 2019, 12, 3886. [Google Scholar] [CrossRef]
- Nguyen, T.T. A Rotor-Sync Signal-Based Control System of a Doubly-Fed Induction Generator in the Shaft Generation of a Ship. Processes 2019, 7, 188. [Google Scholar] [CrossRef]
- Asghar, A.B.; Liu, X. Estimation of wind turbine power coefficient by adaptive neuro-fuzzy methodology. Neurocomputing 2017, 238, 227–233. [Google Scholar] [CrossRef]
- Dai, J.; Liu, D.; Wen, L.; Long, X. Research on power coefficient of wind turbines based on SCADA data. Renew. Energy 2016, 86, 206–215. [Google Scholar] [CrossRef]
- Mohammadi, E.; Fadaeinedjad, R.; Moschopoulos, G. Implementation of internal model based control and individual pitch control to reduce fatigue loads and tower vibrations in wind turbines. J. Sound Vib. 2018, 421, 132–152. [Google Scholar] [CrossRef]
- Nayeh, R.F.; Moradi, H.; Vossoughi, G. Multivariable robust control of a horizontal wind turbine under various operating modes and uncertainties: A comparison on sliding mode and H∞ control. Int. J. Electr. Power Energy Syst. 2020, 115, 105474. [Google Scholar] [CrossRef]
- Mirjalili, S.; Mirjalili, S.M.; Lewis, A. Grey wolf optimizer. Adv. Eng. Softw. 2014, 69, 46–61. [Google Scholar] [CrossRef]



















| Name | Value | Unit |
|---|---|---|
| Rated power | 2000 | kW |
| Stator voltage | 690 | V |
| Number of pole pairs (p) | 2 | |
| Voltage frequency | 50 | Hz |
| Stator resistance () | 0.0025 | ohm |
| Rotor resistance () | 0.003 | ohm |
| Mutual inductance () | 2.5 | mH |
| Stator inductance () | 2.51 | mH |
| Rotor inductance () | 2.51 | mH |
| Moment of inertia (J) | 120 | kg·m2 |
Publisher’s Note: MDPI stays neutral with regard to jurisdictional claims in published maps and institutional affiliations. |
© 2021 by the authors. Licensee MDPI, Basel, Switzerland. This article is an open access article distributed under the terms and conditions of the Creative Commons Attribution (CC BY) license (https://creativecommons.org/licenses/by/4.0/).
Share and Cite
Pan, L.; Zhu, Z.; Xiong, Y.; Shao, J. Integral Sliding Mode Control for Maximum Power Point Tracking in DFIG Based Floating Offshore Wind Turbine and Power to Gas. Processes 2021, 9, 1016. https://doi.org/10.3390/pr9061016
Pan L, Zhu Z, Xiong Y, Shao J. Integral Sliding Mode Control for Maximum Power Point Tracking in DFIG Based Floating Offshore Wind Turbine and Power to Gas. Processes. 2021; 9(6):1016. https://doi.org/10.3390/pr9061016
Chicago/Turabian StylePan, Lin, Ze Zhu, Yong Xiong, and Jingkai Shao. 2021. "Integral Sliding Mode Control for Maximum Power Point Tracking in DFIG Based Floating Offshore Wind Turbine and Power to Gas" Processes 9, no. 6: 1016. https://doi.org/10.3390/pr9061016
APA StylePan, L., Zhu, Z., Xiong, Y., & Shao, J. (2021). Integral Sliding Mode Control for Maximum Power Point Tracking in DFIG Based Floating Offshore Wind Turbine and Power to Gas. Processes, 9(6), 1016. https://doi.org/10.3390/pr9061016

