Resilience-Enhancing Solution to Mitigate Risk for Sustainable Supply Chain—An Empirical Study of Elevator Manufacturing
Abstract
1. Introduction
- (a)
- What are the key SSCDRs, RCs, and RFs in elevator manufacturing supply chains?
- (b)
- How can supply chain risk resilience be built through integrative MCDM and QFD to provide decision support for elevator manufacturing supply chains?
- (c)
- How do the relationships between these three sets of variables affect finding feasible resilience solutions for mitigating SSCDRs for elevator manufacturing supply chains?
- (d)
- How can elevator manufacturers effectively improve supply chain resilience to address SSCDRs through the proposed framework?
2. Literature Review
2.1. Sustainable Supply Chain Disruption Risks (SSCDRs)
2.2. Resilience Capacities (RCs)
2.3. Resilience-Enhancing Features (RFs)
2.4. Integrating Resilience and Sustainability for Supply Chain
3. Methodology
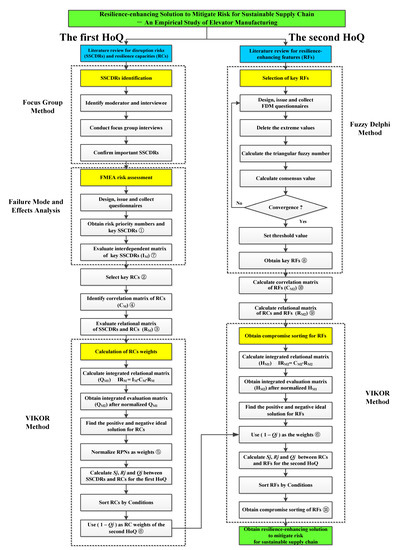
3.1. The Proposed MCDM-QFD Approach
3.2. HoQ 1: Linking SSCDRs and RCs
3.3. HoQ 2: Linking RCs and RFs
3.4. Focus Group Method (FGM)
- Step A: Write down goals.
- Step B: Define target audience.
- Step C: Find a venue.
- Step D: Recruit participants.
- Step E: Design the questions.
- Step F: Moderate the group.
- Step G: Analyze.
3.5. FMEA
3.6. Fuzzy Delphi Method (FDM)
3.7. VIKOR Method
4. Empirical Study
4.1. First HoQ linking SSCDRs and RCs
4.2. Second HoQ linking RCs and RFs
4.3. Implications and Recommendations
5. Conclusions
- The top-three sustainable supply chain disruption risks are respectively ‘unexpected events lead to changes in supplier delivery dates’, ‘typhoon’, and ‘lack of critical capacities/skilled employees’.
- The top-three resilience capacities are respectively agility, capacity, and visibility.
- The top-three resilience-enhancing features are respectively ‘connection of the working site and the backstage’ and ‘product development and design enhancement’ and ‘real-time sharing of job information’.
Author Contributions
Funding
Institutional Review Board Statement
Informed Consent Statement
Data Availability Statement
Acknowledgments
Conflicts of Interest
Abbreviations
| Elevator manufacturing supply chains | EMSCs |
| Sustainable supply chain disruption risks | SSCDRs |
| Resilience capacities | RCs |
| Resilience-enhancing features | RFs |
| Multicriteria decision-making | MCDM |
| Quality function deployment | QFD |
| Houses of quality | HoQ |
| Focus group method | FGM |
| Failure mode and effect analysis | FMEA |
| Risk priority numbers | RPNs |
| Fuzzy Delphi method | FDM |
| VlseKriterijumska Optimizacija I Kompromisno Resenje | VIKOR |
Appendix A
| Risk Factors for Internal Disruption (68 Items) | A | B | C | D | E | F | G | H | I | J | K | L | M | N | O | P | Q | R | S | T | U | |
|---|---|---|---|---|---|---|---|---|---|---|---|---|---|---|---|---|---|---|---|---|---|---|
| Physical accident | Damaged handling equipment (stacker, crane, elevator) | ● | ● | ● | ● | ● | ● | ● | ● | ● | ● | ● | ||||||||||
| Damage to operating equipment causing temporary or permanent inoperability | ● | ● | ● | ● | ● | ● | ● | ● | ● | ● | ● | ● | ||||||||||
| Storage space damage (outdoor tents, indoor cabinets) | ● | ● | ● | ● | ● | ● | ||||||||||||||||
| Damage of air conditioning equipment (especially refrigeration space) | ● | ● | ● | ● | ● | |||||||||||||||||
| Fire (esp. in a warehouse or machine room) | ● | |||||||||||||||||||||
| Improper storage of explosive and flammable materials | ● | |||||||||||||||||||||
| Product damage during storage | ● | ● | ||||||||||||||||||||
| Operating risk | Interruption in administrative/data file flow process | ● | ||||||||||||||||||||
| Product safety and quality | ● | ● | ● | ● | ● | ● | ● | ● | ● | ● | ● | ● | ● | ● | ||||||||
| Reduction or loss of the value of a commodity | ● | |||||||||||||||||||||
| Inventory increase, longer storage time | ● | ● | ● | ● | ||||||||||||||||||
| Disruption of supply to customers | ● | ● | ● | |||||||||||||||||||
| Limited supply capacity | ● | ● | ● | ● | ● | |||||||||||||||||
| Inventory shortage | ● | ● | ● | ● | ● | ● | ● | ● | ● | ● | ● | |||||||||||
| Labor not being used efficiently | ● | ● | ● | ● | ● | ● | ● | |||||||||||||||
| Mission failing to complete | ● | ● | ||||||||||||||||||||
| Improper or incorrect inventory management | ● | ● | ● | |||||||||||||||||||
| Unsmooth production due to equipment conversion or technical change | ● | ● | ● | ● | ● | ● | ● | |||||||||||||||
| Long lead time and inelastic process | ● | |||||||||||||||||||||
| Reliance on a single supplier, contingencies leading to delays in delivery | ● | ● | ● | ● | ● | ● | ● | ● | ● | |||||||||||||
| Elevated work/storage | ● | ● | ● | ● | ● | ● | ● | ● | ● | ● | ● | ● | ||||||||||
| Insufficient storage space | ● | ● | ● | ● | ● | ● | ● | ● | ● | ● | ||||||||||||
| Spending too much time with bad clients | ● | |||||||||||||||||||||
| Spending too much time and resources on bad employees | ● | |||||||||||||||||||||
| Poor location (limited storage of goods at a given location) | ● | ● | ● | ● | ● | |||||||||||||||||
| Omitted supervision during operation | ● | ● | ● | ● | ● | ● | ● | ● | ● | ● | ● | ● | ● | ● | ● | |||||||
| Unexpected investment required by the business prior to maintenance | ● | |||||||||||||||||||||
| Lack of spare parts | ● | ● | ||||||||||||||||||||
| Excessive dependence on small customers | ● | ● | ● | ● | ● | ● | ● | ● | ● | ● | ||||||||||||
| Abnormal customer order information and cognitive errors in the product | ● | ● | ||||||||||||||||||||
| Personnel risk | Worsening employee relations | ● | ||||||||||||||||||||
| Improper personal characteristics or poor quality of the employee | ● | ● | ● | ● | ● | ● | ||||||||||||||||
| Loss of business records, statements, bills | ● | ● | ||||||||||||||||||||
| Lack of staff with key abilities/skills | ● | ● | ● | ● | ● | ● | ● | |||||||||||||||
| Employee accidents at work | ● | ● | ● | ● | ||||||||||||||||||
| Employees unfamiliar with how to respond to workplace accidents | ● | ● | ● | |||||||||||||||||||
| Internal equipment theft/loss | ● | ● | ● | |||||||||||||||||||
| New employees (unskilled employees) cause delays in delivery | ● | ● | ● | ● | ● | ● | ● | ● | ● | ● | ● | ● | ||||||||||
| Negative personnel changes | ● | |||||||||||||||||||||
| Confidential information was leaked by an insider | ● | ● | ● | |||||||||||||||||||
| The employee not managing the equipment professionally or not detecting any abnormality in the operation | ● | ● | ● | ● | ● | ● | ● | ● | ||||||||||||||
| Employees not sharing the company’s vision and not belonging to the company | ● | |||||||||||||||||||||
| Low staff morale and increased stress | ● | |||||||||||||||||||||
| Internal strike | ● | ● | ● | ● | ● | ● | ||||||||||||||||
| Strategic management risks | Credit losses | ● | ● | ● | ● | ● | ● | |||||||||||||||
| Poor product design or manufacturing process | ● | ● | ● | ● | ● | ● | ● | |||||||||||||||
| Supplier selection/outsourcing risks | ● | ● | ● | ● | ● | ● | ● | ● | ● | ● | ||||||||||||
| Short product life cycle | ● | |||||||||||||||||||||
| Wrong management policy and marketing strategy | ● | ● | ● | ● | ||||||||||||||||||
| The product price | ● | ● | ● | |||||||||||||||||||
| Management changes or poor organizational management | ● | ● | ● | ● | ● | ● | ● | ● | ● | |||||||||||||
| Incentives not in place or insufficient (bonuses, promotions, etc.) | ● | |||||||||||||||||||||
| Improper salary levels | ● | ● | ● | ● | ● | |||||||||||||||||
| The problem of joining and cooperation | ● | ● | ||||||||||||||||||||
| Changes in shareholder structure | ● | ● | ● | ● | ● | ● | ● | ● | ● | ● | ● | ● | ● | |||||||||
| The organization not training staff in time (education and training) | ● | ● | ● | ● | ● | ● | ||||||||||||||||
| Business interruption (interruption of a specific business process, such as warehousing, loading, etc.) | ● | ● | ||||||||||||||||||||
| Reduced production projects | ● | ● | ● | ● | ● | ● | ● | ● | ||||||||||||||
| Information system | Managers losing contact with employees, causing production delays | ● | ● | |||||||||||||||||||
| Introducing or changing IT systems, failure to adapt results in reduced efficiency | ● | ● | ● | ● | ● | ● | ● | ● | ● | ● | ● | ● | ||||||||||
| Corruption of internal IT infrastructure or intrusion of information system (virus, software exception) | ● | ● | ● | ● | ● | ● | ● | ● | ● | ● | ● | ● | ● | ● | ● | |||||||
| Inadequate methods, concepts, and tools for enterprise information applications | ● | ● | ● | ● | ● | ● | ● | ● | ● | ● | ● | |||||||||||
| Overreliance on data | ● | |||||||||||||||||||||
| Interference or shutdown of wireless network | ● | ● | ||||||||||||||||||||
| No upstream/downstream communication has been established | ● | ● | ● | ● | ● | ● | ||||||||||||||||
| Inefficient network communication | ● | ● | ● | ● | ● | ● | ● | ● | ● | ● | ● | ● | ● | |||||||||
| Incorrect integration or accuracy of information leads to incorrect predictions | ● | ● | ● | ● | ● | ● | ● | ● | ● | ● | ● | ● | ||||||||||
| Data loss, unable to render information | ● | ● | ● | ● | ● | ● | ||||||||||||||||
| Scholar | A: Koblen, Ivan et al. (2015) [156]; B: Wagner and Bode(2008) [157]; C: Tang et al. (2011) [48]; D:Christopher and Lee (2001) [158]; E: Juttner et al. (2003) [159]; F: Van Landeghem and Vanmaele (2002) [160]; G: Alhawari et al. (2012) [49]; H: Jereb et al. (2012) [50]; I: Thun and Hoenig (2011) [47]; J: Mohammaddust et al. (2015) [54]; K:Song et al. (2015) [52]; L: Ouyang et al. (2015) [161]; M:Isaksson and Seifert et al. (2016) [162]; N:Dominguez et al. (2016) [163]; O: Mackelprang and Malhotra. (2015) [164]; P: Cheng et al. (2015) [165]; Q: Cao et al. (2014) [51]; R:Helmi et al. (2017) [166]; S:Gautam et al. (2018) [167]; T:Ali et al. (2019) [168]; U:Cai et al. (2020) [169]. | |||||||||||||||||||||
| Risk Factors for External Disruption (62 Items) | A | B | C | D | E | F | G | H | I | J | K | L | M | N | O | P | Q | R | S | T | U | |
|---|---|---|---|---|---|---|---|---|---|---|---|---|---|---|---|---|---|---|---|---|---|---|
| Man-made disasters | Terrorist attacks | ● | ● | ● | ● | ● | ● | |||||||||||||||
| Forgery, intellectual property risk | ● | ● | ||||||||||||||||||||
| Goods stolen or lost | ● | ● | ● | ● | ● | ● | ||||||||||||||||
| The impact of local events (labor strikes, industrial accidents) leading to supply disruptions or loss of production capacity | ● | ● | ● | ● | ● | ● | ● | |||||||||||||||
| Air traffic accident | ● | |||||||||||||||||||||
| Power interruption (unexpected interruption of power) | ● | ● | ● | ● | ● | ● | ● | ● | ||||||||||||||
| Gas supply interruption (unexpected interruption of gas) | ● | ● | ||||||||||||||||||||
| Exceptions to external IT infrastructure | ● | ● | ● | |||||||||||||||||||
| Outsourced manufacturer did not repair or maintain the equipment correctly | ● | |||||||||||||||||||||
| Culture, social factors, customs | ● | ● | ● | ● | ||||||||||||||||||
| A bad or incorrect portrayal of the company by the media | ● | |||||||||||||||||||||
| Suppliers meet with customers | Delayed goods due to changes in the supplier’s owner or management or policy adjustments | ● | ● | ● | ● | ● | ● | ● | ● | ● | ● | |||||||||||
| Supplier’s raw materials or parts supply interruption causing the delivery time to be delayed or unable to deliver | ● | ● | ● | ● | ● | ● | ● | ● | ● | ● | ● | |||||||||||
| Supply quality not being up to standard, need to return or reprocessing affecting downstream manufacturers or customers | ● | ● | ● | ● | ● | ● | ● | ● | ● | ● | ● | |||||||||||
| Unexpected accidents from the supplier lead to changes in delivery time | ● | ● | ● | ● | ● | ● | ● | ● | ● | |||||||||||||
| Poor supply capacity of the supplier | ● | ● | ● | ● | ● | ● | ● | ● | ● | ● | ● | ● | ● | ● | ||||||||
| Relationship with supplier partners | ● | ● | ||||||||||||||||||||
| Without ownership in the supply chain, horizontal integration being incomplete or difficult to control | ● | |||||||||||||||||||||
| Financial management ability of partner or owner | ● | ● | ● | ● | ● | ● | ● | ● | ● | ● | ● | |||||||||||
| Customer payment being insufficient | ● | |||||||||||||||||||||
| Customers’ temporary change of requirements | ● | |||||||||||||||||||||
| Confusion in customer or supplier relationships | ● | ● | ||||||||||||||||||||
| Insufficient enough information about customer orders to fully understand customer needs | ● | ● | ||||||||||||||||||||
| Long delivery date | ● | ● | ● | ● | ● | ● | ● | ● | ||||||||||||||
| Loss of key customers | ● | |||||||||||||||||||||
| Failure to actively communicate when problems arise, resulting in cognitive errors between customers and suppliers | ● | ● | ● | ● | ● | |||||||||||||||||
| Total cost of purchasing supplier products increased (product cost, logistics cost, quality cost) | ● | ● | ● | ● | ● | ● | ● | ● | ● | ● | ● | |||||||||||
| Profitability to work with suppliers | ● | ● | ● | ● | ● | |||||||||||||||||
| Vendor not providing problem resolution and support | ● | ● | ● | ● | ||||||||||||||||||
| Operating risk | Unusable repair service (maintenance service does not guarantee maintenance or service within an acceptable time frame) | ● | ||||||||||||||||||||
| Materials moving slowly through the supply chain | ● | ● | ● | ● | ● | ● | ● | ● | ● | ● | ● | ● | ||||||||||
| Distribution/transport supplier transport equipment failure | ● | ● | ● | ● | ● | |||||||||||||||||
| Product being damaged or lost in transit due to poor service quality of the logistics company | ● | ● | ● | ● | ● | ● | ● | ● | ● | ● | ● | ● | ||||||||||
| Poor planning of transportation routes leading to wasted time and delayed delivery | ● | ● | ● | ● | ● | ● | ● | ● | ||||||||||||||
| Shipment being wrong and delayed | ● | ● | ● | ● | ● | ● | ● | ● | ● | ● | ||||||||||||
| Legal and political | Legislative or regulatory changes | ● | ● | ● | ● | ● | ● | ● | ● | ● | ● | ● | ● | ● | ● | ● | ● | ● | ||||
| Government instability | ● | ● | ● | ● | ● | ● | ● | ● | ● | ● | ● | ● | ● | |||||||||
| Changes in taxation | ● | ● | ● | ● | ● | |||||||||||||||||
| Customs barrier | ● | ● | ● | ● | ● | ● | ||||||||||||||||
| Customers or manufacturers due to international standards, business practices incompatible | ● | ● | ● | ● | ||||||||||||||||||
| Green environmental protection policy | ● | ● | ||||||||||||||||||||
| Environmental and natural disasters | Flood | ● | ● | ● | ● | ● | ● | ● | ● | ● | ● | ● | ● | ● | ● | |||||||
| Earthquake/Tsunami | ● | ● | ● | ● | ● | ● | ● | ● | ● | ● | ● | ● | ● | ● | ||||||||
| Typhoon | ● | ● | ● | ● | ● | ● | ● | ● | ● | ● | ● | ● | ● | ● | ||||||||
| Lightning | ● | ● | ● | ● | ● | ● | ● | ● | ● | ● | ● | ● | ● | ● | ||||||||
| Epidemic disease | ● | ● | ● | ● | ● | ● | ● | ● | ● | ● | ● | ● | ● | ● | ||||||||
| Environmental pollution | ● | ● | ● | ● | ● | ● | ● | ● | ||||||||||||||
| Global warming | ● | ● | ● | ● | ● | ● | ● | ● | ||||||||||||||
| Climate of the four seasons | ● | ● | ● | ● | ● | |||||||||||||||||
| Stray animals (birds, insects, etc.) | ● | ● | ● | ● | ||||||||||||||||||
| Excessively high or low ambient temperature | ● | ● | ● | ● | ● | |||||||||||||||||
| Delivery time being delayed due to an abnormal transportation route (accidents, traffic jams) | ● | ● | ● | ● | ● | ● | ● | ● | ● | ● | ● | |||||||||||
| The market trend | Exposure to adverse market movements (securities, exchange rates, interest rate spreads) | ● | ● | ● | ● | ● | ● | ● | ● | ● | ● | ● | ||||||||||
| Economic transformation, recession | ● | ● | ● | |||||||||||||||||||
| Human resources, natural resources, capital | ● | ● | ● | ● | ● | ● | ● | ● | ||||||||||||||
| Unexpected rise or fall in product demand (demand fluctuation) | ● | ● | ● | ● | ● | ● | ||||||||||||||||
| Threats from competitors | ● | ● | ||||||||||||||||||||
| Unfair competition (dumping, etc.) | ● | |||||||||||||||||||||
| New product not being well received by customers | ● | ● | ● | ● | ● | |||||||||||||||||
| Unstable business environment (emerging industries) | ● | ● | ● | ● | ● | |||||||||||||||||
| Impact of seasonality and tide on supply and demand | ● | ● | ● | ● | ● | ● | ● | |||||||||||||||
| Fluctuations in energy prices (e.g., fuel, electricity, etc., have a direct effect on operations) | ● | ● | ||||||||||||||||||||
| Scholar | A: Koblen, Ivan et al. (2015) [156]; B: Wagner and Bode (2008) [157]; C: Tang et al. (2011) [48]; D:Christopher and Lee(2001) [158]; E: Juttner et al. (2003) [159]; F: Van Landeghem and Vanmaele (2002) [160]; G: Alhawari et al. (2012) [49]; H: Jereb et al. (2012) [50]; I: Thun and Hoenig (2011) [47]; J: Mohammaddust et al. (2015) [54]; K:Song et al. (2015) [52]; L: Ouyang et al. (2015) [161]; M:Isaksson and Seifert et al. (2016) [162]; N:Dominguez et al. (2016) [163]; O: Mackelprang and Malhotra. (2015) [164]; P: Cheng et al. (2015) [165]; Q: Cao et al. (2014) [51]; R:Helmi et al. (2017) [166]; S:Gautam et al. (2018) [167]; T:Ali et al. (2019) [168]; U:Cai et al. (2020) [169]. | |||||||||||||||||||||
Appendix B
| Resilience Capacity | Definition | Reference |
|---|---|---|
| Agility | Agility is the capability to quickly sense and respond to market dynamics and sustainable customers. In addition, agility emphasizes the ability to sense change, quickly respond to change, quickly reduce product development cycles or total time to delivery, quickly improve the level of product customization, quickly improve customer level, quickly improve delivery reliability, and quickly improve the ability to respond to changing market needs. | Al-Zabidi et al. (2021) [170]; Shekarian et al. (2020) [171]. |
| Flexibility | Flexibility is the capability of a firm to respond to long-term or fundamental changes in the supply chain and market environment by adjusting the configuration of the supply chain. It represents an investment in people skills and infrastructure, a production system that can accommodate a wide range of products and flexibility in procurement and order fulfillment. | Shekarian et al. (2020) [171]; da Silva Poberschnigg et al. (2020) [93]; Hosseini, S et al. (2019) [9]. |
| Redundancy | Redundancy in the supply chain refers to the creation or retention of excess capacity or backups throughout the supply chain, using safety stocks to maintain the ability to respond to any disruptions in the supply chain in the event of any adverse event. Redundancy includes significant and serious utilization of additional stock that can be called upon to accommodate emergencies. Redundancy establishes flexibility and encourages responsiveness through a flexible way of organizing assets. | Singh et al. (2019) [74]; Yazdanparast et al. (2018) [87]. |
| Capacity | As a general business term, capacity in supply chain management refers to an entity’s capability to generate output over a predetermined period. It also refers to the availability of assets that maintain levels of production and the ability of the firm to survive, adapt, and grow in turbulent change. | Han et al. (2020) [92]; Lucker and Seifert (2017) [96]. |
| Velocity | Supply chain speed is the response speed of the supply chain to change. The concept of speed is inherent to agility, and speed in risk events determines the amount of loss per unit of time. Compared with flexibility, speed places more emphasis on efficiency than on the effectiveness of supply chain response and recovery. | Singh et al. (2019) [74]; Kamalahmadi and Parast (2016) [72]. |
| Efficiency | Efficiency is the ability to produce output with minimal resource requirements. It is described as a comprehensive assessment of quality, delivery, cost, and overall capability, not only planned and reviewed in relationships, but also measured in relationships. Efficiency means developing interdependence, reliability, and control over resources. | Miocevic (2008) [172]. |
| Responsiveness | Ability to identify changes and respond to them quickly, reactively, or proactively, and also to recover from them. It is related to market sensitiveness and quick response to real demand. It involves the ability of the process to respond to unexpected events by moving, stabilizing, and resynchronizing within a reasonable time frame. | Carvalho et al. (2012b) [78]. |
| Competence | Ability to efficiently and effectively respond to market changes in terms of volume and variety. It involves the efficiency/redundancy tradeoff. Capacity and inventories can provide a cushion to support an appropriate response to turbulence. However, they can hamper improvements in supply chain efficiency. | Carvalho et al. (2012b) [78]. |
| Visibility | Visibility is defined as the identity, location, and status of the entity passing the SC, captured in a timely message about events, and the planned and actual date/time of those events. SC visibility is also defined as a transparent view of upstream and downstream inventories, demand and supply conditions, and production and procurement schedules. Visibility is a mediation tool that allows managers the opportunity to respond quickly to the effects of disruption or uncertainty, allowing for accurate, ongoing evaluation. | Hosseini, S et al. (2019) [9]; Singh et al. (2019) [74]. |
| Adaptability | Adaptability is the ability of an organization to make changes in its operations to meet challenges or seize opportunities. It is characterized by tolerance for the certainty of progress and the establishment of a framework suitable for adjusting new conditions and objectives. If a supply chain has the ability to easily adapt to things, it can return to its original or enhanced state after an interruption. | da Silva Poberschnigg et al. (2020) [93]; Singh et al. (2019) [74]. |
| Anticipation | The ability to identify potential future events or situations. Supply chain and operations managers should anticipate interruptions and prepare the supply chain for any anticipated and unexpected changes in the environment. The effects of disturbances should be fully understood and the probability of their occurrence must be minimized. To deal with emergencies, an emergency plan should be in place. | Kamalahmadi and Parast (2016) [72]. |
| Recovery | Recovery is the ability to quickly return to normal operating conditions. In other words, recovery is the ability to use the supply chain’s absorptive and adaptive capabilities to reduce external effects, minimize disruptions, and return supply chain performance to normal operating conditions in a cost-effective manner. Recovery can be measured in terms of recovery time, cost, interruption absorption, and ability to reduce the effect of losses. | Chowdhury and Quaddus (2017) [73]. |
| Dispersion | The ability to distribute or disperse assets widely. For manufacturing firms, decentralized manufacturing is the practice of breaking down the manufacturing process into multiple stages and distributing them to geographically dispersed locations to gain a competitive advantage. Distributed manufacturing greatly increases the complexity of supply chain design and may affect the impact of supply chain risk management practices on operational performance. | Abraham Zhang et al. (2013) [173]. |
| Collaboration | Collaborative forecasting, relationship management with customers, and internal and external communication. A close link exists between this capability and the literature on cross-functional integration in relation to formal and informal mechanisms. In a supply chain, collaboration simply means that the operation of the supply chain is planned and executed jointly by two or more independent enterprises for mutual benefit. It involves collaboration across each partner’s core business processes, as well as company-specific demand and supply-side issues. | da Silva Poberschnigg et al. (2020) [93]; Hosseini, S et al. (2019) [9]; Singh et al. (2019) [74]. |
| Market position | Market position is the state of an organization or its products, variable costs, and customer willingness. A stronger market position can lead to benefits from resources on a wide basis. Having a strong market position can build the ability of the association and help to maintain the relationship with customers. | Singh et al. (2019) [74]; Yazdanparast et al. (2018) [87]. |
| Information sharing | Information sharing is the sharing of information in advance or in real-time about any events that may or have occurred in an organization’s assets or a particular part of the supply chain. Information sharing can help supply chains reduce risks in the event of disruption and reduce the bullwhip effect. It also helps managers make better decisions to increase the profitability of the supply chain. | Hosseini, S et al. (2019) [9]. |
| Security | Safety is an essential element of any supply chain and should be designed in advance to minimize disruption. Developing security in operations means protecting one’s company from the different types of failures associated with human outages, whether they be cyber or physical. Security can be enhanced by working with supply chain partners and public–private partners. | Singh et al. (2019) [74]; Karl et al. (2018) [89]. |
| Financial strength | Financial strength is the ability to absorb fluctuations in cash flow. In a supply chain, financial strength can be defined as the ability to optimally plan, manage, and control supply chain cash flow to facilitate efficient material flow in the supply chain. At the same time, it is also the capital resources for enterprises to enter the market. | Chowdhury and Quaddus (2017) [73]; Pettit et al. (2013) [79]. |
| Product stewardship | Flexible production arrangements according to order quantity and production schedule have the ability to produce and supply new products to different customer groups. The ultimate goal of product stewardship is to minimize the effect of the product on the environment during its life cycle. | Kamalahmadi and Parast (2016) [72]. |
| Risk awareness | Many risks cannot be predicted or avoided, but vulnerabilities can be mitigated by anticipating, monitoring, and mitigating risks, thereby leading managers to minimize the risk of supply disruptions. Suppliers should be aware of the different levels of risk, such as those related to assets, processes, organizations, and environments. Risk awareness helps them to act in an emergency, improving the resilience of suppliers. | Karl et al. (2018) [89]; Rajesh and Ravi (2015) [80]. |
| Knowledge | Understanding supply chain operations, needs and threats, as well as human and capital resources, is a key element in creating a resilient supply chain. This process involves the use and utilization of existing knowledge within the organization. Responsibility for such innovation strategies usually rests with the top management of knowledge creation and protection programs, as well as with units that promote knowledge management, such as human resources or information technology. | Karl et al. (2018) [89]; Reinmoeller and Van Baardwijk (2005) [73]. |
References
- Tian, Q.; Guo, W. Reconfiguration of manufacturing supply chains considering outsourcing decisions and supply chain risks. J. Manuf. Syst. 2019, 52, 217–226. [Google Scholar] [CrossRef]
- Olhager, J.; Pashaei, S.; Sternberg, H. Design of global production and distribution networks. Int. J. Phys. Distrib. Logist. Manag. 2015, 45, 138–158. [Google Scholar] [CrossRef]
- Kim, M.; Chai, S. The impact of supplier innovativeness, information sharing and strategic sourcing on improving supply chain agility: Global supply chain perspective. Int. J. Prod. Econ. 2017, 187, 42–52. [Google Scholar] [CrossRef]
- Turner, N.; Aitken, J.; Bozarth, C. A framework for understanding managerial responses to supply chain complexity. Int. J. Oper. Prod. Manag. 2018, 38, 433–1466. [Google Scholar] [CrossRef]
- Abdel-Basset, M.; Mohamed, R. A novel plithogenic TOPSIS-CRITIC model for sustainable supply chain risk management. J. Clean. Prod. 2020, 247, 119586. [Google Scholar] [CrossRef]
- Carbonara, R.; Pellegrino, R. How do supply chain risk management flexibility-driven strategies perform in mitigating supply disruption risks? Int. J. Integr. Supply Manag. 2017, 11, 354–379. [Google Scholar] [CrossRef]
- Jabbarzadeh, A.; Fahimnia, B.; Sabouhi, F. Resilient and sustainable supply chain design: Sustainability analysis under disruption risks. Int. J. Prod. Res. 2018, 56, 5945–5968. [Google Scholar] [CrossRef]
- Moktadir, M.A.; Dwivedi, A.; Khan, N.S.; Paul, S.K.; Khan, S.A.; Ahmed, S.; Sultana, R. Analysis of risk factors in sustainable supply chain management in an emerging economy of leather industry. J. Clean. Prod. 2021, 283, 124641. [Google Scholar] [CrossRef]
- Hosseini, S.; Ivanov, D.; Dolgui, A. Review of quantitative methods for supply chain resilience analysis. Transp. Res. Part E 2019, 125, 285–307. [Google Scholar] [CrossRef]
- Hasan, M.; Jiang, D.; Ullah, A.S.; Alam, N.-E. Resilient supplier selection in logistics 4.0 with heterogeneous information. Expert Syst. Appl. 2020, 139, 112799. [Google Scholar] [CrossRef]
- Jüttner, U.; Maklan, S. Supply chain resilience in the global financial crisis: An empirical study. Supply Chain Manag. Int. J. 2011, 16, 246–259. [Google Scholar] [CrossRef]
- Soni, U.; Jain, V.; Kumar, S. Measuring supply chain resilience using a deterministic modeling approach. Comput. Ind. Eng. 2014, 74, 11–25. [Google Scholar] [CrossRef]
- Bottani, E.; Murino, T.; Schiavo, M.; Akkerman, R. Resilient food supply chain design: Modelling framework and metaheuristic solution approach. Comput. Ind. Eng. 2019, 135, 177–198. [Google Scholar] [CrossRef]
- Chen, L.; Miller-Hooks, E. Resilience: An indicator of recovery capability in intermodal freight transport. Transp. Sci. 2012, 46, 109–123. [Google Scholar] [CrossRef]
- Eltantawy, R. Towards sustainable supply management: Requisite governance and resilience capacities. J. Strateg. Mark. 2016, 24, 118–130. [Google Scholar] [CrossRef]
- Birkie, S.E.; Trucco, P.; Campos, P.F. Effectiveness of resilience capacities in mitigating disruptions: Leveraging on supply chain structural complexity. Supply Chain Manag. Int. J. 2017, 22, 506–521. [Google Scholar] [CrossRef]
- Parker, H.; Ameen, K. The role of resilience capacities in shaping how firms respond to disruptions. J. Bus. Res. 2018, 88, 535–541. [Google Scholar] [CrossRef]
- Hosseini, S.; Morshedlou, N.; Ivanov, D.; Sarder, M.D.; Barker, K.; Al Khaled, A. Resilient supplier selection and optimal order allocation under disruption risks. Int. J. Prod. Econ. 2019, 213, 124–137. [Google Scholar] [CrossRef]
- Jain, P.; Pasman, H.J.; Mannan, M.S. Process system resilience: From risk management to business continuity and sustainability. Int. J. Bus. Contin. Risk Manag. 2020, 10, 47–66. [Google Scholar] [CrossRef]
- Mizgier, K.J.; Pasia, J.M.; Talluri, S. Multiobjective capital allocation for supplier development under risk. Int. J. Prod. Res. 2017, 55, 5243–5258. [Google Scholar] [CrossRef]
- Amindoust, A. A resilient-sustainable based supplier selection model using a hybrid intelligent method. Comput. Ind. Eng. 2018, 126, 122–135. [Google Scholar] [CrossRef]
- Li, M.; Jin, L.; Wang, J. A new MCDM method combining QFD with TOPSIS for knowledge management system selection from the user’s perspective in intuitionistic fuzzy environment. Appl. Soft Comput. 2014, 21, 28–37. [Google Scholar] [CrossRef]
- Ignatius, J.; Rahman, A.; Yazdani, M. An integrated fuzzy ANP–QFD approach for green building assessment. J. Civ. Eng. Manag. 2016, 22, 551–563. [Google Scholar] [CrossRef]
- Tian, Z.P.; Wang, J.Q.; Wang, J.; Zhang, H.Y. A multi-phase QFD-based hybrid fuzzy MCDM approach for performance evaluation: A case of smart bike-sharing programs in Changsha. J. Clean. Prod. 2018, 171, 1068–1083. [Google Scholar] [CrossRef]
- Wang, X.; Fang, H.; Song, W.Y. Technical attribute prioritisation in QFD based on cloud model and grey relational analysis. Int. J. Prod. Res. 2019, 58, 5751–5768. [Google Scholar] [CrossRef]
- Hsu, C.-H.; Chang, A.-Y.; Zhang, T.-Y.; Lin, W.-D.; Liu, W.-L. Deploying Resilience Enablers to Mitigate Risks in Sustainable Fashion Supply Chains. Sustainability 2021, 13, 2943. [Google Scholar] [CrossRef]
- Ali, I.; Gölgeci, I. Where is supply chain resilience research heading? A systematic and co-occurrence analysis. Int. J. Phys. Distrib. Logist. Manag. 2019, 49, 793–815. [Google Scholar] [CrossRef]
- Gölgeci, I.; Kuivalainen, O. Does social capital matter for supply chain resilience? The role of absorptive capacity and marketing-supply chain management alignment. Ind. Mark. Manag. 2019, 84, 63–74. [Google Scholar] [CrossRef]
- Boussemart, J.P.; Leleu, H.; Shen, Z.; Valdmanis, V. Performance analysis for three pillars of sustainability. J. Product. Anal. 2020, 53, 305–320. [Google Scholar] [CrossRef]
- Iddrisu, I.; Bhattacharyya, S.C. Sustainable Energy Development Index: A multi-dimensional indicator for measuring sustainable energy development. Renew. Sustain. Energy Rev. 2015, 50, 513–530. [Google Scholar] [CrossRef]
- Valinejad, F.; Rahmani, D. Sustainability risk management in the supply chain of telecommunication companies: A case study. J. Clean. Prod. 2018, 203, 53–67. [Google Scholar] [CrossRef]
- Kilubi, I. The strategies of supply chain risk management: A synthesis and classification. Int. J. Logist. Res. Appl. 2016, 19, 604–629. [Google Scholar] [CrossRef]
- Abdel-Basset, M.; Gunasekaran, M.; Mohamed, M.; Chilamkurti, N. A framework for risk assessment, management and evaluation: Economic tool for quantifying risks in supply chain. Future Gener. Comput. Syst. 2019, 90, 489–502. [Google Scholar] [CrossRef]
- Mitroff, I.I.; Alpaslan, M.C. Preparing for Evil; Harvard Business School Pub.: Boston, MA, USA, 2003; Volume 81, pp. 109–115. [Google Scholar]
- Christopher, M.; Peck, H. Building the resilient supply chain. Int. J. Logist. Manag. 2004, 15, 1–14. [Google Scholar] [CrossRef]
- Norrman, A.; Lindroth, R. Categorization of supply chain risk and risk management. Supply Chain Risk 2004, 15, 14–27. [Google Scholar]
- Vanany, I.; Zailani, S.; Pujawan, N. Supply chain risk management: Literature review & future research. Int. J. Inf. Syst. Supply Chain Manag. 2008, 2, 16–33. [Google Scholar]
- Olson, D.L.; Wu, D.D. A review of enterprise risk management in supply chain. Kybernetes 2010, 39, 694–706. [Google Scholar] [CrossRef]
- Sawik, T. Selection of supply portfolio under disruption risks. Omega 2011, 39, 194–208. [Google Scholar] [CrossRef]
- Probohudono, A.N.; Tower, G. Diversity in risk communication. Australas. Account. Bus. Financ. J. 2013, 7, 43–58. [Google Scholar] [CrossRef]
- Rangel, D.A.; de Oliveira, T.K.; Leite, M.S.A. Supply chain risk classification: Discussion and proposal. Int. J. Prod. Res. 2015, 53, 6868–6887. [Google Scholar] [CrossRef]
- Ho, W.; Zheng, T.; Yildiz, H.; Talluri, S. Supply chain risk management: A literature review. Int. J. Prod. Res. 2015, 53, 5031–5069. [Google Scholar] [CrossRef]
- Hudnurkar, M.; Deshpande, S.; Rathod, U.; Jakhar, S.K. Supply chain risk classification schemes: A literature review. Opertions Spply Chain Manag. Int. J. 2017, 10, 182–199. [Google Scholar] [CrossRef]
- Truong, Q.H.; Hara, Y. Risks and performance in supply chain: The push effect. Int. J. Prod. Res. 2018, 56, 1369–1388. [Google Scholar] [CrossRef]
- Mital, M.; Giudice, D.M.; Papa, A. Comparing supply chain risks for multiple product categories with cognitive mapping and analytic hierarchy process. Technol. Forecast. Soc. Chang. 2018, 131, 159–170. [Google Scholar] [CrossRef]
- Rostamzadeh, R.; Ghorabaee, M.K.; Govindan, K.; Esmaeili, A.; Nobar, H.B.K. Evaluation of sustainable supply chain risk management using an integrated fuzzy TOPSIS-CRITIC approach. J. Clean. Prod. 2018, 175, 651–669. [Google Scholar] [CrossRef]
- Thun, J.H.; Hoenig, D. An empirical analysis of supply chain risk management in the German automotive industry. Int. J. Prod. Econ. 2011, 131, 242–249. [Google Scholar] [CrossRef]
- Tang, O.; Musa, S.N. Identifying risk issues and research advancements in supply chain risk management. Int. J. Prod. Econ. 2011, 133, 25–34. [Google Scholar]
- Alhawari, S.; Karadsheh, L.; Talet, A.N.; Mansour, E. Knowledge-based risk management framework for information technology project. Int. J. Inf. Manag. 2012, 32, 50–65. [Google Scholar] [CrossRef]
- Jereb, B.; Cvahte, T.; Rosi, B. Mastering supply chain risks. Serb. J. Manag. 2012, 7, 271–285. [Google Scholar]
- Cao, J.; Peng, L.; Li, R.; Chen, Y.; Li, X.; Mo, B.; Li, X. Nutritional risk screening and its clinical significance in hospitalized children. Clin. Nutr. 2014, 33, 432–436. [Google Scholar]
- Song, S.; Zuo, Z.; Cao, Y.; Wang, L. Analysis of social risk causes of rail transit construction projects based on DEMATEL-ISM. In Proceedings of the Fifth International Conference on Transportation Engineering, Dalian, China, 26–27 September 2015; pp. 1868–1875. [Google Scholar]
- Ortegoli, A.; Ghadim, M.R.K. The effect of disruption risks on the green supply chain and prioritizing of the effects by using AHP. Int. J. Humanit. Cult. Stud. 2016, 1478–1493. [Google Scholar]
- Mohammaddust, F.; Rezapour, S.; Farahani, R.Z.; Mofidfar, M.; Hill, A. Developing lean and responsive supply chains: A robust model for alternative risk mitigation strategies in supply chain designs. Int. J. Prod. Econ. 2017, 183, 632–653. [Google Scholar] [CrossRef]
- Macdonald, J.R.; Zobel, C.W.; Melnyk, S.A.; Griffis, S.E. Supply chain risk and resilience: Theory building through structured experiments and simulation. Int. J. Prod. Res. 2018, 56, 4337–4355. [Google Scholar] [CrossRef]
- Yang-Ngam, C.; Chankoson, T.; Aodton, P. Influence of internal and external factors on supply chain information system risk management implementation. Int. J. Supply Chain Manag. 2019, 8, 612–623. [Google Scholar]
- Nakano, M.; Lau, A.K. A systematic review on supply chain risk management: Using the strategy-structure-process-performance framework. Int. J. Logist. Res. Appl. 2020, 23, 443–473. [Google Scholar] [CrossRef]
- Jesse, B.J.; Heinrichs, H.U.; Kuckshinrichs, W. Adapting the theory of resilience to energy systems: A review and outlook. Energy Sustain. Soc. 2019, 9, 1–19. [Google Scholar] [CrossRef]
- Holling, C.S. Resilience and stability of ecological systems. Annu. Rev. Ecol. Syst. 1973, 4, 1–23. [Google Scholar]
- Yates, T.M.; Tyrell, F.A.; Masten, A.S. Resilience Theory and the Practice of Positive Psychology from Individuals to Societies, 2nd ed.; John Wiley & Sons, Inc.: Hoboken, NJ, USA, 2015; pp. 773–788. [Google Scholar]
- Fenton, N.J. Applied ecology in Canada’s boreal: A holistic view of the mitigation hierarchy and resilience theory. Botany 2016, 94, 1009–1014. [Google Scholar] [CrossRef]
- Masten, A.S. Resilience theory and research on children and families: Past, present, and promise. J. Fam. Theory Rev. 2018, 10, 12–31. [Google Scholar] [CrossRef]
- Sun, H.; Zhen, F.; Jiang, Y. Study on the characteristics of urban residents’ commuting behavior and influencing factors from the perspective of resilience theory: Theoretical construction and empirical analysis from Nanjing, China. Int. J. Environ. Res. Public Health 2020, 17, 1475. [Google Scholar] [CrossRef]
- Woods, D.D. Four concepts for resilience and the implications for the future of resilience engineering. Reliab. Eng. Syst. Saf. 2015, 141, 5–9. [Google Scholar] [CrossRef]
- Sawik, T. A portfolio approach to supply chain disruption management. Int. J. Prod. Res. 2017, 55, 1970–1991. [Google Scholar] [CrossRef]
- Katsaliaki, K.; Galetsi, P.; Kumar, S. Supply chain disruptions and resilience: A major review and future research agenda. Ann. Oper. Res. 2021, 1–38. [Google Scholar] [CrossRef]
- Fiksel, J. Designing resilient, sustainable systems. Environ. Sci. Technol. 2003, 37, 5330–5339. [Google Scholar] [CrossRef] [PubMed]
- Reinmoeller, P.; Baardwijk, V.N. The link between diversity and resilience. MIT Sloan Manag. Rev. 2005, 46, 61–65. [Google Scholar]
- Pereira, J.V. The new supply chain’s frontier: Information management. Int. J. Inf. Manag. 2009, 29, 372–379. [Google Scholar] [CrossRef]
- Ponis, S.T.; Koronis, E. Supply chain resilience: Definition of concept and its formative elements. J. Appl. Bus. Res. 2012, 28, 921–929. [Google Scholar]
- Simangunsong, E.; Hendry, L.C.; Stevenson, M. Supply-chain uncertainty: A review and theoretical foundation for future research. Int. J. Prod. Res. 2012, 50, 4493–4523. [Google Scholar]
- Kamalahmadi, M.; Parast, M.M. A review of the literature on the principles of enterprise and supply chain resilience: Major findings and directions for future research. Int. J. Prod. Econ. 2016, 171, 116–133. [Google Scholar] [CrossRef]
- Chowdhury, M.M.H.; Quaddus, M. Supply chain resilience: Conceptualization and scale development using dynamic capability theory. Int. J. Prod. Econ. 2017, 188, 185–204. [Google Scholar] [CrossRef]
- Singh, C.S.; Soni, G.; Badhotiya, G.K. Performance indicators for supply chain resilience: Review and conceptual framework. J. Ind. Eng. Int. 2019, 15, 105–117. [Google Scholar] [CrossRef]
- Sheffi, Y.; Rice, J.J.B. A supply chain view of the resilient enterprise. MIT Sloan Manag. Rev. 2005, 47, 41–48. [Google Scholar]
- Priya, D.P.; Christopher, M.; Allen, P. Agent-based modelling of complex production/distribution systems to improve resilience. Int. J. Logist. Res. Appl. 2007, 10, 187–203. [Google Scholar] [CrossRef]
- Carvalho, H.; Azevedo, S.G.; Cruz-Machado, V. Agile and resilient approaches to supply chain management: Influence on performance and competitiveness. Logist. Res. 2012, 4, 49–62. [Google Scholar] [CrossRef]
- Carvalho, H.; Maleki, M.; Cruz-Machado, V. The links between supply chain disturbances and resilience strategies. Int. J. Agil. Syst. Manag. 2012, 5, 203–234. [Google Scholar] [CrossRef]
- Pettit, T.J.; Croxton, K.L.; Fiksel, J. Ensuring supply chain resilience: Development and implementation of an assessment tool. J. Bus. Logist. 2013, 34, 46–76. [Google Scholar] [CrossRef]
- Rajesh, R.; Ravi, V. Supplier selection in resilient supply chains: A grey relational analysis approach. J. Clean. Prod. 2015, 86, 343–359. [Google Scholar] [CrossRef]
- Wicher, P.; Zapleta, F.; Lenort, R.; Staš, D. Measuring the metallurgical supply chain resilience using fuzzy analytic network process. Metalurgija 2016, 55, 783–786. [Google Scholar]
- Rajesh, R. Forecasting supply chain resilience performance using grey prediction. Electron. Commer. Res. Appl. 2016, 20, 42–58. [Google Scholar] [CrossRef]
- Sahu, A.K.; Datta, S.; Mahapatra, S.S. Evaluation of performance index in resilient supply chain: A fuzzy-based approach. Benchmarking 2017, 24, 118–142. [Google Scholar] [CrossRef]
- Ali, A.; Mahfouz, A.; Arisha, A. Analysing supply chain resilience: Integrating the constructs in a concept mapping framework via a systematic literature review. Supply Chain Manag. 2017, 22, 16–39. [Google Scholar] [CrossRef]
- Brusset, X.; Teller, C. Supply chain capacities, risks, and resilience. Int. J. Prod. Econ. 2017, 184, 59–68. [Google Scholar] [CrossRef]
- Jain, V.; Kumar, S.; Soni, U.; Chandra, C. Supply chain resilience: Model development and empirical analysis. Int. J. Prod. Res. 2017, 55, 6779–6800. [Google Scholar] [CrossRef]
- Yazdanparast, R.; Tavakkoli-Moghaddam, R.; Heidari, R.; Aliabadi, L. A hybrid Z-number data envelopment analysis and neural network for assessment of supply chain resilience: A case study. Cent. Eur. J. Oper. Res. 2018, 4, 1131–1152. [Google Scholar] [CrossRef]
- Kochan, C.G.; Nowicki, D.R. Supply chain resilience: A systematic literature review and typological framework. Int. J. Phys. Distrib. Logist. Manag. 2018, 48, 842–865. [Google Scholar] [CrossRef]
- Karl, A.A.; Micheluzzi, J.; Leite, L.R.; Pereira, C.R. Supply chain resilience and key performance indicators: A systematic literature review. Producao 2018, 28, 1–16. [Google Scholar] [CrossRef]
- Sabahi, S.; Parast, M.M. Firm innovation and supply chain resilience: A dynamic capability perspective. Int. J. Logist. Res. Appl. 2020, 23, 254–269. [Google Scholar] [CrossRef]
- López, C.; Ishizaka, A. A hybrid FCM-AHP approach to predict impacts of offshore outsourcing location decisions on supply chain resilience. J. Bus. Res. 2019, 103, 495–507. [Google Scholar] [CrossRef]
- Han, Y.; Chong, W.K.; Li, D. A systematic literature review of the capacities and performance metrics of supply chain resilience. Int. J. Prod. Res. 2020, 58, 4541–4566. [Google Scholar] [CrossRef]
- Da Silva Poberschnigg, T.F.; Pimenta, M.L.; Hilletofth, P. How can cross-functional integration support the development of resilience capacities? The case of collaboration in the automotive industry. Supply Chain Manag. Int. J. 2020, 25, 789–801. [Google Scholar] [CrossRef]
- Lam, J.S.L.; Bai, X. A quality function deployment approach to improve maritime supply chain resilience. Transp. Res. Part E Logist. Transp. Rev. 2016, 92, 16–27. [Google Scholar] [CrossRef]
- He, L.; Wu, Z.; Xiang, W.; Goh, M.; Xu, Z.; Song, W.; Ming, X.; Wu, X. A novel Kano-QFD-DEMATEL approach to optimise the risk resilience solution for sustainable supply chain. Int. J. Prod. Res. 2020, 58, 1–22. [Google Scholar]
- Lücker, F.; Seifert, R.W. Building up resilience in a pharmaceutical supply chain through inventory, dual sourcing and agility capacity. Omega 2017, 73, 114–124. [Google Scholar] [CrossRef]
- Chen, L.; Dui, H.; Zhang, C. A resilience measure for supply chain systems considering the interruption with the cyber-physical systems. Reliab. Eng. Syst. Saf. 2020, 199, 106869. [Google Scholar]
- Tang, C.S. Robust strategies for mitigating supply chain disruptions. Int. J. Logist. Res. Appl. 2006, 9, 33–45. [Google Scholar]
- Iakovou, E.; Vlachos, D.; Xanthopoulos, A. An analytical methodological framework for the optimal design of resilient supply chains. Int. J. Logist. Econ. Glob. 2007, 1, 1–20. [Google Scholar]
- Cardoso, S.R.; Barbosa-Póvoa, A.P.; Relvas, S.; Novais, A.Q. Resilience metrics in the assessment of complex supply-chains performance operating under demand uncertainty. Omega 2015, 56, 53–73. [Google Scholar] [CrossRef]
- Chen, Z.; Wu, J.; Xia, Y.; Zhang, X. Robustness of interdependent power grids and communication networks: A complex network perspective. IEEE Trans. Circuits Syst. II Express Briefs 2017, 65, 115–119. [Google Scholar] [CrossRef]
- Behzadi, G.; O’Sullivan, M.J.; Olsen, T.L. On metrics for supply chain resilience. Eur. J. Oper. Res. 2020, 287, 145–158. [Google Scholar] [CrossRef]
- Chopra, S.; Sodhi, M.S. Supply-chain breakdown. MIT Sloan Manag. Rev. 2004, 46, 53–61. [Google Scholar]
- Chowdhury, M.M.H.; Quaddus, M.A. A multiple objective optimization based QFD approach for efficient resilient strategies to mitigate supply chain vulnerabilities: The case of garment industry of Bangladesh. Omega 2015, 57, 5–21. [Google Scholar] [CrossRef]
- Tomlin, B. Disruption-management strategies for short life-cycle products. Nav. Res. Logist. 2009, 56, 318–347. [Google Scholar] [CrossRef]
- Utami, I.D.; Santosa, I.; Leila, M.V. Priority Resilience Strategy for Micro, Small, and Medium Enterprises for Dealing with Natural Disasters. Int. J. Disaster Risk Reduct. 2021, 55, 102074. [Google Scholar] [CrossRef]
- Luo, Y.; Zhu, J.J. Resilience Strategy Optimization for Large Aircraft Supply Chain Based on Probabilistic Language QFD. Int. J. Inf. Syst. Supply Chain Manag. 2020, 13, 23–46. [Google Scholar]
- Asian, S.; Nie, X. Coordination in supply chains with uncertain demand and disruption risks: Existence, analysis, and insights. IEEE Trans. Syst. Man Cybern. Syst. 2014, 44, 1139–1154. [Google Scholar] [CrossRef]
- Cai, X.; Zhou, X. Optimal policies for perishable products when transportation to export market is disrupted. Prod. Oper. Manag. 2014, 23, 907–923. [Google Scholar] [CrossRef]
- Wiedenmann, S.; Geldermann, J. Supply planning for processors of agricultural raw materials. Eur. J. Oper. Res. 2015, 242, 606–619. [Google Scholar] [CrossRef]
- Behzadi, G.; O’Sullivan, M.J.; Olsen, T.L.; Scrimgeour, F.; Zhang, A. Robust and resilient strategies for managing supply disruptions in an agribusiness supply chain. Int. J. Prod. Econ. 2017, 191, 207–220. [Google Scholar] [CrossRef]
- Behzadi, G.; O’Sullivan, M.J.; Olsen, T.L.; Zhang, A. Allocation flexibility for agribusiness supply chains under market demand disruption. Int. J. Prod. Res. 2018, 56, 3524–3546. [Google Scholar] [CrossRef]
- Fattahi, M.; Govindan, K.; Keyvanshokooh, E. Responsive and resilient supply chain network design under operational and disruption risks with delivery lead-time sensitive customers. Transp. Res. Part E Logist. Transp. Rev. 2017, 101, 176–200. [Google Scholar] [CrossRef]
- Edgeman, R.; Wu, Z. Supply chain criticality in sustainable and resilient enterprises. J. Model. Manag. 2016, 11, 869–888. [Google Scholar] [CrossRef]
- Marchese, D.; Reynolds, E.; Bates, M.E.; Morgan, H.; Clark, S.S.; Linkov, I. Resilience and sustainability: Similarities and differences in environmental management applications. Sci. Total Environ. 2018, 613, 1275–1283. [Google Scholar] [CrossRef]
- Ramezankhani, M.J.; Torabi, S.A.; Vahidi, F. Supply chain performance measurement and evaluation: A mixed sustainability and resilience approach. Comput. Ind. Eng. 2018, 126, 531–548. [Google Scholar] [CrossRef]
- Fahimnia, B.; Jabbarzadeh, A. Marrying supply chain sustainability and resilience: A match made in heaven. Transp. Res. Part E Logist. Transp. Rev. 2016, 91, 306–324. [Google Scholar] [CrossRef]
- Ivanov, D. Revealing interfaces of supply chain resilience and sustainability: A simulation study. Int. J. Prod. Res. 2018, 56, 3507–3523. [Google Scholar] [CrossRef]
- Bouloiz, H. Sustainable performance management using resilience engineering. Int. J. Eng. Bus. Manag. 2020, 12, 12. [Google Scholar]
- Zavala-Alcívar, A.; Verdecho, M.J.; Alfaro-Saiz, J.J. A Conceptual Framework to Manage Resilience and Increase Sustainability in the Supply Chain. Sustainability 2020, 12, 6300. [Google Scholar] [CrossRef]
- Khot, S.; Thiagarajan, S. Resilience and sustainability of supply chain management in the Indian automobile industry. Int. J. Data Netw. Sci. 2019, 3, 339–348. [Google Scholar] [CrossRef]
- Shin, N.; Park, S. Evidence-based resilience management for supply chain sustainability: An interpretive structural modelling approach. Sustainability 2019, 11, 484. [Google Scholar] [CrossRef]
- Thaiprayoon, K.; Mitprasat, M.; Jermsittiparsert, K. Sustainability consciousness dimensions for achieving sustainability performance in Thailand: Role of supply chain resilience. Int. J. Supply Chain Manag. 2019, 8, 622–634. [Google Scholar]
- Ivanov, D. Viable supply chain model: Integrating agility, resilience and sustainability perspectives—lessons from and thinking beyond the COVID-19 pandemic. Ann. Oper. Res. 2020, 1–21. [Google Scholar] [CrossRef] [PubMed]
- Zhang, Z.; Liao, H.; Chang, J.; Al-barakati, A. Green-duilding-material supplier selection with a rough-set-enhanced quality function deployment. Sustainability 2019, 11, 7153. [Google Scholar] [CrossRef]
- Duckstein, L.; Opricovic, S. Multiobjective optimization in river basin development. Water Resour. Res. 1980, 16, 14–20. [Google Scholar] [CrossRef]
- Liu, H.T. Product design and selection using fuzzy QFD and fuzzy MCDM approaches. Appl. Math. Model. 2011, 35, 482–496. [Google Scholar] [CrossRef]
- Dursun, M.; Karsak, E.E. A QFD-based fuzzy MCDM approach for supplier selection. Appl. Math. Model. 2013, 37, 5864–5875. [Google Scholar] [CrossRef]
- Yazdani, M.; Zolfani, S.H.; Zavadskas, E.K. New integration of MCDM methods and QFD in the selection of green suppliers. J. Bus. Econ. Manag. 2016, 17, 1097–1113. [Google Scholar] [CrossRef]
- Yazdani, M.; Chatterjee, P.; Zavadskas, E.K.; Zolfani, S.H. Integrated QFD-MCDM framework for green supplier selection. J. Clean. Prod. 2017, 142, 3728–3740. [Google Scholar] [CrossRef]
- Opricovic, S. Fuzzy VIKOR with an application to water resources planning. Expert Syst. Appl. 2011, 38, 12983–12990. [Google Scholar] [CrossRef]
- Opricovic, S.; Tzeng, G.H. Compromise solution by MCDM methods: A comparative analysis of VIKOR and TOPSIS. Eur. J. Oper. Res. 2004, 156, 445–455. [Google Scholar] [CrossRef]
- Opricovic, S.; Tzeng, G.H. Extended VIKOR method in comparison with outranking methods. Eur. J. Oper. Res. 2007, 178, 514–529. [Google Scholar] [CrossRef]
- Li, X.; Song, W. A rough VIKOR-based QFD for prioritizing design attributes of product-related service. Math. Probl. Eng. 2016, 2016, 1–11. [Google Scholar] [CrossRef]
- Zhang, X.; Xing, X. Probabilistic Linguistic VIKOR Method to Evaluate Green Supply Chain Initiatives. Sustainability 2017, 9, 1231. [Google Scholar] [CrossRef]
- Malviya, R.K.; Kant, R. Prioritising the solutions to overcome the barriers of green supply chain management implementation: A hybrid fuzzy AHP-VIKOR framework approach. J. Decis. Syst. 2018, 27, 275–320. [Google Scholar] [CrossRef]
- Jing, S.; Niu, Z.; Chang, P.C. The application of VIKOR for the tool selection in lean management. J. Intell. Manuf. 2019, 30, 2901–2912. [Google Scholar] [CrossRef]
- Rathore, R.; Thakkar, J.J.; Jha, J.K. Evaluation of risks in foodgrains supply chain using failure mode effect analysis and fuzzy VIKOR. Int. J. Qual. Reliab. Manag. 2020, 38, 551–580. [Google Scholar] [CrossRef]
- Liu, H.C.; You, J.X.; Fan, X.J.; Chen, Y.Z. Site selection in waste management by the VIKOR method using linguistic assessment. Appl. Soft Comput. 2014, 21, 453–461. [Google Scholar] [CrossRef]
- Dekkers, R.; de Boer, R.; Gelsomino, L.M.; de Goeij, C.; Steeman, M.; Zhou, Q.; Sinclair, S.; Souter, V. Evaluating theoretical conceptualisations for supply chain and finance integration: A Scottish focus group. Int. J. Prod. Econ. 2020, 220, 107451. [Google Scholar] [CrossRef]
- Qazi, A.; Quigley, J.; Dickson, A.; Ekici, Ş.Ö. Exploring dependency based probabilistic supply chain risk measures for prioritising interdependent risks and strategies. Eur. J. Oper. Res. 2017, 259, 189–204. [Google Scholar] [CrossRef]
- Jung, K.; Song, M.; Park, H.J. The dynamics of an Interorganizational emergency management network: Interdependent and independent risk hypotheses. Public Adm. Rev. 2019, 79, 225–235. [Google Scholar]
- Kuper, G.; Massacci, F.; Shim, W.; Williams, J. Who should pay for interdependent risk? Policy implications for security interdependence among airports. Risk Anal. 2020, 40, 1001–1019. [Google Scholar] [CrossRef] [PubMed]
- Morrison, D.; Lichtenwald, K.; Tang, R. Extending the online focus group method using web-based conferencing to explore older adults online learning. Int. J. Res. Method Educ. 2020, 43, 78–92. [Google Scholar] [CrossRef]
- Nowicki, P.; Ćwiklicki, M.; Kafel, P.; Wojnarowska, M. Credibility of certified environmental management systems: Results from focus group interviews. Environ. Impact Assess. Rev. 2021, 88, 106556. [Google Scholar] [CrossRef]
- Patil, R.B.; Kothavale, B.S. Failure modes and effects analysis (FMEA) of computerized numerical control (CNC) turning center. Int. Rev. Mech. Eng. 2018, 12, 78–87. [Google Scholar] [CrossRef]
- Murray, T.J.; Pipino, L.L.; van Gigch, J.P. A pilot study of fuzzy set modification of Delphi. Hum. Syst. Manag. 1985, 5, 76–80. [Google Scholar] [CrossRef]
- Rejab, M.M.; Azmi, N.F.M.; Chuprat, S. Fuzzy Delphi Method for evaluating HyTEE model. Int. J. Adv. Comput. Sci. Appl. 2019, 10, 529–535. [Google Scholar]
- Hsu, C.H.; Chang, A.Y.; Luo, W. Identifying key performance factors for sustainability development of SMEs–integrating QFD and fuzzy MADM methods. J. Clean. Prod. 2017, 161, 629–645. [Google Scholar] [CrossRef]
- Opricovic, S. Multicriteria optimization of civil engineering systems. Fac. Civ. Eng. Belgrade 1998, 2, 5–21. [Google Scholar]
- Ali, S.M.; Rahman, M.H.; Tumpa, T.J.; Rifat, A.A.M.; Paul, S.K. Examining price and service competition among retailers in a supply chain under potential demand disruption. J. Retail. Consum. Serv. 2018, 40, 40–47. [Google Scholar] [CrossRef]
- Giri, B.C.; Sarker, B.R. Coordinating a multi-echelon supply chain under production disruption and price-sensitive stochastic demand. J. Ind. Manag. Optim. 2019, 15, 1631. [Google Scholar]
- Qin, J.; Zhao, Y.; Xia, L. Carbon emission reduction with capital constraint under greening financing and cost sharing contract. Int. J. Environ. Res. Public Health 2018, 15, 750. [Google Scholar] [CrossRef] [PubMed]
- Wang, W.; Zhang, Y.; Zhang, W.; Gao, G.; Zhang, H. Incentive mechanisms in a green supply chain under demand uncertainty. J. Clean. Prod. 2020, 279, 123636. [Google Scholar] [CrossRef]
- Doutch, M. A gendered labour geography perspective on the Cambodian garment workers’ general strike of 2013/2014. Globalizations 2021, 1–14. [Google Scholar] [CrossRef]
- Koblen, I.; Škůrková, K.L. Selected Aspects of the Risk in the Supply Chain In Context Of The Supplier Quality Management. Res. Pap. Fac. Mater. Sci. Technol. Slovak Univ. Technol. 2015, 23, 167–178. [Google Scholar]
- Wagner, S.M.; Bode, C. An empirical examination of supply chain performance along several dimensions of risk. J. Bus. Logist. 2008, 29, 307–325. [Google Scholar] [CrossRef]
- Christopher, M.; Lee, H. Supply Chain Confidence; Working Paper; Cranfield School of Management: Bedford, UK, 2001. [Google Scholar]
- Jüttner, U.; Peck, H.; Christopher, M. Supply chain risk management: Outlining an agenda for future research. Int. J. Logist. Res. Appl. 2003, 6, 197–210. [Google Scholar] [CrossRef]
- Van Landeghem, H.; Vanmaele, H. Robust planning: A new paradigm for demand chain planning. J. Oper. Manag. 2002, 20, 769–783. [Google Scholar] [CrossRef]
- Ouyang, A.J.; Lv, Y.N.; Zhong, H.L.; Wen, J.H.; Wei, X.H.; Peng, H.W.; Zhou, J.; Liu, L.L. Meta-analysis of digoxin use and risk of mortality in patients with atrial fibrillation. Am. J. Cardiol. 2015, 115, 901–906. [Google Scholar] [CrossRef] [PubMed]
- Isaksson, O.H.; Seifert, R.W. Quantifying the bullwhip effect using two-echelon data: A cross-industry empirical investigation. Int. J. Prod. Econ. 2016, 171, 311–320. [Google Scholar] [CrossRef]
- Dominguez-Bello, M.G.; De Jesus-Laboy, K.M.; Shen, N.; Cox, L.M.; Amir, A.; Gonzalez, A.; Mendez, K. Partial restoration of the microbiota of cesarean-born infants via vaginal microbial transfer. Nat. Med. 2016, 22, 250–253. [Google Scholar] [CrossRef]
- Mackelprang, A.W.; Malhotra, M.K. The impact of bullwhip on supply chains: Performance pathways, control mechanisms, and managerial levers. J. Oper. Manag. 2015, 36, 15–32. [Google Scholar]
- Cheng, Y.J.; Nie, X.Y.; Chen, X.M.; Lin, X.X.; Tang, K.; Zeng, W.T.; Liu, J. The role of macrolide antibiotics in increasing cardiovascular risk. J. Am. Coll. Cardiol. 2015, 66, 2173–2184. [Google Scholar] [CrossRef]
- Helmi, M.N.; Masri, M.N. Risk mapping and mitigation design of small and medium enterprises clothing products using supply chain risk management. IOP Conf. Ser. Mater. Sci. Eng. 2017, 277, 012061. [Google Scholar] [CrossRef]
- Gautam, A.; Prakash, S.; Soni, U. Supply chain risk management and quality: A case study and analysis of Indian automotive industry. Int. J. Intell. Enterp. 2018, 5, 194–212. [Google Scholar] [CrossRef]
- Ali, S.M.; Moktadir, M.A.; Kabir, G.; Chakma, J.M.; Rumi, J.U.M.; Islam, T. Framework for evaluating risks in food supply chain: Implications in food wastage reduction. J. Clean. Prod. 2019, 228, 786–800. [Google Scholar]
- Cai, X.; Qian, Y.; Bai, Q.; Liu, W. Exploration on the financing risks of enterprise supply chain using Back Propagation neural network. J. Comput. Appl. Math. 2020, 367, 112457. [Google Scholar] [CrossRef]
- Al-Zabidi, A.; Rehman, A.U.; Alkahtani, M. An Approach to Assess Sustainable Supply Chain Agility for a Manufacturing Organization. Sustainability 2021, 13, 1752. [Google Scholar] [CrossRef]
- Shekarian, M.; Nooraie, S.V.R.; Parast, M.M. An examination of the impact of flexibility and agility on mitigating supply chain disruptions. Int. J. Prod. Econ. 2020, 220, 107438. [Google Scholar] [CrossRef]
- Miocevic, D. Organizational buying effectiveness in supply chain environment: A conceptual framework. J. Bus. Mark. Manag. 2008, 2, 171–185. [Google Scholar] [CrossRef]
- Zhang, A.; Luo, H.; Huang, G.Q. A bi-objective model for supply chain design of dispersed manufacturing in China. Int. J. Prod. Econ. 2013, 146, 48–58. [Google Scholar] [CrossRef]







| (1) | (2) | (3) | (4) | (5) | (6) | (7) | (8) | (9) | (10 | (11) | (12) | (13) | (14) | (15) | (16) | (17) | (18) | (19) | (20) | (21) | (22) | (23) | (24) | (25) | (26) | (27) | (28) | (29) | (30) | |
|---|---|---|---|---|---|---|---|---|---|---|---|---|---|---|---|---|---|---|---|---|---|---|---|---|---|---|---|---|---|---|
| Agility | ● | ● | ● | ● | ● | ● | ● | ● | ● | ● | ● | ● | ● | ● | ● | ● | ● | ● | ||||||||||||
| Flexibility | ● | ● | ● | ● | ● | ● | ● | ● | ● | ● | ● | ● | ● | ● | ● | ● | ● | ● | ● | ● | ● | ● | ● | ● | ● | ● | ● | ● | ||
| Redundancy | ● | ● | ● | ● | ● | ● | ● | ● | ● | ● | ● | ● | ● | ● | ● | |||||||||||||||
| Capacity | ● | ● | ● | ● | ● | ● | ● | ● | ||||||||||||||||||||||
| Velocity | ● | ● | ● | ● | ● | ● | ● | ● | ● | ● | ● | |||||||||||||||||||
| Efficiency | ● | ● | ● | |||||||||||||||||||||||||||
| Responsiveness | ● | ● | ● | ● | ● | |||||||||||||||||||||||||
| Competence | ● | |||||||||||||||||||||||||||||
| Visibility | ● | ● | ● | ● | ● | ● | ● | ● | ● | ● | ● | ● | ● | ● | ● | ● | ● | ● | ● | ● | ● | ● | ||||||||
| Adaptability | ● | ● | ● | ● | ● | ● | ● | ● | ● | ● | ● | ● | ||||||||||||||||||
| Anticipation | ● | ● | ● | ● | ● | |||||||||||||||||||||||||
| Recovery | ● | ● | ● | ● | ● | ● | ||||||||||||||||||||||||
| Dispersion | ● | ● | ● | ● | ● | |||||||||||||||||||||||||
| Collaboration | ● | ● | ● | ● | ● | ● | ● | ● | ● | ● | ● | ● | ● | ● | ● | ● | ● | ● | ● | ● | ● | ● | ● | ● | ||||||
| Market position | ● | ● | ● | ● | ● | ● | ● | ● | ● | |||||||||||||||||||||
| Information sharing | ● | ● | ● | ● | ● | ● | ● | ● | ● | ● | ● | ● | ● | |||||||||||||||||
| Security | ● | ● | ● | ● | ● | ● | ● | ● | ● | |||||||||||||||||||||
| Financial strength | ● | ● | ● | ● | ● | ● | ● | ● | ||||||||||||||||||||||
| Product stewardship | ● | ● | ● | |||||||||||||||||||||||||||
| Risk awareness | ● | ● | ● | ● | ● | ● | ● | ● | ● | ● | ● | ● | ● | |||||||||||||||||
| Knowledge | ● | ● | ● | ● | ● | ● | ● | ● | ● |
| No. | SSCDR | Failure Effect | Possible Cause |
|---|---|---|---|
| 1 | Unexpected change demands from customers | 1. Failure to meet customer requirements and supply interruption. 2. Temporary changes in production cause confusion and additional expenses. | 1. Not fully understanding customer needs. 2. Customers placing orders without fully understanding the products. |
| 2 | Unexpected events lead to changes in supplier delivery dates | 1. The supplier being unable to deliver on the scheduled time. 2. Additional loss when an uncasing scheme is adopted. | 1. Insufficient strain and flexibility of supplier accident. |
| 3 | Typhoon | 1. Damage to plant structure and inventory. 2. External water and electricity equipment is interrupted. 3. Employees cannot go to work and production is interrupted. | 1. Natural disasters. |
| 4 | Customs obstruction | 1. Customs detains products due to different perceptions of the products, resulting in delay or interruption of delivery. 2. Paying extra money. | 1. Strict import and export regulations. 2. Not knowing the rules beforehand. |
| 5 | Insufficient customer payment | 1. Using extra time for refunds. 2. Reducing the fluency of enterprise capital scheduling. | 1. The customer has poor credit or is unable to pay. 2. Insufficient collection management mechanisms. |
| 6 | Adverse market changes (securities, exchange rates, and interest rates) | 1. Fluctuations of exchange rate that cause the loss of receipt and payment. 2. Loss of raw material costs and product profits. | 1. Dynamic and unstable market influence. 2. Insufficient risk management mechanism. |
| 7 | Misinterpretation of customer order information, resulting in product error | 1. Misunderstandings that result in products that do not meet customer expectations. | 1. Errors when the order was converted to the process file. 2. Insufficient checking mechanisms. |
| 8 | Product price | 1. An inappropriate product price, affecting the downstream consumer market. 2. Procurement prices of upstream raw materials are inappropriate, affecting suppliers. | 1. Poor overall control of product cost. 2. A price strategy of the enterprise that is not well formulated. |
| 9 | Damage to internal IT infrastructure or intrusion of information systems (viruses or software exceptions) | 1. Abnormal operation of the product’s electronic components. 2. Non-operational enterprise IT equipment. 3. Important data loss. | 1. Program abnormality/operation negligence. 2. Vicious attacks. 3. Inadequate protection of IT equipment. |
| 10 | Increase in the total cost of a supplier’s products (product cost, logistics, quality cost) | 1. An increased price that cannot be accepted, but no alternative supplier or inventory exists. | 1. Increased costs of products, logistics, and quality. 2. Insufficient risk management mechanism. |
| 11 | Supplier’s strategic adjustment resulted in delays in the shipment | 1. Disruption of raw material supply and production. 2. Failure to deliver goods smoothly causes breach of contract. | 1. Supplier prioritizes other buyers’ orders. 2. The relationship between the enterprise and suppliers is ordinary. |
| 12 | Poor quality of supply goods | 1. Increased time and labor cost of reprocessing, return, and replacement. 2. Disruption of raw material supply and production. 3. Failure to deliver goods smoothly causes breach of contract. | 1. Poor quality control of suppliers. 2. Demand is not communicated to the supplier correctly. 3. Supplier that is insufficiently capable to meet the demand. |
| 13 | Deterioration of employee relations | 1. Inability to retain/attract talent. 2. Decline in employee productivity. 3. Reduced job satisfaction/loyalty. | 1. Bad communication. 2. Unequal treatment. 3. Not having a good appeal pipeline. |
| 14 | Improper or poor personal qualities of employees | 1. Affected the work quality of other employees. 2. Low productivity. | 1. Poor emotional management. 2. Insufficient human resource management mechanism of enterprises. |
| 15 | Lack of critical capacities/skilled employees | 1. Technology that cannot improve. 2. Unstable product quality. 3. New employees that cannot obtain a good education. | 1. High technical requirements. 2. Inability to retain/attract talent. 3. Insufficient human resource management mechanism of enterprises |
| 16 | New employees and unskilled employees resulting in delayed delivery | 1. Delivery delay. 2. Operation negligence. | 1. Insufficient education and training. 2. Imperfect inspection process. |
| 17 | Lack of well-established or insufficient incentives (e.g., bonuses, promotions, etc.) | 1. Low work morale/satisfaction. 2. The inability to retain/attract talent. 3. Difficulties in attracting good upstream and downstream cooperative enterprises. | 1. System defects. 2. Obstacles from realistic factors. |
| 18 | Inefficient use of labor (ineffective/poor task allocation, resulting in reduced labor productivity) | 1. Labor loss. 2. Causing employee dissatisfaction. | 1. Not communicating properly before work. 2. Employees are incompetent. |
| 19 | Poor product design or malfunctions in the manufacturing process | 1. The product does not meet the specifications and cannot be sold. 2. The customer is not satisfied with the use. 3. Existence of security risks. | 1. Operation, environment, cost, and other factors were not fully considered during the design period. 2. Failing to establish proper control procedures. |
| 20 | Equipment damage leading it to be temporarily or permanently unavailable | 1. Production interruption and delivery delay. 2. Loss of equipment maintenance. | 1. Single operating equipment. 2. Improper use. 3. The equipment is not properly maintained. |
| 21 | Personnel changes in senior management | 1. Low operational efficiency/shutdown of the management system. 2. Employees’ inadaptation to the new manager. 3. Education and training cannot be verified. | 1. Management turnover/retirement. 2. Business strategy. |
| 22 | Data missing, unable to render full information | 1. Relevant information is not available when required. 2. Business disruptions and declining productivity. | 1. Hardware damage. 2. Software abnormalities. 3.Real-time backup mechanism lacking |
| Key SSCDR | RPN | Order | |
|---|---|---|---|
| SSCDR 1 | Unexpected change demands from customers | 14.28 | 10 |
| SSCDR 2 | Unexpected events lead to changes in supplier delivery dates | 38.02 | 1 |
| SSCDR 3 | Typhoon | 30.72 | 2 |
| SSCDR 4 | Damage to internal IT infrastructure or intrusion of information systems (viruses or software exceptions) | 15.68 | 8 |
| SSCDR 5 | Misinterpretation of customer order information, resulting in product error | 20.74 | 5 |
| SSCDR 6 | Poor quality of supply goods needed to be returned or reprocessed so as to affect downstream manufacturers or customers | 24.00 | 4 |
| SSCDR 7 | Lack of critical capacities/skilled employees | 26.40 | 3 |
| SSCDR 8 | New employees (unskilled employees) resulting in delayed delivery | 14.96 | 9 |
| SSCDR 9 | Lack of well-established or insufficient incentives (bonuses, promotions, etc.) | 19.20 | 7 |
| SSCDR 10 | Poor product design or malfunctions in the manufacturing process | 19.58 | 6 |
| SSCDR 1 | SSCDR 2 | SSCDR 3 | SSCDR 4 | SSCDR 5 | SSCDR 6 | SSCDR 7 | SSCDR 8 | SSCDR 9 | SSCDR 10 | |
|---|---|---|---|---|---|---|---|---|---|---|
| SSCDR 1 | 0.0 | 1.4 | 0.0 | 0.0 | 2.0 | 2.2 | 0.0 | 0.4 | 0.0 | 2.0 |
| SSCDR 2 | 1.8 | 0.0 | 0.0 | 1.0 | 2.2 | 2.6 | 0.0 | 1.4 | 0.0 | 1.0 |
| SSCDR 3 | 1.8 | 2.4 | 0.0 | 2.2 | 0.0 | 3.0 | 0.0 | 0.0 | 0.0 | 0.2 |
| SSCDR 4 | 0.0 | 2.4 | 0.0 | 0.0 | 2.0 | 2.0 | 0.0 | 0.0 | 0.0 | 2.0 |
| SSCDR 5 | 1.0 | 2.2 | 0.0 | 0.0 | 0.0 | 2.0 | 0.0 | 0.0 | 0.0 | 2.0 |
| SSCDR 6 | 0.2 | 2.8 | 0.0 | 0.0 | 1.0 | 0.0 | 0.0 | 0.0 | 0.0 | 2.0 |
| SSCDR 7 | 1.2 | 2.4 | 0.0 | 2.2 | 3.0 | 2.6 | 0.0 | 2.4 | 2.0 | 2.6 |
| SSCDR 8 | 1.2 | 3.0 | 0.0 | 1.8 | 3.0 | 3.0 | 2.2 | 0.0 | 2.0 | 1.8 |
| SSCDR 9 | 0.0 | 0.2 | 0.0 | 0.0 | 0.2 | 0.2 | 3.0 | 2.0 | 0.0 | 2.0 |
| SSCDR 10 | 2.0 | 2.2 | 0.0 | 0.0 | 3.0 | 3.0 | 0.0 | 0.0 | 0.0 | 0.0 |
| RC 1 | RC 2 | RC 3 | RC 4 | RC 5 | RC 6 | RC 7 | RC 8 | |
|---|---|---|---|---|---|---|---|---|
| RC 1 Agility | 0 | 2.2 | 1.6 | 2.4 | 1.8 | 2.1 | 2.3 | 1.4 |
| RC 2 Flexibility | 2.2 | 0 | 1.2 | 0.8 | 0.4 | 2.8 | 1.6 | 0.4 |
| RC 3 Capacity | 1.6 | 1.2 | 0 | 2.2 | 0.8 | 1.6 | 1.9 | 0.6 |
| RC 4 Velocity | 2.4 | 0.8 | 2.2 | 0 | 1.2 | 0.8 | 1.8 | 0.6 |
| RC 5 Visibility | 1.8 | 0.4 | 0.8 | 1.2 | 0 | 1.9 | 0.4 | 2.6 |
| RC 6 Adaptability | 2.1 | 2.8 | 1.6 | 0.8 | 1.9 | 0 | 2.1 | 0.8 |
| RC 7 Collaboration | 2.3 | 1.6 | 1.9 | 1.8 | 0.4 | 2.1 | 0 | 1.2 |
| RC 8 Risk awareness | 1.4 | 0.4 | 0.6 | 0.6 | 2.6 | 0.8 | 1.2 | 0 |
| RC 1 | RC 2 | RC 3 | RC 4 | RC 5 | RC 6 | RC 7 | RC 8 | |
|---|---|---|---|---|---|---|---|---|
| (SSCDR 1) Unexpected change demands from customers | 2.0 | 2.4 | 1.9 | 1.8 | 1.5 | 2.1 | 0.8 | 1.3 |
| (SSCDR 2) Unexpected events lead to changes in supplier delivery dates | 2.5 | 2.3 | 1.9 | 2.3 | 2.0 | 1.1 | 1.1 | 1.5 |
| (SSCDR 3) Typhoon | 0.1 | 0.5 | 0.3 | 0.4 | 1.3 | 0.8 | 0.1 | 1.9 |
| (SSCDR 4) Damage to internal IT infrastructure or intrusion of information systems (viruses or software exceptions) | 1.0 | 1.3 | 1.3 | 2.0 | 2.0 | 1.1 | 1.1 | 1.9 |
| (SSCDR 5) Misinterpretation of customer order information, resulting in product error | 2.0 | 1.3 | 1.4 | 0.9 | 2.0 | 0.8 | 0.5 | 1.4 |
| (SSCDR 6) Poor quality of supply goods needed to be returned or reprocessed so as to affect downstream manufacturers or customers | 1.9 | 1.9 | 1.1 | 2.5 | 1.4 | 1.1 | 1.9 | 1.1 |
| (SSCDR 7) Lack of critical capacities/skilled employees | 2.6 | 1.5 | 1.6 | 2.3 | 0.6 | 1.5 | 1.1 | 1.1 |
| (SSCDR 8) New employees (unskilled employees) resulting in delayed delivery | 1.3 | 1.1 | 1.1 | 1.4 | 0.8 | 1.1 | 1.4 | 1.5 |
| (SSCDR 9) Lack of well-established or insufficient incentives (bonuses, promotions, etc.) | 1.9 | 1.0 | 1.1 | 1.0 | 1.0 | 0.8 | 0.8 | 1.1 |
| (SSCDR 10) Poor product design or malfunctions in the manufacturing process | 2.0 | 1.6 | 2.0 | 2.5 | 2.1 | 1.6 | 1.5 | 1.4 |
| QM1 | RC 1 | RC 2 | RC 3 | RC 4 | RC 5 | RC 6 | RC 7 | RC 8 |
|---|---|---|---|---|---|---|---|---|
| SSCDR 1 | 171.43 | 115.32 | 129.24 | 126.05 | 112.83 | 161.41 | 148.71 | 101.99 |
| SSCDR 2 | 203.35 | 136.55 | 151.15 | 145.22 | 135.34 | 185.73 | 175.31 | 116.15 |
| SSCDR 3 | 217.74 | 140.77 | 161.97 | 149.65 | 140.63 | 196.98 | 185.07 | 121.39 |
| SSCDR 4 | 184.28 | 123.71 | 138.84 | 136.56 | 121.41 | 175.36 | 161.5 | 110.58 |
| SSCDR 5 | 171.94 | 114.83 | 129.49 | 122.26 | 111.03 | 158.19 | 149.16 | 98.04 |
| SSCDR 6 | 137.89 | 93.08 | 102.43 | 103.41 | 91.868 | 131.56 | 123.36 | 83.195 |
| SSCDR 7 | 367.54 | 247.63 | 273.6 | 268.23 | 248.13 | 340.9 | 319.96 | 214.11 |
| SSCDR 8 | 366.1 | 252.79 | 278.21 | 272.69 | 250.97 | 345.55 | 328.71 | 215.3 |
| SSCDR 9 | 155.48 | 114.18 | 121.25 | 115.38 | 110.83 | 140.68 | 142.29 | 85.805 |
| SSCDR 10 | 212.78 | 144.46 | 160.41 | 158.66 | 142.73 | 204.48 | 190.66 | 126.34 |
| QM2 | RC 1 | RC 2 | RC 3 | RC 4 | RC 5 | RC 6 | RC 7 | RC 8 |
|---|---|---|---|---|---|---|---|---|
| SSCDR 1 | 0.013 | 0.008 | 0.009 | 0.009 | 0.008 | 0.012 | 0.011 | 0.007 |
| SSCDR 2 | 0.015 | 0.010 | 0.011 | 0.011 | 0.010 | 0.014 | 0.013 | 0.009 |
| SSCDR 3 | 0.016 | 0.010 | 0.012 | 0.011 | 0.010 | 0.014 | 0.014 | 0.009 |
| SSCDR 4 | 0.014 | 0.009 | 0.010 | 0.010 | 0.009 | 0.013 | 0.012 | 0.008 |
| SSCDR 5 | 0.013 | 0.008 | 0.010 | 0.009 | 0.008 | 0.012 | 0.011 | 0.007 |
| SSCDR 6 | 0.010 | 0.007 | 0.008 | 0.008 | 0.007 | 0.010 | 0.009 | 0.006 |
| SSCDR 7 | 0.027 | 0.018 | 0.020 | 0.020 | 0.018 | 0.025 | 0.023 | 0.016 |
| SSCDR 8 | 0.027 | 0.019 | 0.020 | 0.020 | 0.018 | 0.025 | 0.024 | 0.016 |
| SSCDR 9 | 0.011 | 0.008 | 0.009 | 0.008 | 0.008 | 0.010 | 0.010 | 0.006 |
| SSCDR 10 | 0.016 | 0.011 | 0.012 | 0.012 | 0.010 | 0.015 | 0.014 | 0.009 |
| RC 1 | RC 2 | RC 3 | RC 4 | RC 5 | RC 6 | RC 7 | RC 8 | |
|---|---|---|---|---|---|---|---|---|
| 0.027 | 0.019 | 0.020 | 0.020 | 0.018 | 0.025 | 0.024 | 0.016 | |
| 0.010 | 0.007 | 0.008 | 0.008 | 0.007 | 0.010 | 0.009 | 0.006 |
| SSCDR 1 | SSCDR 2 | SSCDR 3 | SSCDR 4 | SSCDR 5 | SSCDR 6 | SSCDR 7 | SSCDR 8 | SSCDR 9 | SSCDR 10 | |
|---|---|---|---|---|---|---|---|---|---|---|
| RPN | 14.28 | 38.02 | 30.72 | 15.68 | 20.74 | 24.00 | 26.40 | 14.96 | 19.20 | 19.58 |
| 0.0639 | 0.1701 | 0.1374 | 0.0701 | 0.0928 | 0.1073 | 0.1181 | 0.0669 | 0.0859 | 0.0876 |
| Weight | RC 1 | RC 2 | RC 3 | RC 4 | RC 5 | RC 6 | RC 7 | RC 8 | |
|---|---|---|---|---|---|---|---|---|---|
| SSCDR 1 | 0.0639 | 0.0545 | 0.0550 | 0.0541 | 0.0553 | 0.0555 | 0.0550 | 0.0560 | 0.0548 |
| SSCDR 2 | 0.1701 | 0.1216 | 0.1238 | 0.1229 | 0.1281 | 0.1236 | 0.1270 | 0.1270 | 0.1276 |
| SSCDR 3 | 0.1374 | 0.0896 | 0.0964 | 0.0909 | 0.0999 | 0.0953 | 0.0954 | 0.0961 | 0.0977 |
| SSCDR 4 | 0.0701 | 0.0560 | 0.0567 | 0.0556 | 0.0564 | 0.0571 | 0.0558 | 0.0571 | 0.0556 |
| SSCDR 5 | 0.0928 | 0.0790 | 0.0801 | 0.0785 | 0.0824 | 0.0816 | 0.0812 | 0.0811 | 0.0823 |
| SSCDR 6 | 0.1073 | 0.1073 | 0.1073 | 0.1073 | 0.1073 | 0.1073 | 0.1073 | 0.1073 | 0.1073 |
| SSCDR 7 | 0.1181 | 0.0000 | 0.0038 | 0.0031 | 0.0031 | 0.0021 | 0.0026 | 0.0050 | 0.0011 |
| SSCDR 8 | 0.0669 | 0.0004 | 0.0000 | 0.0000 | 0.0000 | 0.0000 | 0.0000 | 0.0000 | 0.0000 |
| SSCDR 9 | 0.0859 | 0.0793 | 0.0745 | 0.0767 | 0.0798 | 0.0756 | 0.0822 | 0.0780 | 0.0842 |
| SSCDR 10 | 0.0876 | 0.0590 | 0.0594 | 0.0587 | 0.0590 | 0.0596 | 0.0577 | 0.0589 | 0.0590 |
| - | 0.6468 | 0.6570 | 0.6478 | 0.6713 | 0.6577 | 0.6642 | 0.6666 | 0.6696 | |
| - | 0.1216 | 0.1238 | 0.1229 | 0.1281 | 0.1236 | 0.1270 | 0.1270 | 0.1276 |
| Coefficient Value v = 0.5 | RC 1 | RC 2 | RC 3 | RC 4 | RC 5 | RC 6 | RC 7 | RC 8 |
|---|---|---|---|---|---|---|---|---|
| Q_0.1 | 0.0000 | 0.3465 | 0.1899 | 1.0000 | 0.3229 | 0.8256 | 0.8394 | 0.9353 |
| Q_0.2 | 0.0000 | 0.3543 | 0.1733 | 1.0000 | 0.3364 | 0.8127 | 0.8357 | 0.9347 |
| Q_0.3 | 0.0000 | 0.3622 | 0.1568 | 1.0000 | 0.3498 | 0.7999 | 0.8319 | 0.9340 |
| Q_0.4 | 0.0000 | 0.3701 | 0.1402 | 1.0000 | 0.3633 | 0.7870 | 0.8282 | 0.9334 |
| Q_0.5 | 0.0000 | 0.3780 | 0.1237 | 1.0000 | 0.3768 | 0.7742 | 0.8245 | 0.9327 |
| Q_0.6 | 0.0000 | 0.3858 | 0.1071 | 1.0000 | 0.3903 | 0.7613 | 0.8207 | 0.9321 |
| Q_0.7 | 0.0000 | 0.3937 | 0.0906 | 1.0000 | 0.4037 | 0.7484 | 0.8170 | 0.9314 |
| Q_0.8 | 0.0000 | 0.4016 | 0.0741 | 1.0000 | 0.4172 | 0.7356 | 0.8133 | 0.9308 |
| Q_0.9 | 0.0000 | 0.4094 | 0.0575 | 1.0000 | 0.4307 | 0.7227 | 0.8095 | 0.9301 |
| where;;; | ||||||||
| v = 0.5 | RC 1 | RC 2 | RC 3 | RC 4 | RC 5 | RC 6 | RC 7 | RC 8 |
|---|---|---|---|---|---|---|---|---|
| 0.6468 | 0.6570 | 0.6478 | 0.6713 | 0.6577 | 0.6642 | 0.6666 | 0.6696 | |
| 0.1216 | 0.1238 | 0.1229 | 0.1281 | 0.1236 | 0.1270 | 0.1270 | 0.1276 | |
| 0.0000 | 0.3780 | 0.1237 | 1.0000 | 0.3768 | 0.7742 | 0.8245 | 0.9327 | |
| Ranking | 1 | 3 | 2 | 8 | 4 | 5 | 6 | 7 |
| Ranking | 1 | 4 | 2 | 8 | 3 | 5 | 6 | 7 |
| Ranking | 1 | 4 | 2 | 8 | 3 | 5 | 6 | 7 |
| Sorting weight (1 −) | 1.0000 | 0.6220 | 0.8763 | 0.0000 | 0.6232 | 0.2258 | 0.1755 | 0.0673 |
| Dimension | RF | Gi | Rank | Selected RF |
|---|---|---|---|---|
| Leader | 1. Allocation and input of enterprise resources | 8.1895715 | 1 | RF 1 |
| 2. Leadership and training of department staff | 7.6908634 | 2 | RF 2 | |
| 3. Import risk-taking and control | 5.4787590 | 16 | ||
| 4. Establish a clear incentive and reward system | 6.8877718 | 6 | RF 3 | |
| 5. Businesses use multiple sources of supply | 6.2738235 | 13 | ||
| 6. Compliance with social and environmental issues | 3.6329448 | 22 | ||
| Culture | 7. Direct communication and discussion at all levels | 6.3781463 | 11 | |
| 8. Culture of responsibility and trust | 7.0334403 | 5 | RF 4 | |
| Personnel | 9. Connection of the working site and the backstage | 6.5110131 | 9 | RF 5 |
| 10. Recruit expert consultants for enhancement | 5.0472184 | 18 | ||
| 11. Choose to support and motivate employees | 7.4531948 | 3 | RF 6 | |
| 12. Customer response analysis and enhancement | 6.7928714 | 8 | RF 7 | |
| 13. Customer and supplier communication and cooperation | 6.3085344 | 12 | ||
| System/Technology | 14. Purchase software that can integrate resources | 6.2069831 | 14 | |
| 15. Automate trading activities | 3.7292785 | 21 | ||
| 16. Establish and train cross-functional departments | 5.1121130 | 17 | ||
| 17. Establish standard operating procedures | 5.9091726 | 15 | ||
| 18. Product development and design enhancement | 6.8419593 | 7 | RF 8 | |
| 19. Real-time sharing of job information | 7.1249042 | 4 | RF 9 | |
| Facilities | 20. Equipment update and maintenance | 6.3794848 | 10 | |
| 21. Improve internal facility layout | 4.0272372 | 20 | ||
| 22. Storage space arrangement and reorganization | 4.1454401 | 19 |
| RF 1 | RF 2 | RF 3 | RF 4 | RF 5 | RF 6 | RF 7 | RF 8 | RF 9 | |
|---|---|---|---|---|---|---|---|---|---|
| 0.482 | 0.696 | 0.366 | 1.000 | 0.033 | 0.200 | 0.939 | 0.112 | 0.007 | |
| Ranking (Smaller the Better) | 6 | 7 | 5 | 9 | 2 | 4 | 8 | 3 | 1 |
| Compromise sorting | 3 | 4 | 3 | 5 | 1 | 2 | 5 | 1 | 1 |
Publisher’s Note: MDPI stays neutral with regard to jurisdictional claims in published maps and institutional affiliations. |
© 2021 by the authors. Licensee MDPI, Basel, Switzerland. This article is an open access article distributed under the terms and conditions of the Creative Commons Attribution (CC BY) license (http://creativecommons.org/licenses/by/4.0/).
Share and Cite
Hsu, C.-H.; Yu, R.-Y.; Chang, A.-Y.; Chung, W.-H.; Liu, W.-L. Resilience-Enhancing Solution to Mitigate Risk for Sustainable Supply Chain—An Empirical Study of Elevator Manufacturing. Processes 2021, 9, 596. https://doi.org/10.3390/pr9040596
Hsu C-H, Yu R-Y, Chang A-Y, Chung W-H, Liu W-L. Resilience-Enhancing Solution to Mitigate Risk for Sustainable Supply Chain—An Empirical Study of Elevator Manufacturing. Processes. 2021; 9(4):596. https://doi.org/10.3390/pr9040596
Chicago/Turabian StyleHsu, Chih-Hung, Ru-Yue Yu, An-Yuan Chang, Wen-Hong Chung, and Wan-Ling Liu. 2021. "Resilience-Enhancing Solution to Mitigate Risk for Sustainable Supply Chain—An Empirical Study of Elevator Manufacturing" Processes 9, no. 4: 596. https://doi.org/10.3390/pr9040596
APA StyleHsu, C.-H., Yu, R.-Y., Chang, A.-Y., Chung, W.-H., & Liu, W.-L. (2021). Resilience-Enhancing Solution to Mitigate Risk for Sustainable Supply Chain—An Empirical Study of Elevator Manufacturing. Processes, 9(4), 596. https://doi.org/10.3390/pr9040596

