Abstract
Tableting by direct compression (DC) is one of the simplest and most cost-effective drug manufacturing approaches. However, most active pharmaceutical ingredients (APIs) and excipients lack the compression and flow properties required to meet the needs of high-speed industrial tablet presses. Therefore, the majority of DC APIs and excipients are modified via processing/co-processing particle engineering techniques to boost their properties. Spray drying is one of the most commonly employed techniques to prepare DC grades of APIs and excipients with prominent advantages. This review aims to present an overview of the commercially marketed and investigationally-prepared DC APIs and excipients produced by spray drying.
1. Introduction
Tablets constitute the most common dosage form due to economical manufacturing, accurate dosing and patient convenience. Tablets can be manufactured by direct compression or via dry, wet or melt granulation of drug(s)/excipient(s) mixture. Direct compression is a simple, quick and cost-effective method of tableting, and is therefore receiving enduring interest. However, it requires that the processed materials have excellent flowability and respond well under compression, a prerequisite which many commercialized excipients and active ingredients do not meet. As such, formulators usually resort to granulation techniques to enhance flow and compression properties of the drug/excipient mixture.
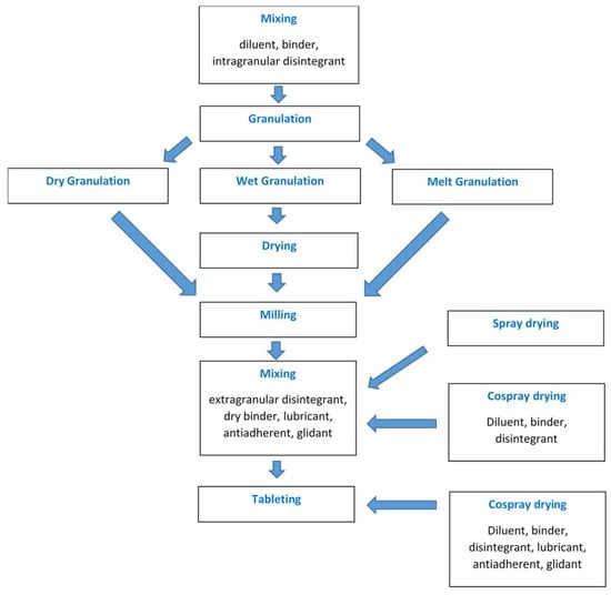
In order to facilitate direct compression, specialized DC excipients and grades of some high-dose drugs have been developed and marketed. These grades are prepared by various techniques to obtain particles with suitable micromeritic and physicomechanical properties. Spray drying is such a strategy that has been extensively exploited in recent decades. It is a continuous one-step process producing powders with uniform particle size and approximately spherical particle shape, rendering them good flowability. Also, the isodiametric shape of spray-dried particles helps particle rearrangement in the die during tableting leading to enhanced compaction behaviour []. The process parameters can be controlled, and the formulation can be optimized by employing process analytical technology (PAT) and quality-by-design (QbD) principles [,,,]. With appropriate process and formulation design, it is possible to produce a ready-to-compress (RTC) mixture or an almost final product that needs only one last mixing step with binder/disintegrant/lubricant before tableting (Figure 1).

Figure 1.
Unit operations employed in the production of tablets via granulation or spray/co-spray drying.
Furthermore, spray drying is a unique co-processing technique allowing the production of composite particles consisting of combinations of different ingredients dissolved or suspended together in a liquid medium. The produced co-spray dried composite particles usually have improved physical form and advanced attributes such as better flowability and compactability or reduced hygroscopicity compared to the individual components or their physical mixtures [,]. Additional functionalities such as sustained release [,], delayed release [,] and taste masking [,,] can be achieved by selecting suitable co-excipients and drug state in the feed liquid as solution or suspension.
This review article was conducted using the Scopus® (Elsevier) and PubMed® (NLM: United States National Library of Medicine) databases, information freely available on the internet and product information available by the manufacturers. It aims to present an overview of the commercially marketed and investigational DC excipients and APIs prepared by spray drying. While many review papers address tableting by direct compression [,,,,,,,,,] or the spray drying process [,,,,,,] separately, this review tries to connect the two processes by focusing on the significance and the benefits of spray drying to improve DC properties of pharmaceutical excipients and APIs. In particular, it emphasizes the attributes of the spray-dried products which critically influence tableting at the different stages of compression: packing and rearrangement, compact formation and ejection.
2. The Spray Drying Process
In this section a concise summary is given to help the reader to understand the effects of process and formulation parameters on the spray dried drug and excipients particles. For detailed information on the fundamentals of spray drying, the reader is referred to books by Masters [] and Fu et al. [], book chapter by Celik and Wendel [] and reviews by Cal and Sollohub [] and Ziaee et al. [].
The spray-drying process consists of overlapping stages, involving feed atomization, air-spray contact, liquid evaporation, and solid separation (powder collection). The liquid solution, suspension or emulsion is pumped from the feed container to the drying chamber through an atomization nozzle. Water is the preferred vehicle (solvent, dispersion medium) due to safety and cost considerations. For poorly water-soluble drugs and excipients, the use of organic solvents/cosolvents or an aqueous suspension is the alternative approach. Several types of atomizers are available including centrifugal (rotary disk), pneumatic (two-fluid), pressure and ultrasonic nozzles. Energy applied during atomization transforms the liquid into fine droplets that are subjected to heated air or inert gas in the drying chamber. The high surface area of the droplets helps rapid drying by efficient heat and mass transfer (Figure 2).

Figure 2.
Schematic representation of spray drying instrument. BUCHI Labortechnik AG [].
The size distribution of sprayed droplets highly determines that of the finally-produced particles and is affected by atomizer type, energy introduced (e.g., pressure or centrifugal speed), viscosity and surface tension of the feed. In general, high spraying energy favors smaller droplets and particles formation, whereas high viscosity and surface tension favor large droplets and particles formation. The evaporation takes place in a very short time ranging from milliseconds to few seconds making spray drying very suitable for heat-sensitive products. In general, the larger the droplet, the more time it takes to evaporate. Therefore, large-scale spray dryers with suitable dimensions of drying chamber are usually required for industrial production of DC excipients to produce powders of large particle size, which are usually required to achieve good flowability.
The drying rate is influenced by the temperature difference between the drying air and the droplet, droplets size, volatility of liquid(s) and feed formulation. The kinetics of droplets drying can be separated into two distinct stages. The first is constant-rate period where solvent evaporation from the droplet surface is replaced by solvent form interior. The second stage is the falling rate period, and this stage starts at critical moisture content, where the solvent evaporated from surface is not adequately replaced from the interior and formation of a thin solid skin appears on the surface of the droplet. This layer restricts the mass transfer process, leading to a decrease in the evaporation rate and an increase in the temperature of the particle (Figure 3). The particle formation is influenced by two dimensionless parameters: the initial saturation of the solutes and the Peclet number (Pe), which is the ratio of the evaporation rate to the diffusion coefficient of the solute (Equation (1)) []:
where k represents the evaporation rate and Di is the diffusion coefficient of solute i. For Pe less than 1, diffusion of the solutes is fast in comparison with the radial velocity of the retracting droplet surface. This means that the solutes remain almost evenly distributed in the droplet during the evaporation, and spherical particles with a particle density close to the true density of the dry components are likely to form. For Pe numbers >> 1, the surface recedes relatively fast so that droplet surface becomes enriched with the dissolved or suspended components that have insufficient time to diffuse. Depending on material properties, crystallization or precipitation of dissolved materials occurs at the surface once a critical concentration is reached []. Viscoelastic materials form a flexible surface skin in the falling rate period. When the pressurized vapor escapes, it causes localized collapse and surface cavities []. Suspended materials may form a composite shell. For additional information on the particle formation during spray drying, the reader is referred to a review by Vehring [].
Pei = k/8Di

Figure 3.
Schematic representation of droplet drying kinetics of a single droplet during the spray-drying process. Reproduced from Boel et al. [].
3. Direct Compression of Spray-Dried APIs
Spray drying has been particularly important for enhancing the compression of poorly compressible high-dose drugs. Although the majority of the studies report combinations of drugs with auxiliaries, there are some studies reporting spray drying of a solution of drug without auxiliaries, aiming at compression improvement via changes in the solid state, particle size or shape. The main investigations of drugs spray-dried alone or co-spray dried with excipients are summarized in Table 1.
Di Martino et al. [] spray dried acetazolamide from ammonia solutions. The obtained powder was composed of a mixture of polymorphs I and II. On the other hand, compression of the respective pure polymorphs, obtained by crystallization from solution, was not possible, giving capped tablets even at high compression pressures. This was explained by the remarkable improvement of particle rearrangement in the initial stage of compression of the spray-dried polymorphs due to the spherical shape and minor wrinkledness of the particles.
Paluch et al. [] obtained nanocrystalline microparticles of the poorly compactable chlorothiazide by spray drying a drug solution in water/acetone mixture. Tablets compacted from the obtained nanocrystalline microparticles (Figure 4) had remarkably higher tensile strengths than those from micronized chlorothiazide raw material. In another study from the same group, the compression behavior of several solid forms of chlorothiazide sodium and potassium salts were evaluated. The results proved the superior tabletability of the spray-dried microparticles of both salts that were composed of primary nanoparticles, which offered a larger interparticle contact area during the compaction stage [].

Figure 4.
SEM images of spray dried chorothiazide nanocrystalline microparticles (A) and raw material (B). From reference [] with permission.
4. Direct Compression of Co-Spray Dried APIs with Excipients
The majority of spray drying applications of drugs involve co-processing with excipients. The presence of the excipients favorably modifies the solid-state crystalline properties and may exercise some binding effect as well. The most commonly investigated excipients are carbohydrates and polymers.
The influence of different carbohydrates on spray drying processability and tableting-related properties (flowability, compactability and hygroscopicity) of spray-dried high-dose drugs has been investigated in a series of published papers [,,,]. Spray drying of binary and ternary paracetamol-excipient mixtures demonstrated the efficiency of three carbohydrates to improve the physical properties and compactability of this high-elastic relaxation drug. Mannitol and maltodextrin enhanced compactability, while erythritol increased powder density and flowability []. A D-optimal mixture design was employed to evaluate the effects of the three carbohydrates in co spray-dried mixtures. The composition containing 20.9% w/w erythritol, 13.9% w/w maltodextrin and 11.6% w/w mannitol was found optimal regarding powder flow, mechanical strength and disintegration of paracetamol tablets []. In a further study by the same research group, optimization of processing parameters was sought out to obtain RTC mixtures. A mixture of paracetamol with carbohydrates (erythritol, maltodextrin, mannitol), disintegrant (crospovidone), glidant (colloidal silica) and surfactant (polysorbate 80) was co-spray dried. Inlet and outlet air temperatures were found to affect the median particle size, moisture content and flowability. However, regression models for the effect of processing parameters on tablet hardness, friability and disintegration time were not statistically acceptable []. The combination of erythritol, maltodextrin, mannitol, crospovidone, colloidal silica and polysorbate 80 considerably improved the compactability of paracetamol, ibuprofen and cimetidine via co-spray drying in a lab-scale apparatus. Furthermore, high contents of paracetamol (70% w/w) and ibuprofen (75% w/w) were successfully loaded using a production scale spray-drier [].
McDonagh et al. [] investigated the role of the soluble fraction of paracetamol and α-lactose monohydrate on the tableting of their crystallo-co-spray dried agglomerates. Different inlet feed solvent compositions were employed to modify the soluble fraction of lactose in the inlet feed. It was found that an increase in the soluble fraction of lactose resulted in greater mixing in the final spray-dried product and greater improvement in compressibility and tabletability [].
Polymers with good capability to act concomitantly as binders and crystallinity modifiers are also interesting additives for co-spray drying. They offer the advantage of being used at lower percentage than low-molecular-weight carbohydrates (Table 1) and thus to avoid enlargement of tablet volume of high-dose drugs. Joshi et al. [] prepared amorphous celecoxib and celecoxib-PVP-meglumine ternary mixture by spray drying and compared their compaction behavior with crystalline celecoxib. They found that tablets formed from ternary mixture gave higher tensile strength in comparison with amorphous or crystalline celecoxib. Also, pressure-induced devitrification that inhibited direct compaction of the amorphous celecoxib occurred to a lesser extent in the ternary mixture, thus making it suitable for direct compaction.
Al-Zoubi et al. [] co-spray dried naproxen and naproxen sodium with HPMC seeking out enhancement of compression behavior. Co-processing resulted in reduced crystallinity of naproxen and higher dihydrate content of naproxen sodium. When mixed with suitable processing aids, the co-spray dried powders formed tablets with superior mechanical properties compared to unprocessed or spray-dried alone drug powders.
Chinta et al. [] investigated co-spray drying aqueous acidic solutions of propranolol HCl with chitosan and lactose. Three chitosan grades (low-, medium-, and high-molecular-weight) were evaluated. The spray-dried agglomerates prepared with lactose and chitosan showed excellent flow and were suitable for tableting.
Rathod et al. [] co-processed cefuroxime axetil with chitosan chlorhydrate and mannitol by co-spray drying 5% slurry of drug and carriers at 1:1 drug:excipient ratio in isopropanol. They employed a full factorial design to optimize mannitol:chitosan chlorhydrate ratio and inlet air temperature as independent variables. Analysis of the results using the Kawakita and Heckel models revealed that the batch produced from the optimized conditions had better compressibility than the physical mixture.
Vanhoorne et al. [] co-spray dried paracetamol with mannitol and PVP. Compaction properties of the co-spray dried powders were compared to physical mixtures for compositions containing 75% paracetamol, 20–25% spray-dried mannitol, and 0–5% PVP. Mixtures of co-spray dried paracetamol with 5% PVP and 20% mannitol produced tablets with higher tensile strength than the corresponding physical mixtures at all applied compressions pressures (34–229 MPa). The improvement of mechanical strength by co-spray drying was attributed to the coating of paracetamol crystals with δ mannitol and PVP.
Metformin HCl is a problematic drug for DC processing due to poor compactability and high administered dose (500–1000 mg). Barot et al. [] co-spray dried aqueous solutions of PVP K30 (0–3% w/v) with metformin HCl in an attempt to develop a directly compressible grade. They found that metformin HCl co-spray dried with 2% PVP K30 showed excellent flowability and compressibility as well. Further investigation was sought out by Al-Zoubi et al. [], who compared five hydrophilic polymers (HPMC, PVP, copovidone, sodium alginate and sodium carmellose) regarding their ability to enhance the compression behavior of metformin HCl. Co-spray drying with the polymers resulted in increased amorphous drug content associated with increased deformability and reduced ejectability. A significant correlation was found between compaction work and relative crystallinity (p = 0.042), which confirmed the importance of crystalline to amorphous conversion on the deformability and particle bonding mechanisms. However, compactability and tabletability of metformin HCl were improved only by co-spray drying with the anionic sodium alginate and sodium carmellose polymers that could make ionic interactions with the positively charged ammonium of the drug. [].
The above results demonstrate the ability of spray drying to convert the crystalline state of the drug to amorphous, which improves interactivity, enhances plasticity and hence deformability and contact area. Additionally, they demonstrate the drug’s ability in the spray-dried particulate form to retain chemical bonds with the excipient formed during spray drying and thus enable modification and improvement of the mechanical properties. Furthermore, the spray-dried particles may present higher polymer concentration at the surface due to the rapidness of the drying process, enhancing bond formation during tableting. Therefore, all the aforementioned mechanisms should be considered when selecting polymers for co-spray drying with the view of tableting improvement.
Honick et al. [] co-spray dried hypromellose acetate succinate (HPMCAS) with itraconazole from organic solutions. They showed that the compacts from solid dispersions (SDDs) had a higher elastic recovery and much greater tendency to laminate, particularly at higher compression speeds, in comparison with physical mixtures. However, the intact compacts from SDDs tended to have higher mechanical strength than those produced from physical mixtures, probably due to the smaller particle size of the SDDs.

Table 1.
Illustrative studies attempting direct compression of drugs by spray dying alone or with excipients.
Table 1.
Illustrative studies attempting direct compression of drugs by spray dying alone or with excipients.
Drug | Nominal Content Per Tablet (mg) | Additive (s) | Additives Nominal Percentage (%) | Alterations Due to Spray Drying Affecting Functional Properties Related to Direct Compression Improvement | Reference |
---|---|---|---|---|---|
Spray-dried APIs | |||||
Acetazolamide | 250 | N/A | 0 | Formation of a mixture of polymorphs I and II; More isodiametric microparticles; Reduced elastic recovery; Higher tensile strength | [] |
Chlorothiazide | 250–500 | N/A | 0 | Microparticles composed of primary nanoparticles; Higher tablet tensile strength and higher tablet porosity obtained by spray drying | [] |
Chlorothiazide sodium | N/A | 0 | Microparticles composed of primary nanoparticles; Higher specific surface area and superior tabletability | [] | |
Chlorothiazide potassium | N/A | 0 | Microparticles composed of primary nanoparticles; Higher specific surface area and superior tabletability | [] | |
Co-spray dried API-excipients | |||||
Paracetamol | 325–650 | Erythritol Maltodextrin Mannitol | 50.8 | Improved flowability and compactability; Prevented capping and lamination | [] |
Paracetamol | 325–650 | Erythritol Mannitol Maltodextrin Crospovidone Colloidal silicon dioxide Polysorbate 80 | 30–58.1 | Improved flowability and compactability, Production of an RTC mixture | [,] |
Ibuprofen | 200–800 | Erythritol Mannitol Maltodextrin Crospovidone Colloidal silicon dioxide Polysorbate 80 | 25–55 | Improved flowability and compactability, Production of an RTC mixture | [] |
Cimetidine | 200–400 | Erythritol Mannitol Maltodextrin Crospovidone Colloidal silicon dioxide Polysorbate 80 | 30–55 | Improved flowability and compactability | [] |
Paracetamol | 325–650 | Lactose | 50 | Improved compressibility and compactability, lower yield pressure | [] |
Paracetamol | 325–650 | Mannitol | 20–25 | Improved tabletability and decreased friability | [] |
PVP | 0–5 | ||||
Cefuroxime axetil | 125–500 | Mannitol Chitosan chlorhydrate | 50 | Lower yield pressure (Heckel) | [] |
Celecoxib | 50–400 | PVP Meglumine | 30 | High degree of amorphization; More isodiametric microparticles; Improved packing (lower Carr’s, Hausner’s indices and angle of repose) and flowability; Lower yield pressure (Heckel); Higher compactability and tabletability | [] |
Metformin HCl | 500–1000 | PVP | 0–3 | Disruption of crystal lattice; More isodiametric microparticles | [] |
Metformin HCl | 500–1000 | PVP Copovidone HPMC Sodium alginate Sodium carmellose | 0–5 | Reduced crystallinity; More isodiametric microparticles Reduced elastic recovery; Higher work of compaction; Improved compactability and tabletability by co-spray drying with sodium alginate and sodium carmellose | [] |
Naproxen | 250–500 | HPMC | 5 | Reduced crystallinity; more isodiametric particles; Higher compactability and tabletability | [] |
Naproxen sodium | 275–550 | HPMC | 5 | Increased dihydrate content; more isodiametric particles; Higher compactability and tabletability | [] |
5. Direct-Compression Spray-Dried Excipients
5.1. Spray-Dried Lactose
The first commercially available spray-dried excipient for direct compression was lactose, introduced in 1956 []. Spray drying resulted in a final product that comprised 80–90% of α-lactose monohydrate crystalline particles agglomerated into spherical units with the aid of the remaining amorphous material. The amorphous component was produced from the dissolved lactose in the feed slurry. Spray-dried lactose would usually contain 9–12% β-lactose, predominantly in the amorphous matrix []. The spray-dried agglomerates exhibited enhanced flowability and compressibility compared to either 100% amorphous or crystalline α-lactose monohydrate. The excellent flow resulted from the large particle size and spherical shape of the agglomerates. On the other hand, the amorphous fraction present contributed to superior compressibility by virtue of higher degree of plastic deformation and better binding []. In theory, compaction of the spray-dried lactose combines fragmentation and plastic deformation of the crystalline monohydrate and the amorphous fractions, respectively [,]. However, the consolidation mechanism of lactose also depends on its particle size. The brittle-ductile transition diameter of lactose is 45 µm, but when the particle size is less than that, plastic deformation may be the main consolidation mechanism of spray-dried lactose [].
The direct compression characteristics of the initial spray-dried lactose were improved over the years by optimizing mainly two factors: the percentage of amorphous content and the primary particle size of α-lactose monohydrate spray-dried particles [,]. For example, optimization of the amorphous content is claimed to explain the better compactability of the FlowLac® 90 grade compared with the regular spray-dried FlowLac® 100 [].
Different grades of spray-dried lactose are commercially available differing in tableting performance and sensitivity to environmental moisture during storage. In this context, Pharmatose® DCL 14, an improved spray-dried lactose grade produced from smaller primary particles of α-lactose monohydrate, was compared to the regular spray-dried lactose grade Pharmatose® DCL 11. Both grades showed similar flow but different compaction behavior. Pharmatose® DCL 14 was significantly more compactible, which was attributed to the greater total surface area provided by the smaller primary particles []. The compactability of Pharmatose® DCL 14 was preserved after storage of the tablets at either 58% or 33% RH for 21 days compared to initial tablets. Interestingly, the strength of Pharmatose® DCL 11 tablets increased after exposure to the high RH conditions for the same period. Re-crystallization of the amorphous content in the tablets and bridge formation was considered the reason for the increase in tablet strength. Conversely, pre-exposure of the powder to moisture before compression reduced the compactability of both grades, which was ascribed to the conversion of amorphous content to crystalline before compression []. Finally, although it cannot be generalized, regular grades from different manufacturers appear to have similar qualities. For example, the regular spray-dried grades of lactose FlowLac® 100 and Pharmatose® DCL 11 were found to exhibit similar flowability, compressibility and compactability behavior [].
5.2. Microcrystalline Cellulose (MCC)
Microcrystalline cellulose (MCC) is another widely used spray-dried excipient. Although it can be synthesized by different processes, mineral acid hydrolysis is the method of choice to produce pure α-cellulose. First, cellulose is partially depolymerized and at a next step it is neutralized and spray-dried [,]. The final product is a white, tasteless, and odorless powder. Different grades of various particle size distributions and moisture contents are available, which can be produced by controlling the agglomeration through manipulation of the spray-drying conditions.
Moreover, specific cellulose pulps enabled the manufacturing of MCC grades that exhibit high bulk density []. Some of the commercially available products are Avicel®, Vivapure®, and Emcocel®. For additional information regarding the preparation of various MCC grades and their properties and applications, the reader is referred to a recent book chapter by Chaerunisaa et al. [] and an extensive review by Thoorens et al. [].
5.3. Spray-Dried Calcium Salts
Three different calcium salts were developed as granular materials by spray drying to improve their compaction and flow properties. The first is calcium lactate pentahydrate (Puracal® DC), a brittle crystalline material that exhibits low compaction-speed sensitivity. However, it has low fragmentation tendency, which makes it a lubricant-sensitive filler []. Disintegration and dissolution of prototype tablet formulations using calcium lactate pentahydrate alone or with MCC were fast and complete []. Next calcium salt excipient is spray-dried anhydrous dicalcium phosphate (Fujicalin®). Its properties were thoroughly investigated and compared to the corresponding regular anhydrous dicalcium phosphate; it has smaller particle size with higher specific surface area, porosity and compactability, but similar flowability [,]. Due to its high brittleness, Fujicalin® exhibited stability against over-lubrication with magnesium stearate, which was demonstrated for different mixers and mixing times []. The third calcium-salt-based excipient is spray-dried tricalcium phosphate (Tri-Cafos® 500). It has a spongy structure and, thus, a large specific surface area. Unlike the other directly compressible calcium salts, it consolidates primarily by plastic deformation. When used as a co-diluent, it results in increased porosity and faster tablet disintegration [].
5.4. Spray-Dried Sugars and Polyols
Spray-dried sugars and polyols are gaining increased attention as fillers in chewable, suckable, effervescent and orally disintegrating tablets. Examples include sucrose (Compressuc® PS), maltose (Advantose® 100), mannitol (Parteck® M, Pearlitol® SD, and Mannogem®), and sorbitol (Neosorb® XTAB, Parteck® SI). Among these, mannitol has a range of interesting properties that have made it one of the most used fillers for the aforementioned tablet forms []. Besides sweetness, it has a negative heat of solution releasing a cooling sensation to the mouth. Also, it is not hygroscopic, although very soluble in water, thus offering excellent stability and compatibility with drugs []. Spray-dried mannitol is commercially available in two grades: the 100 or EZ and 200 or XL with the former having smaller mean particle size []. Unlike lactose, spray drying does not affect its crystallinity with the final product being comprised of β crystals (Parteck®) or a mixture of α and β mannitol crystals (Pearlitol®, and Mannogem®) [,]. Recently, the powder and tablet properties of several brands and grades of spray-dried mannitol were compared with commercially available granulated grades [,]. Except for a minor increase in the disintegration time observed after one-week storage (25 °C/75% RH), the tablets of spray-dried mannitol grades showed superior physical stability over the granulation-based grades.
Neosorb® XTAB is a powdered form of sorbitol developed by Roquette as a tooth-friendly filler to make sugar-free tablets []. Sorbitol instant (Parteck® SI, Merck) is a spray-dried free-flowing low-hygroscopicity crystalline grade of sorbitol with improved compressibility and high adsorption capacity for the preparation of ordered mixtures due to its loosely packed, randomly oriented, interwoven filamentary crystals []. Advantose® 100 is a nonhygroscopic free-flowing directly-compressible powder form of the disaccharide maltose. Despite its crystalline nature and fragmentation during consolidation, its compactability has been shown to be affected by lubricants over a range of compression forces []. Compressuc® PS is a spray-dried sucrose grade that complies with the monograph “sucrose” of the USP/NF and Ph. Eur. [].
5.5. Spray-Dried Rice Starch
Era-tab® and Primotab ET® are excipients based on agglomerated rice starch particles that were used to be commercially available spray-dried grades. The usefulness of spray-dried rice starch for direct compression was evaluated against several fillers in terms of physical properties and tabletability. Era-tab® was shown to possess excellent flowability, compactability as well as disintegration and dissolution properties. From its drawbacks, the most important are its moderate dilution potential and lubricant sensitivity [,]. However, the latter is lower when compared to other starch products, and it is considered sufficient for tablet formulations [].
5.6. Investigational Products
In addition to studies on commercialized spray-dried excipients, investigation of the effect of spray drying process on the mechanical properties and reworkability of some known polymers has been reported. The main research studies on investigational spray-dried alone or co-spray dried excipients are summarized in Table 2. Spray-dried hypromellose acetate succinate (HPMCAS) from organic solutions exhibited higher hardness and lower out-of-die yield strength [], but higher tensile strength of compacts than unprocessed material, indicating improved ability to form strong compacts upon loading [,].
Rege et al. [,] spray-dried chitinosans that had undergone N- deacetylation and depolymerization. As compared to the tray-dried product, spray-dried chitinosan particles were more isodiametric and exhibited better flowability. Moreover, the compaction properties of their mixture with tetracycline, used as a model drug, were superior.
Kolakovic et al. investigated the physical and mechanical properties of spray-dried cellulose nanofibers compared to two commercial grades of MCC, Avicel® PH101 and Avicel® PH102. The results showed that spray-dried nanofibrillated cellulose has a better flowability than Avicel® PH101 and its addition to Avicel® PH102 improved the flowability of the resulting mixtures. Tablets with a model drug (paracetamol) were successfully prepared on an eccentric press. However, compared to microcrystalline cellulose, spray dried nanofibrillated cellulose was more brittle but less deformable and compactable [].
The results of the above studies show that spray drying decreased the compressibility but increased the brittleness of carbohydrate-based excipients. Since the outcome of compaction also depends on the initial stage of particle rearrangement before compact formation, and since the spray-dried particles achieve more uniform packing and easier particle rearrangement, the overall effect of spray drying on tabletability should be balanced considering the individual effects on flowability and compression behavior.
6. Direct-Compression Co-Spray Dried Excipients
6.1. Lactose-Based
6.1.1. Lactose-Cellulose (Cellactose®)
Cellactose® 80 is composed of 75% α-Lactose monohydrate and 25% cellulose powder (3:1 ratio) co-spray dried mixture. Its reported angle of repose is 34°, the bulk density 0.37 g/cm3 and the tapped density 0.49 g/cm3 []. According to the manufacturer [], it is designed as an excipient for manufacturing tablets by direct compression due to its superior flowability, reduced segregation tendency and compressibility. Casalderrey et al. [] compared the properties of a 3:1 ratio of α-Lactose monohydrate/microcrystalline cellulose combination processed either by dry granulation or extrusion/spheronization with those of Cellactose® powder of similar particle size. Cellactose® showed better sphericity and flowability than the dry granulation blend (Carr’s index 24% compared with 37%). Additionally, Cellactose® had improved mechanical properties, but much poorer disintegration than tablets of the other blends compressed at the same high punch pressure. The strength and water-resistance of well-compacted Cellactose® tablets were attributed to the spatial distribution of cellulose and lactose in Cellactose® particles, rather than to β-lactose content or extra-particular structural features []. Arida and Al-Tabakha [] reported superior compactability of Cellactose® over the counterpart physical mixture.
6.1.2. Lactose–MCC (MicroceLac® 100)
MicroceLac® 100 is a co-spray dried mixture of 75% α-Lactose monohydrate and 25% microcrystalline cellulose []. According to the product’s brochure (MEGGLE’s co-processed lactose grades for direct compression: MicroceLac® 100), it has a Carr’s index of 21%, angle of repose equal to 34° and a bulk density of 0.46 g/cm3 and it is claimed to have good flowability and compaction properties, thus making it suitable for direct compression. Compared to its counterpart physical mixture, MicroceLac® 100 showed better flowability and tablet mechanical strength [,], faster disintegration and drug dissolution (f2 = 16.61) []. However, it was more susceptible to water-induced crystallization due to thermodynamic instability and crystallization of the amorphous content into stable crystalline form []. The Heckel yield pressure of MicroceLac® 100 (170 MPa) was very similar to that of spray-dried lactose, FlowLac® 100 (168 MPa), indicating similar deformability [].
6.1.3. Lactose-Starch (StarLac®)
StarLac® is a co-spray dried material composed of 85% α-lactose monohydrate and 15% white maize starch manufactured by Meggle Pharma. According to the manufacturer, its Carr’s index is 19.4% and the angle of repose is 29° []. The lower Carr’s index compared to Cellactose® and MicroceLac® 100 may be attributed to higher sphericity and smoother surface of particles (Figure 5). The reported Heckel yield pressure is lower for StarLac® than FlowLac® indicating higher plasticity [,]. Hauschild and Picker investigated the tableting properties of StarLac® and compared it with FlowLac® (spray-dried lactose) and a corresponding physical mixture of FlowLac® and maize starch. They concluded that StarLac® has good compactability and similar compression properties to FlowLac®. Moreover, the high deformability of StarLac® makes it an interesting excipient for use in the tableting of pressure-sensitive drugs [].

Figure 5.
Scanning electron microscopy (SEM) images for lacose-based excipients: (A) Cellactose®, (B) MicroceLac®, (C) StarLac®, (D) CombiLac® (E) FlowLac® 100 and (F) Crystalline lactose monohydrate (GranuLac®). From Meggle Company website [].
6.1.4. Lactose-MCC-Starch (CombiLac®)
CombiLac® is composed of 70% α-lactose monohydrate, 20% microcrystalline cellulose, and 10% white native corn starch []. Mužíková et al. [] studied the properties of this spray-dried ternary mixture. They compared the flowability, compactability, and tablet properties of CombiLac® with the corresponding physical mixture. They found that CombiLac® had lower Hausner’s ratio, indicating better packing and flowability, and better tabletability than the physical mixture. Moreover, the compaction of CombiLac® was more sensitive to the presence of lubricants in the formulation, which is explained by the lower fragmentation propensity of the brittle main excipient (lactose) when co-spray dried with the plastic co-excipients (starch and MCC) compared to the corresponding physical mixture. Bowles et al. [] characterized the tableting behavior for a range of co-processed excipients. Their results revealed that CombiLac® had lower Carr’s index, better ejectability, slightly faster compact disintegration (<60 s) but similar compressibility, compactability and tabletability profiles compared to MicroceLac® 100.
6.2. MCC-Based
6.2.1. MCC–Mannitol (Avicel® HFE)
Microcrystalline cellulose-Mannitol (Avicel® HFE) is a co-spray dried material composed of 90% microcrystalline cellulose and 10% mannitol []. Avicel® HFE-102 is reported to have a nominal particle size of 100 µm, angle of repose of 30.67°, bulk density around 0.41 g/cm3 and Carr’s index of 19.19% [,]. It showed similar compression behavior and slightly faster disintegration of compacts compared to Avicel® PH-102 [,]. Moreover, tablets compressed at a pressure of 78 MPa were strong with tensile strength between 5 and 6 MPa, friability 0.01% and disintegration time 4.03 min []. This mannitol/microcrystalline cellulose combination improves palatability and decreases the disintegration time due to the good water solubility, wetting properties, and negative heat of solution of mannitol []. Therefore, this co-processed material is suitable for direct compression of chewable tablets.
6.2.2. MCC–Guar Gum (Avicel® CE-15)
Microcrystalline cellulose-guar gum (Avicel® CE-15) is a co-spray dried material composed of 85% microcrystalline cellulose and 15% guar gum [,]. It has Carr’s index 19.46%, indicating intermediate flowability []. Avicel® CE-15 is reported to have a D90 of 221.06 µm, a specific surface area of 0.5 m2/g, and a moisture content of 4.66% []. It has also been reported that tablets compressed at 130 MPa had friability 0.58%, disintegration time 7.27 min, and tensile strength around 2 MPa. Therefore, it is suitable for direct compression operations, especially for chewable tablets due to guar gum, which provides a suitable sensory experience by reducing the grittiness of MCC.
6.2.3. MCC–Dicalcium Phosphate (Avicel® DG)
Avicel® DG is a co-spray dried material composed of 75% microcrystalline cellulose and 25% anhydrous dibasic calcium phosphate. It is proposed by the manufacturer for the tableting of difficult to compress materials and for dry granulation []. The combination of plastic and brittle material decreases bonding during roller compaction, facilitating breakage into granules. Subsequently, during tableting, both the high amount of small particles of the inorganic excipient and the plastically deforming microcrystalline cellulose particle surfaces provide sufficient surface area for bonding and compact formation []. Avicel® DG has been investigated for DC tableting, and its tablets showed rapid disintegration, high tensile strength, and low friability. However, it has suboptimal flowability with relatively high Carr’s index (24.98%) [].
6.2.4. Silicified Microcrystalline Cellulose
Silicified microcrystalline cellulose (MCC) grades Prosolv® SMCC and Avicel® SMCC are co-spray dried materials composed of 98% microcrystalline cellulose and 2% colloidal silicon dioxide (CSD) [,,]. Five grades of Prosolv® SMCC (50, 50 LD, 90, HD 90 and 90 LM) and three grades of Avicel® SMCC (50, 90, and HD 90) are available commercially that differ in particle size and bulk density. Silicified MCC has shown better flowability [] and reduced stickiness [] compared to non-silicified grades. In addition, it has been reported that compacts of Prosolv® SMCC 90 and Prosolv® SMCC 90 HD had disintegration time below 1 min at compression forces of 3, 3.5, and 4 KN []. The compaction behavior of Prosolv® SMCC 90 was studied and compared to MCC []. Both excipients showed similar densification behavior for compression pressures up to 400 MPa. In addition, it was found that the post-compaction relaxation of the corresponding tablets was also similar. However, the presence of lubricant (magnesium stearate) affected the relaxation of SMCC 90 tablets which was ascribed to a small negative effect of CSD on the interparticle bonding strength of unlubricated MCC. The mechanical strength of the tablets of the two excipients was similar at compaction pressures up to 400 MPa. Mixing with lubricant decreased the strength for both types of tablets, and the effect was more pronounced in the case of MCC []. Kachrimanis et al. [] confirmed that there is a slight increase in tablet strength but a marked increase in the disintegration time of Prosolv® compared to Avicel® tablets for solid fractions between 0.7 and 0.9, which is similar to the range of pharmaceutical tablets. They also suggested that SiO2 acts as a barrier or sink of moisture for RH up to 52%, but at RH 72% the interparticle spaces become saturated with moisture, thus not allowing water permeation into MCC which cannot act as disintegrant resulting in higher disintegration times.
In 2010, JRS PHARMA introduced Prosolv® EASYtab as an excipient that fulfills several desired features for direct compression purposes []. It can be simply mixed with granules or DC grades of active ingredients to form an RTC mixture [], but extra disintegrant has to be added for products containing high content of solid dispersions in order to shorten the disintegration time []. Aljaberi et al. [] compared the compaction and dissolution performance of Prosolv® EASYtab with corresponding physical mixtures of MCC or SMCC with complementary excipients (colloidal silicon dioxide, sodium starch glycolate, and sodium stearyl fumarate). Prosolv® EASYtab exhibited comparable compactability, dissolution and stability with the corresponding MCC or Prosolv® SMCC physical mixtures.
6.3. Starch-Based
StarCap1500®
StarCap1500® is a co-spray dried material composed of 90% corn starch and 10% pregelatinized starch []. Mužíková and Eimerová [] investigated the compaction energies, mechanical strength and disintegration time of StarCap1500® compacts. They found that they had higher tensile strength than Starch1500® of the same size compressed under the same conditions. However, the compact strength of StarCap 1500® was prominently reduced when mixed with 0.4% magnesium stearate, which should be ascribed to the low fragmentation tendency since starch is elastoplastic. Additionally, researchers found that StarCap 1500® tablets had significantly shorter disintegration time compared to Starch®1500 which was attributed to a more efficient capillary network. The total compaction work expended was significantly larger and the decompression work lower for StarCap 1500® than Starch®1500 attributed to the lower elastic relaxation of StarCap 1500® [].
6.4. Sugar-Based
6.4.1. Glucose-Dextrates (Emdex®)
Glucose monohydrate—Dextrates, NF (Emdex®) is manufactured by JRS PHARMA. According to the manufacturer [], this co-spray dried material comprises 95% glucose monohydrate and 5% oligosaccharides derived from starch (Dextrates, NF). It has an average particle size of 200 µm and offers several benefits as a water-soluble filler/binder in direct compression formulations. It has excellent packing and flow properties with Hausner’s ratio of 1.07 and angle of repose of 30°. Additionally, compression of Emdex® at forces between 3 kN and 15 kN produced tablets with tensile strength between 0.3 MPa and 2.5 MPa. These features, besides a pleasant sweet taste, make it suitable for direct compression of chewable, effervescent, and ingestible tablet formulations processed at compression forces greater than about 10 kN [].
6.4.2. Fructose–Starch (Advantose® FS95)
Fructose-starch co-spray dried (Advantose® FS95) is manufactured by SPI Pharma. Despite the poor compressibility of fructose, when it is co-spray dried with a small amount of starch (5%), the combination product becomes directly compressible []. Moreover, Advantose® FS95 has a lower hygroscopicity and a particle size distribution that ensures good flow properties with an angle of repose of 12°. Besides the excellent compressibility profile, it has reduced friability. Due to its sweetness, it is recommended for use in children’s chewable multi-vitamin tablets [].
6.4.3. Sucrose–Maltodextrin–Invert Sugar
Compressuc® MS is a co-spray dried product composed of sucrose, maltodextrin (2.3% ± 0.5%) and invert sugar (1.7% max) with a porous particle structure. It complies with the USP-NF under the monograph “Compressible sugar”. It has a mean diameter between 150 and 300 µm, bulk density between 0.53 and 0.61 g/cm3 and tapped density between 0.61 and 0.71 g/cm3. As it is the case with the spray-dried sucrose grade (Compressuc® PS), Compressuc® MS is particularly suitable for the production of chewable and effervescent tablets [].
6.5. Inorganic-Based
CS90 and MS90 are co-spray dried filler-binder marketed by SPI Pharma. CS90 is composed of 90% calcium carbonate and 10% starch with a typical median particle size of 150–175 µm and tapped density of 0.85 g/cm3. MS90 comprises 95% magnesium hydroxide and 5% starch with similar particle size distribution and density to CS 90. Both excipients are recommended for the manufacture of antacid chewable and mineral supplement tablets. Due to the similarity in their physical properties, they can be easily mixed and combined to prepare antacid tablets [,].

Table 2.
Illustrative studies attempting direct compression of excipients by spray drying alone or with other excipients.
Table 2.
Illustrative studies attempting direct compression of excipients by spray drying alone or with other excipients.
Excipient | Co-Excipient(s) | Co-Excipient Optimal Percentage (%) | Functional Properties Alterations Related to Improvement of Direct Compression | Reference |
---|---|---|---|---|
Spray-dried excipients | ||||
HPMCAS | N/A | 0 | Improved ability to form strong compacts upon loading due to lowered brittleness | [,] |
Chitinosans | N/A | 0 | Improved flowability and compaction properties of mixtures with tetracycline as a model drug | [] |
Cellulose nanofibers | N/A | 0 | Improved flowability compared to Avicel® PH101 | [] |
Co-spray dried excipients | ||||
α-lactose monohydrate | HPMC Crospovidone | 3.5–10.5 0–3.5 | Improved deformability and compactability attributed to the presence of HPMC and formation of amorphous lactose during co-spray drying; More rapid disintegration by adding crospovidone | [] |
Rice starch | MCC | 30 | Spherical agglomerates; Improved flowability and tablet strength in comparison with some commercial DC diluents | [] |
Microcrystalline cellulose | calcium carbonate | 40 | Improved flowability and compressibility; Reduced lubricant sensitivity | [] |
Mannitol | HPMC | 3.5–10.5 | Improved deformability and tabletability | [] |
Starch | HPMC | 3.5–10.5 | Improved deformability and tabletability | [] |
Calcium hydrogen phosphate dihydrate | HPMC | 3.5–10.5 | Improved deformability and tabletability | [] |
Sodium Cholate | HPMC | 10 | Improved compactability for formulations containing large amounts of absorption enhancers | [] |
Deoxycholic acid | HPMC | 10 | Improved compactability for formulations containing large amounts of absorption enhancers | [] |
Mannitol | PVP | 0–20 | Improved tabletability, compared to PM, attributed to formation of δ-mannitol at 20% PVP ratio | [] |
Sodium bicarbonate | PVP Silicone oil PEG 6000 Tween 80 | 4 0.5 3 0.25 | Good compression characteristics, candidate for manufacturing of effervescent tablets by direct compression. | [] |
6.6. Investigational Products
Wang et al. [] investigated the tableting properties of co-spray dried α-lactose monohydrate, HPMC, and crospovidone. Three particle size grades of lactose (90M, 200M, and 450M) were compared. They found that co-spray drying using grades 90M and 200M produced optimum formulations for tableting. Overall, the tensile strengths of the co-spray dried excipients were larger than those of the corresponding physical mixtures of both compositions. The improvement of compaction was attributed to the presence of HPMC and to the formation of about 30% amorphous lactose during co-spray drying.
Microcrystalline cellulose-rice starch co-spray dried products for direct compression purposes were reported by Limwong et al. []. The researchers prepared the co-spray dried mixtures with rice starch compositions of 90%, 80%, 70%, 60%, and 50%. The composition with 70% rice starch was found to be most suitable for direct compression. Co-spray dried powder of this composition had an angle of repose of 37.2° and Carr’s index 19.2%. Flowability was better than several other directly compressible diluents available in the market. Furthermore, the properties of 500 mg tablets (Ø 12.7 mm) of the co-spray dried mixture with 70% rice starch compressed at 8.8 kN load were evaluated. The produced tablets had an average strength of 188.7 N (SD = 8.6), friability 0.6%, and disintegration time 2.56 min (SD = 0.22). These results qualified this co-processed product as a directly compressible excipient [].
Microcrystalline cellulose-calcium carbonate co-spray dried mixtures were patented by Mehra et al. in 1987 []. Different ratios of the two components were suggested as possible combinations. A ratio of microcrystalline cellulose to calcium carbonate of 60 to 40 was proposed. The bulk density of this product was in the range of 0.35–0.45 g/cm3, and the pH of the aqueous slurry in the range 9.5–10. Moreover, the product’s flowability and compressibility profile was better than that of MCC, and exhibited low sensitivity to lubricants.
Li et al. investigated tablet properties of co-spray dried hydroxypropyl methylcellulose (HPMC) with each of mannitol, starch and calcium hydrogen phosphate dihydrate (DCPD) []. They employed a center-composite design for optimization employing HPMC (3.5–10.5%) and solid content in feed (19–44%) as independent variables. They found optimal DC co-processed excipient at HPMC compositions of 7.3%, 7.7% and 7.0%, and solid contents in the feed liquid of 44%, 40% and 32% for mannitol, starch and DCPD, respectively.
Another work by Fan et al. [] attempted to improve the compactability of the bile salts sodium cholate (SC) and deoxycholic acid (DOA) that are used in formulations as absorption enhancers. They co-spray dried SC or DOA with HPMC added at 0%, 2.5%, 5%, and 10% w/w levels. The obtained powders were compressed to tablets (Ø 6 mm) at forces between 50 and 450 kg, and the co-spray dried products were compared with the raw materials and physical mixtures at 10% (w/w) HPMC and 90% (w/w) SC or DOA composition. The produced tablets had tensile strengths between about 0.5 MPa and 6 MPa. Co-spray dried powders of SC and DOC with 10% HPMC demonstrated best compactability profiles. The improved tabletability of the spray-dried powders was attributed to the fine particle size and to the amorphous state of the bile salts after spray drying. In conclusion, co-spraying with HPMC can be a promising strategy to overcome the poor tableting of oral peptide formulations containing large amounts of absorption enhancers.
Vanhoorne et al. [] co-spray dried mannitol with PVP at percentages of 0%, 10%, and 20%. Co-spray drying of mannitol in formulations with 0% and 10% PVP produced β and α mannitol, respectively. However, spray drying mannitol in formulations with 20% PVP produced mainly δ mannitol. Compaction properties of the co-spray dried powders were compared to physical mixtures. Co-spray dried mannitol with 20% PVP gave the highest tensile strength at all applied pressures.
Saleh et al. [] spray dried sodium bicarbonate using PVP and silicone oil as auxiliary additives. These additives significantly improved the compressibility of sodium bicarbonate. The prepared co-spray dried combinations showed excellent compressibility and sodium bicarbonate was not transformed into sodium carbonate. Therefore, the superior compression characteristics of the co-spray dried sodium bicarbonate, make it a future candidate in the manufacturing of effervescent tablets by direct compression as a source of carbon dioxide
Although co-spray drying is normally approached as a strategy to improve the tableting properties, some studies have reported no improvement or contrary results. Most of them report a negative impact on the compactability of excipients when surfactants are involved in the co-spraying process.
For example, Roberts et al. [] prepared spherical spray-dried agglomerates of hypromellose acetate succinate (HPMCAS) alone or in the presence of 1% or 3% sodium lauryl sulfate (SLS). They reported a detrimental impact of co-spray drying with SLS on the tabletability of HPMCAS as compared to the non-processed material.
Bergren et al. [] investigated the compression behavior of co-spray dried α-lactose monohydrate with polyvinylpyrrolidone (PVP) and polysorbate 80. Τhe concentration of PVP in the ternary blend was 25% w/w and that of polysorbate 80 0.1% w/w. The estimated Heckel yield pressures ranged between 94 MPa and 127 MPa for all co-spray dried powders compared to 87 MPa for spray-dried lactose powder (amorphous lactose). The presence of polysorbate 80 in the co-spray dried powders decreased the tensile strength over the applied compression pressure range (1–6 MPa). The compactability of tablets of co-spray dried lactose with PVP was similar to that of spray-dried lactose alone. Similar observation on the effect of polysorbate 80, as a co-excipient, on the compactability of amorphous lactose particles prepared by spray drying was found by Fichtner et al. []. They reported a positive correlation between the dispersive surface energy of spray-dried powders and tensile strength of their compacts prepared at constant porosities.
Co-spray drying of lignin with sodium lauryl sulfate (SLS) for improved compaction behavior of lignin was investigated by Solomon et al. []. The researchers prepared co-spray dried powders of lignin that included SLS at 0%, 5%, 10%, and 15% levels. Although the Heckel yield pressure and elastic recovery decreased with increasing SLS percentage, a decrease of tensile strength with increasing SLS content in the compositions was noted, attributed to the adsorption of surfactant at the droplet surface, thus reducing interparticle bonding and resulting in poor compaction and capping.
7. Multifunctional Co-Spray Dried Excipients
7.1. Direct Compression and Sustained Release
7.1.1. Kollidon® SR
Kollidon® SR is a co-spray dried powder composed of 80% Polyvinyl acetate (MW~450,000), 19% PVP (K 30), 0.8% SLS and 0.6% w/w silica. It is composed of roundish particles with an average diameter between 80 and 100 µm and good flowability (angle of repose < 30°) []. The glass transition temperature is low (around 40–45 °C) and thus deforms mainly plastically [,]. Several studies have demonstrated its suitability as a matrix former for sustaining drug release by direct compression tableting [,,,,], and the release is independent of the compression force [,]. Kollidon® SR and its mixtures with theophylline monohydrate exhibited higher compactability than MCC and corresponding mixtures [].
7.1.2. Investigational Products
Lactose–sodium alginate co-processed excipient was produced by spray drying an aqueous solution of α-lactose monohydrate and sodium alginate (SA) at SA contents up to 30%. The spray-dried composite particles had excellent micrometric properties as a filler for direct tableting and good compactability. The matrix-tablets prepared from the composite particles showed slower drug release than the physical mixture of lactose and SA particles at the same lactose/SA ratio. The release was more retarded in acidic (pH 1.2) than in neutral solution (pH 6.8) due to the pH-dependent swelling of SA [,].
7.2. Direct Compression and Oral Disintegration
7.2.1. F-MELT®
F-MELT is a co-spray dried product based on the carbohydrates xylitol and mannitol, disintegrant (crospovidone and MCC) and inorganic component. It is available in two grades, named C and M. The former grade contains magnesium aluminometasilicate (Neusilin®) as the inorganic component, and the latter contains calcium hydrogen phosphate anhydrous (Fujicalin®). It has a good mouthfeel sensation and is designed for orally disintegrating tablets (ODTs) and soft chewable tablets. It provides high drug stability due to non-hygroscopicity and neutral pH, high flowability due to the dense isodiametric particles, excellent tablet hardness, low friability and high drug loading. It does not cause capping or sticking during compression [,].
7.2.2. PEARLITOL® Flash
PEARLITOL® Flash is a co-spray dried mixture of mannitol (80–85%) and maize starch (15–20%). It is composed of isodiametric particles with a 200 µm mean diameter and about 1.8% moisture content. PEARLITOL® Flash disintegrates rapidly, providing a smooth texture making it suitable for ODT Pharmaceutical and/or Nutraceuticals formulations [].
7.2.3. Investigational Work
Tanimura et al. [] investigated co-spray dried composite particles of erythritol and porous silica (Sylysia® 350) to prepare ODT tablets by direct compaction. They found that co-processing with porous silica enhanced the compression of erythritol. Mixing composite particles (10%) with crospovidone (10%), untreated erythritol, model drug (5%) and magnesium stearate (1%) enabled the preparation of ODT tablets with sufficient tensile strength and disintegration time by direct compression.
Mishra et al. [] investigated a co-spray dried mixture of mannitol, aspartame and superdisintegrants (Ac-Di-Sol®, Kollidon® CL, sodium starch glycolate) as a base for the formulation of orally disintegrating tablets. Formulas based on spray-dried excipient base had acceptable hardness and friability, with lower disintegration time than equivalents based on physical mixture. Kollidon® CL resulted in the lowest disintegration time.
8. Conclusions
Spray drying is a fundamental technique for the realization of tableting by direct compression. It can inflict changes in the solid-state, micromeritic, packing, deformation and/or interparticle bonding of pharmaceutical materials. In most cases, such alterations result in an overall enhancement of compression behavior of active and inactive ingredients. Furthermore, co-spray drying of drug with excipient(s) or of two or more excipients allows tailoring of properties and can result in multifunctional products that differ in characteristics from simple physical mixtures. Such physical co-processing does not normally change the chemical composition and, therefore, is not expected to change chemical reactivity and compatibility. Besides, co-spray drying of a drug with different excipients allows for the reduction of manufacturing steps through production of a ready-to-compress (RTC) mixture or a near-final product.
Author Contributions
Conceptualization, N.A.-Z.; writing—original draft preparation, N.A.-Z., S.G. and A.A.; writing—review and editing, N.A.-Z. and I.N. All authors have read and agreed to the published version of the manuscript.
Funding
This research received no external funding.
Institutional Review Board Statement
Not applicable.
Informed Consent Statement
Not applicable.
Data Availability Statement
Not applicable.
Conflicts of Interest
The authors declare no conflict of interest.
References
- Rojas, J.; Buckner, I.; Kumar, V. Co-proccessed excipients with enhanced direct compression functionality for improved tableting performance. Drug Dev. Ind. Pharm. 2012, 38, 1159–1170. [Google Scholar] [CrossRef]
- Baldinger, A.; Clerdent, L.; Rantanen, J.; Yang, M.; Grohganz, H. Quality by design approach in the optimization of the spray-drying process. Pharm. Dev. Technol. 2012, 17, 389–397. [Google Scholar] [CrossRef]
- Kumar, S.; Gokhale, R.; Burgess, D.J. Quality by Design approach to spray drying processing of crystalline nanosuspensions. Int. J. Pharm. 2014, 464, 234–242. [Google Scholar] [CrossRef]
- Fonteyne, M.; Vercruysse, J.; De Leersnyder, F.; Van Snick, B.; Vervaet, C.; Remon, J.P.; De Beer, T. Process Analytical Technology for continuous manufacturing of solid-dosage forms. TrAC Trends Anal. Chem. 2015, 67, 159–166. [Google Scholar] [CrossRef]
- Chan, L.W.; Tan, L.H.; Heng, P.W.S. Process analytical technology: Application to particle sizing in spray drying. AAPS PharmSciTech 2008, 9, 259–266. [Google Scholar] [CrossRef] [PubMed]
- Broadhead, J.; Edmond Rouan, S.K.; Rhodes, C.T. The spray drying of pharmaceuticals. Drug Dev. Ind. Pharm. 1992, 18, 1169–1206. [Google Scholar] [CrossRef]
- Garg, N.; Dureja, H.; Kaushik, D. Co-Processed Excipients: A Patent Review. Recent Pat. Drug Deliv. Formul. 2013, 7, 73–83. [Google Scholar] [CrossRef]
- Takeuchi, H.; Yasuji, T.; Hino, T.; Yamamoto, H.; Kawashima, Y. Spray-dried composite particles of lactose and sodium alginate for direct tabletting and controlled releasing. Int. J. Pharm. 1998, 174, 91–100. [Google Scholar] [CrossRef]
- Sakhnini, N.; Al-Zoubi, N.; Al-Obaidi, G.H.; Ardakani, A. Sustained release matrix tablets prepared from cospray dried mixtures with starch hydrophobic esters. Pharmazie 2015, 70, 177–182. [Google Scholar] [CrossRef]
- Alhnan, M.A.; Kidia, E.; Basit, A.W. Spray-drying enteric polymers from aqueous solutions: A novel, economic, and environmentally friendly approach to produce pH-responsive microparticles. Eur. J. Pharm. Biopharm. 2011, 79, 432–439. [Google Scholar] [CrossRef]
- Partheniadis, I.; Zarafidou, E.; Litinas, K.E.; Nikolakakis, I. Enteric release essential oil prepared by co-spray drying methacrylate/polysaccharides—influence of starch type. Pharmaceutics 2020, 12, 571. [Google Scholar] [CrossRef] [PubMed]
- Bora, D.; Borude, P.; Bhise, K. Taste masking by spray-drying technique. AAPS PharmSciTech 2008, 9, 1159–1164. [Google Scholar] [CrossRef] [PubMed]
- Verma, U.; Mujumdar, A.; Naik, J. Preparation of Efavirenz resinate by spray drying using response surface methodology and its physicochemical characterization for taste masking. Dry. Technol. 2020, 38, 793–805. [Google Scholar] [CrossRef]
- Jivraj, M.; Martini, L.G.; Thomson, C.M. An overview of the different excipients useful for the direct compression of tablets. Pharm. Sci. Technol. Today 2000, 3, 58–63. [Google Scholar] [CrossRef]
- Gohel, M.C.; Jogani, P.D. A review of co-processed directly compressible excipients. J. Pharm. Pharm. Sci. 2005, 8, 79–93. [Google Scholar]
- Bolhuis, G.K.; Armstrong, N.A. Excipients for direct compaction—An update. Pharm. Dev. Technol. 2006, 11, 111–124. [Google Scholar] [CrossRef]
- Saha, S.; Shahiwala, A.F. Multifunctional coprocessed excipients for improved tabletting performance. Expert Opin. Drug Deliv. 2009, 6, 197–208. [Google Scholar] [CrossRef] [PubMed]
- Mirani, A.G.; Patankar, S.P.; Borole, V.S.; Pawar, A.S.; Kadam, V.J. Direct Compression High. Functionality Excipient Using Coprocessing Technique: A Brief Review. Curr. Drug Deliv. 2011, 8, 426–435. [Google Scholar] [CrossRef]
- Li, Z.; Lin, X.; Shen, L.; Hong, Y.L.; Feng, Y. Composite particles based on particle engineering for direct compaction. Int. J. Pharm. 2017, 519, 272–286. [Google Scholar] [CrossRef]
- Chattoraj, S.; Sun, C.C. Crystal and Particle Engineering Strategies for Improving Powder Compression and Flow Properties to Enable Continuous Tablet Manufacturing by Direct Compression. J. Pharm. Sci. 2018, 107, 968–974. [Google Scholar] [CrossRef]
- Li, Z.; Zhao, L.J.; Lin, X.; Shen, L.; Feng, Y. Direct compaction: An update of materials, trouble-shooting and application. Int. J. Pharm. 2017, 529, 543–556. [Google Scholar] [CrossRef] [PubMed]
- Vehring, R. Pharmaceutical particle engineering via spray drying. Pharm. Res. 2008, 25, 999–1022. [Google Scholar] [CrossRef] [PubMed]
- Cal, K.; Sollohub, K. Spray drying technique. I: Hardware and process parameters. J. Pharm. Sci. 2010, 99, 575–586. [Google Scholar] [CrossRef] [PubMed]
- Sollohub, K.; Cal, K. Spray drying technique: II. Current applications in pharmaceutical technology. J. Pharm. Sci. 2010, 99, 587–597. [Google Scholar] [CrossRef]
- Arpagaus, C.; Collenberg, A.; Rütti, D.; Assadpour, E.; Jafari, S.M. Nano spray drying for encapsulation of pharmaceuticals. Int. J. Pharm. 2018, 546, 194–214. [Google Scholar] [CrossRef]
- Ziaee, A.; Albadarin, A.B.; Padrela, L.; Femmer, T.; O’Reilly, E.; Walker, G. Spray drying of pharmaceuticals and biopharmaceuticals: Critical parameters and experimental process optimization approaches. Eur. J. Pharm. Sci. 2019, 127, 300–318. [Google Scholar] [CrossRef]
- Salama, A.H. Spray drying as an advantageous strategy for enhancing pharmaceuticals bioavailability. Drug Deliv. Transl. Res. 2020, 10, 1–12. [Google Scholar] [CrossRef]
- Masters, K. Spray Drying Handbook; George Godwin Ltd.: London, UK, 1985. [Google Scholar]
- Fu, N.; Xiao, J.; Woo, M.W.; Chen, X.D. Frontiers in Spray Drying; CRC Press: Boca Raton, FL, USA, 2020. [Google Scholar]
- Celik, M.; Wendell, S.C. Spray Drying and Pharmaceutical Applications. In Handbook of Pharmaceutical Granulation Technology, 3rd ed.; Informa Healthcare: New York, NY, USA, 2010. [Google Scholar]
- BUCHI Labortechnik AG. Spray Drying & Encapsulation Solutions-Particle Formation for Lab Scale; BUCHI Labortechnik AG: Flawil, Switzerland, 2015; pp. 1–24. [Google Scholar]
- Vicente, J.; Pinto, J.; Menezes, J.; Gaspar, F. Fundamental analysis of particle formation in spray drying. Powder Technol. 2013, 247, 1–7. [Google Scholar] [CrossRef]
- Boel, E.; Koekoekx, R.; Dedroog, S.; Babkin, I.; Vetrano, M.R.; Clasen, C.; Van den Mooter, G. Unraveling particle formation: From single droplet drying to spray drying and electrospraying. Pharmaceutics 2020, 12, 625. [Google Scholar] [CrossRef]
- Di Martino, P.; Scoppa, M.; Joiris, E.; Palmieri, G.F.; Andres, C.; Pourcelot, Y.; Martelli, S. The spray drying of acetazolamide as method to modify crystal properties and to improve compression behaviour. Int. J. Pharm. 2001, 213, 209–221. [Google Scholar] [CrossRef]
- Paluch, K.J.; Tajber, L.; Adamczyk, B.; Corrigan, O.I.; Healy, A.M. A novel approach to crystallisation of nanodispersible microparticles by spray drying for improved tabletability. Int. J. Pharm. 2012, 436, 873–876. [Google Scholar] [CrossRef] [PubMed]
- Paluch, K.J.; Tajber, L.; Corrigan, O.I.; Healy, A.M. Impact of alternative solid state forms and specific surface area of high-dose, hydrophilic active pharmaceutical ingredients on tabletability. Mol. Pharm. 2013, 10, 3628–3639. [Google Scholar] [CrossRef]
- Gonnissen, Y.; Remon, J.P.; Vervaet, C. Development of directly compressible powders via co-spray drying. Eur. J. Pharm. Biopharm. 2007, 67, 220–226. [Google Scholar] [CrossRef] [PubMed]
- Gonnissen, Y.; Gonçalves, S.I.V.; Remon, J.P.; Vervaet, C. Mixture design applied to optimize a directly compressible powder produced via cospray drying. Drug Dev. Ind. Pharm. 2008, 34, 248–257. [Google Scholar] [CrossRef] [PubMed]
- Gonnissen, Y.; Gonçalves, S.I.V.; De Geest, B.G.; Remon, J.P.; Vervaet, C. Process design applied to optimise a directly compressible powder produced via a continuous manufacturing process. Eur. J. Pharm. Biopharm. 2008, 68, 760–770. [Google Scholar] [CrossRef] [PubMed]
- Gonnissen, Y.; Verhoeven, E.; Peeters, E.; Remon, J.P.; Vervaet, C. Coprocessing via spray drying as a formulation platform to improve the compactability of various drugs. Eur. J. Pharm. Biopharm. 2008, 69, 320–334. [Google Scholar] [CrossRef] [PubMed]
- McDonagh, A.F.; Duff, B.; Brennan, L.; Tajber, L. The impact of the degree of intimate mixing on the compaction properties of materials produced by crystallo-co-spray drying. Eur. J. Pharm. Sci. 2020, 154. [Google Scholar] [CrossRef]
- Joshi, A.B.; Patel, S.; Kaushal, A.M.; Bansal, A.K. Compaction studies of alternate solid forms of celecoxib. Adv. Powder Technol. 2010, 21, 452–460. [Google Scholar] [CrossRef]
- Al-Zoubi, N.; Odeh, F.; Partheniadis, I.; Gharaibeh, S.; Nikolakakis, I. Spray drying of naproxen and naproxen sodium for improved tableting and dissolution–physicochemical characterization and compression performance. Pharm. Dev. Technol. 2020, 26, 193–208. [Google Scholar] [CrossRef]
- Chinta, D.D.; Graves, R.A.; Pamujula, S.; Praetorius, N.; Bostanian, L.A.; Mandal, T.K. Spray-dried chitosan as a direct compression tableting excipient. Drug Dev. Ind. Pharm. 2009, 35, 43–48. [Google Scholar] [CrossRef]
- Rathod, P.; Mori, D.; Parmar, R.; Soniwala, M.; Chavda, J. Co-processing of cefuroxime axetil by spray drying technique for improving compressibility and flow property. Drug Dev. Ind. Pharm. 2019, 45, 767–774. [Google Scholar] [CrossRef] [PubMed]
- Vanhoorne, V.; Van Bockstal, P.J.; Van Snick, B.; Peeters, E.; Monteyne, T.; Gomes, P.; De Beer, T.; Remon, J.P.; Vervaet, C. Continuous manufacturing of delta mannitol by cospray drying with PVP. Int. J. Pharm. 2016, 501, 139–147. [Google Scholar] [CrossRef] [PubMed]
- Barot, B.; Parejiya, P.; Patel, T.; Parikh, R.; Gohel, M. Development of directly compressible metformin hydrochloride by the spray-drying technique. Acta Pharm. 2010, 60, 165–175. [Google Scholar] [CrossRef] [PubMed]
- Al-Zoubi, N.; Odeh, F.; Nikolakakis, I. Co-spray drying of metformin hydrochloride with polymers to improve compaction behavior. Powder Technol. 2017, 307, 163–174. [Google Scholar] [CrossRef]
- Honick, M.; Das, S.; Hoag, S.W.; Muller, F.X.; Alayoubi, A.; Feng, X.; Zidan, A.; Ashraf, M.; Polli, J.E. The effects of spray drying, HPMCAS grade, and compression speed on the compaction properties of itraconazole-HPMCAS spray dried dispersions. Eur. J. Pharm. Sci. 2020, 155. [Google Scholar] [CrossRef]
- Lerk, C.F. Consolidation and compaction of lactose. Drug Dev. Ind. Pharm. 1993, 19, 2359–2398. [Google Scholar] [CrossRef]
- Rassu, G.; Eissens, A.C.; Bolhuis, G.K. Tableting properties of an improved spray-dried lactose. J. Drug Deliv. Sci. Technol. 2006, 16, 455–459. [Google Scholar] [CrossRef]
- Sebhatu, T.; Alderborn, G. Relationships between the effective interparticulate contact area and the tensile strength of tablets of amorphous and crystalline lactose of varying particle size. Eur. J. Pharm. Sci. 1999, 8, 235–242. [Google Scholar] [CrossRef]
- Ziffels, S.; Steckel, H. Influence of amorphous content on compaction behaviour of anhydrous α-lactose. Int. J. Pharm. 2010, 387, 71–78. [Google Scholar] [CrossRef]
- Bolhuis, G.K.; Reichman, G.; Lerk, C.F.; Van Kamp, H.V.; Zuurman, K. Evaluation of anhydrous αlactose, a new excipient in direct compression. Drug Dev. Ind. Pharm. 1985, 11, 1657–1681. [Google Scholar] [CrossRef]
- Vromans, H.; Bolhuis, G.K.; Lerk, C.F.; van de Biggelaar, H.; Bosch, H. Studies on tableting properties of lactose. VII. The effect of variations in primary particle size and percentage of amorphous lactose in spray dried lactose products. Int. J. Pharm. 1987, 35, 29–37. [Google Scholar] [CrossRef]
- FlowLac® 90. Product Detail—Meggle Pharma—Excipients & Technology. Available online: https://www.meggle-pharma.com/en/lactose/9-flowlac-90.html (accessed on 20 November 2020).
- Atassi, F.; Almaya, A.; Aburub, A. Effect of storage conditions on compaction behavior of two grades of spray-dried lactose. Pharm. Dev. Technol. 2008, 13, 277–282. [Google Scholar] [CrossRef] [PubMed]
- Ilić, I.; Kása, P.; Dreu, R.; Pintye-Hódi, K.; Srčič, S. The compressibility and compactibility of different types of lactose. Drug Dev. Ind. Pharm. 2009, 35, 1271–1280. [Google Scholar] [CrossRef] [PubMed]
- Kambli, N.D.; Mageshwaran, V.; Patil, P.G.; Saxena, S.; Deshmukh, R.R. Synthesis and characterization of microcrystalline cellulose powder from corn husk fibres using bio-chemical route. Cellulose 2017, 24, 5355–5369. [Google Scholar] [CrossRef]
- Trache, D.; Hussin, M.H.; Hui Chuin, C.T.; Sabar, S.; Fazita, M.R.R.N.; Taiwo, O.F.A.; Hassan, T.M.; Haafiz, M.K.K.M. Microcrystalline cellulose: Isolation, characterization and bio-composites application—A review. Int. J. Biol. Macromol. 2016, 93, 789–804. [Google Scholar] [CrossRef] [PubMed]
- Thoorens, G.; Krier, F.; Leclercq, B.; Carlin, B.; Evrard, B. Microcrystalline cellulose, a direct compression binder in a quality by design environment—A review. Int. J. Pharm. 2014, 473, 64–72. [Google Scholar] [CrossRef]
- Chaerunisaa, A.Y.; Sriwidodo, S.; Abdassah, M. Microcrystalline Cellulose as Pharmaceutical Excipient. In Pharmaceutical Formulation Design—Recent Practices; IntechOpen: London, UK, 2019. [Google Scholar]
- Bolhuis, G.K.; Eissens, A.C.; Zoestbergen, E. DC Calcium lactate, a new filler-binder for direct compaction of tablets. Int. J. Pharm. 2001, 221, 77–86. [Google Scholar] [CrossRef]
- Hentzschel, C.M.; Sakmann, A.; Leopold, C.S. Comparison of traditional and novel tableting excipients: Physical and compaction properties. Pharm. Dev. Technol. 2012, 17, 649–653. [Google Scholar] [CrossRef]
- Schlack, H.; Bauer-Brandl, A.; Schubert, R.; Becker, D. Properties of fujicalin®, a new modified anhydrous dibasic calcium phosphate for direct compression: Comparison with dicalcium phosphate dihydrate. Drug Dev. Ind. Pharm. 2001, 27, 789–801. [Google Scholar] [CrossRef]
- Otsuka, M.; Yamane, I.; Matsuda, Y. Effects of lubricant mixing on compression properties of various kinds of direct compression excipients and physical properties of the tablets. Adv. Powder Technol. 2004, 15, 477–493. [Google Scholar] [CrossRef]
- Zakowiecki, D.; Lachmann, M.; Hess, T. Beyond just a filler—Application of calcium phosphates in direct compression formulations—BPD. Express Pharma 2017, 13, 90–92. [Google Scholar]
- Ohrem, H.L.; Schornick, E.; Kalivoda, A.; Ognibene, R. Why is mannitol becoming more and more popular as a pharmaceutical excipient in solid dosage forms? Pharm. Dev. Technol. 2014, 19, 257–262. [Google Scholar] [CrossRef] [PubMed]
- Sheskey, P.; Cook, W.; Cable, C. (Eds.) Handbook of Pharmaceutical Excipients, 8th ed.; Pharmceutical Press: Washington, DC, USA, 2017. [Google Scholar]
- Kosugi, A.; Leong, K.H.; Tsuji, H.; Hayashi, Y.; Kumada, S.; Okada, K.; Onuki, Y. Characterization of Powder- and Tablet Properties of Different Direct Compaction Grades of Mannitol Using a Kohonen Self-organizing Map and a Lasso Regression Model. J. Pharm. Sci. 2020, 109, 2585–2593. [Google Scholar] [CrossRef] [PubMed]
- Hulse, W.L.; Forbes, R.T.; Bonner, M.C.; Getrost, M. The characterization and comparison of spray-dried mannitol samples characterization of spray-dried mannitol. Drug Dev. Ind. Pharm. 2009, 35, 712–718. [Google Scholar] [CrossRef] [PubMed]
- Kosugi, A.; Leong, K.H.; Urata, E.; Hayashi, Y.; Kumada, S.; Okada, K.; Onuki, Y. Effect of different direct compaction grades of mannitol on the storage stability of tablet properties investigated using a kohonen self-organizing map and elastic net regression model. Pharmaceutics 2020, 12, 886. [Google Scholar] [CrossRef]
- Filler and Filler-Binder Solutions. Available online: https://www.roquette.com/-/media/roquette-sharepoint-libraries/marcomonline---pharma/roquette-pharma-oral-dosage-brochure-filler-and-filler-binder-solutions.pdf (accessed on 28 December 2020).
- Nikolakakis, I.; Newton, J.M.; Malamataris, S. Solid state “adsorption” of fine antibiotic powders onto sorbitol: Effects of particle size, state of sorbed water and surface free energy characteristics. Eur. J. Pharm. Sci. 2002, 17, 229–238. [Google Scholar] [CrossRef]
- Mužíková, J.; Balhárková, J. A study of the properties of tablets made of directly compressible maltose. Ces. Slov. Farm. 2008, 57, 21–27. [Google Scholar]
- Compressuc. Available online: https://www.signetexcipients.com/product.aspx?prdid=1035 (accessed on 11 December 2020).
- Mitrevej, A.; Sinchaipanid, N.; Faroongsarng, D. Spray-dried rice starch: Comparative evaluation of direct compression fillers. Drug Dev. Ind. Pharm. 1996, 22, 587–594. [Google Scholar] [CrossRef]
- Hsu, S.H.; Tsai, T.R.; Chuo, W.H.; Cham, T.M. Evaluation of Era-Tab as a direct compression excipient. Drug Dev. Ind. Pharm. 1997, 23, 711–716. [Google Scholar] [CrossRef]
- Bos, C.E.; Bolhuis, G.K.; Lerk, C.F.; Duineveld, C.A.A. Evaluation of modified rice starch, a new excipient for direct compression. Drug Dev. Ind. Pharm. 1992, 18, 93–106. [Google Scholar] [CrossRef]
- Iyer, R.; Hegde, S.; Zhang, Y.E.; Dinunzio, J.; Singhal, D.; Malick, A.; Amidon, G. The impact of hot melt extrusion and spray drying on mechanical properties and tableting indices of materials used in pharmaceutical development. J. Pharm. Sci. 2013, 102, 3604–3613. [Google Scholar] [CrossRef] [PubMed][Green Version]
- Rege, P.R.; Garmise, R.J.; Block, L.H. Spray-dried chitinosans: Part I: Preparation and characterization. Int. J. Pharm. 2003, 252, 41–51. [Google Scholar] [CrossRef]
- Rege, P.R.; Garmise, R.J.; Block, L.H. Spray-dried chitinosans: Part II: In vitro drug release from tablets made from spray-dried chitinosans. Int. J. Pharm. 2003, 252, 53–59. [Google Scholar] [CrossRef]
- Kolakovic, R.; Peltonen, L.; Laaksonen, T.; Putkisto, K.; Laukkanen, A.; Hirvonen, J. Spray-dried cellulose nanofibers as novel tablet excipient. AAPS PharmSciTech 2011, 12, 1366–1373. [Google Scholar] [CrossRef] [PubMed]
- Cellactose® 80. Product Detail—Meggle Pharma—Excipients & Technology. Available online: https://www.meggle-pharma.com/en/lactose/12-cellactose-80.html (accessed on 20 November 2020).
- Casalderrey, M.; Souto, C.; Concheiro, A.; Gómez-Amoza, J.; Martínez-Pacheco, R. A comparison of cellactose with two ad hoc processed lactose-cellulose blends as direct compression excipients. Chem. Pharm. Bull. 2000, 48, 458–463. [Google Scholar] [CrossRef] [PubMed][Green Version]
- Arida, A.I.; Al-Tabakha, M.M. Cellactose® a co-processed excipient: A comparison study. Pharm. Dev. Technol. 2008, 13, 165–175. [Google Scholar] [CrossRef]
- MicroceLac® 100. Product Detail—Meggle Pharma—Excipients & Technology. Available online: https://www.meggle-pharma.com/en/lactose/13-microcelac-100.html (accessed on 20 November 2020).
- Haware, R.V.; Kancharla, J.P.; Udupa, A.K.; Staton, S.; Gupta, M.R.; Al-Achi, A.; Stagner, W.C. Physico-Mechanical Properties of Coprocessed Excipient MicroceLac® 100 by DM3 Approach. Pharm. Res. 2015, 32, 3618–3635. [Google Scholar] [CrossRef]
- Akin-Ajani, O.D.; Odeku, O.A.; Olumakinde-Oni, O. Evaluation of the mechanical and release properties of lactose and microcrystalline cellulose and their binary mixtures as directly compressible excipients in paracetamol tablets. J. Excipients Food Chem. 2020, 11, 42–52. [Google Scholar]
- Klevan, I.; Nordström, J.; Tho, I.; Alderborn, G. A statistical approach to evaluate the potential use of compression parameters for classification of pharmaceutical powder materials. Eur. J. Pharm. Biopharm. 2010, 75, 425–435. [Google Scholar] [CrossRef]
- StarLac®. Product Detail—Meggle Pharma—Excipients & Technology. Available online: https://www.meggle-pharma.com/en/lactose/14-starlac.html (accessed on 20 November 2020).
- Özalp, Y.; Onayo, M.M.; Jiwa, N. Evaluation of lactose-based direct tableting agents’ compressibility behavior using a compaction simulator. Turkish J. Pharm. Sci. 2020, 17, 367–371. [Google Scholar] [CrossRef]
- Hauschild, K.; Picker-Freyer, K.M. Evaluation of a new coprocessed compound based on lactose and maize starch for tablet formulation. AAPS J. 2004, 6, 27–38. [Google Scholar] [CrossRef] [PubMed]
- CombiLac®. Product Detail—Meggle Pharma—Excipients & Technology. Available online: https://www.meggle-pharma.com/en/lactose/25-combilac.html (accessed on 20 November 2020).
- Mužíková, J.; Srbová, A.; Svačinová, P. A study of a novel coprocessed dry binder composed of α-lactose monohydrate, microcrystalline cellulose and corn starch. Pharm. Dev. Technol. 2017, 22, 964–971. [Google Scholar] [CrossRef] [PubMed]
- Bowles, B.J.; Dziemidowicz, K.; Lopez, F.L.; Orlu, M.; Tuleu, C.; Edwards, A.J.; Ernest, T.B. Co-Processed Excipients for Dispersible Tablets–Part 1: Manufacturability. AAPS PharmSciTech 2018, 19, 2598–2609. [Google Scholar] [CrossRef] [PubMed]
- Products—Meggle Pharma—Excipients & Technology. Available online: https://www.meggle-pharma.com/en/productConfigurator.html (accessed on 25 January 2021).
- Co-Processed Avicel®. Available online: https://www.pharma.dupont.com/pharmaceutical-brands/avicelr-for-suspensions.html (accessed on 20 November 2020).
- Vodáčková, P.; Vraníková, B.; Svačinová, P.; Franc, A.; Elbl, J.; Muselík, J.; Kubalák, R.; Solný, T. Evaluation and Comparison of Three Types of Spray Dried Coprocessed Excipient Avicel® for Direct Compression. Biomed. Res. Int. 2018, 2018. [Google Scholar] [CrossRef] [PubMed]
- Jacob, S.; Shirwaikar, A.; Joseph, A.; Srinivasan, K. Novel co-processed excipients of mannitol and microcrystalline cellulose for preparing fast dissolving tablets of glipizide. Indian J. Pharm. Sci. 2007, 69, 633–639. [Google Scholar] [CrossRef]
- PROSOLV®. SMCC | Silicified Microcrystalline Cellulose—JRS Pharma. Available online: https://www.jrspharma.com/pharma_en/products-services/excipients/hfe/prosolv-smcc.php (accessed on 20 November 2020).
- Luukkonen, P.; Schæfer, T.; Hellén, L.; Juppo, A.M.; Yliruusi, J. Rheological characterization of microcrystalline cellulose and silicified microcrystalline cellulose wet masses using a mixer torque rheometer. Int. J. Pharm. 1999, 188, 181–192. [Google Scholar] [CrossRef]
- Aljaberi, A.; Chatterji, A.; Shah, N.H.; Sandhu, H.K. Functional performance of silicified microcrystalline cellulose versus microcrystalline cellulose: A case study SMCC versus MCC. Drug Dev. Ind. Pharm. 2009, 35, 1066–1071. [Google Scholar] [CrossRef]
- Mužíková, J.; Nováková, P. A study of the properties of compacts from silicified microcrystalline celluloses. Drug Dev. Ind. Pharm. 2007, 33, 775–781. [Google Scholar] [CrossRef]
- Van Veen, B.; Bolhuis, G.K.; Wu, Y.S.; Zuurman, K.; Frijlink, H.W. Compaction mechanism and tablet strength of unlubricated and lubricated (silicified) microcrystalline cellulose. Eur. J. Pharm. Biopharm. 2005, 59, 133–138. [Google Scholar] [CrossRef]
- Kachrimanis, K.; Nikolakakis, I.; Malamataris, S. Tensile strength and disintegration of tableted silicified microcrystalline cellulose: Influences of interparticle bonding. J. Pharm. Sci. 2003, 92, 1489–1501. [Google Scholar] [CrossRef]
- PROSOLV®. EASYtab SP | Excipient Composite—RS Pharma. Available online: https://www.jrspharma.com/pharma_en/products-services/excipients/hfe/prosolv-easytab-sp.php (accessed on 24 November 2020).
- Al-Zoubi, N.; Al-Rusasi, A.; Sallam, A.S. Ethanol effect on acid resistance of selected enteric polymers. Pharm. Dev. Technol. 2019, 24, 24–34. [Google Scholar] [CrossRef] [PubMed]
- Al-Zoubi, N.; Odah, F.; Obeidat, W.; Al-Jaberi, A.; Partheniadis, I.; Nikolakakis, I. Evaluation of Spironolactone Solid Dispersions Prepared by Co-Spray Drying with Soluplus ® and Polyvinylpyrrolidone and Influence of Tableting on Drug Release. J. Pharm. Sci. 2018, 107, 2385–2398. [Google Scholar] [CrossRef] [PubMed]
- Aljaberi, A.; Ardakani, A.; Khdair, A.; Abdel-Rahim, S.A.; Meqdadi, E.; Ayyash, M.; Alobaidi, G.M.; Al-Zoubi, N. Tableting functionality evaluation of Prosolv Easytab in comparison to physical mixtures of its individual components. J. Drug Deliv. Sci. Technol. 2013, 23, 499–504. [Google Scholar] [CrossRef]
- Mužíková, J.; Eimerová, I. A study of the compaction process and the properties of tablets made of a new co-processed starch excipient. Drug Dev. Ind. Pharm. 2011, 37, 576–582. [Google Scholar] [CrossRef]
- EMDEX®. Brochure- JRS Pharma. Available online: https://www.jrspharma.com/pharma_en/technical-info/brochures/brochures/emdex.php (accessed on 20 November 2020).
- Advantose® FS95. Available online: https://www.spipharma.com/media/3295/advantose-fs95-sell-sheet-d5-final.pdf (accessed on 29 December 2020).
- CS90—SPI Pharma. Available online: https://www.spipharma.com/en/products/mineral-supplement-ingredients/cs90-dc-calcium-carbonate-with-starch/ (accessed on 29 December 2020).
- MS90—SPI Pharma. Available online: https://www.spipharma.com/en/products/mineral-supplement-ingredients/ms90-dc-magnesium-hydroxide-with-starch/ (accessed on 29 December 2020).
- Wang, S.; Li, J.; Lin, X.; Feng, Y.; Kou, X.; Babu, S.; Panicucci, R. Novel coprocessed excipients composed of lactose, HPMC, and PVPP for tableting and its application. Int. J. Pharm. 2015, 486, 370–379. [Google Scholar] [CrossRef]
- Limwong, V.; Sutanthavidul, N.; Kulvanich, P. Spherical composite particles of rice starch and microcrystalline cellulose: A new coprocessed excipient for direct compression. AAPS PharmSciTech 2004, 5, 30. [Google Scholar] [CrossRef]
- Mehra, D.K.; West, K.P.; Wiggins, J.D. Coprocessed Microcrystalline Cellulose and Calcium Carbonate Composition and Its Preparation. U.S. Patent No. 4,744,987, 17 May 1988. [Google Scholar]
- Li, J.Z.; Zhao, L.J.; Lin, X.; Shen, L.; Feng, Y. Co-spray Drying with HPMC as a Platform to Improve Direct Compaction Properties of Various Tablet Fillers. AAPS PharmSciTech 2017, 18. [Google Scholar] [CrossRef]
- Fan, W.; Wang, A.; Wu, Y.; Water, J.J.; Buckley, S.T.; Hovgaard, L.; Yang, M.; Gan, Y. Overcoming Poor Tabletability of Bulky Absorption Enhancers by Spray Drying Technology. J. Pharm. Sci. 2019, 108, 2128–2135. [Google Scholar] [CrossRef]
- Saleh, S.I.; Boymond, C.; Stamm, A. Preparation of direct compressible effervescent components: Spray-dried sodium bicarbonate. Int. J. Pharm. 1988, 45, 19–26. [Google Scholar] [CrossRef]
- Roberts, M.; Ehtezazi, T.; Compernolle, A.; Amin, K. The effect of spray drying on the compaction properties of hypromellose acetate succinate. Drug Dev. Ind. Pharm. 2011, 37, 268–273. [Google Scholar] [CrossRef]
- Berggren, J.; Frenning, G.; Alderborn, G. Compression behaviour and tablet-forming ability of spray-dried amorphous composite particles. Eur. J. Pharm. Sci. 2004, 22, 191–200. [Google Scholar] [CrossRef] [PubMed]
- Fichtner, F.; Mahlin, D.; Welch, K.; Gaisford, S.; Alderborn, G. Effect of surface energy on powder compactibility. Pharm. Res. 2008, 25, 2750–2759. [Google Scholar] [CrossRef] [PubMed]
- Solomon, S.; Ziaee, A.; Giraudeau, L.; O’Reilly, E.; Walker, G.; Albadarin, A.B. Particle engineering of excipients: A mechanistic investigation into the compaction properties of lignin and [co]-spray dried lignin. Int. J. Pharm. 2019, 563, 237–248. [Google Scholar] [CrossRef] [PubMed]
- Bühler, V. Kollidon_Polyvinylpyrrolidone Excipients for the Pharmaceutical Industry; BASF-The Chemical Company: Ludwigshafen, Germany, 2008. [Google Scholar]
- Partheniadis, I.; Karantzalis, A.E.; Shah, R.R.; Al-Zoubi, N.; Nikolakakis, I. Influence of compression at elevated temperature on the compactibility of thermo-mechanically processed polymers. Chem. Eng. Res. Des. 2020, 156, 64–75. [Google Scholar] [CrossRef]
- Al-Zoubi, N.; Al-obaidi, G.; Tashtoush, B.; Malamataris, S. Sustained release of diltiazem HCl tableted after co-spray drying and physical mixing with PVAc and PVP. Drug Dev. Ind. Pharm. 2016, 42, 270–279. [Google Scholar] [CrossRef]
- Sakr, W.; Alanazi, F.; Sakr, A. Effect of Kollidon® SR on the release of Albuterol Sulphate from matrix tablets. Saudi Pharm. J. 2011, 19, 19–27. [Google Scholar] [CrossRef]
- Shao, Z.J.; Farooqi, M.I.; Diaz, S.; Krishna, A.K.; Muhammad, N.A. Effects of formulation variables and post-compression curing on drug release from a new sustained-release matrix material: Polyvinylacetate-povidone. Pharm. Dev. Technol. 2001, 6, 247–254. [Google Scholar] [CrossRef]
- Kranz, H.; Wagner, T. Effects of formulation and process variables on the release of a weakly basic drug from single unit extended release formulations. Eur. J. Pharm. Biopharm. 2006, 62, 70–76. [Google Scholar] [CrossRef]
- Kranz, H.; Guthmann, C.; Wagner, T.; Lipp, R.; Reinhard, J. Development of a single unit extended release formulation for ZK 811 752, a weakly basic drug. Eur. J. Pharm. Sci. 2005, 26, 47–53. [Google Scholar] [CrossRef]
- Siepmann, F.; Eckart, K.; Maschke, A.; Kolter, K.; Siepmann, J. Modeling drug release from PVAc/PVP matrix tablets. J. Control. Release 2010, 141, 216–222. [Google Scholar] [CrossRef]
- Hauschild, K.; Picker-Freyer, K.M. Evaluation of tableting and tablet properties of Kollidon SR: The influence of moisture and mixtures with theophylline monohydrate. Pharm. Dev. Technol. 2006, 11, 125–140. [Google Scholar] [CrossRef] [PubMed]
- Takeuchi, H.; Yasuji, T.; Hino, T.; Yamamoto, H.; Kawashima, Y. Compaction properties of composite particles consisting of lactose with sodium alginate prepared by spray-drying. Pharm. Res. 1999, 16, 1193–1198. [Google Scholar] [CrossRef] [PubMed]
- Robertson, M.I. Regulatory issues with excipients. Int. J. Pharm. 1999, 187, 273–276. [Google Scholar] [CrossRef]
- Krupa, A.; Jachowicz, R.; Pędzich, Z.; Wodnicka, K. The influence of the API properties on the ODTs manufacturing from co-processed excipient systems. AAPS PharmSciTech 2012, 13, 1120–1129. [Google Scholar] [CrossRef] [PubMed]
- PEARLITOL. Flash Co-processed Mannitol Starch. Available online: https://www.roquette.com/innovation-hub/product-profile-pages/pearlitol-flash-co-processed-mannitol-starch (accessed on 20 November 2020).
- Tanimura, S.; Tahara, K.; Takeuchi, H. Spray-dried composite particles of erythritol and porous silica for orally disintegrating tablets prepared by direct tableting. Powder Technol. 2015, 286, 444–450. [Google Scholar] [CrossRef]
- Mishra, D.N.; Bindal, M.; Singh, S.K.; Vijaya Kumar, S.G. Spray dried excipient base: A novel technique for the formulation of orally disintegrating tablets. Chem. Pharm. Bull. 2006, 54, 99–102. [Google Scholar] [CrossRef][Green Version]
Publisher’s Note: MDPI stays neutral with regard to jurisdictional claims in published maps and institutional affiliations. |
© 2021 by the authors. Licensee MDPI, Basel, Switzerland. This article is an open access article distributed under the terms and conditions of the Creative Commons Attribution (CC BY) license (http://creativecommons.org/licenses/by/4.0/).