Dog Rabies in Dhaka, Bangladesh, and Implications for Control
Abstract
1. Introduction
2. Materials and Methods
2.1. Basic Model
2.2. Controlling Rabies
2.2.1. Continuous Vaccination Model
2.2.2. Pulse Vaccination Model
2.2.3. Optimal Control Model
3. Parameterization
- Step 1:
- Find all possible values of endemic equilibrium for and to be used as initial condition.
- Step 2:
- Update the initial condition as . Here, 6665 is the number of dogs vaccinated and neutered during 2012∼2013 CNVR program [21].
- Step 3:
- Run the model for each and associated initial condition found in Step 2 to find the value of D that produces 37,009 dogs in 2016 [24].
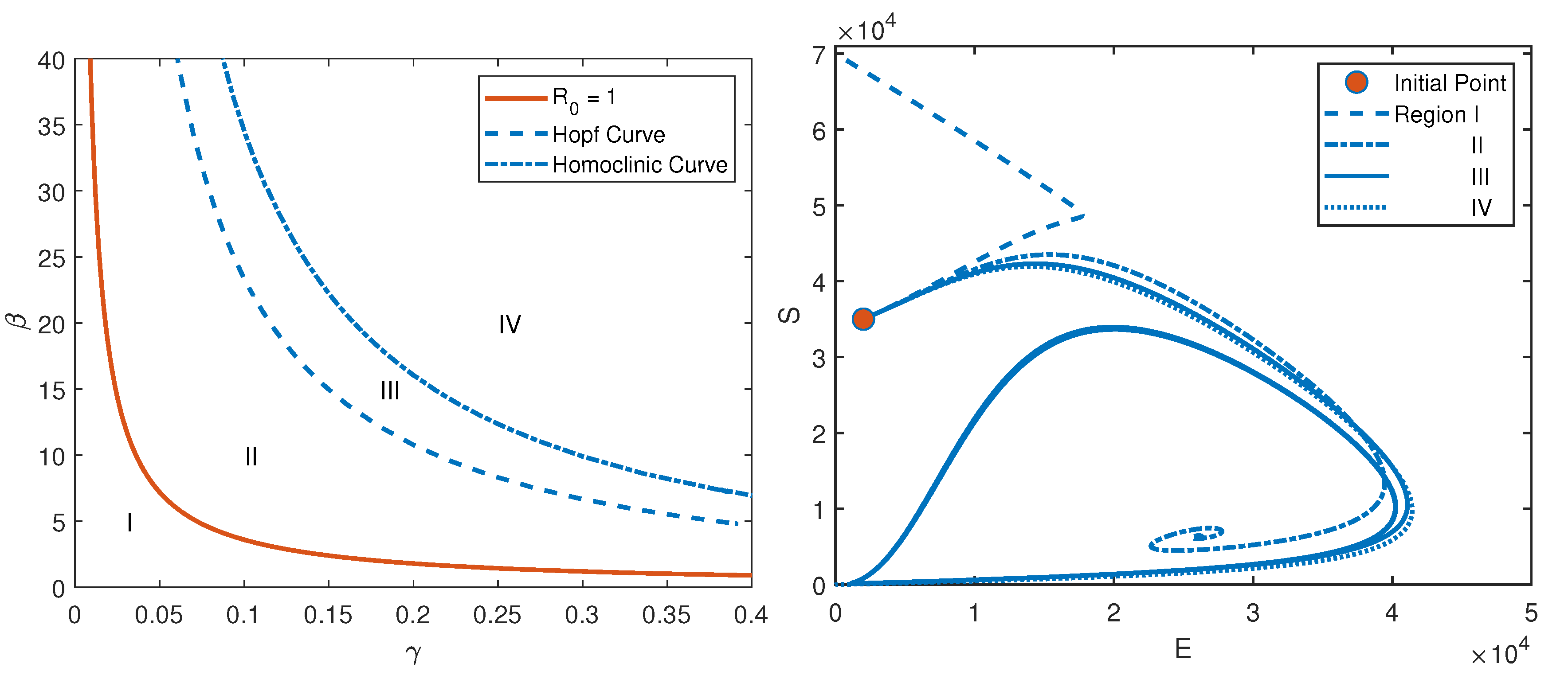
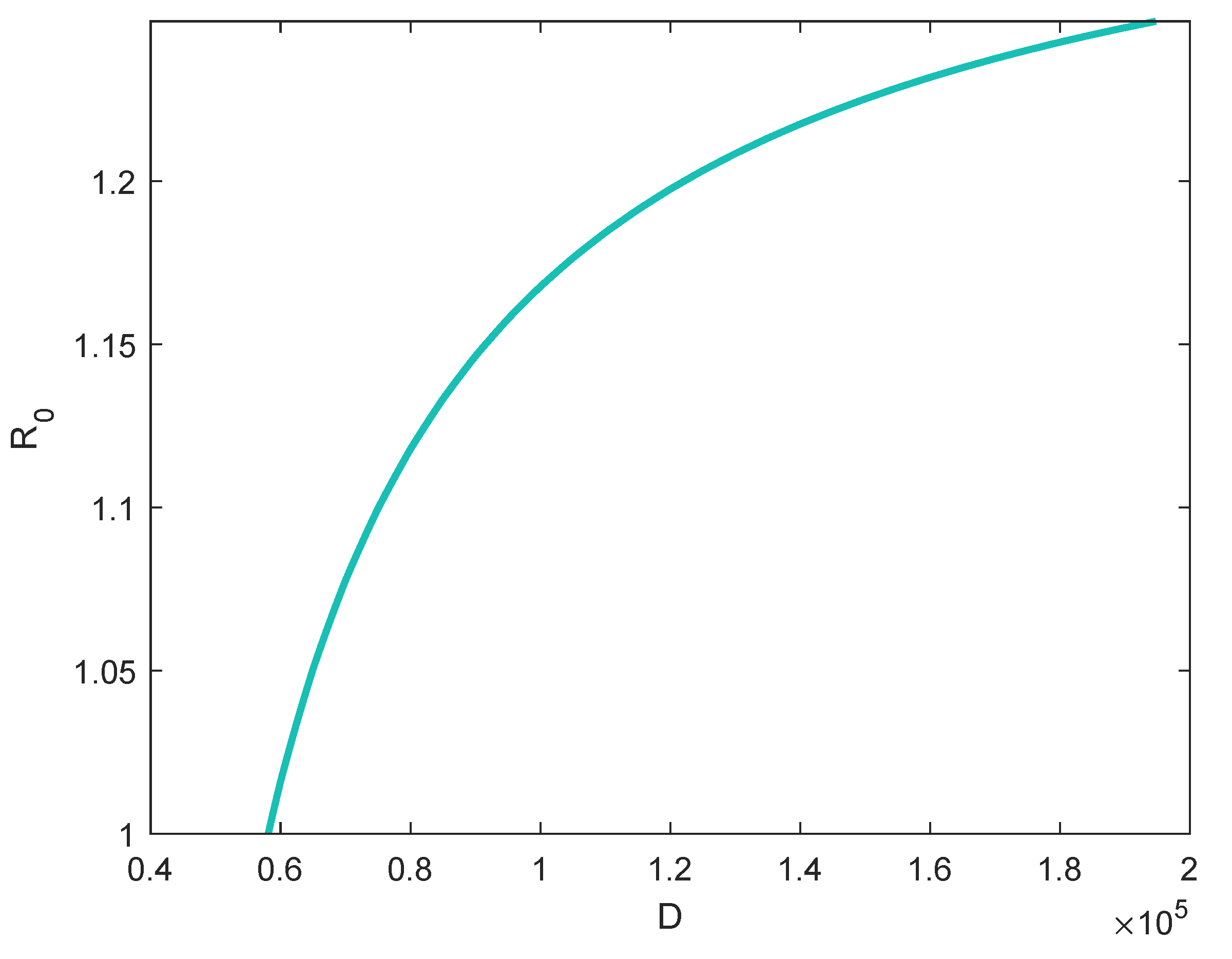
4. Results and Discussion
5. Conclusions
Author Contributions
Funding
Conflicts of Interest
Appendix A. Basic Reproduction Number 0
Appendix B. Existence of Optimal Control
References
- New Global Framework to Eliminate Rabies. Available online: https://www.who.int/news/item/10-12-2015-new-global-framework-to-eliminate-rabies (accessed on 15 October 2020).
- Hossain, M.; Ahmed, K.; Bulbul, T.; Hossain, S.; Rahman, A.M.; Biswas, N.U.; Nishizono, A. Human rabies in rural Bangladesh. Epidemiol. Infect. 2012, 140, 1964–1971. [Google Scholar] [CrossRef]
- Awuni, B.; Tarkang, E.; Manu, E.; Amu, H.; Ayanore, M.A.; Aku, F.Y.; Ziema, S.A.; Bosoka, S.A.; Adjuik, M.; Kweku, M. Dog Owners’ Knowledge about Rabies and Other Factors That Influence Canine Anti-Rabies Vaccination in the Upper East Region of Ghana. Trop. Med. Infect. Dis. 2019, 4, 115. [Google Scholar] [CrossRef] [PubMed]
- Fahrion, A.S.; Taylor, L.H.; Torres, G.; Müller, T.; Duürr, S.; Knopf, L.; de Balogh, K.; Nel, L.H.; Gordoncillo, M.J.; Abela-Ridder, B. The Road to Dog Rabies Control and Elimination—What Keeps Us from Moving Faster? Front. Public Health 2017, 5, 103. [Google Scholar] [CrossRef] [PubMed]
- Wallace, R.M.J.; Nakazawa, Y.; Recuenco, S.; Bakamutumaho, B.; Osinubi, M.; Tugumizemu, V.; Blanton, J.D.; Gilbert, A.; Wamala, J. The impact of poverty on dog ownership and access to canine rabies vaccination: Results from a knowledge, attitudes and practices survey, Uganda 2013. Infect. Dis. Poverty 2017, 6, 97. [Google Scholar] [CrossRef] [PubMed]
- Fielding, W.J.; Gall, M.; Green, D.; Eller, W.S. Care of Dogs and Attitudes of Dog Owners in Port-au-Prince, the Republic of Haiti. J. Appl. Animal Welf. Sci. 2012, 15, 236–253. [Google Scholar] [CrossRef] [PubMed]
- Wandeler, A.I. Ecological and Epidemiological Data Requirements for the Planning of Dog Rabies Control, Kuwert, Ernst and Mérieux, Charles and Koprowski, Hilary and Bögel, Konrad; Springer: Berlin/Heidelberg, Germany, 1985; pp. 657–661. [Google Scholar]
- Pastoret, P.; Van Gucht, S.; Brochier, B. Eradicating rabies at source. Rev. Sci. Tech. Int. DES Epizoot 2014, 33, 509–519. [Google Scholar]
- Lauren, M.S.; Sabine, H.; Lisa, M.C.; Paolo, D.; Rupert, J.Q.; Lisa, M.C. The Effectiveness of Dog Population Management: A Systematic Review. Animals 2019, 9, 1020. [Google Scholar]
- Sunil, K.P. Population ecology of free-ranging urban dogs in West Bengal, India. Acta Theriol. 2001, 46, 69–78. [Google Scholar]
- Anna, M.C.; Joel, S.B.; Machunde, A.B.; Christopher, J.W.; Supriya, D.M.; Rachel, M.S.; Felix, J.L.; Lisa, J.F. Ecology and Demography of Free-Roaming Domestic Dogs in Rural Villages near Serengeti National Park in Tanzania. PLoS ONE 2016, 11, e0167092. [Google Scholar]
- Ruan, S. Modeling the transmission dynamics and control of rabies in China. Math. Biosci. 2017, 286, 65–93. [Google Scholar] [CrossRef]
- Taylor, L.H.; Wallace, R.M.; Balaram, D.; Lindenmayer, J.M.; Eckery, D.C.; Mutonono-Watkiss, B.; Parravani, E.; Nel, L.H. The role of dog population management in rabies elimination—A review of current approaches and future opportunities. Front. Vet. Sci. 2017, 4, 1009. [Google Scholar] [CrossRef] [PubMed]
- Hou, Q.; Jin, Z.; Ruan, S. Dynamics of rabies epidemics and the impact of control efforts in Guangdong Province, China. J. Theor. Biol. 2012, 300, 39–47. [Google Scholar] [CrossRef] [PubMed]
- Baquero, O.S.; Akamine, L.A.; Amaku, M.; Ferreira, F. Defining priorities for dog population management through mathematical modeling. Prev. Vet. Med. 2015, 123, 121–127. [Google Scholar] [CrossRef] [PubMed]
- Leung, T.; Davis, S.A. Rabies Vaccination Targets for Stray Dog Populations. Front. Vet. Sci. 2017, 4, 52. [Google Scholar] [CrossRef] [PubMed]
- Ghosh, S.; Rana, M.S.; Islam, M.K.; Chowdhury, S.; Haider, N.; Kafi, M.A.H.; Ullah, S.M.; Shah, M.R.A.; Jahan, A.A.; Mursalin, H.S.; et al. Trends and clinico-epidemiological features of human rabies cases in Bangladesh 2006–2018. Sci. Rep. 2020, 10. [Google Scholar] [CrossRef]
- Yoak, A.J.; Reece, J.F.; Gehrt, S.D.; Hamilton, I.M. Optimizing free-roaming dog control programs using agent-based models. Ecolog. Modell. 2016, 341, 53–61. [Google Scholar] [CrossRef]
- Hossain, M.; Bulbul, T.; Ahmed, K.; Ahmed, Z.; Salimuzzaman, M. Five-year (January 2004–December 2008) surveillance on animal bite and rabies vaccine utilization in the Infectious Disease Hospital, Dhaka, Bangladesh. Vaccine 2011, 29, 1036–1040. [Google Scholar] [CrossRef]
- Villa, P.D.; Kahn, S.; Stuardo, L.; Iannetti, L.; Nardo, A.D.; Serpell, J.A. Free-roaming dog control among OIE-member countries. Prevent. Vet. Med. 2010, 97, 58–63. [Google Scholar] [CrossRef]
- Tenzin, T.; Ahmed, R.; Debnath, N.C.; Ahmed, G.Y. Free-roaming dog population estimation and status of the dog population management and rabies control program in Dhaka City, Bangladesh. PLoS Neglected Trop. Dis. 2015, 9, e0003784. [Google Scholar] [CrossRef]
- Moreira, E.D.; Mendes, S.; Verena, M.; Sreenivasan, M.; Nascimento, E.G.; Pontes, C.L. Assessment of an optimized dog-culling program in the dynamics of canine Leishmania transmission. Vet. Parasitol. 2004, 122, 245–252. [Google Scholar] [CrossRef]
- Nunes, C.M.; Felix, L.; Valeria, M.; Borges, P.H.; Perri, S.H.V.; Maria, A.A.; Dias, F.E.F.; Burattini, M.N. Dog culling and replacement in an area endemic for visceral leishmaniasis in Brazil. Vet. Parasitol. 2008, 153, 19–23. [Google Scholar] [CrossRef] [PubMed]
- Amit, C. Report of Roaming Dog Survey of Dhaka City Corporation, Bangladesh. Stray Feral. Anim. Popul. Collect. 2016, 5, 1–11. [Google Scholar]
- Dimitrov, D.T.; Hallam, T.G.; Rupprecht, C.E.; Turmelle, A.S.; McCracken, G.F. Integrative models of bat rabies immunology, epizootiology and disease demography. J. Theor. Biol. 2007, 245, 498–509. [Google Scholar] [CrossRef] [PubMed]
- Sterner, R.T.; Smith, G.C. Modelling wildlife rabies: Transmission, economics, and conservation. Biol. Conserv. 2006, 131, 163–179. [Google Scholar] [CrossRef]
- Asano, E.; Gross, L.J.; Lenhart, S.; Real, L.A. Optimal control of vaccine distribution in a rabies metapopulation model. Math. Biosci. Eng. 2008, 5, 219. [Google Scholar] [PubMed]
- Gordon, E.R.; Curns, A.T.; Krebs, J.W.; Rupprecht, C.E.; Real, L.A.; Childs, J.E. Temporal dynamics of rabies in a wildlife host and the risk of cross-species transmission. Epidemiol. Infect. 2004, 132, 515–524. [Google Scholar] [CrossRef] [PubMed]
- Bingham, J. Canine rabies ecology in southern Africa. Emerg. Infect. Dis. 2005, 11, 1337. [Google Scholar] [CrossRef]
- Keller, J.P.; Gerardo-Giorda, L.; Veneziani, A. Numerical simulation of a Susceptible-Exposed-Infectious space-continuous model for the spread of rabies in raccoons across a realistic landscape. J. Biol. Dyn. 2013, 7, 31–46. [Google Scholar] [CrossRef]
- Zhang, J.; Jin, Z.; Sun, G.; Zhou, T.; Ruan, S. Analysis of Rabies in China: Transmission Dynamics and Control. PLoS ONE 2011, 6, e20891. [Google Scholar] [CrossRef]
- Van den Driessche, P.; Watmough, J. Reproduction numbers and sub-threshold endemic equilibria for compartmental models of disease transmission. Math. Biosci. 2002, 180, 180. [Google Scholar] [CrossRef]
- Diekmann, O.; Heesterbeek, J.A.P.; Roberts, M.G. The construction of next-generation matrices for compartmental epidemic models. J. R. Soc. Interface 2009, 7, 873–885. [Google Scholar] [CrossRef] [PubMed]
- Zhang, J.; Jin, Z.; Sun, G.; Sun, X.; Ruan, S. Modeling seasonal rabies epidemics in China. Bull. Math. Biol. 2012, 74, 1226–1251. [Google Scholar] [CrossRef] [PubMed]
- Zinsstag, J.; Lechenne, M.; Laager, M.; Mindekem, R.; Oussiguéré, A.; Bidjeh, K.; Rives, G.; Tessier, J.; Madjaninan, S.; Ouagal, M. Vaccination of dogs in an African city interrupts rabies transmission and reduces human exposure. Sci. Transl. Med. 2017, 9, eaaf6984. [Google Scholar] [CrossRef] [PubMed]
- Asamoah, J.K.; Oduro, F.T.; Bonyah, E.; Seidu, B. Modelling of rabies transmission dynamics using optimal control analysis. J. Appl. Math. 2017, 2017, 1–23. [Google Scholar] [CrossRef]
- Ndii, M.Z.; Amarti, Z.; Wiraningsih, E.D.; Supriatna, A.K. Rabies epidemic model with uncertainty in parameters: Crisp and fuzzy approaches, IOP Publishing. IOP Conf. Ser. Mater. Sci. Eng. 2018, 332, 012031. [Google Scholar] [CrossRef]
- Dhooge, A.; Govaerts, W.; Kuznetsov, Y.A. MATCONT: A MATLAB package for numerical bifurcation analysis of ODEs. ACM Trans. Math. Softw. (TOMS) 2003, 29, 141–164. [Google Scholar] [CrossRef]
- Pei, Y.; Li, S.; Li, C.; Chen, S. The effect of constant and pulse vaccination on an SIR epidemic model with infectious period. Appl. Math. Modell. 2011, 35, 3866–3878. [Google Scholar]
- Fleming, W.H.; Rishel, R.W. Deterministic and Stochastic Optimal Control; Springer: Berlin/Heidelberg, Germany, 1975. [Google Scholar]
- Lenhart, S.; Workman, J.T. Optimal Control Applied to Biological Models; Chapman and Hall CRC: London, UK, 2007. [Google Scholar]
- Kitala, P.M.; Mcdermott, J.J.; Coleman, P.G.; Dye, C. Comparison of vaccination strategies for the control of dog rabies in Machakos District, Kenya. Epidemiol. Infect. 2002, 129, 215–222. [Google Scholar] [CrossRef]
- Hampson, K.; Dushoff, J.; Bingham, J.; Brückner, G.; Ali, Y.H.; Dobson, A. Synchronous cycles of domestic dog rabies in sub-Saharan Africa and the impact of control efforts. Proc. Nat. Acad. Sci. USA 2007, 104, 7717–7722. [Google Scholar] [CrossRef]
- Tiwari, H.K.; Robertson, I.D.; O’Dea, M.; Vanak, A.T. Demographic characteristics of free-roaming dogs (FRD) in rural and urban India following a photographic sight-resight survey. Sci. Rep. 2019, 9, 16562. [Google Scholar] [CrossRef]
- Kachani, M.; Heath, D. Dog population management for the control of human echinococcosis. Acta Trop. 2014, 139, 99–108. [Google Scholar] [CrossRef] [PubMed]
- Toukhsati, S.R.; Phillips, C.J.C.; Podberscek, A.L.; Coleman, G.J. Semi-Ownership and sterilization of Cats and Dogs in Thailand. Animals 2012, 2, 611–627. [Google Scholar] [CrossRef] [PubMed]



| Notation | Value() | Source |
|---|---|---|
| Dog per capita birth rate, r | [16] | |
| Dog vaccination rate, k | [31,42] | |
| Dog to dog transmission rate, | [169,211] | estimated |
| Risk of clinical outcome of exposed dogs, | [31] | |
| The reciprocal of the dog incubation period, | 6 | [31] |
| Dog natural mortality rate, m | [43] | |
| Dog disease related death rate, | 64 | [43] |
Publisher’s Note: MDPI stays neutral with regard to jurisdictional claims in published maps and institutional affiliations. |
© 2020 by the authors. Licensee MDPI, Basel, Switzerland. This article is an open access article distributed under the terms and conditions of the Creative Commons Attribution (CC BY) license (http://creativecommons.org/licenses/by/4.0/).
Share and Cite
A, M.M.; Islam, M.H.; Adnan, M.I.; Oh, C. Dog Rabies in Dhaka, Bangladesh, and Implications for Control. Processes 2020, 8, 1513. https://doi.org/10.3390/pr8111513
A MM, Islam MH, Adnan MI, Oh C. Dog Rabies in Dhaka, Bangladesh, and Implications for Control. Processes. 2020; 8(11):1513. https://doi.org/10.3390/pr8111513
Chicago/Turabian StyleA, Masud M, Md Hamidul Islam, Muhaiminul Islam Adnan, and Chunyoung Oh. 2020. "Dog Rabies in Dhaka, Bangladesh, and Implications for Control" Processes 8, no. 11: 1513. https://doi.org/10.3390/pr8111513
APA StyleA, M. M., Islam, M. H., Adnan, M. I., & Oh, C. (2020). Dog Rabies in Dhaka, Bangladesh, and Implications for Control. Processes, 8(11), 1513. https://doi.org/10.3390/pr8111513

