Abstract
Electricity demand in Pakistan has consistently increased in the past two decades. However, this demand is so far partially met due to insufficient supply, inefficient power plants, high transmission and distribution system losses, lack of effective planning efforts and due coordination. The existing electricity generation also largely depends on the imported fossil fuels, which is a huge burden on the national economy alongside causing colossal loss to the environment. It is also evident from existing government plans that electricity generation from low-cost coal fuels in the near future will further increase the emissions. As such, in this study, following the government’s electricity demand forecast, four supply side scenarios for the study period (2013–2035) have been developed using Long-range Energy Alternatives Planning System (LEAP) software tool. These scenarios are Reference scenario (REF) based on the government’s power expansion plans, and three alternative scenarios, which include, More Renewable (MRR), More Hydro (MRH), and More Hydro Nuclear (MRHN). Furthermore, the associated gaseous emissions (CO2, SO2, NOX, CH4, N2O) are projected under each of these scenarios. The results of this study reveal that the alternative scenarios are more environmentally friendly than the REF scenario where penetration of planned coal-based power generation plants would be the major sources of emissions. It is, therefore, recommended that the government, apart from implementing the existing plans, should consider harnessing the renewable energy sources as indispensable energy sources in the future energy mix for electricity generation to reduce the fossil-fuel import bill and to contain the emissions.
1. Introduction
Electricity is considered one of the most important vectors for economic growth and development of any country. Industrial processes, transportation, education systems, construction activities, household appliances, as well as large businesses and small commercial services heavily rely on the electricity supply. The global electricity consumption is growing rapidly with population growth, and with the change of lifestyle across the world. The generation of electricity is a serious challenge, especially for developing countries. Globally, fossil fuels such as coal, oil, and natural gas are the major primary energy sources [1]. About 68% of electricity in the world is generated from these fossil fuels. Electricity generation from fossil fuels produces the Greenhouse Gases (GHGs) along with air pollutant emissions such as oxides of nitrogen (NOx) and sulfur dioxide (SO2). These air pollutants and GHG emissions have negative impacts on the environment such as causing global warming, climate change, and health problems of all living organism [2,3,4].
Pakistan is a developing country having a low Gross Domestic Product (GDP) of 232 billion USD, the growth rate of GDP remained 4.4% during 2013. In terms of population, Pakistan ranks as the sixth largest nation in the world, and second populous country in South Asia with 182 million people recorded in 2013 [3,5]. The per capita, electricity consumption in Pakistan is ~449 kWh, which is also well below the world average energy consumption. Electricity shortage, which was estimated to be 1000–2000 MW in 2007, reached ~7000 MW in 2015 [5]. Many industries have been forced to shut down or slow down their production, and residential consumers in urban as well as rural areas are facing power cuts for about 12 h on a daily basis during the summer [6,7]. The electricity crises, without major steps taken, may worsen in the coming years due to the increase in demand and inconsistency in supply. In order to cope-up this challenge, the Government of Pakistan (GOP) announced a new power policy in 2013 [8]. The goal of this power policy was to build a power generation capacity that can meet electricity demand in the country. To achieve this goal on a long-term basis, the government made a plan to ensure the generation of electricity by focusing on shifting the country’s electricity generation mix towards low-cost indigenous sources such as coal, hydro, gas, nuclear, and biomass, with a major share from coal [1]. To complement the government’s efforts of overcoming electricity shortage, a careful planning exercise needs to be undertaken to devise future strategies.
Fossil fuel consumption, luxurious lifestyles, population and industrial growth are key drivers of climate change. GHG emissions from various sectors of the economy are also to blame. Pakistan’s GHG emissions include 158.10 Mt of CO2 (54%), 111.60 Mt of CH4 (36%), 27.90 Mt of N2O (9%), 2.17 Mt of CO (0.75), and 0.93 Mt of volatile organic carbon (VOC) (0.3%) [9]. Pakistan’s accumulative CO2 emissions are likely to reach 250 Mt by 2020, which may grow to 650 Mt if subsidies continue on fossil fuels. Energy and transport sectors contribute the largest share of approximately half the national GHG emissions of Pakistan, while the agricultural sector contributes 39%, according to a 2008 national greenhouse gas inventory [8].
Pakistan mainly uses natural gas and furnace oil for power generation. The country has also some abundant reserves of coal at Tharparkar but has not used these towards power generation in 2013 although some projects on coal based power generation are at advanced stages of realization. At present, Pakistan is on the path of an environmentally damaging energy mix with various government-planned projects in hand or to be realized in the near future. Pakistan’s overall GHG emissions are projected to increase from 347 million tons of CO2 equivalents (Mt CO2-eq) in 2011 to 4621 Mt CO2-eq in 2050 [1].
Energy modeling using various computer-based tools is attaining greater importance, and is now essentially used for energy planning [2]. Globally various energy planning models are available, which have been developed with different modeling approaches to address the energy-planning requirement on a case-to-case bases. Some of the well-known modeling tools are MARket ALlocation/The Integrated MARKAL-EFOM System (MARKAL/TIMES), EnergyPlan, Model for Energy Supply Strategy Alternatives and their General Environmental Impact (MESSEGE), and LEAP. However, amongst these and various other tools, the LEAP energy model is a freely available tool for academia with sufficient capabilities and easy to use features for energy scenario planning and emission analysis. LEAP is a scenario-based energy and environmental modeling tool used in several countries for energy and environmental planning [10,11,12]. It is a user-friendly energy-modeling tool, which facilitates the tracking of energy resource extraction, production, and consumption in all sectors of the economy. Lower data requirement of the LEAP model, and the built-in technology and environmental data base suit this study’s requirements [3].
There are only a few studies, in Pakistan’s case, in the contemporary literature which have taken into account the government’s existing plans and policies, while further considering the energy resource potential to develop scenarios for electricity generation with emission projections. For example, GHG emissions of the electric power sector are estimated by Usama Perwaiz over the period of (2012–2030) with different scenarios [13], and a review study of GHG emissions for Pakistan from various sectors [1].
In this study, following electricity demand projection, environmental emissions have been estimated for the period 2013–2035, in accordance with the government’s plans and policies to meet the project demand using the LEAP modeling tool. The study also considers the other environmentally friendly electricity generation options. To evaluate the diversification of the future electricity generation system, a Reference scenario (REF) and three alternative scenarios, More Renewable (MRR), More Hydro (MRH), and More Hydro Nuclear (MRHN) were developed. As such, this study not only provides insight into existing government plans for power generation alongside estimating the associated emission, but at the same time also propose three alternative scenarios based on the country’s energy resources. These alternative scenarios for electricity generation propose utilizing indigenous resources, and as such, would lower the emissions compared to the REF scenario.
The next section of the paper provides an overview of the electricity supply and demand situation in Pakistan. A detailed analysis of future electricity generation plans is discussed in Section 3. Section 4 describes the development of Pakistan’s LEAP energy model development for the expansion of the electricity generation sector, and emission assessment based on scenario analysis. In Section 5, the simulation results of the developed energy model are analyzed and discussed. The final section of the paper provides conclusions and recommendations for energy policy makers based on this study.
2. Electricity Supply and Demand Situation in Pakistan
Over the years, the growth in electricity demand in Pakistan has been witnessed owing to increase in the population, rapid urbanization, improved living standards, and some level of industrial growth. The major sectors consuming electricity are domestic, commercial, agricultural, and industrial. The gap between generation and demand is widening, and reached about 7 GW in 2013 as shown in Figure 1. Because of this demand–supply gap, economic development in the country has been widely compromised. The electricity crises of Pakistan are thus reflective of failed energy planning and policy regime of the country [2].
Figure 1.
Electricity demand and generation in Pakistan [3,5].
Pakistan heavily relies on fossil fuels like imported oil, natural gas, and a small share from coal, for electricity generation. The huge potential of hydro, other renewables, and indigenous coal is available in the country, but these resources have not been significantly exploited due to several constraints including technical, economic, and political. The installed electricity generation capacity in the country has increased only (14.86%) from 19,420 MW in 2008 to 22,812 MW in 2013 as shown in Figure 2 [5].
Figure 2.
Electricity installed capacity in Pakistan from 2008 to 2013 [5].
Electricity generation in the country is mainly dominated by thermal power, and during 2012–2013, ~36% of electricity was produced using expensive imported oil. The costly electricity generation using imported oil is the major cause of the present electricity crisis, as the dwindling economy of the country cannot provide adequate fuel to these power plants [14]. The total electricity generation in the country during 2012–2013 was 96,122 GWh, the shares of thermal (oil, gas, coal), hydro, and nuclear generation were 61,711 GWh (64.2%), 29,857 GWh (31%) and 4553 GWh (5%), respectively [5]. Shares of different fuels in the total electricity generation during 2012–2013 are shown in Figure 3 [5]. Due to this over dependence of electricity generation on fossil fuels, CO2 emissions have also increased to ~792.32 Mt with a growth rate of 12.62% [6].
Figure 3.
Shares of electricity generation from different sources during 2012–2013 [5].
The major concern pertaining electricity generation is that around half of the total installed generation capacity is underutilized due to the inappropriate fuel mix, inefficient power plants, and lack of proper maintenance of power plants [7]. In order to meet the augmenting demand of electricity, besides planning and developing the conventional sources of energy, Pakistan should also focus on exploiting the potential of hydro and other renewable energy resources, mainly biomass, biogas, wind, and solar, to develop a substantial share of sustainable energy sources in the electricity generation fuel mix [8].
Environment-related emissions from conventional fossil fuel based power plants have severally adverse effects on human societies, animals habitants, and woodlands by hot and cold waves, flash floods, glaciar melts, acidic rains, droughts, and other unwanted effects. Pakistan is among the top ten countries worst hit by climate change. Hundreds of people die every year because of heat waves. Natural habitat is at the destruction level, on the other hand, forests have dried due to dieback during 1998–2005 [1]. A proper strategic energy mix is required to fulfill present and future energy demand keeping in view of climate change.
Pakistan has abundant sources of indigenous energy, it is estimated that 185 Gt of coal reserves are available, of which around 7 Gt are technically feasible and could be utilized for power generation using clean technologies [10]. The estimated hydro power capacity of Pakistan is 100 GW, of which ~55 GW are technically feasible for power generation. The technical potential of Solar, Wind, and Biomass is 240, 62 and 8.6 MTOE/Year, respectively, which could be effectively used for power generation [11]. The energy potential of renewable only is 4.4 times the current energy demand of Pakistan, however, because of poor governance and unavailability of effective policies, only 33% of renewable energy resources have been utilized so far.
3. Future Electricity Generation Plans
In order to overcome the electricity crises in the country, the GOP has announced the development of various power projects based on coal, hydro, and other renewable energy sources under the Power Policy 2013. As a result of these efforts, it is expected that ~16–20 GW of the power generation capacity will be added to the national grid during the next 5–10 years, which will reduce the load shading duration [15]. In this context, a brief assessment of the future power projects under referred policy is undertaken as under:
3.1. Hydroelectric Power Plants
Hydroelectric-based power generation has a huge potential in the country and such plants can produce low-cost electricity. The government under Power Policy 2013 has proposed and initiated medium and long-term projects for hydroelectric capacity expansion. In this context, a total capacity of 384 MW power projects has been completed and connected to the grid in 2016. The Gulpur and Patrind hydel projects of smaller capacity, are also expected to be completed in the near future, which will add 247 MW to the national grid. Furthermore, around 969 MWs of electricity is expected from the Neelum–Jhelum project in the near future too. A number of hydroelectric projects are anticipated to come online during this plan period, which include the fourth and fifth Tarbela expansions. These expansions add the generating capacity to the tune of 1910 MW. The detailed engineering design for projects at Patan 2800 MW, Dasu of 2160 MW, and Thakot 2800 MW are also anticipated to be undertaken under the current Power Policy. Some other long-term projects are as Bunji 7100 MW, Kohala 1100 MW, and Diamer–Bahasha 4500 MW. Completion of these projects may save the country from the vulnerable conditions of electricity crises [15,16]. Brief detail of these projects is given in Table 1 below.
Table 1.
Proposed hydroelectric power plants [17].
3.2. Coal Power Plants
Realizing the low cost-based power generation from electricity, the government decided to install coal-based power plants at different locations of the country. In this context, various power plants based on imported coal having a total capacity of 5,580 MW are under construction with the financial support of China–Pakistan Economic Corridor (CPEC). One of these project of 1320 MW at Sahiwal, Punjab province was completed recently, and also commenced the commercial operation in July 2017 [18]. Furthermore, additional coal based power plants are also proposed under the Power Policy for installation at various locations inPunjab based on imported coal. Sindh Engro Coal Mining Company (SECMC) in a joint venture with Sindh Government and Engro power is also developing coal mines in Block-I and II in district Tharparkar. SECMC is expected to complete construction of a 660 MW power plant in the first phase, while in the second phase another 660 MW power plant would be commissioned by the end of 2019. In Block III of Thar coal mines, 5000 MW power plants are expected to be installed by various companies, whereas 7500 MW of power plants by Sino Sindh Resources (Pvt.) Limited (SSRL) China will be established in Block-I of Thar Coal Mines in different phases. Three power plants, based on coal, each of 1320 MW are proposed for installation at Jamshoro, Lakhra, and Port Qasim by PEPCO and K-Electric [19,20,21,22]. Table 2 summarizes the proposed coal-based power plants under current power policy of the government.
Table 2.
Proposed coal power plants [17].
3.3. Oil and Natural Gas Power Plants
The steep increase in furnace oil prices in the international market has rendered the electricity generation mix highly unsustainable and costly in Pakistan. Therefore, the government has decided in principle not to install oil fuel-based power plants in future, as such, in this study, the existing oil fuel power plants are gradually decreased whereas no new power plant is considered for during the study period.
Natural Gas contributes ~45% of the total primary energy supply mix in the country. Pakistan has a widespread gas network of pipelines to cater the requirement of more than 8.4 million consumers across the country by providing about 4 Billion Cubic Feet of natural gas per day [23]. The GOP is also implementing a multi-pronged approach which include import of piped natural gas from neighboring countries like Iran and Turkmenistan, or LNG from Qatar towards meeting its energy needs, especially for power generation [24]. In this context, two power plants based on natural gas Uch-II and Guddu with an installed capacity of 404 MW and 747 MW, respectively, were completed and added to the national grid in 2014. Four power plants having a total capacity of 4,883 MW on Re-gasified Liquefied Natural Gas (RLNG) are under development in different locations of the Punjab province. Table 3 below summarizes the natural gas-based power plants which have started commercial operation or expected to start commercial operation in the future [25].
Table 3.
Proposed natural gas power plants [17].
3.4. Nuclear Power Plants
Pakistan Atomic Energy Commission (PAEC) is currently operating three nuclear power plants: Karachi Nuclear Power Plant (KANUPP), Chashma Nuclear Power Plant Unit-1 (C-1), and Unit-2 (C-2). The construction of two more power plants at Chashma, C-3 and C-4, of 340 MW each are in progress and expected to be commissioned in different phases in the near future. The ground-breaking ceremony of two Karachi-based Coastal Nuclear Power Plants (K-2) and (K-3) of 1100 MW each was also held in November 2013, and they are expected to be completed in 2020. Another 2200 MW nuclear power plant is also proposed at the coastal belt of Balochistan near Hub [26]. A summary of the proposed nuclear power plants under the Power Policy 2013 is given in Table 4.
Table 4.
Proposed nuclear power plants [17].
3.5. Renewable Energy Power Plants
Pakistan has immense potential for renewable energy (RE) resources. These resources, if harnessed, can play a significant role towards the nation’s energy security. In this context, GOP has tasked the Alternative Energy Development Board (AEDB) to ensure that 15% of total power generation should be from renewable energy (other than hydro) by 2030 [27,28,29]. Solar, wind, and biomass are the leading renewable energy sources of the country. The potential of each of these renewable energy resources is discussed as under:
3.5.1. Solar PV Power Plants
The solar radiation map of Pakistan is given in Figure 4. Realizing this potential, the government has taken steps to harness power from solar energy. A 1000 MW of solar PV-based power plant development, as such, has been undertaken at “Quaid-e-Azam Solar Power Park” in district Bahawalpur, Punjab province. Another 500 MW solar based power plant is also on the cards to be set up by a Chinese Company at “Quaid-e-Azam Solar Power Park” which is expected to be completed in near future [29,30].
Figure 4.
Solar radiation map of Pakistan [31].
3.5.2. Wind Power Plants
The coastal belt of Pakistan is blessed with a 60 km wide (Gharo-Keti Bandar) and 180 km long (up to Hyderabad) wind corridor. In addition to this wind corridor, there are other wind sites available in the coastal area of Balochistan and some northern areas of the country. The wind map of Pakistan is shown in Figure 5, which illustrates enormous wind energy potential in the country [32,33].
Figure 5.
Wind map of Pakistan [34].
However, despite this huge potential, wind power is not utilized optimally in Pakistan, only two power plants, “Fauji Fertilizer Energy Company Limited (FFCEL)” and “Zorlu Wind Energy” with the cumulative installed capacity of 106 MW could only be connected to the national grid in the early phase of implementing the Power Policy 2013. Other wind power plants (50 MW Foundation Wind energy I, 50 MW Foundation Wind energy II, 50 MW Sapphire Power, 50 MW Metro and 50 MW China Three Gorges) are at the final stages. In addition, Letters of Support (LOS) have been issued for projects up to 450 MW, and an additional 2276 MW of wind power projects are currently in the feasibility evaluation process. Thus a cumulative 2726 MW of wind electricity could come online in the near future in different phases [9,15]. The brief of renewable energy projects already undertaken or to be undertaken as per government’s plans are given in Table 5.
Table 5.
Proposed renewable (other than hydro) power plants [17].
3.5.3. Biomass Power Plants
Pakistan is the fifth largest producer of sugarcane in the world, with an average production of about 50 million tons annually. This huge amount of sugarcane is crushed in 80 sugar mills across the country produce, which in turn produce 10 million tons of bagasse. This huge resource of bagasse can be turned into an immense source of energy by producing 3000 MW of electricity. Another 5000 MW of electricity can also be produced from the livestock. The National Power Policy 2013 stipulated to produce at a minimum 83 MW of electricity from bagasse. In this context, Letters of Intent (LOIs) have also been issued to different companies by the Alternative Energy Development Board (AEDB) to develop a bagasse-based power plant. As such, biomass to energy power plants at Jhang and Faisalabad, Punjab, at Mirpurkhas, Sindh and Mardan, Khyber Pakhtunkhwa provinces are at different stages of the development [11,35,36].
4. Methodology
Power generation expansion planning is very crucial in the overall planning for a country or region. It provides insight into long-term alternative strategies to meet the future power requirements. It can also be adapted to search for minimum cost solutions which meet the present and future power demand [37,38]. However, sustainability-related concerns now emphasize optimal solutions instead of least-cost solutions. Various computer-based energy modeling tools are available for power generation planning, including MARKAL/TIMES, EnergyPlan, and LEAP. Each of these tools has its advantages and limitations. In this study, an energy scenario modeling exercise was undertaken using the computer-based modeling tool LEAP. The accounting platform in LEAP matches the energy demand through supply-side energy generation technologies and updates the system impacts consisting of electricity generation by type, system electricity generation cost, depletion of resources, and emission estimates. Subsequent sections elaborate the modeling exercise undertaken in this study.
4.1. LEAP Energy Model Framework Development
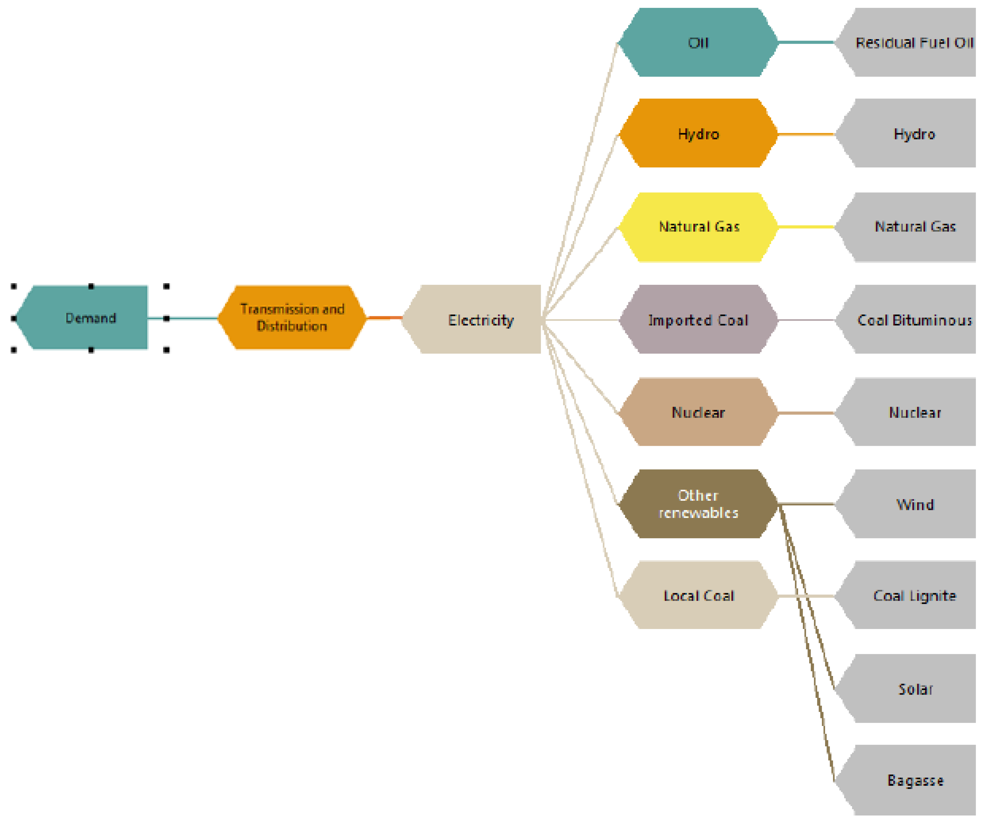
The LEAP modeling efforts adopt the bottom-up approach to meet the electricity demand by considering capacity factors of different fuel-based power plants, energy intensity of the power plants, and emissions intensity of the fuels. The LEAP model was developed by the Stockholm Environment Institute, and is widely used around the globe. The essential concept of LEAP is user-driven scenario analysis [39]. The scenario manager in the model sets the Base/Reference/Business As Usual (BAU) scenarios. The input data set for LEAP consists of various modules such as key assumptions, demand, transformation, and resources. The key assumption module includes Gross Domestic Product (GDP), GDP growth, total population, population growth, number of consumers and their growth, alongside other relevant parameters. In the key transformation module of LEAP, energy transformed from energy sources as input to energy product is modeled using a range of electricity technologies, including those in operation during the base year, and others anticipated in the government’s plans, as well as those considered in accordance with the emerging trends of the generation technologies in the future. Figure 6 shows the LEAP model framework developed under this study focusing on electricity generation for the modeling period 2013–2035. The reference scenario was initially developed based on the governments’ plan and policy followed by three alternative policy scenarios, which were then evaluated by comparing their obtained values with those of the reference scenario.
Figure 6.
LEAP modeling framework for Electricity Generation 2013–2035.
4.2. Electricity Demand Forecast
Electricity demand is an important component, which must be estimated for the power generation expansion planning. The National Transmission and Dispatch Company (NTDC), a subsidiary of Water and Development Authority (WAPDA) of the GOP, has forecasted the electricity demand in the country using a multiple regression analysis. These estimates suggest an increase at a growth rate of 5.4% from 2013 to 2035 [40]. The main variables considered during the electricity demand forecast by the NTDC include the contribution of various sectors in the overall GDP, the population of the country, electricity consumption by various sectors and a number of consumers. Utilizing NTDC determined electricity demand growth rate of 5.4%, LEAP model estimated that that electricity demand is likely to increase from 139 TWh in 2013 (base year) to 442 TWh in 2035 (end year). Electricity demand forecast by NTDC and that of LEAP model of this study are illustrated and compared in Figure 7. It shows that demand forecast estimated by the LEAP model is generally in parallel to that of the estimated by NTDC.
Figure 7.
Comparison of electricity demand forecast from the LEAP Model and NTDC.
4.3. Basic Assumptions for LEAP Modeling
The basic assumptions considered while developing the LEAP modeling framework of this study are given in Table 6. In addition, the overall Transmission and Distribution (T&D) losses are assumed to decrease from 17.37% in 2013 to 12.5% in 2020, and about 11.7% by 2035 as projected by the NTDC [40]. Taking into account the GOP’s current plant, the currently working oil and natural gas-based power plants are assumed to continue with existing efficiency and availability while the power plants being converted from oil- to coal-based power generation are assumed to operate on new efficiency and availability.
Table 6.
Summary of model development assumptions.
The reserve margin is described as the fraction of additional power generation capacity, which is available to meet the peak load in case the sudden increase in demand can happen. Keeping in view the situation of the power system in Pakistan, the reserve margin in this study is assumed as 12% for the modeling period. The Load Duration Curve (LDC) provides the variation in power demand during a specified period and under this study, the LDC is considered on the hourly basis throughout the year. The GHGs emissions from all the fuels used in the power generation system are assessed by their associated emission factors available in the Technology and Environment Database (TED) of the LEAP energy model. For all the fuels, the Tier 1 default emission factors published by Intergovernmental Panel on Climate Change (IPCC) are selected. The dispatch rule for the power generation plants is followed as per merit order according to the GOP plan and policy. The capacity credit, is defined as the fraction of availability of the power plant to the standard availability of thermal power plant, and for this study is assumed by following the precedent literature [13,41].
Furthermore, in this study, four supply side scenarios have been developed to meet the demand forecast for the study period (2013–2035). A summary description of the four scenarios of the study is given in Table 7.
Table 7.
Summary of scenario alternative of this study.
The detailed description of each of these scenarios is discussed in the following sections of this paper.
4.4. Reference or Base Scenario
Reference or Base scenario of this study was developed according to the future electricity generation plans of the GOP as discussed in Section 3, and is based on the existing National Power Policy. The new installed capacity in the reference scenario is projected to be based on different fuel sources like imported coal (20 GW), local coal (20 GW), hydro (36 GW), natural gas (8 GW), nuclear (8 GW), and renewables (wind, solar, biomass) other than hydro (15 GW). The base year electricity generation data are given in Table 8, which were also used as input to the LEAP scenarios manager.
Table 8.
Base year electricity generation data [14,41,42].
4.5. Alternative Scenarios
Three alternative scenarios were further developed using the scenario manager to compare the results with the reference scenario over the modeling period 2013–2035. The total installed capacity under these scenarios increased in such a way that electricity generation remained the same in the alternative scenarios as in the reference scenario, but only the shares of fuels in each alternative scenario alongside installed capacity varied accordingly. The brief description of the alternative scenarios developed in this study is provided in the following sections.
4.5.1. More Renewable Energy (MRR) Scenario
According to the government’s existing power policy, a major share of electricity, which would be generated from the imported and indigenous coal, this results in more GHG and other air pollutant emissions. Following this path poses serious threats to regional and global environments. In order to counter this situation, the MMR scenario in this study takes into account Pakistan’s enormous renewable energy potential, which is so far untapped. It is estimated that the exploitable potential of solar, wind, and biomass is 169 GW, 65 GW, and 15 GW, respectively in the country [13]. In this scenario, the share of renewables (other than hydro)increased while the share of coal for power generation decreased. The increment in renewable energy, in this scenario, is mainly from the wind, solar, and biomass resources.
4.5.2. More Hydro Energy (MRH) Scenario
Hydroelectric is a major source of electricity generation for the base-load requirements, and can meet the peak and unexpected electricity demands in the power system. The electricity generation cost of hydroelectric also cheap since no any fuel is consumed during the generation of electricity which makes it a competitive source of renewable energy [43]. The hydroelectric plants, during operation, also do not produce any emission and industrial waste like fossil fuel-based power plants. Pakistan is blessed with ~100 GW of hydroelectric potential out of which so far 59 GW has been identified. Talking into account the enormous potential of hydroelectric, in this scenario, the share increased, reducing the share of coal thus altering the reference scenario.
4.5.3. More Hydro Nuclear Energy (MRHN) Scenario
Nuclear is also among the group of energy resources and technologies that are available, and capable of dealing the environmental challenge faced due to the GHG and other air pollutant emissions due to combustion of other fossil fuels [44]. Nuclear and hydroelectric energies emit negligible amounts of CO2 and other GHG, with the emissions considered for the total life cycle fewer than 15 CO2-eq/kWh [45]. Nuclear-based power plants are base-load electricity generation options, which are particularly suitable for large-scale, uninterrupted electricity supply to meet the demand. Extended penetration of nuclear power in the energy supply mix can also help address the higher electricity generation costs. Keeping in view both the environment and cost related benefits of nuclear and hydroelectric energies in this scenario the shares of nuclear and hydroelectric are increased by cutting the share of coal.
The above-discussed scenarios were simulated in the LEAP energy model. The results of these simulations are discussed in the following section.
5. Results and Discussions
5.1. Reference or Base Scenario
Simulation results of the developed model for the Reference scenario of existing and planned electricity generations are shown in Figure 8a. According to these results, about 107 GW of new installed capacity is required from various available sources up to 2035 in order to meet the growing electricity demand. This newly installed capacity raises the overall capacity of the reference scenario by 124 GW in 2035. The maximum shares are from the low-cost electricity generation sources of coal and hydro with the capacities of 40 GW and 36 GW, respectively. In the new power policy, it has been decided by the government that more than 60% of the existing low-efficiency high fuel cost oil-fired power plants will be converted to low-cost coal based power plants. Therefore, instead of adding the oil-based power plants, the existing share of oil will be reduced from 8.6 GW to 3 GW. For the diversification of electricity generation fuel mix, government also plans to install new power plants based on natural gas. As such, another 8 GW of newly installed capacity from natural gas has been added to the total installed capacity under this scenario. The supply of natural gas for new power plants is planned for importation through LNG and gas pipeline. This scenario also takes into account the renewable energy resources and ~15 GW of renewable energy sources other than hydro have been included in the installed capacity by the year 2035. These developments are in line with existing GOP plans, which should be realized by the year 2035.
Figure 8.
(a) Electricity installed capacity by source under reference/base scenario; and (b) total electricity generation by a source under reference/base Scenario.
Electricity generation in the reference scenario, with additional installed capacity, increases to meet the growing electricity demand. The total electricity generation, therefore, increased from 96 TWh in 2013 to 442 TWh in 2035 as shown in Figure 8b. The major shares in the electricity generation were from coal and hydroelectric as per government plans. The share of oil decreased from 36% to only 2% in the year 2035, as there would be no new installations from oil-based sources during the study period. Reductions in oil shares were replaced by hydro- and coal-based power generation. The overall share in electricity generation from hydroelectric plants are anticipated to increases from 31% in the base year to 37% in the end year, whereas the share of natural gas for electricity generation is expected to significantly decreases from 28.2% to 13% during the same period.
The share of nuclear-based electricity generation is anticipated to increases from 5% in the base year to 9% in the end year. The share of other renewables in 2013 was 0%, increased in 2015 by 1.2%, and is expected to reach 6% in 2035. Electricity generation from coal-fired power plants is more cost-competitive than oil-fired power plants thus the share of coal for electricity generation, under this scenario, increased from 0.1% to 34% during the modeling time period.
The electricity output shares from various fuel sources for the modeling period under the reference scenario are shown in Table 9.
Table 9.
Electricity output share from various fuel sources for the modeling period.
It is apparent that significant variation in fuel share for electricity generation under reference scenario may follow if GOP remain wedged on its plans.
5.1.1. MRR Scenario
Renewable energy sources such as solar, wind, and biomass are expected to play a significant role in the mitigation of emissions to counter the climate change and address the sustainability cause. Therefore, under this scenario, the share of installed capacity of renewables (other than hydroelectric) increased from 15 GW to 30 GW, while the installed capacity of coal decreased from 40 GW to 20 GW compared to the REF scenario as shown in Figure 9a. The installed capacities of other sources like hydro, nuclear, and oil remained the same as in the reference or base scenarios. The increased share of renewables shall reduce the reliance on coal, but it needs flexible power sources such as the natural gas power to compensate electricity demand due to the lower capacity factors of renewable energy based plants. The newly installed capacity from natural gas was 20 GW in the end year under this scenario, which enhanced the overall installed capacity from all sources to 132 GW to meet the electricity demand.
Figure 9.
(a) Electricity installed capacity by source under MRR scenario; and (b) total electricity generation by source under MRR scenario.
The overall electricity generation output in this scenario was same as in the reference or base scenario, but only the share of renewables (other than hydroelectric) significantly increased due to the increment in their capacities. The share of other renewable energy sources, which was 0% in 2013, is anticipated to increase 11% in 2035. The share of coal is expected to decrease from 34% as in the reference scenario to 16% in the MRR scenario in 2035 as shown in Figure 9b. The penetration of renewable energy sources in the total electricity generation shall results in better environmental and economic impacts since these are indigenously available and emissions-free resources.
MRR scenario considerations and results are very important, and following this pattern would greatly help country to reduce oil import bill as well as help in containing the climate change.
5.1.2. MRH Scenario
In this scenario, which utilizes the country’s hydro potential, the installed capacity of hydroelectric should increase from 36 GW to 40 GW by the end year 2035. The installed capacity shares of all other sources for power generation are assumed to remain the same as in the reference or base scenario except for the installed capacity of coal which should be reduced from 40 GW as in reference or base scenario to 34 GW in this scenario by the end year as shown in Figure 10a. Increasing the installed capacity of hydroelectric presents a viable option for electricity generation from cost-effective and green power generation sources. The total installed capacity under this scenario, should increase by ~123 GW in the year 2035, with substantial share of the hydroelectric plant in this scenario.
Figure 10.
(a) Electricity installed capacity by source under MRH scenario; and (b) total electricity generation by a source under MRH scenario.
The electricity generation share under this scenario for hydroelectric is expected to increase from 37% in the reference scenario to 42% by the year 2035 as shown in Figure 10b. Increase in the share of hydroelectric depicts the low-cost, secure and sustainable electricity generation option. The share of coal should also decrease from 34% in the reference scenario to 28% in this scenario by 2035 to balance the increase of hydroelectric share.
The MRH scenario is focused on exploiting the indigenous hydroelectric resources and thus could significantly contribute towards reducing oil-based power generation as well containing emissions.
5.1.3. MRHN Scenario
In this scenario, alongside hydroelectric, nuclear power increment is considered to offer cost-effective, sustainable, technologically superior, and long-term energy supply option for electricity generation. The installed capacity of nuclear and hydroelectric, as such, is expected to increase from 8 GW and 36 GW as of in reference scenario to 10 GW and 40 GW under MRHN scenario, respectively by 2035. In response to an increase in installed capacity of these plants, the installed capacity of coal-based plant reduces from 40 GW in the reference scenario to 31 GW under MRHN scenario as shown in Figure 11a. The overall installed capacity in this scenario is expected to reach 123 GW in 2035 to meet the increased demand.
Figure 11.
(a) Electricity installed capacity by source under MRHN scenario; and (b) total electricity generation by a source under MRHN scenario.
The electricity generation shares from nuclear and hydroelectric are subsequently higher in this scenario as shown in Figure 11b. These shares of electricity from nuclear and hydroelectric are expected to increase by 2% and 5%, respectively, under MRHN compared to the reference scenario in 2035. The share of coal would also decrease by 8% compared to the reference scenario. The reduction in electricity generation shares from coal is an optimistic situation to mitigate the effects of emissions, which are harmful for the environment.
MRHN scenario in addition to exploiting the hydroelectric potential also taken into account the nuclear-based power generation, which would require care full planning, and execution of such projects.
5.2. Environmental Emissions in Reference and All Alternative Scenarios
The LEAP energy model estimates the emissions from power plants using the emission factors and other technical characteristics integrated within TED, which are based on IPCC Tier 1 database. The simulated results of GHG emissions for the reference and alternative scenarios of this study are shown in Table 10.
Table 10.
Air pollution and GHG emissions in different scenarios from 2013 to 2035.
Each of these tabulated emission components are further discussed with respect to the reference and other three alternative scenarios as under.
5.2.1. CO2 Emission
CO2 emissions are estimated to increase from 34 million tons in the base year 2013 to 143 million tons in 2035 under the reference scenario, and from 34 million tons to 103 million tons in the MRR scenario. In case of the MRH scenario, these emissions increase from 34 million tons in the base year to 126 million tons by the year 2035, while in MRHN scenario the CO2 emissions are estimated to increase from 34 million tons to 117 million tons from 2013 to 2035, respectively. The CO2 emissions results pertaining all four scenarios of the study are illustrated in Figure 12.
Figure 12.
Annual CO2 emissions in all scenarios.
CO2 emissions are estimated to be 118% less in the MRR scenario compared to the reference scenario. This would be a significant reduction in emissions due to the addition of renewable energy sources. The higher CO2 emissions in the reference scenario are evidently due to increased coal-based generation, which emits a huge amount of emissions. Under the MRHN and MRH scenarios, CO2 emissions were 76% and 51%, respectively, less than the reference scenario due to hydroelectric and nuclear power-based capacity additions.
5.2.2. SO2 Emissions
The utilization of both imported and indigenous coal as a fuel for electricity generation in all scenarios would produce a great amount of emissions. However, with highly efficient critical pressure boilers and advanced Fluidized Bed Combustion (FBC) combustion technologies considered in this study, hazardous emissions such as SO2 could be reduced to a minimum level. Nevertheless, a substantial amount of emissions would be from the combustion of coal. In addition, SO2 emissions from the existing oil-based power plants would also be present. In these, existing plants’ no emission control systems are in place. Therefore, SO2 emissions are projected to increase 300 thousand tons during the whole study period under the REF scenario, which is the highest increase as compared to the other alternative scenarios. The amount of SO2 emissions in other alternative scenarios is projected to be 234 thousand Mt in MRH scenario, 201 thousand Mt in MRHN, and only 120 thousand Mt in MRR scenario by the end of modeling period. The projected SO2 emissions under REF, and the three alternative scenarios, are shown in Figure 13.
Figure 13.
Annual SO2 emissions in all scenarios.
5.2.3. NOX Emissions
NOX emissions from existing and planned thermal power plants in the reference and alternative scenarios for the modeling period are shown in Figure 14. These estimated projections illustrate that NOX emissions are estimated to increase 72% in the REF scenario from 2013 till 2035, while an increase of 59%, 53%, and 83% is projected under MRH, MRHN, and MRR scenarios, respectively. The thermal power plants—particularly coal-based—proposed by the GOP during the study period, would be a major source of increased NOX emissions in the reference scenario. NOX emissions were also higher in the MRR scenario compared to the other alternative scenarios, due to the large installed capacity of natural gas to compensate the low capacity factor renewable power plants. The power plants based on natural gas produce more NOX than coal-based power plants.
Figure 14.
Annual NOx emissions in all scenarios.
5.2.4. CH4 Emissions
Methane-like CO2 is also another major component of GHGs. It is projected in this study that methane (CH4) emissions from the existing and planned biomass, natural gas, and oil-based power generations plants would increase considerably. CH4 emissions are projected to increase from 1 thousand Mt to 2.3 Mt from the base year (2013) to the end year (2035) in MRR scenario, which is a 137% increase compared to the base year emission of CH4. These emissions are also projected to increase 80% in the REF scenario, 71% in the MRH scenario, and 65% in the MRHN scenario from the base year level in 2013 to the end year of study period as illustrated in Figure 15. The increasing share of CH4 emissions are noticeably high in the MRR scenario compared to the other alternative scenarios due to high shares of biomass and natural gas fuels in the MRR scenario. Biomass fuels like crop residues—bagasse, rice husk, and corn straw—discharge large amounts of CH4 emissions during combustion. CH4 is also the main component of natural gas fuels, and as such, power plants based on natural gas would also emit unburnt CH4.
Figure 15.
Annual CH4 emissions in all scenarios.
5.2.5. N2O Emissions
N2O is also a GHG and mainly emitted due to the combustion of coal with minimum amount of such emissions from oil and natural gas fuel-based power plants. N2O emissions under reference as well as all alternative scenarios as estimated in this study are shown in Figure 16. N2O emissions are estimated to increase from 0.2 thousand Mt in 2013 to 82 thousand Mt in 2035 under the REF scenario, 0.2 thousand Mt to 70 thousand Mt under the MRH, 0.2 thousand Mt to 63 thousand Mt under the MRHN, and 0.2 thousand Mt to 41 thousand Mt under the MRR scenario for the same period. These emissions are highest in the REF scenario owing to the highest share of coal. In all alternative scenarios, N2O emissions were comparatively less than the REF scenario. These emissions were lowest in the MRR scenario since a large amount of electricity is generated from renewable energy sources, which do not produce any N2O emissions.
Figure 16.
N2O emissions in all scenarios.
It can be concluded from these results pertaining emission—under different scenarios of this study—that all the alternative scenarios have low overall emissions compared to the reference scenario. However, the MRR scenario has the lowest CO2 (28% less then reference scenario), SO2 (33% less than reference scenario), and N2O (50% less than reference scenario) emissions compared to the reference scenario, whereas the MRHN scenario has the lowest NOx (11% less than the reference scenario) and CH4 (11% less than the reference scenario) emissions.
6. Conclusions and Recommendations
The electricity demand in Pakistan is increasing with the increase in population, load growth, economic development, and improved lifestyle. This growing demand cannot be met from existing electricity generating plants. Furthermore, generating electricity from costly imported fossil fuels have plunged the country into existing power crises owing to huge oil import bills and issues of circular debt. In order to improve the electricity demand–supply balance, the government has initiated some positive steps to resolve the electricity crises on priority basis as discussed in Section 3. Modeling the planned power generation capacity of the country was undertaken via the REF scenario and three alternative scenarios: MRR, MRH, and MRHN, which developed using LEAP model. The emphasis of this energy modeling exercise has been to determine and suggest the environment friendly sources of electricity generation in Pakistan for the study period 2013–2035.
The electricity generation output from existing power plants in 2013 remained 96 TWh, which according to this study is projected to be 442 TWh in 2035, based on demand growth rate determined by the government. As such, the addition of new plants in order to meet the increased demand by the year 2035 is inevitable. In summary, the results of the model simulations of this study reveal that:
- The REF scenario based on government plans suggests a reduction of oil-based power generation, however, conversion of certain power plants to coal and addition of new coal-based power plants in this scenario lead to more emission which are highest compared to other alternative scenarios.
- The MRR scenario mainly emphasized the renewable sources for electricity generation wherein the share of renewables increases to be 11% of total electricity output in 2035. This scenario has minimum emissions resulting from power generation during the modeling period.
- The MRH scenario prefers hydroelectric-based power generations to the tune of 42% in the total energy mix by the year 2035. The coal-based generation forms about 28% in this scenario, as such, environmental emissions in the scenario are found to next highest to the REF scenario.
- In the MRHN scenario, the share of electricity output of hydroelectric and nuclear power is projected to increase from 31% to 42% and 5% to 11%, respectively, by the end year 2035, as such, environmental emissions, in this case, are minimum but second to those of the MRR scenario.
It is evident from the above-summarized conclusions of this study that:
- All alternative scenarios (MRR, MRH, and MRHN) are more environmentally friendly and acceptable compared to the base or REF scenario, and
- Coal-based power generation is the major sources of emission with local coal (indigenous lignite) emitting more emissions than imported (bituminous) coal.
Pakistan has a huge potential of renewable energy resources such as wind, solar, and biomass energy alongside hydroelectric potential, which, if effectively utilized can play a major role in meeting the electricity demand and would reduce the GHGs and other air pollutant emissions. It is, therefore, recommended that in order to address the current gap in supply and demand of electricity, decision makers at the government level apart from implementing the existing plans should also consider harnessing indigenous renewable energy resources for electricity generation. Renewable energy resources of country such as wind, solar, and biomass together with hydro and nuclear energy can form a substantial part of the future energy mix of the country to minimize oil import bills, reduce GHG emissions and air pollution appropriately.
Author Contributions
All the authors contributed to this work. A.M., K.H., and M.A.U. conceived and structured the study. A.M. developed the model. N.H.M., G.D.W. and S.A.K. analyzed the results and prepared the preliminary manuscript. A.M., K.H., and M.A.U. reviewed and finalized the manuscript.
Funding
This research received no external funding.
Acknowledgments
The authors highly acknowledge PPSP-USAID, Higher Education Commission Pakistan, Mehran University of Engineering & Technology Jamshoro, Quaid-e-Awam University of Engineering, Sciences & Technology, Nawabshah and Balochistan University of Engineering & Technology, Khuzdar for their financial and technical support for completing this research work.
Conflicts of Interest
The authors declare no conflict of interest.
References
- Abas, N.; Kalair, A.; Khan, N.; Kalair, A.R. Review of GHG emissions in Pakistan compared to SAARC countries. Renew. Sustain. Energy Rev. 2017, 80, 990–1016. [Google Scholar] [CrossRef]
- Mirjat, N.H.; Uqaili, M.A.; Harijan, K.; Valasai, G.D.; Shaikh, F.; Waris, M. A review of energy and power planning and policies of Pakistan. Renew. Sustain. Energy Rev. 2017, 79, 110–127. [Google Scholar] [CrossRef]
- Mirjat, N.H.; Uqaili, M.A.; Harijan, K.; Walasai, G.D.; Mondal, M.A.H.; Sahin, H. Long-term electricity demand forecast and supply side scenarios for Pakistan (2015–2050): A LEAP model application for policy analysis. Energy 2018, 165, 512–526. [Google Scholar] [CrossRef]
- Perwez, U.; Sohail, A. GHG Emissions and Monetary Analysis of Electric Power Sector of Pakistan: Alternative Scenarios and it’s Implications. Energy Procedia 2014, 61, 2443–2449. [Google Scholar] [CrossRef]
- HDIP. Pakistan Energy Year Book, 2016; Government of Pakistan: Islamabad, Pakistan, 2016.
- Lin, B.; Raza, M.Y. Analysis of energy related CO2 emissions in Pakistan. J. Clean. Prod. 2019, 219, 981–993. [Google Scholar] [CrossRef]
- Kessides, I.N. Chaos in power: Pakistan’s electricity crisis. Energy Policy 2013, 55, 271–285. [Google Scholar] [CrossRef]
- Rauf, O.; Wang, S.; Yuan, P.; Tan, J. An overview of energy status and development in Pakistan. Renew. Sustain. Energy Rev. 2015, 48, 892–931. [Google Scholar] [CrossRef]
- Bhutto, A.W.; Bazmi, A.A.; Zahedi, G. Greener energy: Issues and challenges for Pakistan—Wind power prospective. Renew. Sustain. Energy Rev. 2013, 20, 519–538. [Google Scholar] [CrossRef]
- National Electric Power Regulatory Authority (NEPRA). Pakistan Coal Power Generation Potential, National Electric Power and Regulatory Authority; NEPRA: Islamabad, Pakistan, 2004. [Google Scholar]
- Farooqui, S.Z. Prospects of renewables penetration in the energy mix of Pakistan. Renew. Sustain. Energy Rev. 2014, 29, 693–700. [Google Scholar] [CrossRef]
- Yousuf, I.; Ghumman, A.; Hashmi, H.; Kamal, M. Carbon emissions from power sector in Pakistan and opportunities to mitigate those. Renew. Sustain. Energy Rev. 2014, 34, 71–77. [Google Scholar] [CrossRef]
- Perwez, U.; Sohail, A.; Hassan, S.F.; Zia, U. The long-term forecast of Pakistan’s electricity supply and demand: An application of long range energy alternatives planning. Energy 2015, 93, 2423–2435. [Google Scholar] [CrossRef]
- HDIP. Pakistan Energy Year Book, 2013; Government of Pakistan: Islamabad, Pakistan, 2013.
- MOW&P. National Power Policy 2013; Ministry of Water and Power, Government of Pakistan: Islamabad, Pakistan, 2013.
- Water and Power Development Authority (WAPDA). Hydro Potential Pakistan; Water and Power Development Authority: Lahore, Pakistan, 2011.
- Ministry of Finance, Revenue and Economic Affairs. Economic Survey of Pakistan 2016–2017; Ministry of Finance, Revenue and Economic Affairs: Islamabad, Pakistan, 2017.
- China-Pakistan Economic Corridor (CPEC). China-Pakistan Economic Corridor, Updated Energy Projects; CPEC, 2016. Available online: http://cpec.gov.pk/energy (accessed on 6 June 2016).
- BOI. Coal Based Projects; Board of Investment Prime Minister’s Office, 2014. Available online: http://boi.gov.pk/ (accessed on 14 September 2014).
- Coutinho, M.; Butt, H.K.; Rauf, S. Environmental Impact Assessment Guidance for Coal Fired Power Plants in Pakistan, IUCN Pakistan (National Impact Assessment Programme); International Union for Conservation of Nature and Natural Resources (IUCN): Gland, Switzerland, 2014. [Google Scholar]
- Thar Coal & Energy Board (TCEB). Projects, Thar Coal Energy Board, Sindh Governement; TCEB, 2015. Available online: http://sindhcoal.gos.pk/ (accessed on 15 April 2016).
- Uqaili, M.A.; Hussain, N.; Mengal, A.; Harijan, K. Supply side initiatives for overcoming electricity crisis in Pakistan. In Proceedings of the 14th International Conference on Sustainable Energy Technologies, SET 2015, Nottingham, UK, 25–27 August 2015; pp. 572–580. [Google Scholar]
- GOP. Pakistan Economic Survey 2013–2014; Ministry of Finance, Finance Division, Government of Pakistan, 2015. Available online: http://www.finance.gov.pk/survey_1314.html (accessed on 15 June 2017).
- Farooq, M.K.; Kumar, S. An assessment of renewable energy potential for electricity generation in Pakistan. Renew. Sustain. Energy Rev. 2013, 20, 240–254. [Google Scholar] [CrossRef]
- Private Power and Infrastructure Board (PPIB). 2016. Available online: www.ppib.gov.pk (accessed on 16 August 2017).
- PAEC. Nuclear Power: A Viable Option for Electricity Generation. Available online: http://www.paec.gov.pk/NuclearPower/ (accessed on 26 March 2014).
- Javaid, M.A.; Hussain, S.; Maqsood, A.; Arshad, Z.; Arshad, A.; Idrees, M. Electrical energy crisis in Pakistan and their possible solutions. Int. J. Basic Appl. Sci. 2011, 11, 38–52. [Google Scholar]
- Alternative Energy Development Board (AEDB), Government of Pakistan. 2014. Available online: http://www.aedb.org/ (accessed on 13 June 2016).
- PM launches solar power plant in Bahawalpur. Dawn, 9 May 2014.
- Harijan, K.; Uqaili, M.A.; Mirza, U.K. Assessment of solar PV power generation potential in Pakistan. J. Clean Energy Technol. 2015, 3, 54–56. [Google Scholar] [CrossRef]
- Energy Sector Management Assistance Program (ESMAP). Global Solar Atlus; ESMAP: Washington, DC, USA, 2018. [Google Scholar]
- Harijan, K.; Uqaili, M.A.; Memon, M.; Mirza, U.K. Assessment of centralized grid connected wind power cost in coastal area of Pakistan. Renew. Energy 2009, 34, 369–373. [Google Scholar] [CrossRef]
- Mengal, A.; Uqaili, M.A.; Harijan, K.; Memon, A.G. Competitiveness of wind power with the conventional thermal power plants using oil and natural gas as fuel in Pakistan. Energy Procedia 2014, 52, 59–67. [Google Scholar] [CrossRef]
- Energy Sector Management Assistance Program (ESMAP). Renewable Energy Resource Mapping in Pakistan; ESMAP: Washington, DC, USA, 2017; Available online: http://pubdocs.worldbank.org/en/344131489521020746/Solargis-Presentation-Pakistan-Solar-Mapping-Final-Results-07Mar2017.pdf (accessed on 4 April 2017).
- Zuberi, M.J.S.; Hasany, S.Z.; Tariq, M.A.; Fahrioglu, M. Assessment of biomass energy resources potential in Pakistan for power generation. In Proceedings of the 4th International Conference on Power Engineering, Energy and Electrical Drives, Istanbul, Turkey, 13–17 May 2013; pp. 1301–1306. [Google Scholar]
- Perwez, U.; Sohail, A. Forecasting of Pakistan’s net electricity energy consumption on the basis of energy pathway scenarios. Energy Procedia 2014, 61, 2403–2411. [Google Scholar] [CrossRef]
- SEI. Long-range Energy Alternatives Planning System—LEAP; Stockholm Environment Institute: Stockholm, Sweden, 2014. [Google Scholar]
- Meryem, S.S.; Ahmad, N.A.; Aziz, N. Evaluation of biomass potential for renewable energy in Pakistan using LEAP model. Int. J. Emerg. Trends Eng. Dev. 2013, 1, 243–249. [Google Scholar]
- COMMEND. An Introduction to LEAP. 2015. Available online: http://www.energycommunity.org/default.asp?action=47 (accessed on 23 March 2016).
- NTDC. Electricity Demand Forecast Based on Multiple Regression Analysis; National Transmission and Distribution Company, Government of Pakistan: Lahore, Pakistan, 2013.
- Mariam Gul, W.A.Q. Modeling Diversified Electricity Generation Scenarios for Pakistan. In Proceedings of the IEEE Power and Energy Society General Meeting, San Diego, CA, USA, 22–26 July 2012. [Google Scholar]
- IRG. Pakistan Integrated Energy Model (Pak-IEM) Policy Analysis Report; International Resources Group: Washington, DC, USA, 2011. [Google Scholar]
- Taliotis, C.; Bazilian, M.; Welsch, M.; Gielen, D.; Howells, M. Grand Inga to power Africa: Hydropower development scenarios to 2035. Energy Strategy Rev. 2014, 4, 1–10. [Google Scholar] [CrossRef]
- Van der Zwaan, B. The role of nuclear power in mitigating emissions from electricity generation. Energy Strategy Rev. 2013, 1, 296–301. [Google Scholar] [CrossRef]
- IAEA. Climate Change and Nuclear Power 2014; International Atomic Energy Agency: Vienna, Austria, 2014. [Google Scholar]
© 2019 by the authors. Licensee MDPI, Basel, Switzerland. This article is an open access article distributed under the terms and conditions of the Creative Commons Attribution (CC BY) license (http://creativecommons.org/licenses/by/4.0/).















