Hierarchical Model Predictive Control with Inferential Soft Sensing for Stabilizing Thermal Gradients in Agricultural Biomass Gasification
Abstract
1. Introduction
- What are the fundamental control challenges in agricultural biomass gasification, and why do conventional approaches fail?
- How can machine learning architectures address the inferential sensing and predictive control requirements for stabilizing the thermal window in high-alkali agricultural gasification?
- What integrated framework architecture is required to bridge high-fidelity simulation, real-time control, and fault-tolerant operation for industrial deployment?
2. Methodology
2.1. Identification and Search Strategy
- String 1 (Process & Phenomenology): Focused on the intersection of agricultural residues and thermochemical instability. Used string: (“agricultural biomass” OR straw OR stalks OR “crop residue”) AND gasification AND (“ash fusion” OR slagging OR sintering OR agglomeration OR “initial deformation temperature” OR “IDT”).
- String 2 (Control & Modeling): Focused on the integration of predictive algorithms in gasification. Used string: (“biomass gasification”) AND (“model predictive control” OR “MPC” OR “soft-sensing” OR “soft sensor” OR “inferential”) AND (“machine learning” OR “neural network” OR “deep learning” OR “LSTM” OR “physics-informed” OR “state estimation” OR “thermal lag”).
2.2. Screening and Eligibility
- Focus on forestry biomass (n = 18): Studies using wood or sawdust were removed because they lack the high-alkali (K-Si) dynamics specific to cereal straws and stalks.
- Non-thermal ash applications (n = 15): Research regarding the use of ash in concrete or fertilizers was excluded as it does not inform real-time reactor control.
- Lack of predictive control logic (n = 11): Statistical or descriptive studies were removed if they did not propose a transient control or estimation architecture.
2.3. Manual Selection and Technology Transfer
3. Feedstock-Driven Operational Boundaries
3.1. Chemical Composition of Agricultural Biomass and Its Impact on Ash Fusion Temperatures
3.2. Mechanisms of Slagging and Fouling: The Role of Potassium Silicates and Eutectic Formations
3.3. Critical Review of Empirical Indices (Slagging Index, Fouling Index) and Their Limitations in Dynamic Gasification Environments
4. The Thermochemical Control Problem
4.1. Governing Equations and Phenomenological Basis
4.1.1. Mass and Species Conservation
4.1.2. Energy Conservation and Inter-Phase Heat Transfer
4.1.3. Chemical Kinetics and the Ergun Constraint
4.2. Kinetic-Thermal Lag and Process Oscillations
4.3. Spatial Heterogeneity and the “Cold Heart” Phenomenon
4.4. Toward Advanced Control Strategies: Challenges and Requirements
5. Machine Learning Architectures: From Soft-Sensing to Autonomous Control
5.1. From Static Prediction to Dynamic Control Architectures
5.2. Deployment Limitations and Research Frontiers
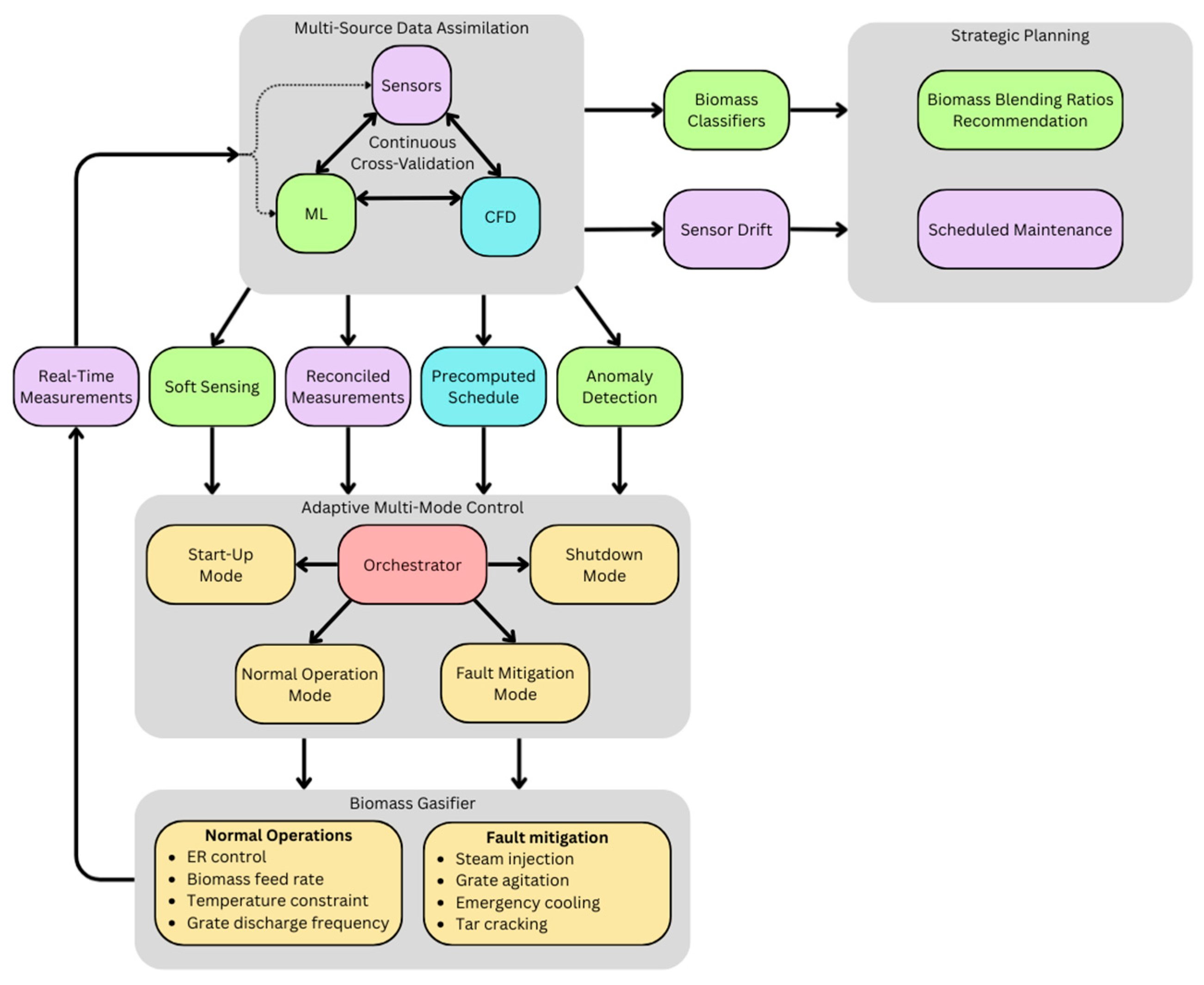
6. Proposed Architecture for Industrial Maturity
6.1. Multi-Source Data Assimilation and Intelligent State Estimation
6.2. Adaptive Multi-Mode Control and Fault-Tolerant Operation
6.3. Strategic Planning for Feedstock and Maintenance Optimization
7. Conclusions and Future Perspectives
Author Contributions
Funding
Data Availability Statement
Acknowledgments
Conflicts of Interest
Abbreviations
| Acronym | Definition |
| 0D | Zero-dimensional |
| AFR | Air Feed Rate |
| AFT | Ash Fusion Temperature |
| ANN | Artificial Neural Network |
| BAI | Bed Agglomeration Index |
| BFR | Biomass Feed Rate |
| CFD | Computational Fluid Dynamics |
| CCE | Carbon Conversion Efficiency |
| CV | Cross Validation |
| db | Dry basis |
| DTR | Decision Tree Regressor |
| ER | Equivalence Ratio |
| FS | Feature Selection |
| GBR | Gradient Boosting Regressor |
| GPR | Gaussian Process Regression |
| HHV | Higher Heating Value |
| IDT | Initial Deformation Temperature |
| KNN | K-Nearest Neighbors |
| LHV | Lower Heating Value |
| LR | Linear Regression |
| LS-SVM | Least Squares Support Vector Machine |
| LSTM | Long Short-Term Memory |
| MAE | Mean Absolute Error |
| MLP | Multi-Layer Perceptron |
| MPC | Model Predictive Control |
| MSW | Municipal Solid Waste |
| NARX | Nonlinear Autoregressive with Exogenous Inputs |
| PA | Proximate Analysis |
| PAH | Polycyclic Aromatic Hydrocarbon |
| PCA | Principal Component Analysis |
| PCD | Physical Consistency Degree |
| PDP | Partial Dependence Plot |
| PID | Proportional-Integral-Derivative |
| PINN | Physics-Informed Neural Network |
| PLC | Programmable Logic Controller |
| RF | Random Forest |
| ROM | Reduced Order Model |
| RNN | Recurrent Neural Network |
| S/B | Steam-to-Biomass Ratio |
| SS | Sewage Sludge |
| SCADA | Supervisory Control and Data Acquisition |
| SVR | Support Vector Regressor |
| SHAP | SHapley Additive exPlanations |
| UA | Ultimate Analysis |
| XGBR | eXtreme Gradient Boosting Regressor |
References
- Bentsen, N.S.; Felby, C.; Thorsen, B.J. Agricultural residue production and potentials for energy and materials services. Prog. Energy Combust. Sci. 2014, 40, 59–73. [Google Scholar] [CrossRef]
- Lackner, M.; Besharati, M. Agricultural Waste: Challenges and Solutions, a Review. Waste 2025, 3, 18. [Google Scholar] [CrossRef]
- Saadatlu, E.A.; Barzinpour, F.; Yaghoubi, S. A sustainable model for municipal solid waste system considering global warming potential impact: A case study. Comput. Ind. Eng. 2022, 169, 108127. [Google Scholar] [CrossRef]
- Rahimi, Z.; Anand, A.; Gautam, S. An overview on thermochemical conversion and potential evaluation of biofuels derived from agricultural wastes. Energy Nexus 2022, 7, 100125. [Google Scholar] [CrossRef]
- Rashidi, N.A.; Mohd Yusoff, M.H.; Ahmad Termezi, M.F.; Azmi, N. Sustainable valorization of agricultural biomass: Progress in thermochemical conversion for bioenergy production. Biofuels Bioprod. Biorefining 2025, 19, 2662–2679. [Google Scholar] [CrossRef]
- Gao, Y.; Wang, M.; Raheem, A.; Wang, F.; Wei, J.; Xu, D.; Song, X.; Bao, W.; Huang, A.; Zhang, S.; et al. Syngas Production from Biomass Gasification: Influences of Feedstock Properties, Reactor Type, and Reaction Parameters. ACS Omega 2023, 8, 31620–31631. [Google Scholar] [CrossRef]
- Aguado, R.; Vera, D.; Lopez-Garcia, D.A.; Torreglosa, J.P.; Jurado, F. Techno-economic assessment of a gasification plant for distributed cogeneration in the agrifood sector. Appl. Sci. 2021, 11, 660. [Google Scholar] [CrossRef]
- Abouemara, K.; Shahbaz, M.; Mckay, G.; Al-Ansari, T. The review of power generation from integrated biomass gasification and solid oxide fuel cells: Current status and future directions. Fuel 2024, 360, 130511. [Google Scholar] [CrossRef]
- Shahbeig, H.; Shafizadeh, A.; Rosen, M.A.; Sels, B.F. Exergy sustainability analysis of biomass gasification: A critical review. Biofuel Res. J. 2022, 9, 1592–1607. [Google Scholar] [CrossRef]
- Ayub, Y.; Ren, J.; Shi, T. Exploring gasification process and technology for biomass-waste utilization: A comprehensive review on the path to sustainable energy. Process Saf. Environ. Prot. 2024, 188, 1489–1501. [Google Scholar] [CrossRef]
- Abioye, K.J.; Harun, N.Y.; Sufian, S.; Yusuf, M.; Jagaba, A.H.; Ekeoma, B.C.; Kamyab, H.; Sikiru, S.; Waqas, S.; Ibrahim, H. A review of biomass ash related problems: Mechanism, solution, and outlook. J. Energy Inst. 2024, 112, 101490. [Google Scholar] [CrossRef]
- Arvelakis, S.; Koukios, E.G. Critical factors for high temperature processing of biomass from agriculture and energy crops to biofuels and bioenergy. In Advances in Bioenergy: The Sustainability Challenge; Wiley: Hoboken, NJ, USA, 2016; pp. 149–162. [Google Scholar]
- Santana, H.E.; Jesus, M.; Santos, J.; Rodrigues, A.C.; Pires, P.; Ruzene, D.S.; Silva, I.P.; Silva, D.P. Lignocellulosic biomass gasification: Perspectives, challenges, and methods for tar elimination. Sustainability 2025, 17, 1888. [Google Scholar] [CrossRef]
- Zhu, Y.; Niu, Y.; Tan, H.; Wang, X. Short review on the origin and countermeasure of biomass slagging in grate furnace. Front. Energy Res. 2014, 2, 7. [Google Scholar] [CrossRef]
- Allesina, G.; Pedrazzi, S. Barriers to success: A technical review on the limits and possible future roles of small scale gasifiers. Energies 2021, 14, 6711. [Google Scholar] [CrossRef]
- Olupot, P.W.; Mibulo, T.; Nayebare, J.G. Characterization of Uganda’s Main Agri-Food Value Chain Wastes for Gasification. Energies 2023, 17, 164. [Google Scholar] [CrossRef]
- Yang, Q.; Wang, T.; Wang, J.; Sui, Z.; Wang, L.; Zhang, Y.; Pan, W.-P. Combustion, emission and slagging characteristics for typical agricultural crop straw usage in heating plants. Thermochim. Acta 2021, 702, 178979. [Google Scholar] [CrossRef]
- Kalisz, S.; Ciukaj, S.; Tymoszuk, M.; Kubiczek, H. Fouling and its mitigation in PC boilers co-firing forestry and agricultural biomass. Heat Transf. Eng. 2015, 36, 763–770. [Google Scholar] [CrossRef]
- Ferreiro, A.; Ferreira, A.; Fernandes, E.; Coelho, P. Influence of process parameters on biomass gasification: A review of experimental studies in entrained flow reactors and droptube furnaces. Biomass Bioenergy 2024, 185, 107217. [Google Scholar] [CrossRef]
- Luan, J.; Wang, Q.; Shao, D.; Cui, B.; Han, P.; He, Q. Research progress on influencing factors and control methods of slagging in biomass combustion. Front. Energy Res. 2025, 13, 1634354. [Google Scholar] [CrossRef]
- Đurić, S.N.; Kaluđerović, Ž.L.; Kosanić, T.R.; Ćeranić, M.B.; Milotić, M.M.; Brankov, S.D. Experimental investigation of pyrolysis process of agricultural biomass mixture. Period. Polytech. Chem. Eng. 2014, 58, 141–147. [Google Scholar] [CrossRef]
- Mu, L.; Wang, R.; Xie, P.; Li, Y.; Huang, X.; Yin, H.; Dong, M. Comparative investigation on the pyrolysis of crop, woody, and herbaceous biomass: Pyrolytic products, structural characteristics, and CO2 gasification. Fuel 2023, 335, 126940. [Google Scholar] [CrossRef]
- Mishra, R.K.; Naik, S.U.; Chistie, S.M.; Kumar, V.; Narula, A. Pyrolysis of agricultural waste in a thermogravimetric analyzer: Studies of physicochemical properties, kinetics behaviour, and gas compositions. Mater. Sci. Energy Technol. 2022, 5, 399–410. [Google Scholar] [CrossRef]
- Paudel, P.P.; Kafle, S.; Park, S.; Kim, S.J.; Cho, L.; Kim, D.H. Advancements in sustainable thermochemical conversion of agricultural crop residues: A systematic review of technical progress, applications, perspectives, and challenges. Renew. Sustain. Energy Rev. 2024, 202, 114723. [Google Scholar] [CrossRef]
- Biagini, E.; Barontini, F.; Tognotti, L. Gasification of agricultural residues in a demonstrative plant: Corn cobs. Bioresour. Technol. 2014, 173, 110–116. [Google Scholar] [CrossRef]
- Xie, H.; Yu, Q.; Qin, Q.; Zhang, H.; Fu, X. Bio-oil production by fast pyrolysis from agriculture residue in northeastern China. J. Renew. Sustain. Energy 2013, 5, 013103. [Google Scholar] [CrossRef]
- Sikarwar, V.S.; Zhao, M.; Clough, P.; Yao, J.; Zhong, X.; Memon, M.Z.; Shah, N.; Anthony, E.J.; Fennell, P.S. An overview of advances in biomass gasification. Energy Environ. Sci. 2016, 9, 2939–2977. [Google Scholar] [CrossRef]
- Cusenza, M.A.; Longo, S.; Cellura, M.; Guarino, F.; Messineo, A.; Mistretta, M.; Volpe, M. Environmental assessment of a waste-to-energy practice: The pyrolysis of agro-industrial biomass residues. Sustain. Prod. Consum. 2021, 28, 866–876. [Google Scholar] [CrossRef]
- Manyà, J.J.; Alvira, D.; Videgain, M.; Duman, G.; Yanik, J. Assessing the importance of pyrolysis process conditions and feedstock type on the combustion performance of agricultural-residue-derived chars. Energy Fuels 2021, 35, 3174–3185. [Google Scholar] [CrossRef] [PubMed]
- Basu, P. Biomass Gasification and Pyrolysis: Practical Design and Theory; Academic Press: Cambridge, MA, USA, 2010. [Google Scholar]
- Khan, M.J.; Al-attab, K.A. Steam gasification of biomass for hydrogen production—A review and outlook. J. Adv. Res. Fluid Mech. Therm. Sci. 2022, 98, 175–204. [Google Scholar] [CrossRef]
- Titiloye, J.O.; Bakar, M.S.A.; Odetoye, T.E. Thermochemical characterisation of agricultural wastes from West Africa. Ind. Crops Prod. 2013, 47, 199–203. [Google Scholar] [CrossRef]
- Xu, Y.; Wang, K.; Qian, Y.; Yang, W.; Li, Z.; Li, Q.; Ma, P. Effect of the ash melting on heat and mass characteristics and reaction rate during corn stalk pellet gasification. J. Energy Inst. 2025, 118, 101883. [Google Scholar] [CrossRef]
- Mettanant, V.; Basu, P.; Butler, J. Agglomeration of biomass fired fluidized bed gasifier and combustor. Can. J. Chem. Eng. 2009, 87, 656–684. [Google Scholar] [CrossRef]
- Ge, Y.; Ding, S.; Kong, X.; Kantarelis, E.; Engvall, K.; Pettersson, J.B. Online monitoring of alkali release during co-pyrolysis/gasification of forest and agricultural waste: Element migration and synergistic effects. Biomass Bioenergy 2023, 172, 106745. [Google Scholar] [CrossRef]
- Ghazidin, H.; Prayoga, M.Z.E.; Putra, H.P.; Priyanto, U.; Prismantoko, A.; Darmawan, A. A comprehensive evaluation of slagging and fouling indicators for solid fuel combustion. Therm. Sci. Eng. Prog. 2023, 40, 101769. [Google Scholar] [CrossRef]
- Maitlo, G.; Ali, I.; Mangi, K.H.; Ali, S.; Maitlo, H.A.; Unar, I.N.; Pirzada, A.M. Thermochemical conversion of biomass for syngas production: Current status and future trends. Sustainability 2022, 14, 2596. [Google Scholar] [CrossRef]
- Anand, A.; Gautam, S.; Ram, L.C. A characteristic-based decision tree approach for sustainable energy applications of biomass residues from two major classes. Fuel 2023, 339, 127483. [Google Scholar] [CrossRef]
- Havilah, P.R.; Sharma, A.K.; Govindasamy, G.; Matsakas, L.; Patel, A. Biomass gasification in downdraft gasifiers: A technical review on production, up-gradation and application of synthesis gas. Energies 2022, 15, 3938. [Google Scholar] [CrossRef]
- Thakkar, M.; Singh, V. Air-steam gasification of raw and torrefied lignocellulosic crop residues in the circulating fluidized bed gasifier with calcined dolomite and raw olivine as bed additives. Biomass Bioenergy 2026, 205, 108517. [Google Scholar] [CrossRef]
- Senthilkumar, V.; Prabhu, C. Optimization of design and development of a biomass gasifier—A review. Biofuels 2024, 15, 1079–1097. [Google Scholar] [CrossRef]
- Di Blasi, C. Modeling chemical and physical processes of wood and biomass pyrolysis. Prog. Energy Combust. Sci. 2008, 34, 47–90. [Google Scholar] [CrossRef]
- Alabdrabalameer, H.A.; Taylor, M.J.; Kauppinen, J.; Soini, T.; Pikkarainen, T.; Skoulou, V. Big problem, little answer: Overcoming bed agglomeration and reactor slagging during the gasification of barley straw under continuous operation. Sustain. Energy Fuels 2020, 4, 3764–3772. [Google Scholar] [CrossRef]
- Ajorloo, M.; Ghodrat, M.; Scott, J.; Strezov, V. Recent advances in thermodynamic analysis of biomass gasification: A review on numerical modelling and simulation. J. Energy Inst. 2022, 102, 395–419. [Google Scholar] [CrossRef]
- Kuttin, K.W.; Kuttin, A.W.; Salem, A.M.; Wang, Y.; Ding, L. Spatial comprehensive comparative analysis of updraft and downdraft fixed bed gasification reactors by computational fluid dynamics approach with industrial data validation. Appl. Energy 2025, 400, 126612. [Google Scholar] [CrossRef]
- Yu, Z.; Wang, Z.; Zhong, H.; Cheng, K. Essential aspects of the CFD software modelling of biomass gasification processes in downdraft reactors. RSC Adv. 2024, 14, 28724–28739. [Google Scholar] [CrossRef]
- Lee, W.; Jang, K.; Han, W.; Huh, K.Y. Model order reduction by proper orthogonal decomposition for a 500 MWe tangentially fired pulverized coal boiler. Case Stud. Therm. Eng. 2021, 28, 101414. [Google Scholar] [CrossRef]
- Król, K.; Nowak-Woźny, D. Application of the Mechanical and Pressure Drop Tests to Determine the Sintering Temperature of Coal and Biomass Ash. Energies 2021, 14, 1126. [Google Scholar] [CrossRef]
- Lei, T.; Zhao, J.; Zhang, Z. In-situ ash sintering process analysis during the co-combustion of the coal gasification fine slag and corn straw. Energy 2024, 310, 133311. [Google Scholar] [CrossRef]
- Ascher, S.; Watson, I.; You, S. Machine learning methods for modelling the gasification and pyrolysis of biomass and waste. Renew. Sustain. Energy Rev. 2022, 155, 111902. [Google Scholar] [CrossRef]
- Ascher, S.; Sloan, W.; Watson, I.; You, S. A comprehensive artificial neural network model for gasification process prediction. Appl. Energy 2022, 320, 119289. [Google Scholar] [CrossRef]
- Sedej, O.; Mbonimpa, E.; Sleight, T.; Slagley, J. Artificial neural networks and gradient boosted machines used for regression to evaluate gasification processes: A review. J. Energy Power Technol. 2022, 4, 027. [Google Scholar] [CrossRef]
- da Silva Pimentel, F.; Ferreira dos Santos, B.; Pradelle, F. Investigation of artificial neural network topologies to predict biomass gasification and comparison with a thermodynamic equilibrium model. Energy 2024, 308, 132762. [Google Scholar] [CrossRef]
- Yan, M.; Bi, H.; Wang, H.; Xu, C.; Chen, L.; Zhang, L.; Chen, S.; Xu, X.; Li, Z.; Hou, Y. Advanced Temperature-Integrated Backpropagation Neural Network for Enhanced Prediction of Syngas Composition in Complex Organic Waste Gasification. Chem Bio Eng. 2024, 2, 110–122. [Google Scholar] [CrossRef] [PubMed]
- Safarian, S.; Saryazdi, S.M.E.; Unnthorsson, R.; Richter, C. Artificial neural network integrated with thermodynamic equilibrium modeling of downdraft biomass gasification-power production plant. Energy 2020, 213, 118800. [Google Scholar] [CrossRef]
- Li, J.; Li, L.; Tong, Y.W.; Wang, X. Understanding and optimizing the gasification of biomass waste with machine learning. Green. Chem. Eng. 2023, 4, 123–133. [Google Scholar] [CrossRef]
- Serrano, D.; Castelló, D. Tar prediction in bubbling fluidized bed gasification through artificial neural networks. Chem. Eng. J. 2020, 402, 126229. [Google Scholar] [CrossRef]
- Kartal, F.; Özveren, U. A deep learning approach for prediction of syngas lower heating value from CFB gasifier in Aspen plus®. Energy 2020, 209, 118457. [Google Scholar] [CrossRef]
- Ayub, H.M.U.; Rafiq, M.; Qyyum, M.A.; Rafiq, G.; Choi, G.S.; Lee, M. Prediction of process parameters for the integrated biomass gasification power plant using artificial neural network. Front. Energy Res. 2022, 10, 894875. [Google Scholar] [CrossRef]
- Escámez, A.; Aguado, R.; Sánchez-Lozano, D.; Jurado, F.; Vera, D. An ensemble multi-ANN approach for virtual oxygen sensing and air leakage prediction in biomass gasification plants. Renew. Energy 2025, 242, 122376. [Google Scholar] [CrossRef]
- Hidayat, H.F.; Setiawan, R.; Dhelika, R.; Surjosatyo, A.; Dafiqurrohman, H. Investigation of relative influence of process variables in a 10-kw downdraft fixed-bed gasifier with ann models. J. Appl. Eng. Sci. 2022, 20, 971–977. [Google Scholar]
- Ögren, Y.; Tóth, P.; Garami, A.; Sepman, A.; Wiinikka, H. Development of a vision-based soft sensor for estimating equivalence ratio and major species concentration in entrained flow biomass gasification reactors. Appl. Energy 2018, 226, 450–460. [Google Scholar] [CrossRef]
- Wen, H.-T.; Lu, J.-H.; Phuc, M.-X. Applying artificial intelligence to predict the composition of syngas using rice husks: A comparison of artificial neural networks and gradient boosting regression. Energies 2021, 14, 2932. [Google Scholar] [CrossRef]
- Ozbas, E.E.; Aksu, D.; Ongen, A.; Aydin, M.A.; Ozcan, H.K. Hydrogen production via biomass gasification, and modeling by supervised machine learning algorithms. Int. J. Hydrogen Energy 2019, 44, 17260–17268. [Google Scholar] [CrossRef]
- Elmaz, F.; Yücel, Ö.; Mutlu, A.Y. Predictive modeling of biomass gasification with machine learning-based regression methods. Energy 2020, 191, 116541. [Google Scholar] [CrossRef]
- Tang, Q.; Chen, Y.; Yang, H.; Liu, M.; Xiao, H.; Wang, S.; Chen, H.; Naqvi, S.R. Machine learning prediction of pyrolytic gas yield and compositions with feature reduction methods: Effects of pyrolysis conditions and biomass characteristics. Bioresour. Technol. 2021, 339, 125581. [Google Scholar] [CrossRef] [PubMed]
- Qi, J.; Wang, Y.; Xu, P.; Hu, M.; Huhe, T.; Ling, X.; Yuan, H.; Chen, Y. Study on the Co-gasification characteristics of biomass and municipal solid waste based on machine learning. Energy 2024, 290, 130178. [Google Scholar] [CrossRef]
- Ren, S.; Wu, S.; Weng, Q. Physics-informed machine learning methods for biomass gasification modeling by considering monotonic relationships. Bioresour. Technol. 2023, 369, 128472. [Google Scholar] [CrossRef]
- Xing, J.; Wang, H.; Luo, K.; Wang, S.; Bai, Y.; Fan, J. Predictive single-step kinetic model of biomass devolatilization for CFD applications: A comparison study of empirical correlations (EC), artificial neural networks (ANN) and random forest (RF). Renew. Energy 2019, 136, 104–114. [Google Scholar] [CrossRef]
- Weng, Q.; Ren, S.; Zhu, B.; Si, F. Biomass gasification modeling based on physics-informed neural network with constrained particle swarm optimization. Energy 2025, 320, 135392. [Google Scholar] [CrossRef]
- Ren, S.; Wu, S.; Weng, Q.; Zhu, B.; Deng, Z. Disentangled Representation Aided Physics-Informed Neural Network for Predicting Syngas Compositions of Biomass Gasification. Energy Fuels 2024, 38, 2033–2045. [Google Scholar] [CrossRef]
- An, H.; Fang, X.; Liu, Z.; Li, Y. Research on a soft-measurement model of gasification temperature based on recurrent neural network. Clean. Energy 2022, 6, 97–104. [Google Scholar] [CrossRef]
- Mikulandrić, R.; Böhning, D.; Lončar, D. Modelling of temperature and syngas composition in a fixed bed biomass gasifier using nonlinear autoregressive networks. J. Sustain. Dev. Energy Water Environ. Syst. 2020, 8, 145–161. [Google Scholar] [CrossRef]
- Yucel, O.; Aydin, E.S.; Sadikoglu, H. Comparison of the different artificial neural networks in prediction of biomass gasification products. Int. J. Energy Res. 2019, 43, 5992–6003. [Google Scholar] [CrossRef]
- Wang, H.; Ricardez-Sandoval, L.A. Dynamic optimization of a pilot-scale entrained-flow gasifier using artificial recurrent neural networks. Fuel 2020, 272, 117731. [Google Scholar] [CrossRef]
- Elmaz, F.; Yücel, Ö. Data-driven identification and model predictive control of biomass gasification process for maximum energy production. Energy 2020, 195, 117037. [Google Scholar] [CrossRef]
- Faridi, I.K.; Tsotsas, E.; Heineken, W.; Koegler, M.; Kharaghani, A. Development of a neural network model predictive controller for the fluidized bed biomass gasification process. Chem. Eng. Sci. 2024, 293, 120000. [Google Scholar] [CrossRef]
- Curcio, A.; Rodat, S.; Vuillerme, V.; Abanades, S. Dynamic modeling, control, and upscaling of solar-hybridized biomass gasification for continuous and stabilized syngas fuel production. Processes 2025, 13, 3109. [Google Scholar] [CrossRef]
- Faridi, I.K.; Tsotsas, E.; Heineken, W.; Koegler, M.; Kharaghani, A. Spatio-temporal prediction of temperature in fluidized bed biomass gasifier using dynamic recurrent neural network method. Appl. Therm. Eng. 2023, 219, 119334. [Google Scholar] [CrossRef]
- Wang, K.; Li, T.; Xu, L.; Hu, Q.; You, K. Safety meets speed: Accelerated neural MPC with safety guarantees and no retraining. IEEE Robot. Autom. Lett. 2025, 10, 11411–11418. [Google Scholar] [CrossRef]
- Salzmann, T.; Kaufmann, E.; Arrizabalaga, J.; Pavone, M.; Scaramuzza, D.; Ryll, M. Real-time neural MPC: Deep learning model predictive control for quadrotors and agile robotic platforms. IEEE Robot. Autom. Lett. 2023, 8, 2397–2404. [Google Scholar] [CrossRef]
- Celestini, D.; Gammelli, D.; Guffanti, T.; D’Amico, S.; Capello, E.; Pavone, M. Transformer-based model predictive control: Trajectory optimization via sequence modeling. IEEE Robot. Autom. Lett. 2024, 9, 9820–9827. [Google Scholar] [CrossRef]
- Hose, H.; Köhler, J.; Zeilinger, M.N.; Trimpe, S. Approximate nonlinear model predictive control with safety-augmented neural networks. IEEE Trans. Control Syst. Technol. 2025, 33, 2490–2497. [Google Scholar] [CrossRef]
- Wu, F.; Wang, G.; Zhuang, S.; Wang, K.; Keimer, A.; Stoica, I.; Bayen, A. Composing MPC with LQR and neural network for amortized efficiency and stable control. IEEE Trans. Autom. Sci. Eng. 2023, 21, 2088–2101. [Google Scholar] [CrossRef]
- Everett, M.; Habibi, G.; Sun, C.; How, J.P. Reachability analysis of neural feedback loops. IEEE Access 2021, 9, 163938–163953. [Google Scholar] [CrossRef]
- Ascher, S.; Wang, X.; Watson, I.; Sloan, W.; You, S. Interpretable machine learning to model biomass and waste gasification. Bioresour. Technol. 2022, 364, 128062. [Google Scholar] [CrossRef]
- Mutlu, A.Y.; Yucel, O. An artificial intelligence based approach to predicting syngas composition for downdraft biomass gasification. Energy 2018, 165, 895–901. [Google Scholar] [CrossRef]
- Tang, X.-B.; Hong, Q.-B.; Liu, Y.; Wang, B.-C.; Cui, Z.; Shao, W. Physics-Informed LSTM based dynamic model of heat exchanger and application on the thermal management system considering time delay. Int. J. Heat Mass Transf. 2025, 250, 127322. [Google Scholar] [CrossRef]
- Zarzycki, K.; Ławryńczuk, M. Long short-term memory neural networks for modeling dynamical processes and predictive control: A hybrid physics-informed approach. Sensors 2023, 23, 8898. [Google Scholar] [CrossRef]
- Liu, Y.; Ni, D.; Wang, Z. A Fault-Tolerant Soft Sensor Algorithm Based on Long Short-Term Memory Network for Uneven Batch Process. Processes 2024, 12, 495. [Google Scholar] [CrossRef]
- Jankovic, S.; Stanger, L.; Bartik, A.; Hammerschmid, M.; Benedikt, F.; Mittermayr, M.; Binder, M.; Kozek, M.; Müller, S. Design and implementation of a digital twin for a biomass-to-gas plant. Appl. Energy 2025, 402, 126861. [Google Scholar] [CrossRef]
- Ma, H.; Zhang, G.; Di, H.; Zhang, T.; Li, Y.; Yang, J.; Zhao, R.; Han, J.; Li, K. Catalytic cracking of biomass gasification tar integrated with carbon fixation over steel slag-based catalyst. J. Energy Inst. 2026, 125, 102455. [Google Scholar] [CrossRef]



| Feedstock Type | Carbon (%) | Hydrogen (%) | Ash Content (%) | LHV (MJ/kg) | IDT (°C) | Slagging Risk | Ref. |
|---|---|---|---|---|---|---|---|
| Wheat straw | 41.7–48.6 | 3.6–8.3 | 3.7–9.4 | 16.0–18.5 | 750–850 | High | [14,16,21,22,23,24] |
| Corn cobs | 44.8–47.6 | 5.2–6.1 | 2.1–5.1 | 17.4–18.2 | 820–900 | Moderate | [24,25,26] |
| Orchard prunings | 47.1–50.0 | 5.3–6.5 | 1.1–5.5 | 18.0–21.2 | 950–1050 | Low | [24,27,28,29] |
| Wood pellets | 48.5–50.2 | 5.9–6.3 | <1.0 | 18.5–19.5 | >1200 | Negligible | [30] |
| Sugarcane bagasse | 41.5–44.3 | 5.1–5.7 | 3.9–7.0 | 15.8–17.2 | 850–950 | Moderate | [24,31,32] |
| Stage of Transformation | Chemical/Physical Mechanism | Impact on Bed Porosity | Critical Temperature Range (°C) | Ref. |
|---|---|---|---|---|
| Alkali Mobilization | Volatilization of K and Na from plant fibers | Initiation of surface-level chemical reactivity | 500–700 | [35] |
| Silicate Layering | Interaction of K2O with amorphous SiO2 | Formation of sticky surface layers on char | 700–850 | [14] |
| Viscous Sintering | Coalescence through liquid bridge formation | Drastic reduction in gas permeability | 800–950 | [11] |
| Clinker Consolidation | Growth of clusters into rigid mechanical blocks | Complete mechanical blockage of the grate | >950 | [20] |
| Index Name | Chemical Basis | Common Risk Thresholds | Specific Failure Points for Agri-Biomass | Ref. |
|---|---|---|---|---|
| Base-to-Acid Ratio (Rb/a) | (Fe2O3 + CaO + MgO + K2O + Na2O)/(SiO2 + TiO2 + Al2O3) | High risk > 1.0 | Neglects the synergistic fluxing effect of P and Cl in straw | [36] |
| Slag Viscosity Index (Si) | (SiO2 × 100)/(SiO2 + Fe2O3 + CaO + MgO) | High risk < 65 | Derived from coal; ignores the high reactivity of amorphous silica in husks | [11] |
| Bed Agglomeration Index (BAI) | Fe2O3/(K2O+ Na2O) | High risk < 0.15 | Fails in high-silica residues where iron content is negligible | [36] |
| Fouling Index (Fu) | (Rb/a) × (Na2O + K2O) | High risk > 0.6 | Underestimates fouling due to the high volatility of potassium salts | [39] |
| Control Challenge | Physical Cause | Impact on Operation | Detection Limitation | Ref. |
|---|---|---|---|---|
| Thermal Lag | High bed inertia (pellets) | Overshooting/Slagging | Delayed thermocouple response | [44] |
| Tar Slip | “Cold heart” formation | Engine valve fouling | Single-point sensing failure | [46] |
| Channeling | Residue heterogeneity | Localized grate melting | Spatial temperature masking | [45] |
| Dead-Time | Kinetic non-linearity | Control loop oscillations | Reactive PID limitations | [47] |
| Gas Product | R2 (Mean) | RMSE (Mean) | PCD (Physical Consistency Degree) |
|---|---|---|---|
| N2 | 0.967 | 3.746 | 1.0 (100%) |
| H2 | 0.917 | 2.325 | 1.0 (100%) |
| CO | 0.921 | 2.355 | 1.0 (100%) |
| CO2 | 0.918 | 1.824 | 1.0 (100%) |
| CH4 | 0.906 | 0.843 | 1.0 (100%) |
| Architecture | Typical Inputs/Outputs | Prediction Horizon | Computational Cost | Uncertainty/Ablation Role |
|---|---|---|---|---|
| ANN | Biomass properties, ER/Syngas yield, LHV | Static (None) | Very Low | Sensitivity analysis of fuel variability |
| PINN | Operational setpoints/Species concentrations | Static (None) | Low to Moderate | Constraints validation via physical laws |
| RNN | Past sensor data (T, flow)/Future temperature | Short-term (seconds) | Moderate | Detection of transient instabilities |
| NARX | Input history, previous states/Process variables | Medium-term (minutes) | Moderate | Error accumulation tracking |
| LSTM | Multi-sensor time series/Unobservable states | Long-term (10+ min) | High (Training)/Low (Inference) | Pattern recognition of failure precursors |
| Architecture | Inputs | Outputs | Horizon | Reactor | Feedstock | Limitations | Ablation/CV/FS | Ref |
|---|---|---|---|---|---|---|---|---|
| LSTM + NN-MPC | BFR, AFR, prior T (×3) (3-step lag; 12 features) | T (×3) (3 outputs) | Dynamic (5–120 s) | Fluidized bed | Wood chips | No online learning; single feedstock | no CV; no FS | [77] |
| LSTM vs. GRU vs. S-RNN | BFR, AFR, prior T (3-step lag; 12 features) | T (×3) (3 outputs) | Dynamic (60–300 s) | Fluidized bed | Wood chips | no MPC integration; single feedstock; | no CV; no FS | [79] |
| NARX | BFR, AFR (2 features) | T, H2, CO, CH4 (4 outputs) | Dynamic (60–300 s) | Fixed-bed Downdraft | Wood chips | Error accumulates ~1%/step; no MPC integration | Training size ablation; delay sensitivity analysis; no CV | [73] |
| NARX surrogate + polynomial MPC | PA, UA, ER (9 features) | CO, CO2, CH4, H2, HHV, T (6 outputs) | Dynamic (1–10 s) | Fixed-bed Downdraft | Wood chips | Polynomial MPC too simplistic, cannot extrapolate beyond training data | Node count ablation; Delay sensitivity analysis; Rolling-window validation | [76] |
| RNN vs. ANN | O/C, CH4, CO2, (3 features) | T (1 output) | Dynamic (120 s) | Entrained-flow | Coal | Single feedstock; no MPC integration | Node count ablation; no CV; no FS | [72] |
| NARX (Offline Optimization) | Fuel, O2, N2, steam & CaO flowrates; ash, volatiles & moisture fractions (8 features) | Carbon conversion, CO & H2 fractions, T (×7), slag viscosity & thickness (12 outputs) | Dynamic (10–900 s) | Entrained-flow | Coal/Petroleum coke | Single feedstock; ROM-dependent training data | Node count ablation; no CV; no FS; | [75] |
| PINN (monotonicity constraints) | Feed composition, gasification conditions (14 features) | N2, H2, CO, CO2, CH4 (5 outputs) | Static | Various | Various biomass | Literature-only dataset; no MPC integration | Loss component ablation; no CV; no FS | [68] |
| HC-PINN (PSO constrained) | Feed composition, gasification conditions (19 features) | N2, H2, CO, CO2, CH4 (5 outputs) | Static | Various | Various biomass | Literature-only dataset; no MPC integration | Architecture comparison; PCD tracking; no CV; no FS | [70] |
| Disentangled PINN | Feed composition, operational parameters | N2, H2, CO, CO2, CH4 (5 outputs) | Static | Various | Various biomass | Literature-only dataset; no MPC integration | no CV; no FS | [71] |
| MLP | PA, UA, part. size, T, ER, S/B, op. mode, catalyst, scale, gas. agent, reactor type, bed material (15 feat.) | N2, H2, CO, CO2, CH4, C2Hn, LHV, tar, gas yield, char yield (10 outputs) | Static | Fixed-bed, Fluidized bed, Other | Woody/herb. biomass, plastics, MSW, SS | Small literature-only dataset; no MPC integration | Architecture & predictor-set ablation; categorical importance demonstrated; 5-fold CV | [51] |
| MLP | PA, UA, required power (10 features) | Optimal T, optimal AFR (2 outputs) | Static | Fixed-bed Downdraft | Biomass (86 feedstocks) | Simulation-only dataset; no MPC integration | Node count ablation; no CV; no FS | [59] |
| MLP (topology comparison) | PA, UA, T, ER, S/B (10 features) | H2, CO, CO2, CH4 (4 outputs) | Static | Fixed-bed, Fluidized bed, Other | Ag. biom., woody, herb., MSW, SS | Literature-only dataset; no MPC integration | Topology screening; distance-based reliability region; no CV | [53] |
| NARX vs. BPNN vs. CFNN vs. TDNN vs. ENN | PA, UA, T (×6), ER, AFR (8 vs. 11 features) | H2, CO2, CO, CH4, LHV (5 outputs) | Static | Fixed-bed Downdraft | Pinecone, wood pellets | Woody feedstock only; no MPC integration | Architecture ablation; Garson’s equation for input importance; Wilcoxon signed-rank; no CV | [74] |
| ANN vs. GBR | ER, bottom temperature, steam flow rate (3 features) | CO, CO2, H2, CH4, N2 (5 outputs) | Static | Fixed-bed Updraft | Rice husks | Single feedstock; lab-scale only | re-randomization sensitivity check; no CV; no FS | [63] |
| ANN on PLC | BFR, AFR, discharge rate, combustion T (4 features) | ΔT combustion (between n and n + 2 s) (1 output) | Dynamic (2 s step) | Fixed-bed Downdraft | Rice husk | Constant feed rate; only 2 experimental runs; no MPC integration | Permutation importance (feature ranking); no CV | [61] |
| MLP + thermodynamic equilibrium surrogate | PA, UA, AFR (11 features) | Net output power (1 output) | Static | Fixed-bed Downdraft | Wood, herbaceous, agricultural, animal, mixed and contaminated | Simulation-only dataset; no MPC integration | Node count ablation; Garson’s equation for input importance; Sensitivity contour plots; no CV; no FS | [55] |
| GBR vs. RF vs. XGBoost vs. AdaBoost vs. SVM vs. ANN vs. SL | PA, UA, part. size, T, ER, op. mode, scale, catalyst, gas. agent, reactor type, bed material (14 features) | N2, H2, CO, CO2, CH4, C2Hn, LHV, tar, gas yield, char yield (10 outputs) | Static | Fixed-bed, Fluidized bed, Other | Woody biomass, herbaceous biomass, plastics, MSW, SS | Small literature-only dataset; no MPC integration | Gini, permutation & SHAP cross-compared for interpretability; preprocessing ablation; 5-fold CV; Pearson’s & Spearman’s used for FS | [86] |
| GBR vs. RF vs. NN vs. SVR + PDP-guided grid search optimization | UA, T, S/B, ER (9 features) | H2, CH4, CO2, CO, syngas yield, tar yield, char yield (7 outputs) | Static | Fluidized bed, fixed bed | Food waste, sludge, manure | Literature-only dataset; no MPC integration; offline optimization only | 10-fold CV; feature importance + PDP; no FS | [56] |
| RF vs. SVM | PA, UA, pyrolysis conditions (reduced to 3–7 per target) | CO2, CO, CH4, H2, gas yield (5 outputs) | Static | Fixed-bed | Ag. waste, forest waste, algae | Literature-only dataset; no MPC integration | 5-fold CV; 3-way PDA; Pearson & RF impurity used for FS | [66] |
| LR vs. KNN vs. SVMR vs. DTR | Time, T, CO, CO2, CH4, O2, HHV (7 features) | H2 (1 output) | Static | Fixed-bed Updraft | Olive pits | Single feedstock; no MPC integration | no CV; no FS | [64] |
| RF vs. ANN vs. EC | Cellulose, hemicellulose, lignin fractions; heating rate (4 features) | log(K), log(E), log(n) for CFD single-step model (3 outputs) | Static | CFD-generic | Sawdust, crop straw, shell, manure | Literature-only dataset; Kinetic-parameters focus, not direct operational outputs | OOB error for RF tree-count selection; VIM for all 4 inputs; no CV; no FS | [69] |
| PR vs. SVR vs. DTR vs. MLP | PA, UA, T (×6) ER, AR (16 reduced to 3 features) | CO, CO2, CH4, H2, HHV (5 outputs) | Static | Fixed-bed Downdraft | Woody biomass, pinecone | Downdraft topology only; no MPC integration | 10-fold CV; PCA | [65] |
| LS-SVM vs. RF | T (×6), ER, FR (11 reduced to 8 features) | CO, CO2, CH4, H2, HHV (5 outputs) | Static | Fixed-bed Downdraft | Woody biomass | Single feedstock; no MPC integration | 10-fold CV; FS performed | [87] |
| GPR vs. ANN | Flame images (mean intensity, std dev, max gradient) (3 features) | ER, H2, CO, CO2, CH4 (5 outputs) | Real-time (52 FPS) | Entrained-flow | Biomass powder | single feedstock, no MPC integration; requires optical access | Statistical moments vs. pixel binning; no CV | [62] |
| Multi-ANN ensemble | O, CO2, CH4, CnHm (4 features) | Virtual O2 (1 output) | Static | Fixed-bed Downdraft | Olive pomace pellets | Single feedstock; no MPC integration | 10-fold CV; SHAP feature importance; | [60] |
| MLP | PA, UA, T, ER, sampling method (8 features) | Tar concentration (1 output) | Static | Fluidized bed | Woody, peat, SS | Literature-only dataset; no MPC integration | Input importance via Garson’s equation; no CV; no FS | [57] |
| ANN | UA, T, FFR, SFR (6 features) | LHV (1 output) | Static | Fluidized bed | Ag. waste, woody biomass, fruit/nut shells, MSW, SS, Other | Simulation-trained only; no MPC integration | Node count ablation; no CV; no FS | [58] |
| XGBR vs. GBR vs. RFR vs. HGBR | PA, UA, T, bleding ratios, ER, S/F (18 features) | H2, CO, CO2, CH4, CnHm, H2/CO ratio, LHV, tar yield, CCE (9 outputs) | Static | Fixed-bed, Fluidized bed | Forestry & ag. biomass blended with MSW | Literature-only dataset; no MPC integration | 5-fold CV; SHAP feature attribution; PCA & Spearman correlation; no FS | [67] |
| Operational Mode | Primary Goal | ||||
|---|---|---|---|---|---|
| Start-up | Progressive ramp | Low | Low | Low | Controlled bed ignition |
| Normal operation | >1000 °C | High | Moderate | Moderate | Tar cracking & grate integrity |
| Fault mitigation (agglomeration) | Reduced | Low | Very high | Low | Grate protection |
| Fault mitigation (tar breakthrough) | Elevated | Very high | Moderate | High | Cracking recovery |
| Shutdown | Suppressed | Low | Low | Low | Complete burnout |
Disclaimer/Publisher’s Note: The statements, opinions and data contained in all publications are solely those of the individual author(s) and contributor(s) and not of MDPI and/or the editor(s). MDPI and/or the editor(s) disclaim responsibility for any injury to people or property resulting from any ideas, methods, instructions or products referred to in the content. |
© 2026 by the authors. Licensee MDPI, Basel, Switzerland. This article is an open access article distributed under the terms and conditions of the Creative Commons Attribution (CC BY) license.
Share and Cite
Pocola, T.O.; Bode, F.I.; Rencsik, O.L. Hierarchical Model Predictive Control with Inferential Soft Sensing for Stabilizing Thermal Gradients in Agricultural Biomass Gasification. Processes 2026, 14, 1053. https://doi.org/10.3390/pr14071053
Pocola TO, Bode FI, Rencsik OL. Hierarchical Model Predictive Control with Inferential Soft Sensing for Stabilizing Thermal Gradients in Agricultural Biomass Gasification. Processes. 2026; 14(7):1053. https://doi.org/10.3390/pr14071053
Chicago/Turabian StylePocola, Tudor Octavian, Florin Ioan Bode, and Otto Lorand Rencsik. 2026. "Hierarchical Model Predictive Control with Inferential Soft Sensing for Stabilizing Thermal Gradients in Agricultural Biomass Gasification" Processes 14, no. 7: 1053. https://doi.org/10.3390/pr14071053
APA StylePocola, T. O., Bode, F. I., & Rencsik, O. L. (2026). Hierarchical Model Predictive Control with Inferential Soft Sensing for Stabilizing Thermal Gradients in Agricultural Biomass Gasification. Processes, 14(7), 1053. https://doi.org/10.3390/pr14071053

