Abstract
Polyvinyl chloride (PVC) is the third most widely produced plastic on an industrial scale, due to its diverse applications and physicochemical properties. Its production through suspension polymerization presents significant safety challenges due to the handling of hazardous substances. To assess the impact of energy integration on process risks, the inherent safety analysis was implemented to determine the characteristic hazards of PVC suspension production. The methodology’s indicators were quantified by reviewing databases, literature, and safety data sheets, considering process steps such as vinyl chloride monomer recovery, PVC purification, and drying. The results revealed that the PVC production process under energy integration conditions is intrinsically unsafe, with a total inherent safety index (ISI) of 34. The chemical component would contribute 19 points, with VCM being the main chemical risk given its flammable and carcinogenic nature, contributing a value of 15, along with the heat released by the reactions. Process safety would contribute 15 points, associated with hazardous equipment such as furnaces, burners, and dryers, as well as risks related to inventories and similar plant accidents. To improve process safety, it is recommended to reduce VCM inventories, optimize operating conditions, and implement advanced control systems for possible accidental releases.
1. Introduction
Industrial process safety has acquired an increasingly important role in decision making within the petrochemical industry since its systematic incorporation more than 45 years ago [1]. This trend responds to the need to evaluate and optimize the intrinsic characteristics of the processes, which has a positive impact both in economic and environmental terms [2]. In this context, the large-scale production of polyvinyl chloride (PVC) represents one of the most critical operations, not only because of the production volume, but also because of the inherent risks associated with the handling of hazardous chlorinated compounds and the operation with high-intensity energy sources [3].
The main raw material in PVC production, vinyl chloride monomer (VCM), is a highly explosive, carcinogenic, and mutagenic compound, which requires extremely accurate leak detection systems as well as robust preventive measures to safeguard both personnel and the environment [4]. Against this backdrop, inherent safety is established as a fundamental strategy, as it allows for intervention from the initial design stages by replacing, minimizing, or simplifying hazardous operating conditions, thus reducing reliance on external protective barriers [2,5]. Suspension processing (s-PVC), widely used in industry, involves thermodynamically demanding conditions that require rigorous risk assessment using quantitative inherent safety analysis methodologies such as Computer-Aided Process Engineering (CAPE) indices and simulation tools integrated into platforms such as Aspen Plus V14 [6]. The application of such tools allows for the assignment of risk scores to the different stages of the process, identifying critical points for improvement, and facilitating decisions aimed at reducing operational risk [7].
Energy integration in large-scale chemical plants has proven to be a synergistic strategy that not only reduces specific energy consumption but also improves operational stability by reducing thermal gradients [8]. This type of integration also becomes a key element in the inherent safety analysis, since it allows for identifying operational strengths and areas with potential for improvement, where mitigation measures can be applied from the design stage [9]. This allows for reducing the costs associated with external control systems and significantly improving the overall sustainability of the plant. This is evidenced in the study carried out by Irene Chan et al., where they required the design and selection of the best heat exchange network, through the methodology of energy integration under considerations of inherent safety indicators, concluding that the most appropriate heat exchange network was the one that had inherent safety considerations, thus allowing for the extra reduction in capital costs going from 149,079 to 133,538 USD, reflecting a reduction percentage of approximately 10.42% [10]. This perspective becomes particularly relevant within contemporary frameworks of circularity and sustainable design, which seek to minimize environmental and social impacts [7].
In addition to approaches based on inherent safety principles, there are complementary methodologies widely adopted in the industry for systematic risk analysis, such as the HAZOP (Hazard and Operability Analysis) method, which is based on the identification of deviations in process behavior under normal operating conditions. While inherent safety acts at early stages and proposes root-cause solutions, HAZOP allows for the detection of possible failures at later stages, functioning as a corrective and diagnostic tool. This comparison highlights how both approaches, although different in nature, are complementary: one acts on prevention from design, and the other reinforces operational reliability during process implementation and operation [11]. The integration of HAZOP with inherent safety indicators strengthens the preventive approach, allowing for a better prioritization of corrective actions from conceptual design to operation. Likewise, the need to integrate inherent safety indices in dynamic simulation and multivariate analysis environments has been raised, thus consolidating a holistic approach for PVC process engineering [12]. Sano et al. evaluated an acrylonitrile production plant by applying Dow’s Fire and Explosion Index (F&EI) together with Fault Tree Analysis (FTA), identifying critical accident scenarios such as reactor fires and explosions, and proposing investment prioritization strategies to reduce risks and ensure operational continuity [13]. This type of study demonstrates the relevance of inherent safety assessments and complementary methodologies to prevent human, economic, and environmental losses in the chemical industry. However, an aspect of increasing importance that has been less explored is the risk evaluation of processes that integrate energy efficiency strategies. Energy integration, while providing environmental and economic benefits, also increases operational complexity, thereby generating new risk scenarios [14]. In this context, our research introduces a novel contribution by incorporating inherent safety assessment into systems with energy integration, strengthening the link between sustainability and industrial safety and offering a more comprehensive framework for process design and operation. However, the growing use of Artificial Intelligence (AI) in engineering and industrial fields has had an extraordinary boom [15], and it is not surprising that the design of sustainable processes is influenced by the objective of optimizing processes and aiming to meet the sustainable development goals (SDGs) under the concept of Industry 4.0 [16]. Therefore, this type of research, where inherent safety methodologies are applied to biofuel production processes, allows for the generation of sufficient structured and concise documentation that functions as Big Data, so that AI can analyze different bibliographic sources and generate conclusions in the shortest possible time, facilitating the prevention of accidents in the biofuel industries [17].
2. Materials and Methods
2.1. Process Description
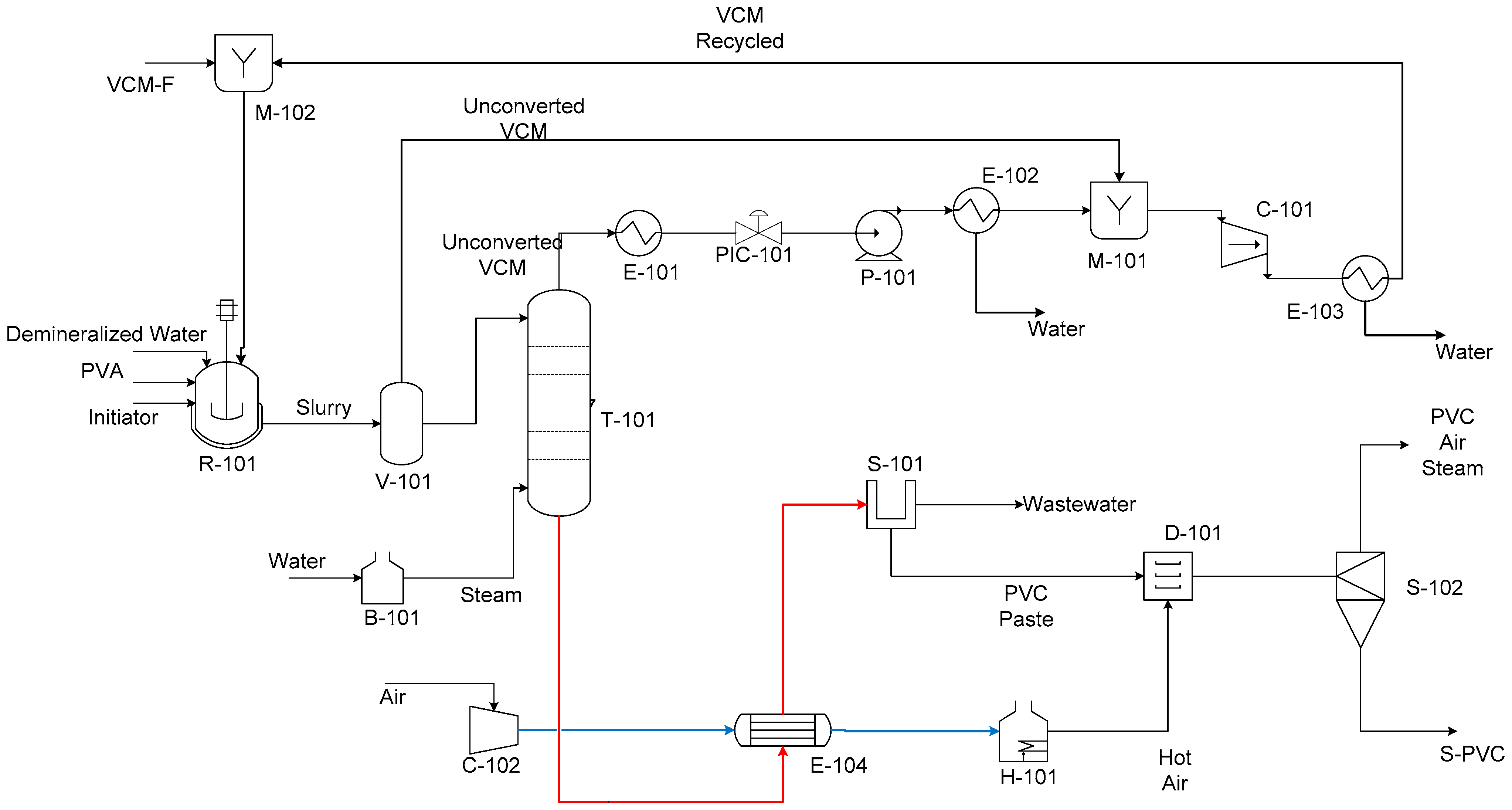
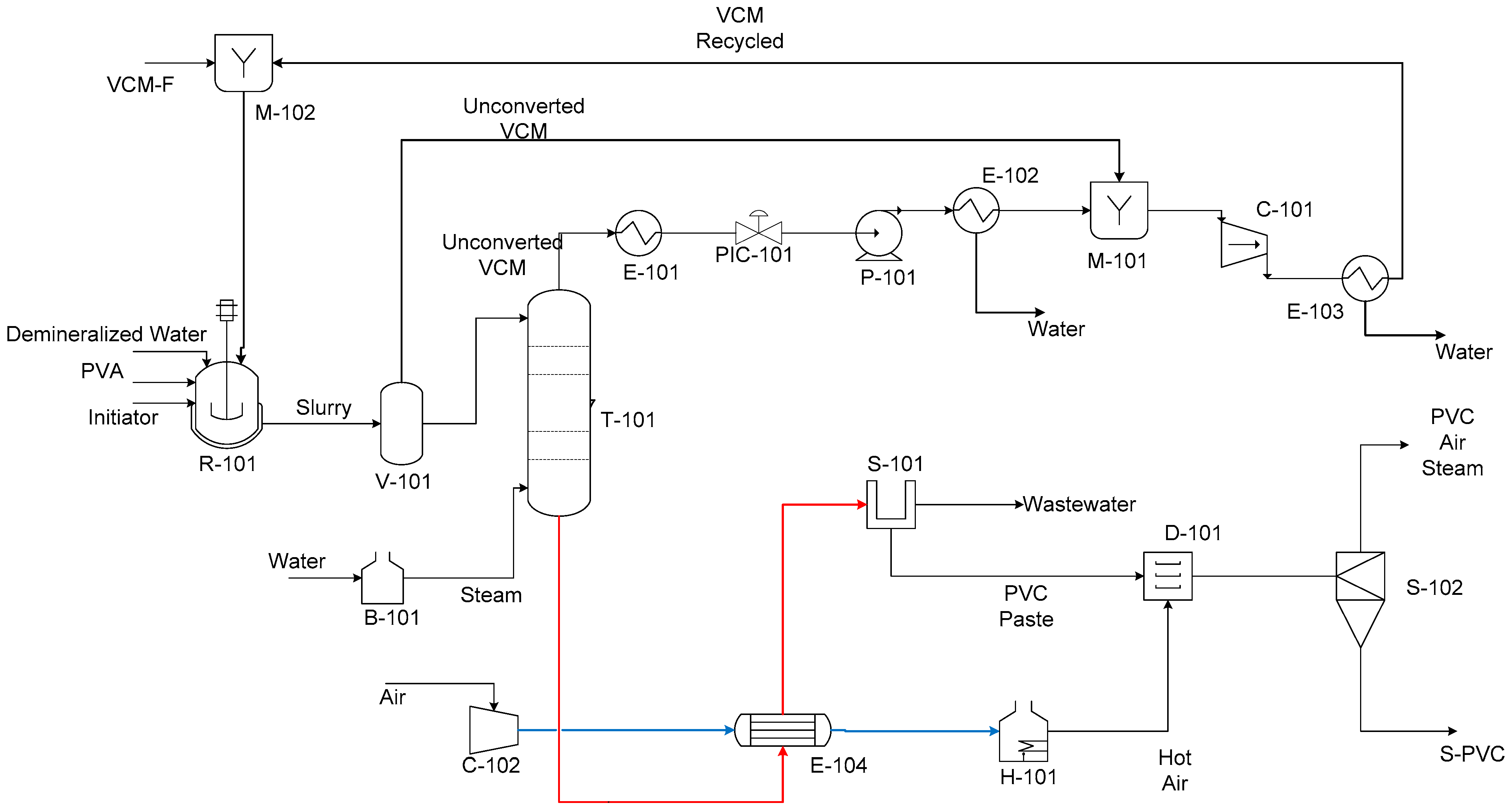
Figure 1 illustrates the industrial-scale suspension polymerization process for PVC production, as previously developed by the authors using operational data from industrial plants and literature sources. For more information on energy-integrated process simulation, please refer to the research conducted by Mendivil et al. [8]. A feed stream comprising fresh and recovered vinyl chloride monomer (VCM) enters the polymerization reactor (R-101), where it is dispersed in an aqueous suspension containing a stabilizing agent (polyvinyl alcohol, PVA) and a free-radical initiator (typically a peroxide). The polymerization reaction occurs at 70 °C and 9.8 bar. Polymer particles form within monomer droplets as the initiator decomposes, triggering an exothermic reaction with a typical conversion efficiency of approximately 85%. Upon completion of the reaction, the system yields a heterogeneous mixture (slurry) composed of suspended PVC, unreacted VCM, water, residual initiator, and stabilizer. The slurry remains at 70 °C and 3.4 bar. Due to the high toxicity of residual VCM, its concentration in the polymer must be reduced to below 1 ppm, in compliance with international safety regulations [18].
Figure 1.
Process flow diagram (PFD) of energy-integrated PVC production.
VCM removal is accomplished through successive degassing and stripping stages. Initially, the system pressure is lowered to 1.7 bar, allowing for the release of approximately 95% of the unreacted VCM. The remaining 5% is removed in a stripping column (T-101), which consists of a tray tower into which superheated steam (13.7 bar, 225 °C) is introduced from the bottom. This step produces two streams: an overhead stream rich in VCM and a bottom stream containing the PVC slurry with less than 1 ppm of residual monomer.
The overhead stream from the stripping tower proceeds to a recovery unit, where unreacted VCM is separated from accompanying phases (e.g., water) and reconditioned for reuse via condensation. This recovery process involves a series of cooling and compression steps. The stream is first cooled to 50 °C, then subjected to vacuum compression below the water saturation pressure, enabling condensation and phase separation. Subsequently, gas-phase components are further purified. Stripped gases from the degassing stage are compressed to 3.4 bar—near the VCM saturation pressure—and efficiently condensed in a heat exchanger for reintegration into the polymerization cycle.
The stripped PVC slurry, now essentially free of monomer, undergoes mechanical dewatering via centrifugal separation (S-101) at 1800× g rpm, removing approximately 75% of the water content (initially ~70%). The expelled water contains minor fractions of PVC, PVA, and initiator. The resulting wet PVC paste is further dried in a rotary dryer, using a hot air stream at 250 °C. Following air mixing, the system stabilizes at 70 °C. The final moisture content of the dried PVC falls below 0.01% by weight, in accordance with product quality specifications.
The dryer’s outlet consists of a gas mixture of air and water vapor entraining a small amount of polymer particles. These particles are recovered in a cyclone operating at standard atmospheric pressure. The cyclone’s top stream, which contains approximately 0.2% of the total PVC produced, exits as air and vapor, while the solid polymer is discharged through the bottom with a final moisture content of 0.01%.
2.2. Energy Integration Using Aspen Energy AnalyzerTM V14
Energy integration serves as a strategic approach to comprehensively analyze and optimize energy consumption within industrial systems. By establishing energy targets and maximizing heat recovery, it enables more efficient thermal energy management. This methodology requires detailed data on process stream properties, including inlet and outlet temperatures, specific heat capacities, and thermal loads associated with both process and utility streams. Energy integration through pinch analysis and the process data required to apply this methodology were presented in previous research conducted by the authors [8].
These results were subsequently utilized as inputs for Aspen Energy Analyzer™ V14, a specialized tool developed by AspenTech to enhance energy efficiency across various industrial sectors. Widely applied in energy-intensive industries, this tool functions as a decision-support system for the design and optimization of Heat Exchanger Networks (HENs). Software applies a systematic framework to generate near-optimal heat exchanger network configurations. It extracts thermodynamic data from simulations and employs graphical techniques—such as composite and grand composite curves—to minimize thermal utility consumption. The software also facilitates automatic targeting and screening of network alternatives, accounting for economic parameters such as capital investment and energy operating costs [19].
2.3. Process Safety Evaluation
At a global level, the concept of built-in safety was first introduced in 1976 by chemical engineer Trevor A. Kletz, when he described the nitroglycerin production process and discussed the inherent constraints of the process itself in achieving a safe design [20]. This concept was born from the need to avoid or reduce potential risks in industrial plants by implementing new process designs. Furthermore, Trevor recommends replacing hazardous substances in processes with others that represent a lower risk and, in turn, reducing their inventories. This took place due to the increase in safety concerns from political, social, and economic perspectives, which were represented by certain accidents in industrial plants between the 1960s and 1970s, such as Beek in the Netherlands, Seveso in Italy, Flixborough in the United Kingdom, and even the major Bhopal incident [21].
However, it was not until 1999 that Anna-Mari Heikkilä introduced the inherent safety index (ISI), which seeks to prevent process hazards instead of controlling them as other safety systems do, by seeking to reduce the presence of hazardous material and the number of stages or equipment that are a potential hazard for the plant, from the chemical and process safety point of view (variables, operating conditions and related characteristics), which are estimated under the selection of the worst possible case [22]. The total inherent safety indicator () is estimated using the following equation:
where corresponds to the inherent safety chemical index, and represents the inherent safety index of the process, and if the sum of both indicators yields a value greater than or equal to 24, the process is considered intrinsically unsafe.
2.4. Chemical Index of Inherent Safety ()
Equation number 2 represents the chemical index of inherent safety of the process, which is estimated by taking into account the characteristics and physicochemical properties of the substances and reactions that take place in the industrial process. These include reactivity, flammability, flammability, and corrosiveness.
Figure 2 describes the types of reactions that can be classified based on the heat released or enthalpy of reaction, ranging from a score of 0, known as thermally neutral, to a score of 4 or extremely exothermic; said heats are quantified by Hess’s law (measured in J/g), and the same figure applies to the main reaction subscript () and the secondary reaction subscript ().
Figure 2.
Subscripts by main chemical reaction () and secondary .
The subscript of chemical interactions () that can occur in an industrial process generate a possible extra risk in production, given the possible interactions between the substances in the process and the environment itself (construction materials of the equipment or the air in the atmosphere). Figure 3 represents the types of interactions and the score that would be given to each one, ranging from the formation of heat (scores from 1 to 3 depending on the amount of heat released) to the production of soluble toxic chemicals (score of 1).
Figure 3.
Subscript for chemical interactions ().
Figure 4 lists the flammability subindex () from the concept of flash point, which ranges from a non-flammable category with a score of 0 to a highly flammable category with a flash point below 0 °C or a boiling point ≤ 35 °C, giving a value of 4.
Figure 4.
Flammability subindex ().
Given the existence of possible leaks of explosive substances in industrial processes, the explosiveness subindex, or needs to be classified (Figure 5) according to the difference between its maximum (UEL%) and minimum (LEL%) concentration limits to generate a trend according to the formation of an explosive mixture between a substance and air.
Figure 5.
Explosiveness subindex ().
The Figure 6 shows the different classifications and scores according to the toxicological risks that different substances have in any process, and their mere presence can directly affect the inherent safety of the process, when there are compounds capable of generating physical effects on the workers of a plant, therefore, this indicator is broken down into 6 possible points according to their respective score, going from a TLV (toxicological threshold limit) greater than 10,000 ppm (substance with little toxicological risk and score of 0) to a TLV ≤ 0.1 ppm, classifying the substance or compound as an imminent risk to the worker or operator.
Figure 6.
Toxicity subindex ().
Now, after calculating the three previous subindices, it is necessary to select the substance with the highest risks, that is, select the substance or compound that can contribute the worst risk scenario to the process by adding the subindices of flammability, explosiveness, and toxicity. Finally, there is the corrosivity subindex, which is measured based on both the most hazardous substance and the process conditions. For proper selection, the author of the methodology recommends taking into account temperature and pressure to determine the conditions under which the mechanical stresses will occur, to which the equipment will be constantly subjected [22]. To this end, Figure 7 presents a range of values that depend on the type of material (some type of metal being the preferred option), going from carbon steel with a score of 0, then stainless steel (score of 1), and then, if the process requires a material much more suitable for the process, either due to chemical or process reactivity conditions, a score of 2 would be given.
Figure 7.
Corrosivity subindex ().
2.5. Inherent Process Safety Index ()
The inherent process safety index is represented by equation 3, whose primary focus is on evaluating the safety of the process based on its operating conditions and structural design. The process safety index is also broken down into a series of subindexes that make it much more interesting from an engineering perspective. These are inventory; maximum operating temperature and pressure; the equipment safety index, which denotes the presence of equipment based on its location and proximity to the heart of the plant; and finally, the level of safe structure.
Figure 8 describes the different scores that can be assigned to the inventory indicator based on the total tons of raw materials and products handled during a one-hour residence time in the different process vessels (reactors, distillation columns, etc.). However, one of the main challenges is that the inherent safety index methodology is applied from the design stages, which makes it difficult to clearly identify all the equipment that will be involved in the final plant design. To this end, the author of the methodology recommends distributing the design equipment according to the internal battery boundaries (ISBL) and external battery boundaries (OSBL). This allows for the classification of the main equipment of interest to the production process, which would be located closest to the plant core (ISBL), while the rest is located outside the plant boundaries (OSBL).
Figure 8.
(a) Inventory subindex from internal battery limit (ISBL); (b) inventory subindex from external battery limit (OSBL).
Figure 8a shows that the ISBL inventory can range from 0 to 5 points, with a range of 0 to 1000 tons. Figure 8b shows the OSBL inventory with the same range of points, but with a higher capacity in tons, going from 0 to 10,000 tons.
In the design of industrial chemical plants, the maximum temperature must be reviewed to take precautions, given that the higher the temperature, the greater the amount of circulating thermal energy, which becomes a problem for the equipment’s construction materials. The temperature subscript () is represented in Figure 9, which takes into account temperatures below 0 °C with a score of 1, 0 °C with 0 points, and up to 4 points for temperatures above 600 °C.
Figure 9.
Temperature subindex ).
Figure 10 represents the different maximum pressure ranges at which industrial processes operate. This is a very important indicator, as it allows us to identify the normal operating pressure and, in turn, estimate the optimal design pressure to which the equipment can be subjected. The pressure range is presented from 0.5 bar (0) to 1000 bar (4).
Figure 10.
Pressure subindex ().
The equipment safety subindex or (Figure 11) quantifies the main risks related to the equipment that is distributed across the different boundaries of the plant (ISBL and OSBL) and may represent a danger to the plant facilities, examples of which are high-pressure compressors, furnaces, reactors, storage tanks, etc.
Figure 11.
(a) Equipment safety subindex from the internal battery limit (ISBL); (b) equipment safety sub-index from external battery limit (OSBL).
Finally, the safe structure subindex is presented in the Figure 12, which allows for measuring how unsafe the industrial process is from the structure of the process itself and thus being able to describe the efficiency of the unit operations and other important elements that are within the processes; but for this, the bibliography referring to accidents and safety reports of similar production plants or those that include similar equipment and processes must be reviewed [22].
Figure 12.
Secure structure subindex .
3. Results and Discussion
3.1. Contribution of Chemical Process Indicators
The energy-integrated suspension production process for polyvinyl chloride faces significant challenges when it comes to assessing its intrinsic safety from the early stages of process design and sizing. This is evidenced by Figure 13, which represents all the contributions made by the physicochemical properties of the chemicals that interact in the different stages of the process. The first subscript analyzed is the main reaction subscript or , which reflects the enthalpy or heat released by the main chemical reaction, which corresponds to the polymerization of MVC occurring inside the R-101 reactor, with a ΔHr value of −1600 J/g. By comparing the previous heat of reaction with the ranges in Figure 13, it is concluded that the MVC polymerization reaction is strongly exothermic and would be given a score of 3. The United States Chemical Safety Board (CSB) lists strongly exothermic polymerization chemical reactions as a matter of concern, given the existence of thermal runaways, either generated by failures in the reactor cooling system or high concentrations of reactants, this being the cause of approximately 35% of accidents in polymerization reactors, so it is recommended to implement the design of control systems for reactor cooling [23].
Figure 13.
Indicators for the chemical subindexes of the energy-integrated PVC process.
However, since it is the polymerization of MVC, no secondary reactions are known, so there would be no heat released by any reaction other than the main one. Thus, it becomes a chemical risk with a score of 0 for the (secondary reaction subscript).
The other subindexes for the chemical part of the process are estimated through a search in bibliography or literature related to the properties of the substances used in the PVC production process. This literature was mostly technical sheets provided by the International Chemical Safety Cards (ICSCs) website and scientific articles.
Table 1 (supplementary materials) compiles the possible chemical interactions that substances may have throughout the process, that is, the possible reactions that would generate a hazard for the process. It is concluded that vinyl monochloride is the substance that would pose the greatest risk, with a score of 4 for the chemical interactions subindex (), because MVC when mixed with air, either in a leak or within the process itself, runs the risk of fire, poisoning, or explosion [24].
Table 1.
Chemical interactions of substances.
From Table 2 (supplementary materials), you can see the cluster of flammability types of substances, according to their flash point, knowing that this concept is defined by the American Society for Testing and Materials (ASTM) as the lowest temperature at which an ignition source causes the vapors of a substance to ignite under specific conditions [25]. Additionally, a good indicator of flammability for fluids that do not have a flash point record is the boiling point of the substance [22]. Therefore, it is concluded that VCM is the substance with the highest risk of flammability, providing a score of 4 for due to the risk it represents, as it is highly flammable with a flash point of −78 °C. Given the existence of substances such as PVA and PVC that are solid and do not have a recorded flash point range, however, PVA is the only one that has a boiling point of 300 °C (considered combustible), if and only if it is in an aqueous solution, as is the case in the process in question.
Table 2.
Flammability subindex.
Given the relevance of preventing explosion risks from the design stage of the PVC production process by suspension with energy integration, it is required to quantify the explosiveness subindex, or , by subtracting the lower and upper explosive limits (UEL and LEL). These limits relate the minimum and maximum concentrations at which a substance or compound can burn in air (mainly oxygen) and maintain flame propagation [26]. Table 3 (supplementary materials) compiles the difference in limits for each substance, where again the VCM synthesizes the greatest explosive potential with an upper limit (UEL) of 33% and an LEL of 3.6%, thus denoting a difference of 29.4%. These values indicate that if we have a concentration of VCM in a mixture with air greater than 33%, the mixture would not be considered directly flammable due to the displacement of the combustible medium (). Otherwise, if the mixture is less than 3.6%, there would be no room for a flame to burn for a long time.
Table 3.
Explosivity subindex.
The remaining substances, such as water, oxygen, and nitrogen, are not explosive when in contact with air. Therefore, they are considered non-explosive. In the case of PVC and PVA, this type of indicator would not apply, because they are mostly solid and do not contain information on technical data sheets. This leads the VCM to provide a score of 2 for the inherent safety indicator for the chemical part of the process.
To quantify the toxicity indicator of substances, it is necessary to extract from the literature the TLVs, also known as toxicity threshold limit values, which express the limit concentrations in parts per million (ppm) to which an operator can be exposed without suffering damage. Generally, the American Conference of Governmental Industrial Hygienists (ACGIH) is responsible for providing this type of scientific guidance based on issues of hygiene, industrial safety, and health [27]. Table 4 (supplementary materials) lists the TLVs for each substance and their respective scores; therefore, MVC as a raw material and PVC powder have the same TLV of 1 ppm due to their potential hazard, and each is assigned a score of 5.
Table 4.
Toxicity subindex.
However, when PVC comes into contact with high heat sources, such as fires, it can degrade into multiple substances that are within the range of carcinogenic or toxicological potential, such as benzene, chlorobenzene, carbon monoxide, methylene chloride, chloroform, and other chlorinated hydrocarbons that can cause other physiological effects [28].
However, the toxicological potential of PVC is greatly enhanced when exposed to high heat sources, in contrast to VCM, which is hazardous even under ambient temperature and pressure conditions. The fatality of vinyl monochloride is recorded, with three workers dying due to exposure to high concentrations of the monomer via the respiratory tract. They presented similar autopsies with congestion of internal organs, with priority given to the lungs and kidneys, in addition to blood clotting. Given the multiple occupational exposures that various workers in plants that handle VCM have had, they have been linked to a certain extent to Raynaud’s phenomenon with pale and numb fingers, along with other complications such as seizures, low sexual performance, and cardiac irregularities [29]. Now, the selection of the substances with the greatest contribution to the chemical insecurity of the process is defined by the sum of the indicators , , and , resulting in the substance with the highest risk of the process with the contribution of 11 points, which would be the VCM.
As the last subindex for the chemical part of the process, there is the corrosion indicator (), which requires the selection of a material capable of correctly containing the substance or compound with the highest score from the chemical points of view discussed previously, in addition to being able to withstand all the mechanical stresses (fatigue, scratches, compression, etc.) that will occur during the life of the plant. However, it is important to perform an additional review regarding the presence of components such as vinyl monochloride from a perspective other than toxicological, based on the decomposition of the material. Although VCM decomposes between 600 and 700 °C, it is important to take this into account in the inherent safety methodology given the prevention of internal leaks in the process or accidents related to combustion. According to the specialized literature on this type of industrial process, any type of combustion or flame could enhance the formation of hydrochloric acid (HCl), carbonyl chloride (), and carbon monoxide (CO), which are dangerous substances, and even HCl causes strong structural damage if carbon steels are used [30].
Stainless steels such as AISI 304 and 316 are recognized as the preferred materials for this type of industrial plants, thanks to their high resistance to corrosion and good performance under mechanical stress [31]. Knowing the risks of the process, stainless steel is selected, preferably AISI 316 steel, as it is the most suitable material for working with VCM and derivatives, based on the conceptual design of a vinyl chloride production plant [32], which gives it a score of 1 for the chemical risks of the energy-integrated suspension PVC production process.
3.2. Contribution of Process Safety Indicator
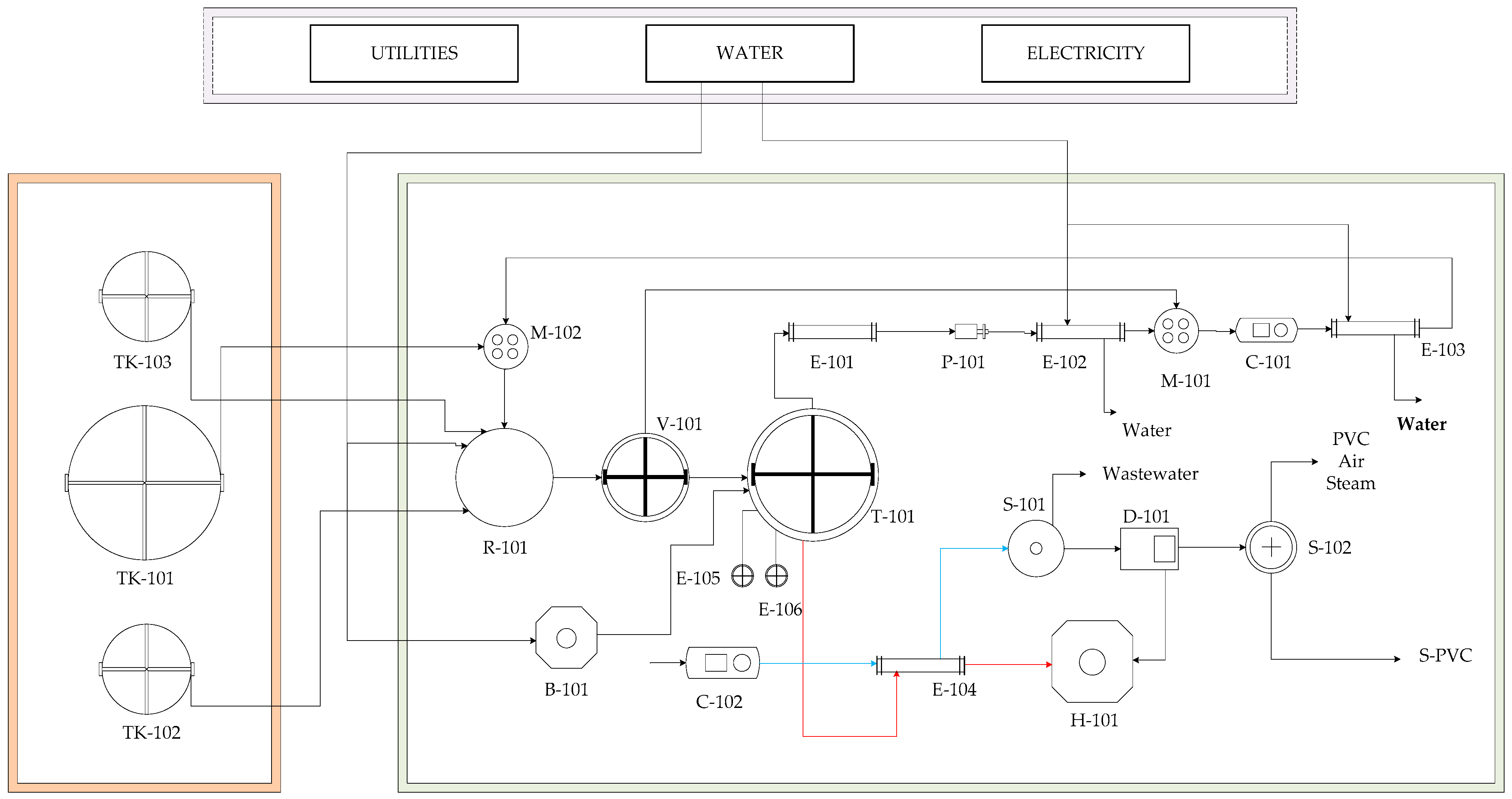
Figure 14 shows the scores provided by each of the subindexes, where the ISBL and OSBL inventory subindexes were estimated by considering the capacity of the equipment known in engineering terms as containers, with a residence time of 1 h. To better understand the distribution of the PVC production plant by suspension with energy integration, Figure 14 is presented, which graphically describes the ISBL battery limits (area delimited by an orange border) and OSBL (area delimited by a green border). The ISBL inventory was taken as the inventory of the production process, which has a value of 1958.9 t/h, and for the OSBL inventory, the tons of raw materials fed to the process were considered, which are estimated at around 37.5 t/h. For the types of inventories, a score of 5 and 1 point is given, respectively, thus providing the highest score of 5 to the inventory subindex.
Figure 14.
Layout of the energy-integrated PVC production plant according to ISBL and OSBL from a top view.
For the subindexes related to the process operating conditions such as temperature and pressure, maximum values of 250 °C and 13.7 bar are recorded, which translate into scores of 2 and 1, respectively. On the other hand, the safety subindex for equipment () obtains a score of 4 due to the presence of equipment that represents a high danger in the energy-integrated suspension PVC production process, of which the boiler stands out (B-101), as well as the burner (H-101) and compressors, which have potential temperatures and pressures. Finally, the safe structure subscript, or , the equipment location subindex, which considers the risks associated with the proximity of equipment to the plant core, gives a maximum score of 4. Finally, the safe process structure subindex is based on accidents at other PVC plants. Two significant incidents are the VCM explosion at Formosa Plastics in 2004, where the incorrect opening of a valve caused the release of VCM, which, upon entering into contact with the environment, generated flammable mixtures, resulting in an explosion and 5 dead workers [33]; and the Mexichem explosion in 2016, located at the petrochemical complex known as “Pajarito” in Coatzacoalcos, Mexico. Human error caused a leak in the feed to the polymerization reactor, leaving a total of 36 dead and approximately 100 injured [34]. These two accidents alone are sufficient to classify the plant as probably unsafe and assign a score of 3. However, other industrial accidents related to PVC production are found in the specialized literature, such as the partial explosion (sudden release of 4 tons of VCM) at a PVC production plant in Jouetsu, Japan [34]. Likewise, Ogle and collaborators recorded an explosion caused by the flashing of VCM sludge that entered a lower pressure tank under high pressure and temperature conditions [35]. Figure 15 allows to compile all the scores related to the various sub-indicators for the inherent safety part of the energy-integrated suspension PVC production process, denoting the process inventories that represent the greatest hazard in this case study.
Figure 15.
Indicators for the safety subindexes of the energy-integrated PVC process.
Figure 16 graphically represents the chemical and total safety risks of the energy-integrated suspension PVC production, which is considered intrinsically unsafe due to its total score in the inherent safety index of 34, as well as its base case for exceeding the regulatory limit imposed by the author of the methodology, with 24 points to be considered safe. Likewise, the chemical safety index obtained a value of 19, due to the presence of VCM in the process, this being the main risk of generating accidents. On the other hand, the process safety index presented a value of 15 points due to the presence of high inventory volumes that exceed 1900 t/h and history of inherently unsafe conditions.
Figure 16.
Total inherent safety index () of the energy-integrated PVC production process.
The energy integration of the suspension PVC production process does not contribute to the improvement or reduction of the indicators of the inherent safety methodology developed by Heikkilä. However, process optimization is presented when analyzing natural gas consumption for heating services, that is, energy integration would play an important role in improving the energy efficiency of the process and, in turn, reducing the burning of natural gas that is normally used to meet the energy needs of certain equipment in the process. Consequently, the PVC production process would present an improvement in terms of its inherent safety, due to the fact of reducing natural gas inventories from 59.4 /t to 52.5 /t [8].
In a study conducted by Segovia et al., they also concluded that partial or few streams of energy integration in biodiesel and bioethanol production processes is a solution to address energy inefficiencies and increase the sustainability of the process from an economic and environmental point of view, with a 15.7% and 19.4% reduction in utility requirements for cooling and heating of bioethanol and biodiesel processes. On the other hand, the safety assessment does not show any changes in the overall risk of the processes; however, it is mentioned that the process inventory increases with the installation of new heat exchangers belonging to the energy integration network, but the natural gas inventories for heating decrease [36].
The search and implementation of new process control systems is recommended, with the aim of predicting leaks within the process equipment. Likewise, the importance of continuing to investigate process optimization, with the possible implementation of engineering resources such as heat pumps integrated into separation equipment, is highlighted, which, according to the reviewed bibliography, has allowed for a decrease of up to 44.97% in total annualized costs (TACs) and has enhanced the decarbonization of industrial processes [37]. In addition, research into new catalysts is recommended that allow for a higher conversion of reactants to products in a shorter time, thus allowing for the reduction of VCM inventories in the purification and recovery stages of said raw material.
4. Conclusions
From an engineering perspective, the inherent safety analysis demonstrates that the PVC production process by suspension with energy integration is considered unsafe due to its high score of 34 for the inherent safety indicator (ISI), thus exceeding the permissible limit of 24 for a process to be considered intrinsically safe. The high score is primarily due to the presence of vinyl chloride monomer (VCM), a highly toxic, flammable, and explosive substance, as well as the operation of critical equipment such as boilers, kilns, and dryers that present significant pressure and temperature conditions. Although energy integration improves thermal efficiency and reduces natural gas consumption (from 59.4 to 52.5 kg/t), it does not attenuate the inherent safety indices. A parametric sensitivity analysis of varying operating conditions or the implementation of alternative polymerization chemistries could bring information regarding behavior of safety indexes in smoothed conditions; however, since this research is based on a real-world process with operating conditions optimized and chemistry of polymerization well defined, that study will not provide relevant information to the industrial sector considering that the process is optimized. For that reason, variation of parameters is explicitly limited to quantifying the effect of energy integration on chemical and process safety indicators in PVC suspension polymerization. Any modification aimed at enhancing inherent safety would directly alter the predefined parameters of both the process simulation and the energy integration strategy.
Future research efforts should pursue a more comprehensive re-evaluation of the process design, incorporating a broader set of strategies to strengthen both safety and sustainability. Beyond conventional approaches, such as reducing hazardous inventories at the source and implementing advanced process control systems, several emerging technologies hold promise for enhancing both operational efficiency and inherent safety. For instance, industrial heat pumps could be employed to recover and reutilize low-grade waste heat from exothermic stages of PVC suspension polymerization. This not only contributes to significant reductions in external utility demands but also minimizes thermal accumulation within reactors, thereby lowering the likelihood of runaway scenarios. By stabilizing temperature profiles, heat pumps can indirectly enhance process safety while simultaneously advancing energy efficiency. Similarly, the use of high-conversion catalysts offers the potential to improve monomer utilization and reduce unreacted vinyl chloride inventories, which are the dominant hazard drivers in PVC production. By decreasing the concentration of hazardous intermediates and byproducts, such catalytic innovations directly contribute to inherent safety, while also improving process yields and reducing downstream purification loads. Another promising direction is the deployment of AI-enabled hazard detection systems, which leverage machine learning algorithms and real-time sensor data to identify early warning signals of unsafe operating conditions. These systems can enhance situational awareness, enable predictive maintenance, and support rapid decision-making in abnormal situations. By shifting from reactive to proactive risk management, AI-based approaches provide an additional safety layer that complements traditional inherent safety strategies. Finally, integrating techno-economic analyses with safety metrics represents a critical step toward holistic decision-making. Traditional evaluations often consider energy savings or risk mitigation independently, but a coupled framework allows for quantifying the trade-offs between operational efficiency, cost reduction, and hazard minimization. For industrial practitioners, such integration ensures that investments in energy efficiency or novel technologies are not only financially viable but also consistent with stringent safety requirements. Taken together, these approaches would provide a more robust framework for advancing inherent safety while ensuring the industrial feasibility of PVC production under evolving technological, environmental, and regulatory constraints.
Supplementary Materials
The following supporting information can be downloaded at: https://www.mdpi.com/article/10.3390/pr13092926/s1, Table S1: Chemical interactions of substances; Table S2: Flammability subindex; Table S3: Explosivity subindex; Table S4: Toxicity subindex.
Author Contributions
Conceptualization, Á.D.G.-D.; methodology, Á.D.G.-D.; software, A.M.-A. and J.M.D.-P.; validation, Á.D.G.-D.; formal analysis, A.M.-A. and J.M.D.-P.; investigation, A.M.-A., J.M.D.-P., and Á.D.G.-D.; resources, Á.D.G.-D.; data curation, A.M.-A. and J.M.D.-P.; writing—original draft preparation, A.M.-A. and J.M.D.-P.; writing—review and editing, Á.D.G.-D.; visualization, A.M.-A.; supervision, Á.D.G.-D.; project administration, Á.D.G.-D.; funding acquisition, Á.D.G.-D. All authors have read and agreed to the published version of the manuscript.
Funding
This research was funded by the Universidad de Cartagena through the projects “Optimization of the PVC production process on an industrial scale combining sustainability analysis and computer-assisted mass integration of processes”, and “Optimization of the Industrial-Scale PVC Production Process by Combining Sustainability Analysis and Computer-Aided Process Energy Integration” approved by Resolution 01385 of 2021 and commitment acts No. 106 of 2021 and No. 049 of 2024.
Data Availability Statement
The data that support the findings of this study are available from the corresponding author, Á.D.G.-D., upon reasonable request.
Acknowledgments
The authors would like to thank the University of Cartagena for providing equipment and software to successfully conclude this work.
Conflicts of Interest
The authors declare no conflicts of interest.
Abbreviations
| ISI | Inherent safety index |
| Inherent safety index by chemicals | |
| Inherent process safety index | |
| Main reaction heat subindex, J/g | |
| Secondary reaction heat subindex, J/g | |
| Chemical interactions subindex | |
| Flammability subindex, °C | |
| Explosiveness subindex, % | |
| Toxicity subindex, ppm | |
| Corrosivity subindex | |
| Inventory subindex, t/h | |
| Temperature subindex, °C | |
| Pressure subindex, bar | |
| Equipment safety subindex | |
| Safe structure level subindex | |
| VCM | Vinyl chloride monomer |
| PVC | Polyvinyl chloride |
| PVA | Polyvinyl alcohol |
References
- Witlox, H.W.; Fernandez, M.; Harper, M.; Stene, J. Modelling and validation of atmospheric expansion and near-field dispersion for pressurised vapour or two-phase releases. J. Loss Prev. Process Ind. 2017, 48, 331–344. [Google Scholar] [CrossRef]
- Hong, Y.; Pasman, H.J.; Sachdeva, S.; Markowski, A.S.; Mannan, M.S. A fuzzy logic and probabilistic hybrid approach to quantify the uncertainty in layer of protection analysis. J. Loss Prev. Process Ind. 2016, 43, 10–17. [Google Scholar] [CrossRef]
- Dimian, A.C.; Bildea, C.S.; Kiss, A.A. Pinch point analysis. In Computer Aided Chemical Engineering; Elsevier: Amsterdam, The Netherlands, 2014; Volume 35, pp. 525–564. [Google Scholar] [CrossRef]
- Bolt, H.M. Vinyl Chloride—A Classical Industrial Toxicant of New Interest. Crit. Rev. Toxicol. 2005, 35, 307–323. [Google Scholar] [CrossRef]
- Nawaz, W.; Linke, P.; Koç, M. Safety and sustainability nexus: A review and appraisal. J. Clean. Prod. 2019, 216, 74–87. [Google Scholar] [CrossRef]
- González-Delgado, Á.D.; Aguilar-Vásquez, E.; Ramos-Olmos, M. Chemical and Process Inherent Safety Analysis of Large-Scale Suspension Poly(Vinyl Chloride) Production. Chemengineering 2023, 7, 76. [Google Scholar] [CrossRef]
- Park, S.; Xu, S.; Rogers, W.; Pasman, H.; El-Halwagi, M.M. Incorporating inherent safety during the conceptual process design stage: A literature review. J. Loss Prev. Process Ind. 2020, 63, 104040. [Google Scholar] [CrossRef]
- Mendivil-Arrieta, A.; Aguilar-Vasquez, E.A.; Diaz-Perez, J.M.; Ramos-Olmos, M.; Gonzaléz-Delgado, Á.D. Energy Integration and WEP Technical Evaluation of a Large-Scale PVC Production Process. Sci 2025, 7, 41. [Google Scholar] [CrossRef]
- Ahmad, S.I.; Hashim, H.; Hassim, M.H. A graphical method for assessing inherent safety during research and development phase of process design. J. Loss Prev. Process Ind. 2016, 42, 59–69. [Google Scholar] [CrossRef]
- Chan, I.; Alwi, S.R.W.; Hassim, M.H.; Manan, Z.A.; Klemeš, J.J. Heat Exchanger Network Design Considering Inherent Safety. Energy Procedia 2014, 61, 2469–2473. [Google Scholar] [CrossRef]
- Dunjó, J.; Fthenakis, V.; Vílchez, J.A.; Arnaldos, J. Hazard and operability (HAZOP) analysis. A literature review. J. Hazard. Mater. 2010, 173, 19–32. [Google Scholar] [CrossRef]
- Marhavilas, P.K.; Filippidis, M.; Koulinas, G.K.; Koulouriotis, D.E. The integration of HAZOP study with risk-matrix and the analytical-hierarchy process for identifying critical control-points and prioritizing risks in industry—A case study. J. Loss Prev. Process Ind. 2019, 62, 103981. [Google Scholar] [CrossRef]
- Sano, K.; Koshiba, Y.; Ohtani, H. Risk assessment and risk reduction of an acrylonitrile production plant. J. Loss Prev. Process Ind. 2020, 63, 104015. [Google Scholar] [CrossRef]
- Evangelista Benites, G.; Loyola Carranza, W.; Ramírez Ruiz, R.; Aguilar Rojas, P. Optimización de redes de intercambiadores de calor en endulzamiento de gas natural vía tecnología pinch. Sciéndo Ingenium 2017, 12, 167–184. [Google Scholar]
- Arunthavanathan, R.; Sajid, Z.; Amin, T.; Tian, Y.; Khan, F.; Pistikopoulos, E. Process safety 4.0: Artificial intelligence or intelligence augmentation for safer process operation? AIChE J. 2024, 70, e18475. [Google Scholar] [CrossRef]
- Azizi, A. Applications of Artificial Intelligence Techniques in Industry 4.0; Springer: Singapore, 2019. [Google Scholar] [CrossRef]
- Zhang, F.; Jan, N. Design and Implementation of Industrial Design and Transformation System Based on Artificial Intelligence Technology. Math. Probl. Eng. 2022, 2022, 1–9. [Google Scholar] [CrossRef]
- Aguilar-Vásquez, E.; Ramos-Olmos, M.; González-Delgado, Á.D. A Joint Computer-Aided Simulation and Water-Energy-Product (WEP) Approach for Technical Evaluation of PVC Production. Sustainability 2023, 15, 8096. [Google Scholar] [CrossRef]
- Mondal, S.K.; Uddin, M.R.; Paul, P.; Deb, A.; Azad, A. Minimization of the Process Loss in Condensate Fractionation Plant. Procedia Eng. 2014, 90, 524–529. [Google Scholar] [CrossRef]
- Kletz, T.A. Inherently safer design: The growth of an idea. Process Saf. Prog. 1996, 15, 5–8. [Google Scholar] [CrossRef]
- Kletz, T.A. Inherently safer plants. Plant Oper. Prog. 1985, 4, 164–167. [Google Scholar] [CrossRef]
- Heikkilä, A.M. Inherent Safety in Process Plant Design. An Index-Based Approach; VTT Technical Research Centre of Finland: Espoo, Finland, 1999. [Google Scholar]
- Cui, X.; Gui, X.; Hu, J.; Liu, J.; Zhou, R.; Gong, Z.; Li, W.; Yang, Y.; Dong, Y. Thermal safety and overall kinetics for methyl methacrylate solution polymerization via on-line process analytical technology. Thermochim. Acta 2023, 730, 179620. [Google Scholar] [CrossRef]
- Tian, W.; Wu, H.; Liu, Z.; Liu, B.; Cui, Z. Intelligent prediction of incipient fault in vinyl chloride production process based on deep learning. J. Clean. Prod. 2024, 472, 143474. [Google Scholar] [CrossRef]
- Bagheri, M.; Borhani, T.N.G.; Zahedi, G. Estimation of flash point and autoignition temperature of organic sulfur chemicals. Energy Convers. Manag. 2012, 58, 185–196. [Google Scholar] [CrossRef]
- Giurcan, V.; Razus, D.; Mitu, M.; Oancea, D. Prediction of flammability limits of fuel-air and fuel-air-inert mixtures from explosivity parameters in closed vessels. J. Loss Prev. Process Ind. 2015, 34, 65–71. [Google Scholar] [CrossRef]
- Lynch, H.N.; Prueitt, R.L.; Goodman, J.E. Critique of the ACGIH 2016 derivation of toluene diisocyanate Threshold Limit Values. Regul. Toxicol. Pharmacol. 2018, 97, 189–196. [Google Scholar] [CrossRef]
- Chong, N.S.; Abdulramoni, S.; Patterson, D.; Brown, H. Releases of Fire-Derived Contaminants from Polymer Pipes Made of Polyvinyl Chloride. Toxics 2019, 7, 57. [Google Scholar] [CrossRef] [PubMed]
- Todd, G.D.; Faroon, O.; Jones, D.; Lumpkin, M.H.; Stickney, J.; Citra, M.J. Toxicological Profile for Vinyl Chloride; Agency for Toxic Substances and Disease Registry (ATSDR) Toxicological Profiles: Atlanta, GA, USA, 2006. [Google Scholar]
- O’Mara, M.M.; Grider, L.B.; Daniel, R.L. Combustion Products from Vinyl Chloride Monomer. Am. Ind. Hyg. Assoc. J. 1971, 32, 153–156. [Google Scholar] [CrossRef]
- Veysi, A.; Roushani, M.; Najafi, H. Synthesis and evaluation of CuNi-MOF as a corrosion inhibitor of AISI 304 and 316 stainless steel in 1N HCl solution. Heliyon 2025, 11, e41296. [Google Scholar] [CrossRef]
- Fàbregas i Oller, O.; Marín Merrouni, N.; Sánchez Martínez, A.; Sánchez Cano, S.; Serrano i Vallvé, M. Planta de producción de cloruro de vinilo. 2018. Available online: https://ddd.uab.cat/record/199194 (accessed on 1 June 2025).
- U.S. Chemical Safety and Hazard Investigation Board. Investigation Report—Vinyl Chloride Monomer Explosion (5 Dead, 3 Injured, and Community Evacuated); U.S. Chemical Safety and Hazard Investigation Board: Washington, DC, USA, 2007.
- Aquino-Gaspar, H.M.; Díaz-Ovalle, C.O.; López-Molina, A.; Conde-Mejía, C.; Valenzuela-Gómez, L.M. Incident analysis of the “Pajaritos” petrochemical complex. J. Loss Prev. Process Ind. 2021, 70, 104404. [Google Scholar] [CrossRef]
- Ogle, R.A.; Megerle, M.V.; Morrison, D.R.; Carpenter, A.R. Explosion caused by flashing liquid in a process vessel. J. Hazard. Mater. 2004, 115, 133–140. [Google Scholar] [CrossRef]
- Hernández, J.G.S.; Gómez-Castro, F.I.; Romero-Izquierdo, A.G.; Conde-Mejía, C.; López-Molina, A. Partial energy integration between biofuels production processes: Effect on costs, CO2 emissions and process safety. Process Saf. Environ. Prot. 2022, 159, 918–930. [Google Scholar] [CrossRef]
- Zhu, J.; Chen, L.; Liu, Z.; Hao, L.; Wei, H. Synergy of electrification and energy efficiency improvement via vapor recompression heat pump and heat exchanger network to achieve decarbonization of extractive distillation. Sep. Purif. Technol. 2022, 293, 121065. [Google Scholar] [CrossRef]
Disclaimer/Publisher’s Note: The statements, opinions and data contained in all publications are solely those of the individual author(s) and contributor(s) and not of MDPI and/or the editor(s). MDPI and/or the editor(s) disclaim responsibility for any injury to people or property resulting from any ideas, methods, instructions or products referred to in the content. |
© 2025 by the authors. Licensee MDPI, Basel, Switzerland. This article is an open access article distributed under the terms and conditions of the Creative Commons Attribution (CC BY) license (https://creativecommons.org/licenses/by/4.0/).















